法律硕士法制史必备简答题
- 格式:docx
- 大小:27.36 KB
- 文档页数:4
法理学简答题1、马克思主义关于法学本质的学说。
答:马克思主义法学同以往法学的根本区别,主要有下列几点:①以往法学中,有的认为法与经济无关,甚至说法是决定经济的;有的虽也承认法与经济有关,但否认经济对法的最终决定作用。
马克思主义法学研究了社会的经济基础与上层建筑的关系,认为法是统治阶级意志的体现,但这种意志并不是凭空产生的,归根结底是由这一阶级的物质生活条件决定的,是由这一社会的经济基础决定并反过来为经济基础服务的。
②以往法学在不同形式上否认法的阶级性,甚至认为法是超阶级的“全民意志”的体现。
马克思主义法学认为,法并不是超阶级的,它是由社会上居于统治地位的阶级通过国家制定或认可的行为规则,是为统治阶级的利益服务的。
③以往法学也承认实在法是国家制定的,但由于他们往往把国家说成是超阶级的,把国家制定的法律说成是社会公共意志的体现。
马克思主义法学分析了社会阶级的关系,认为一定阶级的国家和法都是实现阶级统治的工具,国家是有阶级性的,它所制定的法也是有阶级性的。
④剥削阶级法学大都认为法是超历史的,永恒存在的。
马克思主义则认为,法并不是超历史的,既不是永恒存在,也不是永久不变的。
法是人类社会发展到一定阶段的产物,随着私有制、阶级和国家的出现而出现。
当法存在的时代,它又随着社会的生产方式和政权性质的变迁而变迁。
到了共产主义社会,随着国家的消亡,法也将趋于消亡。
2、法的基本特征。
答:(1)法是调整人们行为的规范,具有规范性。
(2)法是由国家制定或认可的社会规范,具有国家意志性和普遍性。
(3)法是以权利和义务为内容的社会规范,具有权利和义务的一致性。
(4)法是由国家强制力保证实施的社会规范,具有国家强制性和程序性。
3、简述法律起源的一般规律。
答:(1)法的起源是从自发到自觉、由个别调整逐步发展为规范性调整的过程(2)法的起源是由氏族习惯到习惯法,再由习惯法到制定法的发展过程(3)法的起源是由与道德规范、宗教规范混为一体到相对独立的过程4、简述资本主义法的特点。
一、单项选择题1.首次区分公罪与私罪的封建成文法典是( )。
A.《北齐律》B.《开皇律》C.《唐律疏议》D.《宋刑统》2.我国历史上第一部刊版印行的封建成文法典是( )。
A.《开皇律》B.《唐律疏议》C.《宋刑统》D.《大明律》3.第一部采取“刑律统类”编纂方式的封建成文法典是( )。
A.《大中刑统》B.《显德刑统》C.《大周刑统》D.《宋刑统》4.凌迟刑始创于( )。
A.隋朝B.唐朝C.五代D.宋朝5.刺配刑始创于( )。
A.隋朝B.唐朝C.宋朝D.元朝6.中华法系的代表性法典是( )。
A.《法经》B.《北齐律》C.《开皇律》D.《永徽律疏》7.务限法是( )的法律制度。
A.隋朝B.唐朝C.宋朝D.元朝8.唐朝的“造意”犯指的是( )。
A.首犯B.累犯C.偶犯D.惯犯9.隋朝的中央最高审判机关是( )。
A.大理寺B.刑部C.御史台D.尚书台10.“十恶”罪中,唐律把谋杀或卖缌麻以上亲,殴打或告发丈夫及大功以上尊长的犯罪,称为( )。
A.恶逆B.大不敬C.不孝D.不睦11.唐朝的类推原则称为( )。
A.重其所重,轻其所轻B.举重以明轻,举轻以明重C.断罪具引律令格式D.自出12.唐朝中央最高司法行政机关是( )。
A.大理寺B.刑部C.御史台D.尚书台13.被后人誉为“刑网简要,疏而不失”的封建成文法典是( )。
A.《北齐律》B.《开皇律》C.《唐律疏议》D.《宋刑统》14.宋代规定在农务繁忙时停止民事审判的制度是( )。
A.务限法B.青苗法C.两税法D.重法地法15.在“十恶”罪中,把奸小功以上亲,或者祖、父妾的犯罪称为()。
A.恶逆B.不孝C.不睦D.内乱16.删除了“十恶”条款,并减轻了某些犯罪处罚的法典是( )。
A.《北齐律》B.《开皇律》C.《大业律》D.《武德律》17.凌迟刑成为法定死刑是在( )。
A.唐朝B.宋朝C.五代D.明朝18.唐朝的保辜制度适用于( )。
A.伤害罪B.七杀罪C.坐赃罪D.贼盗罪19.宋朝最重要的立法活动形式是( )。
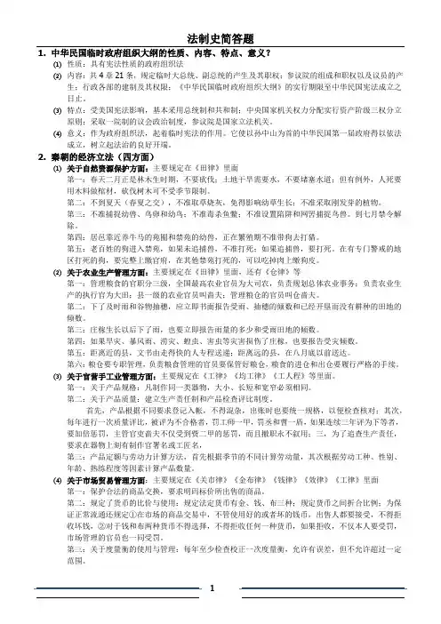
⑴性质:具有宪法性质的政府组织法⑵内容:共4章21条,规定临时大总统、副总统的产生及其职权;参议院的组成和职权以及议员的产生;行政各部的建制及其权限;《中华民国临时政府组织大纲》的实行期限至中华民国宪法成立之日止。
⑶特点:受美国宪法影响,基本采用总统制和共和制;中央国家机关权力分配实行资产阶级三权分立原则;采取一院制的议会政治制度,参议院是国家立法机关。
⑷意义:作为政府组织法,起着临时宪法的作用。
它使以孙中山为首的中华民国第一届政府得以依法成立,树立起法治的良好开端。
2.秦朝的经济立法(四方面)⑴关于自然资源保护方面:主要规定在《田律》里面第一:春天二月正是林木生时期,不要砍伐;土地干旱需要水,不要堵塞水道;但有例外,人死要用木料做棺材,砍伐树木可不受季节限制。
第二:不到夏天(春夏之交),不准取草烧灰,免得影响幼草生长;不准采取刚发芽的植物。
第三:不准捕捉幼兽、鸟卵和幼鸟;不准毒杀鱼鳖;不准设置陷阱和网罟捕捉鸟兽。
到七月禁令解除。
第四:居邑靠近养牛马的苑囿和禁苑的幼兽,正在繁殖期不准带狗去打猎。
第五:老百姓的狗进入禁苑,如果未追捕兽,不准打死;如果追捕兽,要打死。
在有专门警戒的地区打死的狗,要完整上缴官府,在其他禁苑打死的,可以吃掉肉上缴狗皮。
⑵关于农业生产管理方面:主要规定在《田律》里面,还有《仓律》等第一:管理粮食的官职分三级,全国最高农业官员为大司农,负责规划总体农业事务;负责农业生产的执行官为大田;县一级的农业官员叫啬夫;管理粮仓的官员叫仓啬夫。
第二:下了及时雨和谷物抽穗,应立即书面报告受雨、抽穗的倾数和已经开垦而没有耕种的田地的倾数。
第三:庄稼生长以后下了雨,也要立即报告雨量的多少和受雨田地的倾数。
第四:如果旱灾、暴风雨、涝灾、蝗虫、害虫等灾害损伤了庄稼,也要报告受灾倾数。
第五:距离近的县,文书由走得快的人专程送递;距离远的县,在八月底以前送达。
第六:粮仓要专职管理,负责粮食管理的官员要保管好粮仓,粮食的进仓和出仓要履行严格的手续。
法硕法制史终极背诵版一、古代法制思想与立法概况朝代立法思想立法成果夏商天罚神判1、禹刑。
2、汤刑。
3、“誓”、“诰”、“命”西周xx-综-35,xx-综-32,xx-综-60以德配天,明德慎罚1、礼:周公制礼①“五礼”吉;凶;军;宾;嘉;②“亲亲、尊尊”为精神;③规范性、国家意志性、国家强制性;④社会调控手段之一2、刑:刑法和刑罚;奴隶制五刑:墨、劓、刖、宫、大辟3、礼刑关系:“出礼入刑”;“礼不下庶人,刑不上大夫”注意:“刑不上大夫”强调贵族官僚适用刑罚上有特权,而不是不适用刑罚。
4、宗法制度:“封邦建国”。
分封制。
春秋战国“礼崩乐坏”转“严酷法治”1、公布成文法①郑国子产“铸刑书”:历史上首次公布成文法②晋国赵鞅“铸刑鼎”:历史上第二次公布成文法③邓析书“竹刑”2、李悝《法经》xx-综-43①特点:体现“王者之政莫急于贼盗”思想②内容:盗、贼、网、捕、杂、具6篇③历史地位:第一部封建成文法典;“承前启后”注意:六禁在杂律,淫、狡、城、嬉、徒、金3、商鞅变法①改法为律;②连坐法,奖励告奸,诬告反坐;③分户令4、法家1、“一断于法”。
2、刑无等级。
3、轻罪重刑。
4、法布于众。
秦代“缘法而治”云梦秦简律、令、法律答问、封诊式、为吏之道等。
廷行事。
是司法机关判案的成例(判例),可作为司法实践中同类案件判决的依据。
两汉xx-综-44,xx-综-42,xx-综-61,xx-综-61“约法省刑”到“德主刑辅、礼刑并用”“约法三章”;加《户》、《兴》、《厩》;《九章律》;汉律60篇。
律、令、科、比文景帝废肉刑“缇萦”上书,导致文帝废肉刑:a、黥刑改为髡钳城旦舂;b、劓刑改为笞300;c、斩左趾改为笞500;d、斩右趾改为死刑。
景帝:劓刑笞300改为笞200;斩左趾笞500改为笞300,颁布《箠令》,规定笞杖尺寸,且行刑不得换人。
注意:“文帝废肉刑,外有轻刑之名,内实杀人”。
亲亲得相首匿汉宣帝,对卑幼亲属首匿尊长亲属的犯罪行为,不追究刑事责任。
1、简述中国法的起源的基本途径与主要特点途径:就中国古代法律起源的具体途径而言,有两种观点最具有代表性,即“礼源于祭祀”和“刑始于兵”之说。
因此,中国古代法律的起源,就其基本途径而言,也是在这两项重要的活动中产生的。
其结果是形成了“礼”与“刑”两种社会规范,他们共同构成了中国古代法制文明的基石。
前者属于指导性、强制性规范,以道德教化、伦理感化为基本取向;后者属于禁止性、惩罚性规范,以刑罚制裁、强制镇压为主要手段;二者分别适用于不同的对象,调整不同的社会关系与法律关系。
它们各有侧重,互为补充,相辅相成,共同奠定和完成了中国古代的法律规范体系。
特点:(一)中国法律的起源,主要通过“刑始于兵”和“礼源于祭祀”两条基本途径完成。
1、在中国古代,战争与刑罚在本质上是一致的。
2、在中国古代,原始习惯直接转化为具有约束力的“礼法”。
(二)氏族血缘纽带强韧,法律表现出家族主义特色。
1、中国国家的产生经历了氏族部落之间的长期战争。
2、中国文明起源于较为封闭的黄河、长江流域。
(三)中国法律的起源,表现出民族大融合的特征。
中国古代不同氏族部落联盟之间的相互征战,促成了不同部落之间的相互交往。
在相互交往中不同部落的不同生活习俗和管理方法不断地得到交流和融合。
(四)民事法律相对滞后,刑事法律相对发达。
由于中国特殊的地理环境,古代的中国人从一开始就非常重视农业生产,实行“以农为本”、“重农抑商”的政策,从而促使以农业为基础的自给自足的自然经济稳步发展,而商品经济的发展却相对落后。
2、简述西周的立法指导思想(一)“以德配天”、“敬天保民”,说明了深谙统治之术的西周统治者,不仅在治国理论上较夏、商统治者有了较大发展,而且在将理论运用于实践方面也有了重大的突破。
(二)“明德慎罚”,要求统治者对民众以教化为先,不以刑杀为要,先教化后用刑。
这种注重教化和德行并用的思想,动摇了夏商的神权法思想,奠定了中国古代“重民”、“重德”、“仁政”的传统,标志着西周奴隶制国家和法日趋成熟,是我国古代政治法律思想史上的重大进步。
三.简答题1.简述中国法制文明起源的主要特征。
1.“礼”源于祭祀;2.“刑”起于兵;3.礼刑结合;4.家族本位2.简述商朝的罪名与刑罚。
1.罪名:不吉不迪、颠越不恭、暂遇奸宄、舍弃啬事、不有功于民等;2.刑罚种类:死刑、肉刑、徒刑、流刑四种。
其中五刑包括墨、劓、剕、宫、大辟。
3.简述奴隶制“五刑”。
1.“五刑”是指长期存在于中国奴隶制时代的墨、劓、剕、宫、大辟五种常用刑。
这五种刑罚由轻至重,构成了中国早期法律中完备的刑法制度。
2.墨刑:在罪人面上或额头上刻刺并涂上墨,作为受刑人的标志;劓刑:割去受刑人的鼻子4.简述春秋时期的立法指导思想。
1事断于法,强调法在治理国家中的作用,主张将法公之于众,作为规范臣民言行的标准;2重刑轻罪,即对轻罪亦适用重刑处罚;3刑无等级,即在法律适用上,反对宗法制时代的“礼有差等”,而主张“刑无等级”4法布于众,即向全社会公布国家的法律,让全体臣民清楚知道,什么是合法,什么是非法,应该做什么,不应该做什么。
5.简述成文法公布的意义。
(7分)1.成文法宣布了“行不可知,则为不可测”的中国奴隶制法律形态的结束,毁了旧贵族垄断法律的特权,是法律内容走向公开化,开创了我国古代法律制度发展的新纪元,成为历史进入新时代、新阶段的重要标志。
(3分)2.成文法事件,也拉开了春秋战国成文法运动的帷幕。
(1分)成文法事件动摇了旧制度的政治基础,剥夺了旧贵族的世袭特权,动摇了宗法等级制的社会基础,确立起法家代表人物所倡导的“法治”原则。
(2分)3.成文法的公布,也标志着法律观念和法律技术的发展和进步(1分)6.简述秦朝定罪量刑的原则。
1.确定刑事责任年龄,以身高作为确定刑事责任年龄的标准;2.区分故意和过失,故意处刑重,过失处刑轻;3.区分有无犯罪意识,以有无明确的犯罪意识作为认定是否犯罪的依据之一;4.教唆同罪,教唆未成年人犯罪加重处刑;5.集团犯罪、累犯加重。
集团犯罪一直是秦朝刑法惩处的重点,五人以上为集团犯罪,对集团犯罪的惩罚大大重于单个人犯罪;6.自首减刑,消除犯罪后果减刑;7.诬告反坐,对于诬告者,处以诬告他人所犯的罪的刑罚;8.连做。
五.总结三国两晋南北朝的法律制度中的值得掌握的知识。
1.法制指导思想:引礼入律的深化中,突出以儒家思想为主导的正统法律思想,又呈现出阶段性发展的规律。
2.立法概况:(1)《魏律》:又名《曹魏律》就〈法经〉中的“具律”改为刑名,置于律首。
将“八议”制度正式列入法典。
(2)〈晋律〉与张、杜注律。
〈晋律〉又名泰始律,增加了法例律。
同时,律学家张斐、杜预为律作注,与律具有同等效力,称为“张杜律”。
(3)〈北魏律〉孝文帝年间,律学博士常景等人撰成〈北魏律〉。
(4)〈北齐律〉武成帝河清年间由封述等人制定了〈北齐律〉。
〈北齐律〉在中国封建法典发展史上具有承前启后的作用,对隋唐时期的法典具有十分重大的影响。
重罪十条就是最先规定在〈北齐律〉中。
3.法律形式的变化:律令科比格式相互为用的格局。
1)科起着补充与变通律、令的作用。
2)格与令相同,也起着补充律的作用。
北魏有〈别条权格〉,东魏有〈麟趾格〉。
3)比是比附或类推。
4)式是公文式,西魏有〈大统式〉,成为中国历史最早出现的一种法律形式。
4.法律的儒家化:1)八议:源于西周的“八辟之议”,曹魏时期正式入律。
是指”议亲”、“议故”、“议贤”、“议能”、“议功”、“议贵”、“议勤”、“议宾”。
八议制度表现出封建特权思想的鲜明特色。
2)官当:正式规定于〈北魏律〉与〈陈律〉中,是指官贵可以官爵折抵徒罪的一种特权制度。
3)准五服以制罪:〈晋律〉首先规定准五服以制罪。
在刑法适用上,凡制服愈近,以尊犯卑,处罚越轻,而以卑犯尊,处罚越重。
制服愈远,正好相反。
5.形制改革:1)规定绞、斩死刑;规定流刑;规定鞭刑、杖刑,形成了死、流、徒、杖、鞭新“五刑”。
2)废除宫刑制度。
6.诉讼制度:1)上诉直诉制度的改进,西晋已经在朝堂外设立“登闻鼓”。
2)南朝设立“测囚之法”;南陈设立“测定之法”。
六.总结唐朝的法律制度(包括法制指导思想、立法概况、刑事法律制度、民事法律制度)(一)法制指导思想1.德主刑用2.宽简、稳定、划一(二)立法概况1.基本法律形式(1)律:唐朝的基本法典(2)令:国家政权组织方面的制度与规定,涉及的范围广泛(3)格禁违止邪的官吏守则,带有有行政法律的性质,不同于前代的格的含义。
一、古代法制思想与立法概况立法朝代立法成果思想1、禹刑。
夏商天罚神判2、汤刑。
3、“誓”、“诰”、“命”1.礼:周公制礼①“五礼”吉;凶;军;宾;嘉;②“亲亲、尊尊”为精神;③规范性、国家意志性、国家强制性;④社会调控手段之一西周2011-以德综-35,配天,2012-明德综-32,慎罚2012- 2.刑:刑法和刑罚;奴隶制五刑:墨、劓、刖、宫、大辟3.礼刑关系:“出礼入刑”;“礼不下庶人,刑不上大夫”注意:“刑不上大夫”强调贵族官僚适用刑罚上有特权,而不是综-60不适用刑罚。
4. 宗法制度:“封邦建国”。
分封制。
①郑国子产“铸刑书”:历史上首次公布成文法“礼崩乐春秋1. 公布②晋国赵鞅“铸刑鼎”:历史上第二次公布成文法坏”转战国成文法“严③邓析书“竹刑”酷法治”①特点:体现“王者之政莫急于贼盗”思想2.李悝《法经》②内容:盗、贼、网、捕、杂、具 6 篇2010-综③历史地位:第一部封建成文法典;“承前启后”-43注意:六禁在杂律,淫、狡、城、嬉、徒、金3. 商鞅①改法为律;②连坐法,奖励告奸,诬告反坐;③分户变法令1、“一断于法”。
2、刑无等级。
3、轻罪重刑。
4、法4、法家布于众。
“缘律、令、法律答问、封诊式、为吏之道等。
廷行事。
是云梦秦秦代法而简司法机关判案的成例 (判例),可作为司法实践中同类案治”件判决的依据。
“约法三章”;加《户》、《兴》、《厩》;《九章律》;汉律 60两汉“约2008-法省综-44,刑”到2009-“德综-42,主刑2009-辅、礼综-61,刑并2012-用”综-61 篇。
律、令、科、比“缇萦”上书,导致文帝废肉刑:a. 黥刑改为髡钳城旦舂;b. 劓刑改为笞 300;c. 斩左趾改为笞 500;d.斩右趾改为死刑。
景帝:劓刑笞 300 改为笞 200;斩左趾笞 500 改为笞 300,颁布《箠令》,规定笞杖尺寸,且文景帝废肉刑行刑不得换人。
注意:“文帝废肉刑,外有轻刑之名,内实杀人”。
法制史作业一.名词解释:1..以德配天:这是西周时期的法律思想,意思是说周公的权力“天”授予的,这是天命,但他不是固定不变的,只有有德者才可承受天命,失德就会失去天命。
2.三国三典(世轻世重):根据犯罪主体的不同和社会形势的变化,灵活调整刑事政策和法律适用。
3.铸刑鼎:把制定好的刑书铸于鼎之上。
4.《法经》:战国时期魏国李悝制定的中国历史上第一部比较系统的成文法典。
5.以刑去刑:用刑罚来遏制刑罚,以达到不用刑罚而成大治。
6.德主刑辅:治国要更多地倾向以德治国,以刑治国为辅,从而才能得到百姓的支持和拥护。
7.无为而治:治理国家就要彻底铲除礼义制度,完全顺应自然,敬天法地。
8.春秋决狱:根据《春秋》提倡的精神原则审判案件,必须根据案情事实,追究行为人的动机,动机邪恶者即使犯罪未遂也不免刑责。
9.登闻鼓:古代帝王为表示听取臣民谏议或冤情,在朝堂外悬鼓,许臣民击鼓上闻。
10.肺石函:古代时设于朝廷门外的赤石,民有不平,得击石鸣冤。
11.重罪十条:反逆,大逆,叛,降,恶逆,不道,不敬,不孝,不义,内乱。
12.十恶:谋反,谋叛,谋大逆,恶逆,大不敬,不道,不孝,不睦,不义,内乱13.开皇律:隋朝开皇年间,隋文帝下令修订的一部十二篇,五百条的法律。
14张杜律:西晋由张斐,杜预对晋律先后加以注释,经汉武帝批准的律学著作。
15七去三不去:七去:不顺父母,去;无子,去;淫,去;妒,去;有恶疾,去;多言,去;窃盗,去。
三不去:有所取无所归,不去;与更三年丧,不去;前贫贱后富贵,不去。
16.五刑:奴隶制五刑:墨,劓,刖,宫,大辟。
封建五刑:笞,杖,徒,流,死。
17.化外人:教化之外的人,指外国人。
18.律例并行:篇例和基本法典并存,同时作为国家的重要法律形式和立法活动。
19.质剂:买卖契约,写在简牍上,一分为二,各方各执一份。
20.女徒顾山:汉代专为女犯设立的赎刑,女犯定罪判决后可以回家,但每月必须出钱三百由官府雇人到山上砍伐木材,以代替女犯应服的劳役。
法制史试题一、名词解释春秋诀狱重罪十条八议翻异别勘《洗冤录》明《大诰》睡地虎二、简答1)简述秦朝的刑法制度P62-652)简述唐朝的法律形式P137-1383)、简述南京国民政府的六法体系P327-328三、问答1、清末司法改革的历史意义P298-3032、《中华民国临时约法》的主要内容P3092、简述清朝宪政的主要内容2、汉代的诉讼审判制度(10级考到的)答案:1、春秋诀狱是始于汉武帝时的一种特有的审判方式。
其将《春秋》为代表的如家经典著作的精神原则作为断案的依据。
它表明汉代法律儒家化的进程在加快。
春秋诀狱,也称“引经断狱”。
由董仲舒首创,西汉中期盛行,延续至魏晋南北朝,隋唐时终止。
2.重罪十条:《北齐律》创设的是个必须严惩的罪名,即反逆、大逆、叛、降、恶逆、不道、不敬、不孝、不义、内乱等。
规定即使享有“八议”者犯此十罪也不赎不赦。
它使法律更好地为皇权服务,并进一步将礼法结合起来。
3.八议:把八种封建权贵犯罪须经特别审议并依法享有减免刑罚的制度。
八种人为:议亲,即皇帝宗室的亲属;议故,即皇帝的故旧;议贤,即德行卓著者;议能,即才能过人者;议贵,即高级官员贵族;议勤,即勤政突出者;议宾,即前朝皇室及其后裔;原则是“大者必议,小者比赦”。
它源于西周的“八辟”。
秦自商鞅变法后废止,汉改称“八议”。
三国魏《新律》正式入律,以后沿用至清。
它不仅维护了封建等级制度,并使礼律进一步融合,是封建法典的最基本内容之一。
4.翻异别勘:宋代的一项审判制度,指当犯人不服判决临时称冤,或在家属代为申诉时,须改由另一个司法机关重审,或临司另派官员复审的制度。
5.《洗冤录》:是中国古代法医学著作。
南宋宋慈著,刊于宋淳佑七年(1247),是世界上现存第一部系统的法医学专著。
6.明《大诰》:明太祖朱元璋亲自写定的邢典。
包括《大诰》《大诰续编》《大诰三编》《大诰武臣》四部分,统称《御制大诰》。
洪武中期,官吏贪赃枉法、豪强兼并,脱避粮差日趋严重。
法硕法学历年简答题
1. 法学是研究法律规范与法律制度的学科。
法学涉及到法律的起源、发展、运行和应用等方面的内容。
2. 法学中的法律规范包括宪法、法律、行政法规、司法解释、地方性法规等,这些规范用于调整人们的行为,维护社会秩序和公共利益。
3. 法学的研究对象包括法律制度、法律关系、法律意识、法律行为等。
法律制度是指由一系列法律规范构成的有机整体,法律关系是指在特定的社会关系中,人们依据法律规定行使权利、履行义务的关系。
4. 法学研究方法主要包括比较法、实证法、逻辑法、历史法等。
其中,比较法主要通过对不同国家和地区的法律制度和法律规范进行比较,寻找共同点和差异,从而为法律改革和法律发展提供参考。
5. 法学的学科门类主要包括宪法学、行政法学、刑法学、民法学、经济法学、劳动法学等。
每个学科门类都有自己的研究内容和方法。
6. 法学在社会中的作用主要体现在司法实践、法制建设和法律意识的培养等方面。
通过法学的研究和应用,可以提高司法机关的裁判公正性,促进社会公平正义的实现。
并且,法学也可以为法律改革和法律制度的建设提供理论支持和指导。
7. 法学的发展与社会的发展密切相关。
随着社会的不断进步和变化,法学也需要不断适应新的社会环境和需求,因此,法学研究也需要与时俱进,不断开展新的研究和探索。
一、单项选择题1.西周关于婚姻的“六礼”制度中,把男家卜得凶吉通知女家订婚称为( )。
A.纳采B.纳吉C.纳征D.问名2.西周时期,在审理案件过程中判断当事人陈述真伪的五种方式被称为( )。
A.五听B.五刑C.五过D.五罚3.据《左传·昭公六年》记载:“夏有乱政,而作( )”。
A.禹刑B.汤刑C.九刑D.五刑4.西周时期明确对惯犯和偶犯作出了区分,西周把惯犯称为( )。
A.眚B.非眚C.非终D.惟终5.我国的赎刑制度最早起源于( )。
A.夏朝B.商朝C.西周D.春秋6.奴隶制五刑体系中,把砍去犯人膝盖骨的刑罚称为( )。
A.劓刑B.刖刑C.剕刑D.膑刑7.西周时期,将惯犯和偶犯区分为( )。
A.惟终和非终B.眚和非眚C.不端和端为D.不识和遗忘8.嫡长子继承制是在( )牢固确立下来的。
A.夏朝B.商朝前期C.商朝末期D.西周时期9.夏朝的中央司法官称为( )。
A.大理B.司寇C.廷尉D.大理寺卿10.西周时期审理民事案件所收的诉讼费用称为( )。
A.钧石B.束矢C.质剂D.司约11.夏朝中央监狱的名称称为( )。
A.夏台B.羑里C.圜土D.囹圄12.西周时期实行( )的立法指导思想。
A.德主刑辅B.明刑弼教C.明德慎罚D.德本刑用13.吕刑又称为( )。
A.脯刑B.甫刑C.菹刑D.九刑14.西周时期法律的总称是( )。
A.禹刑B.汤刑C.九刑D.吕刑15.春秋时期第一次公布成文法的活动是指( )。
A.晋国的“铸刑鼎”活动B.邓析私刻的“竹刑”C.郑国的“铸刑书”活动D.楚国的“仆区之法”16.奴隶制五刑体系中,把砍去犯人脚的刑罚称为( )。
A.剕刑B.宫刑C.膑刑D.醢刑17.奴隶制五刑体系中,把砍去犯人手的刑罚称为( )。
A.刖刑B.膑刑C.诼刑D.劓刑18.西周时期的婚姻“六礼”中,把男方派人送聘礼至女家称为( )。
A.请期B.亲迎C.纳征D.纳采19.西周将故意犯罪与过失犯罪区分为( )。
一、春秋的成文法、争论和人物(一)主要成文法:郑国子产铸刑书;郑国邓析作《竹刑》;晋国赵鞅等人铸刑鼎。
(二)争论。
1.争论原因:破坏了原来的礼法等级秩序;民众知道法律后将会根据法律追逐自己的利益从而不利于统治。
2.进步性:公布成文法顺应社会进步的历史潮流,各诸侯国纷纷公布成文法的现实很好地说明了这一点。
3.意义:一定程度上限制了旧贵族的特权,而且也为法律自身的发展提供了重要的条件。
(2分)(三)争论相关人物:郑国铸刑书于鼎,郑子产与叔向关于公布成文法的争论;(2)晋国赵鞅铸刑鼎,此活动受到孔子批评。
二、简述《法经》各篇篇名及其主要内容(一)法经是(二)(1)盗法:有关侵犯财产罪及其处罚的规定。
(2)贼法:有关侵犯他人人身及国家政权的犯罪及其处罚的规定。
(3)囚法:有关违反监狱管理以及诉讼程序的犯罪及其处罚的规定。
(4)捕法:有关违法追捕法律的犯罪及其处罚的规定。
(5)杂法:以上各篇没有规定的犯罪及其处罚的规定。
(6)具法:有关刑法适用原则的规定。
(三)意义三、简述汉初刑罚改革(一)起因:汉初约法省刑的需要、缇萦上书。
(二)内容:1.汉文帝时规定,以徒、笞与死刑分别代替黥、劓及斩左右趾:1)凡当完者,完为城旦舂;2)当黥者,髡钳为城旦舂;3)当劓者,笞三百;4)当斩左趾者,笞五百;5)当斩右趾者,弃市。
2.汉景帝时两次减少笞数,并专门规定了刑具的规格,笞刑部位等。
(三)影响:1.它为刑罚由旧五刑向隋唐新五刑的过渡奠定了基础2.推动了法律的儒家化3.是中国古代刑制由野蛮阶段进入较为文明阶段的转折点。
四、法家“法治”理论的基本内容有哪些?(1)君本位的极端君主主义。
(2)法、术、势三者结合。
(3)重刑主义。
(4)重农抑商五、儒家的德治思想的主要内容是什么?(1)儒家主张以礼义道德教化人民,使人民道德升华,反对以暴力威胁为基础的政治。
(2)要求为政者要以自己的高尚品德感化人民(3)法令刑罚只是德礼教化的辅助手段六、论汉朝刑法的儒家化1、刑法儒家化即刑法中体现儒家思想;2、主要体现:孝思想,以家庭观念为核心;3、表现:1)春秋决狱2)亲亲相隐3)矜恤老幼妇孺4)重惩不孝犯罪5)官僚贵族有罪先请4、意义:在于促进了法明文明进步七、魏晋南北朝时期法律儒家化的表现1.曹魏“八议”入律2.晋律实行“准五服以制罪”3.北魏孝文帝创制“存留养亲”制度4.北齐总结“重罪十条”(“十恶”前身)5.南北朝实行“官当”。
第三章1、简述西周定罪量刑的原则..答:1耄悼之年有罪不加刑:意即7岁以下;80岁、90岁以上的人犯罪;不处以刑罚.. 这一原则的确立标志着我国刑法中关于刑事责任年龄原则已初步确立..2区分眚、非眚、非终、惟终:即故意或一贯犯罪从重处罚;过失或偶然犯罪从轻处罚的原则..3"慎测浅深之量以别之":依据罪行轻重;对社会危害性大小量刑..4罪疑从赦:即对于定罪有一定根据;不定罪也有一定理由的案件;从轻处罚或赦免的原则..这一原则在西周以前已产生;周朝使疑罪从轻从赦原则定型化..2、简述西周的“六礼”..答:六礼是中国古代结婚的六道程序;即纳采、问名、纳吉、纳徵、请期、亲迎.. 1纳采指男家请媒人去女家提亲;女家答应议婚之后;男家用一只大雁并备上其他礼物前去求婚.. 2问名指男家请媒人问女家的名字和出生年月日.. 3纳吉指男家卜得吉兆之后;备礼通知女家;决定缔结婚姻.. 4纳徵指男家向女家送聘礼.. 5请期指男家选定婚期;备礼告诉女家;求得同意.. 6亲迎指新郎亲自去女家迎娶..3、简述西周的司法机关..答:西周的司法机关有:1大司寇;全国最高司法机关..2小司寇;中央直辖地区的司法机关..3士师;国都之内的司法官吏..4乡士;国都之外百里之内的司法官吏..5遂士;国都百里之外、三百里之内的司法官吏..4、田里不鬻..答:周初;周王对土地和依附在土地上的奴隶拥有最高所有权;周王有权把土地和奴隶封赏给诸侯和臣属;也有权把土地收回..诸侯和臣属对土地只有占有、使用权而无处分权;不许买卖;即所谓的"田里不鬻"..5、质剂..答:质剂是把两份买卖的内容写在竹简上;然后一分为二;买卖双方各执一半 ..这种竹简分为长短两种;长券叫质;用来买卖奴隶或牛马等;短券叫剂;用来买卖兵器或珍异物品..6、五听..答:五听是指审判官在审判活动中观察当事人心理活动的五种方法;即辞听、色听、气听、耳听、目听..这种察言观色的审讯方法;是奴隶主阶级在长期的司法审判实践中的经验总结;也是最早对犯罪心理分析的的尝试;虽然是形而上学的;但有一定的借鉴意义..第四章1、郑、晋两国公布成文法的措施及所引起的论争..答:1公布成文法的措施郑国公元前536年;郑国的执政子产“铸刑书于鼎;以为国之常法”;第一次正式公布成文法典..公元前501年;郑国公布由邓析私造并写在竹简上的竹刑..晋国曾制定“被庐之法’、”常法“;但未公布于众..直至公元前513年;晋国将范宣子的刑书铸在鼎上;正式公布成文法.. 2公布成文法所引起的论争郑国子产公布刑书时;遭到晋国以叔向为代表的旧贵族的反对..晋国铸刑鼎;遭到孔丘的反对..叔向和孔子都认为公布成文法;百姓就会引征法条为自己辩护;这样便破坏了尊卑贵贱的等级制度..但他们的反对未能阻挡成文法公布的历史潮流..2、公布成文法的意义..答:成文法的制定和公布;在一定程度上限制了旧贵族的特权;标志着奴隶制的瓦解;促进了封建生产关系的发展;反映了新兴地主阶级的要求;为封建法制的形成奠定了基础..但由于其锋芒仍然是指向劳动人民的;从这个意义上说;它加强了对劳动人民的统治..3、商鞅变法的内容及其历史意义..答:第一次变法的重点是打击奴隶主贵族的政治势力..具体内容是:整顿户籍;立连坐法防止隐匿坏人;奖励告奸;奖励农业生产;奖励军功.. 第二次变法的重点是废除奴隶制的土地制度..具体内容是:重申“民有二男以上不分异者;倍其赋”的禁令;取消分封制;普遍建立郡县制;废除井田制;确立封建土地私有制;统一度量衡制度.. 通过变法改革;促进了封建生产关系的发展; 使得秦国国势日强;为后来秦始皇统一大业奠定了基础..4、战国时期立法指导思想的主要内容..答:1“不别亲疏;不殊贵贱;一断于法”--不论是谁;只要违法犯罪;都要按法律论罪处刑;以打破奴隶制“刑不上大夫”的壁垒.. 2“法者;编着之图籍;设之于官府;而布之于百姓者也”--制定成文法;向百姓公布;使人人皆知法而又有法可依..否定“刑不可知;则威不可测”的秘密法.. 3“重其轻者”--定罪量刑时;加重对轻罪的处罚..5、法经的主要内容及其历史意义..答:法经是我国封建社会最早的一部粗具体系的法典;由战国初期魏国的李悝制定.. 法经共有盗、贼、囚、捕、杂、具六篇..其阶级本质是:锋芒指向劳动人民;法经开宗明义规定盗、贼两篇;认为“王者之政莫急于盗贼”;表明镇压盗贼是地主阶级专政的主要任务;维护君主专制;维护封建等级制.. 法经在我国法制史上具有重要意义..首先;法经初步确立了封建法制的基本原则和体系;是后世封建法典的蓝本;其次;法经对当时封建经济的形成和巩固起到了一定的积极作用..第五章1秦国的立法指导思想..1法令由一统;全国都要实行统一的法律令;并且最高立法权属于皇帝..2事皆决于法;要求凡事皆有法式;这是战国时期新兴地主阶级“依法治国”的主张..3以刑杀为威;主要表现在法网严密和严刑重罚..2秦朝的“读鞫”是什么秦汉时期;把宣读判决书称为“读鞫”..3请简要说明云梦秦简..1975年12月;在湖北云梦城关睡虎地十一号墓地发掘出大量记载秦朝法律令的竹简;共1155枚..竹简上记载的法律文书包括秦律十八种、效律、秦律杂抄、法律答问、封诊式..4简述秦朝的“公室告”和“非公室告”..秦朝的“公室告”和“非公室告”是根据当事人的诉讼地位划分的两种诉讼形式..1 “公室告”;即控告他人的贼、盗行为;官府予以受理.. 2“非公室告”;即父母对儿女盗窃自己财产的行为提出控告;儿子对父母、奴婢对主人加诸在自己身上的刑罚提出的控告;官府不予受理..5简述秦朝关于官营手工业管理方面的立法..为保证产品质量和数量;秦朝规定了工律、均工律、工人程..1关于产品规格..要求产品规格要一致;为保障产品质量;秦朝建立了生产责任制和产品检查评比制度;对评为下等不合质量标准的;加以惩罚;为追查产品生产责任;在生产的器物上都刻有制作官署名和工匠名.. 2关于产品定额、劳动力计算方法..根据季节、劳动工种、性别、年龄、熟练程度用不同的折合办法计算产品数量..第六章1、两汉的法律形式..律--经常适用的基本法律形式;具有相对而言的稳定性和普遍的适用性.. 令--即皇帝的命令;是根据需要随时颁布的;其法律效力高于律;可以变更或代替律的有关规定.. 科--由秦代的“课”发展而来;是针对某类事的一个方面制定的法律文书..比--比即可以用来作为比照断案的典型判例;也叫“决事比”.. 春秋决狱--汉朝在断案时;如遇律无正条;又无适当判例可依的情况下;便以儒家经典着作春秋中的经义附会法律作为断案的依据..法律解释--汉朝私家注律颇为盛行;只有政府认可的才具有法律效力..2、九章律的简要情况..汉王朝建立后;刘邦命萧何参照秦律作律九章;即在秦六律的基础上增加户律主要规定户籍、赋税和婚姻之事、兴律主要规定征发徭役、城防守备之事、厩律主要规定牛马畜牧和驿传之事三章;合为九章..九章律是汉朝一代的大法;也是汉律的核心部分..3、亲亲得相首匿亲亲得相首匿是汉朝定罪量刑的原则之一;指一定范围的亲属之间除谋反、大逆以外;可以互相首谋隐匿犯罪而不负刑事责任..最早提出这一伦理原则的是孔子;将该伦理原则上升为刑罚适用原则的是西汉宣帝..4、贵族官僚有罪先请..贵族官僚有罪先请是汉朝定罪量刑的原则之一;即一定级别的官僚贵族犯罪后;一般司法机关不得擅自处理;须奏请皇帝;由皇帝根据其官职高低、功劳大小等因素;决定刑罚的适用及减免..5、春秋经义的含义..汉朝在断案时;如遇律无正条;又无适当判例可依的情况下;便以儒家经典着作春秋中的经义附会法律作为断案的依据..因此;春秋经义成为汉朝的一种法律形式..6、两汉的继承制度..王位继承--实行嫡长继承制;强调父死子继..汉律不承认“非子”非亲生之子、“非正”非嫡妻之子的爵位继承权.. 财产继承--在土地和其他财物的继承上;汉代出现诸子均分财产的情况..7、两汉的契约关系..买卖契约--汉代买卖契约叫券书..凡建立买卖关系要订立契约;一式两份;买卖双方各执其一;日后发生纠纷;则以契约为证.. 债务契约--汉律注重保护债权人利益;规定债务人违期不还;要承担法律责任.. 同时;汉代明确规定利率;超过法定利率者叫“取息过律”;要受到惩罚..8、汉朝的司法机关..皇帝掌握最高司法审判权.. 中央最高司法审判机关称作廷尉;主要负责审理皇帝制诏移送的案件;也审理地方重大疑难案件.. 地方司法机关由地方行政长官郡守、县令兼理;郡设专职司法官吏“决曹掾”..9、汉朝的立法指导思想..约法省禁--汉初立法的指导思想..即法令要简约;刑网要宽疏.. 德刑并用--汉朝武帝时期确立的立法指导思想;强调以道德教化为主;刑罚惩治为辅; 把刑、礼结合起来使用.. 顺天行刑--由董仲舒提出而被汉武帝采纳..主张司法机关在霜降之后万物肃杀之际断狱行刑;以顺应天时..10、汉朝刑制改革的主要内容及其意义以缇萦上书为起因;公元前167年汉文帝下诏废除肉刑;丞相张苍和御史大夫冯敬共同议定了修改现行刑制的方案;并得到文帝的批准..其具体内容是:以徒刑、笞刑、死刑分别取代墨刑、劓刑和剕刑..即墨刑改为髡钳城旦舂;劓刑改为笞300;斩左趾改为笞500; 斩右趾改为弃市.. 由于上述方案扩大了死刑范围;加重了刑罚的残酷程度;因此景帝时期进一步改革;内容涉及两个方面..第一、减少笞数..最终将劓刑改为笞100;斩左趾改为笞200;第二、制定法令规范笞刑..规定刑具规格、受刑部位以及中途不准更换行刑人等..意义:文景时期废除肉刑的改革;在中国法制史上意义重大..它是中国古代刑制由野蛮阶段进入较为文明阶段的标志;而且也有利于封建经济的发展;同时为封建制五刑的建立奠定了基础..第七章1、试述“八议”..所谓“八议”;即“议亲”皇帝宗室亲戚、“议故”皇帝故旧、“议贤”有封建德行的人、“议能”有才干的人、“议功”对封建国家有大功勋者、“议贵”大官僚贵族、“议勤”为封建国家服务卓着勤劳的人、“议宾”前朝的统治者及其后代..这八类人犯罪;依法享有免刑或减刑的特权..这种制度使得贵族官僚地主更全面地获得了凌驾于法律之上的特权;加深了广大人民的苦难..罪疑从赦:即对于定罪有一定根据;不定罪也有一定理由的案件;从轻处罚或赦免的原则..这一原则在西周以前已产生;周朝使疑罪从轻从赦原则定型化..2、试述“重罪十条”..“重罪十条”即后世封建法典之“十恶”;始于北齐律..它是将危及封建国家根本利益的十条最严重的罪名;集中置于律首;以强调这十种犯罪是打击的主要对象..北齐律规定的重罪十条分别是:反逆、大逆、叛、降、恶逆、不道、不敬、不孝、不义、内乱..犯这十种罪;不在八议的论赎范围之内..隋唐直至明清封建法典所规定的“十恶”;就是在此基础上稍加损益而成的..北齐律所规定的重罪十条包罗了封建宗法制度的各个方面;进一步把礼法结合起来;使法律更好地维护君主至高无上的权利和封建统治的秩序..3、官当..北魏和南陈的法律创立了“官当”制度;即允许以官品或爵位抵罪..北魏律规定:公、侯、伯、子、男五等爵位;每等爵位可抵三年徒刑..南陈律规定了可以用官位折抵不同期限的徒刑..这种官当制度;进一步赋予封建官僚以法律特权;使其可以逃脱法律制裁..4、北齐律..南北朝时期北齐的法典;共12篇;949条;篇目依次为名例、禁卫、婚户、擅兴、违制、诈伪、斗讼、贼盗、捕断、毁损、厩牧、杂律..它沿用了前代法律中的“八议”;新列了“重罪十条”;以“科条简要”而着称;是南北朝后期一部具有代表性的法典;对以后的隋唐律产生了重要的影响..第八章1、开皇律的主要内容及历史意义..隋文帝时期制定颁行; 共12篇500条..其以北齐律为蓝本;更定刑名为笞、杖、徒、流、死五刑;废除前代车裂等酷刑;规定"八议"之制;以维护贵族官僚地主的特权;将北齐律的"重罪十条"发展为"十恶"大罪;加强对危害封建统治秩序行为的镇压.. 开皇律上承汉律的源流;下开唐律的先河;在中国法制史上占有重要地位..2、唐朝的法律形式..有律、令、格、式四种.. 律是刑事法规;相当于近代的刑法典;令是关于国家体制和基本制度的法规;格是国家机关各部门在日常工作中据以办事的行政法规;式是国家机关的公文程式.. 律、令、格、式;互为配合;互相补充;构成了唐王朝完备的法律体系..3、唐六典的简要情况..唐玄宗开元年间制定;内容涉及国家机关职掌和活动的各个方面;是中国封建时代最早的一部综合性行政法典..是中国封建法制趋于完备的标志之一..4、唐律疏议的简要情况..唐高宗永徽年间;以贞观律为基础编纂出永徽律;十二篇;500条..此后又对500条律文逐条逐句进行注释;并附在律文之后;称作疏议..律与疏具有同等法律效力;合称永徽律疏;是唐代法典的代表作..后人又称之为唐律疏议..5、十恶制度..以隋唐为代表的封建法律所规定的十种最严重的犯罪总称..犯十恶者要受到严厉处罚;为"常赦所不原";并不得享有议、请、减等优待办法.. 一曰谋反;就是以各种手段反对以专制君主为代表的封建国家统治的行为.. 二曰谋大逆;就是预谋毁坏宗庙山陵及宫阙的行为.. 三曰谋叛;主要指本朝官吏叛国投敌或以所据地方投降敌国的行为.. 四曰恶逆;指殴打和杀害尊亲属.. 五曰不道;指"杀一家非死罪三人及支解人;造畜蛊毒、厌魅".. 六曰大不敬;凡对皇帝的人身、尊严有所侵犯的行为;都可以构成此罪.. 七曰不孝;凡告发、诅咒、斥骂祖父母、父母者;别籍异财;供养有缺的行为等;都构成不孝罪.. 八曰不睦;即亲族间互相侵犯的行为.. 九曰不义;就是卑下侵犯非血缘尊长的行为.. 十曰内乱;即家族内部犯奸的行为..6、唐律的刑法原则..1划分公罪、私罪..对官吏犯私罪的处刑;重于公罪..2自首减免刑罚..3共犯区别首从..共犯以造意为首;亦即以主谋为首犯;处重刑;随从者减一等..4二罪以上俱发;以重者论..对于一人同时犯有二种以上罪行所处的刑罚;根据其中的重罪论处..5累犯加重..6同居相隐..唐律发展了汉律关于"亲亲得相首匿"的原则;容隐范围扩大到奴婢为主人隐;但谋反、谋叛、谋大逆者不用此律..7比况类推.."诸断罪无正条;其应出罪者;则举重以明轻;其应入罪者;则举轻以明重.."8老小废疾减免刑罚..9涉外案件的处理原则;即同属一个国家的外国人;自相侵犯时;根据该国的法律来处理;如果中国人与外国人或两个不同国籍的外国人互相侵犯时;则按唐朝的法律处理..10同罪异罚..唐律把社会成员分为贵族官僚、平民、贱民三个等级;并规定了相应的法律地位..他们之间若发生侵犯;则实行同罪异罚..7、唐朝的经济立法..1土地立法--"均田令"..武德年间颁布..规定:丁男和18岁以上中男受田100亩;其中80亩为"口分田";20亩为"永业田" ;"永业田"归私人所有;可以继承和在一定条件下买卖.."口分田"则归国家所有;不准买卖;身死后由国家收回..2财政立法"租庸调法".. 武德年间颁布..规定:租--每丁每年向国家缴纳栗二石;庸--每丁岁役20日;若不役则收其庸;调--每丁岁纳绢2丈、棉3两等.."两税法"..建元年间颁行..第一;中央根据财政支出定出总税额;各地依照中央分配的数目向当地人户征收;第二;土着户和客居户都编入现居州县的户籍;依照丁壮和财产包括土地和杂资财的多少定户等;第三;两税分夏秋两次征收;第四;租庸调和一切杂徭、杂税全都取消;惟丁额不废;第五;两税依户等纳钱;依田亩纳栗;第六;没有固定住所的商人;所在州县依照其收入征收三分之一的税..3工商立法--唐律对手工业的主要产品布帛的规格作了统一的规定..为了保证手工业产品的质量;还规定了责任制..唐王朝为管理商业;专门设置了主管市场的官吏--"市司" ..商业所使用的度量衡器斛、斗、秤、度;每年八月由官府"平校"并印署;然后听用..8、唐朝的民事立法..唐律关于物权的规定:首先;唐律严格保护所有人对物的占有、使用、收益和处分之权;严格禁止他人侵犯..其次;唐律还规定了物权取得的条件.. 唐律关于债权的规定:首先;唐律规定了买卖、借贷、赁庸、寄托等债的关系..其次;唐律规定了"债务担保"的规范..其基本精神是;债务人原则上负给付的责任;先以"财产负责" 、次以"人身折酬" ;若违契不偿;债主可以"牵掣" ;告官者官府"强制履行" ..9、唐律的主要特点及历史地位..唐律的主要特点:1规范详备、科条简要 ..2中典治国、用刑持平.. 3诸法合体、以刑为主..4依礼制刑、礼法合一..唐律的历史地位:1唐律是一部完备的具有代表性的封建法典;在漫长的封建法制发展史中;处于承先启后的重要历史地位..2唐律对亚洲许多国家的封建立法也有重要的示范作用..上述要点需展开10、唐朝的司法机关..1中央司法机关为大理寺、刑部、御史台.. 大理寺是中央最高审判机关;负责审理中央百官犯罪与京师徒以上案件;以及地方移送的死刑疑案.. 刑部为中央司法行政机关;负责审核大理寺及州县审判的案件;发现可疑;徒、流以下案件驳令原审机关重审或迳行复判;死刑案则移交大理寺重审.. 御史台为中央最高监察机关;负责监督大理寺和刑部的司法活动;也参与某些案件的审判.. 2地方司法机关仍由行政长官兼理;直接管理诉讼的属吏州一级有司法参军;县设司法佐史等..11、唐朝的监察制度..唐朝的监察机关是御史台;以御史大夫为最高长官;御史中丞二人为辅佐..其下设台院、殿院、察院.. 台院和殿院的御史主要纠察中央及京城的各级官吏;察院御史则巡察州县;纠察地方官吏的违法失职行为..御史台的主要任务是监督国家各级官吏是否遵守法律;以整顿"吏治"、提高国家机关的效能..第九章1、刑统..按照新的体例编纂的刑书..一般以刑律为主;将其他刑事性质的敕、令、格、式分载在律文各条之后;依律目分门别类地加以汇编..2、中国古代最残酷的生命刑..宋代广泛使用..古书记载的一种行刑方法为:“凌迟者先断其肢体;次绝其吭;当时之极法也..”3、元朝对“恤囚”制度的发展..元朝对“恤囚”制度的发展;主要表现在:实行轻重异处、男女异室;有病者给医药;病重者去枷锁;狱官若以重为轻、以急为缓;或医疗不及时而致囚死损者;该官吏要坐罪;非强盗;不加酷刑;重事需加拷讯者;由长贰僚佐会议立案;然后施行..4、"重法地"法.."重法地"法即凡在所谓的"重法地"犯罪;加重处罚..开始以开封府诸县为重法地;以强化首都的治安..以后逐渐扩展;河北、淮南、福建等地皆用重法.."5、宋刑统..宋朝初年;为了加强皇帝对司法权的控制;在中央设刑部和大理寺分掌司法之外;于建隆年间设置审刑院..规定:全国奏报的重大案件;大理寺审判;刑部复核后;再由审刑院评议;上中书省送请皇帝决定..第十、十一章1、领事裁判权..指凡是外国在中国的侨民成为民刑诉讼的被告时;如他本国与中国订有不平等条约;则中国法庭无权裁判;只能由他本国的领事按照他本国的法律裁判..最早开始于1843年的五口通商章程..2、简述清末法院编制法中规定的审级制度..按照法院编制法的规定;清末的司法审判机关划分为;初级审判厅、地方审判厅、高等审判厅和大理院..在司法审级上实行四级三审制;即:向初级审判厅起诉的案件;不服;可上诉到地方审判厅直至高等审判厅;向地方审判厅起诉的案件;不服;可上诉到高等审判厅直至大理院..3、钦定宪法大纲..1908年8月27日;清政府颁布了钦定宪法大纲..钦定宪法大纲共23条;内容包括两部分;"君上大权"为"正文";共14条;"臣民权利义务"是"附录";共9条..它的重心在于维护君上大权.."4、十九信条..1911年11月3日宣布施行..十九信条是在武昌起义爆发后;革命高潮时被迫制定的;因此在形式上与钦定宪法大纲有所不同..十九信条规定采取虚位元首和分权制;限制君权;扩大国会和总理的权力..但只字未提人民的民主权利..同时规定:"大清帝国皇帝万世不易";"皇帝神圣不可侵犯"等等;企图以君主立宪的形式继续保持清朝皇帝的统治地位..5、大清民律草案..大清民律草案是旧中国起草的第一部民法典;但由于清政府很快被推翻而未颁布..共五编;分别是总则、债权、物权、亲属、继承..总则、债权、物权三编由日本法学家起草;采用资本主义的民法原则..亲属和继承两编由修订法律馆会同礼学馆起草;沿袭中国封建制法律的原则..6、大清现行刑律..沈家本根据大清律例删改而成大清现行刑律..它取消吏、户、礼、兵、刑、工诸律目;把继承、分产、婚姻、田宅、钱债等纯属民事的条款分出;不再科刑;以示民、刑有别..同时废除了凌迟等酷刑; 用罚金取代了笞刑和杖刑..它是一部在新刑律颁布以前的过渡性法典..7、大清新刑律..沈家本主持制定大清新刑律;由日本法学家冈田朝太郎等起草..它是旧中国颁布的第一部刑法典;采取了资产阶级的刑法体例和原则..在体例上;分总则和分则两篇;刑名分主刑和从刑两种.. 在刑法原则上;采取了资产阶级的"罪行法定"的原则..。
2023法制史简答题
2023年法制史涉及了法律体系、法律制度和法律发展等方面的
历史。
从多个角度来看,我们可以从以下几个方面来回答这个问题:
1. 法律体系的演变,可以从古代法律体系的起源开始,介绍古
代各国的法律体系,如古代中国的礼法制度、古罗马的法律体系等,然后逐步过渡到近代法律体系的形成,比如大陆法系和英美法系的
区别,以及它们对全球法律体系的影响。
2. 法律制度的发展,可以从法律制度的建立和演变的角度来回答,比如古代的刑法、民法、行政法等制度是如何形成的,以及在
近代社会中这些制度又是如何发展和完善的。
可以从不同国家或地
区的法律制度进行比较,探讨它们的异同和相互影响。
3. 法律发展的影响,可以从法律对社会、政治、经济等方面的
影响来回答,探讨法律对社会秩序的维护、政治权力的制衡、经济
发展的推动等方面的作用,以及法律在不同历史时期对这些方面的
影响有何不同。
综上所述,2023年法制史涉及了法律体系、法律制度和法律发
展等方面的历史,我们可以从不同的角度来全面回答这个问题。
希望以上回答能够满足你的要求。
1、简述西周的婚姻原则。
答:西周时期,婚姻的缔结有三大原则,即一夫一妻制、同姓不婚、父母之命。
凡婚姻不合此三者即属非礼非法。
(1)一夫一妻制是西周婚姻制度的基本要求。
虽然古代男子可以有妾有婢,但法定的妻子即嫡妻只能是一个。
(2)“同姓不婚”也是缔结婚娴的一个前提。
西周实行同姓不婚原则,主要基于两点:第一,长期的经验证明,“男女同姓,其生不蕃”,第二,禁止同姓为婚,鼓励多与异姓通婚,是为了“附远厚别”,即通过联姻加强与异姓贵族的联系,进一步巩固家天下和宗法制度,具有鲜明的政治意图。
(3)“父母之命,媒妁之言”是西周时期婚姻制度的又一原则。
在宗法制下,子女的婚姻大事必须由父母家长来决定,并通过媒人的中介来完成,否则即是非礼非法,称为“淫奔”,必不为宗族和社会所承认。
七出三不去:不顺父母;无子;淫;妒;有恶疾;多言;盗窃。
有所取无所归;与更三年丧;前贫贱后富贵2、简述西周的“五听”制度。
答:“五听”制度是西周时期审理案件时判断当事人陈述真伪的五种方式。
其具体内容是:(1)“辞听”:“观其出言,不直则烦”,即观察当事人的言语表达,理屈者则言语错乱。
(2)“色听”:“观其颜色,不直则赧然”,即观察当事人的面部表情,理屈者则面红。
(3)“气听”:“观其气息,不直则喘”,即观察当事人的呼吸,无理则喘息。
(4)“耳听”:“观其听聆。
不直则惑”,即观察当事人的听觉,理亏则听语不清。
(5)”目听”:“观其眸子,不直则眊然”,即观察当事人眼睛与视觉,无理则双目失神。
3、简述春秋战国成文法公布的历史意义。
答:春秋时期的公布成文法活动是中国法律史上一次划时代的变革。
成文法的公布,标志着奴隶制的法律体系在走向瓦解,封建制法律体系逐步形成。
⑴公布成文法的活动是对传统的法律观念、传统的法律制度以及传统社会秩序的一种否定。
打破“刑不可知,则威不可测”的信条,说明法律制度已不再是少数人的私产,而应成为全社会的一种公开的调节器,传统的社会结构也随之发生变化。
1 Don't ever let somebody tell you can't do something. You got a dream, you gotta protect it!
法硕考试需要记忆的法制史简答题 22、大清现行刑律? 答:《大清现行刑律》是清政府于1910年5月15日颁行的一部过渡性法典,它是在《大清律例》的基础上作局部调整删改而成,共36卷,389条,另有附例1327条,并附《禁烟条例》12条和《秋审条例》165条。与《大清律例》相比,《大清现行刑律》的变化主要是: ①取消了《大清律例》中按吏、户、礼、兵、刑、工六部名称而分的六律总目,将法典各条按其性质分隶30门; ②关于继承、分产、婚姻、田宅、钱等纯属民事性质的条款不再科行; ③废除了一些残酷的刑罚手段,设置了新的刑罚体系,删除了凌迟、枭首、戮尸、刺字等残酷刑罚和缘坐制度,将主体刑罚确定为死刑(斩、绞)、遣刑、流刑、徒刑、罚金等五种; ④增加了一些新罪名,如妨碍国交罪、妨碍选举罪、私铸银元罪以及破坏交通、电讯的犯罪等。而对于律例合编的模式以及“十恶”重罪等封建内容未作更改。 可见《大清现行刑律》只是在局部和形式上对《大清刑律》进行修改而已,无论在表现形式、法典结构以及具体内容上都称不上是一部近代意义上的专门刑法典。 (指南补充):改律名为“刑律”; 23、大清新刑律? 答:《大清新刑律》(原称《钦定大清刑律》)是清政府于1911年1月公布的中国历史上第一部近代意义上的专门法典。 ①在体例上抛弃了以往旧律“诸法合体”的编纂形式,采用近代西方刑法典的体例。以罪名和刑罚等专属刑法范畴的条文作为法典的惟一内容,并将法典分为总则与分则两部分,因而使其成为一部纯粹的刑法典。 ②确立了新的刑罚制度,规定刑罚分为主刑和从刑两种。主刑包括死刑(仅绞刑一种)、无期徒刑、有期徒刑、拘留、罚金,从刑包括剥夺公权和没收两种。 ③采用了一些近代西方资产阶级的刑法原则和近代刑法学的通用术语。如采用罪刑法定主义原则,删除旧律中的比附制度;采用近代的“法律面前人人平等”原则,取消了因官秩、良贱、服制而在刑律适用上所形成的差别,取消“八议”制度,并采用了西方国家通用的缓刑、假释、正当防卫等制度和术语以及对幼年犯罪改用惩治教育的办法,等等。 总之,《大清新刑律》属于近现代意义上的新式刑法典,它标志着中国封建法律体系的瓦解和近代法律体系的诞生,是清末修律的代表作。但在当时的历史背景下,它又是向封建保守势力妥协的产物。附录《暂行章程》说明旧律传统的依然延续。《大清新刑律》公布后不久清王朝即告覆亡,因此并未正式施行,但它对以后中华民国刑事立法有着深远的影响。 24、简述清末修律的主要特点和历史意义。 答:1.清末修律的主要特点。 (1)在立法指导思想上,清末修律自始至终贯穿着“仿效外国资本主义法律形式,固守中国封建法制传统”的方针。 (2)在内容上,清末修订的法律表现出封建专制主义传统和西方资本主义法学最新成果的奇怪混合。 (3)在法典编纂形式上,清末修律改变了中国传统的“诸法合体”的形式,明确了实体法之间、实体法与程序法之间的差别与不同,分别制定、颁行或起草了法典或法规,形成了近代法律体系的雏形。 (4)清末修律是清代统治者为维护其摇摇欲坠的反动统治,在保持君主专制政体的前提下进行的,因而既不能反映人民群众的要求和愿望,也没有真正的民主形式。 2.清末修律的历史意义。 (1)清末变法修律导致中华法系走向解体。传统的“诸法合体”的形式已被抛弃,中华法系“依伦理而轻重其刑”的特点也受到了极大的冲击。清末修律标志着延续几千年的中华法系开始解体,中国传统的封建法制开始转变成在形式和内容上都有显著特点的半殖民地半封建法制。 (2)清末变法修律为中国法律的近代化奠定了初步的基础。通过清末大规模的立法,参照西方资产阶级法律体系和法律原则建立起来的一整套法律制度和司法体制,对后世特别是北洋政府和南京国民党政府法律制度的形成与发展提供了条件。 (3)清末变法修律在一定程度上引进和传播了西方近现代的法律学说和法律制度。清末变法修律在中国历史上第一次全面而系统地向国内介绍和传播了西方法律学说和资本主义法律制度,使得近现代法律知识在中国得到一定程度的普及,从而促进形成了一部分中国人的法制观念。 (4)清末变法修律在客观上有助于推动中国资本主义经济的发展和教育制度的近代化。 25、简述领事裁判权的基本内容。 答:外国在华领事裁判权的基本内容: 2 Don't ever let somebody tell you can't do something. You got a dream, you gotta protect it!
(1)中国人与享有领事裁判权国家的侨民间的民事刑事诉讼案件,均依被告主义原则适用法律和实行司法管辖; (2)享有领事裁判权国家的侨民之间在中国发生的诉讼案件,由所属国领事法院或相应机关审理,中国司法官员一律不得过问; (3)不同国家的侨民之间的争讼,一般均适用被告主义原则,由被告一方所属国的领事法院或相应机构审理,中国司法官员亦不得过问; (4)享有领事裁判权国家的侨民与非享有领事裁判权国家的侨民之间的争讼案件,如前者是被告,则适用被告主义原则,如后者是被告,则由中国法院管辖。 26、理法之争的内容? 答:关于清末理法之争的主要内容有: 其一:关于“干名犯义”条存废。“干名犯义”作为传统法律中的重要罪名,专指子孙控告祖父母、父母的行为。 其二:关于“存留养亲”。 其三,关于“无夫奸”及“亲属相奸”等。 其四,关于“子孙违反教令”。 其五,关于子孙卑幼能否对尊长行使正当防卫权。 27、清末司法机关调整? 答:清末司法机关改革比较全面,对中国传统的司法组织体制进行了较大调整: 其一:改刑部为法部,掌管全国司法行政事务,以使行政与司法分立,并改省按察使司为提法使司,负责地方司法行政工作及司法监督。 其二,改大理寺为大理院,作为全国最高审判机关。在地方设立高级审判厅、地方审判厅和初级审判厅,形成新的司法系统。 其三,实行审检合署,在各级审判厅内设置相应的检察厅,对刑事案件进行侦查、提起公诉、实行审判监督,并可参与民事案件的审理,充当诉讼当事人或公益代表人。 28、清末诉讼审判制度的改革? 答:清末诉讼审判制度的改革主要是引进了一系列西方近代诉讼审判原则和具体制度,包括: 第一,在诉讼程序上实行四级三审制度。 第二,规定了刑事案件公诉制度、附带民事诉讼制度、民事案件的自诉及代理制度、证据制度、保释制度等,并承认律师活动的合法性。 第三,在审判制度上,允许辩论,实行回避、审判公开等,并明确了预审、合议、公判、复审等程序。在审判规则方面,吸收了西方国家一系列新的司法原则,如司法独立、辩护制度等,但并未能真正实施。 第四,初步规定了法官及检察官考试任用制度。 第五,改良监狱及御政管理制度。 29、北洋政府立法活动特点? 答:第一,采用、删改清末新订法律。 第二,采用西方资本主义国家的某些立法原则。历任北洋政府当政者以“民主”、“共和”标榜自己。因而在法律制度方面,北洋政府采用西方资本主义的某些原则及近代法律的体系和内容。 第三,制定颁布众多单行法规。这些单行法规效力高于普通法。 第四,判例和解释例成为重要的法律渊源。北洋政府广泛运用判例与解释例,使之成为审判案件的重要依据,既补充了成文法的“未备”,又便于发挥成文法所不易发挥的作用。 30、“天坛宪草”内容? 答:《中华民国宪法(草案)》(“天坛宪草”)是北洋政府(中华民国北京政府)时期的第一部宪法草案,于1913年10月31日由国会宪法起草委员会三读通过。共11章113条,采用资产阶级三权分立的宪法原则,确认了民主共和制度,体现了国民党等在野派势力通过制宪限制袁世凯权利的意图。 首先,在政权体制上,“天坛宪草”继续肯定了《临时约法》中的责任内阁制,行政权利实际由总理和各部部长行使,总统仅处于虚权国家元首的地位。 其次,“天坛宪草”规定了国会对总统行使诸如解散国会、任命总理等重大权力的牵制权,并规定成立国会委员会,作为国会的常设机构,对总统行使“发布紧急命令”和“财政紧急处分”两项职权实行议决,加强对总统权力的制约。 3 Don't ever let somebody tell you can't do something. You got a dream, you gotta protect it!
再次,限制总统任期,规定总统任期五年,只能连选连任一次。 最后,设置独立于行政机关的审计院。 31、中华民国约法特点? 答:北洋政府于1914年5月1日公布的《中华民国约法》,它是军阀专制全面确立的标志。其与《临时约法》有着根本性的差别,主要表现在: 其一,以根本法的形式彻底否定了《临时约法》所确立的民主共和制度,而代之以袁世凯的个人独裁。它的出笼使辛亥革命的成果丧失殆尽,是对《临时约法》的全面反动。 其二,完全否定和取消了《临时约法》所规定的责任内阁制,实行总统独裁的政治体制,赋予总统形同封建帝王一样的至高无上的地位和巨大权力。 其三,取消了《临时约法》规定的国会制,规定设立有名无实的立法院。在立法院成立前,由纯属总统咨询机关的参政院代行立法院职权,并设立国务卿协助总统掌握行政,为袁世凯复辟帝制做准备。 其四,规定了与《临时约法》大体相同的人民的基本权利与义务,但无一例外地设定了“于法律范围内”或“依法律所定”等前提条件。由于立法权及宣告戒严权均操之于大总统之手,有关人民基本权利的规定实际上成为一纸空文。 32、中华苏维埃共和国土地法内容? 答:《中华苏维埃共和国土地法》于1931年11月由中华工农兵苏维埃第一次全国代表大会通过,12月1日公布实施。这是土地革命后期影响最大、实施地区最广、适用时间最长的土地法,其主要内容包括: 第一,废除封建土地剥削制度,规定了没收土地财产的对象和范围,宣布废除一切高利贷债务。 第二,规定了对于没收的土地财产的分配办法。即按照最有利于贫雇农、中农(地主不分田,富农分坏田)的原则进行分配,具体方法是,以乡为单位,贫雇农、中农按人口平均分配,或按人口与劳动力的混合标准平均分配。富农如果不参加反革命活动,并且能够自食其力,可以分得坏田。地主不分田。 第三,规定了土地所有权问题。即现阶段不禁止土地出租与转让,但同时规定在条件具备的时候实行土地国有制。 由于受“左”倾思想的干扰,这部土地法也体现了“左”倾倾向,如在土地分配上,实施“地主不分田,富农分坏田”的政策。这些错误后来陆续得到纠正。 33、抗日民主政权的土地立法? 答:以陕甘宁边区为代表,抗日民主政权土地立法的主要内容包括: 第一,保护土地所有权。公有土地所有权归边区政府,私有土地所有权人在法定范围内可自由使用、收益、处分(买卖、典当、抵押、赠与、继承)。不论公、私土地所有权均受法律保护,强调保护农民土地所有权。 第二,减租交租。按照“二五减租”原则,地主出租土地一般必须依抗战以前原租额减轻25%的地租。收租人不得多收、预收、收取押租及欠租作息。承租人不得短少租额。 第三,保障佃权。除法定的收回租地的条件外,出租人不得随意收回租地。 第四,减租减息,低利借贷。现存债务减息。付息过本一倍,停利还本;过本两倍,本利停付,借贷关系视为消灭。 抗日民主政权土地立法减轻了封建剥削,激发了农民的抗日积极性,调整了农村阶级关系,加强了各革命阶级团结,为争取民族抗战的胜利奠定了基础。