屏蔽泵在核电中的发展和应用通用版
- 格式:docx
- 大小:70.37 KB
- 文档页数:8
AP1000屏蔽泵的应用分析摘要:AP1000屏蔽泵作为当下拥有最大容量的飞轮式屏蔽泵,在核电领域拥有重要的应用意义。
笔者从AP1000的基本构造入手,分析了AP1000的主要不足和优势,进而对其实际应用提出几点看法。
关键词:AP1000;屏蔽泵;应用分析AP1000屏蔽泵作为我国第三代核电技术的主要代表之一,以其百万千瓦级的功率水平,表现出宽广的应用前景。
但就现阶段AP1000屏蔽泵的应用而言,尚未形成完整、科学的应用体系。
AP1000系统由两个并联环路构成,各搭配两个主泵,具有安全性高、噪声低、结构稳定等优点,但也有效率低、飞轮惯量较小等不足,故而对其进行应用分析,具有重要的现实意义。
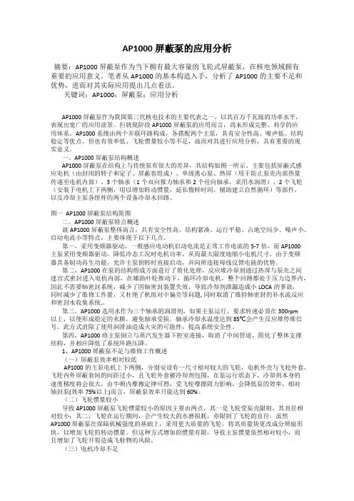
一、AP1000屏蔽泵结构概述AP1000屏蔽泵在结构上与传统泵有很大的差异,其结构如图一所示。
主要包括屏蔽式感应电机(由封闭的转子和定子、屏蔽套组成)、单级离心泵、热屏(用于防止泵壳内部热量传递至电机内部)、3个轴承(1个双向推力轴承和2个径向轴承,采用水润滑)、2个飞轮(安装于电机上下两侧,用以增加转动惯量,延长惰转时间,辅助建立自然循环)等部件,以及冷却主泵各组件的两个设备冷却水回路。
图一 AP1000屏蔽泵结构简图二、AP1000屏蔽泵特点概述就AP1000屏蔽泵整体而言,具有安全性高、结构紧凑、运行平稳、占地空间少、噪声小、启动电流小等特点,主要体现于以下几点。
第一,采用变频器驱动。
一般感应电动机启动电流是正常工作电流的5-7倍,而AP1000主泵采用变频器驱动,降低冷态工况时电机功率,从而最大限度地缩小电机尺寸,由于变频器具备制动再生功能,允许主泵倒转时直接启动,并向所连接母线反馈电能的优势。
第二,AP1000在泵的结构组成方面进行了简化处理,反应堆冷却剂通过热屏与泵壳之间迷宫式密封进入电机内部,在辅助叶轮推动下,循环冷却电机,整个回路都处于压力边界内,因此不需要轴密封系统,减少了因轴密封装置失效,导致冷却剂泄漏造成小LOCA的事故,同时减少了维修工作量,又杜绝了机组对中偏差等问题, 同时取消了维持轴密封的补水流反应和密封水收集系统,。
屏蔽泵原理及应用屏蔽泵是一种特殊的离心泵,也称为"磁力离心泵"或"无泄漏离心泵"。
与传统的离心泵相比,屏蔽泵采用磁力耦合的方式传输动力,从而实现了无渗漏的运行。
屏蔽泵是由驱动装置、转子、隔离套、静子、耐腐蚀承力套、静子轴承、定子、罩壳等部分构成。
屏蔽泵的原理是通过磁力耦合实现无泄漏传输。
驱动装置产生的旋转磁场通过转子传递给静子。
转子和静子之间通过隔离套隔开,隔离套内填充着介质。
当驱动装置旋转时,转子也会跟随旋转。
转子上的磁铁与静子之间的磁铁相互吸引,从而传递动力。
由于转子和静子之间没有实际的物理连接,因此泵体内的介质无法泄漏到外界。
屏蔽泵的应用主要集中在一些对泄漏有严格要求的场合。
具体包括以下几个方面:1.化工行业:化工过程中常使用腐蚀性介质,传统的泵易发生泄漏,容易对生产环境造成污染和危害。
屏蔽泵能够有效避免泄漏,提高工作效率和安全性。
2.医药行业:医药生产过程中需要处理一些有毒、高压的介质,要求泵具备无泄漏的特性。
屏蔽泵能够满足这些要求,保证生产过程的安全和洁净。
3.食品行业:在食品加工中,需要处理一些易挥发的液体,传统泵容易发生泄漏,造成能源的浪费和环境的污染。
屏蔽泵能够确保液体在输送过程中不发生泄漏,提高能源利用率和产品质量。
4.环保行业:在环保领域,常常需要处理一些有害废液,对泵的密封性有很高的要求。
屏蔽泵由于没有密封部件,避免了泄漏的问题,并且减少了维护保养成本。
5.其他行业:屏蔽泵也广泛应用于造纸、电力、冶金、电子、水处理等领域,用于输送各种液体介质。
总之,屏蔽泵作为一种无泄漏的离心泵,广泛应用于需要保证介质无泄漏的场合,如化工、医药、食品、环保等行业。
其独特的磁力耦合传动方式,使得屏蔽泵具有高效、安全、清洁的特点,能够提高生产效率、保证产品质量和环境安全。
AP1000屏蔽泵的应用分析摘要:AP1000屏蔽泵作为当下拥有最大容量的飞轮式屏蔽泵,在核电领域拥有重要的应用意义。
笔者从AP1000的基本构造入手,分析了AP1000的主要不足和优势,进而对其实际应用提出几点看法。
关键词:AP1000;屏蔽泵;应用分析AP1000屏蔽泵作为我国第三代核电技术的主要代表之一,以其百万千瓦级的功率水平,表现出宽广的应用前景。
但就现阶段AP1000屏蔽泵的应用而言,尚未形成完整、科学的应用体系。
AP1000系统由两个并联环路构成,各搭配两个主泵,具有安全性高、噪声低、结构稳定等优点,但也有效率低、飞轮惯量较小等不足,故而对其进行应用分析,具有重要的现实意义。
一、AP1000屏蔽泵结构概述AP1000屏蔽泵在结构上与传统泵有很大的差异,其结构如图一所示。
主要包括屏蔽式感应电机(由封闭的转子和定子、屏蔽套组成)、单级离心泵、热屏(用于防止泵壳内部热量传递至电机内部)、3个轴承(1个双向推力轴承和2个径向轴承,采用水润滑)、2个飞轮(安装于电机上下两侧,用以增加转动惯量,延长惰转时间,辅助建立自然循环)等部件,以及冷却主泵各组件的两个设备冷却水回路。
图一 AP1000屏蔽泵结构简图二、AP1000屏蔽泵特点概述就AP1000屏蔽泵整体而言,具有安全性高、结构紧凑、运行平稳、占地空间少、噪声小、启动电流小等特点,主要体现于以下几点。
第一,采用变频器驱动。
一般感应电动机启动电流是正常工作电流的5-7倍,而AP1000主泵采用变频器驱动,降低冷态工况时电机功率,从而最大限度地缩小电机尺寸,由于变频器具备制动再生功能,允许主泵倒转时直接启动,并向所连接母线反馈电能的优势。
第二,AP1000在泵的结构组成方面进行了简化处理,反应堆冷却剂通过热屏与泵壳之间迷宫式密封进入电机内部,在辅助叶轮推动下,循环冷却电机,整个回路都处于压力边界内,因此不需要轴密封系统,减少了因轴密封装置失效,导致冷却剂泄漏造成小LOCA的事故,同时减少了维修工作量,又杜绝了机组对中偏差等问题, 同时取消了维持轴密封的补水流反应和密封水收集系统,。
屏蔽泵在核电中的发展和应用前言随着全球能源需求的不断增加,人们在寻找可再生能源的同时,也在探索更加高效的能源利用方式。
核能作为一种干净、高效的能源,受到了广泛关注。
在核能的运转中,液体泵的重要性不言而喻。
其中,屏蔽泵是一种特殊类型的液体泵,在核电站等特殊场合中得到了广泛应用。
本文将对屏蔽泵在核电中的发展和应用进行探讨。
屏蔽泵的概述屏蔽泵,也被称为核反应堆冷却循环泵,是一种具有特殊功能的液体泵。
它主要应用于处理放射性物质的液体,在核电站等特定场合中得到了广泛应用。
屏蔽泵的设计结构在液体泵中属于一种比较特殊的类型,其外围结构需达到严格的封闭标准,以便尽可能减少对放射性物质的泄漏。
在屏蔽泵的结构中,所采用的材料需要具备较高的化学惰性和耐辐射性。
一般情况下,屏蔽泵的液料流通部分和出口部分都采用了铜或黄铜材质,能够较好地耐受放射性腐蚀。
同时,屏蔽泵的轴承和机械密封需要采用低活性碳材质,以便提高使用寿命。
屏蔽泵的分类屏蔽泵的分类主要以其应用场合和工作性质为基础。
以下是常见的两种类型:核反应堆冷却循环泵核反应堆冷却循环泵是一种屏蔽泵,它的主要作用是将冷却剂进行循环。
在核反应堆中,产生的热能会过度剧烈,需要通过冷却剂将其循环降温。
而核反应堆中的冷却剂需要耐受较高的辐射能力,同时也需具备较好的冷却能力。
核燃料液态循环泵核燃料液态循环泵是一种特殊的屏蔽泵,它的主要作用是将燃料进行循环。
核能的主要机理是通过核裂变释放出能量,将物质转化为能量。
而在核反应堆中,往往需要液态燃料来进行核裂变。
此时,核燃料液态循环泵就发挥重要作用,将核燃料液体进行循环。
屏蔽泵的技术难点屏蔽泵作为一种特殊的液体泵,其在使用中面临着很多技术难点。
其中,以下几个方面是比较突出的难点:材料的选择屏蔽泵的制造需要采用较高的化学惰性材料。
由于核反应堆中的辐射强度很高,所以选材一定要考虑其辐射能力和化学稳定性等因素。
同时,材料的选用也与制造成本有关,这需要达到一定的平衡点。
屏蔽泵在化工领域中的节能应用研究引言:随着全球能源问题日益突出,节能成为各行各业迫切关注的话题。
化工领域作为能源消耗量大、排污量高的行业,尤其需要寻找创新的解决方案来降低能耗和环境影响。
屏蔽泵作为一种常用的流体输送设备之一,在化工领域中有着广泛的应用。
本文将探讨屏蔽泵在化工领域中的节能应用研究,以期为行业提供有效的能源节约方法和技术。
1. 屏蔽泵的基本原理和结构屏蔽泵是一种内装有泵体、电机和机械密封等组件的集成泵,其结构紧凑,运行稳定,易于维护,广泛应用于各个行业中。
屏蔽泵的基本工作原理是通过转子的旋转产生离心力,将液体吸入并推送到出口。
其结构包括进口和出口管道、叶轮、泵轴、机械密封等组成。
不同行业和应用需要的屏蔽泵具有不同的特点和构造形式,以满足特定的工艺要求和流体输送需求。
2. 屏蔽泵节能技术2.1 高效电机的应用在屏蔽泵中,电机是主要的能源消耗源之一。
为了降低能耗,采用高效电机成为一种有效的节能措施。
高效电机是指在同样的工作条件下,相对于普通电机具有更高的能效。
通过更好的线圈材料、减小损耗和提高效率等手段,高效电机的能效可以得到显著提高,从而达到节能的目的。
2.2 变频器的应用变频器是调节和控制电动机转速的设备,通过改变电源频率来控制电机的转速和输出功率。
屏蔽泵在不同的工艺条件下,液体输送需求会有所不同。
通过使用变频器,可以根据实际需要调节泵的功率和转速,避免不必要的能耗。
特别是在泵的部分负载运行时,变频器可以使泵的运行效率最大化,从而实现显著的节能效果。
2.3 节能型机械密封的应用机械密封是用于泵轴和泵体之间的密封装置,确保泵的正常运行和减少泄漏。
传统的机械密封存在泄漏、摩擦产生热量等问题,导致能源的浪费。
为了改善这一问题,研究人员致力于开发节能型机械密封。
节能型机械密封采用低摩擦材料、减小密封和摩擦损失等技术手段,可以有效地降低能耗和机械密封的磨损,从而实现节能效果。
3. 实例分析以化工领域中某化工厂的水泵系统为例,研究了屏蔽泵在节能方面的应用效果。
优秀水泵制造商-上海沈泉泵阀制造有限公司是一家专业生产,销售管道泵,隔膜泵,磁力泵,自吸泵,螺杆泵,排污泵,消防泵,化工泵等给排水设备的厂家,产品涉及工矿企业、农业、城市供水、石油化工、电站、船舶、冶金、高层建筑、消防供水、工业水处理和纯净水、食品、制药、锅炉、空调循环系统等行业领域。
今天上海沈泉管道泵厂家就来为大家简单的讲解下屏蔽泵是干什么用的这一知识内容,大家请跟着小编一起来看看下面的内容介绍吧。
屏蔽泵是一种电动机与泵体一体化结构的水泵,因其只有静止密封,而不是旋转的轴密封,故而能够做到完全无泄漏。
且因该泵具有着低噪音、低故障、性能可靠及维护成本低等特点,从而受到了广大用户的喜爱。
常被应用于一些有着无泄漏要求的场所中。
屏蔽泵的用途:
而对于,屏蔽泵的用途而言,该泵广泛应用在石油、化学工业,医药、纺织、核电、军工及城市给排水,消防增压,高层建筑增压送水,园林喷灌,暖通制冷,等冷暖水循环增压。
尤其是对振动及噪音有着高要求动的场所中,如:重点工程、泵房、中央空调等等。
除此以外,还能用来输送压力和温度不产生结晶和凝固的液体,特别是对人体及环境有害的和不安全的液体和贵重液体等,如强腐蚀性,剧毒性,挥发性,放射性等介质。
好了,以上内容由上海沈泉泵阀制造有限公司为大家提供,希望能够对大家有所帮助。
沈鼓集团与哈电集团联合研发的三代核电技术屏蔽主泵顺利发运沈鼓集团与哈电集团联合研发的三代核电技术屏蔽主泵顺利发运近日,沈鼓集团与哈电集团联合研发的三代核电技术屏蔽主泵成功发运,标志着我国核电技术研发迈上了新的台阶。
这一成果不仅将为我国核电事业的快速发展提供有力支撑,也将为国家核能安全建设做出重要贡献。
屏蔽主泵作为核电站的核心设备之一,其性能的稳定与否直接关系到核电站的运行效率和安全程度。
过去,我国核电站使用的主泵大部分依赖进口,这不仅增加了成本,也限制了我国核电技术的独立发展。
为了解决这一问题,沈鼓集团与哈电集团展开了长期的合作,共同研发三代核电技术屏蔽主泵。
三代核电技术屏蔽主泵具有多项创新技术,其中最突出的是其高效能和高可靠性。
经过不断的实验和调试,该主泵已经能够满足核电站运行的需求,并得到了多个核电站的实际应用。
这次顺利发运标志着该技术的商业化应用取得了阶段性的胜利,为我国核电技术的自主创新打下了坚实基础。
与传统主泵相比,三代核电技术屏蔽主泵具有更高的效率和更低的能耗。
根据相关数据统计,该技术在提供更强动力的同时,能够将能源损耗减少10%,并且能够适应更加复杂的工况。
这将有效提升核电站的发电效率,降低能源消耗,对于我国绿色低碳发展战略的实施具有重要意义。
另外,三代核电技术屏蔽主泵在安全性方面也有显著突破。
该技术综合运用了物理、力学、流体力学等多种学科原理,通过先进的监测系统对主泵运行状态进行实时监测和控制,保障了核电站的运行安全。
与此同时,主泵还根据核电站的运行需求进行了结构上的优化,增强了其抗震能力和冷却性能,从而提高了核电站的安全性能。
沈鼓集团与哈电集团联合研发的三代核电技术屏蔽主泵的成功发运,不仅是我国核电技术自主创新的重要成果,也是国家核能安全建设的重要里程碑。
未来,我国将继续加大核电技术的研发投入,提升核电设备的研制能力,增强我国核电技术在海外的竞争力,为推动中国制造向中国创造转变做出更大的贡献。
电磁屏蔽设备在核电站电子控制系统中的作用与发展电磁屏蔽设备是一种特殊的装置,用于屏蔽电磁辐射,并防止外界电磁干扰对电子设备产生不良影响。
在核电站的电子控制系统中,电磁屏蔽设备起着至关重要的作用,它能保证核电站的安全运行和高效工作。
本文将就电磁屏蔽设备在核电站电子控制系统中的作用与发展进行探讨。
首先,电磁屏蔽设备在核电站电子控制系统中的作用不言而喻。
核电站作为一种高度敏感和复杂的系统,其电子控制系统对电磁干扰非常敏感。
由于核电站的极高安全要求,任何电磁干扰都可能对核电站的运行产生严重的后果。
电磁屏蔽设备通过阻隔外界电磁辐射,保护核电站内部电子设备的正常运行,使其不受干扰。
这有助于提高核电站的可靠性和稳定性,减少潜在的风险。
其次,随着核电站技术的不断发展,电磁屏蔽设备也在不断演进和改进。
一方面,随着电子设备技术的进步,核电站的电子控制系统变得更加复杂和精细。
电磁屏蔽设备也需要与之相适应,以满足更高的技术要求。
另一方面,从防护效果来看,电磁屏蔽设备的设计和材料也在不断改进。
新型材料的应用,如磁性材料、导电塑料等,使电磁屏蔽设备的性能得到提升。
此外,电磁屏蔽设备还需要具备可靠性高、寿命长、维护方便等特点,以适应核电站长期运行的需求。
在未来,电磁屏蔽设备的发展还将面临一些挑战和机遇。
首先,电磁辐射的频率和强度不断增加,对电磁屏蔽设备的防护能力提出了更高的要求。
因此,研究和开发新型的电磁屏蔽材料和装置,成为当前的研究热点。
其次,电子设备的体积和功耗不断减小,对电磁屏蔽设备的尺寸和重量也提出了更高的要求。
因此,如何在保证防护效果的前提下,减小电磁屏蔽设备的尺寸和重量,成为未来研究的重要方向。
除此之外,还有一些发展趋势值得关注。
首先,人工智能技术的快速发展将进一步推动电磁屏蔽设备的应用。
人工智能技术可以对电磁屏蔽设备进行监测和控制,提高其自动化程度和智能化水平。
其次,电磁屏蔽设备还有望在其他领域得到更广泛的应用。
屏蔽泵的适用范围据了解,仪征化纤公司现有PTA产能90万吨/年,计划在2008年前新建一套90万吨/年PTA 生产装置。
扬子石化公司正在新建一条45万吨/年的PTA生产装置,建成后产能将达到120万吨/年。
据统计,到2010年,江苏省PTA总产能将达到480万吨/年以上,约占我国PTA 产能的35.5%,成为我国PTA生产大省。
另外,中国石化的PTA产能超过250万吨/年,已成为继BP之后全球第二大PTA生产商(BP 的PTA总产能为650万吨/年)。
目前,我国PTA生产的70%集中在中石油、中石化两大集团的旗下企业,另外30%则由合资的厦门翔鹭及独资的珠海BP等企业生产。
近年来,全球石油价格的持续上涨,加上化纤行业一窝蜂式的产能扩张,使PTA等原料供应趋向紧张,这为大量民企突入石化上游创造了契机。
中国PTA产业前景尚未明朗SPG系列管道屏蔽泵一、产品概述SPG完全不泄露屏蔽泵管道泵,经我们科技人员消化革新,新推出的屏蔽泵新品,在原有基础上改进电磁核心技术,改善了流体运动状态,提高效率10%以上,综合性能指标都上了一个台阶,产品也更加理想。
SPG屏蔽泵是一种电动机和泵体一体化结构的水泵,只有静止密封(而不是旋转的轴密封),所以能做到完全无泄露。
因其电机自身低噪音,加之屏蔽泵低故障率,高可靠性能,和维护成本低等优点赢得广大用户的欢迎,也增强了对中国市场高品质水泵的需求。
二、产品用途产品广泛应用在石油、化学工业,医药、纺织、核电、军工及城市给排水,消防增压,高层建筑增压送水,园林喷灌,暖通制冷,等冷暖水循环增压。
特别是对振动、噪音要求高的场所,如重点工程、泵房、中央空调等等。
还可以用来输送压力和温度不产生结晶和凝固的液体,特别是对人体及环境有害的和不安全的液体和贵重液体等,如强腐蚀性,剧毒性,挥发性,放射性等介质。
三、型号意义SPG系列管道屏蔽泵(性能参数)型号流量Q扬程(m)效率(%)转速(r/min)电机功率额定电流必需汽蚀余量(m)重量(kg)噪音(分贝)(m3/h)(l/s)SPG40-1004.46.31.221.751.3212.5525929000.551.8 3.543478.3 2.3111.358SPG40-100A 3.95.67.41.081.562.0610.610957575729000.371.6 3.54347SPG40-1254.46.38.31.221.752.312120184550472900 1.1 3.1 3.54447SPG40-125A 3.95.67.41.081.562.0617.61614.444494529000.752.23.54347SPG40-1604.46.38.31.221.752.313332303844442900 2.28 3.55747SPG40-160A 4.15.97.81.141.642.17292826.33743432900 1.5 4.3 3.55347SPG40-160B 3.75.57.01.061.532.0025.52422.53741402900 1.1 3.1 3.54847SPG40-2004.48.38.31.21.752.315150482836352900 4.09.5 3.58458SPG40-200A 4.15.97.81.141.642.174544422834332900 3.07.4 3.57258SPG40-200B 3.75.37.01.051.471.94383634.5322900 2.28 3.56263SPG40-2504.46.39.31.221.752.3182807426313129007.517 3.511561SPG40-250A 4.15.97.81.141.642.177270652631302900 5.512.8 3.510858SPG40-250B 3.85.57.01.081.531.9461.560562530292900 4.09.5 3.58847SPG40-100(I)8.812.516.32.443.474.5313.212.511.36067652900 1.1 3.1 3.54747SPG40-100(I)8 2.22 10.6 6529000.7 2.2 3.54247A1114.53.054.031095SPG40-125(I)8.812.516.32.443.474.5321.22017.85363622900 1.5 4.3 3.54847SPG40-125(I)A81114.52.223.054.03171614622900 1.1 3.1 3.54361SPG40-160(I)8.812.516.32.443.474.533332304957562900 3.07.4 3.56647SPG40-160(I)A8.211.715.22.283.254.222928264855542900 2.28 3.55747SPG40-160(I)B7.310.413.52.382.803.75232220.5542900 1.5 4.3 3.55361SPG40-200(I)8.812.516.32.443.474.5351.250484150502900 5.512.8 3.59558SPG40-200(I)A8.311.715.32.313.254.2545444246494929004.09.5 3.58553SPG40-200(I)B7.510.613.82.082.943.83373634482900 3.07.4 3.57363SPG40-250(I)8.812.516.32.443.474.5381.28077.534414429001125.9 3.515561SPG40-250(I)A8.211.615.22.283.224.227170684129007.517 3.510561SPG40-250(I)B7.610.8142.113.03.8961.460584029007.517 3.510461SPG40-250(I)C7.110.013.11.972.783.6453.25250.4392900 5.512.8 3.59842SPG50-1008.812.516.32.443.474.5313.612.511.36067652900 1.1 3.1 3.54642SPG50-100A81114.52.223.051.03111096529000.752.23.54542SPG50-1258.812.516.32.443.474.5321.52017.885363622900 1.54.33.55342SPG50-125A81114.52.223.054.03171614622900 1.1 3.1 3.54842SPG50-1608.812.516.32.443.474.533332304957562900 3.07.4 3.56946SPG50-160A8.211.715.22.283.254.222928264855542900 2.26 3.56142SPG50-160B7.310.413.52.032.893.75232220.5542900 1.5 4.3 3.55746SPG50-2008.812.516.32.443.474.532050484150552900 5.512.8 3.511161SPG50-200A6.311.715.32.313.254.2545.844424049492900 4.09.4 3.59061SPG50-200B7.510.61.382.082.943.83373634482900 3.07.4 3.57861SPG50-2508.812.516.32.443.474.53828077.532414429001125.9 3.517062SPG50-250A8.211.615.22.283.224.2271.570684129007.517.2 3.512562SPG50-250B7.610.8142.113.03.8961.460584029007.517.2 3.512461SPG50-250C7.110.013.11.972.783.6453.25250.4392900 5.512.8 3.511861SPG50-100(I)17.5254.866.9413.712.573752900 1.5 4.3 3.8514232.59.0310.575SPG50-100(I)A 15.622.3294.36.198.111108.47173742900 1.1 3.1 3.84642SPG50-125(I)17.52532.54.866.949.0321.520186574732900 3.07.4 3.86646SPG50-125(I)A 15.622.3294.336.198.1171613.56372712900 2.26 3.85842SPG50-160(I)17.52532.54.866.949.0334.43227.55968652900 4.09.5 3.88246SPG50-160(I)A 16.423.430.44.566.58.443028245967642900 4.09.5 3.88146SPG50-160(I)B1521.6284.176.07.78262420.6632900 3.07.4 3.86946SPG50-200(I)17.52532.54.866.949.0352.75045.553636429007.517.5 3.811861SPG50-200(I)A 16.423.530.54.566.538.4746.4444052626329007.517.2 3.811761SPG50-200(I)B 15.221.828.34.226.067.86403834.5602900 5.512.8 3.811058SPG50-250(I)17.52532.54.866.949.03828076.05435457290015.33 3.818561SPG50-250(I)A 16.423.430.54.566.58.4771.57067435457290011.025.9 3.817561SPG50-250(I)B1521.6284.176.07.78818057.4415259290011.025.9 3.817561SPG50-315(I)17.52532.54.866.949.03128125122334448290030.65 3.832066SPG50-315(I)16.6 4.61 115 33 290022.47.2 3.825566A23.7316.588.61131104448SPG50-315(I)B 15.722.529.24.366.258.01031019843290018.539.4 3.825566SPG50-315(I)C 14.420.626.84.05.727.4486858342290015.33 3.820566SPG65-10017.52532.54.866.949.0313.712.510.56769692900 1.5 4.3 3.85642SPG65-100A 15.622.3294.336.198.111108.46567682900 1.1 3.1 3.85142SPG65-12517.52532.54.866.949.0321.550186068672900 3.07.4 3.86846SPG65-125A 15.622.3294.336.198.1171614.45866652900 2.26 3.85946SPG65-16017.52532.54.866.949.0334.43227.55463602900 4.09.5 3.88546SPG65-160A 16.423.430.44.566.58.443028245462592900 4.09.5 3.88546SPG65-160B 15.021.6284.176.07.78262420.6582900 3.07.4 3.87346SPG65-20017.52532.54.866.949.0352.75045.549585929007.517.2 3.811763SPG65-200A 16.423.530.54.566.538.4746.4444048575829007.517.2 3.811763SPG65-200B 15.221.828.34.226.067.86403834.5552900 5.512.8 3.811063SPG65-25017.5254.866.9482803950290015.33 3.819063SPG65-250A 16.423.430.54.566.58.4771.57067395052290011.025.9 3.818063SPG65-250B1521.6284.176.07.78616057.4384954290011.025.9 3.818063SPG65-31517.52532.54.869.949.03127125122324044290030.65 3.833066SPG65-315A 16.623.7314.616.588.6115113110324044290022.47.2 3.826566SPG65-315B 15.722.529.24.366.258.01031019839290018.539.4 3.823566SPG65-315C 14.420.626.84.05.727.4486858338290015.33 3.821566SPG65-100(I)3550659.7213.918.113.812.5106773702900 3.07.4 4.27346SPG65-100(I)A 31.344.7588.712.516.1111086672692900 2.26 4.26346SPG65-125(I)3550659.7213.918.12220176772.5702900 5.512.8 4.210948SPG65-125(I)A 31.345588.712.516.117.51613.66671692900 4.09.5 4.28848SPG65-160(I)3550659.7213.918.135322863717029007.517.2 4.211353SPG65-160(I)A 32.746.7619.11316.930.6282462706929007.517.2 4.211353SPG65-160(I)B 30.343.356.38.412.015.6262421692900 5.512.8 4.210753SPG65-200(I)506513.9 18.1 50 46 67 68 2900 15.0 33 4.2 186 61 SPG65-200(I)A 32.8 47619.1 13.1 16.9 47 44 40 54 66 57 2900 11.0 28.9 4.2 176 61 SPG65-200(I)B 30.543.556.68.5 12.1 15.7 40.6 38 33.4 65 2900 7.5 17.2 4.2 124 61 SPG65-250(I) 3550659.72 13.9 18.1 83 80 72 52 59 60 2900 22.0 47.0 4.2 245 66 SPG65-250(I)A 32.5 46.7619.0 13.0 16.9 73 70 63 52 59 60 2900 18.0 39.4 4.2 215 66 SPG65-250(I)B 3043.356 8.3 12.0 15.6 62 60 54 63 2900 15.0 4.2 4.2 190 61SPG 系列管道屏蔽泵(结构图)SPG 系列管道屏蔽泵(安装尺寸)ISG系列立式管道离心泵一、产品概述:ISG 系列单级单吸立式管道离心泵是本单位科技人员联合国内水泵专家选用优秀水力模型,采用IS型离心泵之性能参数,在一般立式泵的基础上进行巧妙组合设计而成。
浅析核电主泵的发展以及各代主泵的特点摘要:本文简要介绍了核电站主泵的发展以及各代主泵的优缺点,包括新型三代核电屏蔽式主泵的主要特点。
关键词:核电主泵屏蔽引言从1954年前苏联成功建成世界第一座5兆瓦的实验性核电站到现在100万千瓦的先进压水堆核电站,民用核电站已经发展了三代。
虽然其设计理念和电站结构都有很大的改动,但作为核电站心脏的主泵,其核心设备的地位一直未曾动摇。
1.二代主泵的特点一代核电站为实验堆,本文暂且不论。
在商用核电站中,从二代到二代加的核电站机组,都是采用带轴封的单级离心主泵。
以秦山二期100D主泵为例,该主泵从西班牙ENSA采购,是一台立式带飞轮的单级离心泵。
该主泵的轴封采用串联的三级密封,第一层密封为可控液膜密封,第二层为压力平衡摩擦端面型密封,第三层为机械摩擦端面双效应型密封。
该主泵的主要优点是效率高,但同时,其缺点也是显而易见的。
首先,核岛内必须多增两套管路,一套轴封注水/冷却水管路和一套轴封泄露水回收管路,他们的泄露或失效都会导致核岛内核泄漏。
轴封水温度检测、压力检测、液位检测和流量检测系统都是为了轴封专设的监测单元,增加了系统复杂性和操控难度。
其次,不论采用多先进的轴封,其固有的特性决定了存在轴封失效的可能,一旦失效,将会对主泵乃至整个核电站造成严重的影响。
即使只考虑正常的损耗,在核电站整个寿期内也需要多次更换,不利于核电站的长期稳定运行。
而且,由于主泵位于核岛内,处于高辐射区,维修人员每次维修所接受到的放射剂量也是一个不容忽视的问题。
2.三代主泵的特点上世纪80年代的前苏联切尔诺贝利和美国三里岛核泄漏事故发生后,大众越来越关注核电站防止核泄漏以及电站安全运行的能力。
在核电技术沉寂了近40年后,美国西屋公司研发出了新一代的核电技术--AP1000核电技术。
AP1000核电站采用非能动技术,即其安全系统完全不依赖外部能量,能够利用自然界的能量如势能、气体膨胀和密度差引起的对流、冷凝和蒸发来完成安全功能的技术。
核电设备屏蔽试验方案【原创版】目录一、核电设备屏蔽试验方案的重要性二、核电设备屏蔽试验方案的内容三、核电设备屏蔽试验方案的实施步骤四、核电设备屏蔽试验方案的预期效果五、核电设备屏蔽试验方案的优缺点分析正文核电设备屏蔽试验方案的重要性随着我国核电产业的快速发展,核电设备的安全问题越来越受到关注。
核电设备在运行过程中,会受到来自外部环境的各种辐射影响,为了确保核电设备的安全稳定运行,必须对其进行有效的屏蔽试验。
因此,核电设备屏蔽试验方案在核电产业发展中具有重要的意义。
核电设备屏蔽试验方案的内容核电设备屏蔽试验方案主要包括以下几个方面:1.试验目的:通过对核电设备进行屏蔽试验,检验其对辐射的屏蔽效果,以确保设备在实际运行中能够有效地抵御外部辐射的影响。
2.试验对象:本次试验的对象包括核电设备的各种结构部件和电子元器件。
3.试验方法:根据核电设备的具体情况,采用不同的屏蔽试验方法,如厚度测量、密度测量、辐射测量等。
4.试验设备:为了保证试验的准确性,需要使用专业的试验设备,如厚度计、密度计、辐射探测器等。
5.试验标准:根据国家相关标准和核电行业的实际需求,制定相应的试验标准。
核电设备屏蔽试验方案的实施步骤1.试验前准备:根据试验方案,对试验设备进行检查和维护,确保设备状态良好;对试验对象进行全面检查,确保其符合试验要求。
2.试验操作:按照试验方案和相关标准,进行实际的屏蔽试验操作。
3.试验数据处理:对试验过程中获得的数据进行整理、分析和处理,得出试验结果。
4.试验结果评价:根据试验结果,对核电设备的屏蔽性能进行评价,提出改进措施。
核电设备屏蔽试验方案的预期效果通过实施核电设备屏蔽试验方案,可以有效地检验核电设备的屏蔽性能,为核电设备的安全运行提供保障。
同时,试验结果还可以为核电设备的设计、制造和运行提供参考依据,促进核电产业技术的不断提高。
核电设备屏蔽试验方案的优缺点分析优点:1.有助于确保核电设备的安全运行;2.可以为核电设备的设计、制造和运行提供参考依据;3.有助于提高核电产业的技术水平。
安全管理编号:YTO-FS-PD404
屏蔽泵在核电中的发展和应用通用版
In The Production, The Safety And Health Of Workers, The Production And Labor Process And The Various Measures T aken And All Activities Engaged In The Management, So That The Normal Production Activities.
标准/ 权威/ 规范/ 实用
Authoritative And Practical Standards
屏蔽泵在核电中的发展和应用通用
版
使用提示:本安全管理文件可用于在生产中,对保障劳动者的安全健康和生产、劳动过程的正常进行而采取的各种措施和从事的一切活动实施管理,包含对生产、财物、环境的保护,最终使生产活动正常进行。
文件下载后可定制修改,请根据实际需要进行调整和使用。
本文主要介绍了在核电厂的发展历程上屏蔽泵的应用,重点介绍了屏蔽泵的结构特点、优缺点以及屏蔽泵的发展前景。
泵的种类应有尽有,被广泛应用于化工、石油、电力、食品等多个领域,并且在农业、林业、渔业等各个行业也发挥着重要的作用。
其中,屏蔽泵作为泵类设备中非常特殊的一种,由于其具有结构特殊、功能特殊等特性,因此越来越为大家注意。
又因其能够达到绝对无泄漏,符合当今人类社会安全与环保的主题,目前在化工、石化、医药、纺织、制冷、航天、核电、军工等领域已充分采用。
本文主要针对屏蔽泵在核电中的发展和应用做以重点介绍。
我们都知道传统的离心泵都是靠轴封密封完成的,其中,轴封分为机械式和填料式两种,但是不论哪种轴封都不能完全达到无泄漏。
在最早应用的特殊化工行业中,存在各种易燃、易爆、剧毒等介质:例如:液氯、光气、环氧
乙烷等,这些介质一旦泄露到空气中,就会对人体造成致命的危害,对环境造成难以估量的损失。
正是在这种情况下,为了赢求绝对、完全地无泄漏,屏蔽泵应运而生。
屏蔽泵是指将定子绕组和转子绕组分别置于密封金属筒体内的屏蔽电动机驱动、泵壳与驱动电机外壳用法兰密封相连,取消了泵轴动密封结构的泵。
追溯其历史,距今大概已经有一百多年了。
现在,屏蔽泵在核电行业中也逐渐被广泛采用。
始建于1954年,服役于1958年,已于1982年停运的世界上第一座“专一民用核电站”美国希平港原子能发电站的反应堆冷却济泵(即主泵)就是采用屏蔽泵。
核电中的反应堆冷却剂具有高温、高压、高辐射等特点,而使用无泄漏的屏蔽泵作为主泵,结构紧凑,系统简单,省去了轴承润滑油系统和复杂的轴封系统。
下图1为基本型的屏蔽泵,主要由电机定子、转子部件(轴)、叶轮、泵体、耐磨板、定转子屏蔽套、轴承等几部分组成。
从上图可以看出屏蔽泵的几大特点:
1、电机和泵连成一体,与传统的轴封泵和电机通过联轴器相连有很大的区别,传统的轴封泵通过联轴器与电机连接,转子位置是固定的,而屏蔽泵的转子是动态的,只有当轴向力平衡时才能在某一位置达到平衡,当介质的特性如温度、压力、粘度等发生改变时,该转子也会发生相应的移动,换言之,同一台屏蔽泵,输送不同工况
的介质或者不同的温度压力等,平衡状态是不一样的。
基于此,笔者得出这样结论:想用好屏蔽泵,就一定要控制好轴向力。
2、电机转子和泵轴为共用;即电机的转子也是泵轴,两者合二为一;
图1 屏蔽泵结构图(基本型)
3、定子屏蔽套:定子屏蔽套是安装在定子铁芯里孔内的一个很薄的金属隔套,与定子里孔完全接触,保证介质与电机定子完全隔离,由于屏蔽泵转子完全浸泡在介质中,为减少屏蔽套内产生的涡流损失并减少温升、改善电机的运转条件,屏蔽泵必须是采用非磁性、高电阻材料,并在保证其强度的条件下越薄越好,与转子屏蔽套的间隙越小越好。
据笔者了解,几乎所有定子屏蔽套都是采用的Hastelloy C合金,厚度一般不超过0.6MM。
也许大家会感觉这么薄怎么能承受介质的压力呢?这样理解是不正确的:定子屏蔽套并非承受介质压力,只是起到隔离作用,其外部通过定子铁芯和两端的支撑筒(或叫加固套)来承担。
还有一种衍生出来的新的屏蔽泵就是湿定子泵,这种泵甚至连屏蔽套也没有,下文继续介绍。
由于美国希平港核电站的顺利竣工,吹响了欧美以及日本核电大发展的号角。
在接下来的二十世纪六七十年
代,全球兴起了一波核电建设的浪潮。
考虑到核电的经济性,这一时期建设的核电发电功率都在300MW以上,远远超出希平港的60MW。
由于当时屏蔽泵的制造难度及在制造工艺等各方面尚未成熟,同时当时的屏蔽泵并不能满足压水堆核电厂的惰转要求,但使用轴封泵可以通过设置很大的飞轮达到该项要求,所以在这一时期建设的核电站几乎全部采用轴封泵,而放弃了屏蔽泵。
我国的大亚湾核电站就是引进的法国该时期的技术路线,而在大亚湾基础上改进型的岭澳一期及正在建设的二代改进型百万千瓦压水堆核电站两个共用机组只采用了八台核三级屏蔽泵,主要用于辅助厂房中硼酸的输送以及硼回收系统反应堆冷却剂的输送。
以上几台小的屏蔽泵由于温度和压力等工况不是很高,所以都和正常的屏蔽泵区别不大。
屏蔽泵和普通离心泵的分类形式基本相同,下文重点说明的是按照安装方式的不同分为卧式和立式两种。
至于究竟选择哪种安装方式,则要根据厂房布置以及系统设计等方面的因素来综合考量。
前面提到的八个核电用的屏蔽泵考虑到泵型较小,因此均采用卧式安装。
但是对于我们现在引进的美国西屋公司第三代AP1000核电技术,它的主泵就是立式安装的屏蔽泵。
其充分考虑到立式安装具有结构紧凑、占用面积小、易于系统布置等方面的特点。
随着世界制造工业的发展,核电行业也突飞猛进,以前受制于大型屏蔽泵
制造难度的问题现已不复存在。
目前,AP1000的主屏蔽泵电机功率都达到几千个千瓦,这在以前是很难想象的。
我们都知道屏蔽电机的损耗高,发热严重,定子屏蔽套使定子成为一个封闭区域,这样定子铁芯和绕组的冷却只能靠温度梯度产生的热传导散热。
绕组端部由于散热困难,成为温度场中的热点。
屏蔽泵的电机设计原理是散热困难,需尽可能的做到细而长,但是由于厂房及系统设计等方面的原因,我们又不可能把电机设计过长。
因此,针对核电反应堆回路的高温、高压以及惰转等特点,我们在原有基本结构的基础上做了一些特殊的设计,如:
1、电机绕组采用较高的绝缘等级;
2、通过特殊的结构设计和有效的冷却来降低电机各部分的温度:
图2 AP1000屏蔽泵结构图
a 在泵部分和电机之间设置迷宫密封阻隔泵壳腔内的高温冷却剂和电机腔内的低温冷却剂进行热交换;
b设置外置热交换器冷却回路,通过外接冷却水来冷却电机的定转子;
c在电机外壳设置冷却水夹套,外接冷却水来带出电机定子发出的热量;
d设置上下两个飞轮。
前面也提到了核电惰转的要
求,就是在电源丧失后反应在一段时间内维持一定的通过反应堆的流量,以充分冷却堆芯。
同时,对设备冷却水丧失惰转能力不应产生影响。
在发生厂外和厂内电源丧失事故并伴随安全停堆地震时,主泵的惰转能力也应保持。
为了满足这个要求,每台主泵应装有飞轮和惯量较大的转子,总的转动惯量用于维持惰转期间的冷却剂的流量。
屏蔽套直径不能太大,就不能采用较大的长径比,因此,最终确定设置两个飞轮(上下各布置一个),材料被确定为钨合金,它可在有限体积内实现较高的转动惯量。
此外,沸水堆上所使用的主泵,也算一种非常特殊的屏蔽泵,也叫湿定子泵,意思就是说电机的整个定子里都是充满介质的,把前面我们讲到的定转子屏蔽套全部去掉,内部磁损较少,提高了机组的可靠性和效率。
那如何提高提高湿定子泵的可靠性呢?关键就在于提高湿绕组电机绝缘系统的可靠性和使用寿命,因此所采用的绝缘线包裹导电铜线的质量以及引出线密封绝缘结构这两个问题就变得尤为重要。
目前,湿定子泵在核电中主要应用于沸水堆中,并且已经积累了上千堆年的运行经验。
这些经验表明,湿定子泵的一次检修寿命长、效率高。
再有就是台山EPR三代核电技术,是从法国引进的第三代核电技术路线,单机容量达到1700MW,是世界上单台核电装机容量最大的核电机组。
虽然主泵并未采用屏蔽
泵,但是其辅助系统等则多处使用屏蔽泵,两台机组加起来数量有上百台之多。
由此可见,屏蔽泵正越来越引起大家的重视,其使用范围也越来越广泛。
综上所述,随着国家能源结构的调整,核电将扮演越来越重要的角色,特别是对运转泵的密封性、可靠性、使用寿命等都提出了更高的标准及更为严格的要求,笔者坚信屏蔽泵的优势会随着新型核电各机组的发电及稳定安全运行而被核工业所熟悉和认知,发挥举足轻重的作用。
该位置可输入公司/组织对应的名字地址
The Name Of The Organization Can Be Entered In This Location。