2013年中国GDP(国内生产总值)统计数据
- 格式:docx
- 大小:6.63 KB
- 文档页数:2
最新数据统计预测:2013年世界各国GDP排名国际货币基金组织(IMF)在其《世界经济展望》报告更新版中调低了2013年和2014年对世界经济的预期。
2013年世界各国国内生产总值(GDP)排名也将有所起伏。
根据IMF 的预测数据,2013年世界各国GDP排名最高的仍为头号经济强国美国,其经济总量将达16万1979亿美元;中国位居第二,GDP总量为9万零386亿美元;日本5.997万亿美元,排在第三,之后是德国、法国、英国、巴西、印度、俄罗斯和意大利。
GDP总量超过万亿美元的国家总共16个。
IMF预计,2013年世界经济增速为3.5%,比此前2012年10月份的预测低了0.1个百分点。
根据该组织的预测,2014年,世界经济增速将达4.1%。
排名国家名称GDP总量(十亿美元)所在地区1美国16197.96美洲2中国9038.66亚洲3日本5997.32亚洲4德国3373.33欧洲5法国2565.62欧洲6英国2532.05欧洲7巴西2503.87美洲8印度2117.28亚洲9俄罗斯2109.02欧洲10意大利1953.82欧洲11加拿大1839.14美洲12澳大利亚1598.07大洋洲13西班牙1311.12欧洲14韩国1234.04亚洲15墨西哥1210.23美洲16印度尼西亚1006.89亚洲17土耳其838.973亚洲18荷兰767.096欧洲19沙特阿拉伯682.583亚洲20瑞士616.595欧洲21瑞典533.941欧洲22挪威520.248欧洲23伊朗514.821亚洲24波兰496.145欧洲25阿根廷495.067美洲26比利时475.746欧洲27中国台湾469.287亚洲28泰国412.711亚洲29南非402.152非洲30奥地利393.753欧洲31哥伦比亚387.399美洲32阿联酋374.925亚洲33委内瑞拉349.656美洲34马来西亚340.002亚洲35丹麦308.366欧洲36尼日利亚293.107非洲37智利291.969美洲38新加坡277.86亚洲39埃及275.868非洲40香港273.667亚洲41以色列259.063亚洲42菲律宾258.517亚洲43芬兰252.163欧洲44巴基斯坦236.625亚洲45希腊235.906欧洲46哈萨克斯坦220.141亚洲47阿尔及利亚214.448非洲48秘鲁211.98美洲49葡萄牙206.623欧洲50爱尔兰205.536欧洲51乌克兰195.353欧洲52捷克192.597欧洲53卡塔尔190.918亚洲54科威特175.249亚洲55新西兰174.035大洋洲56伊拉克154.299亚洲57越南151.876亚洲58匈牙利134.389欧洲59孟加拉国126.654亚洲60安哥拉123.923非洲61摩洛哥103.302非洲62利比亚97.635非洲63斯洛伐克93.309欧洲64阿曼82.876亚洲65阿塞拜疆78.166亚洲66厄瓜多尔76.395美洲67斯里兰卡64.631亚洲68多米尼加共和国61.97非洲69缅甸59.348亚洲70白俄罗斯58.933欧洲71克罗地亚58.495欧洲72乌兹别克斯坦57.684亚洲73乌拉圭57.323美洲74卢森堡55.404欧洲75危地马拉53.189美洲76保加利亚50.871欧洲77肯尼亚49.806非洲78苏丹47.338非洲79埃塞俄比亚47.124非洲80突尼斯45.551非洲81斯洛文尼亚44.85欧洲82黎巴嫩44.359亚洲83立陶宛42.827欧洲84加纳42.591非洲85也门41.263亚洲86土库曼斯坦40.23亚洲87巴拿马38.011美洲88约旦33.847亚洲89巴拉圭31.073美洲90坦桑尼亚30.661非洲91玻利维亚28.738美洲92拉脱维亚28.109欧洲93巴林27.709亚洲94科特迪瓦25.988非洲95喀麦隆25.889非洲96萨尔瓦多25.198美洲97特立尼达和多巴哥25.053美洲98赞比亚23.135非洲99赤道几内亚22.125非洲100塞浦路斯22.034亚洲101阿富汗22.031亚洲102爱沙尼亚22.004欧洲103乌干达21.726非洲104尼泊尔20.199亚洲105洪都拉斯18.805美洲106博茨瓦纳18.165非洲107格鲁吉亚17.284亚洲108波斯尼亚和黑塞哥维那16.647欧洲109文莱16.481亚洲110加蓬16.387非洲111巴布亚新几内亚16.114大洋洲112莫桑比克15.832非洲113牙买加15.791美洲114柬埔寨15.676亚洲115塞内加尔14.566非洲116刚果13.874非洲117冰岛13.675欧洲118蒙古12.854亚洲119纳米比亚12.758非洲120阿尔巴尼亚12.502欧洲121毛里求斯12.449非洲122津巴布韦12.293非洲123亚美尼亚10.987亚洲124布基纳法索10.951非洲125马斯顿10.661欧洲126马达加斯加10.524非洲127老挝10.27亚洲128马里9.877非洲129乍得9.603非洲130巴哈马8.655美洲131马耳他8.565欧洲132海地8.529美洲133尼加拉瓜8.408美洲134摩尔多瓦8.216欧洲135贝宁8.076非洲136塔吉克斯坦7.766亚洲137卢旺达7.692非洲138吉尔吉斯斯坦7.006亚洲139尼日尔 6.955非洲140几内亚 6.237非洲141苏里南 5.691美洲142巴巴多斯 4.773美洲143马拉维 4.486非洲144毛里塔尼亚 4.363非洲145斐济 4.179大洋洲146塞拉利昂 4.144非洲147多哥 3.775非洲148斯威士兰 3.579非洲149厄立特里亚 3.531非洲150圭亚那 3.006美洲151布隆迪 2.851非洲152莱索托 2.799非洲153中非 2.249非洲154马尔代夫 2.088亚洲155不丹 1.996亚洲156佛得角 1.964非洲157利比里亚 1.918非洲158圣马力诺 1.844欧洲159伯利兹 1.592美洲160吉布提 1.463非洲161圣卢西亚 1.31美洲162安提瓜和巴布达 1.229美洲163所罗门群岛 1.146大洋洲164塞舌尔 1.044非洲165冈比亚Gambia 1.026非洲166几内亚比绍.931非洲167格林纳达.881美洲168瓦努阿图.817大洋洲169圣基茨和尼维斯.771美洲170西萨摩亚.742非洲171圣文森特和格林纳丁斯.741美洲172科摩罗.636非洲173多米尼克.517美洲174汤加.494大洋洲175圣多美和普林西比Sao.293南美洲176基里巴斯.178大洋洲177图瓦卢.037大洋洲178叙利亚0亚洲2013年世界GDP增长最快的国家和地区2013年世界经济的灾难时期仍没有过去,只有新兴国家,比如中国在未来一年前程似锦,有强劲的增长力量。
建国以来我国历年国内生产总值(GDP)增长率一览GDP 是英文 Gross Domestic Product 的缩写,译为国内生产总值,指一国(或地区) 一年内在其境内生产出的全部最终产品和劳务的市场价值总和。
GDP 是宏观经济中最受关注的经济统计数字,因为它被认为是衡量国民经济发展情况最重要的一个指标。
GDP 反映的是国民经济各部门的增加值的总额。
国家统计局发布的季度 GDP 是以生产法为基础核算的结果。
从理论上说,按支出法、收入法与生产法计算的 GDP 在量上是相等的,但实际核算中常有误差,因而要加上一个统计误差项来进行调整,使其达到一致。
实际统计中,一般以国民经济核算体系的支出法为基本方法,即以支出法所计算出的国内生产总值为标准。
依照《中华人民共和国统计法》第一章第九条的规定,统计机构和统计人员对在统计工作中知悉的国家秘密、商业秘密和个人信息,应当予以保密。
国民经济核算人员在进行 GDP 核算时对所使用的未经公开的专业统计数据和行政记录数据严格保密,在 GDP 核算数据发布前对当期 GDP 数据也严格保密。
季度 GDP 初步核算数一般于季后 15 天左右完成;季度GDP 初步核实数在年度 GDP 初步核实数发布后 45 天内完成;季度 GDP 最终核实数在年度 GDP 最终核实数发布后 45 天内完成。
对于主要统计指标的发布,国家统计局会在年初发布的《经济统计信息发布日程表》中说明发布日期,GDP 数据将按规定日程发布。
GNP 是英文 Gross National Product 的缩写,译为国民生产总值。
GNP 是一个国民概念,指某国国民所拥有的全部生产要素在一定时期内所生产的最终产品的市场价值。
因此,一个在日本工作的美国公民的收入不计入美国的 GDP 中,而计入日本的 GDP 中。
在 1991 年之前,美国均是采用 GNP 作为经济总产出的基本测量指标,后来因为大多数国家都采用 GDP,加之国外净收入数据不足,GDP 相对于 GNP 来说是衡量国内就业潜力的更好指标,易于测量,所以美国才改用GDP。
2013年中国GDP(国内生产总值)统计数据国家统计局2014年1月20日公布,2013年我国国内生产总值568845亿元,同比增长7.7%,完成了年初设定的7.5%的目标。
按年平均汇率(1美元=6.1932人民币元)测算,2013年,中国名义GDP(国内生产总值)折合91849.86亿美元。
这比上年净增9558.21亿美元,同比增长11.6%。
分季度看,一季度18912.55亿美元,二季度20797.92亿美元,三季度22529.93亿美元,四季度29702.83亿美元。
按照年平均人口计算,2013年中国大陆人均GDP(国内生产总值)为41908元,约合6767美元。
(2013年年末人口为13.6072亿,年中人口约为13.5738亿)据统计局网站消息,国家统计局今日公布2013年国民经济运行情况。
2013年GDP增速为7.7%,超过7.5%的预期目标。
初步核算,全年国内生产总值568845亿元,按可比价格计算,比上年增长7.7%,GDP平减指数同比变化1.68%。
分季度看,一季度同比增长7.7%,二季度增长7.5%,三季度增长7.8%,四季度增长7.7%。
从环比看,一季度环比增长1.5%,二季度增长1.8%,三季度增长2.2%,四季度增长1.8%。
分产业看,第一产业增加值56957亿元,增长4.0%;第二产业增加值249684亿元,增长7.8%;第三产业增加值262204亿元,增长8.3%。
从环比看,四季度国内生产总值增长 1.8%。
全年万元国内生产总值能耗比上年下降3.7%。
分需求看,最终消费对GDP增长的贡献率是50%,资本形成总额的贡献率是54.4%,货物和服务净出口贡献率是-4.4%。
2013年中国大陆国内生产总值(GDP)及人均GDP统计数据(2014年1月)(2014-01-20 16:47:38)标签:分类:【财经资讯·经济评析】杂谈国家统计局2014年1月20日公布,2013年我国国内生产总值568845亿元,同比增长7.7%,完成了年初设定的7.5%的目标。
按2013年人民币对美元年平均汇率6.1932计算,2013年中国GDP约合91849.93亿美元,人均GDP约为6767美元。
(2013年年末人口为13.6072亿,年中人口约为13.5738亿)据统计局网站消息,国家统计局今日公布2013年国民经济运行情况。
2013年GDP增速为7.7%,超过7.5%的预期目标。
初步核算,全年国内生产总值568845亿元,按可比价格计算,比上年增长7.7%。
分季度看,一季度同比增长7.7%,二季度增长7.5%,三季度增长7.8%,四季度增长7.7%。
分产业看,第一产业增加值56957亿元,增长4.0%;第二产业增加值249684亿元,增长7.8%;第三产业增加值262204亿元,增长8.3%。
从环比看,四季度国内生产总值增长1.8%。
全年万元国内生产总值能耗比上年下降3.7%。
一、农业生产再获丰收2013全年全国粮食总产量达到60194万吨,比上年增加1236万吨,增长2.1%。
其中,夏粮产量13189万吨,增长1.5%;早稻产量3407万吨,增长2.4%;秋粮产量43597万吨,增长2.3%。
全年棉花产量631万吨,比上年减少7.7%;油料产量3531万吨,增长2.8%;糖料产量13759万吨,增长2.0%。
全年猪牛羊禽肉产量8373万吨,比上年增长1.8%;其中猪肉产量5493万吨,增长2.8%。
生猪存栏47411万头,比上年下降0.4%;生猪出栏71557万头,比上年增长2.5%。
全年禽蛋产量2876万吨,比上年增长0.5%;牛奶产量3531万吨,下降5.7%。
1978-2013 我国GDP 总额和构成变化分析班级:城市经济班成员:学号:谭博文 201301020103吴冰 201301020106刘健 201301020108胡晓鑫 201301020109陈延东 201301020110一、我国GDP总体和支出构成变化综述注释:表中数据均来自国家统计局官网从图表中可以看出,在1978-2013年中,我国GDP(国内生产总值)总值一直处于上升阶段。
在突破十亿以后(2001年我国GDP=109928亿元),我国GDP进入了快速增长时期。
而且增长率基本保持稳定(大约稳定在7.3%左右)。
经历了30多年的高速增长后,中国GDP 总值在2010年的第二季度超越日本(2010年日本名义国内生产总值(GDP)折合美元为5.4742万亿美元,比中国同期名义GDP少大约4000亿美元),成为世界第二大经济体。
从支出法角度看中国GDP的构成,我国投资和消费都在逐年增长中。
而且投资的增长速度略高于消费的增长速度。
在2008年以后,投资和消费基本持平。
而和我国货物和贸易的净出口则表现平平,在2005年出口额突破1万亿元(我国净出口=10209亿元),2008年达到最高24226亿元后,近年来基本维持在14000亿元左右。
二、支出构成对GDP增长的贡献分析。
下图为总消费,投资(资本形成总额),净出口额占国内生产总值的比重的变化(GDP=100)和其变化的折线图。
从图中看出,在我国GDP 的变化中,消费和投资占到了很大的比重,而出口平均占到了百分之五以下。
下面就其支出构成的各部分对我国国内生产总值的变化做出具体分析。
注释:图中数据来自国家统计局官网。
(一)净出口从图表中看出,我国对外贸易中基本保持顺差。
但净出口在我国国内生产总值中占有很小的比例在2002-2013年中,净出口平均值为4.37%。
我国宏观调控的目标对外保持国际收支平衡,因此,在未来几年我国净出口率下降或维持在2.5%左右或成为常态。
浅析中国经济增长速度放缓的原因及对策摘要:据2013年1月18日国家统计局公布的数据显示,2012年中国国内生产总值(gdp)为519322亿元,比上年增长7.8%。
7.8%是进入1999年以来中国经济增速的最低值,也是最近20年来“倒数第二”的经济增长速度。
各方面的经济数据和宏观调控政策的结果都显示当前我国经济总体上增长势头出现了放缓和下行现象,本文将对中国经济增长速度放缓的原因及应对这一现象的对策进行简要分析。
关键词:中国;经济增速;放缓;成因;对策中图分类号:f124 文献标识码:a 文章编号:1001-828x(2013)02-00-01一、我国经济增长的总体情况目前我国宏观经济的总体状况呈现出增长势头放缓的趋势。
2010 年我国gdp 的增长速度为11.7% ,2011 年为10.4%,据最新统计数据显示,2012年gdp增长速度仅为7.8%。
是什么原因导致了当前中国经济增速放缓的呢?面对这一现状,我们又应采取哪些措施呢?二、当前中国经济增速放缓的原因分析消费、投资、出口,是拉动经济增长的“三驾马车”,因此本文也将从这三个角度分析我国经济增长速度放缓的原因。
(一)国民扩大消费的脚步放缓1.物价的持续上涨弱化了消费能力。
近几年,我们能够明显发现物价尤其是食品价格上涨,而食品作为居民生活的首选必需品,多数家庭只能压缩其他消费品的开支。
数据显示,2011年全年cpi同比上涨5.4%,2012年cpi比上年增长2.6%。
2.实际收入增速的放缓抑制消费需求。
扩大消费要有收入可持续增长作保障。
但是,当前中国城乡居民实际收入增速正在减缓。
数据显示,2012年城镇居民的财产性收入由2011年的24.7%降至8.9%。
3.对未来预期的不乐观弱化消费者信心。
由于受美国次贷危机、中国通胀压力加大等消极因素影响,目前中国城乡居民对未来支出预期普遍存有顾虑,消费信心不足,消费欲望减弱,这些都将制约整体消费规模和消费水平的提升。
2013年中国国际收支报告国家外汇管理局国际收支分析小组2014年4月4日内容摘要2013年,全球经济艰难复苏,分化趋势日益明显,发达国家经济好转,但新兴市场增长放缓,主要发达经济体量化宽松货币政策取向也有所分化,部分新兴经济体汇率和金融市场面临压力。
我国经济运行整体呈现稳中有进、稳中向好的态势,人民币汇率保持基本稳定。
2013年,我国经常项目收支状况继续改善,顺差1828亿美元,较上年下降15%,与GDP之比为2.0%,较上年回落0.6个百分点。
其中,货物贸易顺差与GDP之比与上年基本持平,服务贸易逆差、收益和经常转移逆差与GDP之比均有所扩大。
资本和金融项目保持净流入,特别是在年中新兴市场出现局部振荡时,我国跨境资本虽窄幅波动,但仍呈现净流入。
国际收支总体不平衡问题依然突出,经常项目与直接投资顺差规模仍处于较高水平,非直接投资资本流动由2012年的逆差转为顺差,外汇储备资产增加4327亿美元,较上年多增3340亿美元。
2014年,我国国际收支“扩顺差”与“减顺差”的因素并存。
其中,经常项目顺差将保持一定规模,与GDP之比维持较低水平;国内外宏观环境中的不确定因素较多,资本和金融项下总体将呈现振荡走势。
在此情景下,促进国际收支基本平衡、防范跨境资本冲击风险仍是未来的主要政策方向。
下一步,外汇管理部门将加快推进外汇管理体制改革创新,完善跨境资金流动监管体系建设,转变外汇管理职能,完善外汇储备经营管理体制。
目录一、国际收支概况 (6)(一)国际收支运行环境 (6)(二)国际收支主要状况 (8)(三)国际收支运行评价 (15)二、国际收支主要项目分析 (19)(一)货物贸易 (19)(二)服务贸易 (22)(三)直接投资 (26)(四)证券投资 (30)(五)其他投资 (31)三、国际投资头寸状况 (34)四、外汇市场运行与人民币汇率 (42)(一)外汇市场发展 (42)(二)人民币汇率走势 (43)(三)外汇市场交易 (49)五、国际收支形势展望 (55)专栏1.促进国际收支基本平衡仍然是我国宏观调控的重要目标2.服务贸易项下旅游逆差持续扩大3.为什么对外净债权增加≠经常项目顺差4.2013年新兴市场货币走势分化5.美国量化宽松货币政策及其退出的影响图1-1 2007-2013年主要经济体经济增长率1-2 2011-2013年新兴市场股票指数和货币指数1-32008-2013年我国季度GDP和月度CPI增长率1-42001-2013年经常项目主要子项目的收支状况1-51994-2013年货物和服务贸易差额与GDP之比1-62001-2013年资本和金融项目主要子项目的收支状况1-72001-2013年外汇储备增加额与外汇储备余额1-81990-2013年经常项目差额与GDP之比及其结构1-92005-2013年我国资本和金融项目差额及外汇储备变动情况1-10 2004-2013年我国国际收支基础性差额和非直接投资差额2-1 2001-2013年我国进出口总额、差额与GDP之比2-2 2000-2013年海关进出口差额主要构成2-3 2000-2013年我国按外贸主体划分的进出口贸易比重2-4 2000-2013年我国按贸易方式划分的进出口贸易比重2-5 2001-2013年我国出口商品在发达经济体的市场份额变动2-6 2004-2013年我国货物和服务贸易比较2-7 2013年我国服务贸易分国别和地区的收支情况2-8 2000-2013年外国来华直接投资状况2-9 2000-2013年我国对外直接投资状况2-10 2000-2013年跨境证券投资净额2-11 2000-2013年其他投资净额3-1 2004-2013年末我国对外金融资产、负债及净资产状况3-2 2004-2013年末我国对外金融开放度以及对外净资产与GDP之比3-3 2012年末我国及主要发达经济体对外金融开放度比较3-4 2004-2013年末我国对外金融资产结构变化3-5 2004-2013年末我国对外负债结构变化3-6 2005-2013年末我国对外资产、负债及净资产增速4-1 2013年境内外人民币对美元即期汇率走势4-2 1994年1月-2013年12月人民币有效汇率走势4-3 2013年境内外人民币对美元远期市场1年期美元升贴水点数4-4 境内外人民币对美元汇率历史实际波动率4-5 2012-2013年境外人民币对美元期权市场6个月期限价格4-6 2006-2013年即期外汇市场交易量4-7 2013年银行对客户远期结售汇的交易期限结构4-8 中国与国际外汇市场的参与者结构比较4-9 全球人民币外汇交易量4-10 2005-2013年银行间外汇市场外币对即期交易的币种构成C1-1 经常项目、资本和金融项目差额以及储备资产变动与GDP之比C2-1 2001-2013年入境游客与内地居民出境人数C4-1 2012-2013年JP Morgan新兴市场货币和波动率走势C4-2 2013年新兴市场货币对美元汇率升贬值C5-1 实施QE以来美联储资产负债表大幅扩张表1-1 2007-2013年国际收支顺差结构1-2 2013年中国国际收支平衡表2-1 2013年外国来华直接投资资本金来源国情况表3-1 2013年末中国国际投资头寸表4-1 2013年人民币外汇市场交易概况一、国际收支概况(一)国际收支运行环境2013年,全球经济艰难复苏,分化趋势日益明显,发达国家经济好转,但新兴市场增长放缓。
2013年上半年中国经济形势综述前言:上半年中国经济运行总体平稳,主要指标处在年度预期的合理区间,但经济环境仍然错综复杂1、从国内生产总值增速和工业增加值数据来看,我国经济稳定增长,但工业企业盈利状况仍未好转(1)2013年上半年国内生产总值248009亿元,按可比价格计算,同比增长7.6%。
其中,一季度增长7.7%,二季度增长7.5%。
分产业看,第一产业增加值18622亿元,增长3.0%;第二产业增加值117037亿元,增长7.6%;第三产业增加值112350亿元,增长8.3%。
从环比看,二季度国内生产总值增长1.7%。
(2)2013年上半年,全国规模以上工业增加值按可比价格计算同比增长9.3%,增速比一季度回落0.2个百分点,仍处于下行空间,但降幅有所减小。
分经济类型看,国有及国有控股企业增加值同比增长5.2%,集体企业增长5.0%,股份制企业增长10.9%,外商及港澳台商投资企业增长7.4%。
分轻重工业看,重工业增加值同比增长9.6%,轻工业增长8.4%。
分行业看,41个工业大类行业增加值全部实现同比增长。
分地区看,东部地区增加值同比增长8.7%,中部地区增长10.0%,西部地区增长10.5%。
分产品看,上半年464种产品中有325种产品同比增长。
其中,发电量增长4.4%,粗钢增长7.4%,钢材增长10.2%,水泥增长9.7%,平板玻璃增长10.8%,十种有色金属增长10.0%,焦炭增长7.4%,硫酸(折100%)增长7.3%,烧碱(折100%)增长4.7%,化学纤维增长5.8%,乙烯增长4.6%,微型计算机设备增长6.4%,集成电路增长9.8%,汽车增长15.2%,其中轿车增长16.1%。
上半年规模以上工业企业产销率达到97.5%,与上年同期持平。
规模以上工业企业实现出口交货值53426亿元,同比增长4.8%。
6月份,规模以上工业增加值同比增长8.9%,环比增长0.68%。
2、从拉动经济增长的三大需求来看,内需是拉动经济增长的主要因素2013年上半年,固定资产投资(不含农户)181318亿元,同比名义增长20.1%(扣除价格因素实际增长20.1%),增速比一季度回落0.8个百分点,比上年同期回落0.3个百分点;社会消费品零售总额110764亿元,同比名义增长12.7%(扣除价格因素实际增长11.4%),增速比一季度加快0.3个百分点,比上年同期回落1.7个百分点。
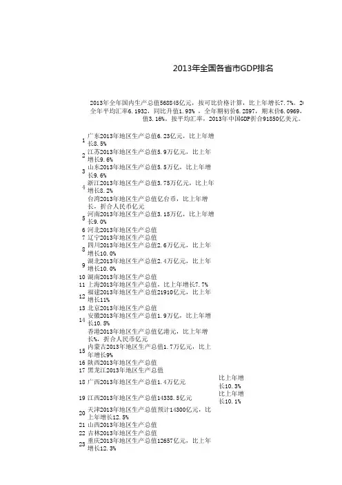
2013年全国各省市GDP排名2013年全年国内生产总值568845亿元,按可比价格计算,比上年增长7.7%。
2013全年平均汇率6.1932,同比升值1.93% ,全年期初价6.2897,期末价6.0969,期末价比期初值3.16%。
按平均汇率,2013年中国GDP折合91850亿美元。
1广东2013年地区生产总值6.23亿元,比上年增长8.5%2江苏2013年地区生产总值5.9万亿元,比上年增长9.6%3山东2013年地区生产总值5.5万亿,比上年增长9.6%4浙江2013年地区生产总值3.75万亿元,比上年增长8.2%台湾2013年地区生产总值亿台币,比上年增长,折合人民币亿元5河南2013年地区生产总值3.15万亿,比上年增长9.0%6河北2013年地区生产总值7辽宁2013年地区生产总值8四川2013年地区生产总值2.6万亿元,比上年增长10.0%9湖北2013年地区生产总值2.4万亿元,比上年增长10.0%10湖南2013年地区生产总值11上海2013年地区生产总值,比上年增长7.7%12福建2013年地区生产总值21910亿元,比上年增长11% 13北京2013年地区生产总值14安徽2013年地区生产总值1.9万亿,比上年增长10.5% 香港2013年地区生产总值亿港元,比上年增长%,折合人民币亿元15内蒙古2013年地区生产总值1.7万亿元,比上年增长9%16陕西2013年地区生产总值17黑龙江2013年地区生产总值18广西2013年地区生产总值1.4万亿元比上年增长10.3%19江西2013年地区生产总值14338.5亿元 比上年增长10.1%20天津2013年地区生产总值预计14300亿元,比上年增长12.5%21山西2013年地区生产总值22吉林2013年地区生产总值23重庆2013年地区生产总值12657亿元,比上年增长12.3%24云南2013年地区生产总值11720.91亿元,比上年增长12.1%25新疆2013年地区生产总值8510亿,比上年增长11.1%26贵州2013年地区生产总值预计达到8000亿元比上年增长12.7%27甘肃2013年地区生产总值6300亿元,增长12.1%28海南2013年地区生产总值澳门2013年地区生产总值29宁夏2013年地区生产总值30青海2013年地区生产总值新疆生产建设兵团2013年地区生产总值预计完成1480亿元,增长18%31西藏2013年地区生产总值预计802亿元,比上年增长12.5%。
中国gdp增速历年GDP(国内生产总值)是衡量国家(或地区)经济状况的指标,是国民经济核算的核心指标,GDP增长率的大小意味着经济增长的快慢和人民生活水平提高所需的时间长短。
下面是中国历年GDP总量及增长率的详细信息,让我们一起来看看吧!中国历年GDP总量及增长率1990年,GDP:18873亿元,增长率3.9%1991年,GDP:22006亿元,增长率9.3%1992年,GDP:27195亿元,增长率14.2%1993年,GDP:35673亿元,增长率13.9%1994年,GDP:48638亿元,增长率13.0%1995年,GDP:61340亿元,增长率11.0%1996年,GDP:71814亿元,增长率9.9%1997年,GDP:79715亿元,增长率9.2%1998年,GDP:85196亿元,增长率7.8%1999年,GDP:90564亿元,增长率7.7%\2001年,GDP:110863亿元,增长率8.3%2002年,GDP:121717亿元,增长率9.1%2003年,GDP:137422亿元,增长率10.0% 2004年,GDP:161840亿元,增长率10.1% 2005年,GDP:187319亿元,增长率11.4% 2006年,GDP:219439亿元,增长率12.7% 2007年,GDP:270232亿元,增长率14.2% 2008年,GDP:319516亿元,增长率9.7%2009年,GDP:349081亿元,增长率9.4%2010年,GDP:413030亿元,增长率10.6% 2011年,GDP:489301亿元,增长率9.5%2012年,GDP:540367亿元,增长率7.9%2013年,GDP:595244亿元,增长率7.8%2014年,GDP:643974亿元,增长率7.3%2016年,GDP:743586 亿元,增长率6.7% 2017年,GDP:82.71万亿元2018年,GDP: 900309亿元中国经济发展主要指标GDP大致经历几个阶段:1956年突破1千亿元,1982年突破5千亿元; 1986年中国GDP过万亿元;2001年过10万亿元;2012年过50万亿元;2014年,中国GDP总量过60万亿元;2016年,中国GDP总量过70万亿元;2017年,中国GDP总量过80万亿元。
2013年中国GDP (国内生产总值)统计数据
国家统计局2014年1月20日公布,2013年我国国内生产总值568845亿元,同比增长7.7%,完成了年初设定的7.5%的目标。
按年平均汇率(1美元=6.1932人民币元)测算,2013年,中国名义
GDP (国内生产总值)折合91849.86亿美元。
这比上年净增9558.21亿美元,同比增长11.6%。
分季度看,一季度18912.55亿美元,二季度20797.92亿美元,三季
度22529.93亿美元,四季度29702.83亿美元。
按照年平均人口计算,2013年中国大陆人均GDP (国内生产总值)为41908元,约合6767美元。
(2013年年末人口为13.6072亿,年中人口约为13.5738亿)
据统计局网站消息,国家统计局今日公布2013年国民经济运行情况。
2013年GDP增速为7.7%,超过7.5%的预期目标。
初步核算,全年国内生产总值568845亿元,按可比价格计算,比上年增长7.7%,GDP平减指数同比变化1.68%。
分季度看,一季度同比增长7.7%,二季度增长7.5%,三季度增长7.8%,
四季度增长7.7%。
从环比看,一季度环比增长1.5%,二季度增长1.8%,三季度增长2.2%, 四季度增长1.8%。
分产业看,第一产业增加值56957亿元,增长4.0%;第二产业增加
值249684亿元,增长7.8%;第三产业增加值262204亿元,增长8.3%。
从环比看,四季度国内生产总值增长 1.8%。
全年万元国内生产总值
能耗比上年下降3.7%。
分需求看,最终消费对GDP增长的贡献率是50%,资本形成总额的贡献率是54.4%,货物和服务净出口贡献率是-4.4%。