中考化学专题复习 河北近16年探究题汇总(无答案)
- 格式:pdf
- 大小:564.35 KB
- 文档页数:31
04年—12年河北中考化学实验探究题集1.(04年)小明、小强和小红三位同学在一起对碱式碳酸铜[Cu2(OH)2CO3,相对分子质量为222]受热完全分解后黑色固体产物的成分进行探究。
他们称取5.0g碱式碳酸铜在试管中加热使之完全分解,冷却至室温,称量黑色固体产物质量为3.6g。
他们根据碱式碳酸铜的化学式对黑色固体产物做出了以下猜想:①可能是氧化铜;②可能是炭粉;③可能是氧化铜和炭粉的混合物。
他们做出以上猜想的依据是:。
(1)小明设计的实验方案是:向盛有少量该黑色固体的试管中加入足量的稀硫酸,充分振荡,静置后观察现象。
如果猜想①正确,现象应是;如果猜想③正确,现象应是。
(2)小强进一步思考后,根据碳的化学性质,认为猜想③可以排除。
他的理由是:。
(3)小红通过对得到的实验数据进行计算,排除了②。
她的理由是:。
(4)科学探究的方法和途径有多种。
若证明某黑色粉末确由氧化铜和炭粉组成,你还可用什么方法:。
2.(05年)小刚在化学实验室发现,盛放NaOH溶液的试剂瓶瓶口和橡皮塞上出现了白色粉末.小刚叫来小军和小红,共同探究这种白色粉末的成分.他们依据所学的化学知识,对这种白色粉末的成分作了如下猜想:○1可能是NaOH;○2可能是Na2CO3;○3可能是NaOH和Na2CO3的混合物.为了验证猜想,他们做了下面的实验.(1)小刚取少量白色粉末,滴加稀盐酸,有气体生成,由此小刚认为白色粉末是Na2CO3.请判断小刚所得结论是否正确,并简述理由.____________________________________________________________.(2)小军取少量白色粉末溶于水,向所得溶液种滴加酚酞溶液,溶液变成红色.由此小军认为白色粉末是NaOH.请判断小军所得结论是否正确,并简述理由.____________________________________________________________.(3)小红取少量白色粉末溶于水,向所得溶液种滴加BaCl2溶液,有白色沉淀产生.由此判断白色粉末中含有___________.为了验证猜想○3,小红继续向溶液中滴加BaCl2溶液至不再产生沉淀,然后过虑.你认为她接下来还应进行的实验是___________________________________________;在小红所做的实验中,若把溶液BaCl2换成Ba(OH)2溶液是否可行?请简述理由._______________________________________________________.3.(06年)某校化学兴趣小组的同学对部分日常生活用品的酸碱度进行了测定,他们对每种待测液都做了三次测定,然后取平均值,这样做的目的是________ __________ ________。
河北省2007—2017年中考化学实验探究题1、(2007·河北-37在村边建起一座氮肥厂。
近段时间,小明发现村里的井水,在烧水或用碱性洗衣粉洗衣服时,总闻到水里散发出一股与氮肥厂附近相似的刺激性气味。
【作出猜想】联想到所学的化学知识,小明猜想可能是氮肥厂排出的废水污染了井水。
他猜想的依据是。
【表达交流】请你根据上述信息帮助小明归纳污染物的化学性质:(1) ;(2) 。
【设计实验】为了验证猜想,小明设计了如下实验方案:(1)从氮肥厂取来氮肥作为样品。
(2)取适量样品放入玻璃杯中,加入井水充分溶解。
将所得溶液分为2份。
(3)一份加入碱性洗衣粉,搅拌后闻气味;另一份加热后闻气味。
【反思评价】小明的实验方案存在着问题,你认为应怎样改进?【获得结论】小明通过改进后的实验,确认是氮肥厂排出的废水污染了井水。
【探究启示】目前该村村民还需饮用井水,请你提出一条简便的处理方法:。
2、(2008·河北-36)为了探究燃烧的条件,小军查阅资料得知:白磷的着火点为40℃,红磷的着火点为240℃,五氧化二磷会刺激人的呼吸道。
他设计了如图18所示的实验装置。
将分别盛有少量白磷和少量红磷的两支试管,放入到盛水的烧杯中,另将少量白磷直接投入到烧杯的水中。
观察到的实验现象如下:①试管中的白磷燃烧,产生大量的白烟;②试管中的红磷不燃烧;③烧杯中的白磷不燃烧。
(1)白磷燃烧的化学方程式为(2)分析实验现象,得出结论。
由现象①②得到的燃烧条件是由现象①③得到的燃烧条件是(3)请举一例说明燃烧必须有可燃物参加。
(4)请你根据小军查阅的资料和实验现象,指出他设计的装置有何不足。
3、(2009·河北-36)请你和小明一起进行实验室制取二氧化碳的探究。
(1)选择药品。
小明对三组药品进行了研究,实验记录如下:组别药品实验现象①块状石灰石和稀盐酸产生气泡速率适中②块状石灰石和稀硫酸产生气泡速率缓慢并逐渐停止③碳酸钠粉末和稀盐酸产生气泡速率很快从制取..和收集..的角度分析,一般选择第①组药品,该组药品发生反应的化学方程式为。
2016年河北省中考真题化学一、选择题1.如图所示仪器中可以用酒精灯直接加热的是( )A.B.C.D.解析:A、烧杯不能用酒精灯直接加热,需要垫石棉网,故A错误;B、锥性瓶不能用酒精灯直接加热,需要垫石棉网,故B错误;C、蒸发皿可直接加热,故C正确;D、集气瓶用于收集和储存少量气体,不能加热,故D错误。
答案:C2.下列物质的利用对人体健康无害的是( )A.用甲醛浸泡海产品保鲜B.用霉变的花生制作花生糖C.用工业染料制作彩色馒头D.用硝酸铵固体和水制作冷敷袋解析:A.甲醛有毒,所以不能用食用甲醛水溶液浸泡过的海产品;B.霉变的花生含有黄曲霉素,对人体有害;C.工业染色剂会对人体造成危害;D.硝酸铵溶于水吸热,温度会降低,可以用来制冷敷袋。
答案:D3.下列有关水的叙述正确的是( )A.煮沸可以使硬水软化B.地球表面淡水资源非常丰富C.水可以溶解任何物质D.明矾净水的作用是杀菌消毒解析:A、煮沸过程中,可溶性的钙镁离子化合物会转化为沉淀,而达到软化的目的,故A 叙述正确;B、地球表面的70.8%被水覆盖,但淡水资源并不丰富;故B叙述错误;C、水是一种常用的溶剂,但水并不能溶解所有的物质,如水不能溶解油脂,故C叙述错误;D、使用明矾只能加快水中不溶性固体小颗粒的沉降,不能消毒杀菌;故D叙述错误。
答案:A4.“气体烙铁”是一种气体X为燃料的加热仪器,加热温度可达1300℃,反应的化学方程式为2X+13O28CO2+10H2O,燃料X的化学式为( )A.C3H8B.C4H10C.CH3OHD.C2H5OH解析:由质量守恒定律:反应前后,原子种类、数目均不变,由反应的化学方程式2X+13O28CO2+10H2O,反应前氧原子个数为26,反应后的生成物中碳、氢、氧原子个数分别为8、20、26、根据反应前后原子种类、数目不变,则2X分子中含有8个碳原子和20个氢原子,则每个X分子由4个碳原子和10个氢原子构成,则物质X的化学式为C4H10.答案:B5.下列化学用语与所表达的意义对应错误的是( )A.Mg﹣金属镁B. 镁原子C. O﹣氧化镁中镁元素为+2价D.N2﹣1个单分子由2个氮原子构成解析:A、金属元素的元素符号可表示这种物质,故Mg可表示为金属镁,故正确;B、由原子结构示意图的意义可知,该微粒核内质子数为12,核外电子数为10,故为镁离子,故错误;C、元素化合价的表示方法:确定出化合物中所要标出的元素的化合价,然后在其化学式该元素的上方用正负号和数字表示,正负号在前,数字在后,所以氧化镁中镁元素为+2价,故可表示为: O;故正确;D、根据化学式的意义可知,N2可表示1个氮分子由2个氮原子构成,故正确。
16 科学探究题学生1.(2018福建,10,3分)氧烛是一种便携式供氧设备(如下图)。
产氧药块由氯酸钠(分解时吸收热量为Q kJ·g-1)、金属粉末(燃烧时提供氯酸钠分解所需的热量)和少量催化剂组成。
某兴趣小组拟自制氧烛,为确定每100 g氯酸钠需要添加金属粉末的质量[m(金属)],查得下表数据:下列说法正确的是()A.m(金属)只能采用不同比例的金属和氯酸钠在空气中实验获得B.m(金属)只能通过氯酸钠分解吸收热量与金属燃烧放出热量进行理论计算确定C.m(金属)过小将使氧烛中反应无法持续进行,过大将减小产氧量D.不用催化剂时,分别使用铁、铝、镁作燃料,m(Fe)最小2.(2018辽宁沈阳,19,13分)加热碳酸氢铵时闻到了刺激性气味,引起了同学们对氨气的兴趣,决定对其进行探究。
(一)探究性质与变化【实验方案】如图所示:【实验现象】(1)实验一中的现象是。
(2)实验二中先滴入浓氨水,一段时间后,再滴入浓盐酸。
滴入浓盐酸后观察到的现象是:①集气瓶中从下至上出现白烟;②。
【实验结论】(3)微观上,说明微粒具有的性质是。
宏观上,从物质的性质或变化的角度分析,你得出的结论是(写一点)。
【反思与评价】(4)实验二避免了实验一的不足,改进后的优点有(写一点)。
(二)验证氨气中氮、氢两种元素的质量比【查阅资料】(5)氨气在加热条件下能与氧化铜反应:2NH3+3CuO 3++N2+3H2O,+的化学式是。
【设计方案】如图所示:(假定氮气被完全吸收)【数据处理与误差分析】充分反应后,测得A、B、C三个装置在反应前后的质量变化如下表所示:(6)甲同学利用A、B、C三组装置所提供的数据,乙同学利用B、C两组装置所提供的数据,计算出的氮、氢元素的质量比都与理论值明显不符,分析产生误差的原因是。
(7)若用A、C两组装置所提供的数据计算,与理论值是否相符?写出简单的计算过程证明你的结论。
(三)探究用途与制法(8)在一定条件下,可用氮气和氢气制得氨气。
河北省实验探究题汇总(2019河北)兴趣小组在课外实验中意外发现:将镁条放入Na2CO3溶液中,快速产生较多气泡,有白色沉淀生成。
小组同学对此进行了系列探究活动。
探究Ⅰ:反应产生的气体是什么?【作出猜想】小组同学经查阅资料和讨论,根据化学变化过程中元素不变,且反应物中含有__________三种元素,作出如下猜想:①氢气;②二氧化碳;③氢气和二氧化碳。
【实验1】取适量镁条、100 mL Na2CO3溶液于反应装置A中,按图1所示方案进行实验。
B中石灰水不变浑浊;C处气体燃烧,烧杯内有水珠。
说明猜想①正确。
(1)反应装置A应选用图2中的________(填写序号)。
(2)小组同学讨论认为,上述实验中“烧杯内壁有水珠”作为“反应产生的气体是氢气”的证据不可靠。
为使这一证据可靠,且仍能一次性地验证三个猜想,只需在图1所示方案的基础上加以改进完善。
你的改进方案是:____________________________________。
探究Ⅱ:快速产生气体的原因是什么?【查阅资料】镁与水缓慢反应生成氢气;Na2CO3溶液显碱性,其溶液中除Na+、CO32﹣外,还有OH-。
【作出猜想】可能是Na2CO3溶液中的某一种离子促进了镁与水的反应。
【实验2】按图3所示方案进行实验。
G、I中缓慢产生气泡,H中快速产生较多气泡,说明是CO32﹣而不是Na+、OH-促进了镁与水的反应。
(1)G中实验的作用是_____________________。
(2)试剂X是。
探究Ⅲ:反应产生的白色沉淀中是否含有MgCO3?【实验3】取实验1反应生成的沉淀于试管中,加入试剂Y,根据实验现象说明白色沉淀中含有MgCO3。
试剂Y及实验现象为____________;该反应的化学方程式为_________。
反思交流:有些伟大的发现就是从异常现象中得到启发,通过深入研究而实现的。
(2018河北)小明怀疑自家菜地因施用硫酸铵出现了较为严重的土壤酸化问题,于是和化学兴趣小组的同学对此进究。
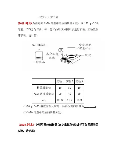
一轮复习计算专题(2019河北)为测定某CuSO4溶液中溶质的质量分数,取150 g CuSO4溶液,平均分为三份,每一份样品均按如图所示进行实验,实验数据见下表。
请计算:实验1 实验2 实验3样品质量/g 50 50 50NaOH溶液质量/g 20 40 60m/g 42.45 44.9 44.9(1)50 g CuSO4溶液完全反应时,所得沉淀的质量为________g。
(2)CuSO4溶液中溶质的质量分数。
(2018.河北)小明用某纯碱样品(含少量氯化钠)进行了如图所示的实验。
请计算:(1)生成二氧化碳的总重量为_____g。
(2)所用稀盐酸的溶质质量分数。
(2017.河北)用图1所示装置制取氢气并测定稀硫酸中溶质的质量分数,将稀硫酸全部加入锥形瓶中,天平示数的变化如图2所示,请计算:(1)共制取氢气 g;(2)稀硫酸中溶质的质量分数.(2016.河北)某化学兴趣小组在实验室用碳酸钠溶液和熟石灰制取少量氢氧化钠溶液。
他们的实验过程和相关数据如图17所示。
请计算:(1)实验中生成沉淀的质量为 g 。
(2)所得氢氧化钠溶液中溶质的质量分数。
(2015.河北)某同学用锌和稀硫酸制取氢气.向气体发生装置中加入一定量锌粒,将30g 稀硫酸分三次加入,每次生产气体的质量如下表.(1)共制得氢气 g . (2)所用稀硫酸的溶质质量分数.(2014.河北)某兴趣小组用图22所示装置制取氧气,试管中固体的质量随时间变化的数据见下表。
制取结束后,将剩余固体用适量水充分溶解后,过滤,回收二氧化锰固体,并得到氯化钾溶液100g 。
(1)共制得氧气 g 。
(2)计算所得氯化钾溶液的溶质质量分数。
次数第一次 第二次 第三次加入稀硫酸质量/g 10 1010生成氢气质量/g 0.04 0.04 0.02加热时间/min 0t 1t 2 t 3 固体质量/g28.0 23.218.418.4(2013.河北)造纸厂会产生含氢氧化钠的废水,需经处理呈中性后排放。
专题三实验探究题中考专题精讲一、探究组成(或成分)类这类题要求对未知物质的成分或已知物质变质后的成分或变质后残留固体的组成做出假设并进行探究,用实验来证明自己的结论是正确的,重点在于考查学生的实验预测、分析能力和实验设计、评价能力,力图通过主动探究过程来培养创新精神、实践能力和解决问题的能力。
如有关物质变质的探究(包括干燥剂、氢氧化钠、氢氧化钙、保鲜剂等),木炭还原氧化铜(氧化铁)时固体或气体产物的探究,实验后废液成分及处理方法的探究,标签破损(或没有标签)的物质成分的探究,某些物质反应后滤渣或滤液成分的探究,一些混合气体成分的探究等等。
二、探究条件(或原因)类这类题往往要求我们设计实验探究发生某种现象的原因、条件或者是影响因素,题目往往设置一定的情景,要求大家身临其境,根据题意进行作答。
如金属生锈条件的探究,燃烧条件的探究,影响化学反应速率的因素的探究,影响物质溶解度因素的探究,有关催化剂的探究,酸、碱溶液能使紫色石蕊溶液变色原因的探究,硫酸铜、氯化铁溶液有颜色的原因的探究等等。
中考题型分类示例有关生成物成分的探究【例1】(2014云南中考)氢化钙固体是登山运动员常用的能源提供剂。
某探究小组的同学通过查阅资料得知,氢化钙(CaH2)遇水反应生成氢氧化钙和氢气。
探究小组的同学把一定量的CaH2加入Na2CO3溶液中,充分反应后过滤,得到滤渣和滤液,经检验滤渣的成分是碳酸钙。
【提出问题】滤液中溶质的成分是什么?【猜想与假设】猜想一:NaOH猜想二:NaOH、Ca(OH)2猜想三:NaOH、Na2CO3猜想四:NaOH、Na2CO3、Ca(OH)2经过讨论,大家一致认为猜想四不合理,请用化学方程式说明原因____________________。
【实验验证】实验现象结论实验一:取滤液,向其中滴入少量碳酸钠溶液无明显现象猜想____不成立实验二:另取滤液,向其中加入足量稀盐酸________ 猜想三成立【反思与拓展】①若向NH4Cl的浓溶液中加一定量CaH2,充分反应,产生的气体是________;②登山运动员常用CaH2作为能源提供剂,与氢气相比,其优点是________。
河北省实验探究题汇总(2019河北)兴趣小组在课外实验中意外发现:将镁条放入Na2CO3溶液中,快速产生较多气泡,有白色沉淀生成。
小组同学对此进行了系列探究活动。
探究Ⅰ:反应产生的气体是什么?【作出猜想】小组同学经查阅资料和讨论,根据化学变化过程中元素不变,且反应物中含有__________三种元素,作出如下猜想:①氢气;②二氧化碳;③氢气和二氧化碳。
【实验1】取适量镁条、100 mL Na2CO3溶液于反应装置A中,按图1所示方案进行实验。
B中石灰水不变浑浊;C处气体燃烧,烧杯内有水珠。
说明猜想①正确。
(1)反应装置A应选用图2中的________(填写序号)。
(2)小组同学讨论认为,上述实验中“烧杯内壁有水珠”作为“反应产生的气体是氢气”的证据不可靠。
为使这一证据可靠,且仍能一次性地验证三个猜想,只需在图1所示方案的基础上加以改进完善。
你的改进方案是:____________________________________。
探究Ⅱ:快速产生气体的原因是什么?【查阅资料】镁与水缓慢反应生成氢气;Na2CO3溶液显碱性,其溶液中除Na+、CO32﹣外,还有OH-。
【作出猜想】可能是Na2CO3溶液中的某一种离子促进了镁与水的反应。
【实验2】按图3所示方案进行实验。
G、I中缓慢产生气泡,H中快速产生较多气泡,说明是CO32﹣而不是Na+、OH-促进了镁与水的反应。
(1)G中实验的作用是_____________________。
(2)试剂X是。
探究Ⅲ:反应产生的白色沉淀中是否含有MgCO3?【实验3】取实验1反应生成的沉淀于试管中,加入试剂Y,根据。
试剂Y及实验现象为实验现象说明白色沉淀中含有MgCO3____________;该反应的化学方程式为_________。
反思交流:有些伟大的发现就是从异常现象中得到启发,通过深入研究而实现的。
(2018河北)小明怀疑自家菜地因施用硫酸铵出现了较为严重的土壤酸化问题,于是和化学兴趣小组的同学对此进究。
【查阅产品说明】小组同学根据图1所示产品说明书中的________________和硫酸铵的组成,推测硫酸铵受热可能会分解生成氨气,使肥效降低。
【探究Ⅰ】土壤的酸碱性实验1:按图2所示溶解土样,玻璃棒搅拌的目的是______________;用pH试纸测得土样浸出液的pH约为4,说明土壤呈酸性。
【探究Ⅱ】硫酸铵具有哪些性质实验2: 25 ℃时,将30 g硫酸铵加入50 g水中,完全溶解,此时所得溶液对应图3中________(选填序号)点的状态;测得其pH约为5。
实验3:为证明硫酸铵受热分解生成了氨气,小组同学进行了图4所示的实验。
观察到的实验现象为:①硫酸铵固体减少;②用酚酞溶液浸湿的滤纸________;③小气球胀大。
小明依据现象①和②,小红只依据现象③,都得出了“硫酸铵受热分解”的结论。
小组同学认为小红的依据不合理,小气球胀大可能是装置中的空气受热膨胀所致。
若要通过小气球的变化得出“硫酸铵受热分解”的结论,还需继续进行观察,若_______________________________________,才能得出这一结论。
实验4:按图5所示进行实验,闻到刺激性气味,说明硫酸铵能与熟石灰发生反应。
【拓展应用】(1)为保证铵态氮肥的肥效,不能高温暴晒,不能。
(2)硫酸铵中的氮元素被植物吸收后,剩余的硫酸使得土壤酸化,可用熟石灰进行改良,反应的化学方程式为____________________________________________。
(2017〃河北)小明在市场看到,鱼老板将一勺白色粉末加入水中,水中奄奄一息的鱼很快张开嘴,活蹦乱跳起来,小明对这种“白色粉末”很感兴趣,与小刚进行了相关探究。
【查阅资料】这种“白色粉末”的主要成分是过碳酸钠(化学式为Na2CO4),常温下,与水反应生成氧气。
【实验 1】小明选用如图所示装置中的(选填序号)进行过碳酸钠与水的反应并收集产生的气体,经检验该气体是氧气,检验方法是【提出问题】过碳酸钠与水反应后得到的溶液 M中溶质的成分是什么?【作出猜想】根据过碳酸钠与水的组成作出三种猜想.猜想一: Na2CO3;猜想二: NaOH;猜想三: Na2CO3和NaOH.【实验 2】小明取溶液 M,滴加 CaCl2溶液,观察到有白色沉淀生成,他认为白色沉淀是CaCO3,溶液中一定含有 Na2CO3。
小刚提出质疑,产生的白色沉淀不一定是 CaCO3,他的理由是:。
【实验 3】小刚取溶液 M,滴加稀 HCl,观察到,证明溶液中一定含有 Na2CO3,从而否定了猜想二。
Na2CO3与稀HCl 反应的化学方程式为。
【实验 4】为进一步确定溶液 M中是否含有 NaOH,他们向溶质 M中滴加 CaCl2溶液至不再产生沉淀为止,取上层溶液,加入,无明显现象,证明溶液中无 NaOH溶液,猜想一正确。
该实验中用CaCl2溶液而不用饱和石灰水,原因是:。
【反思拓展】(1)根据过碳酸钠的性质,保存时应注意防潮。
(2)检验 A、B两种物质是否同时存在,一定要考虑二者性质的互相干扰问题。
(2016河北)蔗糖是生活中常见的一种物质,某兴趣小组对“蔗糖的组成”进行了探究。
【作出猜想】小组同学认为绿色植物通过光合作用将二氧化碳和水转化成葡萄糖和氧气,葡萄糖进一步转化为蔗糖,故蔗糖中一定含有碳、氢元素,可能含有氧元素。
【实验验证】方案一:小明将蔗糖在氧气中燃烧,检验到生成物中有水和二氧化碳,得出结论“蔗糖是由碳、氢、氧三种元素组成的”。
小刚认为该方案不合理,只能说明蔗糖中一定含有碳、氢元素,不能确定是否含有氧元素,理由是____________________________。
方案二:小刚用如图所示装置进行实验。
实验开始先通入一会儿氮气,然后关闭弹簧夹,点燃酒精灯给蔗糖加强热。
第5题图(1)观察到_____________________出现,说明蔗糖中含有氢元素和氧元素。
(2)观察到硬质玻璃管中残留有黑色固体,他猜测该黑色固体是单质碳,并继续利用如图所示装置,另选试剂进行了验证单质碳的实验。
实验过程和现象如下:实验过程实验现象____________________ _______,点燃酒精灯①硬质玻璃管中的黑色固体剧烈燃烧,发出白光;②_______________________ __________写出上述实验过程中一个反应的化学方程式:________________________________。
【实验结论】蔗糖是由碳、氢、氧三种元素组成的。
【拓展交流】(1)方案二中,先通入一会儿氮气的原因是________________________________。
(2)查阅资料得知蔗糖的化学式为C12H22O11。
小红发现:蔗糖分子中氢原子数目是氧原子数目的2倍,但是,蔗糖中氧元素质量却是氢元素质量的8倍。
导致出现这种情况的原因是__________________________。
(2015河北)同学们用高锰酸钾制氧气,制取结束清洗仪器,发现加热高锰酸钾的试管内壁有用水洗刷不掉的黑色固体。
问题一:黑色固体是什么?【交流讨论】同学们结合实验现象和对高锰酸钾及其分解产物的了解,进行分析判断。
判断依据不是KMnO4KMnO4能溶于水形成紫红色溶液不是________(填化学式) 冲洗试管时出现深绿色溶液,说明该物质能溶于水是MnO2其他实验用过MnO2,知道它是不溶于水的黑色固体【实验验证】向未洗净的试管中加入某种液体,产生能使带火星木条复燃的气体,证明上述判断正确,加入的液体是________________。
问题二:用什么洗掉MnO2?【交流讨论】MnO2与BaCO3、Mg(OH)2、Fe2O3、P2O5、Cu中的某一种物质组成最相近,理由是______________________________。
这种物质能与稀盐酸反应,化学方程式为__________________________,由此推测MnO2也能与稀盐酸反应。
【实验验证】向未洗净的试管中加入稀盐酸,黑色固体没有变化。
【交流讨论】实验说明同一类物质的化学性质不一定相同。
MnO2有什么化学性质,用什么试剂清洗呢?同学们请教老师后决定用草酸(H2C2O4)溶液试一试。
【实验验证】向未洗净的试管中加入草酸溶液,黑色固体果然被除去,同时发现产生许多气泡。
问题三:生成了什么气体?【交流讨论】化学变化过程中元素不变,因为__________________________,所以产生的气体可能为CO2、CO、H2、O2等。
【实验验证】经检验,产生的气体是CO2,检验CO2气体的操作和现象是:__________________________。
【反思提高】以上探究活动中,清除试管内壁附着的难溶物的思路是:先______________________,再了解其化学性质,然后选择合适试剂进行清洗。
(2014河北)某兴趣小组对“蜡烛燃烧的产物”进行探究。
【查阅资料】蜡烛的主要成分是石蜡,石蜡由碳、氢两种元素组成。
【作出猜想】蜡烛燃烧的产物是二氧化碳和水。
【实验验证】(1)用干冷的小烧杯罩在蜡烛火焰上,观察到__________________,证明有水生成。
(2)用涂有饱和石灰水的小烧杯罩在蜡烛火焰上,石灰水变浑浊,证明有二氧化碳生成。
二氧化碳和石灰水反应的化学方程式为______________________________。
小明提出质疑:石灰水变浑浊不一定是生成了碳酸钙,还可能是饱和石灰水受热后________________,析出了氢氧化钙。
同学们又用如图1所示的装置进行实验,1分钟后,提起锥形瓶,翻转后注入20 mL饱和石灰水,加塞、振荡,观察到石灰水变浑浊,确定有二氧化碳生成。
实验中小明观察到一个意外现象:锥形瓶内壁上有少量黑色物质。
【交流讨论】经分析,同学们一致认为黑色物质是石蜡不充分燃烧生成的________。
由此他们猜想还可能生成一氧化碳。
为验证一氧化碳,他们设计了如图2所示的实验。
第3题图2【实验验证】(1)实验前,先在玻璃管的中部放入一团棉花,其目的是_____________。
(2)将a端插入蜡烛的焰心。
(3)用酒精灯加热b端的糊状物,一段时间后,观察到黑色物质变成红色,证明蜡烛不充分燃烧有一氧化碳生成。
(4)为防止玻璃管中的红色物质又被氧化变成黑色,接下来的操作是:______________。
【拓展应用】含碳燃料不充分燃烧会生成一氧化碳等物质,浪费资源,且污染空气。
为使其充分燃烧,应采取的措施是________________________(答一条即可)。
(2013·河北)乙炔(C2H2)气体和氧气反应能产生高温火焰,工人师傅常用氧炔焰切割或焊接金属。