教案设计表格模板
- 格式:doc
- 大小:35.50 KB
- 文档页数:4
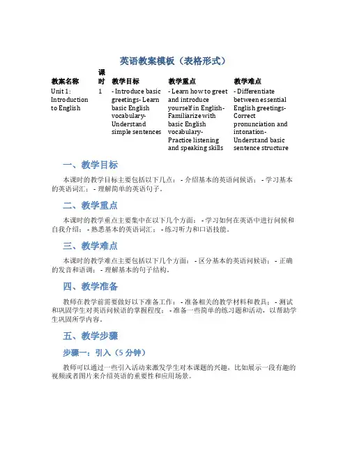
英语教案模板(表格形式)教案名称课时教学目标教学重点教学难点Unit 1: Introduction to English 1 - Introduce basicgreetings- Learnbasic Englishvocabulary-Understandsimple sentences- Learn how to greetand introduceyourself in English-Familiarize withbasic Englishvocabulary-Practice listeningand speaking skills- Differentiatebetween essentialEnglish greetings-Correctpronunciation andintonation-Understand basicsentence structure一、教学目标本课时的教学目标主要包括以下几点: - 介绍基本的英语问候语; - 学习基本的英语词汇; - 理解简单的英语句子。
二、教学重点本课时的教学重点主要集中在以下几个方面: - 学习如何在英语中进行问候和自我介绍; - 熟悉基本的英语词汇; - 练习听力和口语技能。
三、教学难点本课时的教学难点主要包括以下几个方面: - 区分基本的英语问候语; - 正确的发音和语调; - 理解基本的句子结构。
四、教学准备教师在教学前需要做好以下准备工作: - 准备相关的教学材料和教具; - 测试和巩固学生对英语问候语的掌握程度; - 准备一些简单的练习题和活动,以帮助学生巩固所学内容。
五、教学步骤步骤一:引入(5分钟)教师可以通过一些引入活动来激发学生对本课题的兴趣,比如展示一段有趣的视频或者图片来介绍英语的重要性和应用场景。
步骤二:教学内容介绍(10分钟)教师向学生介绍本节课的教学内容,包括学习基本的英语问候语和自我介绍,以及学习一些基本的英语词汇。
一、课程名称(请填写课程名称)二、课时安排(请填写课时安排,如:2课时)三、教学目标1. 知识与技能(1)学生能够掌握(请填写具体知识点)(2)学生能够运用(请填写具体技能)2. 过程与方法(1)培养学生(请填写具体过程)(2)提高学生(请填写具体方法)3. 情感态度与价值观(1)激发学生对(请填写具体内容)的兴趣(2)培养学生(请填写具体价值观)四、教学重点与难点1. 教学重点(请填写教学重点)2. 教学难点(请填写教学难点)五、教学过程1. 导入新课(1)创设情境,激发兴趣(2)提出问题,导入新课2. 新课讲解(1)讲解知识点,分析问题(2)引导学生思考,解决问题3. 课堂练习(1)布置练习题,巩固所学知识(2)学生自主练习,教师巡视指导4. 课堂小结(1)回顾本节课所学内容(2)总结重点、难点5. 作业布置(1)布置课后作业,巩固所学知识(2)提出作业要求,引导学生自主完成六、教学反思(1)教学效果评价(2)教学过程中存在的问题及改进措施(3)课后反馈,调整教学策略七、教学资源1. 教学课件2. 教学视频3. 教学辅助材料4. 网络资源八、板书设计(请根据教学内容设计板书)九、教学评价1. 学生评价(1)学生对知识点的掌握程度(2)学生在课堂上的表现2. 教师评价(1)教学目标的达成情况(2)教学方法的运用效果(3)教学资源的利用情况通过以上模板,教师可以根据实际情况进行修改和完善,以便更好地开展教学活动。
同时,教师应注重教学反思,不断调整教学策略,提高教学质量。
板contents •教案封面与基本信息•教学内容与方法•教学资源与环境准备•教学过程记录与反思•家校互动与合作•课程评价与改进建议目录教案封面与基本信息封面背景标题设计教师信息030201教案封面设计课程名称与适用年龄段课程名称适用年龄段教学目标与要求知识目标明确幼儿在本课程中需要掌握的知识点或技能,如“能够认识并说出10种常见动物的名称”、“掌握基本的颜色识别能力”等。
能力目标描述幼儿通过本课程能够提高的能力,如“提高观察能力”、“培养语言表达能力”等。
情感目标阐述本课程希望幼儿能够培养的情感态度或价值观,如“热爱大自然”、“学会尊重他人”等。
课时安排与时间规划课时数时间规划详细列出每一课时的具体内容和时间安排,包括课堂活动、互动环节、作业布置等,确保教学进度和效果的可控性。
教学内容与方法| ---| ---|| 主题导入与激发兴趣| 1. 通过| 教学内容与方法| 详细描述|故事、图片、实物等引入主题,激发幼儿兴趣。
|| | 2. 提出问题,引导幼儿思考,为后续教学做铺垫。
|| 知识讲解与技能培养| 1. 讲解相关知识点,使幼儿了解基本概念和原理。
|| | 2. 通过示范、模仿等方式,培养幼儿相关技能。
|| 实践活动与游戏环节| 1. 设计有趣的实践活动,让幼儿在动手中巩固知识。
|| | 2. 结合游戏,使幼儿在轻松愉快的氛围中学习。
|| 情感教育与品德培养| 1. 在教学过程中渗透情感教育,培养幼儿积极情感。
|教学资源与环境准备教材教具准备根据教学内容,选择适合的多媒体资源,如音频、视频、动画等。
确保多媒体设备的正常运行,提前测试播放效果。
合理安排多媒体资源的使用时间,避免对幼儿造成过度刺激。
多媒体资源利用教室环境布置根据教学内容和主题,布置教室环境,营造相应的教学氛围。
确保教室内的家具、设施等安全、舒适、无隐患。
合理安排教室空间,方便幼儿活动和交流。
安全防护措施教学过程记录与反思授课过程记录通过故事、游戏等方式引起幼儿兴趣,使幼儿对即将学习的内容产生预期。
体育教学教案模板表格一、教学目标在本学期的体育课程中,通过教学活动的设计和实施,使学生能够: - 掌握基本的体育技能和规则; - 培养体育意识和团队合作精神; - 提高身体素质和健康水平; - 培养良好的体育习惯和兴趣。
二、教学内容•运动项目:(填写具体的运动项目,比如足球、篮球、乒乓球等)•教学重点:(填写针对这个运动项目的重点内容,比如基本技能训练、战术运用等)•教学方法:(填写使用的教学方法,比如示范教学、分组训练等)•教学资源:(填写所需的教具和场地等资源)三、教学步骤步骤一:热身活动•目标:热身身体,准备接下来的运动训练。
•内容:(填写具体的热身活动,比如慢跑、拉伸等)•时间:(填写热身活动的预计时间)步骤二:基本技能训练•目标:教授和练习运动项目的基本技能。
•内容:(填写具体的技能训练内容,比如传球、射门等)•时间:(填写技能训练的预计时间)步骤三:战术应用•目标:学习运动项目的战术应用和配合训练。
•内容:(填写具体的战术应用和配合训练内容,比如进攻组织、防守反击等)•时间:(填写战术训练的预计时间)步骤四:比赛和总结•目标:进行小型比赛并进行课堂总结。
•内容:(填写小型比赛的规模和形式,以及进行课堂总结的方式)•时间:(填写比赛和总结的预计时间)四、教学评估•形成性评估:通过教学活动中的观察和提问,评估学生对技能和规则的理解和掌握程度。
•总结性评估:通过小型比赛的表现和课堂总结,评估学生对教学内容的综合应用能力和学习效果。
五、拓展延伸在课后,鼓励学生参加课外体育活动,提供相关资源和指导,并定期组织体育比赛等活动,让学生有机会与其他班级或学校的学生进行交流和竞技。
六、教学反思根据每节课的教学实践和学生的反馈,及时调整和改进教学方法,不断提高教学效果和学生的参与度。
初中教案模板表教案名称:学科:年级:课时:教学目标:教学重点:教学难点:课前准备:教学过程:一、导入新课二、新课讲解1. 知识讲解2. 案例分析3. 课堂互动三、巩固练习四、拓展延伸五、课堂小结六、课后作业教学反思:板书设计:教学目标:根据课程标准要求和学生的实际情况,制定如下教学目标:1. 知识与技能:让学生掌握2. 过程与方法:培养学生的3. 情感态度与价值观:激发学生的教学重点:本节课的重点是教学难点:本节课的难点是课前准备:教师准备相关的教学材料,如PPT、教案、教材等。
学生预习相关内容。
教学过程:一、导入新课通过引入相关的问题或情景,激发学生的兴趣,引导学生进入学习状态。
二、新课讲解1. 知识讲解详细讲解本节课的主要知识点,包括理论概念、实例分析等。
2. 案例分析通过分析具体的案例,让学生更好地理解和掌握所学知识。
3. 课堂互动鼓励学生积极参与课堂讨论,提问、回答问题,增强课堂互动性。
三、巩固练习布置相关的练习题,让学生巩固所学知识,并提供解答指导。
四、拓展延伸引导学生思考所学知识的应用场景,进行拓展延伸。
五、课堂小结总结本节课的主要内容和知识点,提醒学生注意重点。
六、课后作业布置适量的作业,巩固所学知识,并提供作业解答指导。
教学反思:在课后,教师应反思本节课的教学效果,包括学生的学习情况、教学方法的适用性等,以便改进教学方法和提高教学质量。
板书设计:根据教学内容,设计相应的板书,帮助学生理解和记忆。
以上是一份初中教案模板,具体内容需要根据具体课程和教学目标进行调整和补充。
集体备课教案模板表格一、教学目标【教学目标】是教师根据【教育要求】设计的,用于明确学生学习的【内容】和【要求】。
在创设教学目标时,需要明确目标的【有变化】和【过程中变化】两个层面。
1.1 知识目标知识目标是教师在本节课中希望学生掌握的知识点。
以学科为导向,注重学科知识的体系化和递进性,可以分为以下几个方面:•知识点1:(例如,对于语文教学可以是课文中的某个字词的意义和用法)•知识点2:(例如,对于数学教学可以是某个概念的理解和运用)•知识点3:(例如,对于英语教学可以是某个句型的掌握和运用)1.2 能力目标能力目标是教师在本节课中培养学生的能力和技能。
可以分为以下几个方面:•能力1:(例如,对于语文教学可以是提高学生的阅读理解能力)•能力2:(例如,对于数学教学可以是培养学生的逻辑思维能力)•能力3:(例如,对于英语教学可以是提高学生的口语表达能力)二、教材准备教材准备是指教师在备课过程中准备的教案、课件和其他教学辅助材料。
教材准备要充分考虑教学目标和学生的实际情况,确保教学过程的顺利进行。
可以包括以下几个方面:•准备教案:(例如,准备详细的教学步骤和板书设计)•准备课件:(例如,准备PPT和其他多媒体教学资源)•准备辅导材料:(例如,准备练习册和习题答案)•准备实验器材:(例如,准备实验室所需的仪器和材料)三、教学过程教学过程是指教师根据教学目标和学生的实际情况,在课堂上组织学生学习的活动。
教学过程应该具有逻辑性、系统性和启发性,体现教师的教育方法和教学技巧,可以分为以下几个环节:3.1 导入导入是指教师在开始课堂教学时,通过一些活动和问题引起学生的兴趣,准备他们进入学习的状态。
可以采用以下方法进行导入:•活动1:(例如,讲述一个与教学内容相关的故事)•活动2:(例如,提出一个与教学内容相关的问题)•活动3:(例如,展示一个与教学内容相关的视频)3.2 讲解与示范讲解与示范是指教师通过口头讲解或实际操作向学生介绍和解释新的知识和技能。
原创体育课教案表格模板图片素材1. 课程信息•课程名称:体育课•年级:三年级•学期:第一学期•课时:1小时•上课日期:2022-09-102. 教学目标•了解运动对身体健康的重要性。
•学会基本的体育活动技能。
•培养学生的团队合作精神和竞争意识。
3. 教学内容序号内容教学重点教学难点1 热身活动增强体温、活跃身体保持活动的正确姿势2 掌握基本技能头球、脚技、射门熟练掌握动作要领3 运动技能练习团队合作运用技能解决问题4 比赛团队合作策略性思考5 活动总结总结本次课程的收获归纳总结课堂所学内容4. 教学活动安排第一节课时1.热身活动(15分钟)–拉伸身体:头部、颈部、背部、手臂、腿部。
–活跃身体:跳跃、慢跑、旋转。
2.掌握基本技能(20分钟)–头球练习:教授头球的正确姿势和用力方法,并组织学生进行头球练习。
–脚技练习:教授脚技的基本动作和技巧,并引导学生进行脚技练习。
–射门练习:教授射门的正确姿势和目标技巧,并组织学生进行射门练习。
3.运动技能练习(20分钟)–分组活动:将学生分成几个小组进行技能练习,鼓励团队合作和互相学习。
4.比赛(15分钟)–小组比赛:组织学生进行小组之间的友谊赛,培养学生的竞争意识和团队合作精神。
5.活动总结(10分钟)–学生自我总结:请学生进行本节课程的总结,分享收获和体会。
5. 教学评价•按以下要求进行评分:评价项目优秀良好一般待改进学生表现✔✔✔❌学习态度✔✔❌❌团队合作✔✔❌❌竞争意识✔❌❌❌•教师综合评价:_____________6. 教学资源•纸张•球类•器械设备7. 参考资料•《体育教学指导》•体育教学视频素材以上为原创体育课教案表格模板图片素材,详细教案内容包括课程信息、教学目标、教学内容、教学活动安排、教学评价和教学资源等。
这份教案旨在引导教师设计一节有趣、富有挑战性的体育课,培养学生的体育技能,发展其团队合作精神和竞争意识。
教师可根据具体情况进行适当调整和创新,以实现更好的教学效果。
单元教案设计表格模板一、教学目标1. 知识目标a. 理解和掌握本单元的重点知识点;b. 掌握相关的专业术语和概念;c. 理解相关知识在实际生活中的应用。
2. 能力目标a. 提高学生的分析问题和解决问题的能力;b. 培养学生的团队合作和沟通能力;c. 培养学生的创新意识和实践能力。
3. 情感目标a. 培养学生的对知识的热爱和求知欲;b. 培养学生的自主学习和探究精神;c. 培养学生的团队合作和集体荣誉感。
二、教学重点和难点1. 教学重点a. 重点讲解本单元的核心知识;b. 强调相关概念和原理的理解;c. 强调实际案例和应用的讲解。
2. 教学难点a. 难点在于部分抽象概念的理解;b. 难点在于相关知识的联系和应用;c. 难点在于培养学生的实践能力和创新意识。
三、教学过程1. 教学准备a. 教师备课,准备相关教学资料;b. 整理实例和案例,便于讲解;c. 确保教学设备和教室环境的准备。
2. 教学步骤a. 引入新知识,激发学生学习兴趣;b. 讲解核心知识点,重点突出相关概念;c. 分组讨论和实践,培养学生的团队合作和实践能力;d. 总结归纳,强调知识的应用和意义。
3. 教学方式a. 教师讲授;b. 学生讨论;c. 小组合作;d. 实践演练。
四、教学评价1. 评价方式a. 日常表现评价;b. 作业和小测验;c. 课堂参与和表现;d. 实践项目评价。
2. 评价标准a. 知识掌握程度;b. 能力表现和提高;c. 情感态度和表现;d. 实践项目成果。
五、教学反思1. 教学过程中的问题和困难;2. 学生的学习情况和表现;3. 教学方法和手段的有效性;4. 下一步改进和完善计划。
小学初中高中教师用教案表格模板第一章:小学教案表格模板1.1 课程名称:语文1.2 课时:2课时1.3 教学目标:1.3.1 知识与技能:掌握生字词,理解课文内容1.3.2 过程与方法:通过朗读、讨论,提高阅读理解能力1.3.3 情感态度与价值观:培养热爱祖国语言文字的情感1.4 教学重点:生字词的学习与理解1.5 教学难点:课文主题的理解与表达1.6 教学过程:1.6.1 导入:激发学生学习兴趣,引入新课1.6.2 生字词学习:带领学生朗读,讲解生字词1.6.3 课文讲解:分析课文结构,讲解课文内容1.6.4 讨论与思考:分组讨论,分享学习心得1.6.5 总结与拓展:总结课堂内容,布置课后作业1.7 课后作业:1.7.1 抄写生字词1.7.2 朗读课文,家长签字1.7.3 写一篇读后感第二章:初中教案表格模板2.1 课程名称:数学2.2 课时:1课时2.3 教学目标:2.3.1 知识与技能:掌握解一元一次方程的方法2.3.2 过程与方法:通过例题,引导学生自主探究解题方法2.3.3 情感态度与价值观:培养学生的逻辑思维能力2.4 教学重点:一元一次方程的解法2.5 教学难点:解题思路的拓展与应用2.6 教学过程:2.6.1 导入:复习相关知识点,引入新课2.6.2 知识讲解:讲解一元一次方程的解法2.6.3 例题解析:分析解题步骤,引导学生自主解题2.6.4 练习与讲解:学生自主练习,教师解答疑问2.6.5 总结与拓展:总结解题方法,布置课后作业2.7 课后作业:2.7.1 完成课后练习题2.7.2 总结解一元一次方程的心得体会第三章:高中教案表格模板3.1 课程名称:英语3.2 课时:2课时3.3 教学目标:3.3.1 知识与技能:掌握一般过去时的被动语态3.3.2 过程与方法:通过对话,提高口语表达能力3.3.3 情感态度与价值观:培养跨文化交际意识3.4 教学重点:一般过去时的被动语态3.5 教学难点:被动语态的运用与实践3.6 教学过程:3.6.1 导入:复习相关语法知识,引入新课3.6.2 知识讲解:讲解一般过去时的被动语态3.6.3 对话练习:分组进行角色扮演,练习口语表达3.6.4 课堂小测:检测学生对被动语态的掌握程度3.6.5 总结与拓展:总结课堂内容,布置课后作业3.7 课后作业:3.7.1 抄写一般过去时的被动语态句子3.7.2 编写一段对话,运用一般过去时的被动语态3.7.3 观看英语电影,提高跨文化交际能力第四章:小学教案表格模板4.1 课程名称:美术4.2 课时:1课时4.3 教学目标:4.3.1 知识与技能:学习简单的绘画技巧4.3.2 过程与方法:通过实践,提高绘画能力4.3.3 情感态度与价值观:培养学生的审美情趣4.4 教学重点:绘画技巧的学习与实践4.5 教学难点:绘画作品的创意与表现4.6 教学过程:4.6.1 导入:激发学生创作兴趣,引入新课4.6.2 绘画技巧讲解:讲解绘画的基本技巧4.6.3 创作实践:学生自主创作,教师辅导4.6.4 作品展示与评价:展示学生作品,互相评价4.6.5 总结与拓展:总结课堂内容,布置课后作业4.7 课后作业:4.7.1第六章:初中教案表格模板6.1 课程名称:物理6.2 课时:1课时6.3 教学目标:6.3.1 知识与技能:理解牛顿第一定律的内容6.3.2 过程与方法:通过实验,探究物体运动状态的变化6.3.3 情感态度与价值观:培养学生的科学探究精神6.4 教学重点:牛顿第一定律的实验探究6.5 教学难点:物体运动状态变化的原因6.6 教学过程:6.6.1 导入:复习相关物理知识,引入新课6.6.2 实验探究:分组进行实验,观察物体运动状态的变化6.6.3 知识讲解:讲解牛顿第一定律的内容6.6.4 练习与讲解:学生自主练习,教师解答疑问6.6.5 总结与拓展:总结实验结果,布置课后作业6.7 课后作业:6.7.1 完成课后练习题第七章:高中教案表格模板7.1 课程名称:生物7.2 课时:2课时7.3 教学目标:7.3.1 知识与技能:掌握细胞分裂的过程7.3.2 过程与方法:通过观察细胞装片,提高观察能力7.3.3 情感态度与价值观:培养对生命科学的热爱7.4 教学重点:细胞分裂的过程7.5 教学难点:细胞分裂各时期的特点7.6 教学过程:7.6.1 导入:复习相关生物知识,引入新课7.6.2 知识讲解:讲解细胞分裂的过程7.6.3 观察实践:学生观察细胞装片,教师辅导7.6.4 课堂小测:检测学生对细胞分裂的理解程度7.6.5 总结与拓展:总结课堂内容,布置课后作业7.7 课后作业:7.7.1 绘制细胞分裂过程的示意图7.7.2 编写一篇关于细胞分裂的科普文章第八章:小学教案表格模板8.1 课程名称:音乐8.2 课时:1课时8.3 教学目标:8.3.1 知识与技能:学习简单的音乐节奏8.3.2 过程与方法:通过练习,提高音乐感知能力8.3.3 情感态度与价值观:培养学生的音乐兴趣8.4 教学重点:音乐节奏的学习与实践8.5 教学难点:音乐节奏的灵活运用8.6 教学过程:8.6.1 导入:激发学生音乐兴趣,引入新课8.6.2 节奏讲解:讲解音乐节奏的基本知识8.6.3 练习与讲解:学生自主练习,教师解答疑问8.6.4 音乐游戏:分组进行音乐游戏,提高音乐感知能力8.6.5 总结与拓展:总结课堂内容,布置课后作业8.7 课后作业:8.7.1 抄写音乐节奏练习题8.7.2 学习一首新的歌曲,熟练掌握歌词和节奏第九章:初中教案表格模板9.1 课程名称:历史9.2 课时:1课时9.3 教学目标:9.3.1 知识与技能:了解我国古代历史上的重大事件9.3.2 过程与方法:通过阅读史料,提高历史分析能力9.3.3 情感态度与价值观:培养学生的爱国主义情感9.4 教学重点:我国古代历史上的重大事件9.5 教学难点:历史事件的因果关系分析9.6 教学过程:9.6.1 导入:复习相关历史知识,引入新课9.6.2 知识讲解:讲解我国古代历史上的重大事件9.6.3 史料阅读与分析:学生阅读史料,教师辅导9.6.4 课堂小测:检测学生对历史事件的了解程度9.6.5 总结与拓展:总结课堂内容,布置课后作业9.7 课后作业:9.7.1 完成课后练习题第十章:高中教案表格模板10.1 课程名称:信息技术10.2 课时:2课时10.3 教学目标:重点和难点解析本文主要介绍了小学、初中和高中教师使用的教案表格模板,涵盖了语文、数学、英语、美术、物理、生物、音乐、历史和信息技术等不同学科。
教学设计模板表格式小学语文一、教学目标这部分写明本节课的教学目标,包括知识目标与能力目标。
可以细分为三方面:1. 知识目标:描述学生需要掌握的知识和信息。
2. 能力目标:阐述学生需要具备的能力和技能。
3. 情感目标:强调学生在课程中需要形成的正确的情感态度和价值观。
二、教学重点与难点这部分说明本课程的教学重点与难点,并加以解释和说明。
三、教学内容与方法这部分列举出要进行教授的教学内容和所采用的教学方法。
A. 教学内容在这部分详细写明本节课要教授的内容。
B. 教学方法在这部分详细描述采用的教学方法,包括例如讲授法、练习法、实验法、讨论法等。
四、教学过程与时间安排这部分详细描述教学过程,可以分为以下几个方面: 1. 导入:通过一些引导问题、情境设置等,引起学生对本节课内容的兴趣和思考。
2. 展开:详细展开本节课的教学过程,包括教师的讲解和学生的互动参与。
3. 总结:对本节课的重点内容进行概括和总结。
4. 作业布置:布置与本节课内容相关的合适作业,旨在加深学生对所学知识的理解和巩固。
五、学情分析这部分对学生的基本情况进行分析,包括学生的年龄、学习能力、知识储备等。
六、教学资源准备这部分列举和描述本节课所需要的教学资源,包括教辅材料、多媒体设备等。
七、教学评价与反思这部分记录对学生的教学评价以及对本节课的教学过程进行反思与改进。
A. 教学评价描述通过观察、测试等方式对学生学习情况进行评价的方法。
B. 教学反思反思自己在本节课中的教学方法、教学效果和问题等,并提出改进方案。
八、教学参考书目在这部分列举出本节课所参考的相关教材、课本或其他参考书目。
九、附录这部分附上本节课所使用的教学素材,例如课件、教案等。
美术教案模板表格
教案概述
授课时间学科年级单元主题教学目标
美术三年级上色彩学习基本色彩知识,培养观察力和创造力
教学准备
教学资源
•彩色纸
•不同颜色的彩色铅笔
•水彩画板
•刷子
•水杯
•毛巾
教学环境
•干净整洁的教室
•讲台
教学前的准备工作
•准备好所需教学资源
•整理教室环境,保持安静
教学步骤
第一步:导入(5分钟)
•向学生简要介绍本节课的主题:色彩
•引发学生对色彩的兴趣,激发学习兴趣
第二步:新知讲授(10分钟)
•利用黑板或白板,画出几个基本颜色(红、黄、蓝)的色块
•解释基本颜色以及它们的混合关系和衍生颜色
•引导学生理解颜色的构成和表达方式
第三步:实践操作(30分钟)
•发放彩色纸和彩色铅笔,让学生按照所学颜色的基本搭配原理进行绘画
•引导学生使用不同颜色的铅笔进行调配和协调,创造出有层次感和对比度的作品
第四步:展示与评价(10分钟)
•学生依次将自己的作品展示给全班同学
•教师进行评价和点评,指出学生作品中的优点和不足之处
第五步:延伸拓展(5分钟)
•向学生介绍著名画家的作品,并引导学生进行讨论和思考
•鼓励学生在日常生活中观察和欣赏自然界中的色彩
教学反思
本节课通过讲解和实践操作相结合的方式,让学生在绘画的过程中学习了基本色彩知识。
课堂氛围活跃,学生参与度高,他们能够积极运用所学知识进行创作。
然而,个别学生在调配和协调颜色的过程中还存在一些困难,需要在后续的教学中强化练习。
同时,在延伸拓展环节,可以加入一些互动游戏,进一步提升学生对色彩的理解和运用能力。
小学语文教案模板(表格)章节一:课题导入1.1 教学目标:让学生通过观察图片或实物,对课题产生兴趣和好奇心。
引导学生初步了解课题背景和内容。
1.2 教学重点:课题的引入和背景的介绍。
1.3 教学难点:激发学生的兴趣和好奇心。
1.4 教学准备:准备相关的图片或实物。
1.5 教学过程:展示图片或实物,引起学生兴趣。
简要介绍课题背景和内容。
引导学生提出问题或猜测。
章节二:生字词学习2.1 教学目标:让学生掌握本节课的生字词。
培养学生正确拼读和书写生字词的能力。
2.2 教学重点:生字词的学习和掌握。
2.3 教学难点:生字词的正确拼读和书写。
2.4 教学准备:准备生字词卡片或黑板。
2.5 教学过程:出示生字词卡片或写在黑板上。
引导学生拼读和认读生字词。
讲解生字词的书写规则和注意事项。
让学生进行生字词的书写练习。
章节三:课文阅读与理解3.1 教学目标:让学生能够理解课文的主要内容和情节。
培养学生正确的阅读理解和思维能力。
3.2 教学重点:课文的阅读和理解。
3.3 教学难点:理解课文中的重点句子和概念。
3.4 教学准备:准备课文教材或电子设备。
3.5 教学过程:让学生阅读课文,理解主要内容和情节。
引导学生思考和讨论课文中的重点句子和概念。
讲解和解释课文中的难点和重点。
进行阅读理解练习,如选择题、填空题等。
章节四:语文基础知识4.1 教学目标:让学生掌握本节课所学的语文基础知识。
培养学生运用语文知识进行思考和表达的能力。
4.2 教学重点:语文知识的学习和掌握。
4.3 教学难点:语文知识的运用和应用。
4.4 教学准备:准备相关的语文知识材料和练习题。
4.5 教学过程:讲解和教授本节课所学的语文知识,如语法、词汇等。
引导学生进行语文知识的练习和应用,如填空题、写作等。
进行语文知识的巩固和复习。
5.1 教学目标:让学生回顾本节课所学内容,巩固知识点。
培养学生独立完成作业的能力。
5.2 教学重点:5.3 教学难点:作业的布置和指导。