成本核算方法分类
- 格式:doc
- 大小:30.00 KB
- 文档页数:2
各种行业成本核算方法一、直接成本法直接成本法是一种常见的成本核算方法,适用于直接生产成本相对较高的行业,如制造业。
该方法将直接材料、直接人工和直接费用等直接与产品相关的成本直接计入产品成本,以便准确计算产品的制造成本。
这种方法能够较为准确地反映产品的实际成本,为企业提供决策依据。
二、间接成本法间接成本法是一种将间接成本按照某种分配基准分摊到各个产品上的成本核算方法。
该方法适用于间接成本相对较高、难以直接与产品关联的行业,如服务业。
间接成本包括间接材料、间接人工和间接费用等,通过使用适当的分配基准,如劳动力时间或产值等,将这些成本间接计入产品成本。
间接成本法能够合理分摊间接成本,避免将全部成本归咎于某个产品,使产品成本更加准确。
三、标准成本法标准成本法是一种通过建立标准成本来核算实际成本的方法。
该方法适用于成本变动较大、难以准确核算的行业,如建筑业。
标准成本是根据历史数据和经验制定的,通过与实际成本进行比较,可以评估生产效率和成本控制情况。
标准成本法可以帮助企业发现生产过程中的问题,并采取相应的措施进行调整,以提高效率和降低成本。
四、边际成本法边际成本法是一种将边际成本与边际收益进行比较,以确定最优生产决策的方法。
该方法适用于需要考虑边际效益的行业,如能源行业。
边际成本是指生产一个额外单位所需的成本,边际收益是指生产一个额外单位所带来的收益。
通过比较边际成本与边际收益,可以确定最优生产数量,以达到最大化利润的目标。
五、活动成本法活动成本法是一种将成本与活动关联起来,通过活动驱动成本的分配方法,以便准确核算产品的成本。
该方法适用于需要考虑不同活动对成本影响的行业,如物流业。
活动成本法将成本分配到不同的活动成本池中,然后根据活动的使用情况将成本分配到不同的产品上。
这种方法能够更加准确地追踪和分配成本,为企业提供决策依据。
六、生命周期成本法生命周期成本法是一种将产品的全寿命周期成本纳入考虑的方法。
该方法适用于需要考虑产品整个生命周期成本的行业,如汽车制造业。
成本核算方法有哪几种成本核算方法是指企业在生产和经营过程中,根据不同的成本类型和成本对象,采用不同的方法对成本进行核算和计算的方法。
常用的成本核算方法包括全面成本法、直接成本法、差别成本法、标准成本法、边际成本法等。
一、全面成本法全面成本法是指将所有与产品或服务相关的成本,包括直接成本和间接成本都计入产品或服务的成本中。
该方法适用于成本结构复杂,成本项目繁多的企业,能够全面反映产品或服务的成本,便于决策分析和成本控制。
全面成本法采用的成本分配方法包括直接法、比例法、基数法等。
二、直接成本法直接成本法是指将只与特定产品或服务直接相关的成本计入产品或服务的成本中。
直接成本包括直接材料、直接人工等,该方法适用于具有简单成本结构、产品和服务相对单一的企业。
直接成本法的优点是计算简单、成本容易追踪和核算,但缺点是无法反映间接成本的影响。
三、差别成本法差别成本法是指根据不同的生产数量或决策方案,计算出所涉及的成本之差别。
通过比较差别成本,可以评估出不同决策方案的成本影响和经济效益。
差别成本法适用于比较不同产品、不同生产方式、不同机器设备等的成本效果,通过比较差别成本,以便做出最佳的决策。
四、标准成本法标准成本法是指根据预定标准,对产品或服务的成本进行核算和控制的方法。
标准成本是确定在正常条件下完成一定数量的产品或服务所需的标准成本,它包括直接材料标准成本、直接人工标准成本和制造费用标准成本。
标准成本法的优点是可以进行及时比较和分析,便于成本控制和决策,但缺点是无法反映实际成本波动和变化。
五、边际成本法边际成本法是指通过计算单位产品生产或销售的新增成本,从而对经济效益进行评估和判断的方法。
边际成本包括直接边际成本和间接边际成本,通过比较边际成本与边际收益,可以做出经济决策是否具有盈利性或成本效益性的判断。
除了以上几种常用的成本核算方法外,还有一些其他特殊的成本核算方法,例如活动基础成本法、生命周期成本法、质量成本法等。
成本核算的四种方法一、品种法。
1.1 品种法的概念。
品种法啊,那可是成本核算里挺基础的一种方法呢。
简单来说,就是按照产品的品种来归集生产费用,计算产品成本。
就像种庄稼,不同品种的作物,咱们得分开算成本,是一个道理。
比如说一家生产皮鞋的工厂,有男鞋、女鞋这两个大品种,那就可以用品种法分别核算男鞋和女鞋的成本。
1.2 品种法的适用范围。
这品种法适用于大量大批单步骤生产的企业。
啥叫大量大批单步骤呢?就像挖煤,一挖出来就完事儿了,不用经过复杂的多道工序。
还有一些小型的面粉厂,把小麦磨成面粉,也是比较简单的过程,用品种法核算成本就很合适。
这种企业生产过程相对简单,产品品种也不是特别繁杂,用品种法就像一把钥匙开一把锁,刚刚好。
二、分批法。
2.1 分批法的概念。
分批法呢,就是按照产品的批别来计算成本。
这就好比订做衣服,一批一批的订单,每一批的成本都得单独算。
比如说有个服装厂,接了学校的校服订单,每个学校的校服款式、数量可能都不一样,这就是不同的批次,得分别核算成本。
每一批产品从投料开始,到完工交货,整个过程的成本都归集到这一批次里。
2.2 分批法的适用范围。
分批法适用于单件、小批生产的企业。
像那些搞定制生产的企业,比如定制家具厂,客户要求千奇百怪,每个订单都有独特的要求,就得用分批法。
还有造船业,一艘船一个样,不可能跟流水线上的产品似的,所以分批法在这种情况下就大显身手了。
这就像因材施教一样,不同的订单就像不同的学生,得用适合的方法来核算成本。
2.3 分批法的特点。
分批法的成本计算期是不固定的,它和产品的生产周期是一致的。
这就好比火车的车次,什么时候出发,什么时候到达,这个周期就是计算成本的周期。
不像有些方法是固定每个月或者每个季度计算成本。
而且,一般情况下,不存在生产费用在完工产品和在产品之间分配的问题,因为一批产品要么都完工了,要么都没完工,就像一个锅里的饺子,要么都熟了,要么都还在煮着。
三、分步法。
3.1 分步法的概念。
本文由梁老师精心编辑整理(营改增后知识点),学知识,来百度文库!
常用的成本核算方法介绍
常用的成本核算方法包括“移动加权平均法”、“先进先出法”、“后进先出法”、“个别计价法”
1、“移动加权平均”法是一种广泛使用的成本核算法,它的成本计算公式为:(x1*y1+x2*y2+…+xn*yn)/y1+y2+…+yn,(注:x1,x2,…xn代表某商品n次的进货价格,y1,y2,…yn代表某商品n次的进货数量)。
如果你使用的是加权平均法,那么在库存商品中的商品的成本都是以当前成本均价。
2、“先进先出”法的商品成本是按照该商品库存中不同的批次计算,出库的顺序以先入库的商品先出库。
如果使用的是先进先出、后进先出,你可以在库存状况表中通过批次详情来查询某一商品不同批次的成本
3、“后进先出”商品成本是按照该商品库存中不同的批次计算,出库的顺序以后入库的商品先出库。
4、“个别计价法”“商品成本是按照该商品就进库时的实际成本计算。
系统的成本计算方法只能在期初确定,一旦开始使用,不允许再修改。
1。
成本核算的8种方法成本核算的意义:正确计算产品成本,及时提供成本信息;优化成本决策,确立目标成本;加强成本控制,促进成本责任制的巩固和发展,增强企业活力。
01移动加权平均法货的计价方法之一,是平均法下的另一种存货计价方法。
即企业存货入库每次均要根据库存存货数量和总成本计算新的平均单位成本, 并以新的平均单位成本确定领用或者发出存货的计价方法。
移动加权平均法是永续制下加权平均法的称法。
移动加权平均法:移动加权平均法下库存商品的成本价格根据每次收入类单据自动加权平均;其计算方法是以各次收入数量和金额与各次收入前的数量和金额为基础,计算出移动加权平均单价。
其计算公式如下:移动加权平均单价= (本次收入前结存商品金额+本次收入商品金额)/(本次收入前结存商品数量+本次收入商品数量 )举例:在第一次发出时,期初是300,2万。
8日风入200,2.2万,到10日发出时,共计500,4.2万。
则加权平均单价为4.2万除以500件等于 84元。
所以10日发出的成本为400*84=33600元。
10日余额为100件,8400元。
从10日到28日第二次发出做为一个“月”来计算。
期初就是10日的余额100件,8400元,入库为20日购入300件,2.3万,合计为400件,3.14万。
则加权平均单价为3.14/400=78.5元。
所以,28日发出成本为200*78.5=15700元。
28日余额为200件,15700元,28日到31日为一个“月”计算,没有发出。
所以,31日余额为400件,金额为15700+25000=40700元总计,全月采用移动加权平均法计算的发出存货成本为:33600+15700=49300元移动加权平均法计算出来的商品成本比较均衡和准确,但计算起来的工作量大,一般适用于经营品种不多、或者前后购进商品的单价相差幅度较大的商品流通类企业。
02全月平均法全月平均法(Weighted-average System)是以本月的期初数量和本月全部进货数量作为权数,取出本月全部进货成本加上期初的进货成本,计算出本月存货平均单位成本,以此作为基础算出本月的发出存货的成本以及月末的库存实际成本。
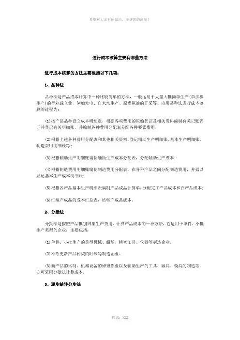
进行成本核算主要有哪些方法进行成本核算的方法主要包括以下几项:1、品种法品种法是产品成本计算中一种比较简单的方法,一般运用于大量大批简单生产(单步骤生产)的行业或企业,例如发电、自来水生产、原煤原油的开采等。
应用品种法进行成本核算的过程为:(1)按产品品种设立成本明细账,根据各项费用的原始凭证及相关资料编制有关记账凭证并登记有关明细账,并编制各种费用分配表分配各种要素费用;(2)根据上述各种费用分配表和其他相关资料,登记辅助生产明细账、基本生产明细账、制造费用明细账等;(3)根据辅助生产明细账编制辅助生产成本分配表,分配辅助生产成本;(4)根据制造费用明细账编制制造费用分配表,在各种产品之间分配制造费用,并据以登记基本生产成本明细账;(5)根据各产品基本生产明细账编制产品成品计算单,分配完工产品成本和在产品成本;(6)汇编产成品的成本汇总表,结转产成品成本。
2、分批法分批法是按照产品批别归集生产费用、计算产品成本的一种方法,它适用于单件、小批生产类型的企业,主要包括:(1)单件、小批生产的重型机械、船舶、精密工具、仪器等制造企业。
(2)不断更新产品种类的时装等制造企业。
(3)新产品的试制、机器设备的修理作业以及辅助生产的工具、器具、模具的制造等,亦可采用分批法计算成本。
3、逐步结转分步法逐步结转分步法是为了分步计算半成品成本而采用的一种分步法,也称计算半成品成本分步法。
它是按照产品加工顺序,先计算第一个加工步骤的半成品成本,然后结转给第二个加工步骤,这时,第二个步骤把第一个步骤结转来的半成品成本加上本步骤耗用的材料成本和加工成本,即可求得第二个加工步骤的半成品成本。
这种方法用于大量大批连续式复杂性生产的企业。
这种类型的企业,有的不仅将产成品作为商品对外销售,而且生产步骤所产半成品也经常作为商品对外销售。
例如,钢铁厂的生铁、钢锭,纺织厂的棉纱等,都需要计算半成品成本。
其优点:一是能提供各个生产步骤的半成品成本资料。
成本核算的基本方法有
成本核算的基本方法包括:
1. 直接成本法:即将直接发生在产品或服务上的成本直接分配给相应的产品或服务。
这些成本包括直接材料成本、直接人工成本和直接制造费用等。
2. 间接成本法:即将间接发生在产品或服务上的成本通过间接成本分配基准(如劳动力小时数、生产单位等)间接分配给相应的产品或服务。
这些成本包括间接材料成本、间接人工成本和间接制造费用等。
3. 边际成本法:即将产品或服务的成本与其产量之间的关系联系起来,计算每一单位产品或服务的变动成本。
这种方法通常用于短期决策,如定价、产品组合选择等。
4. 全面成本法:即将所有直接成本和间接成本都计入产品或服务的成本中,以综合考虑企业的全部成本。
这种方法通常用于长期决策,如投资决策、业务扩张等。
5. 标准成本法:即通过制定标准成本,将实际成本与标准成本进行比较,以评估成本控制的效果和进行成本分析。
6. 变动成本法:即将固定成本和可变成本分开考虑,以确定产品或服务的可变
成本,并将固定成本作为间接成本进行分配。
以上是常见的成本核算的基本方法,不同的方法适用于不同的情况和目的,企业可以根据实际情况选择合适的方法进行成本核算。
会计师的成本核算方法在企业经营管理中,成本控制和核算是非常重要的环节。
会计师作为一名专门从事财务管理的专业人士,承担着负责成本核算和控制的重要职责。
本文将介绍几种常用的会计师成本核算方法,助您了解并应用于实际工作中。
一、直接成本法直接成本法是一种常见的成本核算方法,它将成本分为直接成本和间接成本两类。
直接成本是指可以直接与产品或服务相关联的成本,例如原材料成本、直接人工成本。
而间接成本则是无法直接归属于特定产品或服务的成本,例如管理人员工资、租金等。
通过直接成本法,会计师可以准确评估每个产品或服务的成本,并为决策提供依据。
二、作业成本法作业成本法是一种适用于定制生产的成本核算方法。
它将成本分配到不同的作业或项目上,以衡量每个作业的成本效益。
会计师在运用作业成本法时,需要根据不同作业的特点来确定成本分配基础,并将间接成本按照合理的分配规则进行分配,以更准确地计算项目或产品的成本。
三、过程成本法过程成本法适用于生产过程相对稳定、连续生产的企业。
它将生产过程划分为不同的阶段,并按照每个阶段所产生的成本进行核算。
通过过程成本法,会计师可以监控每个阶段的成本支出,及时排查和解决成本过高或浪费的问题。
这种方法能够帮助企业优化生产流程,提高效益。
四、标准成本法标准成本法是一种基于事先确定的标准成本来核算和控制的方法。
会计师通过预先确定每个产品或服务的标准成本,并将实际成本与标准成本进行比较,评估业务绩效和成本效益。
标准成本法可以帮助企业发现成本偏差,并及时采取措施进行调整,以实现成本控制和管理目标。
五、活动-based成本法活动-based成本法是一种基于活动成本驱动因素来核算和分配成本的方法。
会计师通过分析企业各项活动的资源消耗和产出情况,确定成本分配的基础。
这种方法能够更精确地评估每个活动的成本,帮助企业确定关键活动,优化资源利用效率,并提高整体的经济效益。
结语以上介绍了几种常用的会计师成本核算方法,包括直接成本法、作业成本法、过程成本法、标准成本法和活动-based成本法。
成本会计核算的7个方法
嘿,今天来给你讲讲成本会计核算的 7 个方法哈!
第一个,品种法。
就好比你开了个水果店,每种水果都单独核算成本,这就是品种法啦。
比如说苹果,它的进价、运费这些加起来,就是这一批苹果的成本呀。
第二个,分批法。
想象一下你接了几个不同的手工订单,每个订单单独算成本,这和分批法很像哦。
像那个特别定制的手工包包订单,它的材料、人工等成本都是单独算的。
第三个,分步法。
就像做蛋糕一样,做蛋糕有好多步骤吧,每个步骤的成本都要算清楚,这就是分步法啦!比如做蛋糕的第一步搅拌原料,这部分的成本得单独拎出来算。
第四个,分类法。
可以把它想成整理衣柜,把衣服按照不同类型分类,然后计算每类的成本。
比如把上衣归为一类,算一下所有上衣的总成本。
第五个,ABC 成本法。
这就如同把你的朋友分成重要的、一般重要的
和不重要的,重点关注重要的那些人的成本。
像公司里主要的几个大产品,就重点核算它们的成本。
第六个,作业成本法。
好比你打扫房间,擦桌子是一个作业,扫地是一个作业,每个作业的成本都要搞清楚呢。
像生产线上的每个操作步骤,都当作一个作业来算成本。
第七个,标准成本法。
这个就像是定个目标体重,然后和实际情况对比,看差距是多少。
在工厂里,设定一个标准成本,和实际成本比较分析。
怎么样,这 7 个方法是不是挺有意思的呀?成本会计核算就是这么重
要又有趣呢!。
成本核算的8种方法成本核算的意义在于:正确计算产品成本,及时提供成本信息;优化成本决策,确立目标成本;加强成本控制,促进成本责任制的巩固和发展,增强企业活力。
以下介绍8种成本核算方法:存货的计价方法之一,是平均法下的另一种存货计价方法。
即企业存货入库每次均要根据库存存货数量和总成本计算新的平均单位成本, 并以新的平均单位成本确定领用或者发出存货的计价方法。
移动加权平均法是永续制下加权平均法的称法。
移动加权平均法:移动加权平均法下库存商品的成本价格根据每次收入类单据自动加权平均;其计算方法是以各次收入数量和金额与各次收入前的数量和金额为基础,计算出移动加权平均单价。
其计算公式如下:移动加权平均单价= (本次收入前结存商品金额+本次收入商品金额)/(本次收入前结存商品数量+本次收入商品数量 )举例:在第一次发出时,期初是300件,2万元;8日购入200件,2.2万元;10日发出存货400件。
则加权平均单价为:4.2万/500=84元。
所以10日发出存货成本为400*84=33600元。
10日余额为100件,8400元。
从10日到28日第二次发出做为一个“月”来计算。
期初就是10日的余额100件,8400元,入库为20日购入300件,2.3万,合计为400件,3.14万。
28日发出存货200件。
则加权平均单价为:3.14/400=78.5元。
所以,28日发出成本为200*78.5=15700元。
28日余额为200件,1.57元;30日购进200件,2.5万。
28日到31日为一个“月”计算,没有发出。
所以,31日余额为400件,金额为15700+25000=40700元。
总计,全月采用移动加权平均法计算的发出存货成本为:33600+15700=49300元。
移动加权平均法计算出来的商品成本比较均衡和准确,但计算起来的工作量大,一般适用于经营品种不多或者前后购进商品的单价相差幅度较大的商品流通类企业。
全月平均法是以本月的期初数量和本月全部进货数量作为权数,取出本月全部进货成本加上期初的进货成本,计算出本月存货平均单位成本,以此作为基础算出本月的发出存货的成本以及月末的库存实际成本。
会计的成本核算方法在企业经营过程中,成本核算是一个重要的环节。
对企业来说,了解和掌握适用于不同情况的成本核算方法,可以帮助企业有效地管理和控制成本,提高盈利能力。
本文将介绍几种常见的会计成本核算方法。
1. 完全成本法完全成本法是指将生产和销售过程中发生的所有成本都计入产品成本中。
它包括直接材料成本、直接人工成本和制造费用。
通过完全成本法进行成本核算,可以全面了解产品的成本构成,为企业制定定价策略和成本控制提供依据。
2. 可变成本法可变成本法是指将与产品生产和销售直接相关的可变成本计入产品成本。
可变成本是指随产品产量的增减而相应变化的成本,如直接材料成本和直接人工成本。
通过可变成本法进行成本核算,可以更好地分析产品的经济效益,为企业的决策提供参考。
3. 边际成本法边际成本法是指将产品生产或销售中的额外成本计入产品成本。
这些额外成本是指企业生产一定数量的产品时,增加一个单位产品所需的成本。
边际成本法可以帮助企业确定最佳生产量和销售策略,以实现成本最小化和利润最大化。
4. 标准成本法标准成本法是指根据预先设定的标准成本,对实际发生的成本进行核算和比较。
标准成本包括直接材料标准成本、直接人工标准成本和制造费用标准成本。
通过标准成本法进行成本核算,可以及时发现和纠正生产中的成本异常,提高生产效率和产品质量。
5. 差别成本法差别成本法是指计算不同决策方案之间的成本差异,以帮助企业进行决策。
差别成本是指选择某个决策方案相比于其他方案而产生的额外成本或节省成本。
通过差别成本法进行成本核算,可以帮助企业评估各种决策方案的经济效益,为决策提供依据。
综上所述,会计的成本核算方法有多种形式,企业可以根据自身的情况选择合适的方法来进行成本核算。
不同的成本核算方法有不同的特点和适用范围,可以帮助企业实现成本控制、决策优化和盈利最大化的目标。
对于会计专业人士来说,了解和掌握这些成本核算方法是提升自身专业技能的重要一步。
五种成本核算方法把一定时期内企业生产经营过程中所发生的费用,按其性质和发生地点,分类归集、汇总、核算,计算出该时期内生产经营费用发生总额和分别计算出每种产品的实际成本和单位成本的管理活动。
其基本任务是正确、及时地核算产品实际总成本和单位成本,提供正确的成本数据,为企业经营决策提供科学依据,并借以考核成本计划执行情况,综合反映企业的生产经营管理水平。
1.分步法(1)定义以产品生产阶段、“步骤”作为成本计算对象,计算成本的一种方法。
(2)成本对象分步法下的“步”同样是广义的,在实际工作中有丰富的、灵活多样的具体内涵和应用方式,分步法下之“步”在实际应用中,可以定义为下列“步”含义:部门——即计算考核“部门成本”、车间、工序、特定的生产、加工阶段、工作中心,上述情况的随意组合。
(3)计算方法及要点较之其他方法,分步法在具体计算方式方法上很有不同,这主要是因为它按照生产加工阶段、步骤计算成本所导致的。
在分步法下,有下列一系列特定的计算流程、方法和含义,分步法成本核算一般有如下要点:按照“步”作为成本计算对象、归集费用、计算成本、成本计算期一般采用“会计期间”法、期末往往存在本期完工产品、期末在产品,需要采用一定的方法分配生产费用。
(4)适用范围:大批大量多步骤多阶段生产的企业;管理上要求按照生产阶段、步骤、车间计算成本;冶金、纺织、造纸企业、其他一些大批大量流水生产的企业等。
2.分类法(1)定义以“产品类”作为成本计算对象、归集费用、计算成本的一种方法。
分类法的成本对象为产品“类”,在实际工作中,可以定义为:产品自然类别、管理需要的产品类别。
(3)计算方法及要点分类法下成本核算的方法要点,可概括如下:以“产品类”为成本计算对象,开设成本计算单;“产品类”的成本计算方法同于“品种”;某“类产品”的成本计算出来后,按照下列方法再分配到具体品种,以计算品种的成本;类中选定某产品为“标准产品”;定义其他产品与标准产品的换算系统;按照换算系统之比例将“类产品”的成本分解计算到具体品种产品的成本。
企业会计准则成本核算方法
企业会计准则指导下,成本核算是企业重要的管理工作之一。
成本核算是指对企业生产和经营活动中的各项成本进行计算和核定,以便于企业进行经济决策和管理。
成本核算方法是指根据成本核算的不同目的和需要,确定不同的成本核算方法,并对这些方法加以运用。
按照企业会计准则的规定,成本核算方法主要包括:直接成本法、间接成本法、全面成本法、变动成本法等。
1.直接成本法
直接成本法是指将生产和经营活动中与产品或服务直接相关的
成本,如原材料、直接人工、直接费用等,计入产品或服务的成本中。
该方法适用于生产和加工过程比较简单的企业。
2.间接成本法
间接成本法是指将生产和经营活动中与产品或服务间接相关的
成本,如间接人工、间接费用等,通过间接成本分摊方式计算到产品或服务的成本中。
该方法适用于生产和加工过程比较复杂、成本分配比较困难的企业。
3.全面成本法
全面成本法是指将生产和经营活动中所有的成本,无论是与产品或服务直接相关还是间接相关的成本,全部计入产品或服务的成本中。
该方法适用于生产和加工过程比较复杂、产品结构比较复杂的企业。
4.变动成本法
变动成本法是指将生产和经营活动中可以变动的成本,如直接材
料、直接人工等,计入产品或服务的成本中,而将不变的成本,如租金、固定工资等,计入企业的成本中。
该方法适用于生产和经营活动中变动成本比较大、不变成本比较少的企业。
以上是企业会计准则中主要的成本核算方法,企业可以根据自身的生产和经营情况,选择合适的成本核算方法,提高成本核算的准确性和实用性,为企业的经济决策和管理提供有力的支持。
成本核算的8种方法!成本核算的意义:正确计算产品成本,及时提供成本信息;优化成本决策,确立目标成本;加强成本控制,促进成本责任制的巩固和发展,增强企业活力。
一、移动加权平均法货的计价方法之一,是平均法下的另一种存货计价方法。
即企业存货入库每次均要根据库存存货数量和总成本计算新的平均单位成本, 并以新的平均单位成本确定领用或者发出存货的计价方法。
移动加权平均法是永续制下加权平均法的称法。
移动加权平均法:移动加权平均法下库存商品的成本价格根据每次收入类单据自动加权平均;其计算方法是以各次收入数量和金额与各次收入前的数量和金额为基础,计算出移动加权平均单价。
其计算公式如下:移动加权平均单价= (本次收入前结存商品金额+本次收入商品金额)/(本次收入前结存商品数量+本次收入商品数量)举例:在第一次发出时,期初是300,2万。
8日风入200,2.2万,到10日发出时,共计500,4.2万。
则加权平均单价为4.2万除以500件等于84元。
所以10日发出的成本为400*84=33600元。
10日余额为100件,8400元。
从10日到28日第二次发出做为一个“月”来计算。
期初就是10日的余额100件,8400元,入库为20日购入300件,2.3万,合计为400件,3.14万。
则加权平均单价为3.14/400=78.5元。
所以,28日发出成本为200*78.5=15700元。
28日余额为200件,15700元,28日到31日为一个“月”计算,没有发出。
所以,31日余额为400件,金额为15700+25000=40700元总计,全月采用移动加权平均法计算的发出存货成本为:33600+15700=49300元移动加权平均法计算出来的商品成本比较均衡和准确,但计算起来的工作量大,一般适用于经营品种不多、或者前后购进商品的单价相差幅度较大的商品流通类企业。
二、全月平均法全月平均法(Weighted-average System)是以本月的期初数量和本月全部进货数量作为权数,取出本月全部进货成本加上期初的进货成本,计算出本月存货平均单位成本,以此作为基础算出本月的发出存货的成本以及月末的库存实际成本。
成本核算的基本方法成本核算是企业管理中的一个重要环节,用于计算产品或服务的实际成本。
成本核算的基本方法有三种:作业成本法、过程成本法和标准成本法。
第一,作业成本法。
作业成本法主要适用于生产过程复杂的企业,如定制生产、批量生产等。
该方法将整个生产过程划分为若干作业,每个作业都有相应的直接成本和间接成本。
直接成本是与特定作业直接相关的成本,如原材料、直接人工等;间接成本是与多个作业相关的成本,如制造费用、间接人工等。
通过对每个作业分配直接成本和间接成本,再计算各个作业的成本单位,从而得出产品的成本。
作业成本法可以准确地追踪每个作业的成本,但对于间接成本的分配需要合理的依据。
第二,过程成本法。
过程成本法适用于连续生产的企业,如流水线生产、批量连续生产等。
该方法将整个生产过程划分为几个连续的阶段,每个阶段都有其相应的直接成本和间接成本。
通过在阶段之间进行成本转移,最终计算得出产品的成本。
过程成本法能够提供清晰的阶段成本,更加适用于大规模连续生产的企业。
第三,标准成本法。
标准成本法是对成本核算的一种理想情况的预算,以达到实际成本的最佳性能。
标准成本法是一种估算成本的方法,用于制定标准的直接成本、间接成本和总成本。
通过与实际成本进行比较,可以确定差异,并分析导致差异的原因。
标准成本法可以帮助企业发现和纠正成本控制中存在的问题,提高成本效益。
在实际应用中,企业通常会综合使用这些基本方法,根据不同情况选择适用的方法。
例如,对于复杂的产品或服务,可以采用作业成本法进行成本核算;对于流程化生产,可以采用过程成本法;对于追求效率和标准化的企业,可以采用标准成本法。
同时,随着技术的发展和管理模式的变革,现代企业还可以借助计算机与信息化系统进行成本核算,提高计算的准确性和效率。
总之,成本核算方法的选择应根据企业的生产特点、管理需求和信息系统的支持程度来确定,以实现准确核算和有效控制成本的目标。
成本核算的8种方法工业企业与商业企业最大的区别就是工业企业会有一个成本核算的过程。
如果你想做好工业企业的会计,那么成本核算这一部分必不可少。
成本核算的意义:正确计算产品成本,及时提供成本信息;优化成本决策,确立目标成本;加强成本控制,促进成本责任制的巩固和发展,增强企业活力。
一、移动加权平均法货的计价方法之一,是平均法下的另一种存货计价方法。
即企业存货入库每次均要根据库存存货数量和总成本计算新的平均单位成本,并以新的平均单位成本确定领用或者发出存货的计价方法。
移动加权平均法是永续制下加权平均法的称法。
移动加权平均法:移动加权平均法下库存商品的成本价格根据每次收入类单据自动加权平均;其计算方法是以各次收入数量和金额与各次收入前的数量和金额为基础,计算出移动加权平均单价。
其计算公式如下:移动加权平均单价=(本次收入前结存商品金额+本次收入商品金额)/(本次收入前结存商品数量+本次收入商品数量) 举例:在第一次发出时,期初是300,2万。
8日风入200,2.2万,到10日发出时,共计500,4.2万。
则加权平均单价为4.2万除以500件等于84元。
所以10日发出的成本为400*84=33600元。
10日余额为100件,8400元。
从10日到28日第二次发出做为一个“月”来计算。
期初就是10日的余额100件,8400元,入库为20日购入300件,2.3万,合计为400件,3.14万。
则加权平均单价为3.14/400=78.5元。
所以,28日发出成本为200*78.5=15700元。
28日余额为200件,15700元,28日到31日为一个“月”计算,没有发出。
所以,31日余额为400件,金额为15700+25000=40700元总计,全月采用移动加权平均法计算的发出存货成本为:33600+15700=49300元移动加权平均法计算出来的商品成本比较均衡和准确,但计算起来的工作量大,一般适用于经营品种不多、或者前后购进商品的单价相差幅度较大的商品流通类企业。
成本核算方法分类
在只生产一种产品的情况下,可以分别按简单法、分批法及分步法核算成本项目。
永全月的产量除全月的生产费用,即可确定当月的单位成本,这种成本核算方法叫“简单法”。
属于单件、小批量的装配式生产,领用材料和消耗工时都以“批(件)号”为依据,可直接根据原始凭证进行汇总记入各该“批”(件)的产品成本计算单,只有日常发生的费用先通过账簿汇集后进行分配,各批产品成本要在完工月份才能计算,这种成本核算方法叫“分批法”。
属于多阶段大量生产并有独立的半成品的连续式生产,以各个阶段(步骤)为对象,从材料和工时最初投入开始到每个阶段加工完毕止的阶段成本连续累计加总,最后形成最终产品成本,这种方法叫分类法。
生产一种或几种产品,属于装配式生产的,采用定额比例法。
同一生产过程、用同一种原材料生产出两种或两种以上用途基本相同,但质量规格胡有差别的产品用系数法。
副产品是同一种原材料生产出主要产品的同时,附带生产出次要产品。
一般按固定价格计算,即按销售价格减税金后的金额作价,计算副产品单位成本。