地物光谱反射率的测定
- 格式:doc
- 大小:114.00 KB
- 文档页数:3
ASD 野外光谱仪操作规范1 地物光谱测量原理反射率( Reflectance )定义为物体反射能量与入射能量的比值。
光谱反射率( Spectral Reflectance)为某个特定波长间隔下测定的物体反射率,连续波长测定的物体反射率曲线构成反射率波谱( Reflectance Spectrum)。
由于测定方式的差异,反射率波谱可以根据入射能量的照明方式及反射能量测定方式给定如下4 种定义:(1) 方向-方向反射率波谱:入射能量照明方式为平行直射光,没有或可以忽略散射光;波谱测定仪器仅测定某个特定方向的反射能量。
地物双向反射特性主要就是研究方向-方向反射率波谱。
晴天条件下,以太阳光为照明光源,利用野外便携式地物光谱仪测定的地物反射率波谱就可以近似为方向-方向反射率波谱。
方向-方向反射率的定义与二向反射率 (Bidirectional Reflectance Distribution Function ,BRDF )基本一致,其定义如下:( i, i, r, r ) L( r, r)(1)i i r r E( i, i), , ,i, i, r, r分别为入射方向的天顶角和方位角及观测方向的天顶角和方位角,E( i, i)为( i, i )方向直射辐射的辐照度值,L( r, r )为传感器在观测方向( r, r)测定的物体表面的辐亮度值。
暗含假设目标物为朗伯体。
需要注意的是,公式(1)定义的方向-方向反射率测定要求其它入射方向没有任何散射光。
(2) 半球-方向反射率波谱:入射能量在2 半球空间内均匀分布,波谱测定仪器仅测定某个特定方向的反射能量。
全阴天条件下,以太阳散射光为照明光源,利用野外便携式地物光谱仪测定的地物反射率波谱就可以近似为半球-方向反射率波谱。
半球-方向反射率的定义如下,( r, r) L(E r, r )2 2L( r, r)(2)Ed0 02E( i, i)cos i sin i d i i式中E d 为2 半球空间内到达物体表面所有辐照度值的总和。
《遥感原理与方法》实验指导实习一地物光谱反射率的野外测定1、原理与方法电磁波谱中,可见光和近红外波段(0.3~2.5μm)是地表反射的主要波段,多数传感器使用这一区间,其地物光谱的测试有三方面的作用:①传感器波段选择、验证、评价的依据;②建立地面、航空和航天遥感数据的关系;③将地物光谱数据直接与地物特征进行相关分析并建立应用模型。
(1)地物反射波谱测量理论①双向反射分布函数(BRDF)②双向反射比因子R(BRF)(2)地物光谱的测量方法垂直测量:为使所有数据能与航空、航天传感器所获得的数据进行比较,一般情况下测量仪器均用垂直向下测量的方法,以便与多数传感器采集数据的方向一致。
由于实地情况非常复杂,测量时常将周围环境的变化忽略,认为实际目标与标准板的测量值之比就是反射率之比。
计算式为:式中,ρ(λ)为被测物体的反射率;ρ5(λ)为标准板的放射率;V(λ)和V5(λ)分别为测量物体和标准板的仪器测量值。
这种测量没有考虑入射角度变化时造成的反射辐射值的变化,也就是对实际地物在一定程度上取近似朗伯体,可见测量值也有—定的适用范围。
2、实习仪器实习使用合肥仪思特光电技术有限公司生产的ISI921VF系列野外地物光谱辐射计。
ISI921VF野外地物光谱辐射计仪器参数3实习目的(1)学习地物光谱的测定方法;(2)认识地物光谱反射率的规律;(3)学习绘制地物反射光谱曲线。
4实习步骤(1)野外实测操作步骤:●第一步开机连接好测量头部与主机,打开测量头部镜头盖。
打开主机面板上的电源开关,仪器即进入开机状态,如果仪器自检正常,LCD显示屏将显示主菜单。
如果蓄电池电量不足,在显示主菜单之前将显示“Charge”,表示仪器应当进行充电后再使用。
电池电压不足将可能导致LCD显示屏无显示。
为确保数据的准确率,建议开机后预热3分钟以上进行正式测量。
●第二步设定参数〖Setup 〗仪器参数设置子菜单有10项设置内容,包括:起始光谱曲线号、增益、CCD积分时间、内部时钟(包括年、月、日、时、分、秒)。
地物光谱反射率分析实习报告实习题目:地物光谱测定实习时间,地点:天山堂前面空地贺兰堂地信专业机房实习目的:认识地物光谱反射率的规律,分析典型地物的光谱特征使用仪器:地物光谱分析仪测量目标的基本信息:草地,裸地,水泥路,红灌丛,绿灌丛环境参数表:气温:18度实习内容,实习步骤:1. 用ASD软件打开外业测量地物光谱数据,去除十条曲线中明显异常曲线打开ASD软件→file→open→选中测得的十条曲线→打开→选择加载的十条数据→view→graph data→在空白处右击→customization dialog→axis→min/max(设置max为1),根据图形删除其中一条或多条异常曲线(在目录中直接删除)2.对符合条件的地物光谱曲线进行处理(导出每种地物的JPG、tab 和平均值.mn数据)①加载符合条件的曲线(方法与步骤1相同)→export→分别选择jpg,设置输出路径和文件名,点击export即可②求每种地物的平均值曲线Process→statistics→选择mean→设置输出路径和文件名即可对于上述导出的平均值曲线,点击export→分别选择text格式,设置输出路径和文件名,点击export即可导出.dat文件3.处理数据①对每种地物的jpg文件,只需要分析其曲线特征(联系地物实际特性来分析其在可见光(380-760nm)和近红外(760-1500nm)之间的光谱特征)②将上述的dat文件(五个)分别用excel打开,并且计算红、绿、蓝波段的平均值,蓝光101-171,绿光171-251,红光281-341,将计算好的五组数据放入新的excel表中,并绘制折线图③将步骤2中的各种地物平均值数据在ASD中打开,方法如步骤1所示,并将其按照jpg格式导出,并对其进行分析。
反射率曲线及分析:0.65um之间,植被的反射率曲线出现了一个小波峰,由于这个波段式可见光波段,说明植物叶绿素对蓝光和红光吸收作用强,而对绿光的反射作用强,在0.7~0.8um之间出现了一个陡坡,到1.1um附近有一峰值,这是植被特有的特征。
实验一 地物光谱反射率的野外测定一、实验目的1、学习地物光谱的测定方法2、认识地物光谱反射率的规律3、掌握绘制地物反射光谱曲线的方法二、原理及方法地物光谱反射率的野外测定原理主要是利用电磁辐射和各地物光谱特征进行测定(参照课本)。
实验采用垂直测量方法,计算公式为:()()()()λρλλλρs Vs V •=式中,()λρ为被测物体的反射率,()λρs 为标准板的反射率,()λV ,()λVs 分别为测量物体和标准板的仪器测量值。
三、实验仪器1、可见光-近红外光谱辐射计,波长范围0.4—2.5µm(有0.4—1.1µm 或1.3—2.5µm 二种仪器),仪器性能稳定,携带方便,数据提取容易。
表1.1列出了目前常用的光谱仪。
2、标准参考板(白板或灰板)。
表1.1常见的光谱辐射仪四、实验步骤1、测量目标和条件的选择环境:无严重大气污染,光照稳定,无卷云或浓积云,风力小于3级,避开阴影和强反射体的影响(测量者不穿白色服装)。
时间:地方时9:30—14:30。
取样:选择物体自然状态的表面作为观测面,取样面积大于地物自然表面起伏和不均匀的尺度,被测目标面要充满视场。
标准板:标准板表面与被测地物的宏观表面相平行,与观测仪器等距,并充满仪器视场,保证板面清洁。
2、记录测量目标基本信息主要内容如下:土壤:土类、土属、土种;地貌类型、成土母质、侵蚀状况;干湿度、粗糙度等。
植被:植物名称、所属类别、覆盖率、生长状况、叶色、高度等。
水体:水体名称、水体状况、水色、水温、透明度、泥沙含量、叶绿素含量、污染状况等。
人工目标:目标名称、内容描述、估算面积、几何特征、表面颜色、坡度、坡面等。
岩矿:岩矿名称、所属类别、植被覆盖及名称、土壤覆盖及名称、岩矿露头面积、所属构造、地质年代、风化状况等。
3、记录环境参数主要内容如表1.2,内容由教学教师定,制成表格填写。
见附表。
4、安装仪器开始测试①对准标准板,读取数据为Vs。
实验1 可见光与近红外波谱测试1.1实习概述按照国家光谱数据库数据测试参考标准选择典型进行地物反射、发射光谱测试。
根据所测的光谱曲线特征选择最佳遥感波段和最佳遥感时间。
1.2实习目的①掌握地物反射、发射光谱特性的基本概念,特点;②掌握典型地物光谱的测试方法和实验数据分析处理的基本流程和方法;③分析影响地物波谱特性测定的因素;了解地物表面不同几何状况、含水状况、风化状况、粗糙程度对反射、发射光谱的影响;了解多种地物光谱随时间变化的特征与规律;了解入射和观测角度变化对地物光谱的影响。
④培养学生理论联系实际及知识的综合运用能力,为后续专业课程学习创造条件。
1.3实习任务测量试验区的植被、水、土壤、道路的光谱特性。
要求测定不同植被、水、土壤、道路的波谱特性曲线,即每类地物至少选择5个小类(或样本)。
①清水、营养化水、污染水反射光谱、发射光谱测试与特征分析;②不同覆盖度、不同长势植被覆盖反射光谱、发射光谱测试与特征分析;③城乡非自然目标反射光谱、发射光谱测试与特征分析;④土壤反射光谱、发射光谱测试与特征分析;⑤岩石反射光谱、发射光谱测试与特征分析。
要求:上述5个实验根据具体情况必作2个,选作1个。
1.4设备(软件)及资料准备1.4.1 实习设备及软件测定地物反射光谱特性的仪器是可见光、近红外光谱仪。
仪器由收集器、分光器、探测器和显示或记录器组成。
测定地物发射光谱特性的仪器是热红外波谱仪、热红外辐射计。
1.4.2 实习前准备工作1.4.2.1 光谱测试仪器的标定测量仪器在采集数据前必须通过指定的定标实验室的定标检测,检验仪器的工作性能。
仪器的定标在室定标和实验场地现场定标,并在提交数据时附上相应测量仪器的定标报告。
若对同一种典型地物(农作物、岩矿、水体等)的相同观测项目采用不同型号的测量仪器,则必须在观测实验前到指定的实验室或实验场进行统一校准和比对:即在相同的条件下,同时测量同一目标,进行归一化处理,分析各仪器的误差,以精度高的仪器为准,进行误差订正,并在提交数据时应附上相应测量仪器的比对报告。
地物反射率光谱特征曲线地物反射率光谱特征曲线是指在不同波长下地物对太阳辐射所反射的光的强度的变化。
通过分析地物反射率光谱特征曲线,可以获取有关地物组成、结构和性质的信息,从而在科学研究、遥感监测和环境保护等领域中发挥重要作用。
地物反射率光谱特征曲线的形状和特点是由地物类型和组成决定的。
不同地物具有不同的反射特性,因此其光谱曲线也会有很大的差异。
植被是地表最常见的地物之一,其反射率光谱特征曲线呈现出明显的特征。
在可见光波段(400-700nm),植被的反射率较高,主要是由于叶片的叶绿素吸收太阳光造成。
在红光波段(约650-700nm),植被的反射率特别高,这一段被称为"红光高谷"。
而在近红外光波段(700-1300nm),植被的反射率则相对较低,这主要是由于植被的叶绿素吸收光能的能力较弱。
土壤是地表另一个重要的地物,其反射率光谱特征曲线也有其独特之处。
在可见光波段,土壤的反射率较低,主要是由于土壤中的颜色成分(如氧化铁)吸收了部分能量。
而在近红外光波段,土壤的反射率会有所增加,这是因为土壤中存在一些具有较高反射率的矿物质,如黏土和白云石。
水体是另一种常见的地物类型,其反射率光谱特征曲线也具有独特的特征。
在可见光波段,清澈的水体的反射率较低;而在近红外光波段,水体的反射率会急剧增加。
这是因为水体中的吸收和散射现象导致部分光线无法透过水体,反而被反射回来。
除了以上提到的几种地物类型外,还有许多其他地物也具有特征明显的反射率光谱特征曲线,如岩石、建筑物、云等。
通过对这些地物的光谱特征进行解析,可以帮助我们识别和区分不同的地物类型,进而对地表进行准确的遥感监测和研究。
总而言之,地物反射率光谱特征曲线是一种重要的遥感分析工具,能够提供地物组成和性质的有关信息。
通过研究不同地物在不同波长下的反射率变化,我们能够更好地了解地球表面的特征和变化,为科学研究和环境保护提供有力支持。
山西师范大学实验报告时间:2011年9月20日学院:城市与环境科学班级:地信0904姓名:郭帆学号:0955030109实验名称:地物光谱反射率的测定实习目的:1.学习地物光谱的测定方法;2.认识地物光谱反射率的规律。
实习仪器:1.便携式地物波谱仪2.标准参考板3.石灰岩、大理石、实习步骤:1.对光谱仪、计算机进行充电。
2.连接电池、网线、探头电源、光纤,准备好白板。
3.打开光谱仪电源,然后打开计算机电源,并启动RS3软件。
4.在软件上调整光谱平均次数为50、暗电流平均次数25 和白板采集平均次数25。
5.在软件中选择存储数据的路径:计算机/本地磁盘(D)/624。
6.开始测量:(1)打开探头电源,探头放在白板上面,点击OPT优化;(2)探头仍然对准白板,点击WR采集参比光谱。
此时,软件自动进入反射率测量状态。
(3)探头移向被测目标的测量位置,首先测大理石,按空格键存储采集到的大理石的反射光谱;再测石灰岩,按空格键存储采集到的石灰岩的反射光谱。
(4)关闭探头电源,对测量到的大理石和石灰岩的反射光谱数据进行命名存储。
7.先关闭计算机再关闭仪器。
8.分析实测结果:(1)准确绘出地物光谱反射率曲线;大理石光谱反射率曲线图页岩光谱反射率曲线图(2)根据地物光谱反射率曲线,比较地物光谱曲线特征;a.岩石的光谱反射率曲线走势大致相同;b.岩石的反射光谱主要由岩石的矿物成分,含量和物质结构决定;c.岩石表面光洁度,含水量,色泽等都会影响岩石反射率;d.大理岩和页岩的光谱反射率曲线都出现了两处阶跃,这是由于光谱仪电流不稳定所致,与岩石本身无关。
(3)分析实习过程中可能引起误差的因素。
a.白板表面不够清洁干净;b.软件参数设置不够合理;c.电脑预热时间过短;d.探头与被测目标物的角度不恰当;e.电流不稳定。
.。
一、实验目的1. 学习地物光谱反射率的测定方法。
2. 认识地物光谱反射率的规律。
3. 掌握绘制地物反射光谱曲线。
4. 分析不同地物在不同波段的光谱反射特征。
二、实验原理地物光谱反射实验是基于地物对太阳辐射的反射、吸收和透射特性来进行的。
当太阳光照射到地物表面时,地物会吸收一部分能量,同时反射一部分能量。
反射的光谱特征可以反映地物的物理和化学性质,如颜色、成分、水分含量等。
实验原理如下:1. 反射定律:入射光线、反射光线和法线在同一平面内,入射光线和反射光线分居法线两侧,入射角等于反射角。
2. 光谱反射率:地物对某一波长的光线的反射率是指反射光强度与入射光强度的比值。
3. 光谱反射曲线:将地物在不同波长的光谱反射率绘制成曲线,即可得到地物的光谱反射曲线。
三、实验仪器与材料1. 仪器:- 地物光谱仪- 移动平台- 温度计- 湿度计- 数据采集器2. 材料:- 不同地物样本(如植被、土壤、水体、岩石等)- 标准白板四、实验步骤1. 样本准备:将不同地物样本清洗干净,并在实验前测量其温度和湿度。
2. 光谱反射率测定:- 将地物样本放置在光谱仪下,调整光谱仪的参数,使其对准样本表面。
- 打开光谱仪,记录样本在不同波长的光谱反射率。
- 重复测量多次,取平均值。
3. 数据记录与处理:- 将实验数据记录在表格中。
- 使用绘图软件绘制地物光谱反射曲线。
4. 结果分析:- 分析不同地物在不同波段的光谱反射特征。
- 比较不同地物的光谱反射曲线,探讨其差异的原因。
五、实验结果与分析1. 植被:植被在可见光波段(400-700nm)的光谱反射率较低,在近红外波段(700-1100nm)的光谱反射率较高。
这主要归因于叶绿素对光的吸收和反射。
在红光波段(660-680nm)附近,植被的光谱反射率有一个峰值,称为“红边”,这是由于叶绿素对红光的吸收较强,对绿光的吸收较弱造成的。
2. 土壤:土壤的光谱反射率在可见光波段和近红外波段都较低,但在短波红外波段(1100-2500nm)的光谱反射率较高。
一、地物光谱反射率的测定1、先检查仪器设备的是否正常,然后进行实验。
2、将参考白板箱打开,放在没有阴影的地方再将探头放在参考白板正上方,由另一位同学操作主机板面。
3、在开始测之前先按1,再按2,将探头放在参考白板正上方主机板面,等主机出现曲线之后按3将探头移至瓷砖地正上方侧一点,等曲线出现后按enter 键测下一点,这样连续测5点4、我们一边操作实验一边记录我们所测的点数的序号。
并随时与主机上的序号对应。
5、将光谱曲线图和光谱反射率图制作出来。
二、几何校正第一步:显示图像文件,nongdatu与nongdacankaotu第二步:启动几何校正模块(Geometric Correction Tool)第三步:启动控制点工具(Start GCP Tools)第四步:采集地面控制点(Ground Control Point),选点要均匀,并且要是影像图与参考图上的同名地物。
控制点=(n+1)*(n+2)/2,当n=2时,控制点为6第五步:采集地面检查点(Ground Check Point),再在原图上采集9个检查点。
第六步:计算转换模型(Compute Transformation)第七步:图像重采样(Resample the Image)第八步:保存几何校正模式(Save rectification Model)第九步:检验校正结果(Verify rectification Result)三、增强处理1、分辨率融合ERDAS IMAGINE 8.4图标面板菜单条:Main→Image Interpreter(或单击ERDAS IMAGINE 8.4图标面板工具条“Interpreter”图标)→打开Image Interpreter对话框→选择Spatial Enhancement→打开Spatial Enhancement对话框→选择Resolution Merge→打开Resolution Merge对话框2、融合后的裁剪3、直方图均衡化ERDAS IMAGINE 8.4图标面板菜单条:Main→Image Interpreter(或单击ERDAS IMAGINE 8.4图标面板工具条“Interpreter”图标)→打开Image Interpreter对话框→选择Radiometric Enhancement→打开Radiometric Enhancement对话框→选择Histogram Equalization→打开Histogram Equalization对话框4、去相关拉伸ERDAS IMAGINE 8.4图标面板菜单条:Main→Image Interpreter(或单击ERDAS IMAGINE 8.4图标面板工具条“Interpreter”图标)→打开Image Interpreter对话框→选择Spectral Enhancement→打开Spectral Enhancement对话框→选择Decorrelation Stretch→打开Decorrelation Stretch对话框四、监督分类1、监督分类打开Image classifier对话框→选择Signature Edito r→打开Signature Edito r→进行分类操作→选择Evaluate→打开Evaluate→选择contingency(模板评价)→选择Classify→打开supervised(分类)2、聚类统计打开Image Interpreter对话框→打开GIS Analysis对话框→选择并打开clump单击OK后得到的结果图3、去除分析打开Image Interpreter对话框→打开GIS Analysis对话框→选择并打开eliminate 单击OK后得到的结果图4、重编码打开Image Interpreter对话框→打开GIS Analysis对话框→选择并打开recode 单击OK 后得到的结果图五、专题图设计与编制1、启动地图编辑器,正式开始制作专题图点击ERDAS图标composer →new map composition→进入new map composition对话框→确定输出文件名new name →选择保存路径→属性值设置→单位选择units:centimeters;→背景色选择background:white →进入专题图制作对话框map composer。
利用ASD光谱仪测量地物反射率的数据处理方法1安装ASD光谱仪配套的光谱数据处理软件ViewSpecPro;2•将ASD光谱仪配套笔记本电脑上面的光谱数据文件拷贝到本地硬盘;3. 打开ViewSpecPro软件,单击setup->input directory ,指定光谱数据的目录,如下图所示。
设置好输入目录后,会弹出如下对话框,问是否将输出目录设置和输入目录一直,这里一般选择是。
4. 打开输入目录下的全部光谱数据,根据现场记录选择若干条曲线,单击view->graph,便可以显示选中的光谱数据的曲线。
5•根据曲线图,删除有问题的曲线,将其他曲线取平均值。
即选中取要用来取平均值的曲线,单击process->statistics,然后点击0K ,程序便会输出平均值光谱,并在程序界面中显示。
6. 选中求好平均值的光谱,单击process->Acsii export,便可以将原来的二进制文件输入为文本文件,从而可以利用EXCEL或者其他程序进行后续计算。
7. 地物反射率=(地物DN值/白板DN值)X白板反射率。
白板反射率是事先通过实验室内定标得到的。
表面法水体光谱测量规范表面法水体光谱测量,应当遵循以下步骤:(1) 仪器提前预热,在船快要到达采样点时,先将ASD打开。
(2) 船停下后打开笔记本,打开RS3软件,设置保存路径:单击control->spectrum save(在C盘目录下以W点号为文件名,如W16;起始编号从000开始,文件名前缀为water);⑶取消内部平均,具体做法如下图所示:单击control->adjust,将spectrum后面的数字改为1。
(4) 注意在软件操作界面中选择视场角是25度,或者raw bare.(5) 选择DN值测量。
(6) 优化(7) 暗电流测量(8) 标准板测量(探头垂直向下,离标准板约25厘米)10次;(9) 遮挡直射阳光的标准板测量(探头垂直向下) 10次;(10) 倾斜目标测量(探头向下,探头天底角为40度)20次;(11) 倾斜天空光测量(探头向上,探头天顶角为40度)10次;(12) 标准板测量(探头垂直向下)10次;(13) 遮挡直射阳光的标准板测量(探头垂直向下) 10次;这些目标的测量曲线每个不得少于10条,且测量时间至少跨越一个波浪周期,以修正因测量平台摇摆而导致的误差注意,尽量让仪器放到船的边缘,尽量让探头伸的更远,尽量使光纤与船弦垂直,同时满足观测几何,就是尽量和太阳成135度夹角。
地物光谱仪功能和原理
地物光谱仪是一种用于测量地物(如植被、水体、土壤等)反射和辐射特性的仪器。
它能够测量不同波长下地物对光的响应,从而了解地物的光谱特征和组成。
地物光谱仪的功能包括:
1. 反射率测量:地物光谱仪可以测量地物在不同波长下的反射率,从而获得地物的光谱曲线。
2. 吸收特征分析:通过测量地物在不同波长下的光谱曲线,可以了解地物对特定波长光的吸收情况,从而分析地物的化学成分和物理特性。
3. 光谱比较:地物光谱仪可以将不同地物的光谱曲线进行对比分析,从而判断地物的分类和变化。
4. 地表温度测量:地物光谱仪可以通过测量地物在不同波长下的辐射能量,间接获得地表温度信息。
5. 多光谱影像获取:地物光谱仪可以通过获取多个波段的光谱信息,生成多光谱影像,用于地表覆盖分类、环境监测等应用。
地物光谱仪的工作原理主要基于以下几点:
1. 波长选择:地物光谱仪通常采用光栅或滤光片等装置,以选择特定的波长范围进行测量。
2. 光谱测量:地物光谱仪通过光学传感器记录地物在不同波长下的入射光强和反射光强,得到反射率的光谱曲线。
3. 数据处理与分析:地物光谱仪将测量得到的数据进行处理和分析,可以得到地物的光谱特性和光谱指数等指标,用于地物
分类和特征分析。
综上所述,地物光谱仪通过测量地物在不同波长下的反射和辐射特性,来获得地物的光谱特征和组成信息,用于环境监测、农林资源调查、地质勘探等领域。
实习报告(一)实验名称:《地物光谱特性测量》(二)所属课程名称:《资源环境遥感》(三)学生姓名:(四)实验日期及地点:(五)实验目的:对校园中的一些地物进行遥感光谱特性测量(六)实验意义:(1)对光谱测量仪器的认识:ASD野外光谱分析仪FieldSpecPro是一种测量可见光到近红外波段地物波谱的有效工具,它能够快速扫描地物,光线探头在毫秒内得到地物的单一光谱。
FieldSpec分光仪主要由附属手提电脑,观测仪器,手枪式把手,光线光学探头以及连接数据线组成。
通过连接电脑,可实时持续显示测量光谱,使得测量者可以即时获取需要的测量数据。
(2)对课堂内容的认识:地物反射光谱是指某种物体的反射率或反射辐射能随波长变化的规律,以波长为横坐标,反射率为纵坐标所得到的曲线即为反射波谱特性曲线。
影响地物波谱变化的因素:太阳位置(太阳高度角和方位角)。
不同的地理位置,海拔高度不同。
时间、季节的变化。
地物本身差异、土壤含水量、植被病虫害。
(七)实验原理:(八)人员要求:设备:(1)ASD公司生产的Field Spec3高光谱辐射仪(2)软件:RS3和View SpecPro Graph工作要求:(1)天气情况:地面能见度:晴朗,地面能见度不小于10km,云量要求:太阳周围90°立体角范围内淡积云量小于2%,无卷云或浓积云等,风力要求:无风或微风(测量时间风力小于4级,对植物测量时风力最好小于3级)测量时间:为保持太阳高度角大于45度,且由于北京地区处于中纬度地区,所以测量时间应在北京时间10:00~14:00之间,冬季对于测量时间应该更加严格一些。
另外,测量速度应该满足<=1min/组。
(2)测量情况:为减少反射光对观测目标的影响,观测人员应着深色服装,观测时面对太阳站立与目标区后方,观测时保持探头垂直向下,使得机载成像光谱仪观测方向保持一致,注意观测目标的二项反射影响。
记录人员应站在观测人员身后,并避免在目标区周围走动。
土壤,水体,植被的光谱反射曲线特征
自然状态下土壤表面的反射率没有明显的峰值和谷值。
土壤的反射光谱特征主要受到土壤中的原生矿物和次生矿物、土壤水分含量、土壤有机质、铁含量、土壤质地等因素的影响。
水的光谱特征主要是由水本身的物质组成决定,同时又受到各种水状态的影响。
地表较纯洁的自然水体对0.4~2.5μm 波段的电磁波吸收明显高于绝大多数其它地物。
在光谱的可见光波段内,水体中的能量-物质相互作用比较复杂,光谱反射特性概括起来有一下特点:
(1)光谱反射特性可能包括来自三方面的贡献:水的表面反射、水体底部物质的反射和水中悬浮物质的反射。
(2)光谱吸收和透射特性不仅与水体本身的性质有关,而且还明显地受到水中各种类型和大小的物质--有机物和无机物的影响。
(3)在光谱的近红外和中红外波段,水几乎吸收了其全部的能量,即纯净的自然水体在近红外波段更近似于一个“黑体”,因此,在 1.1~2.5μm 波段,较纯净的自然水体的反射率很低,几乎趋近于零。
植物的光谱特征可使其在遥感影像上有效地与其他地物相区别。
同时,不同的植物各有其自身的波谱特征,从而成为区分植被类型、长势及估算生物量的依据。
地物光谱测量实验报告一实验目的1.掌握地物反射波谱测量的基本原理2.了解典型地物类型的光谱特征,并通过测量得到其反射光谱曲线植被土壤水体3.通过实验更深入的了解表征辐射的物理量、以及地表同入射光的作用机制辐射亮度L (radiance)反射率R (reflectance)二实验器材1.fieldspec 3,产自美国ASD公司,其数据间隔为1nm,光谱范围350nm-2500nm2.手提电脑3.白板和灰板三实验步骤将地物与已知反射率的白板(标准板)相比较,求出地物反射率R具体操作:1 光谱仪探头对准白板优化(OPT)2 点击RAD图标3 按空格键存储4 光谱仪探头对准目标地物5 按空格键存储四实验结果1植被的反射波谱特征1 )不同种类的植物均具有相似的反射波谱曲线2 )可见光区域,由于叶绿素的强烈吸收,植物的反射、透射率均低,仅在0.55附近有一10-20%的反射峰而呈绿色。
3 )近红外区域,在0.7—1.3之间形成50-60%的强反射峰,由于不同种植物的叶内细胞结构差异大,不同种植物的反射率在该波段具有最大的差值,故是区分植物种类的最低波段。
4 )1.45、1.95、2.7为中心的三个吸收带为水吸收带,高斯曼发现,还三人吸收带之间的两个反射峰(1.65及2.2)上,各值与非多汁植物反射率差别非常明显。
两图皆较符合其光谱特征2水体的反射波谱特征反射率在各波段内都低(一般在3%左右),在可见光部分为4-5%,在0.6处降至2-3%,到0.75以后的近红外波段,水成了全吸收体。
可以看出,可见光波段反射率逐渐降低,在红外波段,水成为完全吸收体。
两图的差异反应出水全反射部分的影响。
3土壤的反射波谱特征1)反射率:与土壤质地、有机质含量、氧化含量和含水量及盐份等因素有关;粉砂>砂土>腐质土。
2)反射光谱曲线由可见光到红外呈舒缓向上的缓倾延伸可以看出,四图的土壤光谱特征大致呈相同的逐渐缓慢增长的趋势。
农作物可见光-短波红外光谱反射率测量1 范围本文件规定了农作物可见光-短波红外光谱反射率田间测量的要求与规范,包括:测量条件、测量准备、田间测量过程、光谱测量结果处理、测量报告与数据文件存储。
本文件适用于获取已开发利用为农用地区域内的典型农作物(小麦、玉米、水稻、马铃薯、大豆等)可见光-短波红外波段(380-2500nm)冠层及叶片的光谱反射率的田间测量。
2 规范性引用文件下列文件中的内容通过文中的规范性引用而构成本文件必不可少的条款。
其中,注日期的引用文件,仅注日期对应的版本适用于本文件;不注日期的引用文件,其最新版本(包括所有的修改单)适用于本文件。
GB/T 33988-2017 城镇地物可见光-短波红外光谱反射率测量GB/T 36540-2018 水体可见光-短波红外光谱反射率测量GB/Z 33451-2016 地理信息空间抽样与统计推断3 术语和定义GB/T 33988-2017、GB/T 36540-2018 界定的以及下列术语和定义适用于本文件。
3.1农作物冠层 crop canopy农作物冠层是农作物群落大致处于相同高度的冠连成的集合体,是农作物群体中作物茎秆以上连同集生枝叶的部分形成的稠密顶层。
3.2农作物冠层反射光谱 canopy reflection spectrum of crop农作物冠层反射辐亮度随波长的变化。
3.3农作物冠层光谱反射率 canopy spectral reflectivity of crop农作物冠层在指定波长处的反射辐亮度的π倍与入射辐射通量密度之比。
3.4农作物叶片反射光谱 leaf reflection spectrum of crop农作物叶片反射辐亮度随波长的变化。
3.5农作物叶片光谱反射率 leaf spectral reflectivity of crop农作物叶片在指定波长处的反射辐亮度的π倍与入射辐射通量密度之比。
3.6生育时期 growth stages根据农作物在整个生育过程中器官发生的顺序和形态特征而划分的若干个时期。
山西师范大学实验报告
时间:2011年9月20日
学院:城环学院班级:0904班姓名:任红霞实验名称:地物光谱反射率的测定气压:常压温度:15℃
实验目的:
1.学习地物光谱反射率的测定方法;
2.认识地物光谱反射率的规律。
实验仪器:
1.便携式地物波谱仪
2.标准参考板
实验步骤:
1.光谱仪、计算机充电。
2.连接电池、网线、探头电源、光纤,准备好白板。
3.打开光谱仪电源,然后打开计算机电源,并启动RS3软件。
4.在软件上调整光谱平均、暗电流平均和白板采集平均次数。
5.在软件中选择或填写需要存储数据的路径、名称和其他内容。
6.开始测量:
(1)打开探头电源,探头放在白板上面,点击OPT优化;
(2)探头仍然对准白板,点击WR采集参比光谱。
此时,软件自动进入反射率测量状态。
(3)探头移向被测目标的测量位置,按空格键存储采集到的目标反射光谱。
7.先关闭计算机再关闭仪器。
8.分析实测结果:
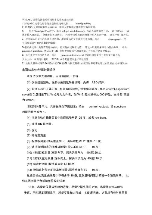
(1)准确绘出地物光谱反射率曲线;
玄武岩反射率曲线
页岩反射率曲线
(2)根据地物光谱反射率曲线,比较地物光谱曲线特征;
-2000
0200040006000
8000100003504445386327268209141008110211961290138414781572166617601854194820422136223023242418
wavelength
D N
玄武岩页岩
通过图片可以明显看出,玄武岩和页岩在不同波段有相同的变化规律,而玄武岩的反射率在各波段普遍低于页岩.
(3)分析实习过程中可能引起误差的因素。
在波长为1000纳米及1850纳米附近,曲线有较大的跳跃,造成这样现象的原因,可能是由于预热时间不充足,电压不稳定,也有可能是由于不同波段的光纤出现交叉.。