电脑故障排除顺序
- 格式:doc
- 大小:33.50 KB
- 文档页数:2
电脑故障排除的基本步骤和技巧随着电脑在日常生活和工作中的重要性越来越高,我们经常会遇到各种各样的电脑故障。
面对这些故障,我们需要掌握一些基本的排除步骤和技巧,以便能够迅速解决问题。
本文将介绍电脑故障排除的基本步骤和一些常用的技巧。
一、基本步骤1. 确定故障现象当遇到电脑问题时,首先要准确描述故障现象。
例如,电脑无法开机、出现蓝屏、运行速度变慢等。
清楚描述故障现象有助于我们更好地定位问题。
2. 检查硬件连接很多电脑故障是由于硬件连接问题导致的。
因此,我们需要检查各个硬件设备是否连接牢固,例如电源线、数据线、插头等。
如果发现有松动或断裂的情况,及时进行修复或更换。
3. 重启电脑有时候,重启电脑就可以解决一些常见的故障。
因为重启可以清除系统缓存,重新加载系统文件,可能会恢复正常工作。
建议在重启之后再次测试是否解决了问题。
4. 检查电脑软件软件问题也是电脑故障的一大原因。
我们可以通过以下几个步骤来检查软件问题:a. 检查是否安装了最新的驱动程序和更新的操作系统版本。
b. 关闭可能引起冲突的软件,例如杀毒软件、防火墙等。
c. 卸载最近安装的软件,看是否与故障有关。
5. 检查病毒和恶意软件病毒和恶意软件可能导致电脑工作异常。
我们可以通过杀毒软件进行全面扫描,并使用防火墙保护我们的电脑。
及时更新杀毒软件和操作系统可以更好地防范各种安全威胁。
6. 进行硬件测试如果以上步骤都未能解决问题,那么可能是硬件故障。
我们可以使用一些硬件测试工具来检查硬件的工作情况,例如内存测试工具、硬盘健康检查工具等。
根据测试结果,我们可以判断是否需要更换或修复硬件设备。
二、技巧1. 数据备份在进行任何排除步骤之前,必须记住重要的一点:数据备份。
在排除故障的过程中,我们不可避免地会对电脑进行各种操作,这可能导致数据的丢失或损坏。
因此,在排除故障之前,请确保重要的数据已备份到安全的位置。
2. 逐一排除在排除故障时,要采取逐一排除的方法,即解决一个问题后再解决下一个问题。
电子设备故障排除方法电子设备在我们日常生活中扮演着重要的角色,然而随之而来的故障也会时常发生。
如果我们能快速而准确地排除这些故障,将会极大地提高我们的工作和生活效率。
本文将介绍一些常见电子设备故障的排除方法。
一、电脑故障排除1. 电脑无法启动- 检查电源线是否插入正确,是否插头松动,并尝试用其他插座插电。
- 检查主机是否有异常灯光指示,如有,查阅设备手册寻找相应解决方法。
- 如果以上方法无效,尝试使用电脑紧急重启按钮或者长按电源键关机重启。
2. 电脑运行缓慢- 清理电脑内部灰尘,可使用专业的吹风机进行吹扫。
- 清理浏览器缓存和临时文件,以及卸载不常用的软件以释放内存空间。
- 检查电脑是否感染病毒,及时安装杀毒软件进行全盘扫描。
3. 电脑蓝屏或死机- 检查电脑是否有最新的驱动程序,更新驱动程序以解决兼容性问题。
- 检查内存是否故障,可使用内存测试软件进行诊断。
- 检查电脑是否过热,及时清洁散热器或使用散热垫进行降温。
二、手机故障排除1. 手机屏幕无反应- 检查手机电量是否已耗尽,尝试使用正常电源进行充电。
- 检查手机屏幕是否有沾水,擦拭屏幕并等待干燥后再试。
- 尝试强制重启手机,即按住电源键和音量减少键直至手机重启。
2. 手机充电慢或不充电- 检查充电线是否损坏,更换充电线后重新尝试充电。
- 清理手机充电口,可使用棉签轻轻地擦拭,清除进口灰尘。
- 检查充电器是否正常工作,尝试使用不同的充电器进行充电。
3. 手机频繁掉线无信号- 检查手机SIM卡是否松动,重新插入SIM卡并确保固定紧密。
- 切换网络模式,尝试从4G或3G切换到2G,或者反之。
- 如果以上方法无效,联系手机运营商检查是否存在基站故障。
三、电视故障排除1. 电视无法开机- 检查电视是否插入稳定的电源,确认电源线没有损坏。
- 检查电视遥控器是否有电,更换遥控器电池后再试。
- 尝试通过按下电视机身的电源按钮开机。
2. 电视画面无法显示- 检查电视和其他外部设备的连接线,确保插头没有松动。
电脑故障的排除原则、必备工具和检测方法2008-09-27 22:21电脑故障的排除原则、必备工具和检测方法在电脑发生故障时,您可能束手无策,或者“东敲西碰”,这些都不利于故障的排除。
本节将介绍电脑故障的一般急救原则和检测方法。
电脑故障的排除原则如果电脑发生故障,一般可按下面的步骤进行急救:1、先软件后硬件的原则先软件后硬件原则指的就是,当您的电脑发生故障时,应该先从软件和操作系统上来分析原因,排除软件方面的原因后,再开始检查硬件的故障。
一定不要一开始就盲目的拆卸硬件,避免做无用功。
首先用手中的检测软件或工具软件,比如NORTON,PCTOOLS,PCCLIN等对操作系统及其软件进行检测,找出故障原因,然后再从硬件上动手,动手检修,排除硬件的故障,这是电脑急救的基本原则。
2、先外部设备后主机内部设备的原则要遵循先外设,再主机,从大到小,逐步查找的原则,逐步找出故障点,同时应该根据给出的错误提示来进行检修。
要仔细的确定故障发生的大体部件,如打印机、键盘、鼠标等,并查看电源的连接、信号线的连接是否正确,因为很多故障都是因为这些原因引起的,接着再排除其他故障,最后到主机,直至把故障原因确定到一定的设备上,然后进行故障处理。
3、先电源后部件的原则电源是否正常工作是决定故障是否全局性故障的关键,因此,首先要检查电源部分,比如保险丝、工作电压等,然后再检查各个负载部件。
4、先一般后特殊的原则在分析一个故障时,首先要尽量考虑引起故障的一般情况,也就是最可能引起故障的原因,比如您的扫描仪不正常工作了,首先检查一下电源接线是不是松动,或者换一根数据传送线,或许问题就迎刃而解了。
如果不行,再考虑一些特殊的故障原因。
5、先简单后复杂的原则在排除故障时,要先排除那些简单而容易的故障,然后再去排除那些困难的不好解决的故障。
因为在排除简单的故障的同时,或许也影响到您将要解决的困难的故障,使困难的故障变简单,另外,如果在排除简单的故障中得到启示,会对排除困难的故障有很大的帮助,这样,就比较容易解决了。
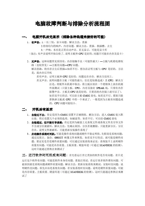
电脑故障判断与排除分析流程图一、电脑开机后无显示(排除各种线缆未接好的可能)1、有声音:1.一长三短:显卡问题。
解决方法:重插2.持续均匀的响声:内存问题。
解决方法:重插、换插槽、去尘3.一声响:本应是正常启动声音,若无显示,可能是显卡坏(备注:有声音说明开始自检了,说明主板和CPU是好的,问题只可能在内存及显卡)2、无声音:这种问题常见原因有:内存接触不良(可能性最大)—主板与机箱电路短路(也较常见)—主板有问题—CPU问题。
解决思路:将内存去尘后重插—如若不行,想办法证明主板与CPU是好的,方法是:拔内存后开机若有声音,证明主板和CPU是好的,问题还在内存,解决方法同上。
若无声音,说明问题在主板(可能性最大,往往是短路造成)及CPU,解决方法是:将配件从机箱中取出,将主板应放在一个绝缘体上放在机箱外面测试(只留主板,CPU,内存及接好SPEAK线,只要有内存报警声音,主板及CPU就是好的,只要再将内存插上就可以了),如若还不行的话,可以给主板CMOS放电,如若还不行,那就只能替换掉主板或CPU中的一个来试了,一般是因为主板有问题造成的,CPU问题可能较小。
二、开机后有显示1、自检过不去:肯定是因为CMOS设置不正确倒致,解决方法:进入CMOS装入默认值,然后设置几个必须的选项,如磁盘等。
如若不行,可以给CMOS放电2、自检通过,但不能引导系统:肯定是因为磁盘上无系统文件或系统文件及引导文件不全或分区被破坏,解决方法:先确认原因,分区若被删除,只能重新分区,分区存在,说明文件被破坏,只能重新安装操作系统了3、启动操作系统时死机:可能是操作系统问题或硬件不稳定所致,先假设是系统问题:通过还原点、备份、GHOST映像文件来恢复,如若还不行的话,就可能是硬件问题,要证实是否是硬件质量问题,可以通过安装系统来证实,系统装不上说明硬件质量有问题:可能是内存质量、主板质量、硬盘坏道(可通过SCANDISK的检测),这时只能通过替换法来测试了三、运行软件时死机或有问题:首先看运行其它类似的软件是否有问题,若只是运行这个软件有问题,可能是软件本身有问题,重装后再试,若运行很多软件都有问题,可能原因就是系统问题或硬件质量问题,解决方法:重新安装系统来测试,安装时没问题,说明硬件没问题,原先应该是系统有问题,若安装系统时有问题,说明是硬件质量问题:可能是内存质量、主板质量、硬盘坏道(可通过SCANDISK的检测),这时只能通过替换法来测试了。
电脑硬件故障排除的基本步骤在日常使用电脑的过程中,我们难免会遇到一些硬件故障,例如电脑无法开机、黑屏、蓝屏等问题。
对于这些问题,我们可以通过一些基本的排除步骤来找到并解决问题。
本文将介绍电脑硬件故障排除的基本步骤,帮助读者了解如何快速、高效地解决电脑故障。
一、检查电源和电源线当电脑无法开机或者完全没有反应时,首先需要检查电源和电源线的连接情况。
确保电源插座正常,电源线连接紧密。
在确认没有问题后,尝试更换电源线,检查电脑是否能够正常启动。
如果问题仍然存在,就需要考虑是不是电源故障,可以尝试使用其他的电源进行测试。
二、检查硬件连接电脑硬件故障的一个常见原因是硬件连接不良。
我们需要检查内存条、显卡、硬盘等硬件是否牢固地安装在主板上。
可以尝试重新插拔这些硬件,确保它们插入的位置正确并且连接牢固。
另外,也要检查电源线、数据线等连接是否良好,没有松脱或断裂。
三、识别硬件问题当电脑能够启动但出现蓝屏、死机等问题时,我们需要识别具体的硬件问题。
首先,可以查看电脑的设备管理器,看是否有硬件有黄色感叹号或问号标记,这意味着该设备可能存在问题。
其次,可以尝试在安全模式下重新启动电脑,观察问题是否依然存在。
如果问题只出现在普通模式下,那么很可能是某个驱动程序或软件引起的问题。
四、使用诊断工具为了更方便地诊断电脑硬件问题,我们可以使用一些专业的诊断工具。
例如,可以使用硬盘检测工具来检查硬盘是否有坏道或损坏。
可以使用内存检测工具来测试内存条是否工作正常。
这些工具能够帮助我们快速定位并解决硬件故障问题。
五、升级驱动程序和系统如果电脑出现硬件故障,我们还可以尝试升级相关的驱动程序和系统来解决问题。
驱动程序是硬件与操作系统之间的桥梁,不正确或过时的驱动程序可能会导致硬件故障。
可以通过访问硬件厂商的官方网站下载最新的驱动程序,并按照安装说明进行安装。
同样地,及时升级操作系统也能够提供更好的兼容性和稳定性。
六、请专业人士帮助如果通过以上步骤仍然无法解决电脑硬件故障,或者你对硬件方面不够了解,建议寻求专业人士的帮助。
电脑硬件故障排除步骤与方法作为现代人无法离开的工具,电脑在我们的生活中扮演着至关重要的角色。
然而,正是由于经常使用电脑,我们也经常会遇到各种硬件故障。
这些问题不仅会影响我们的工作效率,还会带来不必要的困扰。
那么,在面对电脑硬件故障时,我们应该如何排除并解决它们呢?接下来,我将为大家分享一些简单而有效的排除步骤与方法,帮助大家轻松解决电脑硬件故障。
第一步:识别故障部件在解决电脑硬件故障时,第一步非常重要,即识别出具体的故障部件。
通常情况下,我们可以通过故障的表现以及电脑的声音、显示和散热等方面来判断。
比如,如果电脑无法开机并且听不到任何声音,很可能是电源故障;而如果电脑开机但是没有显示画面,那么显卡可能出现了问题。
第二步:检查连接和线缆在识别故障部件后,我们可以进一步检查连接和线缆。
由于长时间使用电脑,有时候连接线会松动或线缆会出现断线现象,导致一些硬件无法正常工作。
因此,检查连接和线缆是否牢固连接是非常重要的。
例如,我们可以检查电源线是否插紧,显示器的数据线是否连接良好等等。
第三步:重启电脑有时候,一些故障可能只是暂时的错误,通过重启电脑就能解决。
在重启之后,一些硬件可能会得到重置,从而恢复正常工作状态。
因此,无论是遇到蓝屏还是某些硬件无响应的情况,都可以尝试重启电脑。
当然,如果这一步没有解决问题,我们还需要继续进行后续步骤。
第四步:更新驱动程序驱动程序是电脑硬件正常运行所必需的。
然而,一些老旧的驱动程序可能会导致硬件故障或不兼容问题。
所以,在遇到硬件故障时,我们需要检查并及时更新驱动程序以保持其最新版本。
通过查找制造商的官方网站或使用驱动程序更新工具,我们可以轻松地找到适用于我们硬件设备的最新驱动程序。
第五步:尝试替换硬件部件如果通过以上步骤后仍然无法解决硬件故障,那么就有可能是硬件部件本身出现了问题。
在这种情况下,我们可以尝试替换故障的硬件部件。
比如,如果我们怀疑显卡出现了问题,可以将原来的显卡替换为新的显卡,然后看看问题是否得到解决。
电脑常见故障解决思路电脑出现故障是常见的,有许多故障在机器启动阶段就能确诊,特别是硬件故障,完全可以利用计算机启动过程中发出的报警声及屏幕显示信息确定机器故障原因。
下面依照电脑的启动流程,介绍常见硬件故障的类型和排除方法。
1、开机阶段电脑启动的第一步当然是接通电源,系统在主板BIOS的控制下进行自检和初始化。
如果电源工作正常,你应该听到电源风扇转动的声音,机箱上的电源指示灯长亮;硬盘和键盘上的“Num Lock”等三个指示灯则是亮一下(然后再熄灭);显示器也要发出轻微的“唰”声(它比消磁发出的声音小得多),这是显示卡信号送到的标志。
这一阶段常见故障有:a、风扇不转动,同时看不到电源指示灯亮。
可以肯定是电源问题,应该检查机箱后面的电源插头是否插紧,可以拔出来重新插入。
当然,电源插座、UPS保险丝等部位也应当仔细检查。
b、电源指示灯亮,屏幕无反应,无报警声。
你应该着重检查主板和CPU。
因为此时系统是由主板BIOS控制的,在基础自检结束前,电脑不会发出报警声响,屏幕也不会显示任何错误提示。
此时要从以下几方面检查:(1)检查内存条.....,在关闭电源后将它重新插紧使其接触良好或用替换法进一步证实其好坏;(2)检查CPU,可用替换法确定;(3)检查主板上的Flash ROM芯片,在关闭电源后重新将它按紧,使其接触良好;(4)检查是否使用了非标准外频。
如果你使用了75MHz、83MHz等非标准外频,质量较差的显卡就可能通不过,应使用66MHz、100MHz等标准外频;可以用清........CMOS的方法...(5)机箱制作粗糙,复位(RESET)键按下后弹不起来或内部卡死,使复位键一直处于工作状态。
你可以用万用表检查或者将主板上的RESET跳线拔下再试;c、检查主板电源。
电源指示灯亮,且硬盘指示灯长亮不熄。
说明硬盘有问题,有两种可能:一是硬盘数据线插反了;二是硬盘本身存在物理故障,应予更换。
d、致命性的硬件故障测试检测CPU、内部总线、基本内存、中断、显示存储器和ROM等核心部件。
电脑软硬件故障排除指南在数字时代,电脑已经成为我们日常生活中不可或缺的工具。
然而,正因为其广泛应用,我们也经常会遇到各种软硬件故障。
随着我多年的电脑使用经验,我总结了一些常见故障的排除方法,希望能帮助到大家。
第一、软件故障1.电脑开机缓慢可能原因:启动项太多、自动更新、系统冲突等。
解决方法:清理启动项、禁用自动更新、排查系统冲突。
2.蓝屏死机可能原因:硬件故障、驱动问题、系统错误等。
解决方法:检查硬件是否接触良好、更新驱动、修复系统错误。
3.软件闪退或无响应可能原因:软件冲突、电脑性能不足等。
解决方法:卸载冲突软件、关闭后台运行程序、优化电脑性能。
4.网络连接问题可能原因:无线网卡故障、网络设置错误等。
解决方法:检查网络连接、重置无线网卡、重新设置网络参数。
第二、硬件故障1.电脑无法启动可能原因:电源故障、硬盘损坏等。
解决方法:检查电源连接、更换电源线、更换硬盘。
2.蓝屏或黑屏可能原因:显示器故障、显卡驱动问题等。
解决方法:检查显示器连接、更新显卡驱动、调整显示器参数。
3.硬件设备无法识别可能原因:驱动缺失、接口故障等。
解决方法:安装正确驱动、检查接口连接是否松动。
4.电脑温度过高或风扇异常可能原因:风扇积尘、散热系统故障等。
解决方法:清洁风扇、更换散热贴、维修散热系统。
综上所述,电脑软硬件故障是我们使用电脑过程中难免会遇到的问题。
通过掌握一些常见故障的排除方法,我们可以尽量减少对电脑维修的依赖,提高工作和学习效率。
当然,如果问题较为复杂或需要更换硬件等操作时,建议寻求专业人士的帮助,以避免操作不当导致更严重的故障。
希望以上的电脑软硬件故障排除指南能为大家提供一些参考和帮助,祝愿大家顺利解决电脑故障,享受高效的数字生活!。
电脑故障排除的10种方法电脑故障排除的io种方法电脑故障排除方法主要有观察法、最小系统法、逐步添加\去除法、隔离法、替换法、比较法、升降温法、敲击法、插拔法、清洁法十种。
通过这些方法可以容易地解决一些常见的电脑故障。
一、观察法二、最小系统法最小系统法就是拔去怀疑有故障的板上和设备,对此电脑此前和此后的运行情况,判断并定位故障所在。
拔插板卡和设备的基本要求保留系统工作的最小配置,以便缩小故障的范围。
通常是先只安装主板、内存、CPU、电源,然后开机检测,如果正常,那么再加上键盘、显示卡和显示器,如果正常,那么依次加装硬盘、扩展卡等。
拔去板卡和设备的顺序正好相反。
对拔下的板卡和设备的连接插头还要进行清洁处理,以排除因连接不良引起的故障。
最小系统系统分为3类,具体如下:1、启动型(电源+主板+CPU) o2、点亮型(电源+主板+CPU+内存+显卡+显示器)。
3、进入系统型(电源+主板+CPU+内存+显卡+显示器+硬盘+键盘),这个时候其实己经是完整的电脑了,不过光驱、打卬机、电视卡、鼠标、网卡、摄像头、手柄等还没有。
三、逐步添加\去除法逐步添加法以最小系统法为基础,每次只向系统添加一个部件/ 设备或软件,来检查故障现象是否消失或发生变化,以此来判断并定位故障部位。
四、离法注:逐步添加\去除法一般要与替换法配合,这样才能较为准确 的定位故障部位。
隔离法是将可能妨碍故障判断的硬件或软件屏蔽的一种判断方法。
它可用来将怀疑相互冲突的硬件、软件隔离开以判断故障是否发生 变化的一种方法。
以上提到的软硬件屏蔽,对于软件来说,就是将其运行或卸载; 对于硬件来说,是在设备管理器中,禁用设备、卸载驱动,或者干 脆从系统中去除。
五、 替换法替换法是指用相同规格的电脑部件替换可能存在故障的电脑部件。
如果替换后故障排除,那么说明故障原因是在被替换下来的部件中。
注:在替换之前,首先必须确认来进行替换的配件必须完好,能 正常使用。
电脑常见故障及排除七种方法!
电脑常见故障及排除七种方法
1. 电脑无法启动
方法一:检查电源连接
- 确保电源线与电源插座连接良好。
- 确认电源线与电脑主机连接正确。
方法二:检查电脑硬件状态
- 检查主机指示灯是否正常。
- 若有任何异常声音或指示灯闪烁,可能是硬件问题,建议寻求专业技术支持。
方法三:尝试使用备用电源和电源线
- 若第一台电源无法启动电脑,尝试使用备用电源。
- 若备用电源也无法解决问题,可以尝试更换电源线。
2. 蓝屏错误
方法一:重新启动电脑
- 蓝屏错误通常会导致电脑无法正常工作。
- 尝试重新启动电脑并观察是否解决蓝屏问题。
方法二:检查硬件冲突
- 若蓝屏错误反复出现,可能是硬件冲突导致。
- 检查是否有新安装的硬件,尝试拆卸,重启电脑。
方法三:安装最新的驱动程序和系统更新
- 蓝屏错误可能是由于过时或损坏的驱动程序而引起的。
3. 电脑运行缓慢
方法一:清理磁盘空间
- 确保磁盘之间有足够的可用空间。
- 使用磁盘清理工具删除不需要的文件和程序。
方法二:禁止启动项
- 某些程序自动启动会占用大量计算资源。
- 在任务管理器中禁用不必要的启动项,以提高电脑的响应速度。
方法三:增加内存容量
- 若电脑内存容量不足,可以考虑升级内存条。
- 提高内存容量可以显著提升电脑的运行速度。
以上是电脑常见故障及排除的七种方法,希望能帮助到您解决电脑故障问题。
如果问题仍然存在,请寻求专业的技术支持。
电脑故障排除的基本步骤故障!这是我们这个时代,我们离不开的一个词。
在快节奏的生活中,故障似乎已经成为了家常便饭。
尤其是在电脑使用过程中,我们常常会遇到各种各样的问题,令人头疼不已。
然而,有些故障其实只需要简单的排除步骤,就能轻松解决。
今天,我给大家分享一下电脑故障排除的基本步骤,希望能够帮助到大家。
第一步:检查电源电脑无法开机或者突然关机,很可能是电源的问题。
首先,我们需要检查电源线是否插紧,电源插座是否正常通电。
如果一切正常,可以尝试更换电源线或者插头,看是否能够解决问题。
另外,也有可能是电源供应不足,可以尝试连接到其他电源插座或者更换功率更高的电源适配器。
第二步:检查连接线有时候,电脑的故障是由于连接线松动或者损坏引起的。
所以,我们需要检查显示器、键盘、鼠标等各种连接线是否插紧,是否有损坏现象。
如果发现连接线松动,可以重新插上;如果发现连接线损坏,可以更换连接线。
此时,还需要注意检查USB接口是否短路或者灰尘过多,及时清理或修复。
第三步:检查硬件设备有时候,电脑故障是由于硬件设备故障引起的。
在这种情况下,我们可以尝试重新插拔内存条、硬盘、显卡等硬件设备,看是否可以解决问题。
如果无法确定硬件设备是否有问题,可以使用其他电脑测试该硬件设备,排除硬件问题。
第四步:检查软件在使用电脑过程中,软件问题同样会引起故障。
有时候,我们需要重新启动电脑,这样可以清空内存,解决一些软件冲突或者程序崩溃的问题。
同时,我们还可以尝试通过系统自带的排除故障工具来修复软件问题,比如Windows系统自带的“故障排除”工具。
此外,也需要注意定期更新和升级软件,及时修复软件漏洞。
第五步:寻求专业帮助如果以上方法都无法解决电脑故障,或者对电脑硬件和软件不是很了解的话,建议寻求专业帮助。
可以联系电脑维修专家,或者到专业的电脑维修店进行诊断和修复。
他们具备专业知识和经验,能够快速解决各种电脑故障。
综上所述,电脑故障排除的基本步骤包括检查电源、检查连接线、检查硬件设备、检查软件和寻求专业帮助。
电脑故障排除大全常见故障及解决方法汇总电脑故障排除大全常见故障及解决方法汇总在日常使用电脑的过程中,我们难免会遇到一些故障问题,这些问题可能会影响我们的工作效率和体验。
为了帮助大家更好地排除电脑故障,本文将总结常见的电脑故障及相应的解决方法。
一、电脑启动问题1. 电脑无法启动解决方法:- 检查电源是否连接正常,确保电脑供电正常。
- 检查电源线是否插好,尝试用其他插座连接电脑。
- 检查电源是否故障,可以尝试更换电源进行测试。
2. 电脑启动变慢解决方法:- 清理电脑硬盘垃圾文件,可以使用系统自带的磁盘清理工具。
- 禁用开机自启动程序,减少开机过程中的负担。
- 升级电脑内存,提升启动速度。
二、系统问题1. 蓝屏死机解决方法:- 检查电脑是否过热,清理电脑内部灰尘,确保电脑散热正常。
- 检查电脑是否有病毒感染,使用杀毒软件进行系统检查。
- 检查电脑硬件是否兼容,尝试更换硬件驱动或降低硬件性能进行测试。
2. 系统运行缓慢解决方法:- 清理系统垃圾文件和临时文件。
- 关闭无用的系统动画效果。
- 增加虚拟内存,提升系统性能。
三、网络问题1. 无法连上无线网络解决方法:- 检查是否输入正确的无线密码。
- 检查无线网卡是否正常工作,可以尝试重启电脑或更新无线网卡驱动。
2. 网速慢解决方法:- 检查网络是否正常连接,可以尝试重启路由器和电脑。
- 关闭一些占用网络带宽的应用程序。
- 联系网络运营商确认是否存在带宽问题。
四、硬件问题1. 电脑无声音解决方法:- 检查音量是否调整到静音状态。
- 检查音箱或耳机是否正确连接,以及音量是否调整合适。
- 更新声卡驱动或重新安装声卡驱动。
2. 电脑死机频繁解决方法:- 检查电脑散热情况,清理灰尘并确保风扇工作正常。
- 检查电脑内存是否过低,可以尝试增加内存。
- 检查电脑是否有病毒感染,使用杀毒软件进行系统检查。
五、应用程序问题1. 软件闪退或无响应解决方法:- 关闭程序后重新打开,看是否问题解决。
电脑硬件故障排除步骤作为现代人,我们离不开电脑。
然而,随着使用时间的增长,电脑硬件故障也时有发生。
今天,我将为大家分享一些电脑硬件故障排除的步骤。
无论你是一个普通用户还是一个电脑爱好者,这些方法都将帮助你快速解决问题,让你的电脑重复焕发活力!1. 重新启动我们的第一步是重新启动电脑。
这个方法可能听起来太简单了,但它确实是解决大多数故障的最简单、最有效的方法之一。
当你的电脑出现问题时,尝试重新启动它可能会清除之前的一些错误状态,使系统恢复正常。
2. 检查连接如果重新启动电脑后问题仍然存在,我们应该开始检查连接。
首先,确保所有线缆和电源线都连接得牢固且正确。
松动的线缆可能会导致电脑出现连接问题,从而影响硬件的正常工作。
另外,你可以尝试更换线缆或连接到不同的接口来排除故障。
3. 清灰尘长时间使用电脑会导致尘埃聚集在硬件内部,这可能会导致散热问题。
如果你的电脑开始出现频繁的崩溃或过热现象,那么清理一下内部尘埃绝对是个好主意。
你可以使用吹风机或者专业的吹尘工具将尘埃吹出。
请记住,在清理过程中要小心不要对硬件造成损坏。
4. 更新驱动程序驱动程序是电脑硬件正常工作的关键。
如果你的电脑出现硬件故障,很可能是因为驱动程序过时或损坏。
通过更新最新的驱动程序,你可以修复很多硬件方面的问题。
访问设备制造商的官方网站,下载最新的驱动程序安装文件,并按照说明进行安装过程。
5. 运行诊断工具如果你无法确定硬件故障的具体原因,可以尝试运行一些诊断工具。
大多数电脑都内置了自带的诊断工具,可以检测并修复一些硬件问题。
你可以在操作系统的设置或控制面板中找到这些工具,按照指示运行并进行故障排除。
总结以上是一些常见的电脑硬件故障排除步骤。
当你遇到电脑硬件问题时,不要慌张,按照上述步骤进行排查。
大多数情况下,问题可以很容易地解决。
然而,如果你尝试了这些步骤后问题仍然存在,那么最好是咨询专业的电脑维修人员来解决问题。
保持冷静、耐心和谨慎,相信你能够及时修复你的电脑并恢复工作效率!愿每位电脑爱好者都能成为硬件故障排除的高手!祝大家一切顺利!。
电脑故障排除手册现代人生活中离不开电脑,但我们经常会遇到电脑故障带来的困扰。
本手册将为大家提供一些常见电脑故障的排除方法,帮助读者解决电脑故障,提高电脑使用效率。
一、电脑无法开机当我们按下电源按钮后,电脑无法正常启动。
首先,检查电源是否连接正常,确认电源插头是否插稳。
如果电源连接没有问题,那么可能是电源故障。
尝试更换电源或者联系专业技术人员进行修复。
二、电脑运行缓慢电脑运行缓慢是一个常见的问题,这可能是由于电脑存储空间不足或者存在恶意软件导致的。
首先,我们可以清理电脑上无用的文件和程序,释放硬盘空间。
随后,安装杀毒软件扫描系统,查找并清除可能存在的病毒或恶意软件。
三、蓝屏问题蓝屏问题是指电脑屏幕出现蓝色界面,显示错误信息,然后电脑自动重新启动。
蓝屏问题通常是由于软件或硬件驱动冲突引起的。
我们可以尝试更新操作系统和驱动程序,或者联系专业技术人员进行协助。
四、无线网络连接问题无线网络连接问题可能是由于路由器出现故障或者电脑网络适配器设置错误导致的。
首先,检查路由器是否正常工作,确认无线信号是否强。
然后,检查电脑网络适配器设置,确保连接到正确的网络并输入正确的密码。
如果问题仍然存在,尝试重新启动电脑或者重置路由器。
五、蓝牙设备无法连接蓝牙设备无法连接可能是由于设备配对失败或者蓝牙驱动问题导致的。
首先,确保设备处于可配对状态,并将电脑的蓝牙功能打开。
然后,尝试重新配对设备。
如果问题仍然存在,检查电脑蓝牙驱动是否更新或者重新安装驱动程序。
六、打印机无法正常工作当打印机无法正常工作时,首先检查打印机是否连接到电脑,并确认打印机是否处于正常工作状态。
然后,检查打印队列中是否有未完成的打印任务,如果有,尝试取消这些任务。
最后,检查打印机驱动程序是否正常安装,如果需要可以重新安装驱动程序。
七、无法识别USB设备当电脑无法识别连接的USB设备时,可以尝试以下方法解决。
首先,确保USB设备连接稳固,没有松动。
然后,尝试将USB设备连接到不同的USB插口,有时候某些插口可能无法工作。
电脑故障排除总结报告电脑故障排除总结报告一、故障背景及原因近期,公司部分员工反映电脑出现了多种故障现象,严重影响了工作效率。
通过调查和分析,我们发现主要原因有以下几点:1. 硬件老化:公司电脑多年使用,硬件老化较为普遍,导致各种硬件故障频发。
2. 软件冲突:由于员工私自安装了一些不兼容的软件,导致电脑出现了软件冲突问题。
3. 病毒感染:由于未及时更新和使用杀毒软件,导致电脑被病毒感染,出现了各种异常现象。
4. 操作不当:由于一些员工缺乏电脑操作的基本知识和技能,经常出现误操作导致的故障。
二、故障排除步骤及措施为了解决电脑故障问题,我们采取了以下排除步骤和措施:1. 硬件排查:针对硬件故障,我们全面检查了电脑的各个硬件组件,如CPU、内存、硬盘等,发现有一部分硬件已经老化损坏,我们进行了及时更换。
2. 软件冲突解决:对于软件冲突问题,我们进行了系统的软件清理工作,卸载了不兼容的软件,并对剩余软件进行了更新和优化。
3. 杀毒软件安装与更新:我们全面安装了杀毒软件,并及时更新病毒库,杀毒软件的实时保护功能有效降低了病毒感染的风险。
4. 电脑操作培训:对于操作不当的问题,我们组织了一次电脑操作培训,提高员工的操作知识和技能,避免了一些简单的误操作导致的故障。
三、效果及建议经过以上的排查和措施,我们成功解决了大部分故障问题,公司电脑的故障率明显下降,员工的工作效率得到了提高。
但是,为了进一步提升电脑使用的效果,我们还有以下建议:1. 定期维护:定期对公司电脑进行维护工作,清理垃圾文件,更新系统和软件,以避免由于长期使用而导致的故障问题。
2. 权限管理:加强对员工的电脑权限管理,减少私自安装软件的情况,避免出现不必要的软件冲突。
3. 安全培训:定期组织员工安全培训,提高员工的安全意识,教育员工正确使用杀毒软件等安全工具。
通过以上建议的落实,我们相信公司电脑的故障问题将进一步得到解决,并为员工提供一个高效、稳定的工作环境。
1、先看故障现象,根据故障现象确定故障点。
2、排除故障的原则:
1)先软件后硬件:先从软件排除,后从硬件排除;
2)先外设后内部:先排除显示器、键盘、插线等故障,后排除机箱内硬件故障;
3)先观察后动手:先对故障进行观察,判断出故障点后在动手维修,而且维修前需记录连线等情况以免旧故障未排除增加新故障。
3、故障判断方法很多,当电脑出现故障时建议寻找专业人员进行排除。
第一种,就是“看、听、摸、闻”,这是一种比较实用的方法,不过只能排查出比较典型或比较明显的故障。
“看”就是观察电脑有没有出现火花、电源线或数据线有没有松动、是否存在断线或碰线等情况,这些问题能引起很直观的小故障,如光驱无法启动、硬盘不转进入不了系统,或者是不能开机等。
“听”就是听电脑配件发出的声音,包括警报音和个别硬件发出的奇怪声音,这可以排除出内存松动和硬盘有坏道等常见的问题。
“摸”就是直接摸主板上面的元件,如电极管、电容和CPU风扇等,看看有没有松动,或者是亦常发热,遇到这样的问题通常都要拿去维修换零件。
“闻”就很简单了,就是直接闻电脑发出的气味,如果有焦味的,就证明某个元件或者配件烧坏了,拿出直接更换就可以。
第二种方法,也是很笨的一直方法,但要用到动手能力了,就是“交换拔插法”。
“交换拔插法”指的是将某个配件,更换别的机器正常运行的配件,通过对比,检测出造成故障的配件。
这样的方法,相信不少女生都用过,不过就是有它的限制所在,一是不是那么容易拿到别台机器正常运行的配件,因为不一定就有人借你;二就是别的机器正常运行的配件,可能与你的电脑不兼容,这通常出现在比较老旧的电脑上,因此发现的问题不一定就是真正的问题所在。
总而言之,上面介绍的两种方法,是我们常用而且比较简单的排查故障的方法,MM们可以借鉴一下这两个方法,自己先找一下故障的问题,比较典型或比较明显的故障都能找出来,这样就可以对症下药了。
二、开机出现怪响声是什么问题?
电脑软故障,是女生常常遇到的问题,笨一点的方法就是从新按照系统就行了。
而电脑硬件故障,到底常常会遇到那些问题呢?上面介绍完检测电脑故障的方法,现在当然就是要MM 们如何处理电脑常遇到的故障啦。
大家放假搬电脑回家,就是一个很容易造成故障的原因。
归途路远而且难免遇到颠簸,很容易造成配件的松动,甚至就是故障。
老旧的机器或者是搬动过的机器,经常重修安装好,就会发出一些很奇怪的响声,MM遇到这样的情况,肯定会手忙脚乱,不知道该怎么办。
其实,这样的故障,多数是比较容易解决的问题。
第一个造成开机乱叫的,可能就是内存接触不良的问题,这也是经常搬动或者老旧机器常遇到的故障,特征就是会有一长一短的警报声不断地响。
解决的办法很简单,就是拆出内存,重新安装一次就能解决问题了。
如果是老旧的机
器,还应该用橡皮擦,擦一擦内存的铜片部分,因为用久后,铜片部分可能会氧化,同样会造成接触不良。
插内存时要注意,首先内存的缺口要对准内存槽的凸块,然后垂直用力往下按,听到清脆一声“咔”,内存槽的塑料卡口就会自动闭合。
内存易氧化
重新插拔
第二个出现怪响的地方,可能就是硬盘了,一开机会听见“滋滋”很刺耳的响声,可能就是硬盘磁盘有坏道造成的原因。
要判断是否是这一问题也很简单,只要在附件当中运行系统工具的磁盘扫描选项,XP没有在附件中附带这一功能,你只要对着磁盘右键-属性-工具这样一个流程,你就能看到查错这一选项,运行的话就能是与磁盘扫描同样的功能。
如果从扫描报告当中,你就能检测出你的硬盘有没有坏道存在了。
如果有坏道,MM们就只能向高手求助或者直接更换硬盘了。
还有一种情况,也不算是故障,但也很可能造成故障的发生,就是CPU或者显卡散热风扇发出的响声。
这多数是由于积尘太多或者是轴承运转不顺造成的,你只要清理一下灰尘、给散热风扇加点油就基本能解决这一问题了。
如果做了还是不能解决,就应该是散热风扇“ 寿命以尽”,该是叫人帮你更换的时候了。