2020-2021年中国科学院大学(中科院)系统理论考研招生情况、分数线、参考书目及备考经验
- 格式:doc
- 大小:50.00 KB
- 文档页数:4
一、中国科学院大学外语系简介中国科学院大学外语系成立于1978年,是全国最早建立外国语言学及应用语言学学科的院校。
我校于1978年就开始招收英语教学(TESOL)研究生。
1990年获外国语言学及应用语言学硕士学位授予权。
目前设有外国语言文学硕士一级学科点和翻译硕士(MTI)专业学位授权点。
中国科学院大学外语系具有二十多年的研究生培养经验,拥有良好的科研条件和一流的教学设备。
一贯注重与国内外同行的学术交流,常年聘请国内外专家学者讲学授课,所有导师具有国外留学经历,师资力量雄厚,教学经验丰富,科研能力很强。
主要研究方向为认知语言学、心理语言学、二语习得、语言测试、文体学、语料库语言学、语音学与音系学、语篇分析、功能语言学、社会语言学、笔译研究与实践和口译研究与实践。
外语系奖助金体系包括学业奖学金及各类国家及国科大奖学金,并每月发放助学金。
2019年,外语系预计招收学术型硕士研究生15名,翻译硕士专业研究生10名。
外国语言学及应用语言学和英语口译两个专业计划招收推免生共13人。
多年来,外语系毕业生活跃在全国各地的高校、企事业单位、国家机关、中小学校等领域,做出了积极的贡献。
欢迎有志从事外国语言学及应用语言学研究和翻译专业研究与实践的高校学子踊跃报考。
二、中国科学院大学外国语言学及应用语言学招生情况、考试科目050211 外国语言学及应用语言学15人三、中国科学院大学外国语言学及应用语言学分数线2018年硕士研究生招生复试分数线2017年硕士研究生招生复试分数线四、中国科学院大学外国语言学及应用语言学考研参考书目1.政治理论(100分)(全国硕士研究生入学统一考试)2.第二外国语(100分)1)日语:《新版中日交流标准日本语》(中级上、下册)(2014年版),人民教育出版社。
2)法语:孙辉,2006,《简明法语教程》(上、下册),商务印书馆。
3)《新编大学德语》(第1-2册) ,2011,外语教学与研究出版社。
一、中国科学院文献情报中心简介中国科学院文献情报中心是支撑科技自主创新、服务国家创新体系、促进科学文化传播的国家级科技文献情报机构,集科技情报服务、文献情报研究与图书馆学情报学学位教育等多种功能于一体。
中国科学院文献情报中心为我院直属事业法人单位,负责全院文献情报服务的组织、管理和协调,负责全院科技文献资源保障体系建设,负责全院公共文献信息服务的建设和管理,下设中国科学院成都文献情报中心和中国科学院武汉文献情报中心2个二级事业法人单位,负责相应领域战略情报研究和科技信息服务,协同组织所在区域的科技信息服务工作。
我中心拥有图书情报与档案管理一级学科授予权,设有“图书馆学”和“情报学”两个专业的博士、硕士学位授予权和博士后流动站。
导师拥有良好的业务实践、科学研究和教学经验,研究生教育特色是理论与实践紧密结合。
设有研究生助理制度,为研究生参与科研与实践提供了机会。
设有研究生专用的教学区、网络教室和计算机学习室。
全中心的各种设施和资源都免费向研究生开放。
图书馆学、情报学专业馆藏资料丰富,订购的外文印本和网络版专业文献居国内之首。
为激励研究生的学习和研究,设立了多种奖学金。
毕业生就业去向一般为科研、高校、图书馆、IT等各企、事业单位,历年就业率到达到100%。
学术型硕士生招收时间按照国家教委统一规定进行招生。
2019年文献情报中心预计招收33名。
二、中国科学院大学图书馆学专业招生情况、考试科目三、中国科学院大学图书馆学专业分数线2018年硕士研究生招生复试分数线2017年硕士研究生招生复试分数线四、中国科学院大学图书馆学专业考研参考书目五、中国科学院大学图书馆学专业初试原则1.入学考试分初试和复试。
2.初试科目:思想政治理论、外国语和2门专业课共四门。
3.全国统考初试的思想政治理论、外语、数学(三)由教育部统一命题,考试大纲由教育部制订;其他科目由我中心自行组织命题,请参照参考书目备考,不提供往年试题。
六、中国科学院大学图书馆学专业复试原则1.复试采取差额复试。
一、经济与管理学院简介国科学院大学经济与管理学院(简称经管学院)成立于2001年5月。
学院拥有一流的师资队伍,拥有一批有着国际学术影响力的中青年学术骨干。
在“院所结合”的办学模式下,依托中国科学院数学与系统科学研究院、战略咨询研究院、文献情报中心、生态环境研究中心、心理研究所、自动化研究所、地理科学与资源研究所等共同完成研究生培养工作。
目前,经管学院在创新管理、运作管理、质量管理、金融工程、资源与环境管理、管理心理学与人力资源管理、信息资源管理等诸多领域的研究处于国内领先地位。
学院设有6个系、11个学术研究中心和3个部级重点实验室。
每年开设学科基础课、专业基础课、专业课100余门,在夏季学期还邀请世界各国著名专家学者开设学科前沿系列讲座和高级强化课程等。
经济与管理学院现有在读博士、硕士研究生1000余名,包括MBA学生500余名,外国留学生和港澳台学生多名。
学院与国内外一些著名大学、科研机构及知名企业开展了广泛的交流与合作,部分研究生在学期间可出国攻读双学位或进行学术交流。
在金融、咨询、传媒、IT 等行业签订MBA学生实习基地300余家,聘请企业导师100余名。
同时设有“院长奖学金”和多种冠名奖学金,实行“研究助理”、“管理助理”和“教学助理”制度。
2019年,经济与管理学院在金融学、统计学、管理科学与工程、创新管理、企业管理专业预计招收学术型硕士研究生30名(含为虚拟经济与数据科学研究中心、空间应用工程与技术中心代招生),金融及应用统计专业预计招收专业型硕士研究生40名,工商管理硕士(MBA)330名(含“义乌一带一路研究院”非全日制招生计划50名)。
二、中国科学院大学应用统计专业招生情况、考试科目应用统计硕士(025200)计划招生人数5名。
三、中国科学院大学应用统计专业分数线2018年硕士研究生招生复试分数线初试成绩要求:统招考生总成绩不低于340分,且单科成绩均达到教育部一区分数线要求;报考少数民族骨干计划考生执行2018年教育部关于少数民族骨干计划的复试分数线,报考退役大学生计划考生执行2018年中国科学院大学关于退役大学生计划的复试分数线。
一、软件研究所简介中国科学院软件研究所成立于1985年,是一所致力于计算机科学理论和软件高新技术的研究与发展的综合性基地型研究所。
作为中国科学院大学研究生培养单位之一,2019年预计在计算机科学与技术(A+)[ 在全国第四轮学科评估中,计算机科学与技术一级学科被评为A+,软件工程(0835)一级学科被评为A-.]、软件工程(A-)和网络空间安全[ 网络空间安全为2016年新增一级学科。
]等一级学科招收79名学术型硕士研究生;在软件工程专业领域招收16名全日制专业学位硕士生。
2019年预计招收硕士研究生95人,其中推荐免试研究生70人左右。
最终招生人数以正式下达的招生计划文件为准,招收推免生人数以最后推免系统确认的录取人数为准。
二、中国科学院大学软件工程专业招生情况、考试科目三、中国科学院大学软件工程专业分数线四、中国科学院大学软件工程专业考研参考书目863.计算机学科综合(专业)1、计算机网络(第七版). 谢希仁编著,北京:电子工业出版社,2017年。
考试要求:1. 掌握计算机网络的基本概念、基本原理和基本方法;2. 掌握计算机网络的体系结构和典型网络协议,了解典型网络设备的组成和特点,理解典型网络设备的工作原理;3. 能够运用计算机网络的基本概念、基本原理和基本方法进行网络系统的分析、设计和应用。
五、中国科学院大学软件工程专业复试原则复试成绩=笔试(含上机考核成绩)成绩×50%+面试成绩×50%思想品德考核(调阅考生档案或政审)及体检不作量化计入总成绩。
有严重违纪记录的即视为思想品德考核不合格。
复试采取分组差额复试,复试与录取比例约为1.2:1。
复试主要包括:1)笔试(机试)主要考核考生对本学科专业理论知识和应用技能掌握程度,利用所学理论发现、分析和解决问题的能力,对本学科发展动态的了解以及在本专业领域发展的潜力等。
各复试组可根据情况增加上机实践考核,分数计入笔试成绩(权重为50%)。
一、软件研究所简介中国科学院软件研究所成立于1985年,是一所致力于计算机科学理论和软件高新技术的研究与发展的综合性基地型研究所。
作为中国科学院大学研究生培养单位之一,2019年预计在计算机科学与技术(A+)[ 在全国第四轮学科评估中,计算机科学与技术一级学科被评为A+,软件工程(0835)一级学科被评为A-.]、软件工程(A-)和网络空间安全[ 网络空间安全为2016年新增一级学科。
]等一级学科招收79名学术型硕士研究生;在软件工程专业领域招收16名全日制专业学位硕士生。
2019年预计招收硕士研究生95人,其中推荐免试研究生70人左右。
最终招生人数以正式下达的招生计划文件为准,招收推免生人数以最后推免系统确认的录取人数为准。
二、中国科学院大学软件工程专业招生情况、考试科目三、中国科学院大学软件工程专业分数线四、中国科学院大学软件工程专业考研参考书目863.计算机学科综合(专业)1、计算机网络(第七版). 谢希仁编著,北京:电子工业出版社,2017年。
考试要求:1. 掌握计算机网络的基本概念、基本原理和基本方法;2. 掌握计算机网络的体系结构和典型网络协议,了解典型网络设备的组成和特点,理解典型网络设备的工作原理;3. 能够运用计算机网络的基本概念、基本原理和基本方法进行网络系统的分析、设计和应用。
五、中国科学院大学软件工程专业复试原则复试成绩=笔试(含上机考核成绩)成绩×50%+面试成绩×50%思想品德考核(调阅考生档案或政审)及体检不作量化计入总成绩。
有严重违纪记录的即视为思想品德考核不合格。
复试采取分组差额复试,复试与录取比例约为1.2:1。
复试主要包括:1)笔试(机试)主要考核考生对本学科专业理论知识和应用技能掌握程度,利用所学理论发现、分析和解决问题的能力,对本学科发展动态的了解以及在本专业领域发展的潜力等。
各复试组可根据情况增加上机实践考核,分数计入笔试成绩(权重为50%)。
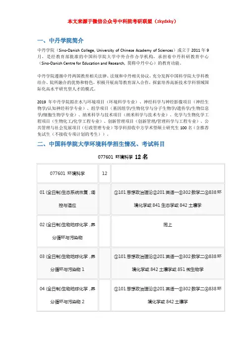
一、中丹学院简介中丹学院(Sino-Danish College, University of Chinese Academy of Sciences)成立于2011年9月,是经教育部批准的中国科学院大学中外合作办学机构,承担着中丹科研教育中心(Sino-Danish Centre for Education and Research, 简称中丹中心)的教育功能。
中丹学院遵循中丹两国教育相关法律、法规和中丹相关协议,充分发挥中国科学院大学科教结合、院所融合的优势和特色,积极开展高等教育深入合作,探索培养高新技术学科领域国际化高水平研究型人才的模式。
2019年中丹学院拟在水与环境项目(环境科学专业)、神经科学与神经影像项目(神经生物学/认知神经科学专业)、组学项目(基因组学/生物化学与分子生物学/遗传学/生物信息学/细胞生物学专业)、纳米科学与技术项目(纳米科学与技术专业)、化学与生物化学工程项目(生物化工/化学工程专业)、创新管理项目(创新管理/管理科学与工程专业)、公共管理与社会发展项目(行政管理专业)等学科招收中方学术型硕士研究生100名(含推荐免试生(不接收专项计划的考生))。
二、中国科学院大学环境科学招生情况、考试科目三、中国科学院大学环境科学专业分数线2018年硕士研究生招生复试分数线2017年硕士研究生招生复试分数线四、中国科学院大学环境科学专业考研参考书目838环境化学《环境化学》,南京大学出版社,王晓蓉编著,1993。
《环境化学》(第二版),高等教育出版社,戴树桂,2006年10月。
841生态学1.戈峰主编,现代生态学(第二版),北京:科学出版社, 20082.李博主编,生态学,北京:高等教育出版社,2000842土壤学1、黄昌勇主编.土壤学(面向21世纪课程教材).北京:中国农业出版社,2000.2、黄昌勇、徐建明主编.土壤学(第三版). 北京:中国农业出版社,2010.851微生物学1.闵航主编微生物学(第一版普通高等教育十一五国家级规划教材), 浙江大学出版社, 2011.2.张利平主编微生物学(生物科学专业6+X简明教程系列), 科学出版社, 2012.835自然地理学1. 伍光和、王乃昂、胡双熙、田连恕、张建明,自然地理学(第四版),北京:高等教育出版社,2008。
一、经济与管理学院简介国科学院大学经济与管理学院(简称经管学院)成立于2001年5月。
学院拥有一流的师资队伍,拥有一批有着国际学术影响力的中青年学术骨干。
在“院所结合”的办学模式下,依托中国科学院数学与系统科学研究院、战略咨询研究院、文献情报中心、生态环境研究中心、心理研究所、自动化研究所、地理科学与资源研究所等共同完成研究生培养工作。
目前,经管学院在创新管理、运作管理、质量管理、金融工程、资源与环境管理、管理心理学与人力资源管理、信息资源管理等诸多领域的研究处于国内领先地位。
学院设有6个系、11个学术研究中心和3个部级重点实验室。
每年开设学科基础课、专业基础课、专业课100余门,在夏季学期还邀请世界各国著名专家学者开设学科前沿系列讲座和高级强化课程等。
经济与管理学院现有在读博士、硕士研究生1000余名,包括MBA学生500余名,外国留学生和港澳台学生多名。
学院与国内外一些著名大学、科研机构及知名企业开展了广泛的交流与合作,部分研究生在学期间可出国攻读双学位或进行学术交流。
在金融、咨询、传媒、IT 等行业签订MBA学生实习基地300余家,聘请企业导师100余名。
同时设有“院长奖学金”和多种冠名奖学金,实行“研究助理”、“管理助理”和“教学助理”制度。
2019年,经济与管理学院在金融学、统计学、管理科学与工程、创新管理、企业管理专业预计招收学术型硕士研究生30名(含为虚拟经济与数据科学研究中心、空间应用工程与技术中心代招生),金融及应用统计专业预计招收专业型硕士研究生40名,工商管理硕士(MBA)330名(含“义乌一带一路研究院”非全日制招生计划50名)。
二、中国科学院大学金融专业招生情况、考试科目金融硕士(025100)计划招生人数35名三、中国科学院大学金融专业分数线2018年硕士研究生招生复试分数线初试成绩要求:统招考生总成绩不低于340分,且单科成绩均达到教育部一区分数线要求;报考少数民族骨干计划考生执行2018年教育部关于少数民族骨干计划的复试分数线,报考退役大学生计划考生执行2018年中国科学院大学关于退役大学生计划的复试分数线。
一、物理研究所简介中国科学院物理研究所(以下简称“物理所”)前身是成立于1928年的国立中央研究院物理研究所和成立于1929年的北平研究院物理研究所,1950年在两所合并的基础上成立了中国科学院应用物理研究所,1958年9月30日启用现名。
物理所是1998年国务院学位委员会批准的首批物理学博士、硕士学位授予单位之一,现设有物理学、材料科学与工程等2个专业一级学科博士研究生培养点,材料工程、光学工程等2个专业学位硕士研究生培养点,并设有物理学1个专业一级学科博士后流动站,共有在学研究生882人(其中硕士生266人、博士生616人、留学生11人)。
在站博士后65人。
物理所是中国物理学会的挂靠单位;承办的科技期刊有《物理学报》、Chinese Physics Letters、Chinese Physics B和《物理》。
2019年物理所在本科起点的研究生招收中,预计计划招收学术型硕博连读生约110名(含推免生90人),全日制专业学位工程硕士研究生约10名。
二、中国科学院大学理论物理专业招生情况、考试科目三、中国科学院大学理论物理专业分数线2018年硕士研究生招生复试分数线2017年硕士研究生招生复试分数线四、中国科学院大学理论物理专业考研参考书目601高等数学(甲)《高等数学》(上、下册),同济大学数学教研室主编,高等教育出版社,1996年第四版,以及其后的任何一个版本均可。
617普通物理(甲)全国重点大学理科类普通物理教材809固体物理黄昆编著,《固体物理学》,第1版,北京大学出版社,2009年9月1日阎守胜编著,《固体物理基础》,第3版,北京大学出版社,2011年6月1日811量子力学《量子力学教程》曾谨言著(科学出版社 2003年第1版)。
五、中国科学院大学理论物理专业复试原则1.复试一般由报考的研究所或院系组织,在报考的研究所或院系所在地进行。
2.各研究所或院系一般按照参加复试人数与招生计划数不低于120%的比例,按照复试分数线及考生初试成绩,由高到低确定复试考生名单,进行差额复试。
一、数学科学学院简介中国科学院大学(简称国科大)数学科学学院前身为1978年成立的中国科技大学研究生院(北京)数学教学部,2002年9月更名为中国科学院研究生院数学系,2006年6月与中国科学院数学与系统科学研究院联合组建成立中国科学院研究生院数学科学学院,院长和副院长分别由数学与系统科学研究院的院长和分管教育的副院长担任。
2014年由数学与系统科学研究院承办科教融合数学科学学院,现任院长为席南华院士。
数学科学学院下设6个教研室,分别为分析数学教研室、几何与拓扑教研室、代数与数论教研室、计算数学与计算机数学教研室、概率论与数理统计教研室、运筹学与控制论教研室。
国科大数学科学学院的专任教师每年招收硕士研究生20名左右(含推免生),培养方向有分析、代数、几何、概率论、数理统计、应用数学、运筹学与控制论、应用统计专业学位硕士以及一些交叉学科的若干个研究方向。
2019年数学科学学院为中国科学院虚拟经济与数据科学研究中心代招运筹学与控制论专业学术型硕士研究生。
二、中国科学院大学计算数学专业招生情况、考试科目三、中国科学院大学计算数学专业分数线2018年硕士研究生招生复试分数线2017年硕士研究生招生复试分数线四、中国科学院大学计算数学专业考研参考书目616数学分析现行(公开发行)综合性大学(师范大学)数学系用数学分析教程。
801高等代数[1] 北京大学编《高等代数》,高等教育出版社,1978年3月第1版,2003年7月第3版,2003年9月第2次印刷.[2] 复旦大学蒋尔雄等编《线性代数》,人民教育出版社,1988.[3] 张禾瑞,郝鈵新,《高等代数》,高等教育出版社,1997.五、中国科学院大学计算数学专业复试原则最后的复试成绩综合考虑以上“业务能力、英语听力和口语、综合素质和思想品德”四个方面的成绩,复试成绩满分100分,其中业务能力占50%,英语听力和口语占30%,综合素质和思想品德占20%。
(一)业务能力面试1. 考核形式:问答2. 考核目的:主要考核考生掌握专业知识的广度、深度与扎实程度,运用专业知识的能力,思维能力,应变能力,表达能力,研究兴趣,科研能力与发展潜力。
中国科学院大学湖北录取分数线及位次排名是多少附20243、中国科学院大学哪些专业比较强,比较好的王牌专业有哪些中国科学院大学王牌专业有数学与应用数学、物理学、计算机科学与技术、生物科学、电子信息工程、化学、材料科学与工程等,可以算得上是最好的一些专业了,以下是具体名单一览表,供大家参考,如有变动,以学校最新公布信息为准。
一、中国科学院大学重点王牌专业有哪些1、中国科学院大学国家级一流本科专业序号学校名称专业名称级别年度1中国科学院大学数学与应用数学国家级20242中国科学院大学物理学国家级20243中国科...查看更多4、中国科学院大学哪些专业比较强,比较好的王牌专业有哪些中国科学院大学王牌专业有数学与应用数学、物理学、计算机科学与技术、生物科学、电子信息工程、化学、材料科学与工程等,可以算得上是最好的一些专业了,以下是具体名单一览表,供大家参考,如有变动,以学校最新公布信息为准。
一、中国科学院大学重点王牌专业有哪些1、中国科学院大学国家级一流本科专业序号学校名称专业名称级别年度1中国科学院大学数学与应用数学国家级20242中国科学院大学物理学国家级20243中国科...查看更多5、中国科学院大学专业排名一览表2024年最好的专业有哪些中国科学院大学最好的专业有数学与应用数学、物理学、计算机科学与技术、生物科学、化学、材料科学与工程、电子信息工程、天文学、理论与应用力学、网络空间安全等,以下是中国科学院大学专业排名一览表,供大家参考,如有变动,以学校最新公布为准。
一、中国科学院大学专业排名一览表二、中国科学院大学特色专业有哪些序号评级名称数量专业/学科名称1国家级一流专业4计算机科学与技术,生物科学,物理学,数学与应用数学2基础...查看更多6、中国科学院大学专业排名一览表2024年最好的专业有哪些中国科学院大学最好的专业有数学与应用数学、物理学、计算机科学与技术、生物科学、化学、材料科学与工程、电子信息工程、天文学、理论与应用力学、网络空间安全等,以下是中国科学院大学专业排名一览表,供大家参考,如有变动,以学校最新公布为准。
一、中国科学院数学与系统科学研究院简介中国科学院数学与系统科学研究院由中科院数学研究所、应用数学研究所、系统科学研究所及计算数学与科学工程计算研究所四个研究所整合而成,此外还拥有科学与工程计算国家重点实验室、中科院管理决策与信息系统重点实验室、中科院系统控制重点实验室、中科院数学机械化重点实验室、华罗庚数学重点实验室、随机复杂结构与数据科学重点实验室,以及中科院晨兴数学中心和中科院预测科学研究中心等。
2010年11月成立国家数学与交叉科学中心,旨在从国家层面搭建一个数学与其它学科交叉合作的高水平研究平台。
数学与系统科学研究院拥有完整的学科布局,研究领域涵盖了数学与系统科学的主要研究方向。
共有16个硕士点和13个博士点(二级学科),分布在经济学、数学、系统科学、统计学、计算机科学与技术、管理科学与工程六个一级学科中,可以在此范围内招收和培养硕士与博士研究生。
在2006年全国学科评估中,我院数学学科的整体评估得分为本学科的最高分数。
数学与系统科学研究院硕士招生类别为硕士研究生、硕博连读生和专业学位硕士研究生。
2019年共计划招收122名。
二、中国科学院大学应用统计专业招生情况、考试科目三、中国科学院大学应用统计专业分数线2018年硕士研究生招生复试分数线2017年硕士研究生招生复试分数线四、中国科学院大学应用统计专业考研参考书目432统计学1、《统计学》,贾俊平著,中国人民大学出版社,2015年第6版。
2、《概率论与数理统计》,盛骤,谢式千,潘承毅编著,高等教育出版社,2010年第4版。
3、《概率论与数理统计》,李永乐编著,科学出版社,2015年第2版。
4、何晓群,《多元统计分析》,中国人民大学出版社,2012年第3版。
请以招生简章为准五、中国科学院大学应用统计专业复试原则在中国科学院数学与系统科学研究院招生工作小组领导下,按研究所成立招收硕士研究生复试小组,设组长1人、秘书1人。
复试总成绩按百分制计算,其中专业知识成绩占60%,英语听力及口语测试成绩占20%,综合素质成绩占20%。
目前,同学们和广大家长朋友们非常关注的2021年中国科学院大学本科录取分数线已经公布。
下面小编为大家详细介绍一下,供大家参考。
中国科学院大学录取分数线(持续更新中)综合评价江苏省:综合评价加权总成绩最高分442.224,最低分435.048四川省:综合评价加权总成绩最高分703.65,最低分697.425陕西省:综合评价加权总成绩最高分713.601,最低分707.4湖南省:综合评价加权总成绩最高分699.2417,最低分690.95山东省:综合评价加权总成绩最高分710.1,最低分705.3北京市:物理组:综合评价加权总成绩最高分706.8,最低分701.901物化生选考组:综合评价加权总成绩最高分707.601,最低分704.001物化选考组:综合评价加权总成绩最高分703.899,最低分703.401物理地理组:综合评价加权总成绩最低分697.299统考福建省:高考成绩最高分686,最低分675江苏省:高考成绩最高分424,最低分420云南省:高考成绩最高分708,最低分693河南省:高考成绩最高分696,最低分687浙江省:高考成绩最高分694,最低分692 山东省:高考成绩最高分685,最低分681 四川省:高考成绩最高分691,最低分681 陕西省:高考成绩最高分694,最低分685 湖北省:高考成绩最高分681,最低分668 湖南省:高考成绩最高分685,最低分678 辽宁省:高考成绩最高分690,最低分678 北京市物理组:高考成绩最高分684,最低分678 物化选考组:高考成绩677物化生选考组:高考成绩679国家专项河南省:高考成绩最高分685,最低分683 云南省:高考成绩最高分698,最低分688 四川省:高考成绩最高分672,最低分667 湖南省:高考成绩最高分678,最低分669 陕西省:高考成绩最高分685,最低分670 湖北省:高考成绩最高分670,最低分660 预录取是什么意思“预录取”指学校已经审阅考生的电子档案信息,按该校招生章程公布的规则,准备录取考生到该校的一个专业,并将录取要求上传到省教育考试院,等待省教育考试院的确认同意。
一、中国科学院文献情报中心简介中国科学院文献情报中心是支撑科技自主创新、服务国家创新体系、促进科学文化传播的国家级科技文献情报机构,集科技情报服务、文献情报研究与图书馆学情报学学位教育等多种功能于一体。
中国科学院文献情报中心为我院直属事业法人单位,负责全院文献情报服务的组织、管理和协调,负责全院科技文献资源保障体系建设,负责全院公共文献信息服务的建设和管理,下设中国科学院成都文献情报中心和中国科学院武汉文献情报中心2个二级事业法人单位,负责相应领域战略情报研究和科技信息服务,协同组织所在区域的科技信息服务工作。
我中心拥有图书情报与档案管理一级学科授予权,设有“图书馆学”和“情报学”两个专业的博士、硕士学位授予权和博士后流动站。
导师拥有良好的业务实践、科学研究和教学经验,研究生教育特色是理论与实践紧密结合。
设有研究生助理制度,为研究生参与科研与实践提供了机会。
设有研究生专用的教学区、网络教室和计算机学习室。
全中心的各种设施和资源都免费向研究生开放。
图书馆学、情报学专业馆藏资料丰富,订购的外文印本和网络版专业文献居国内之首。
为激励研究生的学习和研究,设立了多种奖学金。
毕业生就业去向一般为科研、高校、图书馆、IT等各企、事业单位,历年就业率到达到100%。
学术型硕士生招收时间按照国家教委统一规定进行招生。
2019年文献情报中心预计招收33名。
二、中国科学院大学情报学专业招生情况、考试科目三、中国科学院大学情报学专业分数线2018年硕士研究生招生复试分数线2017年硕士研究生招生复试分数线四、中国科学院大学情报学专业考研参考书目五、中国科学院大学情报学专业初试原则1.入学考试分初试和复试。
2.初试科目:思想政治理论、外国语和2门专业课共四门。
3.全国统考初试的思想政治理论、外语、数学(三)由教育部统一命题,考试大纲由教育部制订;其他科目由我中心自行组织命题,请参照参考书目备考,不提供往年试题。
六、中国科学院大学情报学专业复试原则1.复试采取差额复试。
一、中国科学院数学与系统科学研究院简介中国科学院数学与系统科学研究院由中科院数学研究所、应用数学研究所、系统科学研究所及计算数学与科学工程计算研究所四个研究所整合而成,此外还拥有科学与工程计算国家重点实验室、中科院管理决策与信息系统重点实验室、中科院系统控制重点实验室、中科院数学机械化重点实验室、华罗庚数学重点实验室、随机复杂结构与数据科学重点实验室,以及中科院晨兴数学中心和中科院预测科学研究中心等。
2010年11月成立国家数学与交叉科学中心,旨在从国家层面搭建一个数学与其它学科交叉合作的高水平研究平台。
数学与系统科学研究院拥有完整的学科布局,研究领域涵盖了数学与系统科学的主要研究方向。
共有16个硕士点和13个博士点(二级学科),分布在经济学、数学、系统科学、统计学、计算机科学与技术、管理科学与工程六个一级学科中,可以在此范围内招收和培养硕士与博士研究生。
在2006年全国学科评估中,我院数学学科的整体评估得分为本学科的最高分数。
数学与系统科学研究院硕士招生类别为硕士研究生、硕博连读生和专业学位硕士研究生。
2019年共计划招收122名。
二、中国科学院大学基础数学专业招生情况、考试科目三、中国科学院大学基础数学专业分数线2018年硕士研究生招生复试分数线2017年硕士研究生招生复试分数线四、中国科学院大学基础数学专业考研参考书目616数学分析现行(公开发行)综合性大学(师范大学)数学系用数学分析教程。
801高等代数[1] 北京大学编《高等代数》,高等教育出版社,1978年3月第1版,2003年7月第3版,2003年9月第2次印刷.[2] 复旦大学蒋尔雄等编《线性代数》,人民教育出版社,1988.[3] 张禾瑞,郝鈵新,《高等代数》,高等教育出版社, 1997.五、中国科学院大学基础数学专业复试原则在中国科学院数学与系统科学研究院招生工作小组领导下,按研究所成立招收硕士研究生复试小组,设组长1人、秘书1人。
一、经济与管理学院简介国科学院大学经济与管理学院(简称经管学院)成立于2001年5月。
学院拥有一流的师资队伍,拥有一批有着国际学术影响力的中青年学术骨干。
在“院所结合”的办学模式下,依托中国科学院数学与系统科学研究院、战略咨询研究院、文献情报中心、生态环境研究中心、心理研究所、自动化研究所、地理科学与资源研究所等共同完成研究生培养工作。
目前,经管学院在创新管理、运作管理、质量管理、金融工程、资源与环境管理、管理心理学与人力资源管理、信息资源管理等诸多领域的研究处于国内领先地位。
学院设有6个系、11个学术研究中心和3个部级重点实验室。
每年开设学科基础课、专业基础课、专业课100余门,在夏季学期还邀请世界各国著名专家学者开设学科前沿系列讲座和高级强化课程等。
经济与管理学院现有在读博士、硕士研究生1000余名,包括MBA学生500余名,外国留学生和港澳台学生多名。
学院与国内外一些著名大学、科研机构及知名企业开展了广泛的交流与合作,部分研究生在学期间可出国攻读双学位或进行学术交流。
在金融、咨询、传媒、IT 等行业签订MBA学生实习基地300余家,聘请企业导师100余名。
同时设有“院长奖学金”和多种冠名奖学金,实行“研究助理”、“管理助理”和“教学助理”制度。
2019年,经济与管理学院在金融学、统计学、管理科学与工程、创新管理、企业管理专业预计招收学术型硕士研究生30名(含为虚拟经济与数据科学研究中心、空间应用工程与技术中心代招生),金融及应用统计专业预计招收专业型硕士研究生40名,工商管理硕士(MBA)330名(含“义乌一带一路研究院”非全日制招生计划50名)。
二、中国科学院大学工商管理招生情况、考试科目•125100工商管理计划330人三、中国科学院大学工商管理分数线2018年硕士研究生招生复试分数线2017年硕士研究生招生复试分数线四、中国科学院大学工商管理专业考研参考书目全国管理类专业学位联考综合能力考试指南》,全国专业学位联考辅导用书编写组编; 《管理类专业学位联考综合能力考试:试题归类解析及知识点清单(写作分册)》,刘岩编; 《管理类专业学位联考综合能力考试试题归类解析及知识点清单:逻辑分册》,李雪编; 《管理类专业学位联考综合能力考试试题归类解析及知识点清单:数学分册》,童武编。
中国科学院大学研究生分数线
中国科学院大学(CAS)是中国教育部直属的全国重点大学,由中国科学院主管,是中国乃至世界著名的研究型大学之一。
中国科学院大学研究生录取考试每年在7月份进行,只接收本科毕业生。
中国科学院大学研究生分数线要求根据不同的学科、不同的类型,分为统考类、专业课类和研究生特殊学科类三类。
a. 统考类:统考类包括文科、理科、法律、管理、经济学,要求考生总分达到550分以上,单科成绩不低于60分。
b. 专业课类:专业课类包括:历史、政治学、哲学、教育学、心理学、传播学、信息学、地理学等,要求考生总分达到500分以上,单科成绩不低于50分。
c. 特殊学科类:特殊学科类包括:理论物理学、应用物理学、材料物理学、生物物理学、化学物理学、天文学、地质学、环境科学、心理学、数学等,要求考生总分达到530分以上,单科成绩不低于55分。
此外,每年中国科学院大学对研究生录取考试还会根据国家政策灵活调整考试分数线要求。
一、中国科学院数学与系统科学研究院简介
中国科学院数学与系统科学研究院由中科院数学研究所、应用数学研究所、系统科学研究所及计算数学与科学工程计算研究所四个研究所整合而成,此外还拥有科学与工程计算国家重点实验室、中科院管理决策与信息系统重点实验室、中科院系统控制重点实验室、中科院数学机械化重点实验室、华罗庚数学重点实验室、随机复杂结构与数据科学重点实验室,以及中科院晨兴数学中心和中科院预测科学研究中心等。
2010年11月成立国家数学与交叉科学中心,旨在从国家层面搭建一个数学与其它学科交叉合作的高水平研究平台。
数学与系统科学研究院拥有完整的学科布局,研究领域涵盖了数学与系统科学的主要研究方向。
共有16个硕士点和13个博士点(二级学科),分布在经济学、数学、系统科学、统计学、计算机科学与技术、管理科学与工程六个一级学科中,可以在此范围内招收和培养硕士与博士研究生。
在2006年全国学科评估中,我院数学学科的整体评估得分为本学科的最高分数。
数学与系统科学研究院硕士招生类别为硕士研究生、硕博连读生和专业学位硕士研究生。
2019年共计划招收122名。
二、中国科学院大学系统理论专业招生情况、考试科目
三、中国科学院大学系统理论专业分数线
2018年硕士研究生招生复试分数线
2017年硕士研究生招生复试分数线
四、中国科学院大学系统理论专业考研参考书目
616数学分析
现行(公开发行)综合性大学(师范大学)数学系用数学分析教程。
801高等代数
[1] 北京大学编《高等代数》,高等教育出版社,1978年3月第1版,2003年7月第3
版,2003年9月第2次印刷.
[2] 复旦大学蒋尔雄等编《线性代数》,人民教育出版社,1988.
[3] 张禾瑞,郝鈵新,《高等代数》,高等教育出版社, 1997.
五、中国科学院大学系统理论专业复试原则
在中国科学院数学与系统科学研究院招生工作小组领导下,按研究所成立招收硕士研究生复试小组,设组长1人、秘书1人。
复试总成绩按百分制计算,其中专业知识成绩占60%,英语听力及口语测试成绩占20%,综合素质成绩占20%。
在面试环节,每位考生有5分钟自述,考查内容主要包括专业知识、外语(口语)水平和综合素质等。
1、专业知识面试重点考查考生对专业基础知识掌握的深度和广度,对知识灵活运用的程度以及考生的实验技能和实际动手能力等,了解考生从事科研工作的潜力和创新能力。
2、外语面试主要考查考生的听、说能力及语言运用能力。
3、思想品德的面试包括考生的政治态度、思想品德、工作学习态度、团队合作精神、科研道德、遵纪守法以及心理素质等内容。
4、体检主要了解考生的身体健康状况,也包括体能、体质和心理素质等。
5、研究生部通过“政审表”向考生所在单位的人事、政工或考生管理部门了解考生的思想品德情况和现实表现。
“政审表”将根据中国科学院大学时间部署与调档函一并寄发,需由考生本人档案所在单位的人事(政工)部门加盖公章,随档案一并寄回。
政审合格方可寄发录取通知书。
六、中国科学院大学系统理论专业录取原则
复试小组对本学科参加复试的考生根据初试成绩和复试成绩的综合评定,得出拟录取考生名单,经数学与系统科学研究院招生工作领导小组审核通过。
最终录取成绩:将考生初试成绩和复试成绩按一定比例加权平均后,得出录取成绩。
加权平均采用下列公式:
录取成绩=(初试成绩÷5)×40%+复试成绩×60%。
复试成绩不合格者不予录取;政审不合格、体检不合格者不予录取。
拟录取名单确定后将在网站上公示10个工作日
七、中国科学院大学系统理论专业考研复习建议
1、零基础复习阶段(6月前)
本阶段根据考研科目,选择适当的参考教材,有目的地把教材过一遍,全面熟悉教材,适当扩展知识面,熟悉专业课各科的经典教材。
这个期间非常痛苦,要尽量避免钻牛角尖,遇到实在不容易理解的内容,先跳过去,要把握全局。
系统掌握本专业理论知识。
对各门课程有个系统性的了解,弄清每本书的章节分布情况,内在逻辑结构,重点章节所在等。
2、基础复习阶段(6-8月)
本阶段要求考生熟读教材,攻克重难点,全面掌握每本教材的知识点,结合真题找出重点内容进行总结,并有相配套的专业课知识点笔记,进行深入复习,加强知识点的前后联系,建立整体框架结构,分清重难点,对重难点基本掌握。
同时多练习相关参考书目课后习题、习题册,提高自己快速解答能力,熟悉历年真题,弄清考试形式、题型设置和难易程度等内
容。
要求吃透参考书内容,做到准确定位,事无巨细地对涉及到的各类知识点进行地毯式的复习,夯实基础,训练思维,掌握一些基本概念和基本模型。
3、强化提高阶段(9月-11月)
本阶段要求考生将知识积累内化成自己的东西,动手做真题,形成答题模式,做完的真题可以请考上目标院校的师兄、师姐帮忙批改,注意遗漏的知识点和答题模式;总结并熟记所有重点知识点,包括重点概念、理论和模型等,查漏补缺,回归教材。