道岔故障处理指南
- 格式:doc
- 大小:42.70 KB
- 文档页数:7
道岔故障处理六个步骤第一步:确认故障现象在处理道岔故障之前,首先要通过观察和了解列车运行情况,确认道岔是否存在故障。
可以通过检查信号灯状态、调查列车司机的反馈以及现场巡查等方法来确认故障现象。
第二步:采取应急措施一旦确认道岔存在故障,应立即采取应急措施,确保列车安全。
可以通过发出紧急停车指令、限速通告等方式来控制列车运行速度,避免事故的发生。
第三步:查找故障原因确认道岔故障后,需要仔细查找故障原因。
可以通过检查道岔的机械部件、电气设备、信号系统等,以及排查可能存在的外部因素,如天气、动物等,来确定故障原因。
第四步:修复故障在查找到故障原因之后,需要进行相应的修复工作。
根据故障原因的不同,可以进行机械维修、电气调试、信号系统调整等操作,确保道岔能够正常运行。
第五步:测试恢复情况在修复道岔故障之后,需要进行测试,确认道岔的恢复情况。
可以通过模拟列车运行、检查信号灯状态、观察道岔机械部件运行等方式来测试恢复情况,确保道岔可以正常工作。
第六步:复查与监测修复道岔故障之后,还需要进行复查与监测工作,确保道岔的长期稳定运行。
可以通过定期巡查、检测设备的运行情况、收集列车运行数据等方式来进行复查与监测,及时发现并处理潜在问题,确保道岔的安全性和可靠性。
通过以上六个步骤的处理,可以有效地解决道岔故障,并确保列车安全运行。
在处理道岔故障时,还需要注意安全第一,确保人员的安全,同时要遵守相关操作规程,保证处理过程的准确性和规范性。
此外,道岔故障处理工作还需要与其他相关部门和人员密切配合,共同确保道岔的正常运行。
在平时工作中,还应加强道岔的维护保养工作,及时发现并处理潜在故障,提高道岔的可靠性和安全性。
道岔故障处理是一项重要的工作,需要按照一定的步骤和方法进行。
通过正确的处理流程,可以及时准确地解决道岔故障,确保列车安全运行。
在实际工作中,还需要不断提高自身技术水平和综合素质,以更好地应对各种道岔故障情况,保障铁路交通的安全和畅通。
转辙机故障处理程序:道岔出现故障后,应首先根据故障现象分析在哪些地方出现故障才能出现此种现象。
其次,应首先在室外分线盘处测量电源是否送电出去(启动电路必须在操动道岔的同时测量,只有在操动道岔时才向外送直流220v电)如果分线盘处能量到电压,则电源送已送出,否则,是室内故障。
⑴、了解故障情况首先询问楼上信号员故障现象,观察在控制台上道岔操纵时试验。
⑵、登记停用设备,进行要点;⑶、判断是室内还是室外的原因①、如果是单动道岔,在操动时控制台的电流表有指示,说明动作道岔的电已送至到道岔。
如果这时道岔不能操到规定位置,是室外原因。
在操动道岔时,如果控制台的电流表没有指示,首先到机械室的室外分线盘测量该道岔有没有电压,如果有电压说明动作道岔的电已送出,是室外故障。
②、如果是双动道岔,在操动时控制台的电流表动一下就不动了,说明动作道岔的电已送到了一动道岔,故障出在一动道岔以后,是室外故障。
③、如果道岔定、反位都能操动,就是没有表示。
用万用表交流250v档,在分线盘测量X1(或X2)与X3间有无交流110V左右电压,如果有电压,则是室外故障,否则是室内故障。
三、电路常见故障及查找方法(以排骨节点2、4闭合为例)处理方法:首先判定是室内、外故障,如果是室外故障,则应马上到出现故障的道岔处。
打开转辙机盖,将万用表至于欧姆档位,调试万用表指针至零位,将红表笔固定在端子4上,黑表笔至于端子3上,电阻为零时,说明电动机碳刷良好,4号端子上的表笔不动,将端子3上表笔移至端子1上,将万用表调整到欧姆档X1档,用另一根表笔量自动开闭器42-41--插接件1。
如果量到哪处万用表指针趋向∞大时,则说明该点与上一次量的点处断线。
如果在插接件1上量不到电压,打开电缆盒,用万用表红表笔接在1上黑表笔接在5上(仍用DC250v档)让室内操纵道岔,如果量到电压,则说明是电缆盒与插接件之间断线。
用欧姆档分别量电缆盒的1到插接件的1,电缆盒的5到插接件的5。
道岔故障处理指导书为解决道岔故障时,信号维修人员故障处理流程不清,处理思路混乱、判断能力不足的状况,车间现整理出应用于当前道岔故障处理的指导书,作为信号值守人员在应对道岔故障时的参考。
考虑到现场故障的不可预见性和多样性,故障处理人员应根据现场的具体情况,结合本指导书的判断方法,进行综合判断,并应充分考虑故障叠加的可能性。
本指导书暂未考虑混线故障,各维修工班应定期做好电缆绝缘的测试工作,保证电缆绝缘的良好。
一、道岔故障处理的原则发生道岔设备故障时,应遵循“先室内后室外”的原则,室内外故障区分以分线盘为界。
值守人员应及时判断故障位置,无法及时判断时(不超过3分钟),在双人值守站,应在室内外同时安排作业人员,以室内人员为主,同时保持室内外通信通畅,相互及时互通信息。
室外故障处理遵循“先机械后电气”的原则。
电气故障处理遵循“先启动后表示”的原则,优先考虑电压法。
使用电阻法时,要及时切断表示、启动电源,避免造成短路,损坏仪表和扩大故障。
电气故障的查找应优化查找步骤,多使用“中间法”。
二、继电器动作顺序表:三、故障判断指导:1、1DQJ、1DQJF、2DQJ不动作:现象:道岔操作后,无失去表示过程(1号线以BJ(表示继电器)状态为主,以下皆同)故障判断:●3个继电器均不动时,查找DCJ(FCJ)、YCJ(SJ)是否吸起,若未吸起,故障在DCJ(FCJ)、YCJ(SJ)。
若吸起;●查找1DQJ励磁电路。
2、仅1DQJ动作或仅2DQJ不动作现象:表示失去后又自动恢复。
故障判断:2DQJ未转极●检查1DQJF是否吸起,未吸起,查找1DQJF励磁电路。
若吸起;●查找2DQJ励磁电路。
3、2DQJ转极,1DQJ、1DQJF瞬时动作:现象:道岔无法完成正常转换,三相电未完全输出,BHJ不吸起。
分析参考:BHJ正常动作时电压为直流30V左右。
故障判断:●BHJ不吸起,扳动道岔时测试DBQ上1、2端子上的直流电压,电压档选择直流200V档,电压瞬时值有70V及以上时,说明三相电可输出,但BHJ开路,检查BHJ励磁电路和线圈。
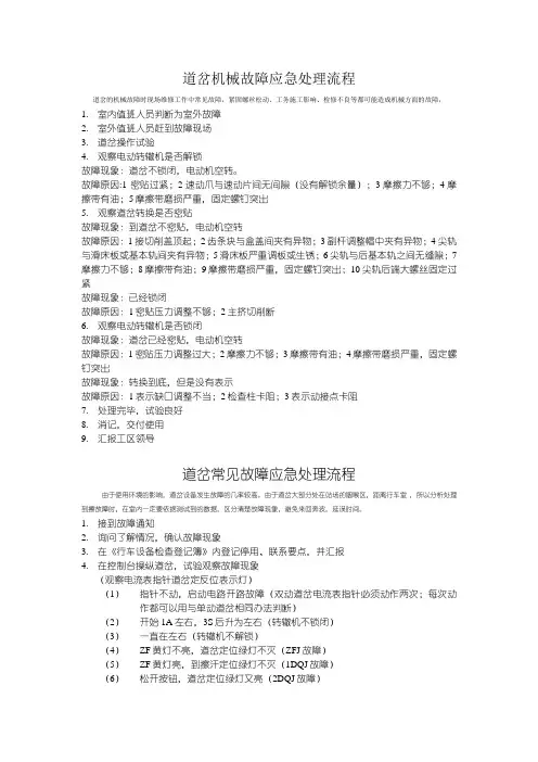
道岔机械故障应急处理流程道岔的机械故障时现场维修工作中常见故障,紧固螺丝松动、工务施工影响、检修不良等都可能造成机械方面的故障,1.室内值班人员判断为室外故障2.室外值班人员赶到故障现场3.道岔操作试验4.观察电动转辙机是否解锁故障现象:道岔不锁闭,电动机空转。
故障原因:1 密贴过紧;2速动爪与速动片间无间隙(没有解锁余量);3摩擦力不够;4摩擦带有油;5摩擦带磨损严重,固定螺钉突出5.观察道岔转换是否密贴故障现象:到道岔不密贴,电动机空转故障原因:1接切削盖顶起;2齿条块与盒盖间夹有异物;3副杆调整帽中夹有异物;4尖轨与滑床板或基本轨间夹有异物;5滑床板严重调板或生锈;6尖轨与后基本轨之间无缝隙;7摩擦力不够;8摩擦带有油;9摩擦带磨损严重,固定螺钉突出;10尖轨后端大螺丝固定过紧故障现象:已经锁闭故障原因:1密贴压力调整不够;2主挤切削断6.观察电动转辙机是否锁闭故障现象:道岔已经密贴,电动机空转故障原因:1密贴压力调整过大;2摩擦力不够;3摩擦带有油;4摩擦带磨损严重,固定螺钉突出故障现象:转换到底,但是没有表示故障原因:1表示缺口调整不当;2检查柱卡阻;3表示动接点卡阻7.处理完毕,试验良好8.消记,交付使用9.汇报工区领导道岔常见故障应急处理流程由于使用环境的影响,道岔设备发生故障的几率较高。
由于道岔大部分处在站场的咽喉区,距离行车室,所以分析处理到擦故障时,在室内一定要依据测试到的数据,区分清楚故障现象,避免来回奔波,延误时间。
1.接到故障通知2.询问了解情况,确认故障现象3.在《行车设备检查登记簿》内登记停用、联系要点,并汇报4.在控制台操纵道岔,试验观察故障现象(观察电流表指针道岔定反位表示灯)(1)指针不动,启动电路开路故障(双动道岔电流表指针必须动作两次;每次动作都可以用与单动道岔相同办法判断)(2)开始1A左右,3S后升为左右(转辙机不锁闭)(3)一直在左右(转辙机不解锁)(4)ZF黄灯不亮,道岔定位绿灯不灭(ZFJ故障)(5)ZF黄灯亮,到擦汗定位绿灯不灭(1DQJ故障)(6)松开按钮,道岔定位绿灯又亮(2DQJ故障)5.分线盘测试,区分室内室外故障(表示灯正常,电流表指针不动,测X2-X4间电压)(1)无DC220V(1、熔丝断;2、室内启动电路开路)(2)有DC220V(1、炭刷接触不良;2、室外启动电路开路)(3)AC110V、DC0V(1、卡缺口;2移位接触器顶起;3、表示电路开路)(表示灯正常,电流表指针动作正常,测X2-X3间交直流电压(正常AC68V DC58V)(1)AC、DC均为0V(1、二极管短路;2、室内表示电路故障)(2)AC160V、DC150V (FBJ 1-4 或其连线断路)(3)AC10V、DC8V (电容开路)(4)AC55V、DC8V (电容短路)6.处理完毕,试验良好7.销记、交付使用8.汇报工区领导启动电路断路故障查找1、万用表置于直流250V,操纵道岔,在1DQJ吸起2DQJ转极瞬间,在电缆盒2、5上测量:有电压、说明转辙机内部断路。
道岔转辙设备机械故障的处理方法
道岔转辙设备机械故障的处理方法
一、故障的原因分析
1.滚轮轴承老化:由于滚轮轴承长期操作,会导致老化,从而出现转轮轴承内部磨损、噪音大等故障。
2.减速机老化:由于减速机长期操作,会导致老化,从而导致齿轮老化、磨损、噪音大等故障。
3.拉簧老化:由于拉簧长期操作,会导致老化,从而出现拉簧破裂或变形、回转不灵敏等故障。
4.销轴老化:由于销轴长期操作,会导致老化,从而出现销轴磨损、角度不正确等故障。
5.润滑油老化:由于润滑油长期操作,会导致老化,从而出现润滑油质量降低、粘度减低、抗摩擦性降低等故障。
二、故障的处理方法
1.滚轮轴承老化:必要时更换,并加注新润滑油,确保轴承的滑动性能。
2.减速机老化:必要时更换,并加注新润滑油,确保减速机的正常操作。
3.拉簧老化:必要时更换,确保拉簧的弹性和灵敏度。
4.销轴老化:必要时更换,确保销轴的正确角度。
5.润滑油老化:更换新润滑油,确保润滑油的质量和粘度,以提高抗摩擦性。
道岔一般故障处理当信号设备发生故障时,信号人员首先登记停用设备,且立即上报;经车站值班人员同意并签认后,应积极查明原因,排除故障,尽快恢复使用;一、道岔机械故障处理1、道岔转不到底的故障现象和原因道岔转不到底的故障现象是操纵道岔后,控制台上的交流电流表一直可以测到动作电流,动作表示灯亮30秒后熄灭;其故障原因主要是机械卡阻;属室外设备故障;其中:1外界影响的原因有:道岔清扫不良、滑床有杂物;岔尖与基本轨之间夹有异物;2工务设备的原因有:a尖轨或心轨爬行超限;b轨距变化;不符合标准;c尖轨工作边直线度超限;d尖轨及心轨弯腰或拱背;e基本轨有肥边、顶铁过紧、等等;3电务设备的原因有:a电动转辙机或密贴检查器内部故障;b道岔密贴调整不良;c杆件不平行;d杆件或其它机件卡阻;2、造成道岔转换不到底的机械故障的几种现象及处理造成道岔转换不到底的机械故障有:1道岔已转换到底,道岔已密贴,外锁闭设备已锁闭,表示杆卡缺口,室内无表示转辙机内接点座的动接点无法打入静接点内;应立即检查工务轨距,轨道水平差有无变化,电务设备各杆件各部连接紧固螺丝是否松动;如工务设备不良应及时与工务联系克服;属电务设备问题应立即处理解决按处理故障的相关规定执行;2道岔不能解锁;应检查外锁闭装置是否调整太紧,而造成转辙机带不动道岔,另外,还要检查工务滑床板有无吊板,从而造成外锁闭设备磨底轨;3道岔不能转换,即道岔动作到四开位置后就不再动作;应检查工务设备是否有变化,轨面高度差是否超标,是否吊板,基本轨是否爬行造成杆件、外锁闭的卡阻;尖轨与基本轨之间是否有异物;转辙机的摩擦转换力是否有变化变小造成牵引力不够;转辙机内是否有异物造成卡阻;查明原因后应立即处理;4道岔不能锁闭,即道岔转换到位后外锁闭装置不能锁闭或不能完全锁闭;应立即检查外锁闭装置是否磨轨底,连接杆是否卡阻;滑床板是否严重缺油锈蚀,密贴是否过紧,基本轨与尖轨之间是否夹有异物;应根据情况抓紧处理;3、道岔密贴调整不良故障的处理当道岔的尖轨与基本轨密贴过紧或过松时,可通过在外锁闭的锁闭铁与锁闭框之间增加或减少垫片的方法进行调整垫片有、、2.0mm;进行尖轨与基本轨的密贴调整时要先调好一面后,再调整另一面; 密贴调整好后,应测量定、反位两侧的锁闭量,当锁闭量偏差大于2毫米时,应通过调整与电动转辙机相连接的拉杆丝扣的长短,使锁闭量达到规定的标准;完成了调整道岔密贴和外锁闭装置锁闭量后,不定期要检查转辙机表示杆的缺口间隙标准:2mm±1mm;二、一般电路故障处理程序1、三相交流电动转辙机动作电路的故障处理程序;三相交流电动转辙机动作电路是由三级控制电路构成的,因此它的故障处理也应按这三级控制电路去分别查找;其中:第一级控制电路的故障是1DQJ不能正常励磁;第二级控制电路的故障是2DQJ不能正常转极;这两级控制电路的故障都是纯室内的电路故障;第三级控制电路是1DQJ12线圈的自闭电路监督下的电动机动作电路;这一级控制电路有两级不同的电路故障;一是1DQJ12线圈不能正常自闭的故障,属于室内外混合故障,正确地确认是室内故障还是室外故障是处理这一类故障的关键;二是道岔不能转换到底的故障,属于室外故障;动作电路故障是处理应按首先判断是室内故障还是室外故障,然后按先室内后室外的程序处理;2、如何确认三相交流动作电源供电故障把万用表打到交流500V挡,测量断相保护器DBQ的11、31、51端子上有没有380V交流电压;如有380V交流电压为供电正常,否则为三相交流动作电源供电故障,可查找是否是三相交流电源屏停止供电,三相交流电源断相或组合侧面保安器烧毁;3、如何查找三相交流电动转辙机表示电路故障由于三相交流电动转辙机是每一台转辙机设置一套表示电路,所以要首先确认是哪一台转辙机的表示电路故障后再去查找;由于表示电路的电源和执行器件在室内,信号器件在室外,执行器件是直流的,电源是交流的,所以完全可以通过对分线盘端子的交、直流电压的测量来区分故障点在室内,还是室外;首先判断故障的性质,然后再具体查找;4、如何查找动作电路的室外断线故障首先测量分线盘动端子上的电压,确认是哪一条外线断线,然后在距该电动转辙机最近的电缆盒内测量已确认外线断线的端子与X2道岔在定位或X3道岔在反位之间有无大约57V的交流电压、22V的直流电压;如有,电压故障点在该电缆盒端子与相对应的分线盘端子之间,如没有,电压故障点在该电缆盒端子与电动机相对应的端子之间,或电动机线圈断线;用这一测量办法查找出有电压与无电压的临界点就是故障点;5、处理动作电路的室外电缆混线故障时要注意什么在处理动作电路的室外电缆混线故障是,不要认为表示电路经过的芯线混线时表示继电器都能可靠失磁落下,而放弃对其芯线的查找;道岔在定位时X1与X4,在反位时X1与X5发生混线故障时,表示继电器不仅不会失磁落下,反而吸合的更可靠;在处理混线故障时应首先排除它们混线的可能;三、工务部门设备不良对道岔的影响1、如何防止和处理非电务设备造成的道岔故障ZDJ9、S700K型电动转辙机是直接操纵道岔的转辙设备,为保证正常使用必须要防止外界的影响,因此要严格执行维护作业程序,及时发现工务设备的不良和外界的影响因素,并及时通知工务部门尽快的克服;在故障处理时应注意除了检查信号设备外,不可忽视外界影响和工务设备的检查,当发现工务设备不良时,应及时通知工务部门配合修复;2、尖轨爬行对道岔的转换有何影响、如何消除;由于受气温的影响,尖轨会发生爬行现象,造成动作杆与锁闭杆不在一条直线上,产生夹角,这使得道岔转换时转换力分解,致使道岔转换受阻;处理此类故障大多采取方钢枕的方法,使杆件平顺达到标准,也可采用调整A、B位置的方法解决;3、滑床板与尖轨不密贴对道岔转换有何影响,如何消除尖轨所有的重量都压在滑床板上,如果滑床板与尖轨有严重的不密贴,尖轨的重力作用在W块滑床板上,接触面积越小,摩擦阻力越大,会使道岔转换不灵活,严重时会使道岔转换受阻;解决办法:务必请工务解决;4、道岔开程不标准对道岔转换有何影响,如何消除道岔开程不标准,会影响电动转辙机机内锁闭,会切断道岔表示;在维修中必须适当调整;在实际维修情况中存在两种情况:1道岔密贴不良,开程不均:如果是道岔开程偏大,应在道岔尖轨与外锁连接铁之间加垫片;当开程偏小时,应在道岔基本轨与外锁连接铁之间加垫片;2道岔密贴良好,开程不均:如果道岔一侧开程偏大,一侧开程偏小,可调整外锁闭杆连接铁的长度,使两侧开程均匀;3如果道岔一侧开程偏大,一侧开程合适,要在尖轨连接铁与尖轨间用加、减垫片或在基本轨与外锁闭铁间加、减垫片的组合方法来解决;。
道岔故障三步法
一旦接到道岔故障后,要立即拿好应急工具赶到故障道岔,对转辙部进行细致检查。
首先检查尖轨内是否有螺栓及其他杂物;再者检查尖轨是否有翘尖问题。
如果发现有螺栓或其他掉落转辙部内要用撬棍及时清除,出现尖轨翘尖要立即把尖前接头抬起,如果尖轨跟端出现坑洼,要把尖轨跟端起平。
特殊条件下也可一人站尖轨首拉杆上,手持道锤,通知车站值班员扳动道岔,在尖轨靠贴基本轨的同时,用道锤敲击尖轨铁底强行让尖轨落锁。
更换伤损尖轨是工务部门比较常见的一种工作,更换的方式方法也是多种多样。
但是,在更换尖轨过程中如何保证作业安全顺利是工务人需要研究的课题,提前备好三个枕木头;枕木头长度应在同一根岔枕两股滑床板之间;封锁时将三个枕木头等距地放在转辙部中间岔枕上;拨出伤损尖轨于枕木头上,将伤损尖轨拨出转辙部外侧。
然后再拨入新尖轨并安装好。
道岔故障处理指南
一、 故障位置场景
二、 应急处理流程
角色说明:
行值、值班站长、站务员均为车站工作人员;
行调1、行调2、综调、值班主任、环调均为调度工作人员; 抢修人员为工程抢修及应急处置工作人员; 步骤 岗位 具体作业内容
动画内容
1 九龙山站行值 发现30#道岔故障无表示后,报告行调和值班站长。
行调,九龙山站行值发现30#道岔故障无表示。
(语音内容)
值班站长,九龙山站行值发现30#道岔故障表示。
(语音内
容)
2
行调1
接报九龙山站行值报告后报值班主任,设置平乐园站上行站台扣车。
值班主任,九龙山站30#道岔故障无表示。
(语音内容)
平乐园站值班站长,平乐园站上行站台扣车。
(语音内容)
3
值班主任
向各调宣布启动道岔应急预案;向调度部长、运营副总经理、TCC 汇报,通知各调按规定开展工作。
各位调度,启动道岔故障处理应急预案,请按预案开展工作。
(语音内容)
调度部长,九龙山站30#道岔故障无表示,已启动道岔故障处理应急预案。
(语音内容)
上行
平乐园站(北京14号线)
九龙山站(北京14号线) 30#道岔。
道岔故障处理(以D-F为例)发表于:2008年10月12日 22时3分30秒阅读(4)评论(0)举报本文链接:/46180658/blog/1223820210道岔故障处理(以D-F为例)道岔故障处理(以D-F为例)一、故障现象:在HMI上单操道岔到反位,原道岔位置不变,说明是1DQJ不励磁故障。
故障原因:1、联锁机不驱动,是造成FCJ、 SJ不励磁的原因。
第一点:是联锁条件不具备,所以联锁机不驱动FCJ、 SJ继电器。
查看HMI上是否有道岔单锁或其它锁闭条件存在。
处理方法:是解除有关的锁闭条件,即可扳动道岔。
第二点:是驱动板故障。
从SDM机架图中可看到驱动FCJ或SJ码位灯不点亮绿灯。
处理方法:将工作主机切换至备机后再次单操道岔能正常扳到反位,则说明是主机驱动板故障,断电后更换该驱动板即可恢复正常。
2、A机或B机驱动电路故障,使FCJ、 SJ继电器不能励磁。
查找方法:查看SDM驱动码位灯点亮过,但是在驱动时,继电器1-2或3-4线圈上测不到驱动电压,将工作主机切换至备机后,道岔能扳动,说明是主机驱动电路故障。
处理方法:重新切回到主机,用直流电压档接在接口柜端子上,单操道岔,如果有直流24V电压,则是接口柜到继电器线圈之间有故障点。
修复故障后恢复正常。
3、1DQJ励磁电路故障。
故障点为:KZ→SJ42-42;1DQJ13-23;2DQJ83-81;FCJ31-32→KF及有关配线。
查找方法:1)用电阻档测量SJ41与FCJ31两点间电路是否通的。
如果电阻无穷大,则缩小范围逐点测量,找到断点。
2)如果SJ41与FCJ31两点间电路是通的,那么改用直流电压档,在单操道岔时,借KZ电源,将负表笔接在FCJ31上,如果有电则证明FCJ31至KF之间是通的,如无KF则说明这段电路有断点。
在单操道岔时,借KF电源,将正表笔接在SJ41上,如果有电则证明SJ41至KZ 之间是通的,如无KZ则是故障点。
二、故障现象:单操道岔,道岔位置红闪,电流表不动,25秒(积、西、宣、太)或15秒后(复、北、建、雍)恢复原表示,故障原因是2DQJ不转极。
道岔应急处置方案范本1. 引言道岔是铁路交通中十分重要的组成部分,其作用在于转换列车行进方向以及分配车辆进出不同的轨道。
然而,由于各种原因,道岔出现故障的情况时有发生。
为了保证铁路交通的安全、快速、顺畅运行,需要及时、正确地进行应急处置。
本文将就道岔应急处置方案提供参考。
2. 道岔故障的种类及处理方法道岔的故障种类繁多,需要根据不同的故障情况采用相应的处理方法。
2.1 转辙机故障当转辙机出现故障时,可根据具体情况采取如下处理方法:1.联动杆发生断裂:必须立即停运道岔,并在现场对断裂情况进行排查,重新设置联动杆,恢复道岔的正常运行。
2.转辙机齿轮损坏:必须停运道岔,检查齿轮是否能够修复,如无法修复,需要更换齿轮。
3.转辙机电机故障:需要对电机进行检修或更换。
2.2 道岔压板故障当道岔的压板故障时,可采取如下处理措施:1.压板损坏:需要更换压板。
2.压板过紧或过松:需要对压板进行调整,使之符合正常要求。
2.3 进路故障当道岔的进路出现问题时,需要采取如下应急措施:1.出现漏进路:应及时对进路进行更换或修复。
2.进路信号故障:需要对信号进行检修或更换。
3.进路道岔交叉处故障:一般需要停运道岔,进行检修或更换。
3. 应急处置流程在道岔出现故障时,需要采取快速且科学的应急措施,以确保铁路交通的安全运行。
应急处置流程如下:1.道岔故障发生后,应及时报告调度员,发出必要的信号停车指令,避免车辆进入故障区域。
2.现场工作人员应立即前往故障现场,进行初步排查,并尽量排除易于解决的故障。
3.如果现场工作人员无法处理故障,需要进行更加彻底的排查,并采取较为详细的处置措施。
4.处置结束后,需要进行试运行,并进行必要的检查和测试,确认道岔能够正常运行之后,方可恢复运行。
4. 总结道岔是铁路交通中至关重要的组成部分,因此,其应急处置方案必须充分考虑各种故障的可能性,并针对不同的故障种类采取相应的处置措施。
需要强调的是,应急处置方案不仅需要合理,还需要在实际操作中进行科学调整,以保障铁路交通的安全、快速、顺畅运行。
浅谈道岔故障处理与分析道岔故障按性质分为道岔转换故障和道岔表示故障两类一、道岔转换故障查找主流程图道岔转换故障查找主流程图:(如图一)条件框“道岔能动吗”是指室内操作道岔时,在控制台电流表上能指示出转辙机的动作电流。
条件框“室内有启动电压”是指在道岔操作不动时,在分线盘上测量是否有操作时的正常启动电流。
条件框“摩擦电流标准”是指道岔转换位置受阻时控制台上电流表反映出摩擦电流是否符合标准。
二、道岔表示故障查找主流程图道岔表示故障查找主流程图:(如图二)道岔表示故障是指在确认道岔密贴后无道岔表示的故障。
万万不可在道岔未密时处理道岔表示故障。
条件框“分线盘表示线为开路电压”是指当道岔转换到位后出现无表示故障时,在分线盘上测试表示外线的交流电压是否为开路电压(四线制为110V)条件框“自动开闭器接点故障”是指在分线盘测试开路表示电压时,室外值班人员应首先检查转辙机自动开闭器检查柱是否落入表示杆缺口内。
三、启动电路故障处理与分析道岔控制电路,区分其无法启动的故障范围,可在扳动道岔时,从控制台道岔表示灯的变化情况、控制台上电动转辙机电流表读数及分线盘X2、X4(反位→定位时为X1、X4)线端子上的电压读数来加以判断和区分。
1、现象一扳动道岔后,原来的表示灯未熄灭,可判为室内启动电路故障,为第一道岔启动继电器1DQJ未励磁。
接下来应查找1DQJ继电器的励磁电路,首先应确认该道岔是否处于锁闭状态。
而1DQJ继电器不能励磁的故障大致有:1、本道岔区段处于锁闭状态或其他联锁照查条件未能满足。
此时KZ电源未送到1DQJ继电器线圈3,需查明原因给予解锁或满足其联锁照查条件。
2、DQJ继电器3-4线圈励磁电路有断路故障,用电表逐点测量直流24V控制电压,即可查出断点加以连通。
3、1DQJ继电器本身不良。
此时直流24V控制电压已送到1DQJ继电器的3-4线圈电源引入簧片,但1DQJ继电器不励磁,一般为3-4线圈断线,继电器插座板簧片接触不良或有关配线假焊、脱焊等。
道岔故障处理六个步骤道岔是铁路交通中的重要设备之一,其作用是将行驶中的列车从一条轨道引导到另一条轨道上。
然而,在日常运营中,道岔故障是不可避免的。
为了保证列车的安全和正常运行,必须及时处理道岔故障。
本文将介绍道岔故障处理的六个步骤。
第一步是故障现象观察。
当收到道岔故障报告后,工作人员首先要前往故障现场进行观察。
他们要仔细观察道岔的位置、状态和周围环境,了解故障的具体表现。
例如,道岔是否卡住或移动不畅,是否有异常声音或异味等。
通过观察现象,可以初步判断故障的性质和原因。
第二步是故障原因分析。
基于观察结果,工作人员需要对道岔故障的原因进行分析。
可能的原因包括设备老化、磨损、松动、电路故障等。
他们可以借助各种检测设备和仪器,对道岔进行测量和测试,以确定具体的故障原因。
在进行原因分析时,需要遵循科学的方法和操作规程,以确保准确性和可靠性。
第三步是故障排除。
在确定了故障原因后,工作人员需要采取相应的措施来排除故障。
具体的操作包括修复设备、更换部件、调整调试等。
在进行排除故障的过程中,工作人员应严格按照操作规程进行,确保安全和有效。
第四步是测试验证。
在排除故障后,工作人员需要对道岔进行测试验证,以确保故障已经被完全解决。
他们可以通过手动操作或使用专业设备对道岔进行测试,检查其运行情况是否正常。
如果发现仍然存在问题,需要进一步分析和处理。
第五步是记录和报告。
在故障处理的过程中,工作人员需要详细记录每一步的操作和结果。
这些记录对于今后的故障分析和处理非常重要。
此外,他们还需要向相关部门上报故障情况,以便进行统计和分析,并及时采取措施来避免类似故障的发生。
最后一步是故障分析和改进。
故障处理完毕后,工作人员应对整个故障处理过程进行分析和总结。
他们可以评估处理故障的效果和方法的合理性,找出不足之处,并提出改进措施。
这样可以不断提高故障处理的效率和质量,提升铁路交通的安全性和可靠性。
道岔故障处理的六个步骤包括故障现象观察、故障原因分析、故障排除、测试验证、记录和报告以及故障分析和改进。
道岔常见故障的分析道岔的原理及常见故障的分析一、道岔控制电路的原理1、道岔启动电路应保证实现以下技术条件⑴道岔区段有车时,道岔不应转换。
此种锁闭作用叫做区段锁闭。
⑵进路在锁闭状态时,进路上的道岔都不应转换。
此种锁闭作用叫做进路锁闭。
⑶在道岔启动电路已经动作以后,即使有车驶入该道岔区段也应保证道岔继续转换到底。
⑷道岔启动电路动作后,如果由于转辙机的自动开闭器接点接触不良或电机故障,以至电动机电路不通时,应使启动电路自动停止工作复原,保证道岔不会再转换。
⑸为了便于维修试验,以及在道岔尖轨与基本轨之间夹有障碍物致使道岔转换不到底时应能使道岔转回原位。
2、道岔启动电路构成原理⑴1DQJ电路励磁电路①、道岔按钮CA-6接点道岔按钮CA-61与CA-62接点定位时闭合,在维修转辙机或清扫道岔时,把CA按钮拉出CA-61与CA-62断开对道岔实行单独锁闭。
②、锁闭继电器SJ-8前接点。
在6502电器集中里,SJ吸起反映道岔区段空闲和进路在解锁状态。
当道岔区段有车时或进路在锁闭状态时,SJ落下,SJ81-82断开切断道岔启动电路,对道岔实行进路锁闭和区段锁闭使道岔不能转换。
③、道岔按钮继电器CAJ前接点和条件电源“KF-ZFJ”或“KF-ZDJ”。
CAJ-Q是道岔按钮按下DAJ吸起后闭合,是道岔按钮按下闭合接点的复示继电器。
条件电源“KF-ZFJ”在道岔总反位继电器吸起后才有电。
条件电源“KF-ZDJ”在道岔总定位继电器吸起后才有电。
④、道岔定位操纵继电器和DCJ接点道岔反位操纵继电器FCJ接点。
当排列进路时,需要进路上的道岔向定位转动则DCJ吸起,当进路上的道岔需要向反位转动时,FCJ吸起。
⑤道岔第二启动继电器第四组接点(2DQJ141)反映道岔处在什么位置。
•141-142闭合,道岔处在定位。
141-143闭合道岔处在反位。
⑥向定位单独操纵道岔的操作方法为:•同时按下道岔的单操按钮和总定位按钮,这时CAJ吸起接通电路。
简述道岔故障应急处理原则道岔故障是指铁路道岔在使用过程中出现的各种故障情况。
由于道岔是铁路线路中的重要组成部分,一旦出现故障,将严重影响铁路运输的正常进行。
因此,对于道岔故障的应急处理具有重要意义。
本文将从几个方面简述道岔故障应急处理的原则。
一、快速排查故障原因道岔故障的原因可能有很多,例如道岔机械部件损坏、电气系统故障、轨道变形等。
在应急处理中,首先需要快速排查故障的具体原因,以便采取相应的措施进行修复。
可以通过观察道岔的外观、检查电气设备的接线是否正常、检查轨道是否有异常等方式进行初步判断。
如果条件允许,还可以使用专业设备进行测量和检测,以获取更准确的故障信息。
二、保证列车运行安全道岔是列车行进中的关键部件,因此在应急处理中需要确保列车运行的安全。
当发现道岔故障后,首先应立即采取措施确保列车能够平稳停车,避免发生事故。
可以通过与列车司机进行紧急通信,告知道岔故障情况,并指导列车进行安全停车。
同时,还可以通过设置临时信号、设置限速区域等方式,确保列车在道岔故障区域安全行驶。
三、及时修复故障道岔故障的修复需要专业的技术人员进行。
一旦发现道岔故障,应立即联系相关部门派遣维修人员进行修复。
在修复过程中,需要根据故障的具体原因,采取相应的维修措施。
例如更换损坏的机械部件、修复电气系统故障、调整轨道等。
在进行修复时,需要严格按照相关规范和操作流程进行,确保修复的质量和效果。
四、加强道岔维护管理为了预防道岔故障的发生,需要加强对道岔的维护管理工作。
首先要定期对道岔进行巡视和检查,及时发现潜在故障隐患,并进行处理。
其次要做好道岔的清洁工作,保持道岔的清洁和干燥,防止灰尘、杂物等进入影响正常运行。
同时还要定期对道岔进行润滑和调整,确保其运行的灵活性和准确性。
五、加强人员培训和技术交流道岔的维护和管理需要专业的技术人员进行操作和控制。
因此,在应急处理中,需要加强人员培训和技术交流,提高技术人员的维修水平和应急处理能力。