对夹式蝶阀尺寸图-上海东格阀门有限公司
- 格式:doc
- 大小:189.00 KB
- 文档页数:2
蝶阀专用法兰连接尺寸(一)[UseMoney=1]PN0.25-PN0.6MPa蝶阀专用法兰连接尺寸PN1.0MPa蝶阀专用法兰连接尺寸蝶阀专用法兰连接尺寸(二)[UseMoney=1]PN1.6MPa蝶阀专用法兰连接尺寸PN2.5MPa蝶阀专用法兰连接尺寸对夹蝶阀专用法兰PL-PN0.6Mpa PL-PN1.0Mpa PL-PN1.6MpaPL-PN2.5Mpa对夹蝶阀专用法兰PN1.0Mpa公称通径DN 管子外径A1连接尺寸密封面尺寸法兰厚度C法兰内孔坡口宽度b 法兰外径D螺栓孔中心圆直径K螺栓孔直径L螺栓,螺柱内凸圆孔直径D4法兰凸圆厚度H*内径B孔数n螺纹Th d f4045150/145110184M1685318404465 5057165/160125184M16100318504595 6576185/180145184M16120320654785 8089200/195160188/4 M16135320804916 100108220/215180188M1615532210041106 125133250/245210188M1618532412541356 150159285/280240238M2021032415041616 200219340/335295238M2026532420852227 250273395/3903502312M2032032625562769 300325445/4404002312M2036842830863289 350377505/5004602316M20428428340?738110 40042656551526/2516M24/M22482430405743010 45048061556526/2520M24/M22532430455848510 50053067062026/2520M24/M22585432505853510 6006307807253020M27685536605863610 7007208958403024M27800536705972410 8008201015/10109503424M30905538810982410 9009201115/111010503428M301005538900992412 100010201230/1220116036/3428M33/M30111553810009102412[ 关闭此页] 首页上一页下一页末页对夹蝶阀专用法兰PL-PN0.6Mpa PL-PN1.0Mpa PL-PN1.6Mpa PL-PN2.5Mpa对夹蝶阀专用法兰PN1.6Mpa。
产品概述针型阀密封性良好,一般用于较小流量,较高压力的气体或液体(如蒸汽、油品)介质的密封。
该阀种类一般分为普通截止阀、针型截止阀、角式针型阀、仪表针型阀、波纹管针型阀、阀组等。
针型截止阀的密封性良好,使用寿命长,即使密封面损坏后,也只需要更换易损零件,即可继续使用。
卡套式仪表阀门具有安装拆卸方便、连接紧固、有利于防火、防爆和耐压能力高、密封性能良好等优点,是电站、炼油、化工装置和仪表测量管路中的一种先进连接方式的阀门。
手动截止阀、球阀可安装在管路的任何位置上内螺纹针型阀结构图内螺纹针型阀主要外形及连接尺寸公称直径(mm)管螺纹J13W-1.6/32III型尺寸重量(Kg) Do L H H1d61/460589010040.65 103/860609010050.67 151/265649010560.8 203/480781051228 1.08 2511009012013510 1.9 3211/412012018019515 5.0 4011/2140140200220187.5内螺纹针型阀主要零件材料型号公称压力(MPa)试验压力(MPa)工作压力(MPa)工作温度(℃)J13W-1.6/32III型适用介质壳体密封( 液)密封( 气)J13W -16Ⅲ 1.6 2.4 1.76 0.6 1.6P ≤540℃液化石油气水、酸、蒸汽、油品等J13W -40Ⅲ 4.0 6.0 4.4 0.6 4.0J13W -160Ⅲ16.0 24.0 17.6 0.6 16.0C ≤425℃J13W -320Ⅲ32.048.035.20.632.0。
法兰蝶阀结构尺寸表引言法兰蝶阀是一种常用的管道阀门,广泛应用于各个行业中。
它的结构尺寸直接关系到其安装、使用和维护等方面的问题。
本文将详细介绍法兰蝶阀的结构尺寸表,包括其各个部件的尺寸参数以及相关的标准。
法兰蝶阀的结构组成法兰蝶阀主要由以下几个部分组成:1.本体:通常由铸铁或不锈钢制成,其重量和强度与阀门的规格和工作条件有关。
2.阀板:采用活塞式结构,通常由铸铁或不锈钢制成,阀板上有橡胶密封圈,用于实现阀门的密封。
3.法兰:连接阀门和管道的部件,通常由钢材制成,有不同的连接方式,如螺纹连接、焊接连接或垫圈连接等。
4.传动装置:用于控制阀板的开启和关闭,通常有手动操作和电动操作两种方式。
5.密封材料:用于阀门的密封,常用的材料有橡胶、聚四氟乙烯等。
6.其他:包括定位销、弹簧、轴承等配件,用于保证阀门的正常运行和密封性能。
结构尺寸表下面是一个典型的法兰蝶阀的结构尺寸表的示例:阀门规格(DN/mm)A(mm)B(mm)C(mm)D(mm)E(mm)50 128 43 52 43 465 137 46 60 46 4.580 147 46 76 46 4.5100 164 52 89 52 6150 189 56 140 56 9200 232 60 165 60 11.5250 275 68 205 68 11.5300 328 78 234 78 11.5400 423 102 315 102 14500 540 122 398 122 17600 648 130 480 130 21以上尺寸表列出了不同规格的法兰蝶阀的主要尺寸参数,其中:•A:阀门长度,包括本体和法兰的总长度;•B:连接法兰的螺栓孔中心到阀门中心的距离;•C:连接法兰的螺栓孔的内径;•D:连接法兰的螺栓孔数量;•E:法兰蝶阀的蝶板的厚度。
相关标准法兰蝶阀的结构尺寸通常遵循以下标准:1.JB/T 8527-1997《蝶式法兰阀结构尺寸》;2.GB/T 9113-2008《钢制法兰》。
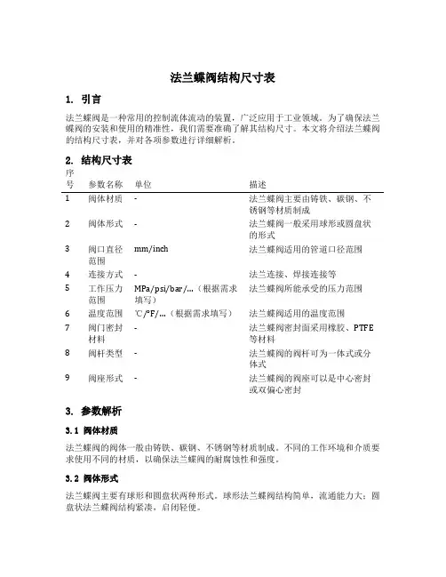
法兰蝶阀结构尺寸表1. 引言法兰蝶阀是一种常用的控制流体流动的装置,广泛应用于工业领域。
为了确保法兰蝶阀的安装和使用的精准性,我们需要准确了解其结构尺寸。
本文将介绍法兰蝶阀的结构尺寸表,并对各项参数进行详细解析。
2. 结构尺寸表序号参数名称单位描述1 阀体材质- 法兰蝶阀主要由铸铁、碳钢、不锈钢等材质制成2 阀体形式- 法兰蝶阀一般采用球形或圆盘状的形式3 阀口直径范围mm/inch 法兰蝶阀适用的管道口径范围4 连接方式- 法兰连接、焊接连接等5 工作压力范围MPa/psi/bar/…(根据需求填写)法兰蝶阀所能承受的压力范围6 温度范围℃/°F/…(根据需求填写)法兰蝶阀适用的温度范围7 阀门密封材料- 法兰蝶阀密封面采用橡胶、PTFE等材料8 阀杆类型- 法兰蝶阀的阀杆可为一体式或分体式9 阀座形式- 法兰蝶阀的阀座可以是中心密封或双偏心密封3. 参数解析3.1 阀体材质法兰蝶阀的阀体一般由铸铁、碳钢、不锈钢等材质制成。
不同的工作环境和介质要求使用不同的材质,以确保法兰蝶阀的耐腐蚀性和强度。
3.2 阀体形式法兰蝶阀主要有球形和圆盘状两种形式。
球形法兰蝶阀结构简单,流通能力大;圆盘状法兰蝶阀结构紧凑,启闭轻便。
3.3 阀口直径范围法兰蝶阀适用的管道口径范围是指阀门能够安装在的管道直径范围。
根据不同的应用需求,可以选择合适的阀口直径。
3.4 连接方式法兰蝶阀一般采用法兰连接、焊接连接等方式连接到管道上。
法兰连接适用于大口径阀门,而焊接连接适用于小口径或高温高压工况。
3.5 工作压力范围法兰蝶阀可以承受的工作压力范围是指阀门能够正常工作的最大压力范围。
根据实际工况需求,选择合适的工作压力范围以确保阀门正常运行。
3.6 温度范围法兰蝶阀适用的温度范围是指阀门能够正常工作的最大温度范围。
根据介质和环境温度,选择合适的温度范围以避免阀门因温度过高或过低而失效。
3.7 阀门密封材料法兰蝶阀密封面一般采用橡胶、PTFE等材料进行密封。
一、对夹式蝶阀产品概述软密封中线对夹式蝶阀,双偏心法兰式蝶阀结构紧凑,90°回转开关轻松,密封可靠,使用寿命长,被广泛用于水厂、电厂、钢厂、造纸、化工、饮食等系统供排水中,作为调节和截止使用。
二、对夹式蝶阀特点:1、本阀采用双偏心结构,具有越关越紧的密封功能,密封性能可靠。
2、密封副材料选用不锈钢和丁腈耐油橡胶配对,使用寿命长。
3、橡胶密封圈即可位于阀体上,也可以位于蝶板上,可适用不同特点的介质,供用户选择。
4、蝶板采用框架结构,强度高,过流面积大,流阻小。
5、整体烤漆、能有效地防止锈蚀且只要更换密封阀座密封材料,就可使用于不同介质。
6、本阀具有双向密封功能,安装时不受介质流向的控制,也不受空间位置的影响,可在任何方向安装。
7、本阀结构独特,操作灵活,省力,方便。
三、对夹式蝶阀主要结束参数:公称通经DN(mm)50~200050~1600公称药理PN(MPa)0.6 1.0 1.6密封试验(MPa)0.66 1.1 1.76强度试验(MPa)0.9 1.5 2.4适用温度丁腈橡胶:-40℃~90℃氟橡胶:-20℃~200℃适用介质水、空气、天然气、油品及弱腐蚀性流体泄漏率符合GB/T13927-92标准驱动方式蜗轮传动、电动、气动、液动四、对夹式蝶阀主要零部件材料:零件名称材料阀体WCB、QT450-10、HT200、HT250蝶板WCB、QT450-10、HT200、HT250阀轴2Cr13密封圈丁腈耐油橡胶填料柔性石墨五、对夹式蝶阀执行标准:制造标准GB/T 122387-89法兰标准GB9113-2000、GB17241.6-1998结构长度标准GB12221-89检验标准GB/T 13927-92六、对夹式蝶阀主要外形连接尺寸DN L H HO A B0.6MPa 1.0MPa 1.6MPa DO n-d DO n-d DO n-d5043632352701101104-141254-181254-18 6546702502701101304-141454-181454-18 8046832752701101504-181608-181608-18 100521053162701101704-181808-181808-18 125561153403101102008-182108-182108-18 150561373763101102258-182408-222408-22 200601644303531502808-182958-222958-22 2506820649935315033512-1835012-2235512-26 3007823057038015039512-2240012-2241012-26。
对夹式止回阀详细结构尺寸图-H76型H76 对夹式止回阀基本信息栏品名型号规格压力材质对夹双瓣止回阀H76W DN40-1200mm PN1.6-6.4mpa 碳钢;不锈钢H76W、H76H型对夹双瓣止回阀由阀体、蝶形双阀瓣、阀杆及弹簧等零件组成,采用对夹和法兰连接。
由于蝶形双瓣行程短,并且有弹簧加载,可显著减少水锤现象。
对夹双瓣止回阀结构图技术参数公称压力PN(MPa) 1 1.6 2.5 4试验压力强度试验 1.5 2.4 3.75 6密封试验 1.1 1.76 2.75 4.4适用介质水、蒸汽、油品、污水、酸碱类适用温度橡胶密封面(X)-20℃~120℃合金钢密封面(H)主体碳钢-29℃~425℃H76系列对夹双瓣旋启式止回阀的型号、材料及主要参数配管法兰公称压力常规产品型号JB/T74~90 GB/T9112 ~9124 HG20592 ~20614PN1.0MPa H76H-10C H76W-10P H76W-10P8 H76W-10P3 H76W-10R H76W-10R8 H76W-10R3 PN1.6MPa H76H-16C H76W-16P H76W-16P8 H76W-16P3 H76W-16R H76W-16R8 H76W-16R3 PN2.5MPa H76H-25 H76W-25P H76W-25P8 H76W-25P3 H76W-25R H76W-25R8 H76W-25R3 PN4.0MPa H76H-40 H76W-40P H76W-40P8 H76W-40P3 H76W-40R H76W-40R8 H76W-40R3 PN6.3MPa H76H-63 H76W-63P H76W-63P8 H76W-63P3 H76W-63R H76W-63R8 H76W-63R3 PN10.0MPa H76H-100 H76W-100P H76W-100P8 H76W-100P3 H76W-100R H76W-100R8 H76W-100R3 PN16.0MPa H76H-160 H76W-160P H76W-160P8 H76W-160P3 H76W-160R H76W-160R8 H76W-160R3 PN20.0MPa H76H-200 H76W-200P H76W-200P8 H76W-200P3 H76W-200R H76W-200R8 H76W-200R3 PN25.0MPa H76H-250 H76W-250P H76W-250P8 H76W-250P3 H76W-250R H76W-250R8 H76W-250R3GB/T9112 ~9124 HG20615 ~20635 SH3406PN2.0MPa H76H-20C —H76W-20P8 H76W-20P3 —H76W-20R8 H76W-20R3 PN5.0MPa H76H-50 —H76W-50P8 H76W-50P3 —H76W-50R8 H76W-50R3 PN11.0MPa H76H-110 —H76W-110P8 H76W-110P3 —H76W-110R8 H76W-110R3 PN15.0MPa H76H-150 —H76W-150P8 H76W-150P3 —H76W-150R8 H76W-150R3 PN26.0MPa H76H-260 —H76W-260P8 H76W-260P3 —H76W-260R8 H76W-260R3 PN42.0MPa H76H-420 —H76W-420P8 H76W-420P3 —H76W-420R8 H76W-420R3ANSI B16.5Class150 H76H-A1C —H76W-A1P8 H76W-A1P3 —H76W-A1R8 H76W-A1R3 Class300 H76H-A3 —H76W-A3P8 H76W-A3P3 —H76W-A3R8 H76W-A3R3 Class600 H76H-A6 —H76W-A6P8 H76W-A6P3 —H76W-A6R8 H76W-A6R3 Class900 H76H-A9 —H76W-A9P8 H76W-A9P3 —H76W-A9R8 H76W-A9R3 Class1500 H76H-A15 —H76W-A15P8 H76W-A15P3 —H76W-A15R8 H76W-A15R3Class2500 H76W-A25 —H76W-A25P8 H76W-A25P3 —H76W-A25R8 H76W-A25R3主要零件材料阀体WCB(A105) ZG1Cr18Ni9Ti CF8(304) CF3(304L)ZG1Cr18Ni12Mo2Ti0Cr17Ni1Mo2 00Cr17Ni14Mo2 阀体CF8 CF8 CF8 CF3 CF8M CF8M CF3M阀轴2Cr13 1Cr18Ni9Ti 0Cr18Ni9 00Cr19Ni10 1Cr18Ni12Mo2Ti 0Cr17Ni12Mo2 00Cr17Ni14Mo2 弹簧0Cr18Ni9 0Cr18Ni9 0Cr18Ni9 00Cr19Ni10 0Cr17Ni12Mo2 0Cr17Ni12Mo2 00Cr17Ni14Mo2适用工况适用介质水、蒸汽、油品等硝酸等腐蚀性介质强氧化性介质醋酸等腐蚀性介质尿素等腐蚀性介质适用温度(℃) -29~425 -196~540 -196~425 -196~540 -196~455 注:本表为常规对夹式止回阀的型号编制、主要零件材料及适用工况,其他要求及其型号编制参见对夹式止回阀型号编制方法。
蝶阀的长度尺寸规格表可能会因为不同的制造商、型号和用途而有所不同。
一般来说,蝶阀的长度尺寸可以从几十毫米到几米不等。
蝶阀的长度尺寸规格表通常会包括长度、宽度、高度等基本参数,以及法兰间距、阀体厚度等细节参数。
此外,还需要考虑管道的连接方式、阀门的操作方式以及安装空间等因素,以确保蝶阀的正确安装和操作。
具体来说,蝶阀的长度尺寸规格表应该包括以下内容:
1.蝶阀的整体长度,即蝶板和阀体之间的总长度。
2.蝶阀的宽度和高度,即蝶板的直径和阀体的高度。
3.法兰间距,即法兰连接的两个管道之间的距离。
4.阀体厚度,即蝶阀的主体部分的厚度。
5.操作机构的尺寸和重量,如果蝶阀配有操作机构的话。
6.其他特殊要求,如防爆、防腐等。
需要注意的是,蝶阀的长度尺寸规格表并不是一成不变的,而是需要根据具体的工程要求和设计参数进行选择和确定。
因此,在选择和使用蝶阀时,应该仔细阅读产品说明和规格参数,并遵循相关标准和规范。
手动蝶阀外形尺寸
手动衬胶蝶阀应用于化工,石油,制氧,医药等方面,具有较高的质量和耐腐蚀性。
公称压力:、、、ANSI150
公称通径:DN50~600mm
工作温度:-20~80℃
传动机构:手轮蜗轮
密封形式:软密封
主要材质:阀体
铸铁衬胶
阀芯 (1)QT-400 (2)CF8 (3)CF8M (4)CF3M
D371X蜗轮软密封对夹蝶阀结构图主要外形连接尺寸
电动对夹硬密封蝶阀适用范围
城建、化工、冶金、石油、制药、食品、饮料、环保
D973H-10/16/25电动对夹硬密封蝶阀主要外形连接尺寸
DS341X/F/H-6/10/16C、P、R法兰式伸缩蝶阀主要外形连接尺寸
上明牌D71FS衬氟手动蝶阀主要连接尺寸及重量:
D43H手动法兰式硬密封蝶阀主要连接尺寸:
D41X/J-6/10/16 系列连接尺寸
D341X/J-6/10/16 系列连接尺寸。
对夹式止回阀详细结构尺寸图-H76型H76 对夹式止回阀基本信息栏品名型号规格压力材质对夹双瓣止回阀H76W DN40-1200mm PN1.6-6.4mpa 碳钢;不锈钢H76W、H76H型对夹双瓣止回阀由阀体、蝶形双阀瓣、阀杆及弹簧等零件组成,采用对夹和法兰连接。
由于蝶形双瓣行程短,并且有弹簧加载,可显著减少水锤现象。
对夹双瓣止回阀结构图技术参数公称压力PN(MPa) 1 1.6 2.5 4试验压力强度试验 1.5 2.4 3.75 6密封试验 1.1 1.76 2.75 4.4适用介质水、蒸汽、油品、污水、酸碱类适用温度橡胶密封面(X)-20℃~120℃合金钢密封面(H)主体碳钢-29℃~425℃H76系列对夹双瓣旋启式止回阀的型号、材料及主要参数配管法兰公称压力常规产品型号JB/T74~90 GB/T9112 ~9124 HG20592 ~20614PN1.0MPa H76H-10C H76W-10P H76W-10P8 H76W-10P3 H76W-10R H76W-10R8 H76W-10R3 PN1.6MPa H76H-16C H76W-16P H76W-16P8 H76W-16P3 H76W-16R H76W-16R8 H76W-16R3 PN2.5MPa H76H-25 H76W-25P H76W-25P8 H76W-25P3 H76W-25R H76W-25R8 H76W-25R3 PN4.0MPa H76H-40 H76W-40P H76W-40P8 H76W-40P3 H76W-40R H76W-40R8 H76W-40R3 PN6.3MPa H76H-63 H76W-63P H76W-63P8 H76W-63P3 H76W-63R H76W-63R8 H76W-63R3 PN10.0MPa H76H-100 H76W-100P H76W-100P8 H76W-100P3 H76W-100R H76W-100R8 H76W-100R3 PN16.0MPa H76H-160 H76W-160P H76W-160P8 H76W-160P3 H76W-160R H76W-160R8 H76W-160R3 PN20.0MPa H76H-200 H76W-200P H76W-200P8 H76W-200P3 H76W-200R H76W-200R8 H76W-200R3 PN25.0MPa H76H-250 H76W-250P H76W-250P8 H76W-250P3 H76W-250R H76W-250R8 H76W-250R3GB/T9112 ~9124 HG20615 ~20635 SH3406PN2.0MPa H76H-20C —H76W-20P8 H76W-20P3 —H76W-20R8 H76W-20R3 PN5.0MPa H76H-50 —H76W-50P8 H76W-50P3 —H76W-50R8 H76W-50R3 PN11.0MPa H76H-110 —H76W-110P8 H76W-110P3 —H76W-110R8 H76W-110R3 PN15.0MPa H76H-150 —H76W-150P8 H76W-150P3 —H76W-150R8 H76W-150R3 PN26.0MPa H76H-260 —H76W-260P8 H76W-260P3 —H76W-260R8 H76W-260R3 PN42.0MPa H76H-420 —H76W-420P8 H76W-420P3 —H76W-420R8 H76W-420R3ANSI B16.5Class150 H76H-A1C —H76W-A1P8 H76W-A1P3 —H76W-A1R8 H76W-A1R3 Class300 H76H-A3 —H76W-A3P8 H76W-A3P3 —H76W-A3R8 H76W-A3R3 Class600 H76H-A6 —H76W-A6P8 H76W-A6P3 —H76W-A6R8 H76W-A6R3 Class900 H76H-A9 —H76W-A9P8 H76W-A9P3 —H76W-A9R8 H76W-A9R3 Class1500 H76H-A15 —H76W-A15P8 H76W-A15P3 —H76W-A15R8 H76W-A15R3Class2500 H76W-A25 —H76W-A25P8 H76W-A25P3 —H76W-A25R8 H76W-A25R3主要零件材料阀体WCB(A105) ZG1Cr18Ni9Ti CF8(304) CF3(304L)ZG1Cr18Ni12Mo2Ti0Cr17Ni1Mo2 00Cr17Ni14Mo2 阀体CF8 CF8 CF8 CF3 CF8M CF8M CF3M阀轴2Cr13 1Cr18Ni9Ti 0Cr18Ni9 00Cr19Ni10 1Cr18Ni12Mo2Ti 0Cr17Ni12Mo2 00Cr17Ni14Mo2 弹簧0Cr18Ni9 0Cr18Ni9 0Cr18Ni9 00Cr19Ni10 0Cr17Ni12Mo2 0Cr17Ni12Mo2 00Cr17Ni14Mo2适用工况适用介质水、蒸汽、油品等硝酸等腐蚀性介质强氧化性介质醋酸等腐蚀性介质尿素等腐蚀性介质适用温度(℃) -29~425 -196~540 -196~425 -196~540 -196~455 注:本表为常规对夹式止回阀的型号编制、主要零件材料及适用工况,其他要求及其型号编制参见对夹式止回阀型号编制方法。
产品名: 不锈钢底阀型号: H42W口径: DN50-400压力: 2.5MPa材质: 不锈钢一、底阀概述:本阀安装在水泵吸水管路的底端,能自动阻止流体倒流。
二、性能与用途:该阀是一种节约能源的阀,一般安装在水泵水下吸管的底端.限制水泵管内液体返回水源,起着只进不出的功能.阀盖上有很多个进水品和加强筋,起到了不易堵塞,主要应用在抽水的管路上.水道和支承的作用.口径有单瓣,双瓣,多瓣型.有法兰连接和螺纹连接。
三、结构与原理:本阀由阀估,阀瓣,阀盖,衬套,密封圈等零件组成,详见下图水源的水从阀盖进入阀体.在流体的压力作用下,阀瓣打开水,当示停后出口管内的压力将阀瓣迅速关闭,液体将不会倒回水源,起到了即畅通抽水又节约水能损失的作用.四、性能参数:工作压力0.25Mpa,0.6Mpa口径:25-1200mm工作介质为常温下的水,液体单瓣H42,双瓣H42, 多瓣H45五、不锈钢底阀主要技术参数:型号公称压力试验压力工作温度适用介质强度密封H42W-2.5H12W-2.50.250.40.28≤100水、酸、六、主要连接尺寸参数:型号公称压力DN(mm)尺寸(mm)重量kgD D1D2b-f Z-фd D0H0hH42W-2.5501401109016-34-1413217135 3.6 6516013011016-34-14167251756 8016515012518-34-181******** 10020517014518-34-182434022513.5 12523520017520-38-182744327018 15026022520020-38-183115830323.5 20031528025522-28-18402653804525037033531024-312-184588450075 30043539536224-412-2351590540110 35048544541226-412-23600130600164 40053549546228-416-23650160710200。
一、对夹式蝶阀产品概述
软密封中线对夹式蝶阀,双偏心法兰式蝶阀结构紧凑,90°回转开关轻松,密封可靠,使用寿命长,被广泛用于水厂、电厂、钢厂、造纸、化工、饮食等系统供排水中,作为调节和截止使用。
二、对夹式蝶阀特点:
1、本阀采用双偏心结构,具有越关越紧的密封功能,密封性能可靠。
2、密封副材料选用不锈钢和丁腈耐油橡胶配对,使用寿命长。
3、橡胶密封圈即可位于阀体上,也可以位于蝶板上,可适用不同特点的介质,供用户选择。
4、蝶板采用框架结构,强度高,过流面积大,流阻小。
5、整体烤漆、能有效地防止锈蚀且只要更换密封阀座密封材料,就可使用于不同介质。
6、本阀具有双向密封功能,安装时不受介质流向的控制,也不受空间位置的影响,可在任何方向安装。
7、本阀结构独特,操作灵活,省力,方便。
三、对夹式蝶阀主要结束参数:
公称通经DN(mm)50~200050~1600
公称药理PN(MPa)0.6 1.0 1.6密封试验(MPa)0.66 1.1 1.76
强度试验(MPa)0.9 1.5 2.4适用温度丁腈橡胶:-40℃~90℃氟橡胶:-20℃~200℃
适用介质水、空气、天然气、油品及弱腐蚀性流体
泄漏率符合GB/T13927-92标准
驱动方式蜗轮传动、电动、气动、液动
四、对夹式蝶阀主要零部件材料:
零件名称材料
阀体WCB、QT450-10、HT200、HT250
蝶板WCB、QT450-10、HT200、HT250
阀轴2Cr13
密封圈丁腈耐油橡胶
填料柔性石墨
五、对夹式蝶阀执行标准:
制造标准GB/T 122387-89
法兰标准GB9113-2000、GB17241.6-1998结构长度标准GB12221-89检验标准GB/T 13927-92
六、对夹式蝶阀主要外形连接尺寸
DN L H HO A B
0.6MPa 1.0MPa 1.6MPa DO n-d DO n-d DO n-d
5043632352701101104-141254-181254-18 6546702502701101304-141454-181454-18 8046832752701101504-181608-181608-18 100521053162701101704-181808-181808-18 125561153403101102008-182108-182108-18 150561373763101102258-182408-222408-22 200601644303531502808-182958-222958-22 2506820649935315033512-1835012-2235512-26 3007823057038015039512-2240012-2241012-26。