全站仪拓普康GTS-102N使用手册2
- 格式:doc
- 大小:32.50 KB
- 文档页数:1
拓普康全站仪GTS-102N使用说明2方法二、后方交会法一、后方交会法:1.测前准备:参照《拓普康全站仪使用说明1》,选择一个同时可以看见三个点(两个坐标点和需要放样点的点)的位置架全站仪,将仪器三脚架踩入土中,如果是松软土质可以垫上碎石以稳定仪器,调平居中;2.操作仪器:(1)开机,选择文件后进入主菜单选两次放样,翻到下一页选择新点,再选后方交会法,再点跳过,输入坐标点的坐标(可以调用,参照《拓普康全站仪使用说明1》)和卷尺量得的仪器高h;(2)棱镜手在坐标点摆好棱镜,调节仪器,让仪器镜头的十字对准棱镜头后点照准,之后点屏幕上的距离测量,第二个点也是这样操作后,然后在屏幕中选择GF计算,选择后方交会法,仪器会自动生成仪器所在位置的坐标以及误差(误差x、y相加不大于可以进入下一步,否则重新照准),这里为了保险起见,我们会选择坐标测量(参照《拓普康全站仪使用说明1》)第二个照准的坐标点,看所得出的坐标和已知的坐标误差有多少(标准同上)之后回主菜单选择放样;(3)要测量坐标时,跳出主菜单选择角度测量;要放样时,过程参照《拓普康全站仪使用说明1》。
二、注意:1、操作人员有轻微的近视,一定要戴上眼镜;2、尽量不要在大风天气下测量,误差较大;全站仪不可进水,有需要可以临时打雨伞;3、在烈日或严寒天气下,工作人员注意保护好自己和仪器;4、为防止做无用功,对讲机稍微小声了就要充电了,一个全站仪的锂电池没电了也要马上充电;5、测量时除带上仪器,还需要卷尺、喷漆油漆或马克笔(记号)、远距离测量带对机机;6、仪器注意保养,轻拿轻放。
7、此种方法可以尽量离需要放样的点距离短些;测量时两个测站点和需要放样的第三个点不可连成一条直线。
8、相对第一种方法,此种方法比较容易,但所得结果的误差大些,通常只在场地受限及测量部位被遮挡时使用。
拓普康GTS102N数据采集功能=点菜单键-进入“数据采集”功能F1。
数据采集流程MENU-->F1(数据采集)-->F1(输入“文件名”)数据文件本名称→输入好之后按F4(ENT)→F1(测站点输入)全站仪对中的坐标数据-→F1(输入“点号”)即数据文件本中的点编号—→输入仪器高(如果不需要高程,可以不输入)—→F4(测站)—→F3(坐标)——依次输入N、E、Z(也即测站点已知坐标)—→输入完成按F4(回车)—→然后按F3(记录)【测站点输入完成】;后视点数据输入按F2(后视)-→F1(输入“点号”)—→输入镜高→【照准后视点棱镜】F4(后视)→F3(NE/AZ)→F1(输入“N、E坐标”)→F4 【后视完成,建站完成,可以继续数据采集测量】;需采集点即前视选择F3(前视/侧视)—→F1(输入要测量的点的点号)—→输入镜高—→F3(测量)获取测量数据:角度和距离及坐标—→F3(坐标)—→【点号会逐渐增加,以后每次测量只要照准棱镜,按F4(同前)即可】点号编号序号会随着同前+“1”,测量的数据会存取在点号中。
拓普康GTS102N放样功能点ESC键或MENU进入放样程序功能→F2(放样)→F1(输入“文件名”)→输入好之后按F4(ENT)→F1(测站点输入)或调入已有文件名中的点编号数据或者点F3(坐标)输入依次输入N、E、Z(也即测站点已知坐标)→输入完成按F4(回车)—→输入“仪高”—→F4(ENT)【测站点输入完成】;放样中后视点坐标输入按F2(后视)或调入已有文件名中的点编号数据或者点F3(NE/AZ)→F1(输入“N、E坐标”)→即【后视点输入完成】;是否照准?【照准后视点棱镜】——F3(是)——【后视完成,建站完成,可以可以进行放样作业】;进行待放样点施测F3(放样)—→F3(坐标)→依次输入NEZ坐标—→镜高(如果不需要高程的话,可以不输或输入0)—→F1(角度)【水平旋转仪器使得dHR为0,锁定。
拓普康GTS-102N全站仪简明使用教程(点放样篇)⏹需要的人员仪器操作员一名,立杆人员一名,标记人一名⏹需要的设备1.拓普康全站仪一台(箱子内必备卷尺一把,平时卷尺不得随意拿出全站仪箱子,原配电池AB两块,每次出发前,务必检查卷尺和电池,确保电池电量充足,核对仪器内的控制点坐标数据和待放样点数据)2.对中杆、棱镜各一(出发前,检查水准气泡是否完好,棱镜是否完好)3.脚架一副(首选木质脚架)4.对讲机两台(每次出发前,开机对讲测试,确保两台对讲机频道一致,电量充足,完工回到办公室记得充电)5.纸质记事本、笔各一(以便于测量过程中随时记录临时的点位坐标)⏹具体操作步骤设站1.把仪器精确架设在点位上,依次粗平-精平-开机检查电量,对讲机开机测试2.主菜单-数据采集-输入-1012(测量日期)-确定,然后就会进入数据采集功能的主菜单3.F1测站点输入-F4测站-F2调用-F2查找,查找到架设仪器所在的点位名称-回车-是4.按向下箭头,光标移动到仪器高-F1输入-光标移动到仪器高-F3CLR-输入尺子量取的仪器高,比如1.45,按F4ENT,弹出询问界面,按F3是,仪器高输入完毕,又弹出记录询问框,按F3是,记录测站设置,设站完毕后视1.测站点输入完毕后,会回到数据采集主界面,此时按F2后视进入到后视设置窗口2.在后视点窗口中,按F4后视进入后视点选择界面,按上下箭头使光标移动到后视点,按F4回车-检查后视点NEZ各项数据是否准确,准确就点击F3是,如果错误就重新选择或输入,本例假设数据准确。
3.回到后视点界面,光标移动到镜高,按F1输入,进入镜高界面,光标移动到镜高,按F3CLR清除显示值,输入镜高实际值,F4ENT确认4.自动回到后视点界面,按F3测量,进入到后视点测量界面,按F1角度-对准棱镜,数秒后,仪器蜂鸣器会嘀嘀嘀提示,说明后视成功注意:测量之前需要再一次确认全站仪是否架设准确,圆水准和管水准气泡是否居中,控制点是否对中,一切正常后,用对讲机喊立杆人员扶好棱镜,气泡居中,确认棱镜高,棱镜对准全站仪方向,立杆人员原地待命,静候步骤5完成5.后视完毕回到数据采集主界面,按F3前视/侧视进入数据采集界面,此时立杆人员不要动,仍然立杆在后视点上,仪器对准棱镜,点击F3测量,输入点号,比如01,然后按F3坐标,开始测量后视点坐标,测量后视点完成后,点击F2查找-F2最后一个数据,就显示刚才测量的后视点坐标数据,然后跟实际后视点坐标数据比较,如果点位误差在一公分左右,就属于正常,可进行下一步工作;如果误差偏大,则说明仪器架设有问题或者后视有问题,需要重新架站。
拓普康全站仪使用指南
引言:
拓普康全站仪是一种高精度测量仪器,用于进行土地测量和建筑测量等工程测量任务。
本文档旨在向用户提供关于拓普康全站仪的详细使用指南,包括设备启动、基本操作、测量技巧以及数据处理等方面的内容。
1. 设备启动
1.1 全站仪放置与安装:在使用全站仪之前,请先确保其安全放置在平稳的工作表面上,并连接所需的电源和数据线。
1.2 全站仪开机:按下电源按钮,等待仪器启动完成。
2. 基本操作
2.1 屏幕界面:全站仪的屏幕会显示各类测量参数和操作选项,用户可以根据需要进行选择和设置。
2.2 测量目标设置:选择需要测量的目标点,并通过光学镜头对准目标点。
2.3 操作按钮:在屏幕上的功能区或机身上的按钮可以实现不同的测量功能,如测量距离、角度、高度等。
3. 测量技巧
3.1 测量准备:在进行测量之前,尽量选择平坦的地面,确保全站仪的稳定性。
3.2 测量预处理:进行水平仪调零和仪器校准,以确保测量的准确性。
3.3 测量操作:通过调整全站仪的焦距和放大倍数,准确对准目标点,并观测测量结果。
3.4 水平校正:全站仪可通过水平仪来进行水平校正,保证测量的准确度。
4. 数据处理
4.1 数据读取:将测量数据通过数据线或存储设备传输至计算机。
4.2 数据导入软件:使用相关软件,导入全站仪的测量数据。
精品文档. 传送数据菜单——F3存储管理——F4下翻键——选择F1数据通讯——F1GTS格式——F1发送数据——F2坐标数据——F111位——F2调用——选择文件名——F4回车——CASS软件打开——数据——读取全站仪——输入文件名——转换——确定——全站仪按F3(是)数据采集1、(测站点设置)菜单——F1数据采集——F1输入文件名——ENT确定——F1测站点输入——点号输入——ENT确定——F4测站——F3坐标——F1输入已知点(测站点)坐标——ENT确定——F3记录——F3是.2、(后视点设置)F2后视——(F1)输入后视点号——ENT确定——F4后视——F3NE/AZ——F3AZ——F1输入(以正北方向设置为0度)——F4ENT确定——F3测量——F1角度。
3、(转站后设置测站(同1)、后视)F2后视——(F1)输入后视点号——ENT确定——F4后视——F2调用——找到上一个测站点点号——F4回车——F3是——F3测量——照准棱镜按F3坐标。
4、(碎步点采集)F3前视/侧视——F1输入起始点号——F3测量——F3坐标——照准棱镜F4同前。
放样1、菜单——F2放样——输入(调用)文件名——F1测站点输入——点号输入——ENT确定——F4测站——F3坐标——F1输入已知点(测站点)坐标——ENT确定——F3记录——F3是.2、(后视点设置)F2后视——(F1)输入后视点号——ENT确定——F4后视——(F1)输入后视点号——ENT确定——F4后视——F2调用——找到上一个测站点点号——F4回车——F3是。
3、F3放样——F3坐标——F1放样点坐标——F4确定——F1角度——DHR归0——锁定——F1距离——查看DHD数据基本为03、F3放样——(调用)——上下键找出调用点号——F4确定——F3是——F1角度——DHR归0——锁定——F1距离——查看DHD数据基本为0。
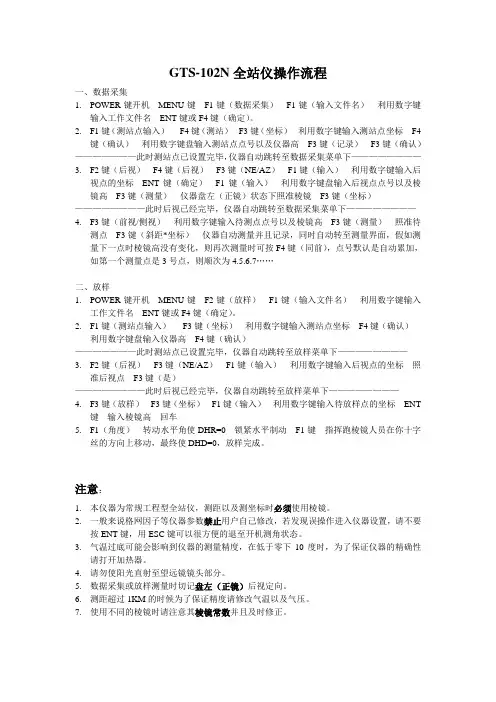
GTS-102N全站仪操作流程一、数据采集1.POWER键开机---MENU键---F1键(数据采集)---F1键(输入文件名)---利用数字键输入工作文件名---ENT键或F4键(确定)。
2.F1键(测站点输入)---F4键(测站)---F3键(坐标)---利用数字键输入测站点坐标---F4键(确认)---利用数字键盘输入测站点点号以及仪器高---F3键(记录)---F3键(确认)———————此时测站点已设置完毕,仪器自动跳转至数据采集菜单下————————3.F2键(后视)---F4键(后视)---F3键(NE/AZ)---F1键(输入)---利用数字键输入后视点的坐标---ENT键(确定)---F1键(输入)---利用数字键盘输入后视点点号以及棱镜高---F3键(测量)---仪器盘左(正镜)状态下照准棱镜---F3键(坐标)————————此时后视已经完毕,仪器自动跳转至数据采集菜单下————————4.F3键(前视/侧视)---利用数字键输入待测点点号以及棱镜高---F3键(测量)---照准待测点---F3键(斜距*坐标)---仪器自动测量并且记录,同时自动转至测量界面,假如测量下一点时棱镜高没有变化,则再次测量时可按F4键(同前),点号默认是自动累加,如第一个测量点是3号点,则顺次为4.5.6.7……二、放样1.POWER键开机---MENU键---F2键(放样)---F1键(输入文件名)---利用数字键输入工作文件名---ENT键或F4键(确定)。
2.F1键(测站点输入)---F3键(坐标)---利用数字键输入测站点坐标---F4键(确认)---利用数字键盘输入仪器高---F4键(确认)———————此时测站点已设置完毕,仪器自动跳转至放样菜单下————————3.F2键(后视)---F3键(NE/AZ)---F1键(输入)---利用数字键输入后视点的坐标---照准后视点---F3键(是)————————此时后视已经完毕,仪器自动跳转至放样菜单下————————4.F3键(放样)---F3键(坐标)---F1键(输入)---利用数字键输入待放样点的坐标---ENT键---输入棱镜高---回车5.F1(角度)---转动水平角使DHR=0---锁紧水平制动---F1键---指挥跑棱镜人员在你十字丝的方向上移动,最终使DHD=0,放样完成。
拓普康全站仪GTS-102N使用说明2
方法二、后方交会法
一、后方交会法:
1.测前准备:参照《拓普康全站仪使用说明1》,选择一个同时可以看见三个点(两个坐
标点和需要放样点的点)的位置架全站仪,将仪器三脚架踩入土中,如果是松软土质可
以垫上碎石以稳定仪器,调平居中;
2.操作仪器:(1)开机,选择文件后进入主菜单选两次放样,翻到下一页选择新点,再
选后方交会法,再点跳过,输入坐标点的坐标(可以调用,参照《拓普康全站仪使用说
明1》)和卷尺量得的仪器高h;
(2)棱镜手在坐标点摆好棱镜,调节仪器,让仪器镜头的十字对准棱镜头后点照准,
之后点屏幕上的距离测量,第二个点也是这样操作后,然后在屏幕中选择GF计算,选
择后方交会法,仪器会自动生成仪器所在位置的坐标以及误差(误差x、y相加不大于
0.006m可以进入下一步,否则重新照准),这里为了保险起见,我们会选择坐标测
量(参照《拓普康全站仪使用说明1》)第二个照准的坐标点,看所得出的坐标和已知
的坐标误差有多少(标准同上)之后回主菜单选择放样;
(3)要测量坐标时,跳出主菜单选择角度测量;要放样时,过程参照《拓普康全站仪
使用说明1》。
二、注意:
1、操作人员有轻微的近视,一定要戴上眼镜;
2、尽量不要在大风天气下测量,误差较大;全站仪不可进水,有需要可以临时打雨
伞;
3、在烈日或严寒天气下,工作人员注意保护好自己和仪器;
4、为防止做无用功,对讲机稍微小声了就要充电了,一个全站仪的锂电池没电了也要
马上充电;
5、测量时除带上仪器,还需要卷尺、喷漆油漆或马克笔(记号)、远距离测量带对机
机;
6、仪器注意保养,轻拿轻放。
7、此种方法可以尽量离需要放样的点距离短些;测量时两个测站点和需要放样的第三
个点不可连成一条直线。
8、相对第一种方法,此种方法比较容易,但所得结果的误差大些,通常只在场地受限
及测量部位被遮挡时使用。