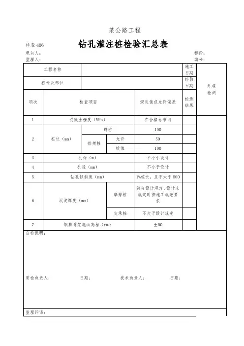
钻孔灌注桩工程单桩及单元工程施工质量验收评定表
- 格式:doc
- 大小:124.50 KB
- 文档页数:5
地基与基础单元工程质量评定表
发布时间:2013-5—6
水利水电工程单元工程施工质量验收评定标准
地基处理与基础工程(SL633—2012)质量评定表
表4.2。
3 岩石地基帷幕灌浆单孔施工质量标准
表4.5.3 隧洞回填灌浆单孔施工质量标准
表4.6.3钢衬接触灌浆单孔施工质量标准
混凝土防渗墙施工质量标准
表6。
1.5 地基排水孔单孔施工质量标准
表8。
0。
5钻孔灌注桩单桩施工质量标准
9.2 强夯法地基加固工程施工质量标准
表A。
0.1—1 单孔(桩、槽)及单元工程施工质量验收评定表
表A.0。
2—2 单孔(桩、槽)施工质量验收评定表
附录帷幕灌浆单孔钻孔工序施工质量验收评定表
帷幕灌浆单孔及单元工程施工质量验收评定表
高压喷射灌浆防渗墙单孔施工质量验收评定表
高压旋喷灌浆防渗墙单元工程施工质量验收评定表
地基管(槽)网排水铺设基面处理工序施工质量验收评定表
强夯法地基加固单元工程施工质量验收评定表。
CB18 3#生产桥3#、4#灌注桩□工序/? 单元工程施工质量报验单(华龙[ 2018 ]质报号)合同名称:河南省人民胜利渠灌区续建配套与节水改造项目2018 年度工程施工II 标说明:本表一式份,由承包人填写。
监理机构签收后,随同审批意见,发包人份、设代机构份、监理机构份、承包人份。
CB17 混凝土浇筑开仓报审表(华龙[ 2018 ]开仓号)合同名称:河南省人民胜利渠灌区续建配套与节水改造项目2018 年度工程施工II 标说明:本表一式份,由承包人填写。
监理机构审批后,发包人份、设代机构份监理机构份、承包人份。
河南省人民胜利渠灌区续建配套与节水改造项目2018 年度工程钻孔灌注桩工程单桩及单元工程施工质量验收评定表表3.15CB18 3#生产桥3#、4#灌注桩钻孔? 工序/ □单元工程施工质量报验单(华龙[ 2018 ]质报号)合同名称:河南省人民胜利渠灌区续建配套与节水改造项目2018 年度工程施工II 标合同编号:RMSLQGQXJ[2018]-SG-02监理机构份、承包人份河南省人民胜利渠灌区续建配套与节水改造项目2018 年度工程表3.15.1 钻孔灌注桩工程单桩钻孔工序施工质量验收评定表单位工程名称河南省人民胜利渠灌区续建配套与节水改造项目2018 年度工程钻孔灌注桩工程单桩钻孔工序施工质量验收三检表II 标段桩号及工序名称西一一分干渠0+000 处及1-4# 生产单元工程名称、部位3# 生产桥3#、4#灌注桩施工日期年月日-- 年月日项次检验项目质量要求检查(测)记录班组初检施工队复检质检科终检主控项目1 孔位偏差符合设计和规范要求2 孔深符合设计要求设计:12m3孔底沉渣厚度端承桩不大于50mm ,摩擦桩不大于150mm ,摩擦端承桩、端承摩擦桩不大于100mm4 垂直度偏差<1%5 施工记录齐全、准确、清晰般项目1孔径偏差≤50mm 设计:1000mm2孔内泥浆密度≤ 1.25g/cm 3(黏土泥浆);<1.15g/cm 3(膨润土泥浆)3孔内泥浆含砂率≤8% (黏土泥浆);<6% (膨润土泥浆)4孔内泥浆黏度≤28s (黏土泥浆)<22s (膨润土泥浆)检验意见检验人员签字检验日期年月日年月日年月日分部工程名称焦作市黄河华龙工程有限公司施工单位桥重建河南省人民胜利渠灌区续建配套与节水改造项目2018 年度工程钻孔灌注桩工程单桩钻孔工序施工质量验收抽检表CB18 3#生产桥3#、4#灌注桩钢筋笼制作安装?工序/ □单元工程施工质量报验单(华龙[ 2018 ]质报号)合同名称:河南省人民胜利渠灌区续建配套与节水改造项目2018 年度工程施工II 标合同编号:RMSLQGQXJ[2018]-SG-02监理机构份、承包人份河南省人民胜利渠灌区续建配套与节水改造项目2018 年度工程表3.15.2 钻孔灌注桩工程单桩钢筋笼制作安装工序施工质量验收评定表河南省人民胜利渠灌区续建配套与节水改造项目 2018 年度 工程单位工程名称分部工程名称钻孔灌注桩工程单桩钢筋笼制作安装工序施工质量验收三检表II 标段 桩号及工序名称西一一分干渠 0+000 处及 1-4# 生产 桥重建 施工单位 焦作市黄河华龙工程有限公司项次 检验项目 质量要求 检查(测)记录班组初检施工队复检质检科终检主控 项 目 1 主筋间距偏 差 ≤ 10mm 设计:钢筋笼直径 0.9m , 采用直径为 22 的钢筋,主 筋 16根 , 钢 筋 间 距 176mm2 钢筋笼长度 偏差 ≤ 100mm 设计:12.835m3施工记录 齐全、准确、清晰般 项 目 1 箍筋间距或 螺旋筋螺距偏 差 ≤ 20mm 设计: 200mm2钢筋笼直径 偏差 ≤ 10mm 设计 0.9m3钢筋笼安放 偏差符合设计或规范要求 设计:深度 12m ,允许 偏差± 100mm检验意见检验人员签字检验日期 年月日 年月日 年月日单元工程名称、部位 3#生产桥 3#、 4#灌注桩 施工日期年 月 日--年 月 日河南省人民胜利渠灌区续建配套与节水改造项目2018 年度工程钻孔灌注桩工程单桩钢筋笼制作安装工序施工质量验收抽查表3#生产桥3#、4#灌注桩混凝土浇筑? 工序/ □单元工程CB18施工质量报验单(华龙[ 2018 ]质报号)合同名称:河南省人民胜利渠灌区续建配套与节水改造项目2018 年度工程施工II 标说明:本表一式份,由承包人填写。
3.地基处理与基础工程 (4)表3.1岩石地基帷幕灌浆单孔及单元工程施工质量验收评定表及填表说明 (4)表3.1岩石地基帷幕灌浆单孔及单元工程施工质量验收评定表 (5)表3.1.1 老石地基帷幕灌浆单孔钻孔工序施工质量验收评定表及填表说明 (6)表3.1.1 岩石地基帷幕灌浆单孔工序施工质量验收评定表 (7)表3.1.2 岩石地基帷幕灌浆单孔灌浆工序施工质量验收评定表及填表说明 (8)表3.1.2 岩石地基帷幕灌浆单孔灌浆工序施工质量验收评定表 (9)表3.2岩石地基固结灌浆单孔及单元工程施工质量验收评定表及填表说明 (10)表3.2岩石地基固结灌浆单孔及单元工程施工质量验收评定表 (11)表3.2.1 岩石地基固结灌浆单孔钻孔工序施工质量验收评定表及填表说明 (12)表3.2.2岩石地基固结灌浆单孔灌浆工序施工质量验收评定表 (13)表3.3覆盖层循环钻灌法灌浆单孔及单元工程施工质量验收评定表及填表说明 (14)表3.3覆盖层循环钻灌法灌浆单孔及单元工程施工质量验收评定表 (15)表3.3.1覆盖层循环钻灌法灌浆单孔钻孔工序施工质量验收评定表及填表说明 (16)表3.3.1覆盖层循环钻灌法灌浆单孔钻孔工序施工质量验收评定表 (17)表3.3.2覆盖层循环钻灌法灌浆单孔灌浆工序施工质量验收评定表及填表说明 (18)表3.3.2覆盖层循环钻灌法灌浆单孔灌浆工序施工质量验收评定表 (19)表3.4覆盖层预理花管法灌浆单孔及单元工程施工质量验收评定表及填表说明 (20)表3.4覆盖层预埋花管法灌浆单孔及单元工程施工质量验收评定表 (21)表3.4.1覆盖层预理花管法灌浆单孔钻孔工序施工质量验收评定表及填表说明 (22)表3.4.1覆盖层预埋花管法灌浆单孔钻孔工序施工质量验收评定表 (23)表3.4.2 覆盖层预理花管法灌浆单孔花管下设工序施工质量验收评定表及填表说明 (24)表3.4.2 覆盖层预埋花管法灌浆单孔花管下设工序施工质量验收评定表 (25)表3.4.3 覆盖层预理花管法灌浆单孔灌浆工序施工质量验收评定表及填表说明 (26)表3.4.3覆盖层预埋花管法灌浆单孔灌浆工序施工质量验收评定表 (27)表3.5隧洞回填灌浆单孔及单元工程施工质量验收评定表及填表说明 (28)表3.5隧洞回填灌浆单孔及单元工程施工质量验收评定表 (29)表3.5.1隧洞回填灌浆单孔封堵与钻孔工序施工质量验收评定表及填表说明 (30)表3.5.1 隧洞回填灌浆单孔封堵与钻孔工序施工质量验收评定表 (31)表3.5.2 隧洞回填灌浆单孔灌浆工序施工质量验收评定表及填表说明 (32)表3.5.2 隧洞回填灌浆单孔灌浆工序施工质量验收评定表 (33)表3.6钢衬接触灌浆单孔及单元工程施工质量验收评定表及填表说明 (34)表3.6钢衬接触灌浆单孔及单元工程施工质量验收评定表 (35)表3.6.1 钢衬接触灌浆单孔钻孔工序施工质量验收评定表及填表说明 (36)表3.6.1 钢衬接触灌浆单孔钻孔工序施工质量验收评定表 (37)表3.6.2 钢衬接触灌浆单孔灌浆工序施工质量验收评定表及填表说明 (38)表3.6.2 钢衬接触灌浆单孔灌浆工序施工质量验收评定表 (39)表3.7劈裂灌浆单孔及单元工程施工质量验收评定表及填表说明 (40)表3.7劈裂灌浆单孔及单元工程施工质量验收评定表 (41)表3.7.1 劈裂灌浆单孔钻孔工序施工质量验收评定表及填表说明 (42)表3.7.1 劈裂灌浆单孔钻孔工序施工质量验收评定表 (43)表3.7.2 劈裂灌浆单孔灌浆工序施工质量验收评定表及填表说明 (44)表3.7.2 劈裂灌浆单孔灌浆工序施工质量验收评定表 (45)表3.8混凝土防渗墙单元工程施工质量验收评定表及填表说明 (46)表3.8混凝土防渗墙单元工程施工质量验收评定表 (47)表3.8.1 混疑土防渗墙造孔工序施工质量验收评定表及填表说明 (48)表3.8.1 混凝土防渗墙造孔工序施工质量验收评定表 (49)表3.8.2 混疑土防渗墙清孔工序施工质量验收评定表及填表说明 (50)表3.8.2 混凝土防渗墙清孔工序施工质量验收评定表 (51)表3.8.3 混疑土防渗墙混疑土浇筑工序施工质量验收评定表及填表说明 (52)表3.8.3 混凝土防渗墙混凝土浇筑工序施工质量验收评定表 (53)表3.9高压喷射灌浆防渗墙单元工程施工质量验收评定表及填表说明 (54)表3.9高压喷射灌浆防渗墙单元工程施工质量验收评定表 (55)表3.9.0 高压喷射灌浆防渗墙单孔施工质量验收评定表及填表说明 (56)表3.9.0 高压喷射灌浆防渗墙单孔施工质量验收评定表 (57)表3.10水泥土搅拌防渗墙单元工程施工质量验收评定表及填表说明 (58)表3.10水泥土搅拌防渗墙单元工程施工质量验收评定表 (59)表3.10.0水泥土搅拌防渗墙单桩施工质量验收评定表及填表说明 (60)表3.10.0 水泥土搅拌防渗墙单桩施工质量验收评定表 (61)表3.11地基排水孔排水单孔及单元工程施工质量验收评定表及填表说明 (62)表3.11地基排水孔排水单孔及单元工程施工质量验收评定表 (63)表3.11.1地基排水孔排水工程单孔钻孔工序施工质量验收评定表及填表说明 (64)表3.11.1 地基排水孔排水工程单孔钻孔工序施工质量验收评定表 (65)表3.11.2 地基排水孔排水工程单孔孔内及孔口装置安装工序施工质量验收评定表及填表说明 (66)表3.11.2 地基排水孔排水工程单孔孔内及孔口装置安装工序施工质量验收评定表 (67)表3.11.3 地基排水孔排水工程单孔孔口测试工序施工质量验收评定表及填表说明 (68)表3.11.3 地基排水孔排水工程单孔孔口测试工序施工质量验收评定表 (69)表3.12地基管(槽)网排水单元工程施工质量验收评定表及填表说明 (70)表3.12地基管(槽)网排水单元工程施工质量验收评定表 (71)表3.12.1 地基管(槽)网排水工程铺设基面处理工序施工质量验收评定表及填表说明.. 72表3.12.1 地基管(槽)网排水工程铺设基面处理工序施工质量验收评定表 (73)表3.12.2 地基管(槽)网排水工程管(槽)网铺设及保护工序施工质量验收评定表及填表说明 (74)表3.12.2 地基管(槽)网排水工程管网铺设及保护工序施工质量验收评定表 (75)表3.13锚喷支护单元工程施工质量验收评定表及填表说明 (76)表3.13锚喷支护单元工程施工质量验收评定表 (77)表3.13.1 锚喷支护锚杆工序施工质量验收评定表及填表说明 (78)表3.13.1 锚喷支护锚杆(包括钻孔)工序施工质量验收评定表 (79)表3.13.2锚喷支护喷射混疑土工序施工质量验收评定表及填表说明 (80)表3.13.2 锚喷支护喷射混凝土工序施工质量验收评定表 (81)表3.14预应力锚索加固单根及单元工程施工质量验收评定表及填表说明 (82)表3.14预应力锚索加固单根及单元工程施工质量验收评定表 (83)表3.14.1 预应力锚索加固单根钻孔工序施工质量验收评定表及填表说明 (84)表3.14.1 预应力锚索加固单根钻孔工序施工质量验收评定表 (85)表3.14.2 预应力锚索加固单根锚束制作安装工序施工质量验收评定表及填表说明 (86)表3.14.2 预应力锚索加固单根锚束制作安装工序施工质量验收评定表 (87)表3.14.3预应力锚索加固单根外锚头制作工序施工质量验收评定表及填表说明 (88)表3.14.3预应力锚索加固单根外锚头制作工序施工质量验收评定表 (89)表3.14.4 预应力锚索加固单根锚索张拉锁定工序施工质量验收评定表及填表说明 (90)表3.14.4 预应力锚索加固单根锚索张拉锁定工序施工质量验收评定表 (91)表3.15钻孔灌注桩工程单桩及单元工程施工质量验收评定表及填表说明 (92)表3.15钻孔灌注桩工程单桩及单元工程施工质量验收评定表 (93)表3.15.1 钻孔灌注桩工程单桩钻孔工序施工质量验收评定表及填表说明 (94)表3.15.1 钻孔灌注桩工程单桩钻孔工序施工质量验收评定表 (95)表3.15.2钻孔灌注桩工程单桩钢筋笼制安工序施工质量验收评定表及填表说明 (96)表3.15.2 钻孔灌注桩工程单桩钢筋笼制作安装工序施工质量验收评定表 (97)表3.15.3 孔灌注桩工程单桩混疑土浇筑工序施工质量验收评定表及填表说明 (98)表3.15.3钻孔灌注桩工程单桩混凝土浇筑工序施工质量验收评定表 (99)表3.16振冲法地基加固单元工程施工质量验收评定表及填表说明 (100)表3.16振冲法地基加固单元工程施工质量验收评定表 (101)表3.16.0振冲法地基加固工程单桩施工质量验收评定表及填表说明 (102)表3.16.0 振冲法地基加固单桩施工质量验收评定表 (103)表3.17强夯法地基加固单元工程施工质量验收评定表及填表说明 (104)表3.17强夯法地基加固工程单元工程施工质量验收评定表 (105)3.地基处理与基础工程表3.1 岩石地基帷幕灌浆单孔及单元工程施工质量验收评定表及填表说明填表时必须遵守“填表基本规定”,并符合以下要求。
《建筑工程施工质量验收统一标准》GB50300-2013统一表格Word版本附录A施工现场质量管理检查记录施工现场质量管理检查记录应由施工单位按表填写,总监理工程师进行检查,并做出检查结论。
表施工现场质量管理检查记录开工日期:附录B建筑工程的分部工程、分项工程划分附录C室外工程的划分附录D—般项目止常检验一次、二次抽样判定D.对于计数抽样的一般项目,正常检验一次抽样可按表D.判定,正常检验二次抽样可按表D.判定,抽样方案应在抽样前确定。
D.样本容量在表D•或表D•给出的数值之间时,合格判定数可通过插值并四舍五入取整确定。
表一般项目正常检验一次抽样判定表一般项目正常检验二次抽样判定表注:单位工程验收时,验收签字人员应由相应单单位工程质量竣工验收记录位的法人代表书面授权。
表单位工程质量控制资料核查记录施工单位序项资料名称份数施工单位监理单位号目核查意见核查人核查意见核查人1图纸会审记录、设计变更通知单、工程洽商记录2工程定位测量、放线记录3原材料出厂合格证书及进场检验、试验报告4施工试验报告及见证检测报告5建筑与结构隐蔽工程验收记录6施工记录7地基、基础、主体结构检验及抽样检测资料8分项、分部工程质量验收记录9工程质量事故调查处理资料10新技术论证、备案及施工记录1图纸会审记录、设计变更通知单、工程洽商记录2原材料出厂合格证书及进场检验、试验报告3管道、设备强度试验、严密性试验记录4隐蔽工程验收记录5系统清洗、灌水、通水、通球试验记录6施工记录7分项、分部工程质量验收记录8新技术论证、备案及施工记录工程名称续表续表施工单位序号项目 称名料资份数位单理监见意査核人查核见意査核人查核会程纸工图、n □合告检□□ 4智能律 □ L录□ 建筑 、术技统□3 告m□□ 会程纸工图、□合告检□建□2 筑节能3告外告艮扌测检匕匕厶冃节统备设□□ U□□□工程名称主要功能抽查记录续表表单位工程观感质量检查记录续表2、观感质量现场检查原始记录应作为本表附表。
钻孔灌注桩工程单桩及单元工程施工质量验收评定表填表说明
填表时必须遵守“填表基本规定”,并符合以下要求。
1.本表主要用于采用泥浆护壁钻孔施工方法的灌注桩。
2.单元工程划分:宜按柱(墩)基础划分,每一柱(墩)下的灌注桩基础划分为一个单元工程。
不同桩径的灌注桩不宜划分为同一单元。
3.单元工程量:填写本单元灌注桩孔总长度(m)和混凝土总量(m³)。
4.本单元单孔灌注桩单桩施工工序宜分为:钻孔(包括清孔和检查)、钢筋笼制安、混凝土浇筑3个工序,其中混凝土浇筑为主要工序。
本表是在表3.1
5.1~表3.15.3工序质量验收评定合格后完成。
5.单元工程施工质量验收评定应包括下列资料。
(1)施工单位应提交单元工程中所含工序(或检验项目)验收评定的检验资料,各项实体检验项目的检验记录资料,施工中的见证取样检验及记录结果资料。
(2)监理单位应提交对单元工程施工质量的平行检测资料。
6.钻孔灌注桩单桩施工质量验收评定标准。
(1)合格标准:工序施工质量验收评定全部合格。
(2)优良标准:工序施工质量验收评定全部合格,其中2个及以上工序达到优良,并且混凝土浇筑工序施工质量达到优良。
7.钻孔灌注桩单元工程施工质量验收评定标准。
(1)合格标准:在单元工程实体质量检验符合设计要求的前提下,灌注桩100%合格,优良率小于70%;各项报验资料应符合SL633—2012的要求。
(2)优良标准:在单元工程实体质量检验符合设计要求的前提下,灌注桩100%合格,优良率不小于70%;各项报验资料应符合SL633—2012的要求。
钻孔灌注桩单桩工程质量评定表1. 评定总则本表可用于钻孔灌注桩单桩工程质量评定。
评定分为优、良、合格、不合格四个等级。
评定结果应与工程质量保证验收要求和相关规定相一致。
评定结果应当具有可靠性、准确性和公正性。
2. 评定指标2.1 桩身•外观:无起泡、开裂、渗漏、色差、气泡、划痕等缺陷,桩端面平整、无碎块。
•直径偏差:不应超过规定的公差值。
•水泥浆外漏:应符合规定的验收标准,无漏浆现象。
2.2 钢筋•显露长度:应符合规定的要求,且应符合规格及采用嵌接或扎接。
•弯钩质量:应符合规定的验收标准,无裂纹、锈蚀、翘曲、断股等现象。
•钢筋保护层厚度:应符合规定的验收标准,不小于规定值。
2.3 灌浆料•浆体性质:应符合规定的验收标准。
•浆量:应符合规定的要求,达到标准浆量。
•掺杂质量控制:按照配合比要求,严格把控掺杂材料质量。
2.4 垂直度•垂直度标准:应符合规定及图纸要求。
•实际偏差:不超过规定的公差。
3. 评定细则对于每一个评定指标,根据实际的情况,按评定等级逐一评定,各项指标均为优为优,其中一项不符合要求,即为不合格。
3.1 评定标准•优:所有评定项目符合优等标准。
•良:所有评定项目符合良等标准,但有一项不符合优等标准。
•合格:所有评定项目符合合格标准,但有一项不符合良等标准。
•不合格:存在一项或多项评定指标不符合合格标准。
3.2 评定方法•评定等级依据各项评定指标的综合情况进行评定,评定结果应具有可靠性、准确性和公正性。
•对于评定结果不一致的,应进行综合分析,比较各项指标的重要性,权衡各项因素后再做出评定。
•如评定不合格,应当列出不合格项目及其原因,并制定相应的整改措施和计划。
4. 评定记录对于每一项检查内容,应记录评定结果,并在验收报告中详细说明。
评定记录应包括:工程名称、钻孔灌注桩单桩工程施工单位名称、评定时间、评定人员、评定指标及标准、得分、评定等级、等内容。
评定记录应由监理单位、建设单位签字确认。
CB18钻孔灌注桩工程工序/单元工程施工质量报验单(承包[]质报号)合同名称:水利一合同编号:致(监理机构):钻孔灌注桩工程εδχβ工序/εδχβα单元工程已按合同要求完成施工,经自检合格,报请贵方复核。
附:εδχβ工序施工质量评定表εδχβ工序施工质量检查、检测记录εδχβα钻孔灌注桩工程单元工程施工质量评定表εδχβα钻孔灌注桩工程单元工程施工质量检查、检测记录承包人:(现场机构名称及盖章)质检负责人:(签名)日期:年月日监理机构意见复核结果:εδχβ同意进入下一工序εδχβ不同意进入下一工序εδχβ同意进入下一单元工程εδχβ不同意进入下一单元工程附件:监理复核支持材料。
监理机构:(名称及盖章)监理工程师:(签名)日期:年月日水利一工程表 3.15钻孔灌注桩工程单桩及单元工程施工质量验收评定表单位工程名称浆砌石重力坝工程单元工程量分部工程名称溢流坝段施工单位××水利水电工程局单元工程名称、部位钻孔灌注桩 0+100~0+150施工日期2019年×月×日-2019年×月×日孔号孔数序号12345678910钻孔编号1#桩2#桩3#桩4#桩5#桩6#桩7#桩8#桩9#桩10#桩工序质量评定结果1钻孔(包括清孔河检查)优良合格优良合格合格优良优良合格合格合格2钢筋笼制造安装优良合格合格优良优良合格优良优良优良优良3Δ混凝土浇筑优良合格合格优良合格优良合格优良合格优良单桩质量验收评定施工单位自评意见优良合格合格优良合格优良合格优良合格优良监理单位评定意见优良合格合格优良合格优良合格优良合格优良本单元工程内共有10桩,其中优良5桩,优良率50.0 %单元工程效果(或实体质量)检查1钻孔取芯,芯样抗压强度33.6MPa。
2动力检测法测试波速为3800m/s,波形和频谱曲线完整。
…施工单位自评意见单元工程效果(或实体质量)检查符合设计及规范要求,10桩100%合格,其中优良桩占50.0%,各项报验资料符合SL 633-2012的要求。
CB18 工序/单元工程施工质量报验单(中国电建[2018]质报号)合同名称:奉贤区金汇镇白沙村美丽乡村水系配套整治工程合同编号:本表一式份,由承包人填写监理机构复核后,监理机构份、返承包人份。
钻孔灌注桩开孔通知单施—基-01 工程名称:奉贤区金汇镇白沙村美丽乡村水系配套整治工程桩号:编号:(1).±0标高相当于绝对标高(m)(2).护筒口标高(m)(3).磨盘标高(m)机余 (m)轨面标高(m)地高(m)(4)。
设计桩顶标高(m)(5).设计桩底标高(m)(6)。
钻孔深度(m)(7)。
浮桩长度(m)(8)。
设计孔径(mm)(9)。
钻孔垂直度(钻机平整度)(10)。
钻孔对中偏差(mm)(11).钻机机型、编号(12)。
泥浆泵型号(13).泥浆性能:(一)成孔(二)清孔后备注:施工单位检查意见:质检员:技术负责人:年月日监理单位审查意见:监理工程师:年月日钻孔灌注桩钻进成孔班报表施—基-02 工程名称奉贤区金汇镇白沙村美丽乡村水系配套整治工程主动钻杆长度桩号钻杆根数总长(m)钻机编号钻头类型、直径、长度班组长:质检员:技术负责人:年月日钻孔灌注桩成孔后灌注前检查记录表钻孔灌注桩钢筋笼验收单施-基—03 工程名称:奉贤区金汇镇白沙村美丽乡村水系配套整治工程桩号: 顶笼长:(m)钢筋笼直径(mm)中笼长: (m) 节钢筋笼总长(m)底笼长:(m)钻孔灌注桩混凝土灌注记录施—基-05 工程名称:奉贤区金汇镇白沙村美丽乡村水系配套整治工程施工单位:中国水利水电第十四工程局有限公司分部工程:计算砼数量(m3) 砼开始灌注时间时分桩号:实际混凝土量(m3) 二次清孔至初灌时间间隔分设计桩孔直径(mm)充盈系数砼强度设计桩顶标高(m)计算砼初灌量(m3)水泥品种标号实际桩底标高(m) 实际砼初灌量(m3) 灌注耗时时分浮桩桩顶标高(m)二次清孔测沉淤时间钢筋笼放入后距灌注时间班组长: 质量员:技术负责人:监理员:年月日工序施工质量检验表(灌注桩成孔)检—05—01备注:D为桩的设计直径(mm);L为桩长(mm)。
围墙拆除施工方案在城市建设和更新过程中,围墙拆除是一个重要环节。
围墙的拆除不仅关乎城市的美观和安全,而且需要经过周密的计划和合理的施工方案。
本文将针对围墙拆除施工方案进行详细介绍。
第一部分:前期准备围墙拆除之前,首先需要进行充分的前期准备工作。
这包括以下几个方面的工作:•确定拆除范围和拆除原因•进行现场勘察和测量•编制详细的拆除方案和安全措施在确定拆除范围的同时,还需要考虑到围墙拆除后可能引起的影响,比如是否会影响周边建筑物或交通。
现场勘察和测量工作是为了更好地了解拆除现场的实际情况,为后续的施工工作提供参考。
同时,编制详细的拆除方案是确保施工过程顺利进行的关键步骤,也是保障工人和周围居民安全的重要措施。
第二部分:施工流程在进行围墙拆除的过程中,需要按照以下步骤进行施工:1.清理现场:在拆除围墙之前,需要清理现场,清除杂物和障碍物,确保施工场地的通畅。
2.搭建支架:根据拆除方案,搭建支架和固定架,为后续的拆除工作做好准备。
3.拆除围墙:采取逐段拆除的方式,根据拆除方案,使用相应的工具和设备,对围墙进行逐步拆除,确保拆除过程安全有效。
4.清理杂物:在围墙拆除完成后,需要对拆除现场进行清理,清除拆除过程中产生的杂物和碎片,保持施工现场的整洁。
第三部分:安全措施在围墙拆除施工过程中,安全是至关重要的。
为了确保施工人员和周围居民的安全,需要采取以下安全措施:•施工人员必须穿戴好安全防护用具,遵守相关安全操作规程;•在拆除现场设置警示标志,并保持现场的通畅;•保证围墙拆除过程中周围居民的安全,避免产生危险隐患。
结语围墙拆除施工是一个复杂的工程,需要经过周密的计划和合理的施工方案。
只有在充分的前期准备和安全措施的保障下,才能确保围墙拆除工作的顺利进行。
希望本文能够为围墙拆除施工提供一些参考,也希望在未来的城市建设和更新过程中,围墙拆除工作能更加顺利、安全地进行。
水利水电工程施工质量验收评定表及填表说明水利水电建设管理与质量安全中心二〇一三年十月填表基本规定《水利水电工程施工质量验收评定表》(以下简称《评定表》)是检验与评定施工质量的基础资料,也是进行工程维修和事故处理的重要凭证,是工程验收的备查资料。
工程竣工验收后,《评定表》作为档案资料长期保存。
因此,按档案管理有关要求对《评定表》的填写作如下基本规定:(1)单元(工序)工程完工后,在规定时间内及时评定其质量等级,并按现场检验结果,客观真实地填写《评定表》。
(2)现场检验应遵守随机布点与监理工程师现场指定区位相结合的原则,检验方法及数量应符合《新标准》和相关标准的规定。
(3)若手工填写,应使用蓝色或黑色墨水钢笔,字迹应工整、清晰;若计算机打印,输入内容的字体应与表格固定内容不同,以示区别,字号可以相同或相近,匀称为宜。
质量意见和质量结论及签字部分(包括日期)不可打印。
(4)验收评定表与备查资料的制备规格采用国际标准A4 (210mm×297mm)。
(5)数字要使用阿拉伯数字(1,2,3,…,9,0),单位使用法定计量单位,并以规定的符号表示(如m,kg,m³,…)。
数据与数据之间用逗号(,)隔开,小数点要用圆点(.)。
合格率用百分数表示,小数点后保留1位,如果恰为整数,则小数点后以0表示。
(6)手工填写修改错误时,将错误部分用斜线划掉,再在右上方填写正确的文字或数字。
禁止使用改正液、橡皮擦、刀片刮等不标准方法。
(7)表头填写:单位工程、分部工程、单元工程名称,按项目划分确定的名称填写。
单元工程部位可用桩号、高程、到轴线(中心线)距离表示,原则是使该单元从空间(三维)上受控,必要时附图示意。
“施工单位”栏要填写与项目法人签订承包合同的施工单位全称。
(8)“质量标准”栏中,凡有“符合设计要求”者,应注明设计要求的具体内容,如内容较多可附页说明;凡有“符合规范要求”者,应标出所执行的规范名称和编号。
单元工程施工质量报验单(承包[2016质报号)合同名称:范县农业综合开发于庄灌区节水配套改造项目第三标段合同编号:NYK2016-03说明:本表一式份,由承包人填写。
监理机构审签后,承包人2份,监理机构、发包人各1份。
表1。
1 土方开挖单元工程施工质量验收评定表表1.1。
2 软基或土质岸坡开挖工序施工质量验收评定表表1.1.2 软基或土质岸坡开挖工序施工质量三检表。
CB18 单元工程施工质量报验单(承包[2016质报号)合同名称:范县农业综合开发于庄灌区节水配套改造项目第三标段说明:本表一式份,由承包人填写.监理机构审签后,承包人2份,监理机构、发包人各1份。
水利水电工程表3.15 钻孔灌注桩工程单桩及单元工程施工质量验收评定表施工质量验收评定表安装工序施工质量验收评定表施工质量验收评定表表3。
15.1 钻孔灌注桩工程单桩钻孔工序施工质量验收评定表表3。
15。
2 钻孔灌注桩工程单桩钢筋笼制作安装工序施工质量验收评定表施工质量验收评定表施工质量验收评定表表3。
15.2 钻孔灌注桩工程单桩钢筋笼制作安装工序施工质量验收评定表表3。
15。
3 钻孔灌注桩工程单桩混凝土浇筑工序施工质量验收评定表表3。
15.1 钻孔灌注桩工程单桩钻孔工序施工质量验收评定表表3。
15。
2 钻孔灌注桩工程单桩钢筋笼制作安装工序施工质量验收评定表表3。
15.3 钻孔灌注桩工程单桩混凝土浇筑工序施工质量验收评定表表3.15.1 钻孔灌注桩工程单桩钻孔工序施工质量验收评定表水利水电工程表3。
15.2 钻孔灌注桩工程单桩钢筋笼制作安装工序施工质量验收评定表水利水电工程表3。
15.3 钻孔灌注桩工程单桩混凝土浇筑工序施工质量验收评定表表3。
15.1 钻孔灌注桩工程单桩钻孔工序施工质量验收评定表表3。
15.2 钻孔灌注桩工程单桩钢筋笼制作安装工序施工质量验收评定表表3。
15。
3 钻孔灌注桩工程单桩混凝土浇筑工序施工质量验收评定表CB18 单元工程施工质量报验单(承包[2016]质报号)合同名称:范县农业综合开发于庄灌区节水配套改造项目第三标段合同编号:NYK2016—03说明:本表一式份,由承包人填写。