公司车辆管理表格
- 格式:doc
- 大小:464.00 KB
- 文档页数:8
车辆管理制度表格范本第一章总则第一条为了规范车辆管理工作,保障车辆安全运行、延长车辆寿命、提高车辆利用率,保障员工生命财产安全,特制定本制度。
第二条本制度适用于本单位所有使用和管理的车辆。
第三条车辆管理工作必须遵循“统一管理、专人管理、科学管理、严格管理”的原则。
第四条车辆管理工作由车辆管理部门具体负责,定期进行检查、整改,确保管理工作有序进行。
第五条车辆管理部门负责起草制定本单位车辆管理制度,并按照国家相关法规和标准,进行适当修改和完善。
第六条车辆使用人员必须严格按照本制度规定行使权利,履行义务。
第二章车辆管理职责第七条车辆管理部门负责车辆的购置、保养、维修、保险等工作。
第八条车辆使用单位负责车辆的日常使用、保管、保养、维修等工作。
第九条车辆使用人员必须严格遵守交通法规,文明驾驶,保障车辆安全。
第十条车辆管理部门应当定期对车辆进行检查,确保车辆运行正常,安全可靠。
第十一条车辆使用单位应当定期对车辆进行清洁、维护,保障车辆外观整洁,安全性能良好。
第十二条车辆使用人员应当遵守以上规定,爱护车辆,确保车辆正常使用。
第三章车辆购置和报废第十三条车辆管理部门应当根据实际需要和预算安排,合理购置车辆。
第十四条车辆购置必须符合国家有关规定,质量可靠,配置合理。
第十五条车辆报废必须经过车辆管理部门同意,严格按照国家相关法规执行。
第十六条车辆报废时,必须进行合理利用,不得私自处置,造成资源浪费。
第四章车辆保养和维修第十七条车辆使用单位应当按照保养计划,定期对车辆进行保养。
第十八条车辆保养应当找专业维修人员进行,保证维修质量。
第十九条车辆管理部门应当建立完善的维修档案,记录车辆维修情况。
第二十条车辆使用人员应当定期检查车辆,发现问题及时报告并进行处理。
第五章车辆保险和事故处理第二十一条车辆保险应当及时购买,保障车辆在行车过程中的安全。
第二十二条车辆事故发生时,驾驶员应当第一时间报警,保障人员安全。
第二十三条车辆事故处理应当及时整改,防止事故再次发生。
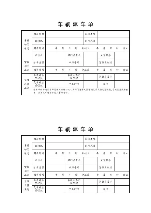
公司车辆管理表格(共5种)附表一:《公务车辆使用申请表》
附表一:《公务车辆使用申请表》
附表三:《车辆行车日志登记表》
附表三:《车辆行车日志登记表》
附表五:《车辆维修保养记录表》
附表一:《公务车辆使用申请表》
公务车辆使用申请表申请人员申请日期
出发时间预计返回时间申请理由
部门负责人意见:
日期:年月日车辆管理人意见:
日期:年月日
附表二:《私务车辆使用申请表》
私务车辆使用申请表申请人员申请日期
出发时间出发时公里数预计返回时间返回时公里数
申请理由
部门负责人意见:
日期:年月日车辆管理人意见:
日期:年月日
车辆行车日志登记表
车辆车型车辆牌照购置日期
编号使用人出发时间返回时间出发公
里数
返回公
里数
事务说明备注说明
车辆长途派遣登记表车辆信息驾驶人员
出车时间出发公里数返回时间返回公里数通行费用燃油费用
派遣说明
部门负责人意见:
日期:年月日车辆管理人意见:
日期:年月日
车辆维修保养记录表
车辆基本情况保养、维修项目及费用情况
车牌牌照保养项目费用维修项目费用部门
车型
购置日期
上次年检日期
下次年检日期
上次维修时间
本次维修时间
上次保养公里数
本次保养公里数
下次保养公里数
是否为常规保养
是否为正常维修。
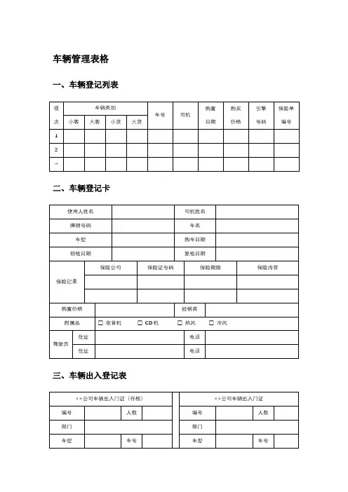
车辆管理表格
一、车辆登记列表
二、车辆登记卡
三、车辆出入登记表
四、车辆检查日志
五、车辆检点表
车号:
主管: 填表人:
六、车辆请修表
表单编号:
日期: 年 月 日
七、保养记录表
八、车辆加油申请表
九、车辆加油记录表
十、用车申请表
申请部门:申请日期:年月日
说明:本单一式两联,第一联申请部门留存,第二联司机出车,填写行车里程后,交司机班班长留存。
十一、车辆使用申请表
十二、派车记录单
十三、车辆事故现场记录单
十四、车辆事故报告单
报告人:报告日期:年月日
行政部经理:主管副总:填表人:十五、司机用车记录表
十六、车辆使用日志表
行驶耗油:司机及车号:经办人:日期:年月日
工程耗油:司机及车号:经办人:日期:年月日
十七、车辆使用状况月报表
日期:年月
审核人:复核人:填表人:
十八、车辆费用报销单
□公有车辆□私有车辆日期:年月日
附凭证共张。
十九、车辆费用月度统计表日期:年月。
公司车辆管理制度及表格公司车辆管理制度一、管理目的为保障公司车辆的安全、完好,规范车辆行驶的行为,提高管理效率和降低企业运营成本,特制定本制度。
二、适用范围本制度适用于公司所有使用和管理的机动车辆。
三、车辆使用范围1. 公司车辆仅限于公务使用,不得用于私人用途;2. 车辆行驶路线、场所必须符合安全要求,确保车辆、人员安全。
四、车辆保管及维护1. 停放:停放车辆应选择平整地面,并遵守停车规定,不得占用其他车位或道路,避免因不当停车而给社会公共利益造成不利影响;2. 维护:车主应进行定期保养,如更换机油、液压油、长期停放时应采取相应的保养措施,并保持车辆完好不损坏;3. 立即报告:司机在发现车辆故障,车辆遭受意外伤害等情况时,应立即报告管理人员,并及时解决问题。
五、用车流程1. 提交用车申请:用车人员应向管理人员(办公室)提出书面用车申请;2. 审批用车申请:管理人员(办公室)根据用车申请的性质、目的、时间等因素进行申请审批;3. 安排用车:管理人员(办公室)安排相应的车辆及司机,并向用车人员详细说明用车注意事项;4. 安全行车:用车人员应安全行车,遵守交通法规,保证车辆、人员安全;5. 完成用车后:归还车辆后,用车人员应检查车辆是否完好,如有损坏应及时报告处理。
六、管理制度1. 懈怠、违反交通法规等行为将被既定的惩罚及处罚;2. 司机应定期进行安全教育培训并进行常规体检;3. 司机应妥善保管车辆、设备,不得将车辆转借他人,不得对车辆进行改装;4. 管理人员(办公室)须定期对车辆进行检测并进行维护保养;5. 司机在行车过程中应注意车速,车辆在公路上的速度应根据路况、天气条件合理控制。
在城区、车站、学校等人员多的区域、上下坡路段、雷雨、大雾天气时,应减少车速并加强警觉,严禁疲劳驾驶。
车辆管理流程表序号 | 流程 | 执行人 | 时间 | 备注-------|------|--------|-------|------1 | 提交用车申请 | 用车人员 | 2天前 | 涉及出差、考察等时限更为严格2 | 审批申请 | 管理人员 | 1天内 |3 | 安排车辆 | 管理人员 | 当日 |4 | 安排司机 | 管理人员 | 当日 |5 | 保证安全行车 | 司机、用车人员 | 用车时 |6 | 检查车辆完好 | 用车人员 | 归还时 |7 | 将车辆归还 | 用车人员 | 归还时 |。
会议车辆安排方案表格背景为了顺利举办会议,车辆的安排是至关重要的一环。
不合理的车辆调配可能会影响参会人员的到达和会议的顺利进行。
因此,需要制定一个合理的车辆安排方案,以确保参会人员能够按时到达会议现场。
方案为了更好地管理会议车辆,我们需要专业的方案。
在会议举行时,我们提供以下车辆:•高档黑色商务轿车:7辆•中档白色商务轿车:8辆•豪华黑色商务车:5辆•北斗星小巴:2辆•奥嘉大巴:2辆针对不同的人群,我们将车辆按以下方案分配:•主宾:高档黑色商务轿车•官员:中档白色商务轿车•记者:豪华黑色商务车•普通参会人员:北斗星小巴或奥嘉大巴安排为了更好地的管理和安排车辆,我们需要制定一个详细的表格。
表格中列出了所有参会人员的姓名、职务以及按照上述方案分配的车型和车牌号。
姓名职务车型车牌号李华主宾高档黑色商务车京A***张明官员中档白色商务车京B***王晓官员中档白色商务车京C***张三记者豪华黑色商务车京D***李四记者豪华黑色商务车京E***王五记者豪华黑色商务车京F***赵六记者豪华黑色商务车京G***李七记者豪华黑色商务车京H***张八记者豪华黑色商务车京I***王九VIP参会人员高档黑色商务车京J***李十VIP参会人员高档黑色商务车京K***张十一普通参会人员奥嘉大巴京L***王十二普通参会人员北斗星小巴京M***李十三普通参会人员奥嘉大巴京N***张十四普通参会人员北斗星小巴京O***王十五普通参会人员奥嘉大巴京P***李十六普通参会人员北斗星小巴京Q***张十七普通参会人员奥嘉大巴京R***王十八普通参会人员北斗星小巴京S***结论通过以上车辆安排方案表格,我们可以看到每个参会人员所分配的车型和车牌号,从而使车辆的管理更加规范和有序。
并能够有效地避免了车辆分配混乱、造成参会人员迟到或缺席等不必要的问题的出现。
因此,在会议期间,可以顺利、高效地进行各项工作。
各公司车辆管理制度表格在现代企业管理中,车辆作为重要的资产之一,其管理的规范性和高效性直接关系到企业运营的成本控制和安全保障。
因此,构建一套完善的车辆管理制度成为许多企业追求的目标。
本文将通过一个精心编制的车辆管理制度表格范本,为各公司提供一份可借鉴的管理工具。
我们需要明确车辆管理制度的核心目标:确保车辆使用的安全性、经济性及合规性。
为此,表格范本将包含以下几个关键部分:1. 车辆登记与档案管理- 车辆基本信息(型号、车牌号、购置日期等)- 车辆使用情况记录(使用人、出车时间、里程数等)- 维护保养记录(保养日期、保养内容、费用等)- 年检与保险信息(年检时间、保险公司、保单号等)2. 用车审批流程- 申请用车所需提交的信息(用车原因、目的地、预计里程等)- 审批权限设置(谁有权批准用车请求)- 紧急情况下的特殊处理流程3. 驾驶员管理- 驾驶员资格审核(驾照类型、有效期等)- 定期培训与考核(安全驾驶知识、应急处置能力等)- 违规行为的处罚规定4. 费用控制与报销- 油费、过路费等支出标准- 报销流程及所需凭证- 定期审查费用合理性与节约措施5. 事故处理与责任追究- 事故报告流程(报告时间、报告内容等)- 事故责任划分与赔偿规定- 预防措施与改进机制6. 车辆维护与报废- 定期维护计划- 维修工作流程- 报废标准与处理程序我们将详细解读这些关键部分的具体内容及其在日常管理中的应用。
车辆登记与档案管理是车辆管理制度的基础,它确保了车辆信息的完整性和可追溯性。
每辆车从购置开始就应该建立详细的档案,包括购车合同、发票、保险单等重要文件,并随着车辆的使用不断更新维护记录和年检信息。
用车审批流程则是规范车辆使用的关键环节,它通过设定明确的申请和审批步骤,避免了车辆使用的随意性,同时也提高了车辆使用的效率和透明度。
驾驶员管理部分则强调了对驾驶员资质的重视和对驾驶安全的持续教育。
通过定期的培训和考核,提升驾驶员的专业水平,减少交通事故的发生。
公司车辆管理制度表格一、目的和依据为了做好公司车辆的管理工作,确保车辆的安全和正常运营,提高公司车辆的利用率,保护公司的财产安全,根据相关法律法规和公司的管理要求,制定本制度。
二、适用范围本制度适用于公司所有内部车辆的管理,包括所有部门及员工使用的车辆。
三、车辆管理责任人1. 公司管理层负责监督和指导车辆管理的工作,并对车辆管理进行定期评估。
2. 公司设立车辆管理部门,负责车辆的日常管理和维护,包括车辆的购置、保险、维修等工作。
3. 每个部门设立车辆管理员,负责本部门车辆的使用和保管工作,确保车辆安全运行。
四、车辆的购置和报废1. 公司车辆应按照公司的规定程序购置,必须经过相关部门的审批。
2. 车辆报废必须经过公司管理层的批准,并按照相关程序进行报废处理。
五、车辆的使用1. 车辆使用必须符合公司的规定,严禁私自使用公司车辆进行私人活动。
2. 车辆使用人员必须具备相关驾驶证,未取得驾驶证的人员严禁驾驶公司车辆。
3. 车辆使用人员必须严格按照交通规则行驶,确保安全。
4. 车辆使用人员必须遵守公司的规定,定期对车辆进行检查和维护。
六、车辆的保养和维修1. 车辆的保养和维修由车辆管理部门负责,车辆使用人员必须配合车辆管理部门进行相关工作。
2. 车辆保养和维修必须按照规定的时间和标准进行,确保车辆的安全运行。
3. 车辆管理部门必须定期对车辆进行保养和维修记录,并及时对发现的问题进行处理。
七、车辆的保险1. 公司应对车辆进行保险,确保车辆在使用过程中遇到交通事故等情况的风险得到充分覆盖。
2. 车辆保险的购买和索赔由车辆管理部门负责协调处理。
八、车辆的年度检查1. 公司车辆必须按照规定的时间进行年度检查,确保车辆的安全运行。
2. 车辆年度检查由车辆管理部门负责协调处理。
九、车辆的违规处理1. 对于违反公司车辆管理制度的行为,公司将依据管理规定进行相应的处罚,包括警告、扣除奖金、停止使用公司车辆等。
2. 对于涉嫌违法行为,公司将依法处理,并保留追究相关责任人的权利。
车辆使用计划方案表格计划目的:该表格旨在为公司或组织的车辆使用计划提供一个可视化的方式,以管理和规划车辆的使用和维护。
表格结构:序号车牌号车型负责人用车时间任务类型审批人备注1 AA-111 小型轿车张三2022/1/1 客户拜访王经理2 BB-222 商务车李四2022/2/3 出差钱总3 CC-333 物流车王五2022/3/8 交货李经理4 DD-444 小型货车赵六2022/4/12 客户维护王经理表格介绍:1.序号,自动编号2.车牌号,标明车辆的唯一编码3.车型,标明车辆的类型4.负责人,车辆的使用责任人5.用车时间,使用车辆的时间6.任务类型,使用车辆的任务类型,如出差、客户访问等7.审批人,任务类型的审批人8.备注,其他需要备注的信息表格使用指南:1.预先规划车辆使用计划,制定好车辆的任务计划以及负责人,并根据任务需要选择适当的车型,填写到表格中的相应列。
2.每次使用车辆之前都要在该表格上进行更新和填写,以便于车辆使用的追踪和管理。
3.对于长时间未被使用的车辆,要及时检查和维护车辆的状况,并记录在表格管理中。
管理注意事项:1.管理员要对表格进行密切的跟踪和监控,及时更新和调动车辆使用计划。
2.负责人需要保证车辆的安全使用和维保工作的落实。
3.车辆使用人员需要按照规定的程序和方式进行车辆的使用和维护,不得进行擅自行驶和私自改装车辆。
表格优势:1.方便直观,使车辆使用计划的安排和管理更加简单和有效。
2.信息清晰,避免了车辆使用计划的重复或遗漏。
3.防止车辆的擅自使用和惊天报价,确保了公司或组织的资产安全。
结语:车辆使用计划表格的制定和管理是一项重要的工作,不仅关乎公司或组织的资产安全和运作效率,也是一项与法律规定相关的工作。
因此,大家要认真制定和执行车辆使用计划,确保车辆安全、合规、便捷的使用和管理。
公司车辆管理表格
一、车辆登记表
二、车辆使用申请表
续表
三、派车单
年月日
主管:科长:申请人:
460
四、用车单
用车部门:车号:年月日
主管:用车人:
五、车辆使用月报表
461
六、驾驶日报表
七、汽车行驶记录表
462
八、运费申请明细表
申请日期:年月日编号:
科长:组长:制表:
九、车辆配件申领单
年月日
463
十、车辆保养记录表
十一、车辆维修申请单
464
续表
注此单一式三联,第一联车队存根,第二联报办公室,第三联报财务。
十二、车辆费用统计表
465
十三、车辆费用支出月报表
月
十四、司机考核记录
466。