军用电子元器件的选型和应用
- 格式:docx
- 大小:130.70 KB
- 文档页数:6
美国防部SD-18《电子元器件要求与应用指南》解读■ 张玉芹 闫美存(中国电子技术标准化研究院)摘 要:美国国防部一直非常重视电子元器件的研究和应用,为提高军用和商用元器件在军事环境中的质量可靠性与应用可靠性,形成了SD-18《电子元器件要求和应用指南》。
本文介绍了SD-18的发展历程,全面解读了SD-18的主要内容,并提出了指南对我国军用电子元器件领域标准化工作的若干意义。
关键词:标准化工作指南,电子元器件要求与应用,发展历程,解读DOI编码:10.3969/j.issn.1002-5944.2020.12.030Interpretation of U.S. Department of Defense SD-18, Parts Requirementsand Application GuideZHANG Yu-qin YAN Mei-cun(China Electronics Standardization Institute)Abstract: The U.S. Department of Defense (DoD) has always attached great importance to the research and application of electronic parts, in order to improve the quality reliability and application reliability of military and commercial parts in the military environment, SD-18, Parts Requirements and Application Guide, has been formed. This paper introduces the development process of SD-18, comprehensively interprets the main contents of the guide, and proposes a number of implications for the standardization work in the field of military electronic parts in our country.Keywords: standardization work guide, parts requirements and application, development process, interpretation标准评析1 引 言美国军用标准化体系是目前国际上发展得较为完善的标准化体系,囊括了政策文件、基础标准、产品规范和指导性文件等多种类型文件。
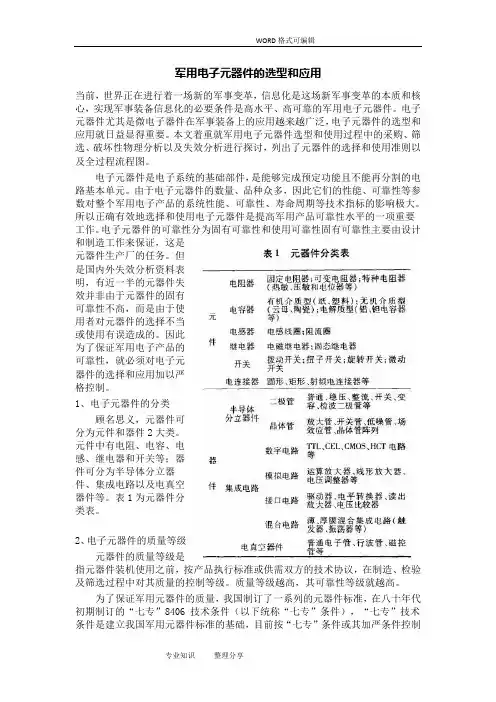
军用电子元器件的选型和应用当前,世界正在进行着一场新的军事变革,信息化是这场新军事变革的本质和核心,实现军事装备信息化的必要条件是高水平、高可靠的军用电子元器件。
电子元器件尤其是微电子器件在军事装备上的应用越来越广泛,电子元器件的选型和应用就日益显得重要。
本文着重就军用电子元器件选型和使用过程中的采购、筛选、破坏性物理分析以及失效分析进行探讨,列出了元器件的选择和使用准则以及全过程流程图。
电子元器件是电子系统的基础部件,是能够完成预定功能且不能再分割的电路基本单元。
由于电子元器件的数量、品种众多,因此它们的性能、可靠性等参数对整个军用电子产品的系统性能、可靠性、寿命周期等技术指标的影响极大。
所以正确有效地选择和使用电子元器件是提高军用产品可靠性水平的一项重要工作。
电子元器件的可靠性分为固有可靠性和使用可靠性固有可靠性主要由设计和制造工作来保证,这是元器件生产厂的任务。
但是国内外失效分析资料表明,有近一半的元器件失效并非由于元器件的固有可靠性不高,而是由于使用者对元器件的选择不当或使用有误造成的。
因此为了保证军用电子产品的可靠性,就必须对电子元器件的选择和应用加以严格控制。
1、电子元器件的分类顾名思义,元器件可分为元件和器件2大类。
元件中有电阻、电容、电感、继电器和开关等;器件可分为半导体分立器件、集成电路以及电真空器件等。
表1为元器件分类表。
2、电子元器件的质量等级元器件的质量等级是指元器件装机使用之前,按产品执行标准或供需双方的技术协议,在制造、检验及筛选过程中对其质量的控制等级。
质量等级越高,其可靠性等级就越高。
为了保证军用元器件的质量,我国制订了一系列的元器件标准,在八十年代初期制订的“七专”8406 技术条件(以下统称“七专”条件),“七专”技术条件是建立我国军用元器件标准的基础,目前按“七专”条件或其加严条件控制生产的元器件仍是航天等部门使用的主要品种。
(注:“七专”指专人、专机、专料、专批、专检、专技、专卡)。
简述军工电子产品元器件的选用策略作者:李慎丽来源:《科学与信息化》2019年第08期摘要随着我国军事力量的逐渐强大,军事设备的发展越来越快,各种军工产品电子元器件包括微型元器件运用在军工产业越来越频繁,在未来的发展中,电子元器件的发展在一定程度上影响着军工事业的发展,本文就元器件选择中的采购、破坏性分析等方面解释说明了一些电子元器件选择的使用标准。
关键词军工产品;电子元器件;破坏性分析引言随着科技的发展,电子元器件的构造越来越精密,对电子产品的供给能力越来越强,由于电子元器件的数量、可靠性能、耐用性能等指标远远高于传统元器件,这也就致使了电子元器件在电子产业以及军工产业的运用越发的广泛。
所以正确选用以及合理的适配对提高军工产品的性能方面具有极其重要的意义。
1 电子元器件的基础1.1 元器件的种类元器件分为元件和器件两大类。
元件主要包括常用的电阻等电子件;器件主要包括半导体分立器件等电子件。
1.2 元器件的质量分级元器件的质量等级主要是采取元器件装机前,根据产品执行要求,在制造等期间对其质量的控制等级。
一般说来,元器件质量等级越高,元器件质量越好。
2 电子元器件的选择选择不恰当的电子元器件对军工产品的稳定性以及质量都是最好的保障,所以电子元器件的选择应该具有一定的标准。
2.1 元器件的选择原则[1]第一,元器件的选择首先应该根据军工产品使用的环境、条件进行,技术性能满足军工产品所要求的。
第二,元器件的质量等级符合军工产品的技术要求。
第三,由于军工产品的使用环境经常变化,所以选择的时候应该考虑到元器件的低额定功率使用。
第四,在同等条件下,应该选用质量更好的、可靠性能高的元器件生产厂商。
第五,优先选用国产的电子元器件。
2.2 国产元器件的选用原则第一,选择经过国际军事企业认证的、符合国际元器件标准的元器件。
第二,经过产品检测、产品使用性能测试等多种测试的生产厂家生产的元器件。
2.3 进口元器件的选用原则对于进口元器件的选择应当慎之又慎,主是因为外来资源使用的稳定性、使用性能的不确定;之后是政治原因,应该尽量避免全部取之国外,防止元器件的国际垄断。
军用电子元器件二次筛选电子元器件筛选和破坏性物理分析(DPA)是剔除早期失效元器件、及时发现假冒翻新元器件的有效手段。
电子元器件筛选是通过⼀系列短期环境应力加速试验及测试技术,对整批电子元器件进行全批次非破坏性试验,挑选出具有特性的合格元器件或判定批次产品是否合格接收,提高产品使用可靠性。
广电计量布局电子元器件可靠性业务领域,可为用户提供电子元器件测试、评估、质量保证的成套方案,覆盖各种电子元器件筛选检测项目,剔除不合格元器件,提高电子元器件的使用可靠性,从而提升电子设备的质量和可靠性。
服务覆盖电性能测试、寿命/老化/老炼试验、环境/机械应力试验及其它检测项目。
元器件筛选的目的:1.剔除早起失效产品。
2.提高产品批次使用的可靠性。
元器件筛选的特点:1.筛选试验为非破坏性试验。
2.不改变元器件固有失效机理和固有可靠性。
3.对批次产品进行100%筛选。
4.筛选等级由元器件预期工作条件和使用寿命决定。
二次筛选测试项目:1.检查筛选:显微镜检查、红外线非破坏检查、X射线非破坏性检查。
2.密封性筛选:液浸检漏、氦质谱检漏、放射性示踪检漏、湿度试验。
3.环境应⼒筛选:振动、冲击、离⼼加速度、温度冲击、综合应⼒。
元器件筛选覆盖范围:元件类:电阻、电容、电感、敏感元件、磁性元件、滤波器、晶体振荡器。
器件类:光电耦合器、二极管、晶体管、集成电路。
机电类:继电器、开关。
线缆类:连接器、电线电缆。
我们的设备能力:1.老炼需要的设备:集成电路高温动态老炼系统、混合集成电路高温动态老炼系统、电源模块高温老炼检测系统、分立器件综合老炼检测系统、分立器件间歇寿命试验系统、电容器高温老炼检测系统、继电器低电平寿命筛选系统、电容高温反偏老炼系统、二极管恒流老炼系统。
2.电测试需要的设备:阻抗分析仪、高阻计、耐压测试仪、半导体参数分析仪高精度图示仪、可编程电源、电子负载、示波器频谱分析仪。
3.目检、外观检查需要设备:光学显微镜、金相显微镜。
电子元器件选择和应用发布人:admin 发布日期:2010-1-4 点击数:325电子元器件在选用时至少应遵循下列准则:1. 元器件的技术条件、技术性能、质量等级等均应满足装备的要求;2. 优先选用经实践证明质量稳定、可靠性高、有发展前途的标准元器件,不允许选用淘汰品种和禁用的元器件;3. 应最大限度地压缩元器件品种规格和生产厂家;4. 未经设计定型的元器件不能在可靠性要求高的军工产品中正式使用;5. 优先选用有良好的技术服务、供货及时、价格合理的生产厂家的元器件。
对关键元器件要进行用户对生产方的质量认定;6. 在性能价格比相等时,应优先选用国产元器件。
电子元器件在应用时应重点考虑以下问题,并采取有效措施,以确保电子元器件的应用可靠性:1. 降额使用。
经验表明,元器件失效的一个重要原因是由于它工作在允许的应力水平之上。
因此为了提高元器件可靠性,延长其使用寿命,必须有意识地降低施加在元器件上的工作应力(电、热、机械应力),以使实际使用应力低于其规定的额定应力。
这就是降额使用的基本含义。
2. 热设计。
电子元器件的热失效是由于高温导致元器件的材料劣化而造成。
由于现代电子设备所用的电子元器件的密度越来越高,使元器件之间通过传导、辐射和对流产生热耦合,热应力已成为影响元器件可靠性的重要因素之一。
因此在元器件的布局、安装等过程中,必须充分考虑到热的因素,采取有效的热设计和环境保护设计。
3. 抗辐射问题。
在航天器中使用的元器件,通常要受到来自太阳和银河系的各种射线的损伤,进而使整个电子系统失效,因此设计人员必须考虑辐射的影响。
目前国内外已陆续研制了一些抗辐射加固的半导体器件,在需要时应采用此类元器件。
4. 防静电损伤。
半导体器件在制造、存储、运输及装配过程中,由于仪器设备、材料及操作者的相对运动,均可能因磨擦而产生几千伏的静电电压,当器件与这些带电体接触时,带电体就会通过器件“引出腿”放电,引起器件失效。
不仅MOS器件对静电放电损伤敏感,在双极器件和混合集成电路中,此项问题亦会造成严重后果。
军用电子元器件质量控制分析No.:00000000000002161摘要军事是国防建设的重要保障,军事装备电子信息化是当今世界的主要潮流,而军用电子元器件的质量与选择直接影响到武器装备的性能。
文章对电子元器件的概念进行了介绍,分析电子元器件质量控制以及使用选择的重要性。
提出有效的军用电子元器件质量管理措施。
关键词电子元器件;质量控制;军事装备中图分类号TN6 文献标识码 A 文章编号2095―6363(2016)04―0034―01电子元器件是现代化军事装备中最基础的构成部件,其在军事领域的应用范围颇为广泛。
电子元器件的质量对武器起着至关重要的作用,高质量电子元器件的选择能够大大加强军事装备的可靠性,为国防建设做出更好的贡献。
相反,则会在很大程度上降低武器的装备性能。
因此,对军用电子元器件的质量进行严格把关,并制定出相应的质量控制措施具有着深远的意义。
1电子元器件概述电子元器件是电子元件和电小型的机器、仪器的组成部分,其本身常由若干零件构成,可以在同类产品中通用。
常指电器、无线电、仪表等工业的某些零件,如电容、晶体管、游丝、发条等子器件的总称。
常见的有二极管等。
电子元器件包括电阻、电容器、电位器、电子管、散热器、机电元件、连接器、半导体分立器件、电声器件、激光器件、电子显示器件、光电器件、传感器、电源、开关、微特电机、电子变压器、继电器、印制电路板、集成电路、各类电路、压电、晶体、石英、陶瓷磁性材料、印刷电路用基材基板、电子功能工艺专用材料、电子胶(带)制品、电子化学材料及部品等。
在质量方面国际上面有中国的CQC认证,美国的UL 和CUL认证,德国的VED和TUV以及欧盟的CE等国内外认证,来保证元器件的合格。
2电子元器件的选择及使用2.1电子元器件的选择随着经济水平的提高,电子元器件制造业飞速发展,由于电子元器件功能及种类逐渐趋于多样化,因此要求元器件使用者对其选择标准遵循以下原则:1)将通过实践证明其质量稳定具有较高可靠性且生命周期长的元器件作为优先选用标准;切忌使用停产或临近停产的元器件,对元器件及新研发元器件慎重使用;2)对于元器件的选择标准,应以性能指标、质量等级及应用环境为参照因素,综合考虑多方面需求对其进行选择;3)应使用信誉良好或品牌优秀的厂家生产的元器件,以连续生产、多渠道供货及供货及时为衡量标准作为元器件的优选方案;4)掌握冗器件型号标志意义,对元器件型号进行完整记录;5)最大程度压缩晶种、规格及器件生产厂家,以保证选购和管理的便利性。
军用电子元器件二次筛选试验当前,世界正在进行着一场新的军事变革,信息化是这场新军事变革的本质和核心,实现军事装备信息化的必要条件是高水平、高可靠的军用电子元器件。
电子元器件尤其是微电子器件在军事装备上的应用越来越广泛,电子元器件的选型和应用就日益显得重要。
本文着重就军用电子元器件选型和使用过程中的采购、筛选、破坏性物理分析以及失效分析进行探讨,列出了元器件的选择和使用准则以及全过程流程图。
电子元器件是电子系统的基础部件,是能够完成预定功能且不能再分割的电路基本单元。
由于电子元器件的数量、品种众多,因此它们的性能、可靠性等参数对整个军用电子产品的系统性能、可靠性、寿命周期等技术指标的影响极大。
所以正确有效地选择和使用电子元器件是提高军用产品可靠性水平的一项重要工作。
电子元器件的可靠性分为固有可靠性和使用可靠性固有可靠性主要由设计和制造工作来保证,这是元器件生产厂的任务。
但是国内外失效分析资料表明,有近一半的元器件失效并非由于元器件的固有可靠性不高,而是由于使用者对元器件的选择不当或使用有误造成的。
因此为了保证军用电子产品的可靠性,就必须对电子元器件的选择和应用加以严格控制。
1、电子元器件的分类顾名思义,元器件可分为元件和器件2大类。
元件中有电阻、电容、电感、继电器和开关等;器件可分为半导体分立器件、集成电路以及电真空器件等。
表1为元器件分类表。
2、电子元器件的质量等级元器件的质量等级是指元器件装机使用之前,按产品执行标准或供需双方的技术协议,在制造、检验及筛选过程中对其质量的控制等级。
质量等级越高,其可靠性等级就越高。
为了保证军用元器件的质量,我国制订了一系列的元器件标准,在八十年代初期制订的“七专”8406 技术条件(以下统称“七专”条件),“七专”技术条件是建立我国军用元器件标准的基础,目前按“七专”条件或其加严条件控制生产的元器件仍是航天等部门使用的主要品种。
(注:“七专”指专人、专机、专料、专批、专检、专技、专卡)。
探讨军工电子元器件的质量控制1 概述军工产品中电子产品的比例非常大,其中电子元器件是其最基本的单位,其可靠性也和电子元器件的质量有直接关系。
高可靠性的电子元器件才能让军工产品发挥出重要作用。
由于电子元器件失效而造成军工产品可靠性降低,甚至是军工产品报废的情况并不少见。
数据调查显示,20世纪40年代,美国在远方地区的军用装备中有一半以上的军工产品在存储期间就失去作用,究其原因就是电子管质量问题,所以电子元器件的质量控制具有重要意义。
2 电子元器件的选择和使用2.1 电子元器件概述所谓电子元器件,包括元件和器件,其中元件包括电阻、电容、电感以及继电器等,器件包括半导体分立器件、集成电路等。
电子元器件的质量等级主要为:进行装机使用之前,按照产品执行标准,还要按照供需两方达成的技术协议,制造与筛选工作时针对质量而制定的控制等级,等级越高则表示其可靠性越高。
2.2 电子元器件的选择电子元器件在使用时包括选择、采购、监制、验收、DPA、存储、使用、装配、调试、静电防护、失效分析等。
具体而言,电子元器件的选择原则为:(1)二、三级管尽可能不要选择锗管,可以选择硅管;(2)国产塑料封装集成电路是无法应用于军工产品的;(3)电阻RJ1~RJ7系列不可使用,可以使用RJK24~RJK26代替;(4)电容CA30由于存储时容易发生漏液的现象而不要选用,可以选择CA35;(5)继电器最好选择金属封装密封,禁止并联降额使用。
2.3 电子元器件的使用准则根据流程进行元器件使用时也要遵循使用准则:(1)掌握元器件的技术性能,对新器件使用进行严格控制;(2)降低元器件的工作应力,包括电、热以及机械应力等,使得其实际使用应力不高于规定额定应力,降额设计可以根据GJB/Z35标准进行;(3)为了避免电子元器件热失效,元器件布局及安装时要采取适当热设计和环境设计方案;(4)为解决静电失效问题,器件设计和使用要采取防静电措施,比如防静电损失网络;(5)调试时注意仪表的正确使用,比如某些仪器是要接地的;(6)正确存储电子元器件,比如一定温度和湿度等。
军用电子元器件的选用军用电子产品电子元器件选用对于电子产品的质量至关重要,本文阐述了元器件选用原则、选用标准以及质量分级,并介绍对比了美军电子元器件相关产品的质量分级情况。
对于军用电子元器件的选用有一定的参考作用。
军用电子产品的质量和寿命取決于产品设计、研制生产和试验全过程的质量,而电子元器件的质量又是整个产品质量的基础。
确保元器件质量可靠性首先就是要选用合适的电子元器件,因此对军用电子元器件选用及选用标准进行研究就显得十分重要。
1.军用元器件的选用及选用标准元器件选用需满足设计可靠性要求和系统可靠性需要。
要保证元器件的使用可靠性,首先要求正确选择元器件。
元器件的正确选择,是保证元器件使用可靠性的“源头”。
1.1元器件选择原则①需要按照配套型号要求优先选择优选目录中的品种②最大限度地优选压缩元器件品种和供货单位,这样有利于加强管理、保证质量。
③尽可能地选择通过认证的元器件品种(型号、规格)和供货单位。
④还需特别注意优先选择国产元器件。
武器型号产品所用的元器件有很高的可靠性要求,为了不受制于人,应尽可能的立足于国内。
但是由于国产元器件的品种及质量还不能完全满足型号技术的发展,或者因为国产元器件性能价格比较低,所以在武器型号产品中还采用了一定数量的进口元器件。
目前为了提高型号的国产率,在质量和到货进度有保证、性能价格比相近的前提下,应优先选择国产元器件。
⑤优先选择工艺成熟有成功经历的元器件。
武器型号产品上应优先选择工艺成熟、已经在型号上成功使用的、工艺先进的元器件,尽量避免使用新研制(新品)元器件。
当必须使用新品元器件时,应经过严格的考核,并按照武器型号质量控制的规范或者采购文件的要求,鉴定合格的元器件,方能用于武器产品的正样或试样。
⑥选择先进的元器件取代陈日的元器件。
大多数武器产品均是在继承以前成功产品发展起来的,研制成功型号产品上采用了一部分比较陈旧的元器件,随着元器件制造技术的不断进步,已经有新型的元器件可以替代这些陈旧的元器件。
美军用电子元器件相关标准参考文献:GJB5714-2006 外购器材质量监督要求GJB546B-2011 电子元器件质量保证大纲GJB3404-1998 电子元器件选用管理要求GJB4027A-2006 军用电子元器件破坏性物理分析方法GJB/Z35-1993 元器件降额准则使用GJB/Z299-2006 电子设备可靠性预计手册GJB548B-2005 微电子器件试验方法和程序GJB2438A-2002 混合集成电路通用规范GJB/Z299C-2006 电子设备可靠性预计手册MIL-STD-883G(2006版)美军用微电路检测方法标准MIL-PRF-38535J(2010版)美军用集成电路制造规范MIL-PRF-38534G (2009版)美军用混合集成电路制造规范MIL-HDBK-217F 美军用电子设备可靠性预计手册附:关于筛选试验的有关原则规定1 范围:本指导性技术文件所提供的元器件失效率数据仅适用于在正常工作条件下工作的电子设备可靠性预计;凡过应力使用,超过基本失效率表所列值的任何外推(如超过规定的温度范围,或电应力比大于1或等于0)都是无效的。
(摘自GJB548B-2005)一、引言自上世纪90年代起,世界军事装备开始了一场新的变革,变革的主要特点是将机械化军事形态转变成信息化军事形态,军队实现信息化,信息化装备逐渐主宰战场。
近年来,在美国发动的多次局部战争中,信息化装备在战场决策、指挥控制、空天一体、精确打击完成作战使命方面显示了巨大的军事优势。
军用电子元器件是信息化武器装备的核心部件和基本单元,在实现信息装备的作战功能方面具有关键性作用。
当前,我国武器装备更新换代,许多新研信息化装备进入批量生产阶段,因此,军用元器件的选用、使用管理在装备研制过程中非常重要,应引起高度重视。
二、概述我国军用电子元器件标准在七十年代实行“七专”技术条件(专人、专机、专料、专批、专检、专技、专卡),八十年代开始GJB军用标准的编制,现已基本完成了覆盖主要军用电子元器件门类的国家军用标准、行业军用标准和企业军用标准的制定,许多新型装备已安装和使用了国产军用电子元器件。
军用电子元器件标准军用电子元器件是军事装备中的重要组成部分,其质量和性能直接关系到装备的可靠性和战斗力。
因此,制定军用电子元器件标准是非常必要的。
军用电子元器件标准是指在军事装备中使用的电子元器件的技术要求、测试方法、质量控制和使用规范等方面的标准。
首先,军用电子元器件标准需要明确元器件的技术要求。
这包括元器件的工作环境、工作温度范围、抗干扰能力、抗辐射能力、耐用性等方面的要求。
在军事作战环境中,电子元器件往往需要在恶劣的条件下工作,因此其技术要求必须能够适应各种极端环境,确保装备在战斗中的稳定性和可靠性。
其次,军用电子元器件标准还需要规定元器件的测试方法。
这些测试方法应当包括元器件的可靠性测试、环境适应性测试、性能测试等内容。
通过严格的测试,可以有效地评估元器件的质量和性能,为其在军事装备中的应用提供可靠的保障。
此外,军用电子元器件标准还需要规定元器件的质量控制要求。
这包括元器件的生产过程中的质量控制、原材料的选择和检验、工艺流程的控制等方面的要求。
只有严格控制元器件的质量,才能确保其在军事装备中的可靠性和稳定性。
最后,军用电子元器件标准还需要规定元器件的使用规范。
这包括元器件的安装要求、使用环境要求、维护保养要求等内容。
通过规范的使用,可以最大限度地发挥元器件的性能,延长其使用寿命,确保装备的长期稳定运行。
总之,军用电子元器件标准是军事装备质量和性能的重要保障。
只有制定科学合理的标准,严格执行标准要求,才能确保军事装备在战斗中始终处于最佳状态,为部队的胜利作出贡献。
因此,各级军事部门和相关企业应当高度重视军用电子元器件标准的制定和执行,不断提高军事装备的质量和性能水平。
军用电子元器件行业市场分析军用电子元器件的概念、分类、作用军用电子元器件作为武器装备产业链上游,是军工信息化、智能化的基石和基础支撑,是保证装备高可靠的基本单元,其质量与可靠性直接关系到装备的技术性能、研制进程以及作战能力。
电子元器件是电子元件和电子器件的总称;电子元件指本身不产生电子,且对电压、电流无控制和变换作用,又称无源器件(被动器件);电子器件指本身能产生电子,且对电压、电流有控制和变换作用,又称有源器件(主动器件)。
被动元件主要包括电阻、电容、电感、连接器等;主动器件主要包括分立器件和集成电路,而集成电路又主要分为模拟芯片和数字芯片。
电子元器件是武器装备研制、生产和使用的战略物质基础,对实现装备功能性能指标、可靠性和维修性等通用质量特性起关键作用。
一、产业特点——高壁垒、稳格局、强盈利,产业上游高景气赛道1.1 进入壁垒高军工电子行业进入壁垒较高,行业外潜在竞争对手较难进入,行业市场化程度较低。
一方面,由于武器装备的特殊属性,企业要进入武器装备采办市场,必须通过国家和用户的资质认证及产品认证,比如保密资格认证、武器装备科研生产许可证、装备承制单位资格认证,存在较高的业务壁垒。
一方面,军用高可靠电子元器件产品的性能、可靠性以及供货有着更高或更特殊的要求,生产厂家需要具备从客户需求分析、原材料配方、生产工艺、质量判定到可靠性保障等一系列技术流程的深刻理解和技术积累,同时还要求企业拥有先进的研发平台、试验设备及较强的研发团队,不断推出适应特种需求的新型产品及时满足用户需求,存在较高的技术门槛。
1.2 竞争格局稳我国军用电子元器件已从仿制阶段逐步走向自主研发阶段,同时又由于军用电子产业具有较高的资质壁垒、技术壁垒和市场壁垒,行业竞争格局较为稳定,且呈现出强者愈强的马太效应,行业集中度逐步提升。
以典型的被动元器件——军用连接器为例,近年来我国军用连接器行业集中度明显提升,前五大军用连接器厂家市场占比从2013年的59%提升至2023年的76%.这主要源于我国军用电子元器件产业已从仿制阶段逐步进入自主研发阶段,头部企业在研发投入、技术储备、客户资源和服务等方面具有较高的先发优势,生产能力有保障且能更快响应军品生产需求和满足迭代更新需求,从而使得军用电子元器件产业竞争格局较为稳定。
军用电子元器件筛选的可靠性模型研究作者:李娜杨恒来源:《消费电子》2021年第10期电子元器件的可靠性筛选是指通过鉴别性能良好的电子元器件和诱发有潜在缺陷的电子元器件失效的方式,保证整机系统的性能。
本文通过对军用电子元器件筛选可靠性模型的分析与建立,明确了器件的退化失效模式和其所对应的冲击损伤量之间的函数关系,为进一步甄别筛选失效器件提供了严格的数据模型,此外,还可以借此进一步完善军用电子元器件筛选的可靠性模型和设计方案。
因而,军用电子元器件筛选可靠性模型的建立与应用对于军用电子元器件的可靠性筛选具有重要的理论与现实意义。
当军用电子元器件总退化量XS(t)超出其退化失效阂值TS时,器件会失效。
为建立器件的退化失效模型,首先应计算产品的总退化量:式1中,X S(t)表示产品的总退化量,X(t)表示产品自身的退化量,Y(t)表示由于随机冲击过程所带来的累积突增退化量。
假设器件的自身连续性退化进程为线性退化,可以将以上模型简化为:以上就是元器件失效判据的可靠性模型,考虑到冲击类型的种类繁多,以及失效阈值和器件退化量之间的线性关系,现有的可靠性模型可以通过分类讨论进一步明确冲击损伤量和产品可靠性之間的关系。
通过对元器件上的器件进行高温反偏试验,观测器件在高温反向偏置时的退化情况来验证其芯片电流泄露,检测其高温性能和可靠性水平,同时对建立的可靠性模型进行验证。
对器件进行电学特性测试,其参数包括VF@5A,********,IR@1200V。
将元器件放置在标准的HTRB测试室中,在温度为175℃,DC反向偏压为960V的HTRB条件下暴露168小时。
经过试验验证,元器件在高温反偏试验当中正向压降偏移率低,因而其正向特性未发生退化。
为进一步分析器件的电学特性参数,对器件的电学特性参数进行试验测量,观察其在高温反偏应力前后的数据变化。
分别从反向电压,反向漏电流两个角度来进一步分析器件高温反偏试验下的性能变化。
试验结果如表1所示。
军用电子元器件的选用军用电子产品电子元器件选用对于电子产品的质量至关重要,本文阐述了元器件选用原则、选用标准以及质量分级,并介绍对比了美军电子元器件相关产品的质量分级情况。
对于军用电子元器件的选用有一定的参考作用。
军用电子产品的质量和寿命取決于产品设计、研制生产和试验全过程的质量,而电子元器件的质量又是整个产品质量的基础。
确保元器件质量可靠性首先就是要选用合适的电子元器件,因此对军用电子元器件选用及选用标准进行研究就显得十分重要。
1.军用元器件的选用及选用标准元器件选用需满足设计可靠性要求和系统可靠性需要。
要保证元器件的使用可靠性,首先要求正确选择元器件。
元器件的正确选择,是保证元器件使用可靠性的“源头”。
1.1元器件选择原则①需要按照配套型号要求优先选择优选目录中的品种②最大限度地优选压缩元器件品种和供货单位,这样有利于加强管理、保证质量。
③尽可能地选择通过认证的元器件品种(型号、规格)和供货单位。
④还需特别注意优先选择国产元器件。
武器型号产品所用的元器件有很高的可靠性要求,为了不受制于人,应尽可能的立足于国内。
但是由于国产元器件的品种及质量还不能完全满足型号技术的发展,或者因为国产元器件性能价格比较低,所以在武器型号产品中还采用了一定数量的进口元器件。
目前为了提高型号的国产率,在质量和到货进度有保证、性能价格比相近的前提下,应优先选择国产元器件。
⑤优先选择工艺成熟有成功经历的元器件。
武器型号产品上应优先选择工艺成熟、已经在型号上成功使用的、工艺先进的元器件,尽量避免使用新研制(新品)元器件。
当必须使用新品元器件时,应经过严格的考核,并按照武器型号质量控制的规范或者采购文件的要求,鉴定合格的元器件,方能用于武器产品的正样或试样。
⑥选择先进的元器件取代陈日的元器件。
大多数武器产品均是在继承以前成功产品发展起来的,研制成功型号产品上采用了一部分比较陈旧的元器件,随着元器件制造技术的不断进步,已经有新型的元器件可以替代这些陈旧的元器件。
军用电子元器件的选型和应用当前,世界正在进行着一场新的军事变革,信息化是这场新军事变革的本质和核心,实现军事装备信息化的必要条件是高水平、高可靠的军用电子元器件。
电子元器件尤其是微电子器件在军事装备上的应用越来越广泛,电子元器件的选型和应用就日益显得重要。
本文着重就军用电子元器件选型和使用过程中的采购、筛选、破坏性物理分析以及失效分析进行探讨,列出了元器件的选择和使用准则以及全过程流程图。
电子元器件是电子系统的基础部件,是能够完成预定功能且不能再分割的电路基本单元。
由于电子元器件的数量、品种众多,因此它们的性能、可靠性等参数对整个军用电子产品的系统性能、可靠性、寿命周期等技术指标的影响极大。
所以正确有效地选择和使用电子元器件是提高军用产品可靠性水平的一项重要工作。
电子元器件的可靠性分为固有可靠性和使用可靠性固有可靠性主要由设计和制造工作来保证,这是元器件生产厂的任务。
但是国内外失效分析资料表明,有近一半的元器件失效并非由于元器件的固有可靠性不高,而是由于使用者对元器件的选择不当或使用有误造成的。
因此为了保证军用电子产品的可靠性,就必须对电子元器件的选择和应用加以严格控制。
1、电子元器件的分类顾名思义,元器件可分为元件和器件2大类。
元件中有电阻、电容、电感、继电器和开关等;器件可分为半导体分立器件、集成电路以及电真空器件等。
表1为元器件分类表。
2、电子元器件的质量等级元器件的质量等级是指元器件装机使用之前,按产品执行标准或供需双方的技术协议,在制造、检验及筛选过程中对其质量的控制等级。
质量等级越高,其可靠性等级就越高。
为了保证军用元器件的质量,我国制订了一系列的元器件标准,在八十年代初期制订的“七专”8406 技术条件(以下统称“七专”条件),“七专”技术条件是建立我国军用元器件标准的基础,目前按“七专”条件或其加严条件控制生产的元器件仍是航天等部门使用的主要品种。
(注:“七专”指专人、专机、专料、专批、专检、专技、专卡)。
根据发展的趋势,“七专”条件将逐步向元器件的国家军用标准(GJB)过渡,我国军用标准化组织参照美国军用标准(MIL)体系建立了国军标GJB体系。
3、电子元器件的选择元器件的选择不当会造成所购买的元器件可靠性水平不符合要求,从而影响到系统的可靠性,因此必须对元器件的选择进行控制。
3.1 元器件的选择原则(1)元器件的技术性能应满足产品要求。
环境适应性应符合军品要求,一般为一55~C~125~C。
(2)元器件的质量等级应符合产品的要求。
(3)考虑降额的要求。
(4)优先选用成熟的、质量稳定的、可靠性高的、有发展前途的和能持续供货的标准元器件。
(5)优先选用国产元器件,尤其是选用军用合格产品目录上的元器件以及已通过IS09001认证的元器件生产厂家生产的元器件。
3.2 国产元器件的选择顺序(1)选择经过认证、鉴定的符合国军标的元器件;(2)选择经过考验,符合要求,能够稳定供货的“七专”定点生产厂家生产的元器件。
3.3 进口元器件的选择顺序在选择进口器件(尤其是美国进口器件)时,应慎之又慎一是政治等原因,国外禁运元器件时有发生;二是国外市场变化较大,特别是美国军品断档已对我国许多产品的生产、维修产生了影响。
选择顺序为:(1)选择国外权威机构的QPL/PPL中的元器件;(2)选择生产过程中经过严格老炼筛选的高可靠元器件(如集成电路883级及其以上级,半导体分立器件为JAN FX及其以上级);(3)选择经过二次筛选的、DPA合格并符合军用温度范围(一55cc~l25cc)的工业级器件;(4)避免继续选用国外已停止生产的“断档”军品。
美国的军品微电子器件断档,即指美国的军品微电子器件的大量品种不再生产或即将不再生产,美国给以专门定义:“生产单位正在消失和材料短缺”(Diminishing Manufacturing Sources andMaterial Shortages),简称为DMSMS。
3.4 编制元器件优选目录作为型号总体单位,应制定元器件优选目录,并根据优选目录在产品设计中压缩型号所选用的元器件品种和规格,控制元器件的质量等级,更好地保证元器件的供货质量,更有利于综合后勤保障。
3.4.1 编制过程(1)成立编制组;(2)调研收集元器件使用要求.国内元器件生产厂质量情况及国外元器件情况;(3)了解国外元器件最新“断档”军品情况;(4)编制征求意见稿;(5)汇总分析各种意见;(6)经审查后由总体单位发布。
3.4.2 动态管理依据产品研制生产阶段中元器件使用品种的变化情况、元器件生产厂家的产品及其质量状况变化情况、元器件使用过程中的信息反馈进行动态管理,如上述情况变化较大,则应进行优选目录的改版工作。
4、军用电子元器件的选型和使用能否正确使用元器件已成为影响军用电子元器件、设备、系统可靠性的重要问题,应当引起使用者的高度重视。
4.1 元器件的选择和使用全过程流程图元器件使用全过程包括选择、采购、监制、验收、筛选(拷机)、破坏性物理分析(DPA)、保管、使用、电气装配、通电调试、静电防护和失效分析等。
元器件的选择和使用全过程流程图如图1所示。
4.2 元器件的采购如图1所示,采购环节是保证元器件能否满足设计要求的一个重要环节,因此型号各系统、分系统和设备的承制单位应注意以下几点:(1)承制方应编制外购元器件的技术标准和进厂复验规范,其标准应和现行有效图样相一致。
(2)承制方应编写元器件的采购清单,包括元器件的名称、型号、规格、精度及数量;元器件的质量等级、使用标准及生产厂家;元器件的封装形式、安装形式和使用环境;元器件的包装和运输要求。
(3)承制方在进行元器件采购时应注意在合格分承制方名录中进行,需进行越点采购时应办理相应的审批手续。
(4)在实际采购中如何对规定的质量等级进行对采购,是确保产品高可靠的关键。
对元器件实际生产型号(包括前、后缀)、质量等级、封装形式完全与图纸设计一致的元器件直接采购。
对某些前、后缀有变化、质量等级不清的元器件,在采购时应首先确定其生产执行标准。
在元器件的标准中,一般都规定了元器件在制造、检验及筛选过程中的质量控制标准,按此不同控制标准组织生产和管理的产品,具有不同的质量等级。
据此,产品生产执行标准是划分其质量等级的主要依据,若其生产标准符合规定质量等级的生产标准,则认为该元器件达到了规定的质量等级。
其次,应明确元器件的质量系数仃,通过其质量系数可计算出该元器件的失效率,只要失效率满足该元器件所分配值,则认为该元器件达到了规定的质量等级。
4.3 元器件的二次筛选元器件的二次筛选是保证质量和可靠性的重要手段。
一般来讲,对军工产品要求100%的进行元器件的二次筛选,包括883B级以及“七专”级。
在图1中,当承制单位将元器件采购回厂里后,应按照“型号用元器件二次筛选规范”进行图1 元器件设计、使用全过程流程图二次筛选。
当元器件二次筛选不合格率超过规定的比例时,该批元器件不允许装机使用。
在二次筛选过程中,对不具备筛选条件的元器件(如大规模进1:3集成电路),可采用拷机(即对不具备筛选条件的元器件装配到电路板中,进行温度应力或电应力长时间试验)的方法进行。
4.4 元器件的破坏性物理分析(DPA)在元器件二次筛选合格后,对前期质量不稳定类、生产工艺有较大改进类元器件应进行破坏性物理分析(DPA——Destructive Physical Analy—sis)试验。
重点是对具有空腔的半导体分立器件和半导体集成电路开展此项工作。
其目的是验证元器件的质量是否满足有关规范的用途或预定用途。
DPA一般在一批元器件中抽取1—2支试样进行一系列的试验和分析,并做出批合格与否的结论。
这对保证使用的元器件质量和可靠性具有重要作用。
表3为集成电路DPA的一般程序。
表3 集成电路DPA的一般程序序号非破坏性试验破坏性试验(开帽)1外部目测内部目测2X射线照相检查扫描电镜检查3颗粒碰撞噪声试验(PIND)键合强度试验4密封性检查芯片剪切试验4.5 元器件的失效分析在调试和组件环境应力筛选过程中发现关键和重要元器件的失效或在使用中发生多次失效而未找到原因的元器件,应进行元器件的失效分析。
元器件的失效分析是通过对失效的元器件进行解剖分析,并采用物理和化学等技术手段找出其失效机理,提出改进办法,从而提高元器件的可靠性。
失效分析包括失效调查、失效模式鉴别、失效特征描述、失效机理证实和提出纠正措施等。
对集成电路的失效分析有20多种,从外部分析到内部分析,从非破坏性分析到破坏性分析,再使用光学、化学、机械和电子等技术手段进行分析。
4.6 元器件选择准则(1)二、三极管尽量避免选择锗管,可选择硅管;(2)国产塑料封装集成电路不能用于军品;(3)电阻RJ1~Pd7系列不能选用,因其磁管为空心的,易在振动条件下裂开,可用RJK24~RJK26或t/J13、RJ14代替;(4)电容中的CA30因贮存后易漏液不可用,可用CA35型;(5)继电器要选用金属封装、密封型,不允许并联降额使用。
4.7 元器件使用准则(1)深人掌握所使用元器件的技术性能,严格控制新器件的使用。
(2)有意识地降低元器件的工作应力(电、热、机械应力),使实际使用应力低于其规定的额定应力。
降额设计可参考GJB/Z35《元器件降额准则》。
(3)为防止电子元器件的热失效,在元器件的布局和安装过程中必须采取有效的热设计和环境保护设计。
(4)为解决静电带来的器件失效,在器件设计和使用上必须采取防静电措施。
如在器件输人端加上防静电损伤的保护网络,操作场所必须采取防静电措施等。
(5)在调试过程中应注意仪器、仪表的正确使用。
如仪器仪表要正常接地等。
(6)正确地贮存和保管元器件。
如保持适宜的温度、湿度;防止有害气体的存在等。
5、其它参考资料5.1 总装备部电子信息基础部编写的《军用电子元器件》,2009年4月国防工业出版社。
5.2 赵和义编写的《美国军用电子元器件要求和应用指南》,2004年2月国防科技大学出版社。
5.3 国防科工委2002年9月出版的《军用电子元器件配套应用指南》多媒体系统,集文字、数据、图形、图像于一体。
5.4 罗辑、赵和义编写的《军用电子元器件质量管理与质量控制》,2004年1月国防工业出版社。