中国邮政速递业务_EMS_营销策略
- 格式:docx
- 大小:1.59 MB
- 文档页数:59
邮政营销业务营销方案1. 概述邮政营销业务是指邮政公司针对商业客户提供的一系列营销服务。
随着电子商务的发展和市场竞争的加剧,邮政营销业务的重要性也日益突出。
本文将介绍一个邮政营销业务的营销方案,以帮助邮政公司实现业务增长和客户满意度的提升。
2. 目标邮政公司的邮政营销业务营销方案的目标是: - 提高业务增长率。
- 提升客户满意度。
- 扩大市场份额。
3. 目标客户邮政营销业务的目标客户主要包括: - 电子商务平台:提供给电商平台的优质物流和仓储服务。
- 制造商和供应商:提供给制造商和供应商的物流和分销服务。
- 零售商:提供给零售商的配送、包装和市场推广等服务。
4. 营销策略邮政公司在实施邮政营销业务营销方案时,将采取以下策略:4.1 品牌塑造邮政公司将通过定期的广告宣传和品牌推广活动来提高自身的品牌知名度和认可度。
邮政公司的品牌将以“可靠、高效、服务至上”的形象出现,以吸引更多的商业客户。
4.2 定制化服务邮政公司将根据客户的需求,提供个性化定制的服务。
通过与客户的深入沟通和了解,邮政公司可以为客户量身打造符合其需求的解决方案,从而提高客户满意度。
4.3 费用优势邮政营销业务将制定有竞争力的价格策略,以吸引更多的商业客户。
邮政公司将通过规模化运作和物流网络优化来降低成本,从而能够提供相对较低的价格。
4.4 创新技术邮政公司将不断引进和应用最新的物流技术和信息系统,以提高服务效率和质量。
邮政公司将投资于物流自动化、智能化设备和数据分析等领域,以帮助客户实现更高效的物流管理和营销决策。
5. 实施计划邮政公司邮政营销业务营销方案的实施计划如下:5.1 第一阶段(第1-3个月)•品牌宣传:投放品牌宣传广告,增加品牌知名度。
•市场调研:深入分析目标客户和竞争对手的需求和市场情况,为产品定位和定价提供依据。
•客户开发:积极寻找并开发潜在的商业客户,与其建立合作关系。
5.2 第二阶段(第4-6个月)•产品定制化:根据客户需求,为客户提供个性化的物流解决方案和服务。
邮政企业客户营销策划方案一、方案背景和目标随着社会经济的发展和现代化进程的加快,邮政企业在快递物流领域发挥着重要作用。
然而,在日益激烈的市场竞争中,如何获取更多的企业客户成为了邮政企业发展的重要问题。
本方案旨在通过精准的市场定位和个性化的客户营销策划,提高邮政企业的市场竞争力,实现企业客户数量和市场份额的增长。
二、市场分析1. 市场概况:邮政快递物流市场规模庞大,竞争激烈。
客户主要分为个人客户和企业客户,而企业客户通常具有较高的快递物流需求和价值。
2. 竞争对手分析:目前市场上的快递物流企业众多,主要竞争对手有顺丰、圆通、中通等知名品牌,它们通过品牌和服务的提升吸引了大量的企业客户。
3. 潜在机会:随着经济发展和电子商务的兴起,快递物流市场有望保持稳步增长。
同时,一些细分行业的市场需求也逐渐增加,为邮政企业获取更多企业客户提供了机会。
三、目标客户定位1. 客户细分:将企业客户进一步细分为制造业、电子商务、餐饮业、零售业等行业;同时,根据企业规模和地域条件,将目标客户划分为大型企业、中小企业和地方企业。
2. 客户画像:根据不同行业和规模的客户需求特点,形成客户画像,以便开展个性化的客户营销工作。
3. 目标客户选择:根据市场容量和竞争对手情况,选择有潜力、有合作意愿的目标客户进行重点拓展。
四、客户营销策略1. 品牌宣传:加强邮政企业品牌建设,提高品牌知名度和美誉度。
通过电视、电台、网络等多种渠道宣传邮政企业的服务优势和特色,吸引客户的关注和认可。
2. 个性化服务:针对不同行业和规模的企业客户,提供个性化的快递物流服务。
对制造业企业,提供供应链管理等全程配送服务;对电子商务企业,提供定时配送和跨境物流服务,以满足其特殊需求;对餐饮业企业,提供冷链物流服务,保障食品的新鲜度和安全;对零售业企业,提供跨店铺配送和快速上货的服务。
不断提升服务质量和效率,满足客户个性化需求。
3. 价格优惠:根据客户的快递物流需求和消费能力,制定不同的价格策略。
邮政快递营销方案引言随着电子商务的快速发展,邮政快递服务变得越来越重要。
为了提升业务质量和市场竞争力,邮政快递公司需要制定一套有效的营销方案。
本文将提出一种邮政快递营销方案,旨在帮助邮政快递公司吸引更多客户,提升服务品质,增加市场份额。
营销目标1.吸引新客户:通过营销活动和广告宣传,吸引新客户尝试并选择邮政快递服务。
2.提升客户满意度:通过提供高质量的服务和快速准时的快递,提高客户对邮政快递的满意度。
3.增加市场份额:通过优质的服务和良好的口碑,争取更多的市场份额。
营销策略1. 多样化的优惠活动邮政快递公司可以推出各种各样的优惠活动来吸引新客户并促进现有客户的消费。
例如,可推出首次用户免费快递的活动,吸引潜在客户尝试并体验邮政快递服务。
此外,还可以推出节假日打折活动、积分兑换礼品等,增加客户的忠诚度。
2. 提供定制化服务邮政快递公司可以根据客户的需求,提供个性化定制的快递服务。
例如,为大型电商提供专门的物流解决方案,包括仓储、分拣和配送等服务。
同时,还可以推出定制包装服务,提供个性化的包装材料和设计,满足客户的品牌推广需求。
3. 强化品牌形象建立良好的品牌形象是吸引客户的重要因素。
邮政快递公司应该注重品牌建设,包括设计专业的标志和宣传物料,提供统一的形象。
此外,还可以通过赞助活动、公益活动等方式参与社会公益事业,提升品牌形象和社会责任感。
4. 完善售后服务售后服务对于客户的满意度有着重要影响。
邮政快递公司应该建立完善的售后服务体系,包括客户投诉处理、快递追踪查询、物品损坏赔偿等。
同时,还可以通过电话、邮件等多种方式提供便捷的客户咨询服务,及时解答客户的疑问和问题。
营销实施计划1.设计并准备各类优惠活动,并在官方网站、社交媒体等渠道广泛宣传。
2.与大型电商合作,提供定制化的物流解决方案。
3.设计专业的标志和宣传物料,并进行品牌推广活动。
4.建立快递追踪系统,并加强售后服务体系的建设。
5.与合作伙伴合作举办赛事或公益活动,提升品牌形象。
中国邮政品牌营销策划方案一、项目背景分析近年来,随着电子商务的快速发展,快递市场需求大幅增长,中国快递业蓬勃发展,邮政企业迎来了前所未有的发展机遇。
而在激烈的市场竞争中,中国邮政的品牌形象亟待提升,以在市场中脱颖而出。
因此,本文拟就中国邮政品牌营销策划进行分析和规划,旨在提升中国邮政在消费者心中的形象和认可度,进一步扩大市场份额。
二、品牌定位1. 品牌使命:为社会提供高质量的邮政服务,成为消费者信赖的邮政品牌,并持续推动邮政行业的创新和进步。
2. 品牌愿景:成为全球领先的综合邮政服务供应商,推动邮政行业的可持续发展。
三、目标市场中国邮政的目标市场主要包括电商企业和个人消费者。
电商企业是中国邮政最重要的合作伙伴和收入来源之一,在电商行业的快速增长中,建立稳定的合作关系对中国邮政至关重要。
个人消费者是邮政服务的最终受益者,他们的选择和认可对中国邮政的品牌影响也非常重要。
四、目标群体分析1. 电商企业群体:电商企业是中国邮政的重要合作伙伴,他们通常注重服务可靠性、时效性和成本效益。
因此,中国邮政需要提供快捷、可靠的配送服务,以及具有竞争力的价格。
2. 个人消费者群体:个人消费者更加注重服务的全面性和便捷性。
他们喜欢一站式的邮政服务,希望能够方便快捷地寄送包裹、缴纳费用等,中国邮政需要提供便捷、高效的服务,以及良好的服务体验。
五、品牌推广策略1. 提升品牌形象:通过品牌宣传和广告投放,以及推出主题活动,塑造中国邮政的形象为高效、可靠、贴心的邮政服务提供者。
2. 提供优质服务:中国邮政需要加强内部服务流程的优化,提高配送的准确率和时效性,确保消费者满意度。
3. 建立合作伙伴关系:加强与电商企业的合作,为他们提供定制化的邮政服务解决方案,满足他们的特定需求。
4. 积极倡导社会责任:通过推出社会公益活动,如公益邮票发行、环保包装、绿色配送等,提升中国邮政的社会形象。
六、市场推广渠道1. 电视广告:通过在央视、地方电视台等频道投放邮政品牌广告,提升品牌知名度。
中国邮政的营销策略
中国邮政作为国家邮政服务的主要运营商,拥有广泛的网络覆盖和雄厚
的实力。
为了适应快速变化的市场环境和满足客户需求,中国邮政采用了多
种营销策略。
首先,中国邮政通过多渠道推广自身服务。
邮政储蓄银行是其业务范围
中的重点部分之一,通过与其他商业银行合作,邮储银行的金融服务得到了
全方位的推广。
此外,邮政还与电子商务企业合作,为电商平台提供快递与
物流服务,提高了投递速度和准确率。
其次,中国邮政注重提高服务质量。
邮政作为邮件和包裹的主要投递机构,不仅在网络覆盖上提供了全国范围内的服务,还加强了末端派送能力。
通过建设更多的邮政局和邮政网点,增加投递员数量,邮政提供了更便捷、
可靠的投递服务,吸引了更多客户选择中国邮政。
此外,中国邮政利用信息技术提升运营效率。
通过建设现代化的信息系统,邮政实现了实时跟踪和查询包裹的功能,并提供了各种邮件和物流服务
的在线预约和支付服务。
这些创新的举措不仅提高了邮政业务的便利性,也
提升了客户满意度。
最后,中国邮政注重社会责任和公益事业。
中国邮政积极参与公益活动,如捐赠图书、建设乡村邮局等。
这些公益举措不仅增强了邮政在社会中的形象,也为邮政赢得了消费者的信任和支持。
综上所述,中国邮政的营销策略主要包括多渠道推广、提高服务质量、
信息技术应用和社会责任等方面。
这些策略使得邮政能够在竞争激烈的市场
中保持竞争优势,为广大客户提供高质量的邮政和物流服务。
EMS战略环境分析指导教师:***小组成员:王寰赵鸿雁郭璐黄晓路一、公司简介中国速递服务公司为中国邮政集团公司直属全资公司,主要经营国际、国内EMS特快专递业务,是中国速递服务的最早供应商,也是目前中国速递行业的最大运营商和领导者。
公司拥有员工20,000多人,EMS业务通达全球200多个国家和地区以及国内近2,000个城市。
除提供国内、国际特快专递服务外,EMS相继推出国内次晨达和次日递、国际承诺服务和限时递等高端服务,同时提供代收货款、收件人付费、鲜花礼仪速递等增值服务。
依托中国邮政航空公司,建立了以上海为集散中心的全夜航航空集散网,现有专用速递揽收、投递车辆20,000余部。
覆盖最广的网络体系为EMS实现国内300多个城市间次晨达、次日递提供了有力的支撑。
全国共有200多个处理中心,其中北京、上海和广州处理中心分别达到30,000平方米、20,000余平方米和37,000平方米,同时,各处理中心配备了先进的自动分拣设备。
亚洲地区规模最大、技术装备先进的中国邮政航空速递物流集散中心也将于2008年在南京建成并投入使用。
建立了以国内300多个城市为核心的信息处理平台,与万国邮政联盟(UPU)查询系统链接,可实现EMS邮件的全球跟踪查询。
建立了以网站、短信、客服电话三位一体的实时信息查询系统。
二、公司战略选择1.承诺服务2005年7月25日,中国邮政、澳大利亚邮政、香港邮政、日本邮政、韩国邮政、美国邮政共同在香港郑重宣布,从当天起,在六大邮政业务区内,将对跨境EMS业务推出承诺服务—对于因邮政原因造成实际传递时间超过承诺时限的邮件,用户可以要求返还已经交付的邮件资费。
这是EMS和其他国家地区的邮政为满足用户需求而精心打造的一项高品质的跨境速递服务。
与环太平洋地区六邮政的紧密合作,意味着EMS生产组织管理模式及其配套政策与国际管理接轨,在在之前EMS是没有限时承诺的,而且跟踪查询水平低,不能实现全程实时查询,这想要在现金激烈的市场竞争中生存无疑是一大难题。
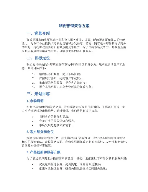
邮政营销策划方案一、背景介绍邮政是国家的重要基础产业和公共服务事业,以其广泛的覆盖面和强大的物流能力,为各行各业提供了可靠的运输和分发渠道。
然而,随着电子邮件和电子商务的兴起,传统邮政面临着日益激烈的竞争压力。
为了保持市场竞争力,邮政企业亟需制定有效的营销策划方案,以吸引更多的客户和业务。
二、目标定位我们的目标是提升邮政企业在市场中的知名度和竞争力,吸引更多的客户和业务。
具体目标如下:1.增加新客户数量,提升市场份额;2.保留现有客户,提高客户忠诚度;3.推出新的增值服务,提升客户满意度;4.提升品牌形象,树立专业可靠的邮政形象。
三、策划内容1. 市场调研在制定具体的营销策略之前,我们将进行充分的市场调研,了解客户需求、竞争对手情况以及市场趋势。
通过调研,我们将得到以下信息:•目标客户的特征和需求;•竞争对手的服务优势和弱点;•市场发展趋势及未来需求。
2. 客户细分和定位根据市场调研得到的信息,我们将对客户进行细分,并针对不同细分群体制定相应的营销策略。
定位策略方面,我们将强调邮政企业的可靠性、安全性和高效性,旨在建立信任和忠诚度。
3. 产品创新和服务升级为了满足客户需求并提高客户满意度,我们计划推出以下产品创新和服务升级:•优化包裹派送服务,提供快速、准确的派送服务;•推出时效保证服务,确保关键包裹在指定时限内送达;•开通电子邮件通知服务,提供即时的派送状态信息;•推出定制化包裹装裱服务,满足个性化需求。
4. 渠道拓展和合作为了提高市场覆盖率和便利性,我们将进行渠道拓展,并与一些电商平台和零售商进行合作。
如在电商平台上开设官方旗舰店、与一些知名零售商合作开设邮政服务点等。
通过与合作伙伴共同开展营销活动,进一步提高品牌知名度和影响力。
5. 推广活动为了提升邮政企业的知名度,我们计划进行以下推广活动:•线上推广:通过社交媒体、搜索引擎推广等手段,增加品牌曝光度;•线下推广:在重要商业区、社区等地方开展宣传活动,派发传单、举办讲座等;•优惠促销:推出针对新客户的优惠政策,吸引更多客户尝试我们的服务;•口碑营销:通过提供优质的服务和高效的物流,争取口碑传播和顾客口口相传。
邮政快递营销方案邮政快递作为一种重要的物流服务方式,一直以来都在不断寻求创新和品牌推广。
为了进一步拓展市场份额和提高知名度,邮政快递公司需要制定一套有效的营销方案。
本文将从目标市场、品牌推广、价格策略、渠道选择和客户关系维护等方面提出相应的建议。
1. 目标市场:邮政快递应该明确自己的目标市场,包括企业和个人用户。
对于企业用户,邮政快递可以通过提供定制化的物流解决方案来满足他们的需求,比如提供快速、准确的配送服务以及提供贴心的售后服务。
对于个人用户,邮政快递可以开拓跨境电商市场,提供国际物流服务,如海外购物的代购、代运等。
2. 品牌推广:邮政快递需要重视品牌推广的力度。
可以通过多种途径进行,如媒体广告、网络推广、合作推广等。
同时,要注重打造公司的形象,建立专业、高效、可靠的品牌形象,以提高用户的认可度。
3. 价格策略:在价格制定上,邮政快递可以引入分层定价策略,根据用户的需求和快递服务提供不同的价格选择,如普通快递、特快件和急件等。
同时,可以推出一些促销活动,如打折、赠品和积分兑换等,以吸引更多的用户。
4. 渠道选择:邮政快递可以选择多渠道销售策略,包括线上和线下渠道。
线上渠道可以通过建设官方网站、App和合作电商平台来提供快递服务;线下渠道可以选择与便利店、超市和商场等合作,提供自助服务和自提点。
5. 客户关系维护:邮政快递应该注重客户关系维护,通过建立会员制度、定期回访等方式与客户保持良好的互动。
同时,邮政快递可以建立客户投诉与建议平台,及时解决客户问题,提高用户满意度。
综上所述,邮政快递公司在制定营销方案时需要考虑目标市场、品牌推广、价格策略、渠道选择和客户关系维护等因素。
只有准确把握市场需求,科学合理地制定营销策略,才能提高公司的知名度和市场份额,实现可持续发展。
邮政快递营销策划方案一、背景和目标邮政快递行业是一个竞争激烈的市场,其中包括了许多大型快递公司和小型快递公司。
在这个行业,快递公司需要不断创新,提供更好的服务和更高效的运输,以吸引更多的客户和保持市场份额。
本营销策划方案将针对快递公司制定一系列营销策略,以提高市场份额和客户满意度。
目标:1. 提高市场份额:通过提供高质量的快递服务和高效的运输,吸引更多的客户,增加市场份额。
2. 提升客户满意度:保证准时送达,并提供便捷的查询和投诉渠道,提高客户满意度和忠诚度。
3. 建立品牌形象:通过营销活动和协力商家合作,提升品牌知名度和形象。
二、目标客户本营销策划方案主要目标是个人用户和中小型企业客户,因为他们通常是快递业务的大部分需求来源。
个人用户:1. 需要寄送物品到其他城市或国家。
2. 购买网络商品,需要在短时间内收到。
3. 需要寄送急件或重要文件。
中小型企业客户:1. 需要快速寄送产品或样品到不同地区的供应商或客户。
2. 需要快速对接供应链,确保生产和销售的畅通。
三、市场分析快递市场由多家竞争激烈的公司组成,所以提供高质量的服务和竞争优势非常重要。
以下是对市场的详细分析:竞争对手分析:1. 大型快递公司:例如顺丰快递、圆通快递等,它们具有较高的市场份额和广泛的网络覆盖。
2. 小型快递公司:这些公司通常为特定地区的小型企业提供服务,它们的优势是更加灵活和个性化。
市场机会:1. 中国经济的快速增长带来了更多的快递需求,特别是从城市到城市和从城市到乡村的配送。
2. 电子商务的发展使得在线购物成为常态,快递服务需求迅速增长。
市场挑战:1. 高峰时段的配送需求增加,可能导致派送延迟和客户不满。
2. 不同快递公司之间的竞争非常激烈,价格压力大。
四、营销策略1. 提供高质量的服务:- 在配送过程中保证安全和准时送达。
- 提供实时跟踪服务,让客户能够随时了解包裹的状态。
- 设立便捷的客户查询和投诉渠道,及时解决客户的问题和投诉。
邮政行业的营销策略与推广渠道选择随着社会发展和科技进步,邮政行业作为一项基础服务业在我们的生活中发挥着重要的作用。
然而,在市场竞争日益激烈的今天,邮政企业也面临着推广和营销的挑战。
本文将探讨邮政行业的营销策略和推广渠道选择。
一、营销策略1. 产品定位策略邮政行业作为一项基础服务业,其产品主要包括邮件投递、包裹快递、汇款等服务。
为了更好地满足不同客户的需求,邮政企业可以进行产品定位,例如将服务细分为普通快递和特快快递,从而实现不同层次客户的差异化定位,并提供相应的服务水平和价格策略。
2. 品牌建设品牌在市场竞争中起着重要的作用,对于邮政企业而言也不例外。
通过品牌建设,可以提高企业形象和知名度,吸引更多的客户。
邮政企业可以通过提供高质量的服务、建立良好的企业形象、加强社会责任等方式来增强品牌价值。
3. 价格策略价格策略是指企业在市场上定价上的决策。
针对不同类型的客户,邮政企业可以采取差异化定价策略。
例如,对于企业客户可以提供合同价或折扣价,对于个人客户可以设置不同的快递费用标准。
通过灵活的价格策略,邮政企业能够更好地满足不同客户群体的需求。
4. 推广活动邮政行业可以通过积极参与推广活动来扩大市场份额和知名度。
例如,可以赞助感恩节邮票设计大赛、邮政博物馆开放日等活动,吸引公众的关注,提高邮政企业在大众心中的形象。
此外,利用社交媒体等新兴渠道,开展有针对性的推广活动,以达到更广泛的宣传效果。
二、推广渠道选择1. 门店推广邮政企业可以在各个城市设立门店,提供快递投递、服务咨询等一站式服务。
通过门店推广,可以方便客户寄送邮件、咨询相关问题,并能够更好地与客户进行互动,增强客户的黏性和忠诚度。
2. 线上推广随着互联网的普及,线上推广成为了必不可少的推广手段。
邮政企业可以通过建设官方网站、开设官方微博、微信公众号等渠道,向客户提供在线邮件查询、快递下单、价格咨询等服务。
此外,还可以通过在电商平台上开设官方旗舰店,提供便捷的快递服务,进一步扩大市场份额。
邮政营销策划方案模板范文(实用版)编制人:__________________审核人:__________________审批人:__________________编制单位:__________________编制时间:____年____月____日序言下载提示:该文档是本店铺精心编制而成的,希望大家下载后,能够帮助大家解决实际问题。
文档下载后可定制修改,请根据实际需要进行调整和使用,谢谢!并且,本店铺为大家提供各种类型的实用资料,如实用文、活动总结、合同范本、讲话致辞、小学作文、实习总结、申请书、心得体会、笔记、其他资料等等,想了解不同资料格式和写法,敬请关注!Download tips: This document is carefully compiled by this editor.I hope that after you download it, it can help you solve practical problems. The document can be customized and modified after downloading, please adjust and use it according to actual needs, thank you!Moreover, the shop provides you with various types of practical information, such as practical text, activity summary, contract template, speech speech, primary school composition, internship summary, application, experience, notes, other information, etc., want to know different data formats and writing methods, please pay attention!邮政营销策划方案模板范文你所欣赏的本篇有1311文字共,由姜泉楼仔细更正之后发布。
邮政大客户营销策划方案一、背景分析邮政是国家邮政局属机构,具备覆盖全国乃至全球的网络系统和庞大的客户资源。
随着市场经济的发展和国际贸易的加速,邮政面临着市场竞争的压力。
为了进一步拓展市场份额,提升服务质量,加强客户关系,邮政需要进行大客户营销策划。
二、目标设定1. 产品目标:通过邮政的服务,提供符合大客户需求的高品质、高效率的全方位解决方案,满足大客户的个性化需求,并实现长期稳定的合作关系。
2. 市场目标:在大客户邮政服务市场中占据领先地位,实现市场份额的稳步增长,并提高客户满意度和忠诚度。
3. 经济目标:通过大客户营销策划,实现营业收入和利润的增长。
三、目标客户邮政的目标客户主要包括企业客户和政府机构,例如跨国企业、大型国内上市企业、外贸企业、电商企业等。
这些大客户对邮政的服务要求较高,且具有较大的市场潜力。
四、市场分析1. 潜在市场规模:目前国内大客户邮政服务市场规模庞大,随着中国经济的不断发展,这一市场将逐渐增加。
2. 竞争对手分析:虽然邮政在覆盖网络和品牌知名度方面具备优势,但面临着快递行业竞争激烈的挑战,其他快递公司如顺丰、中通等也在争夺大客户市场份额。
3. 市场需求分析:大客户对于邮政的服务有着较高的要求,包括准时送达、包裹安全、服务跟踪等一系列细致周到的服务。
五、营销策略基于以上的背景和市场分析,下面是一个具体的营销策略方案。
1. 精确定位目标客户群体:通过市场调研和数据分析,明确目标客户的行业、规模、特点和需求,确定潜在客户名单。
2. 客户划分和分类:根据客户的特征和需求,将目标客户进行分类,例如按行业划分、按规模划分等,以便针对不同的客户制定相应的营销策略。
3. 个性化服务定制:根据目标客户的需求,开发个性化的服务解决方案,比如提供定制化的运输、仓储、物流等解决方案,满足大客户的特殊需求。
4. 根据客户需求不断创新:密切关注客户需求的变化,不断推出新产品和服务,提供更多的增值服务,如增加快递跟踪功能、签收代办服务等,以提高客户的满意度。
邮政快递营销策划书3篇篇一邮政快递营销策划书一、策划背景随着电子商务的迅速发展,快递行业的市场竞争日益激烈。
邮政快递作为国内快递行业的重要参与者,面临着来自其他快递公司的挑战。
为了提高邮政快递的市场份额,提升品牌知名度,特制定本营销策划书。
二、策划目标1. 提高邮政快递的市场份额,增加业务量。
2. 提升邮政快递的品牌知名度和美誉度。
3. 拓展客户群体,吸引更多的潜在客户。
4. 提高客户满意度,增强客户忠诚度。
三、市场分析1. 行业现状目前,快递行业市场竞争激烈,主要竞争对手包括顺丰、圆通、中通、韵达等快递公司。
这些快递公司在服务质量、价格、速度等方面都具有一定的优势。
2. 目标客户邮政快递的目标客户主要包括个人客户和企业客户。
个人客户主要是网购消费者,企业客户主要是电商企业、制造业企业、商贸企业等。
3. 市场需求随着电子商务的发展,快递市场需求不断增长。
消费者对快递服务的质量、速度、价格等方面提出了更高的要求。
同时,企业客户对快递服务的个性化需求也越来越多。
四、营销策略1. 产品策略(1)优化快递产品,提高服务质量和速度。
(2)推出个性化快递服务,满足客户的特殊需求。
(3)加强与电商企业的合作,提供一站式快递服务。
2. 价格策略(1)根据市场需求和竞争情况,制定合理的价格体系。
(2)推出优惠活动,吸引客户。
(3)提供差异化价格服务,满足不同客户的需求。
3. 渠道策略(1)加强邮政快递网点建设,提高服务覆盖范围。
(2)拓展电商平台渠道,提高快递业务量。
(3)加强与合作伙伴的渠道合作,共同开拓市场。
4. 促销策略(1)开展广告宣传活动,提高品牌知名度。
(2)推出促销活动,吸引客户。
(3)加强客户关系管理,提高客户满意度和忠诚度。
五、实施计划1. 组织架构调整成立专门的营销团队,负责邮政快递的市场营销工作。
2. 人员培训加强营销人员的培训,提高营销人员的业务水平和服务意识。
3. 绩效考核建立科学的绩效考核体系,激励营销人员积极开展工作。
邮政营销计划书1. 引言邮政作为国家的邮政服务机构,一直以来承担着邮件和包裹的投递任务。
然而,随着电子邮件和在线购物的普及,传统邮政的业务逐渐下降。
为了开辟新的收入来源并提高市场竞争力,我们制定了这份邮政营销计划书。
2. 目标市场分析2.1 目标客户群体我们的目标客户群体主要包括以下几类人群: 1. 个人用户:包括居民、学生、上班族等,他们需要寄送信件、包裹等; 2. 企业用户:包括电商平台、小型企业等,他们需要邮递商品、文件等。
2.2 市场竞争分析目前市场上存在着许多竞争对手,包括其他快递公司和电子邮件服务提供商。
他们已经建立了自己的品牌和客户关系网络。
因此,我们需要采取一系列措施来增加我们在市场中的竞争力。
3. 营销策略3.1 产品策略我们计划提供以下产品和服务: 1. 信件和包裹投递服务:覆盖城市和农村地区,提供快速、安全的投递服务; 2. 特快专递服务:提供更快速的投递服务,满足客户对速度的需求; 3. 定制化包裹服务:针对电商平台和企业用户,提供个性化的包裹处理和投递服务; 4. 地面配送服务:在城市和农村地区提供末端的快递配送服务。
3.2 价格策略基于市场定位和竞争对手的定价策略,我们计划制定以下价格策略: 1. 与竞争对手相比,我们的价格将保持相对竞争力,以吸引更多的客户; 2. 针对重量较大的包裹,我们计划提供一些折扣和优惠,以吸引企业用户。
3.3 促销策略我们将采取以下促销策略来吸引客户: 1. 首次用户优惠:对于第一次使用我们服务的客户,我们将提供一定的折扣; 2. 礼品赠送:在特定的节假日,我们将赠送小礼品给忠实客户,以增加客户的满意度; 3. 合作推广:与其他企业建立合作关系,互相推广,扩大我们的影响力。
4. 渠道分析我们计划通过以下渠道来进行营销: 1. 线下渠道:设置邮政营销中心,提供个性化咨询和服务; 2. 在线渠道:建立网站和手机应用,客户可以通过在线渠道提交订单和查询状态。
中国邮政营销策划方案范文一、方案背景分析中国邮政作为我国最主要的邮政服务提供商之一,为用户提供全方位的邮政快递服务,拥有广泛的物流网络和强大的资源优势。
然而,随着电子商务的蓬勃发展,快递行业竞争异常激烈,许多新兴快递企业凭借其灵活、高效的服务模式迅速崛起。
在这种竞争环境下,中国邮政需要通过营销策划方案,进一步巩固其市场领先地位,提升用户忠诚度。
二、目标市场分析1. 目标客户群体:- 电商平台:拼多多、京东、淘宝等电子商务平台的商家和买家;- 电商孵化器:各大创新众筹平台(如:人人众筹、希筹网等)的创业者和支持者;- 传统实体商家:各大连锁商场、超市、百货公司等的实体商家和消费者。
2. 目标市场环境分析:- 电子商务市场的迅速发展为中国邮政提供了巨大的商机;- 电商孵化器在培养创业企业方面发挥了重要的作用,意味着潜在的快递服务需求;- 传统实体商业市场与电商平台并存,意味着双重营销机会。
三、产品定位与竞争优势1. 产品定位:中国邮政快递服务的定位为“稳定、可靠、快捷、便利”。
2. 竞争优势:- 强大的物流网络覆盖全国乃至全球,保证送达效率;- 资源丰富,拥有大量的邮政网点,方便用户寄件和领取包裹;- 综合服务能力强,除了快递服务外,在金融、扶贫、保险等领域也有广阔的发展空间; - 具有国家品牌影响力,对消费者的信任度高;- 在政府、企事业单位中具有说服力和合作机会。
四、营销策划方案1. 品牌塑造- 通过大型广告、宣传片、微电影等媒介展示中国邮政的品牌形象,强调其在快递领域的领军地位和品牌价值;- 运用新媒体平台,如微博、微信等,增强品牌知名度和社交媒体传播效果;- 建立良好的用户服务体系,以用户参与评价、促销活动等方式塑造品牌口碑。
2. 多元化业务发展- 通过充分利用现有物流资源,推出B2C、C2C等多元化配送服务,满足不同客户的需求;- 完善快递服务的全程信息追踪系统,提供快递状态、位置查询等个性化服务;- 发展跨境电商快递服务,并与国际电商平台进行战略合作,提供综合快递服务。
邮政行业的营销策略与客户关系管理随着电子邮件、快递业务以及电子商务的发展,邮政行业面临着前所未有的竞争压力。
为了保持竞争力并满足客户需求,邮政行业需要制定有效的营销策略和客户关系管理措施。
本文将探讨邮政行业的营销策略以及如何有效管理客户关系。
一、邮政行业的营销策略1. 定位策略邮政行业应清晰明确自身的定位,并针对不同市场和客户制定相应的营销策略。
例如,针对电商行业的快递服务,邮政部门可以强调快速、可靠和安全的送达,并提供多种快递服务选择以满足不同客户需求。
2. 品牌建设邮政行业应建立强大的品牌形象,提高品牌认知度和客户黏性。
通过优质的服务和高效的物流网络,邮政部门可以树立信誉,赢得客户的信任,并建立长期合作伙伴关系。
3. 多元化产品与服务邮政行业应不断创新,提供多元化的产品与服务。
除了传统的信件和包裹投递服务,邮政部门可以考虑开展增值服务,如跨境电商物流、电子商务平台等,以满足客户多样化的需求。
4. 市场推广邮政行业需要加大市场推广力度,提高品牌知名度和市场占有率。
通过广告宣传、促销活动和与合作伙伴的合作,邮政部门可以吸引更多的客户,并提高业务量和收益。
二、客户关系管理1. 个性化服务为了提高客户满意度,在客户关系管理中,个性化服务是非常重要的。
邮政行业可以通过建立客户档案,收集客户偏好和需求,并根据这些信息提供个性化的服务,如提供上门取件、定制化包装等。
2. CRM系统建立客户关系管理(CRM)系统是提高客户关系管理效率的重要手段。
通过CRM系统,邮政部门能够更好地跟踪客户需求,及时回应客户反馈,并提供及时的售前售后支持,从而增强客户满意度和忠诚度。
3. 售后服务邮政行业应加强售后服务,及时解决客户问题和投诉。
建立客户服务热线、在线客服平台以及投诉反馈渠道,邮政部门能够更好地与客户进行沟通,解决潜在问题,提高客户满意度,并保持良好的口碑。
4. 客户培训与教育邮政行业可以通过客户培训与教育,提升客户对邮政服务的理解和使用技巧。
中国邮政速递业务_EMS_营销策略第三章中国邮政速递业务(EMS)市场环境分析中国速递市场分析中国速递市场性质(1)中国速递市场是垄断竞争市场。
垄断竞争是指那种许多企业出售相近但非同质、而是具有不同的商品市场结构。
这种市场组织既带有垄断的特点,又带有竞争的特点。
垄断竞争是一种介于完全竞争和完全垄断之间的市场组织形式,在这种市场中,既存在着猛烈的竞争,又具有垄断的因素。
垄断竞争市场是指一种既有垄断又有竞争,既不是完全竞争又不是完全垄断的市场,是处于完全竞争和完全垄断之间的一种市场。
垄断竞争市场存在以下特点:①厂商众多:市场上厂商数量众多,每一个厂商都要在必然程度上同意市场价格,但每一个厂商又都可对市场施加必然程度的阻碍,不完全同意市场价钱。
另外,厂商之间无法彼此勾结来操纵市场。
关于消费者,情形是类似的。
②互不依存:市场上的每一个个体都自以为能够彼此彼此独立行动,互不依存。
一个人的决策对其他人的阻碍不大,不易被发觉,能够不考虑其他人的对抗行动。
③产品不同:同行业中不同厂商的产品互有不同,要么是质量不同,要么是功用不同,要么是非实质性不同(如包装、商标、广告等引发的印象不同),要么是销售条件不同,如地理位置、效劳态度与方式的不同造成消费者情愿购买这家的产品,而不肯购买那家的产品。
产品不同是造成厂商垄断的本源,但由于同行业产品之间的不同不是大到产品完全不能彼此替代,必然程度的可彼此替代性又让厂商之间彼此竞争,因此彼此替代是厂商竞争的本源。
若是要准确说出产品不同的含义,那么可如此来讲:在一样的价钱下,若是购买者对某家厂商的产品表现出特殊的爱好时,就说该厂商的产品与同行业内其他厂商的产品具有不同。
④厂商进、出一个行业比较容易。
这一点同完全竞争类似,厂商的规模不算专门大,所需资本不是太多,进入和退出一个行业障碍不大,比较容易。
⑤行业内部能够形成多个产品集团,即行业内生产类似商品的厂商能够形成集体①。
依照中国速递市场最近几年来的进展趋势分析,以上特点大体存在。
目前,尽管中国邮政速递业务(EMS)在速递市场上存在资源优势,但其只在部份偏远地域及特殊时期(如恶劣天气、特殊事件)表现为优势,在正常情形下,面对中外速递企业的竞争压力愈来愈大。
速递企业之间不存在彼此依存,而产品方面,都是为消费者提供物品的位移效劳,不同只存在于效劳当中。
同时,速递市场进入的门滥相对较低,进出相对照较容易。
(2)垄断竞争市场竞争策略分析在短时间均衡实现进程中,垄断竞争市场也会显现逾额利润、收支相抵、亏损三种情形。
垄断竞争厂商面对的市场需求曲线斜率较小。
在考虑生产本钱因素之后,垄断竞争厂商会选择边际本钱与边际收益相等的条件下生产,即图3-1中的E 点。
E点所决定的产量为0Q*,价钱为0P。
由于现在的短时间平均本钱为OG,所以,垄断竞争厂商是有利润的,其利润为GFHP。
从上面的理论不难看出,中国邮政速递业务(EMS)与其他速递公司即属于垄断竞争。
大伙儿提供的产品,即实物寄递效劳没有本质性的不同,只有通过不同化的竞争,才能突出特色,从而博得消费者的青睐。
这也是本文进行营销策略研究的起点。
中国速递市场现状通过几十年的进展,中国速递市场大体形成了三大市场板块,即国际快递、国内异地快递和同城快递。
尽管都是快递业务,可是三个极为不同的细分市场,各自有独特的特点,所要求的生产要素和种类及密集程度、作业模式、运行规那么、效劳对象等都存在不同。
这就决定了不同的市场对不同的效劳提供商有不同的要求。
与此同时,邮政专营业务对快递市场的格局也产生了超级重要的阻碍。
对邮政专营的实施力度不同,三个市场的竞争格局和市场的集中程度也不同。
中国邮政是唯一在三大市场板块中同时运营效劳的企业。
(1)国际快递国际快递业务是资本、技术和知识最为密集的业务,也是利润最高的业务,被视为高端业务。
从文中的表3-3和图3-4中能够看出,尽管国际及港澳台快递的业务量比例并非高,只有%,可是业务收入比例却占到了 %,因此,国际快递业务也是利润率最高的业务。
国际快递业务提供商必需具有足够的航空和地面运输能力,和活着界的要紧国家和地域拥有投递网络,同时要具有必然的信息跟踪和操纵技术。
因此,进入这块业务领域的效劳提供商在数量上并非多。
在那个领域,外资快递公司在技术方面拥有相对较大的优势。
中国邮政速递业务(EMS)与其相较,在信息技术方面不占优势,同时在网络效率方面也缺乏调度和指挥能力,使寄递效率大打折扣。
可是,在国内市场,EMS仍然是拥有最高知名度的国际快递业务效劳商。
(2)国内异地快递国内异地快递业务主若是国内城市和城市之间、地域与地域之间的快递业务。
这项业务也是中国邮政的要紧速递业务。
这项业务要紧被中国邮政和其他一些非邮政的国有运输企业和众多的民营企业所瓜分。
在国有企业方面,中铁快运非常具有代表性,其在快递效劳的时限和本钱上取得了中国邮政所没有的优势,并长期拥有一大量固定客户,它们的业务范围遍及全国。
与这些国有运输企业不同,由于区域业务进入门揽低,组织简单等特点,民营快递企业一样专做区域内的业务,但其中的佼佼者也已通过租用和联合的方式拥有了跨区域的空运能力,能够提供跨区域的快递效劳。
民营速递企业通过近几年的进展,已经步入了标准和规模进展的轨道。
如上海申通速递公司通过加盟和承包等方式,在短时间内迅速形成了 332个加盟商、覆盖全国600多个城镇的速递效劳网络。
深圳顺丰速运公司通过科学治理及鼓励机制,充分调动员工的踊跃性和制造性,不断做大做强,员工已达2万多人,其快速准确的寄递效劳,已在行业内树立了良好的口碑,成为优秀速递企业的代表。
除此之外,还有第一阵营之外的快递商,其选择了本钱较低的第三方物流公司作为城市间的输送商,自己只负责市内收送件,一样与第一阵营展开竞争,这也意味着传统的物流公司已经间接加入到快递业的商战中。
(3)同城快递同城快递业务在近几年快速增加。
同城快递与国际及国内异地速递业务有许多的不同,它所依托的生产要素少,是高度劳动密集型业务,它既不需要发达的交通工具,也不需要信息跟踪技术,网络运营和治理也不复杂,因此相对较低的技术含量也就拉低了进入门滥,这就意味着高度分散和充满竞争的市场结构,同城快递的价钱不断下降,市场不断扩张,但市场的集中程度没有提高。
国际和国内大型速递企业很难在这块市场中竞争,中国邮政主若是依托企业客户维持这块业务。
如EMS开展的同城单证照业务,确实是与一些政府部门合作,为有需要的客户提供身份证、护照和车证照等的快递业务,为用户减少办理一些手续时的奔走。
依照国家邮政局披露的信息,2020年快递业务快速增加。
全年全国规模以上快递效劳企业业务量完成亿件,同比增加%,比2020年末提高个百分点;快递业务收入完成亿元,同比增加%,比2020年末提高个百分点。
2020年,全国规模以上快递效劳企业业务量累计完成亿件,同比增加%;业务收入累计完成758亿元,同比增加%。
其中,同城业务收入累计宪成亿元,同比增加%;异地业务收入累计完成亿元,同比增加%;国际及港澳台业务收入累计完成亿元,同比增加%。
同时,快递业务的进展呈现出以下几个特点:(1)快递业务收入占全国邮政行业总收入的比例不断提高。
2020年,快递业务收入占行业总收入的比重为45%,比2020年末提高L2个百分点,比2020年提高个百分点。
2020年,快递业务收入占行业总收入的48%,比2020年提高3个百分点。
(2)同城快递业务增加加快。
2020年同城快递业务量完成亿件,同比增加%,比2020年末提高个百分点;实现业务收入亿元,同比增加%,比2020年末提高个百分点。
2020年同城快递业务收入累计完成亿元,同比增加%; (3)异地快递业务增速再次提升。
2020全年异地快递业务量完成亿件,同比增加%,比2020年末下降个百分点;实现业务收入亿元,同比增加19%,比2020年末下降个百分点。
可是,2020年异地业务收入累计完成亿元,同比增长%; (4)国际及港澳台快递业务增加放缓。
2020年国际及港澳台快递业务量完成亿件,同比增加%,比2020年末提高个百分点;实现业务收入亿元,同比增加%,比2020年末提高个百分点。
2020年,国际及港澳台业务收入累计完成亿元,同比增加%。
同时,快递业务结构整体稳固。
2020年,同城、异地、国际及港澳台快递业务量占全数比例别离为%、%和%,业务收入占全数比例别离为%、%和%。
如表3-3和图3-4所示。
2020年,同城、异地、国际及港澳台快递业务量占全数比例别离为%、%和%。
如图3-5所示。
求旺盛。
不仅如此,快递产业仍具有庞大的进展潜力和广漠的市场前景。
经济相对发达的东部地域快递效劳业市场份额约占到全国市场总份额的2/3以上。
中西部和二级市场仍有广漠空间。
快递企业的效劳能力也有显著提升。
快递效劳企业所拥有的衡宇建筑面积、生产场地面积、营业网点数量大幅增加。
依照国家邮政局披露的信息,截止到2020年末,其中,快递企业运输设备配备总数约为7万辆(台),比上年末增加%。
另外,运算机、电话终端设备的投入增加迅猛,有效提升了快递企业揽收、分拣、派送、查询等环节的信息化处置水平。
快递行业共拥有各类营业网点万处,比上年末增加80%,同时,快递从业人员成倍增加,达到了万人,这些物质基础有力地支持了快递效劳行业效劳能力的显著提高。
我国快递业进展速度专门快,年均增加率在20%以上,以后十年里还会有大幅增加,是我国效劳业中一个异军突起、前景看好的产业。
之前,由于我国快递行业长期缺乏明确的市场准入制度,没有相应标准和标准对企业的效劳质量进行约束和评判,各企业的效劳质量参差不齐,消费者权益得不到全然保障,投诉量显著上升。
国家邮政局在听取社会各方面意见的基础上,于2007年制定出了中华人民共和国邮政行业标准《快递效劳》项,已于2020年元旦正式开始实施。
针对快递效劳市场中有可能损害消费者权益的热点和难点问题,新出台的《快递效劳》标准提出了相应的效劳标准。
如第一次提出了较为详细的补偿要求,将消费者能够提出索赔的因素具体化,围绕快件延误、丢失、损毁、内件不符等提出相应补偿原那么,并对快递效劳组织索赔处置和赔金支付的时刻进行了限定?。
这些规定有利于对快递行业内部份“霸王条款”进行清理和标准。
标准的推出对跨国快递企业几无阻碍,时效性和平安性本来确实是其优势所在。
联邦快递在启动国内快递业务时就宣称其快递时效要优于国内企业。
由于国际快递巨头的介入,国内企业的低劳务本钱优势将消失,国内快递行业将充满变数。
标准在必然程度上能起到敦促国内企业“强身健体”的作用。
综上所述,本文以为,在以后一段时期内,中国快递市场会呈现以下几种发展趋势:(1)政府监管力度加大,治理加倍标准。
在制定出了速递行业标准以后,虽然在对速递行业的监管方面有了专门大的进步,可是,速递业强劲的进展势头必将在以后一段时期内得以维持,随着我国法制建设的完善,估量有可能在以后出台一部专门的快递法,使监管加倍完善。