桑塔纳2000轿车故障码说明及维修指南
- 格式:doc
- 大小:262.00 KB
- 文档页数:3
桑塔纳2000GSi型轿车ABS常见故障管理提醒:本帖被 auto18_bbs 从大众移动到本区(2009-05-15)1、制动时车轮产生间歇拖引的故障排除(1)故障现象一辆上海桑塔纳2000GSi时代超人乘用车,维修前轮悬架后,紧急制动ABS时车辆发出异常的抖振,且右轮轮胎产生交替拖引和滚动,拓印产生的间隙距离约400mm。
感觉制动他办的振动幅度较大。
(2)故障检查与排除由于该车在维修前轮悬架之前没有故障,在维修前轮悬架的过程中需要拆装前轮轮速传感器的导线连接器,从而说明此故障是在维修前轮悬架的过程中人为造成的。
从故障现象看是属于右前轮ABS控制发生异常,从轮胎抱死拖引和减压滚动的印迹看,ABS电控单元是具备防抱死控制功能的,但对右前轮的控制频率下降,即抱死的制动距离与不抱死的制动距离太长。
从ABS的工作原理来分析,右前轮轮速传感器出现故障的可能性较大,因为ABS电控单元是依据轮速传感器所提供的信号来进行ABS控制的。
当轮速传感器不提供车轮转速信号或提供的车轮转速信号太弱,ABS电控单元才判定为车轮抱死,从而向ABS液压控制单元发出指令进行放油减压;当ABS电控单元又收到轮速传感器的信号时,判定车轮未抱死,向ABS液压控制单元发出指令停止放油并增压至车轮抱死。
由上述故障分析可以看出,该车的故障应从右前轮轮速传感器上找原因。
经对右前轮轮速传感器仔细检查发现,右前轮轮速传感器连接器塑料罩上有一个破损的缺口,并且将到线连接器插到传感器上后感觉有松动感。
更换右前轮轮速传感器后试车,故障消失。
(3)故障分析该车故障的主要原因是在维修前悬架时损伤了右前轮轮速传感器,从而导致在紧急制动时有前轮轮速传感器连接器松动,向ABS电控单元提供的轮速信号不稳定,呈周期性的时有时无,从而引发该车故障的产生。
2、ABS 故障警告灯点亮,ABS停止工作故障排除(1)故障现象一辆上海桑塔纳2000GSi(时代超人)乘用车在行驶过程中ABS故障警告灯点亮,ABS停止工作调取故障代码,在ABS电子控制单元中储存有故障代码01276其含义为液压泵电动机不能工作。
桑塔纳2000型轿车发动机的故障诊断与维修【摘要】桑塔纳2000型轿车采用电子控制燃油喷射系统,提高了发动机的功率,降低了油耗,减轻了排气污染的程度,同时还获得了良好的起动、怠速、加速及大负荷的工作性能。
但发动机结构复杂,成本昂贵,维修技术要求高。
本文通过对桑塔纳2000发动机的的故障和诊断进行了分析。
【关键词】发动机;常见故障;故障诊断与分析0.前言发动机是汽车的心脏,40%的汽车故障来源于此,高效、准确分析发动机故障并排除是汽车检修和维护的一项重要工作。
发动机是复杂的机电设备,由机、电、液等不同的子系统组成,任何一个部分或几部分工作不良或相互影响时都会造成故障的发生。
因此在发动机不解体的情况下,对发生故障做出及时、准确判断非常必要。
1.发动机构造自动变速器的厂牌型号很多,外部形状和内部结构也有所不同,但组成基本相同,都是由液力变矩器和齿轮式自动变速器组合起来的,可分成液力变矩器、变速齿轮机构、供油系统、自动换挡控制系统和换挡操纵机构等五大部分。
1.1液力变矩器液力变矩器位于自动变速器的最前端,安装在发动机的飞轮上,其作用与采用手动变速器的汽车中的离合器相似。
它利用油液循环流动过程中动能的变化将发动机的动力传递自动变速器的输入轴,并能根据汽车行驶阻力的变化,在一定范围内自动地、无级地改变传动比和扭矩比,具有一定的减速增扭功能。
1.2变速齿轮机构自动变速器中的变速齿轮机构所采用的型式有普通齿轮式和行星齿轮式两种。
采用普通齿轮式的变速器,由于尺寸较大,最大传动比较小,只有少数车型采用。
目前绝大多数轿车自动变速器中的齿轮变速器采用的是行星齿轮式。
自动变速器行星齿轮机构,是自动变速器的重要组成部分之一,主要由于太阳轮(也称中心轮)、内齿圈、行星架和行星齿轮等元件组成。
行星齿轮机构是实现变速的机构,速比的改变是通过以不同的元件作主动件和限制不同元件的运动而实现的。
在速比改变的过程中,整个行星齿轮组还存在运动,动力传递没有中断,因而实现了动力换挡。
桑塔纳2000汽车维修桑塔纳2000液压挺杆的检修桑塔纳轿采用的是无摇臂顶置凸轮轴式液压挺杆(奥迪、捷达轿车均采用这种挺杆,结构如图a),凸轮的驱动力直接传递给气门,使气门按要求及时地开闭。
这种结构具有减小工作噪音、不需检查与调整气门间隙的优点,可以说是结构全新、工作可靠。
但随着汽车行驶里程的增加,气门挺杆也会因机械磨损或挺杆内部渗入空气等原因而出现异响等故障。
一般认为气门液压挺杆异响均是挺杆故障所致,应通过正确的检修予以排除。
1、液压挺杆工况的经验检测方法是:起动发动机并达到正常工作温度(以电控风扇运转为标志),将发动机转速提高到2500r/min,运转2min,如挺杆部位一直有杂音,则应熄火停机。
拆下气门室罩,检查所有凸轮尖向上(指气门处在关闭状态)的气门挺杆,用木棒下压挺杆,在气门打开之前挺杆自由行程不大于0.1mm。
否则,应更换挺杆。
当凸轮尖顶压挺杆时,可使曲轴转动,在凸轮尖向上时再接以上方法逐个检查。
2、挺杆体与凸轮接触工作面的磨损挺杆体与凸轮接触的工作面如有轻微的凹坑、磨模、麻点等,可将挺杆休夹在磨床上磨平。
如上述现象较严重时,应予更换新挺杆。
3、挺杆体圆柱工作面机械磨损当挺杆体的圆柱工作面磨损严重或起沟槽时,应予更换新挺杆。
检查时,还应注意挺杆体在其导孔内应能上下滑动自如,不得出现卡滞现象,否则,也应更换挺杆。
4、挺杆体与导孔配合间隙可用外径千分尺测量挺杆体外径,用内径千分尺测量导孔内径(如图b),两者之差即为挺杆体与导孔的配合间隙,其极限值不得超过0.1mm,间隙过大应更换新挺杆。
5、挺杆柱塞与柱塞套密封性能的检查先将清洗后的液压挺杆浸泡在洗油中,用力压缩(可就地取材,如用气门杆等)柱塞套若干次,以排出腔体内的空气。
将排净空气后的挺杆放置在泄漏回降试验台上(如图c),在手柄上施加196N的压力,先使柱塞套下降2mm,然后再测它下降1mm所需的时间,应在7-10s的标准内。
小于7s,说明柱塞与柱塞套配合间隙过大;大于10mm,说明有卡滞现象,均应更换新挺杆。
一辆97款桑塔纳2000Gli型轿车,该车已行驶280 000km在停放半年之后,起封使用时发现怠速过高,经过检查和调整未能排除,进厂检查处理。
2.故障诊断与排除电控汽油喷射汽油机怠速过高涉及到因素很多很广,但就其主要的因素有以下几种:怠速执行元件有故障;冷却液温度传感器、进气温度传感器和进气压力传感器损坏或线路有故障;怠速调整功能失效;油路系统压力过高;节气门关闭不严(也可能是电位计)等。
根据该轿车已放置半年之久,而且没有起动过发动机,更谈不上运行磨合,可能性较大的是有关部件锈死或锈蚀。
首先检查怠速充气调节装置的供电电压(用万用表直流电压挡测量),结果供电正常;接着对冷却液温度传感器、进气温度传感器、进气压力传感器和油路系统压力均作了检测,未见异常;对节气门开关进行拆检并通电试验,节气门关闭位置正常。
最后还是怀疑怠速调整功能失效可能性最大,即空气进入量过大所致。
怠速充气调节装置的功能是稳定怠速转速,从而降低在市内怠速行驶时的燃油消耗量。
怠速充气调节器是旋转滑阀式,根据怠速调节器的位置不同,打开通往节气门旁通气道的截面积也不同。
由于空气流量计的测量值包括了此附加空气量,故喷油量也作相应变化,从而怠速充气调节装置极有效地稳定了怠速转速。
现在怠速过高,说明旋转滑阀打开截面过大,即流过的空气量也多。
于是将旋转滑阀装置拆卸下来进行检查,解体后通电试验,观察滑阀的动作情况,结果滑阀不动,已经锈死在打开最大位置处,分解步进电机,将锈死轴承部位进行清洗处理,吹干后涂上机油或润滑脂,组装后通电试验,滑阀动作自如,没有卡滞现象,装回原位,进行着火试验,故障消失。
11.2.10发动机怠速不稳故障排除1.故障现象一辆97款桑塔纳2000GLi型轿车,该车已行驶380 000km近些日子出现怠速不稳的故障,经几次查找和调试未能排除,只好进厂检查处理。
2.故障诊断与排除电控汽油喷射汽油机怠速不稳的原因主要有以下几种可能:怠速执行元件工作不正常;汽油路有漏油处;冷却液温度传感器损坏或线路有故障;进气温度传感器损坏或线路有故障;怠速调整失效;进气压力传感器损坏或线路有故障;油路系统压力调节器有故障;喷油器工作不良;真空管路有漏气处;点火正时不准确;有的火花塞怠速时不工作;分电器及高压线有漏电现象;分电器盖或分火头有故障等。
桑塔纳2000Gsi无法启动故障分析桑塔纳2000Gsi采用的是直列4缸4冲程发动机。
随着汽车制造工业的飞速发展,汽车发动机的机械部分已不易损坏,主要损坏的方面为电控系统方面。
本文主要对该车发动机喷油系统和点火系统有、无喷油信号和点火信号所引起的发动机无法正常启动的故障进行详细的分析。
在汽车的发动机和蓄电池均无故障的状态下,汽车无法启动的检测方法就是看发动机有、无高压火和有、无喷油信号。
在检测时主要用点火正时灯检测有、无高压火和用LED灯检测有、无喷油信号。
一、发动机无点火信号且无喷油信号故障分析:打开点火开关,用电脑检测仪读码。
可以读码,说明ECU工作,故障区域在曲轴位置传感器及其线路。
若电脑检测仪与ECU无法通讯,则说明ECU不工作,故障区域在ECU及其外围电路。
ECU外围电路图如图1所示。
检测方法:1.检查ECU及其外围电路(1)用万用表的直流电压挡检查ECU的端子3与搭铁端子之间的电压,应为12V。
若没有12V电压,则ECU不工作,应检查ECU的供电电路(图1的30号线与ECU的3号端子)是否正常。
(2)接通点火开关,用万用表的直流电压挡检测ECU的端子1与搭铁之间的电压,应为12V。
若没有12V电压,ECU也不工作,应检查ECU的端子1与15号线之间的连线及点火开关(见图1)。
(3)检查ECU的2号端子与搭铁之间的连线是否正常。
以上检测中若外围电路均正常,则说明ECU坏了,应更换ECU。
2.检查曲轴位置传感器(1)用万用表的欧姆挡检测曲轴位置传感器的内阻,拔出传感器插头接2脚和3脚(见图2c),检测传感器的内阻是否在480~1000Ω范围内。
若在此范围内,说明传感器内阻是好的;若内阻为无穷大,则更换传感器。
这种检测方法只能说明曲轴位置传感器内阻是否正常,并不能说明传感器与信号转子之图2 曲轴位置传感器及其连接电路图间的间隙是否正常及传感器是否有信号输出。
(2)在启动发动机时,用万用表的交流电压挡检测曲轴位置传感器的信号电压,接2脚和3脚(图2a),检测电压是否在1~4V之间。
制动系统是保证驾驶人员及汽车本身安全的安全系统,它在汽车上的重要性不容质疑,现代汽车的制动装置都采用ABS制动系统,本文主要介绍汽车防抱死制动系统(ABS)的组成、结构、工作原理及故障诊断分析。
关键词:ABS 工作原理故障分析及排除案例分析ABS(Anti-locked Braking System)防抱死制动系统,他是一种具有防滑、防锁死等优点的汽车安全控制系统。
现代汽车上大量安装防抱死制动系统,ABS既有普通制动系统的制动功能,又能防止车轮锁死,使汽车在制动状态下仍能转向,保证汽车的制动方向稳定性,防止产生侧滑和跑偏,以获得最好的制动效果。
1.ABS的基本组成图1ABS系统组件在车上的安装位置1-ABS控制器2-制动主缸和真空助力器3-自诊断插□4-ABS警告灯(K47)5-制动警告灯(K118)6-后轮转速传感器(G44/G46)7-制动灯开关(F)8-前轮转速传感器(G45/G47)ABS是在常规制动装置的基础上,增设传感器、电子型控制器(ECU)和执行器三大部份组成。
1.1、传感器:检测车轮的运动状态,将车轮转变为电信号输入ABS 电子控制器ECU。
1.2、电子控制器:接收轮速传感器、减速度传感器等输入的信号,计算汽车的轮速、车速、加减速度和滑移率,并输出控制指令控制制动压力调节器等执行元件工作。
1.3、制动压力调节器:接受ECU的指令,驱动制动压力调节器中的电磁阀动作和驱动回液泵电动机等,使制动压力“升高”、“保持”或“降低”,从而实现制动力自动控制。
图22.ABS的基本结构2.1 ABS速度传感器速度传感器的类型:可分为车轮速度传感器和减速度传感器。
(1)轮速传感器:检测车轮的运动状态,将车轮转速变换为电信号输入ABS电子控制器ECU。
磁感应式轮速传感器霍尔式轮速传感器(2)减速度传感器:检测汽车车身的加减速度,以ABS电脑判别路面状况。
光电式减速度传感器水银式减速度传感器2.2 ABS电子控制器ECU图32.3 ABS压力调节器根据ABS ECU的控制指令,自动调节制动分泵的制动压力。
桑塔纳2000GSi轿车AJR发动机点火系的故障诊断与排除在舒适性和经济性上备受推崇的桑塔纳2000GSi轿车,常常被称为是工程学技术的杰作。
然而,它也不是毫无问题的,尤其是涉及到发动机的点火系。
在AJR发动机当中,点火系是确保整个系统正常运作的关键部分。
如果发现点火系出现故障,那么尽快进行诊断和修复是非常重要的。
本文将为您介绍如何对故障进行快速地诊断和排除。
首先,我们要了解桑塔纳2000GSi轿车的点火系机制。
该轿车使用的是电子点火系统,其中包含了许多传感器和控制器,通过这些设备一起协作工作,来确保发动机顺利运转。
当发动机点火时,点火控制器将信号发送到点火线圈,然后点火线圈将高压电流传送到火花塞,最终点燃燃油,推动活塞运动。
在诊断点火系统故障之前,我们需要检查一些基本问题。
例如,检查电池电压是否足够,检查火花塞的状态是否良好,检查点火线圈的接线是否良好。
如果这些基本问题都正常,那么我们可以对AJR发动机点火系统进行具体的故障排查。
其次,我们需要使用数字多表来检测点火线圈和发动机接线端子。
将多表调整为直流电模式,检查电缆接头是否松动或受到损坏。
检查电线束上的连接是否紧密,无松动,并且不会有短路发生。
通过这些测试,可以有效确认点火系统是正常运行还是出现故障。
如果以上的排查还没有发现点火系统的故障,那么下一步可以通过更换点火线圈和点火控制器来确定具体问题。
在更换这些部件之前,需要确保新的部件型号必须与原始型号兼容,以防止出现兼容性问题。
更换新的部件后,无论是点火线圈还是点火控制器,重新启动发动机并测试系统是否正常运行。
总之,对于桑塔纳2000GSi轿车的点火系故障诊断和排除,需要逐步进行多次测试和排查,以确保有故障的部件能够在最少的时间内被确定并及时更换。
如果出现困难或不确定的情况,最好向专业的技术人员咨询,并寻求帮助来找到解决方案。
除了基本的故障排除方法,还有一些其他的技巧可以帮助您处理涉及到点火系统的问题。
桑塔纳2000GLi型轿车喷油系统故障检修近年来,随着汽车工业的不断发展,喷油系统已经成为了汽车发动机中不可或缺的一部分,它负责将燃油喷射进入汽缸内进行燃烧,因此,它的正常工作对于车辆的性能和安全都具有非常重要的作用。
然而,由于现实道路环境的复杂性和车辆使用过程中的各种因素,喷油系统也难免出现故障,需要及时的检修和维护。
以下是一篇对于桑塔纳2000GLi型轿车喷油系统故障检修的案例分析。
1. 故障现象一辆桑塔纳2000GLi型轿车在行驶过程中,发动机动力减弱,加速不稳定,经检查发现怠速不稳,发动机抖动严重,同时排放出的废气颜色深黑,经过初步的故障分析,怀疑喷油系统出现了问题。
2. 故障排查2.1 检查油路首先,检查发现油路易受控制头过滤网等杂质阻塞,无法正常通过油泵进入喷油嘴,导致供油不足,进而引起失火、不稳定等故障。
因此,需要对油路进行清洁和更换。
2.2 检查喷油嘴其次,需要检查喷油嘴是否正常工作,因为喷油嘴是整个喷油系统中最关键的部分之一,它直接影响着车辆的动力性能和燃油消耗。
如果发现喷油嘴存在泄漏、阻塞、喷油量不稳定等问题,就需要修理或更换喷油嘴。
2.3 检查传感器除了喷油嘴外,还需要检查各种传感器的运行情况,如进气流量计、进气压力传感器、氧气传感器等,它们直接影响着喷油量和燃烧效率。
若传感器发生故障,则需要更换或调整传感器的位置。
3. 故障修复针对上述故障现象,经过仔细的排查和分析,最终确定了喷油嘴堵塞和传感器故障是主要原因。
于是,我们对喷油嘴和传感器进行更换和调整,同时清洁接口和控制阀等部件,确保喷油系统的正常工作。
4. 检查试验在完成喷油系统维修后,需要进行全面的检查试验,以确保已经排除了所有的故障。
具体方法如下:4.1 直接观察发动机的运转状态,通过检查发动机启动、怠速、加速等情况来判断喷油系统是否良好。
4.2 使用专业扫描仪进行故障码读取和清除,以确保所有的传感器和控制模块工作正常。
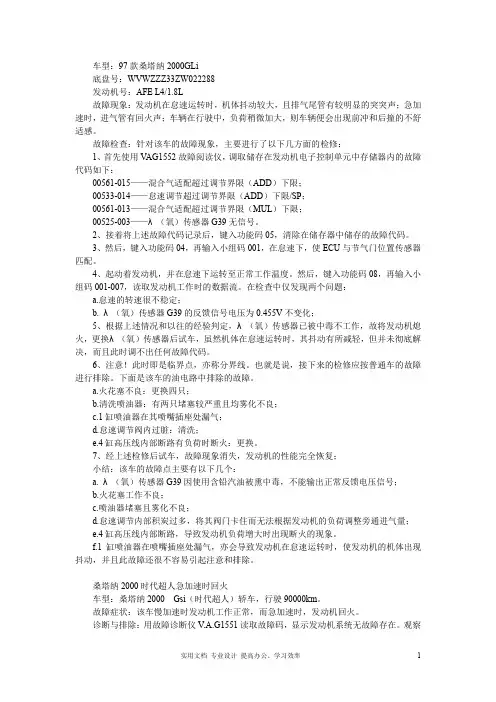
车型:97款桑塔纳2000GLi底盘号:WVWZZZ33ZW022288发动机号:AFE L4/1.8L故障现象:发动机在怠速运转时,机体抖动较大,且排气尾管有较明显的突突声;急加速时,进气管有回火声;车辆在行驶中,负荷稍微加大,则车辆便会出现前冲和后撞的不舒适感。
故障检查:针对该车的故障现象,主要进行了以下几方面的检修:1、首先使用V AG1552故障阅读仪,调取储存在发动机电子控制单元中存储器内的故障代码如下:00561-015——混合气适配超过调节界限(ADD)下限;00533-014——怠速调节超过调节界限(ADD)下限/SP;00561-013——混合气适配超过调节界限(MUL)下限;00525-003——λ(氧)传感器G39无信号。
2、接着将上述故障代码记录后,键入功能码05,清除在储存器中储存的故障代码。
3、然后,键入功能码04,再输入小组码001,在怠速下,使ECU与节气门位置传感器匹配。
4、起动着发动机,并在怠速下运转至正常工作温度。
然后,键入功能码08,再输入小组码001-007,读取发动机工作时的数据流。
在检查中仅发现两个问题:a.怠速的转速很不稳定;b.λ(氧)传感器G39的反馈信号电压为0.455V不变化;5、根据上述情况和以往的经验判定,λ(氧)传感器已被中毒不工作,故将发动机熄火,更换λ(氧)传感器后试车,虽然机体在怠速运转时,其抖动有所减轻,但并未彻底解决,而且此时调不出任何故障代码。
6、注意!此时即是临界点,亦称分界线。
也就是说,接下来的检修应按普通车的故障进行排除。
下面是该车的油电路中排除的故障。
a.火花塞不良:更换四只;b.清洗喷油器:有两只堵塞较严重且均雾化不良;c.1缸喷油器在其喷嘴插座处漏气;d.怠速调节阀内过脏:清洗;e.4缸高压线内部断路有负荷时断火:更换。
7、经上述检修后试车,故障现象消失,发动机的性能完全恢复;小结:该车的故障点主要有以下几个:a.λ(氧)传感器G39因使用含铅汽油被熏中毒,不能输出正常反馈电压信号;b.火花塞工作不良;c.喷油器堵塞且雾化不良;d.怠速调节内部积炭过多,将其阀门卡住而无法根据发动机的负荷调整旁通进气量;e.4缸高压线内部断路,导致发动机负荷增大时出现断火的现象。
ABS 系统
故障码
桑塔纳2000 (GLI )
桑塔纳2000 (GSI )
捷达王
奥迪A6
只有在车行驶时才能查到故障
帕萨特B5
帕萨特B5ABS故障码
以60Km/h行驶30秒钟,故障形式才会得以识别。
宝来
该故障在车静止时被识别出来
车速超过20km/h时才能识别出故障种类(试车)
仅指ABS/EDS/ASR/ESP及四轮驱动ABS/EDS/ASR/ESP
仅指四轮驱动车
2)
1)仅指四轮驱动车
仅指ABS/EDS/ASR/ESP及四轮驱动ABS/EDS/ASR/ESP 波罗
数据流
桑塔纳2000(GLI)
桑塔纳2000(GSI)
奥迪A6
检测表:显示组1
检测表:显示组3
帕萨特B5宝来
1)仅指四轮驱动车
2)仅指ABS/EDS/ASR/ESP及四轮驱动ABS/EPS/ASR/ESP;3)仅指自动变速器车。
桑塔纳2000型轿车结构与维修(21)第四节点火系的结构与维修桑塔纳2000GLi型轿车采用的是带分电器的电子控制点火系统,它是Motrinic 1.5.4电子控制燃油喷射系统的一个子系统。
其突出特点是将点火系统与燃油喷射系统复合在一起,由一个电控单元(ECU)来控制,结构简单、工作可靠。
ECU控制的点火子系统,主要由点火线圈、分电器、火花塞、带抗干扰元件的连接插座、爆震传感器、点火导线等组成,其结构如图9-65所示。
分电器用压板装在发动机缸盖上,分电器转子直接装在凸轮轴端头上,由凸轮轴驱动。
点火线圈放在蓄电池正极处点火开关的上方,当初级电流流通时,点火线圈的初级绕组经ECU中的点火晶体管搭铁,分电器将点火线圈的高压电分配到各个火花塞上。
点火子系统根据发动机温度、进气温度、转速、节气门开度、蓄电池电压、爆震信号并利用ECU中的综合特性图,控制点火提前角(点火时刻)、闭合角及爆震,使之处于最佳状态。
图9-65 电子点火控制系统零部件图l-点火导线 2-带抗干扰元件插座(电阻0.9~1.1kΩ) 3-点火线圈 4-点火线圈插头 5-爆震传感器(G61,位于发动机体上,拧紧力矩6~20N·m) 6-螺栓(拧紧力矩20N·m) 7-爆震传感器插头 8-火花塞插头(电阻 4.5~5.5kΩ) 9-火花塞(拧紧力矩25N·m) 10-螺栓(拧紧力矩25N·m) 1l-分电器压板 12-O形圈 13-带霍尔传感器的分电器(G40) 14-防尘盖 15-分火头(电阻值1.1kΩ) 17-分电器盖 18-屏蔽罩一、分电器的安装(点火正时的检查与调整)(l)将飞轮A和正时带轮B调整到一缸的上止点位置,如图9-66所示。
图9-66 飞轮和正时带轮的标记(2)用扳手转动发动机,将V形带轮调整到一缸的上止点位置,如图9-67所示。
图9-67 V形带轮上的正时记号(3)将凸轮轴正时带轮上的标记与气门罩盖上的箭头对齐,如图9-68所示。
桑塔纳2000GSi型轿车汽油喷射系统的检修(一)在检修汽油供给系统时,应先目视各有关插接器有无脱落、保险丝有无烧断、管路有无漏泄等现象。
切不可轻易大拆大卸,那样可能会造成新的故障。
(一)拆卸和安装1、汽油箱的拆卸及分解(1)在点火开关断开的情况下,拔下蓄电池的搭铁线。
(2)使用专用设备抽取汽油箱内的汽油。
(3)旋下位于行李箱内地毯下的汽油箱密封凸缘。
(4)拔下导线插头4上的导线,如图8-34所示。
(5)打开加油口盖板,撬出环绕在加油颈部的橡胶件的夹环。
图8-34 拔下导线插头1-回油管 2-通气管 3-进油管 4-导线插头(6)将橡胶件推入。
(7)旋下在车底部的加油颈固定螺栓。
(8)拔下位于车辆底部的输油管1、回油管2和通气管3,如图8-35所示。
图8-35 拔下输油管、回油管和通气管1-输油管 2-回油管 3-通气管(9)将发动机(及变速器)托架放置在汽油箱下。
(10)松开汽油箱夹带,如图8-36所示。
图8-36 松开汽油箱夹带(11)放下汽油箱。
汽油箱及附件如图8-37所示。
图8-37 汽油箱及附件分解图l-汽油箱 2-加注汽油透气管 3-回油管(来自汽油分配器) 4-进油管(接到汽油分配器) 5-塑料紧固螺母 6-透气管(连接到活性炭罐) 7-密封凸缘 8-浮子(用于汽油表传感器) 9-导线 10-汽油泵总成 11-汽油箱夹带 12-夹带螺栓2、汽油泵的拆卸和安装(l)汽油泵的拆卸:①在点火开关切断的情况下,拔下蓄电池搭铁线。
`②拆下位于行李箱内地毯下的汽油箱密封凸缘的盖板。
③从密封凸缘上拔下进油管3和回油管1和通气管2(见图8-34所示),再拔下3个端子的导线接头4。
④用专用工具旋下大螺母,如图8-38所示。
图8-38 用专用工具旋下大螺母⑤从汽油箱开口处拉出密封凸缘和橡胶密封件。
⑥拔下密封凸缘内的汽油表导线插头。
⑦将专用工具插入到汽油箱内汽油泵壳体的三个拆装缺口内,旋松汽油泵,如图8-39所示。