健身运动的原理与方法
- 格式:ppt
- 大小:218.51 KB
- 文档页数:7
体育健身原理与方法
Fitness(体适能)
姓名:张婷
学号:201013103123
一.体育与运动
二.养生与休闲
运动是一种生活方式。
三.名词解释
1.运动;指有计划,有结构,且具有重复性的一种身体活动,并具有维持或增进体适能的中间
或最终的。
2.身体活动:任何有骨骼肌所产生超过休息状态能量消耗的身体移动。
3.体适能:身体适应生活的能力,亦即心脏,血管,肺脏与肌肉组织能发挥有效的机能,以
胜任日常的工作及休闲活动,并能应付环境突发的紧急状况。
体适能:健康体能和竞技体能。
心肌功能
肌肉,骨骼的耐压能力
精神力(心理素质)
四.运动,体适能与健康的关系
五.运动的健康利益
1.增大最大摄氧量,心搏出量及心输出量
2.降低安静与运动时的心跳率与血压
3.增加骨骼肌摄氧功能
4.增加骨骼肌微血管的密度
5.增加高密度脂蛋白,减少三酸甘油酯
6.减少体脂肪或体重
7减少胰岛素需求量
8.防止钙质流失,预防骨质疏松9提高生活质量。
健身运动的科学原理在当今社会,健身运动已经成为一种时尚的生活方式,越来越多的人开始关注自己的身体健康和体型。
然而,在追求健康的过程中,我们是否真正了解健身运动的科学原理呢?今天,就让我们一起探索健身运动的奥秘,揭示其背后的科学原理。
健身运动的原理主要基于人体生理学、生物力学和运动训练学等多个学科领域。
首先,我们要明白肌肉生长的基本机制。
当我们进行力量训练时,肌肉纤维会受到微小的损伤,这是肌肉生长和适应刺激的前提。
在休息和恢复期间,身体会修复这些损伤,并使肌肉变得更加强壮和有力。
这个过程被称为“超量恢复”。
其次,心血管系统的改善也是健身运动的重要目标之一。
有氧运动,如跑步、游泳和骑自行车等,能够提高心肺功能,增强心脏泵血能力,降低心率,提高血液循环效率。
这不仅有助于提升运动表现,还能有效预防心血管疾病。
此外,健身运动还能够促进内分泌系统的平衡。
适量的运动可以刺激体内激素的分泌,如生长激素、睾酮和内啡肽等,这些激素对于肌肉生长、脂肪分解和情绪调节都有积极作用。
特别是内啡肽,它被誉为“快乐激素”,能够缓解疼痛,减少压力,提升整体的心理福祉。
当然,健身运动的效果并非一蹴而就,它需要长期坚持和科学合理的训练计划。
根据个体差异,制定个性化的训练方案,结合饮食调整和充足的休息,才能达到最佳的锻炼效果。
同时,避免过度训练和正确的运动技巧也是预防运动伤害的关键。
最后,健身运动的科学原理还涉及到神经系统的适应性改变。
随着训练的深入,神经系统会提高对肌肉的募集能力,使得动作更加协调和高效。
这种神经肌肉的适应性提高,是提升运动技能和力量的重要因素。
总之,健身运动背后的科学原理是复杂而多样的,它涉及到人体的多个系统和生理机制。
了解这些原理,可以帮助我们更加科学地进行锻炼,从而达到健康、美丽和强健的目标。
无论是初学者还是资深健身爱好者,都应该遵循科学的训练方法,享受运动带来的益处,让健康的生活方式成为我们每个人的日常选择。
健身运动原理与方法》健身运动过程要科学健身,首先要把握健身运动过程。
只有这样才能保证健身运动的效果。
健身运动过程是指锻炼者自觉运用体育手段,达到健体强身主要目标的实际锻炼进程。
健身运动过程要求锻炼者运用体育手段,承受一定的身心负担,通过一定的磨炼,使机体发生趋优的变化。
健身运动过程是人类的一项重要的社会实践活动,它的主体和客体都是人的本身。
健身运动活动除具有人类一切活动所必须具备的共性,即意识性、社会性、客观性以外,还具有以下若干特点:(一)从活动目的来看,健身运动过程是一种集健身、健心、健智、健美(称“四健”)等多种功能于一体的综合影响过程。
从现代健身观来看,健身运动本身具有生理、社会等多种功能;从个体的健身需要来说,人们要用以满足多种需要(身体、康复、消遣、参与等)。
“四健”本身是一个有机的整体,即身体康健、体型健美、感情斯正。
从这一角度来说,健身活动作为现代人的一种生活方式,负有对人的机体和人格进行全面塑造和改善的任务。
从哲学和体育学的角度分析,健身运动的最为本质的目的,则是对人体进行生物学的改造。
(二)从表现形式来看,健身运动过程是人的体力、智力、外环境助力(称“三力”)共同参与的运动行为过程。
人的身心统一决定了体力与智力的不可分,人与环境的统一决定了人必须充分利用外环境的助力。
这就决定健身运动活动表现形式的多样性。
在健身活动中要有意识地强化“三力”,以达到“四健”的目的。
要有意识地强化“三力”,达到“四健”的目的。
有的运动以体力投入为主,但也需要心理的“修炼”,还要求大脑神经中枢对运动反馈信息加以及时调控,如跑步;有的以智力投入为主,但其实施也需相应的体力活动,如门球、台球;有的则要接受自然的恩惠(助力)和经受大自然的洗礼,如旅行、夏炼与冬炼。
娱乐体育则强调身心的放松与超脱,是现代人为“淡出”社会烦恼,提高生活质量的有效手段。
(三)从机体适应的特征看,既要注意机体所承担的负荷与机体承受能力相适应,即强调锻炼效果,同时,又要注意锻炼以后的休息与恢复,即注意保养效果。
健身原理归纳---健身是指通过一系列的锻炼运动和饮食管理,以达到强身健体的目的。
了解健身的原理有助于我们更有效地进行锻炼,提高身体素质。
本文将对健身原理进行归纳总结。
1. 有氧运动原理有氧运动是指运动过程中,人体能够充分供应氧气,以满足运动量的需求。
有氧运动原理主要包括以下几点:- 心肺功能提升:有氧运动能够加快心脏跳动频率,增强心肺功能,提高心脏的泵血能力。
- 脂肪燃烧:有氧运动在低强度的情况下,能够有效地燃烧体内脂肪,帮助减脂塑形。
- 耐力提升:有氧运动能够增加肌肉的耐力,提高全身的运动能力。
2. 肌肉增长原理肌肉增长是指通过锻炼来促进肌肉的生长和发展。
肌肉增长原理可以归纳如下:- 动力刺激:肌肉生长的关键在于对肌肉施加足够的动力刺激,通过重量训练来刺激肌纤维的损伤和再生,促进肌肉发育。
- 蛋白质合成:合理的饮食摄入能够提供足够的蛋白质,供给肌肉进行修复和生长。
- 适度休息:合理安排训练和休息时间,让肌肉有足够的时间恢复和生长。
3. 柔韧性训练原理柔韧性训练是指通过一系列的伸展运动和放松动作,增加关节的灵活性和肌肉的伸展能力。
柔韧性训练原理可以总结如下:- 慢慢伸展:柔韧性训练需要缓慢进行,不可急躁,以免受伤。
- 均衡呼吸:深呼吸可以放松身体,促进肌肉的伸展。
- 持续性训练:柔韧性训练需要长期坚持,逐渐提高肌肉和关节的柔韧性。
4. 饮食管理原理合理的饮食管理对于健身效果的提高十分重要。
饮食管理原理可以总结如下:- 均衡摄入:适量摄入蛋白质、碳水化合物和脂肪等各类营养物质,保证身体所需。
- 控制热量:根据自身需求,控制总热量摄入,确保能量平衡,同时实现减脂达标。
- 补充水分:保证足够的水分摄入,维持身体的新陈代谢,促进身体健康。
以上就是健身原理的归纳总结。
通过了解这些原理,我们可以更加科学地进行健身,达到我们的健身目标。
希望本文能对您有所帮助。
参考文献:- 参考书籍1 - 参考书籍2。
健身运动的生理学原理和运动调控健身已经成为现代人日常生活中不可或缺的一部分,而健身运动也成为了保持身体健康和心理健康的一种重要手段。
但是,要想让健身运动达到最佳效果,不仅需要科学的运动方法和合理的营养搭配,还需要对健身运动的生理学原理和运动调控有一定的了解。
一、健身运动的生理学原理1.肌肉力量和耐力的训练健身运动的主要目标之一就是提高肌肉力量和耐力。
肌肉力量指肌肉对抗重力的能力,耐力则是指肌肉持续进行重复性运动的能力。
肌肉力量和耐力的提高取决于肌肉纤维的增加和转化。
2.有氧运动和无氧运动的区别健身运动可以分为有氧运动和无氧运动。
有氧运动是指需要消耗大量氧气才能进行的运动,如慢跑、划船等。
无氧运动则是指不需要消耗大量氧气就可以进行的运动,如举重、俯卧撑等。
有氧运动主要可以提高心肺功能和体能,无氧运动主要可以加强肌肉力量和耐力。
3.身体适应性的原理身体适应性指人体对经常重复性的运动逐渐变得适应并能提高运动能力的过程。
身体适应性的原理是基于人体自我调节和平衡的生理机制。
当身体接受某种运动刺激时,它会立即开始适应运动负荷,并尝试提高运动能力,使身体适应运动。
二、运动调控的方法1.控制运动强度控制运动强度是控制运动时身体适应性的关键,强度过低则无法达到预期效果,强度过高则可能会导致身体受损。
强度的控制可以通过运动量、运动频率和运动时间等方面进行。
2.控制休息时间适当的休息时间可以帮助身体恢复疲劳、排除废物和减少身体受损,从而提高体能。
运动休息的时间主要取决于运动强度和时间长短,体力活动强度和体力活动时间越长,休息也就应越长。
3.控制运动技巧运动技巧是有效控制运动强度和休息时间的关键部分,正确的运动技巧可以有效提高运动效果和避免运动损伤。
控制运动技巧可以通过观察和纠正、经验和指导等方面进行。
结论健身运动是一项可以塑造身体和心智的全面性活动,不仅可以提高肌肉力量和耐力,还可以提高身体素质和心理状态。
了解健身运动的生理学原理和运动调控可以帮助我们更好地实现运动的目标,逐步提高自己的身体素质和健康水平。
健身原理
健身是通过一系列的锻炼和训练方法来提高身体素质和健康水平的活动。
它是通过运动和运动负荷对身体各个系统进行刺激,从而促进肌肉生长、提高心肺功能、增强体力和耐力等。
健身的原理可以归结为以下几点:
1. 肌肉适应原理:当肌肉受到负荷刺激时,会引发一系列生理反应,包括肌肉纤维微损伤、代谢产物积累等。
身体为了适应这种负荷,会通过增加肌肉纤维数量和增粗现有肌肉纤维来提高肌肉力量和负荷承受能力。
2. 过载原理:在进行健身训练时,要逐渐增加训练负荷,以刺激肌肉生长。
当肌肉适应当前负荷时,就要逐渐增加负荷,使肌肉继续受到刺激。
这种逐渐增加负荷的过程被称为“逐渐过载”,它是健身训练的基本原则之一。
3. 多样性原理:健身训练中应该不断变化、调整动作和训练计划,以避免身体适应一个特定的训练模式。
通过增加动作的多样性,可以刺激不同的肌群,实现全面发展。
4. 循环原理:按照一定的周期进行训练,交替安排不同类型的训练,可以使身体充分恢复,并避免过度训练引起的伤害。
循环训练可以在不同的周期内,根据个人的训练需求和目标进行调整。
5. 合理的营养摄入:健身训练需要合理的营养摄入,包括蛋白
质、碳水化合物、脂肪等。
蛋白质是肌肉合成的基础,碳水化合物是提供能量的主要来源,脂肪是维持机体正常功能的必需物质。
合理的饮食结构和摄取量可以满足训练需求,促进身体恢复和健康发展。
总之,健身的原理是通过肌肉适应、过载、多样性、循环和合理的营养摄入等综合作用来实现身体的健康和功能的提升。
通过科学的训练方法和合理的饮食计划,可以获得更好的健身效果。
健身原理与方法健身是一种提高身体健康水平,增强体质,塑造良好体态的运动方式。
通过科学的健身原理和方法,可以达到锻炼肌肉、增强心肺功能、改善体型和提高身体素质的目的。
下面将从健身的原理和方法两个方面进行介绍。
健身的原理。
健身的原理主要包括,适应原理、超负荷原理和持续性原理。
适应原理是指身体对于外界刺激的适应能力,当人体受到一定程度的刺激后,会产生适应性的变化,使身体能够更好地应对相同或更大的刺激。
这也是为什么我们在健身训练中需要不断增加训练量和强度的原因。
超负荷原理是指在健身训练中,要使肌肉承受超过平时负荷的训练,以刺激肌肉生长和力量增长。
只有在肌肉承受了超负荷的情况下,肌肉才会适应性地增长。
持续性原理是指健身训练要持之以恒,不能一时三刻就放弃。
只有长期坚持才能取得显著的效果。
因此,健身训练需要有持之以恒的毅力和决心。
健身的方法。
健身的方法主要包括,有氧运动、无氧运动和力量训练。
有氧运动是指通过长时间、中低强度的运动,如慢跑、游泳、骑行等,来提高心肺功能,增强心肺耐力。
有氧运动能够促进脂肪的燃烧,有利于减肥和塑造身材。
无氧运动是指通过短时间、高强度的运动,如举重、器械训练等,来增强肌肉力量和耐力。
无氧运动能够有效地增加肌肉质量,塑造健美体型。
力量训练是指通过使用哑铃、杠铃等器械,或者利用自身重量进行训练,来增强肌肉力量和爆发力。
力量训练可以使肌肉更加紧实,提高身体的稳定性和抗打击能力。
总结。
健身是一项持之以恒的运动,需要根据个人的身体状况和健身目标来选择合适的健身方法和训练计划。
通过科学的健身原理和方法,可以帮助我们更好地进行健身训练,达到健身塑形的效果。
希望大家能够根据自己的实际情况,科学合理地进行健身训练,保持良好的身体健康水平。
太极拳健身的原理
太极拳是一种优秀的健身方式,通过练习太极拳可以达到全面的健身效果。
太极拳的健身原理主要体现在以下几个方面:
1. 锻炼肌肉:太极拳练习中,需要进行各种动作,如抬腿、打拳等,这些动作能够有效地刺激和锻炼肌肉,尤其是腿部、背部和臀部的肌肉,增强身体的力量和稳定性。
2. 改善柔韧性:太极拳注重身体的柔韧性和舒展度,在练习中会进行一些伸展和扭转的动作,可以有效地提高关节的灵活性和肌肉的弹性,改善身体的柔韧性。
3. 增强协调性:太极拳的动作要求身体各部分的协调运动,通过练习可以提高身体的协调性和平衡感,增强身体的稳定性,减少意外受伤的风险。
4. 提高心肺功能:太极拳的练习中需要做一些缓慢而有节奏的动作,这有助于锻炼心肺功能,增强心肺的耐力和循环能力。
5. 放松身心:太极拳注重内外兼修,通过形意兼修、动静相济的练习方式,可以使人体得到有效的放松和舒缓,缓解工作和生活压力,增加心理的平静与稳定。
综上所述,太极拳健身的原理主要包括锻炼肌肉、改善柔韧性、增强协调性、提高心肺功能和放松身心。
通过坚持太极拳的练习,可以达到全面提升身体素质和健康水平的效果。
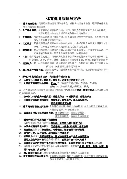
体育健身原理与方法1、体育健身过程:是指锻炼着自觉运用体育手段,发挥和挖掘身体潜能,达到强身健体主要目标的实际锻炼进程2、全民健身路径:是配置在环境较好的社区、公园、绿地以及其他宽敞的公用活动场所,供群众锻炼的综合健身娱乐设施和新兴的健身器材。
3、有氧锻炼:是指锻炼者在运动中通过呼吸,能够满足运动对氧气的需要,在不负氧债的情况下进行健身锻炼的方法。
4、运动处方:是体育指导者或医师在身体检查的基础上,根据锻炼者的要求运用科学健身原理,以开处方的形式向其提供的量化的健身运动方案5、塑身锻炼:是人们为达到形体健美的目的,运动徒手或器械等专门手段和锻炼方法,校正身体某部位缺陷,塑造优美身体形态的一种锻炼系统6、体能:全称是身体运动能力,可理解为人体各器官系统的机能在体育运动中的表现。
它包括力量、速度、耐力、灵敏、柔韧等身体素质和平衡、协调、弹跳等身体能力7、速度耐力:是一种包含速度和耐力两种要素的综合能力,是指机体长时间进行快速运动的能力,在生理学上俗称无氧耐力。
8、职业实用性身体训练:是通过某些专门的身体训练手段和方法,来达到职业活动对身体的要求9、影响人体发展的基本因素:先天因素和后天因素。
10、人体美包括健康美、自然美、体型美、动作美和姿态美等五种。
11、人类体育健身运动的发展:东方:古代体育的发展(中国,古埃及,古印度)西方:古代体育的发展(古斯巴达,雅典)12、人体的的生理生化过程是生命这个耗散结构与外界进行物质、能量和信息三个方面交换的基本运动形式。
13、余暇活动可以分为三种类型:消除疲劳型、体质投资型、消遣娱乐型.14、体育健身过程的效果目标:增强体质、延年益寿、提高适应能力、培养美感和调节心理15、体育健身过程的主要途径:个体性锻炼途径、群组性体育锻炼、健身性体育比赛或表演、体育消遣娱乐、辅助性体育等。
16、体育健身过程包括的基本因素:体育健身手段、体育健身负荷、体育健身频度、体育健身场地设施17、新陈代谢包括物质代谢和能量代谢人体中主要的物质代谢包括糖代谢、蛋白质代谢和脂肪代谢18、中国传统健身手段方法有:气功保健、太极拳(剑)健身、导引按摩19、塑身锻炼主要包括身姿锻炼、形体锻炼、塑形锻炼和矫形锻炼20、速度的分类:反应速度、动作速度和位移速度21、有氧耐力可分为局部有氧耐力、区域性有氧耐力和全身性有氧耐力22、婴幼儿期的早期体育可分为两个阶段:乳婴期体育和幼儿期体育23、体育健身运动的效果主要表现在生物性效果、心理性效果和社会性效果三个方面24、体育健身效果的形态学测定属于人体基本测定,主要包括身高、体重、胸围、坐高、胸围和呼吸差、皮褶厚度等25、糖、脂肪和蛋白质(维生素无机盐水食物纤维)被称为三大营养素26、体育健身过程的主要途径:个体性锻炼途径、群组性体育锻炼、健身性体育比赛或表演、体育消遣娱乐、辅助性体育等。
健身训练的科学原理和方法健身训练对于人们的身体健康和形体塑造有着重要的作用。
然而,要想获得理想的效果,仅仅依靠一味地锻炼是远远不够的。
健身训练需要遵循科学的原理和方法,才能确保训练的有效性和安全性。
本文将介绍健身训练的科学原理和方法,帮助读者更好地理解和进行健身训练。
一、健身训练的科学原理1. 超负荷原理超负荷原理是健身训练的核心原理之一。
它指出,在适当的刺激下,人体会适应并变得更强壮。
因此,在训练中应逐渐增加负荷,如增加重量、增加训练强度、增加训练次数等,以刺激肌肉的生长和发展。
2. 靶心率原理靶心率原理是有氧训练的基本原理。
它指出,在进行有氧运动时,应保持心率在一个适宜的区间内,以保证训练效果的最大化。
根据年龄和个人情况的不同,参考靶心率表可以确定合适的训练区间。
3. 适应性原理适应性原理是指人体在训练过程中会逐渐适应外界刺激,并相应地提高自身功能。
因此,训练计划需要定期调整,以确保持续性和挑战性。
适当增加训练强度、改变训练方式和周期性休息对于训练效果的提高非常重要。
4. 过载原理过载原理是指在健身训练中需要超过正常负荷以获得适当的刺激。
这意味着训练时要做到“足够刺激”而不是“过激”,以避免受伤或造成训练效果的下降。
应根据个体能力和训练目标合理设置训练负荷,避免过度训练或训练不足。
二、健身训练的科学方法1. 制定明确的目标在进行健身训练之前,首先需要制定明确的目标。
这个目标可能是增加肌肉量、减脂塑形、提高心肺功能等。
制定明确的目标有助于为训练计划提供方向,并激发坚持训练的动力。
2. 定期测量和评估定期测量和评估训练结果是监控训练进程的重要手段。
通过测量身体成分、体能水平、运动能力等指标,可以了解训练的效果,并相应地调整训练计划。
3. 合理安排训练计划对于健身训练,制定合理的计划至关重要。
训练计划应综合考虑训练频率、时间、强度、种类等因素。
合理安排训练计划可以避免过度训练,提高训练效果。
4. 综合运动训练综合运动训练是指通过多种不同的运动方式,全面锻炼身体各个部位和系统。
健身运动的科学原理当我们谈论健身运动时,往往关注的是其对体型的雕塑和力量的提升,但健身背后蕴含的科学原理同样引人入胜。
了解这些原理不仅能够使我们更加合理地安排训练计划,还能帮助我们避免运动损伤,提高锻炼效率。
首先从肌肉生长和发展的角度来看,健身运动的原理主要基于肌肉超量恢复的概念。
在经受一定强度的刺激后,肌肉纤维会产生微小的损伤。
这种损伤激发了身体的修复机制,使得肌肉在恢复过程中不仅有能力修复损伤,还会增长更多肌肉纤维,以应对未来可能再次遇到的类似刺激。
这一过程被称为肌肥大。
有氧运动和无氧运动则是两种不同类型健身运动的代表。
有氧运动如慢跑、游泳等,主要通过增强心肺功能来提升体能,它依赖于氧气的参与,有助于燃烧脂肪和提高耐力。
无氧运动如举重、短跑等,侧重于肌肉力量和爆发力的训练,它不需要氧气的大量参与,更多地依靠肌肉内储存的能量来完成运动,有助于增加肌肉量和提升力量。
除了肌肉系统外,健身运动还涉及到骨骼、关节以及心血管等多个方面。
比如,适当的抗阻训练可以增加骨密度,预防骨质疏松;而规律的有氧练习则能够加强心脏功能,降低心血管疾病的风险。
为了达到最佳的运动效果,我们还需要考虑运动生理学中的几个关键要素:个体差异、训练强度、训练频率、运动时长和恢复时间。
每个人的体质、代谢水平和目标都不相同,因此个性化的训练计划显得尤为重要。
同时,适当的训练强度和频率是促进进步的关键,而足够的休息和恢复时间则是确保身体能够适应训练负荷并实现超量恢复的基础。
健身运动不仅仅是简单的体力活动,它是一系列复杂生理反应的集合体。
理解这些科学原理,并将其运用到日常训练中,我们就能够更精准地掌握健身的度和量,从而达到事半功倍的效果。
无论是想要塑形、增肌还是提高整体健康水平,科学健身都是通往目标的捷径。
让我们用知识武装自己,以科学的态度面对每一次挥汗如雨的锻炼,享受健身带来的美妙变化吧。
体育健身原理
体育健身的原理有很多,以下是一些重要的原理:
1. 超负荷原理:在进行体育健身训练时,需要超过正常日常活动水平的负荷刺激,才能促进身体适应和进步。
逐渐增加负荷可以提高力量、耐力和灵活性等身体素质。
2. 适应原理:身体对于负荷的适应是逐渐进行的,只有在持续和渐进的训练下,身体才能适应负荷,并取得进步。
适应性是体育健身的关键,需要根据训练效果和个体差异进行合理的调整。
3. 过度原理:适度的负荷和适当的休息是促进身体进步的关键。
过度训练会导致身体的疲劳和受伤风险增加,因此需要注意合理安排训练强度和适当的休息时间,避免过度训练。
4. 特定性原理:体育健身训练的效果与训练内容密切相关。
不同的训练项目会对身体不同方面的能力产生影响。
因此,根据个人需求和目标,选择合适的训练项目和方法,以获得最佳的训练效果。
5. 持续性原理:体育健身训练需要持续进行,只有长期坚持才能取得持久的效果。
定期进行训练,保持身体活动水平的稳定性,是体育健身的重要原则之一。
6. 多样性原理:变化的训练内容和方式可以避免身体适应训练而产生的停滞。
通过增加训练的多样性,可以全面发展不同的身体能力,并增加训练的趣味性。
7. 个体化原理:每个人的身体状况和目标不同,应根据个体差异进行量身定制的健身计划。
不同的人有不同的适应性和需求,因此需要根据自身情况进行合理的训练安排和调整。
健身训练中的增肌与减脂原理在健身训练中,增肌和减脂是两个常见的目标。
增肌是指通过力量训练和合理饮食来增加肌肉质量,而减脂则是通过有氧运动和控制饮食来减少体脂肪含量。
下面将详细介绍增肌与减脂的原理和训练方法。
一、增肌原理1. 蛋白质合成:增肌的核心原理是蛋白质合成,即通过饮食中的蛋白质摄入,提供给肌肉进行修复和生长所需的氨基酸。
在力量训练后,肌肉组织会受到微损伤,身体通过蛋白质合成来修复这些损伤,从而增加肌肉质量。
2. 正确的训练:增肌还需要进行正确的力量训练。
选取适当的重量和次数以及恰当的训练频率,可以有效激活肌肉并促进肌肉生长。
常见的力量训练包括负重训练和重复训练,通过不断挑战肌肉,让其逐渐适应并增长。
3. 充足的休息:适当的休息是增肌的关键。
在训练后,肌肉需要时间来恢复和生长。
合理安排训练周期和休息时间,可以避免过度训练和肌肉疲劳,促进增肌效果。
二、减脂原理1. 脂肪氧化:减脂的核心原理是脂肪氧化,即通过有氧运动提高身体的代谢率,促进脂肪燃烧。
有氧运动如慢跑、游泳和跳绳等可以有效提高心率和呼吸频率,加速脂肪消耗,从而减少体脂肪含量。
2. 负能量平衡:减脂还需要控制能量摄入和消耗的平衡。
通过合理的饮食搭配和控制摄入的总能量,保证摄入的能量少于消耗的能量,从而达到减脂的目的。
多摄入蔬菜、水果、全谷物和瘦肉等健康食物,少摄入高糖、高脂肪食物和加工食品。
3. 肌肉保留:减脂过程中,应当注重维持肌肉质量。
通过合理的力量训练,可以保持和增加肌肉质量,防止减脂过程中出现太多的肌肉流失。
三、健身训练中的增肌与减脂方法1. 高强度力量训练:选择适当的重量和次数,进行负重训练。
通过每组8-12次的重复次数,让肌肉达到疲劳状态,刺激肌肉生长。
2. 有氧运动:进行适量的有氧运动来提高心肺功能和促进脂肪燃烧。
建议每周进行3-5次,每次30-60分钟的有氧运动。
3. 饮食控制:合理控制能量摄入,确保摄取足够的蛋白质来支持肌肉生长。
健身训练的原理
健身训练的原理主要有以下几个方面:
1. 超负荷原理:健身训练的首要原则是超负荷原理,即通过增加训练强度或训练量,让身体处于超过其适应水平的状态。
只有当肌肉所受的刺激超过其正常负荷时,才会引发肌肉的新陈代谢和适应性调整,从而促进增长和发展。
2. 适应性原理:人体对于外界刺激具有一定的适应性。
当经常进行某项运动时,身体会逐渐适应,使得该运动对身体的刺激逐渐降低,从而需要增加刺激强度或改变训练方式,以保持身体对训练的适应性。
适应性原理也是健身训练中一个非常重要的原则,它保证了训练效果的持续进步。
3. 选择性原理:这个原理主要是指针对具体的训练目标,选择相应的训练方法和动作。
不同的训练目标有不同的训练方法和动作,因此在制定训练计划时,需要根据个人的目标选择合适的训练方式和动作,以达到最佳的效果。
4. 训练周期原理:训练周期是指通过划分训练时间和休息时间,使得身体有足够的时间来适应训练刺激并进行恢复,从而避免过度训练和损伤。
不同的训练周期可以根据个人的训练目标和身体状况来制定,一般包括训练阶段、恢复阶段和巩固阶段。
5. 多样性原理:健身训练中的多样性原则指的是不同的训练方法和动作的变化。
通过不断改变训练内容和方式,可以避免身体对于训练的适应性和平台期的出现,从而保持训练的激励性和有效性。
多样性原则还可以增加训练的趣味性和挑战性,使得训练过程更加有趣和富有变化。
以上就是健身训练的主要原理。
在制定健身训练计划时,应该根据个人的目标、体质和训练需要,结合这些原理进行合理的划分和安排。
同时,了解并遵守这些原理,能够帮助我们更好地进行健身训练,并取得更好的训练效果。
健身的原理方法健身,作为一种促进身体健康和塑造理想身材的活动,可以通过一些原理和方法来实现效果。
下面我将详细介绍健身的原理和方法。
健身的原理主要包括适应性原理、超负荷原理和特定性原理。
适应性原理是指当我们进行体力锻炼时,身体会产生一系列适应性的变化,如肌肉增长、心肺功能提升等。
超负荷原理是指我们需要给身体施加超过其习惯负荷的训练量,以迫使身体适应并改进。
特定性原理是指我们需要对特定的肌肉群进行有针对性的锻炼,才能达到最佳效果。
了解这些原理后,我们可以采用以下方法进行健身:1. 制定合理的训练计划:根据自己的身体状况和目标,制定一个科学合理的训练计划,包括每周的锻炼次数和时间安排。
可以考虑分为不同肌肉群的训练日,以及适当的休息日。
2. 确定适当的训练强度:对于初学者,应该从低强度、逐渐增加的方式开始,以避免受伤和过度疲劳。
对于有经验的人来说,可以选择适当的重量和次数,以达到肌肉超负荷的效果。
3. 多样化的训练方式:可以采用不同的训练方式和器械,如重力训练、有氧运动、徒手训练等。
这样可以避免肌肉适应过度,也能锻炼到全身的不同肌肉群。
4. 注意饮食和休息:健身不能只靠锻炼,还需要合理的饮食和充分的休息。
饮食应该均衡,包含足够的蛋白质供给肌肉修复和生长,同时要避免过度节食。
休息的时间和质量也非常重要,让身体有足够的恢复时间,以及保持良好的睡眠和放松状态。
5. 注重正确的姿势和技巧:在进行训练时,要保持正确的姿势和技巧,以避免受伤和提高训练效果。
可以请教专业的健身教练,学习正确的动作和姿势。
6. 持续性和耐心:健身是一个长期的过程,不能急于求成。
要保持持续性和耐心,坚持锻炼,并逐渐提高训练难度和强度。
只有坚持下去,才能取得理想的效果。
最后,健身并不只是一种锻炼身体的方式,更是一种积极的生活态度。
通过健身,我们不仅可以改善身体健康,塑造理想身材,还可以提高自信心和心理素质。
因此,如果我们能够充分理解健身的原理和方法,并在实践中坚持不懈,相信每个人都能够享受到健身带来的好处。