工程造价第二实验小学1号教学楼
- 格式:doc
- 大小:1.19 MB
- 文档页数:115
四、教学楼
1、阜新某小学教学楼(四层砖混)
工程概况
主要材料平米消耗量
主要材料平米消耗量
5、阜新某中学教学楼(五层砖混、局部框架)
主要材料平米消耗量
主要材料平米消耗量
主要材料平米消耗量
主要材料平米消耗量
工程造价及费用组成
10、营口某小学教学楼(六层局部框架)
主要材料平米消耗量
主要材料平米消耗量
工程概况
工程造价及费用组成
主要材料平米消耗量
13、沈阳某学院教学楼(六层混合局部框架)
工程造价及费用组成
主要材料平米消耗量
工程概况
工程造价及费用组成
主要材料平米消耗量
主要材料平米消耗量
16、大连某艺术学校教学楼(十一层框剪)
主要材料平米消耗量。
2023年一级造价师之工程造价案例分析(交通)精选试题及答案二大题(共10题)一、某工程项目建设单位就浆砌挡土墙工程与承包商签订了工程施工承包合同。
合同中估算工程量为7900m3,全费用单价为280元/m3。
合同工期为6个月。
有关付款条款如下:(1)开工前业主应向承包商支付估算合同总价20%的工程预付款;(2)业主自第1个月起,从承包商的工程款中,按3%的比例扣留质量保证金;(3)当实际完成工程量增减幅度超过估算工程量的15%时,可进行调价,调价系数为0.9(或1.1);(4)每月支付工程款最低金额为50万元;(5)工程预付款从累计已完工程款超过估算合同价30%以后的下1个月起,至第5个月均匀扣除。
承包商每月实际完成并经签证确认的工程量如表6-3所示。
表6-3承包商每月实际完成并经签证确认的工程量【问题】1.估算合同总价为多少?2.工程预付款为多少?工程预付款从哪个月起扣留?每月应扣工程预付款为多少?3.每月工程量价款为多少?业主应支付给承包商的工程款为多少?【答案】1.由题意知,估算合同总价为合同中估算工程量与全费用单价的乘积,即估算合同总价为:7900×280=221.20(万元)。
2.(1)由题意知,工程预付款为估算合同总价的20%,即工程预付款为:221.20×20%=44.24(万元)。
(2)估算合同总价的30%:221.20×30%=66.36(万元)。
第1月累计已完工程款:1200×280=33.60(万元);第2月累计已完工程款:2700×280=75.60(万元)>66.36(万元);由题意知,工程预付款从累计已完工程款超过估算合同价30%以后的下1个月起,至第5个月均匀扣除,即工程预付款从第3月起扣留。
(3)从3月开扣,截至5月扣完,共扣3个月。
每月应扣工程预付款为:44.24÷3=14.75(万元)。
3.(1)第1个月工程量价款为:1200×280=33.60(万元);应扣留质量保证金为:33.60×3%=1.01(万元);本月应支付工程款为第1个月工程量价款-应扣留质量保证金:33.60-1.01=32.59(万元)<50(万元);故第1个月不予支付工程款。
2023年一级造价师之工程造价案例分析(土建+安装)通关考试题库带答案解析大题(共10题)一、【背景资料】某高校投资一建筑面积30000m2教学楼,拟采用工程量清单以公开招标方式施工招标。
业主委托有相应招标和造价咨询资质的咨询企业编制招标文件和最高投标限价(最高限价5000万元)。
咨询企业在编制招标文件和最高限价时,发生:事件1:为响应业主对潜在投标人择优高要求,咨询企业项目经理在招标文件中设定:①投标人资格条件之一是近5年必须承担过高校教学楼工程;②投标人近5年获得过鲁班奖、本省省级质量奖等奖项作为加分条件;③项目投标保证金为75万元,且必须从投标企业基本账户转出;④中标人履约保证金为最高投标限价10%。
事件2:项目经理认为招标文件的合同条款是粗略条款,只需将政府有关部门的施工合同示范文本添加项目基本信息后,附在招标文件即可。
事件3:招标文件编制人员研究评标办法时,项目经理认为本咨询企业以往招标项目常用综合评估法,要求编制人员也采用此法。
事件4:咨询企业技术负责人在审核项目成果文件时发现工程量清单中有漏项,要求修改。
项目经理认为第二天需要向委托人提交且合同条款中已有漏项处理约定,故不用修改。
事件5:咨询企业负责人认为最高投标限价不用保密,因此接受了某拟投标人委托,为其提供报价咨询。
事件6:为控制投标报价水平,咨询企业和业主商定,以代表省内先进水平的A施工企业定额为依据,编制最高投标限价。
【答案】(1)不妥当。
理由:根据《招投标法》的相关规定,招标人不得以不合理条件限制或排斥投标人。
招标人不得以不合理的条件限制或者排斥潜在投标人,不得对潜在投标人实行歧视待遇。
(2)不妥当。
理由:根据《招投标法》的相关规定,以奖项作为加分条件属于不合理条件限制或排斥投标人。
依法必须进行招标的项目,其招标投标活动不受地区或者部门的限制。
任何单位和个人不得违法限制或者排斥本地区、本系统以外的法人或者其他组织参加投标,不得以任何方式非法干涉招标投标活动。
学校教学楼每平方造价篇一:中小学教学楼(多层)造价估算指标中小学教学楼(多层)造价估算指标一、工程概况1、工程类型:中小学教学楼2、技术经济指标:2425 元/㎡3、拟建地点:上海市4、建筑面积:13500㎡,无地下室5、建筑高度:≦20m(檐口高度),标准层层高:3.6m6、建筑层数:地上5层7、结构形式:框架结构,桩基,方桩,桩长≦28m 8、基础埋深:1.8m 9、室内外高差:0.45m二、建筑标准1、外装饰标准:普通外墙涂料,20mm厚胶粉聚苯颗粒保温砂浆2、外门窗:铝合金双层玻璃门窗3、屋面:挤塑聚苯板保温层,防水卷材4、内装饰标准:(1)公共部位普通防滑地砖地面,普通乳胶漆墙面及顶面(2)教室PVC 卷材地面,普通乳胶漆墙面及顶面(3)特殊功能教室与房间使用复合木地板或防静电地板,石膏板/矿棉板吊顶(4)卫生间普通防滑地砖地面,普通面砖墙裙,普通乳胶漆墙面及顶面三、设备管线1、给排水管道:聚丙烯管,钢塑复合管,硬聚氯乙烯排水管,UPVC雨水管2、消防管道:热镀锌钢管3、煤气:镀锌钢管4、电气管线:热镀锌板桥架,铜芯电缆,塑料铜芯线,塑料管,KBG钢管5、综合布线:超五类线,RJ45信息口,光缆6、广播系统:控制线,电源线7、有线电视:视频线,信号线,同轴电缆四、设备配置1、给排水工程:成品水箱,供水设备,普通卫生洁具2、消防工程:消火栓箱,消防泵3、变配电:普通箱式变压器,普通低压柜4、电气工程:普通配电箱,普通配电柜5、综合布线:普通配线架6、广播系统:音源设备,功率放大器,普通扬声器,广播接线箱7、有线电视:接收器,放大器,分配器,分支器,楼层接线箱8、程控交换机系统:交换机主机表:中小学教学楼(多层)造价估算指标篇二:教学楼工程造价虹桥镇教学楼建筑施工造价调研与实践一、工程概况二、工程造价指标注:1、本工程造价按《建设工程工程量清单计价规范》、中标标书及2006年7月市场价格水平编制。
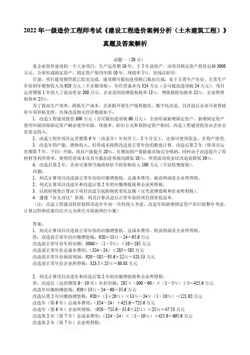
2022年一级造价工程师考试《建设工程造价案例分析(土木建筑工程)》真题及答案解析试题一(20分)某企业投资建设的一个工业项日,生产运营期10年,于5年前投产。
该项目固定资产投资总额3000万元,全部形成固定资产,固定资产使用年限10年,残值率5%,直线法折旧。
目前,项目建设期贷款已偿还完成,建设期可抵扣进项税已抵扣完成,处于正常生产年份。
正常生产年份的年销售收入为920万元(不含销项税),年经营成本为324万元(含可抵扣进项税24万元)。
项目运营期第1年投入了流动资金200万元。
企业适用的增值税税率13%,增值税附加税率12%,企业所得税税率25%。
为了提高生产效率,降低生产成本,企业拟开展生产线智能化、数字化改造,且改造后企业可获得政府专项补贴支持。
具体改造相关经济数据如下:1.改造工程建设投资800万元(含可抵扣进项税60万元),全部形成新增固定资产,新增固定资产使用年限同原固定资产剩余使用年限,残值率、折旧方式和原固定资产相同。
改造工程建设投资由企业自有资金投入。
2.改造工程在项目运营期第6年(改造年)年初开工,2个月完工,达到可使用状态,并投产使用。
3.改造年的产能、销售收入、经营成本按照改造前正常年份的数值计算。
改造后第2年(即项目运营期第7年,下同)开始,项目产能提升20%,且增加的产量能被市场完全吸纳,同时由于改造提升了原材料等利用效率,使得经营成本及其可抵扣进项税均降低10%,所需流动资金比改造前降低30%。
4.改造后第2年,企业可获得当地政府给予的补贴收入100万元(不征收增值税)。
问题:1.列式计算项目改造前正常年份的应缴增值税、总成本费用、税前利润及企业所得税。
2.列式计算项目改造年和改造后第2年的应缴增值税和企业所得税。
3.以政府视角计算由于项目改造引起的税收变化总额(仅考虑增值税和企业所得税)。
4.遵循“有无对比”原则,列式计算改造后正常年份的项目投资收益率。
(注:改造工程建设投资按照改造年年初一次性投入考虑,改造年的新增固定资产折旧按整年考虑。
20XX 专业合同封面COUNTRACT COVER甲方:XXX乙方:XXX郑州2024年学校建设合同本合同目录一览第一条:合同主体及定义1.1 甲方主体及定义1.2 乙方主体及定义1.3 丙方主体及定义第二条:合同标的2.1 工程概况2.2 工程地点2.3 工程规模2.4 工程预算第三条:合同价格与支付3.1 合同总价3.2 支付方式3.3 支付时间表3.4 价款调整机制第四条:合同履行期限4.1 工程开工日期4.2 工程竣工日期4.3 工程保修期限第五条:工程质量标准5.1 工程质量要求5.2 工程验收标准5.3 质量保证措施第六条:合同双方的权利与义务6.1 甲方权利与义务6.2 乙方权利与义务6.3 丙方权利与义务第七条:违约责任7.1 甲方违约责任7.2 乙方违约责任7.3 丙方违约责任第八条:争议解决8.1 争议解决方式8.2 仲裁地点8.3 仲裁机构第九条:合同的变更与解除9.1 合同变更条件9.2 合同解除条件9.3 变更与解除的程序第十条:合同的终止10.1 合同终止条件10.2 终止合同的程序10.3 合同终止后的处理事项第十一条:保密条款11.1 保密信息范围11.2 保密义务与期限11.3 违约泄露的后果第十二条:不可抗力12.1 不可抗力事件的认定12.2 不可抗力事件的应对措施12.3 不可抗力事件的后果处理第十三条:法律适用与争议解决13.1 合同适用的法律13.2 争议解决方式13.3 司法管辖权第十四条:其他条款14.1 合同的签订与生效14.2 合同的副本14.3 合同的修改与补充14.4 合同解除或终止后的权利与义务处理14.5 合同解除或终止后的文件交接14.6 合同解除或终止后的工程保修责任第一部分:合同如下:第一条:合同主体及定义1.1 甲方主体及定义:甲方为郑州市人民政府,代表郑州市教育局,负责对学校建设项目进行监督和管理。
1.2 乙方主体及定义:乙方为X建筑有限公司,具备相关建设资质,负责学校建设项目的施工。
中小学教学楼(多层)造价估算指标一、工程概况1、工程类型:中小学教学楼2、技术经济指标:2425 元/㎡3、拟建地点:上海市4、建筑面积:13500㎡,无地下室5、建筑高度:≦20m(檐口高度),标准层层高:6、建筑层数:地上5层7、结构形式:框架结构,桩基,方桩,桩长≦28m8、基础埋深:9、室内外高差:二、建筑标准1、外装饰标准:普通外墙涂料,20mm厚胶粉聚苯颗粒保温砂浆2、外门窗:铝合金双层玻璃门窗3、屋面:挤塑聚苯板保温层,防水卷材4、内装饰标准:(1)公共部位普通防滑地砖地面,普通乳胶漆墙面及顶面(2)教室 PVC 卷材地面,普通乳胶漆墙面及顶面(3)特殊功能教室与房间使用复合木地板或防静电地板,石膏板/矿棉板吊顶(4)卫生间普通防滑地砖地面,普通面砖墙裙,普通乳胶漆墙面及顶面三、设备管线1、给排水管道:聚丙烯管,钢塑复合管,硬聚氯乙烯排水管,UPVC雨水管2、消防管道:热镀锌钢管3、煤气:镀锌钢管4、电气管线:热镀锌板桥架,铜芯电缆,塑料铜芯线,塑料管,KBG钢管5、综合布线:超五类线,RJ45信息口,光缆6、广播系统:控制线,电源线7、有线电视:视频线,信号线,同轴电缆四、设备配置1、给排水工程:成品水箱,供水设备,普通卫生洁具2、消防工程:消火栓箱,消防泵3、变配电:普通箱式变压器,普通低压柜4、电气工程:普通配电箱,普通配电柜5、综合布线:普通配线架6、广播系统:音源设备,功率放大器,普通扬声器,广播接线箱7、有线电视:接收器,放大器,分配器,分支器,楼层接线箱8、程控交换机系统:交换机主机。
学校工程项目造价方案学校工程项目造价是指根据项目需求、施工规模和质量标准等因素,对工程项目的投资金额进行预算和评估的过程。
精确的工程项目造价方案有助于合理配置资源、控制预算和实现项目的顺利进行。
下面是一份700字的学校工程项目造价方案。
一、项目背景为了提供更好的教育环境和教学设施,我校计划进行一项整建工程。
本项目包括教学楼的修缮和新建、实验室设备的更新、学生宿舍的改造等。
目标是提高学校的教学条件和硬件设施,为学生提供更好的学习环境。
二、项目建设内容及规模1. 教学楼修缮和新建:计划对现有教学楼进行修缮,并新建一栋面积约5000平方米的教学楼。
2. 实验室设备更新:更新现有实验室设备,并购置新的实验设备,以提高科学教学质量。
3. 学生宿舍改造:对现有的学生宿舍进行改造,增加舒适度和方便性,并增加宿舍楼数量。
4. 其他配套设施:修建学生活动中心、食堂和运动场等配套设施,以满足学生的日常需求。
三、项目造价预算根据工程项目的具体内容和规模,我们进行了详细的测算和预算,并初步确定了以下预算金额:1. 教学楼修缮和新建:预算金额约为300万元。
其中,教学楼修缮约占100万元,新建教学楼约占200万元。
2. 实验室设备更新:预计投入约100万元。
主要包括更新现有设备和购置新的实验设备。
3. 学生宿舍改造:预算金额约为200万元。
用于对现有学生宿舍进行改造和增加宿舍楼数量。
4. 其他配套设施:预算金额约为100万元。
用于修建学生活动中心、食堂和运动场等配套设施。
四、项目资金筹措方式1. 学校自筹资金:学校将拨付50%的项目资金,即450万元,作为项目的初期资金。
2. 政府拨款:申请相关教育教学项目支持资金。
预计可获得政府的专项拨款约200万元。
3. 社会募捐:通过校友会、家长会等渠道,进行校园工程项目募捐。
预计募捐金额约100万元。
4. 银行贷款:申请商业贷款,预计获得银行贷款约150万元。
五、项目实施计划1. 项目启动和立项:2021年9月2. 工程设计和招标:2021年10月至2022年1月3. 工程施工:2022年2月至2023年6月4. 工程验收和交付使用:2023年7月六、项目效益1. 提高教学质量:新建教学楼和改善实验设备将提高学校的教学质量。
【最新整理,下载后即可编辑】
小学教学楼造价指标分析
表一、工程概况
表二、工程特征
注:本表特征描述必须与造价指标实质内容保持一致,如有差异,请给予说明。
表三、工程造价指标汇总
表四、分部分项工程造价指标
注:本表造价指标必须与表二特征描述内容保持一致,如有差异,请给予说明。
表五、措施项目造价指标
注:其他措施费是指夜间施工、二次搬运、冬雨季施工、临时保护措施等
表六、其他项目造价指标(略)
表七、工程造价费用分析
情况选填;2、第6、7项按《建设工程工程量清单计价规范》(GB50500-2008)计价。
表八、主要消耗量指标
标,包括制作和施工损耗;
表九、主要工程量指标1、建筑工程主要工程量指标
制作损耗;
2、工程量按《建设工程工程量清单计价规范》计算规则计算;
3、综合单价可视工程实际情况选填。
2、安装工程主要工程量指标
2、工程量按《建设工程工程量清单计价规范》计算规则计算。
市政道路(含桥梁)造价指标分析
一、工程概况
表二、工程造价指标汇总
表三、分部分项工程造价指标
表四、措施项目造价指标
表五、其他项目造价指标
表六、主要消耗量指标
标,包括制作和施工损耗.
表七、主要工程量指标
仅包括制作损耗;
2、工程量按《建设工程工程量清单计价规范》计算规则计算;
3、综合单价按工程实际情况采用加权平均
法计算。
工程造价控制课程设计一、课程目标知识目标:1. 学生能理解工程造价的基本概念,掌握工程造价的构成要素和计算方法。
2. 学生能掌握工程预算和结算的基本步骤,了解工程造价控制的原则和策略。
3. 学生能了解工程造价管理的法律法规,认识工程造价在工程管理中的重要性。
技能目标:1. 学生能够运用工程造价计算方法,独立完成小型工程的预算编制和结算审核。
2. 学生能够运用工程造价控制策略,分析工程项目的成本风险,并提出相应的解决措施。
3. 学生能够运用工程造价管理软件,进行工程造价数据的收集、整理和分析。
情感态度价值观目标:1. 学生通过学习工程造价控制,培养对工程项目的成本意识和责任感。
2. 学生能够认识到工程造价控制的实际意义,激发对工程造价管理工作的兴趣。
3. 学生能够在团队协作中发挥个人优势,培养沟通协调能力和合作精神。
课程性质:本课程为专业核心课程,旨在培养学生具备工程造价控制的基本理论、方法和技能。
学生特点:学生为高中二年级学生,具备一定的数学和工程知识基础,对实际工程项目有一定的了解。
教学要求:结合学生特点和课程性质,注重理论与实践相结合,提高学生的实际操作能力和解决问题的能力。
通过案例分析和实际操作,使学生掌握工程造价控制的基本方法和技能,为未来从事工程造价管理工作打下基础。
教学过程中,注重培养学生的成本意识、责任感和团队协作能力。
二、教学内容1. 工程造价基本概念:工程造价的定义、构成要素及分类。
教材章节:第一章 工程造价概述2. 工程造价计算方法:工程量清单计价、定额计价及综合单价计价。
教材章节:第二章 工程造价计算方法3. 工程预算与结算:预算编制、预算审核、结算编制及结算审核。
教材章节:第三章 工程预算与结算4. 工程造价控制策略:成本控制、进度控制、质量控制及合同管理。
教材章节:第四章 工程造价控制策略5. 工程造价管理软件应用:软件功能介绍、操作演示及实际应用案例分析。
教材章节:第五章 工程造价管理软件6. 工程造价法律法规:相关法律法规介绍、案例分析及在工程造价管理中的应用。
H阳泉职业技术学院毕业设计说明书毕业生姓名:陈森专业:工程造价学号:060625080指导教师:牛晓勤所属系(部):建筑工程系二〇〇九年五月阳泉职业技术学院毕业设计评阅书题目:XXX第二实验小学1号教学楼建筑工程系工程造价专业姓名陈森设计时间:2009年2月16日~2009 年5月17日评阅意见:成绩:指导教师:(签字)职务:200年月日阳泉职业技术学院毕业设计答辩记录卡建筑工程系工程造价专业姓名陈森答辩内容记录员:(签名)成绩评定专业答辩组组长:(签名)200年月日摘要本毕业设计主要是了解工程造价在工程建设、施工企业生产经营管理、项目管理和工程监理中的作用,掌握定额计价模式的计价过程,按照和我省2005年颁布的新的建设工程计价依据,对某工程进行工程量的计算并依据定额工程量进行投标报价。
本文主要叙述了XXX第二实验小学1号教学楼工程(砖混结构)的投标设计,建筑面积:2968.444平方米。
此外,对建筑功能要求也作了一些简单的概述。
投标文件中的商务标设计部分包括:土建工程量计算,装饰工程量计算,定额计价模式下的费用组成,直接费的计算;措施项目费以及其他项目费的计算,规费和税金的计算,汇总得出本工程的投标报价。
技术标设计部分包括:工程概况,主要施工方案,施工总平面图,材料供应安排,主要分项工程施工方法,关键部位施工方法,质量保证措施,安全保证措施,机械设备配置,工期计划及保证措施,关于提高质量、保证工期、降低造价的合理化建议,在施工中采用的新技术、新材料、新工艺、新设备,施工现场采取环保、消防、降噪声、文明等施工技术措施,季节性施工措施,施工平面布置图,质量保证体系,安全保证体系,施工进度表等。
关键词:工程量、计价、工程投标AbstractThe graduation project is to understand project cost in project construction, construction production and operation management, project management and the role of project supervision, have a fixed pricing model valuation process and the province in accordance with the promulgation of the 2005 construction of the new valuation basis of a project to carry out the works and the calculation was carried out works in accordance with a fixed tender offer. This paper describes the outskirts of Yangquan City Terminal waiting Xinjiazhuang Yang Building Project (brick structure) of the tenders for the design, construction area: 2968.444 square meters. In addition, the functional requirements of the construction also made some simple overview. Tender documents marked in the design of business include: civil works in terms of decoration and in terms of a fixed pricing model the cost of components, the calculation of direct costs; measure project costs and other items for calculating costs, fees and taxes calculation , obtained a summary of the tender offer in this project.Standard design techniques include: project overview, major construction programs, the general plan of construction, material supply arrangements, the main sub-project construction method, the key parts of the construction method, quality assurance measures to ensure security measures, mechanical equipment configuration, project planning and assurance measures , on the improvement of the quality assurance period to reduce the cost rationalization proposals, in the construction of the new technology, new materials, new techniques, new equipment, the construction site to take environmental protection, fire protection, lower noise, construction and other technical measures of civilization, seasonal construction measures, the construction floor plan, quality assurance system, security assurance system, such as the construction schedule.Key words: engineering quantity, pricing, tender目录第一篇商务标 (1)第一章投标报价 (2)第一节投标报价表 (2)第二篇技术标 (55)第一章施工组织设计 (56)第一节工程概括 (56)第二节施工条件 (56)第二章施工总体组织及规划 (56)第一节总体主导思路和项目管理组织 (56)第二节质量目标规划 (57)第三章施工组织与施工部署 (57)第五节施工准备 (59)第五章建筑安装工程施工过程 (60)第六章保证工程质量措施 (72)第七章安全生产技术组织措施 (76)第一节安全生产目标 (77)第二节安全生产组织措施 (78)第三节安全生产管理措施 (78)第四节施工用电安全措施 (78)第五节施工机械安全措施 (78)第六节“三宝”及“三口”防护措施 (79)第八章雨季施工措施 (79)第九章降低工程成本节约资源与优化设计方案 (80)第一节技术方面 (80)第二节施工方面 (80)第三节安全方面 (80)第四节利用现代办公手段,提高工作效率 (80)第五节其他方面 (81)第十章善后服务 (81)第一节工程保修 (81)第二节工程回访 (81)致谢 (87)第一篇商务标施工投标文件工程名称:XXX第二实验小学1号教学楼投标文件内容:投标文件商务标部分投标人:(盖公章)法定代表人或委托代理人:(盖章)第一章投标报价第一节投标报价表投标报价表注:1、此表需根据工程的评标标准和方法填写。
2、标价说明另附。
投标人:(盖章)法定代表人或委托代理人:(盖章)第二节编制说明一、工程名称:XXX第二实验小学1号教学楼二、工程概况:本工程为五层框架结构地下一层地上四层,建筑面积2968.444m2,总长63.17m,抗震设防烈度为七度。
基础工程:C30混凝土独立基础。
砌体工程:标高±0.000以下墙体采用M10水泥砂浆砌MU10机红砖,填充墙用M5.0混合砂浆砌MU5.0加气混凝土砌块。
楼地面工程:素土夯实,80厚C15混凝土,素水泥砂浆结合层一遍,18厚1:3水泥砂浆找平层,素水泥砂浆结合层一遍,12厚1:2水泥石子磨光。
内墙工程:18厚1:3:9水泥石灰砂浆抹灰,2厚麻刀石灰面,仿瓷涂料刮白。
外墙工程:12-15厚1:3水泥砂浆,5-8厚1:2.5水泥砂浆搓平,喷或滚刷底涂料一遍,喷或滚刷涂料两遍。
屋面工程:预应力钢筋砼大型屋面板,表面清扫干净,20厚1:3水泥砂浆找平,80厚1:8水泥珍珠岩保温层,70厚聚苯乙烯保温板,20厚1:3水泥砂浆找平,三布六胶撒铺细砂,SBS防水一道。
顶棚工程:12厚混合砂浆顶棚。
门窗工程:双扇带亮或不带亮木门,乙级或丙级防火门,塑钢推拉窗。
三、编制依据:1、阳泉市规划设计院、山西省阳泉市建筑设计院设计的施工图纸。
2、定额采用晋建标字[2005]26号《山西省建筑工程消耗量定额》、《山西省装饰装修工程消耗量定额》、H及价目汇总表,《山西省建设工程费用定额》。
3、材料价格执行2009年第1期阳泉市《工程造价信息》。
4、取费按总承包一级工程计取各项应计费用。
H封面(土建)H建筑(安装)工程预算总值表建设单位:施工单位:工程名称:XXX第二实验小学1号教学楼建筑面积:m2H建筑面工程名称:XXX第二实验小学1号教学楼编制人:人:H建筑(安装)工程预算书工程名称:XXX第二实验小学1号教学楼HHHHHHHHHHHHHHH建筑(安装)工程价差计算表建设单位:施工单位:工程名称:XXX第二实验小学1号教学楼建筑面积:平方米HHHH封面(装饰)H单位工程费用表(装饰)H单位工程概预算表(装饰)HH合计3776.69 1254.13 2497.55 25.01措施项目计价表(装饰)HHHHHHHHHHHHH。