正弦函数y=sinx图象
- 格式:pptx
- 大小:232.60 KB
- 文档页数:11
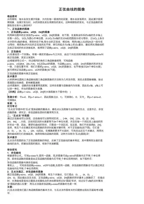
正弦曲线的图像细品教材众所周知,海⽔会发⽣潮汐现象,⼤约在每⼀昼夜的时间⾥,潮⽔会涨落两次,因此潮汐是周期现象.当潮汐发⽣时,⽔的深度会发⽣周期性的变化,这种周期性的变化,与正弦函数的周期性变化有什么联系吗?⼀、正弦函数的图象正弦函数的图象⼀、1.正弦函数y=sinx,x∈[0,2π]的图象利⽤单位圆中的正弦线作y=sinx,x∈[0,2π]的图象.如下图,在直⾓坐标系的x轴的负半轴上任取⼀点O1,以O1为圆⼼作单位圆,从⊙O1与x轴的交点A起把圆弧分成12等份,过⊙O1上各分点分别作x轴的垂线,得到对应于⾓等分点的正弦线.相应地,再把x轴上从0到2π这⼀段分成12等份,再把⾓x所对应的正弦线向右平移,使它的起点与x轴上的点x重合,最后⽤光滑曲线把这些正弦线的终点连接起来,就得到了函数y=sinx,x∈[0,2π]的图象.2.正弦曲线(1)任意给定⼀个实数x,有唯⼀确定的值sinx与之对应.由这个对应法则所确定的函数y=sinx叫做正弦函数,其定义域是R.(2)根据诱导公式⼀,终边相同的⾓的三⾓函数值相等,可知函数y=sinx,x∈[2kπ,2(k+1)π),k∈Z且k≠0的图象,与函数y=sinx,x∈[0,2π)的图象的形状完全⼀致,只是位置不同.我们只需把y=sinx,x∈[0,2π)的图象左、右平移(每次2π个单位长度),就可得到正弦函数y=sinx,x∈R的图象(如下图).正弦函数的图象叫做正弦曲线.技术提⽰(1)利⽤单位圆和三⾓函数线画三⾓函数图象的⽅法称为⼏何法作图,其优点是图象精确,缺点是画图⽐较⿇烦,影响解题速度.(2)作图象时,函数的⾃变量要⽤弧度制,这样⾃变量与函数值均为实数,因此在x轴、y轴上可以统⼀单位,作出的图象较为准确.【⽰例】函数y=1-sinx,x∈[0,2π]的⼤致图象为下图中的( )【⽰例】思路分析:令x=0,则y=1-sinx=1,因此图象过(0,1),可排除C、D,⼜令,则y=1-sinx=2,思路分析:可排除A.答案:B状元笔记“五点法”作图中的“五点”是指函数的最⾼点、最低点以及图象与坐标轴的交点.这是作正、余弦函数图象、研究正、余弦函数性质时的最常⽤⽅法.⼆、“五点法”作简图通过正弦曲线可以发现,这些曲线可以按照闭区间…,[-4π,-2π],[-2π,0],[0,2π],[2π,4π],…分段,这些闭区间的长度都等于2π个单位长度,并且在每⼀个闭区间上曲线的形状完全⼀致.因此,要研究曲线的形状,只需选⼀个闭区间,在这⾥,我们不妨选择[0,2π],显然,有五个点在确定其对应图象的形状时起着关键作⽤.对于正弦曲线(如下图),它们是(0,0),,(π,0),,(2π,0)因此,在精确度要求不太⾼时,可先找出这五个关键点,再⽤光滑的曲线将它们连接起来,就得到相应函数的简图.这种⽅法称为“五点(画图)法”.技术提⽰五点法作简图抓住了正弦函数图象的特征,反映了正弦曲线的基本特征,其中需特别注意的是曲线的⾛向,把握住简图的画法,有助于快速解题.综合探究1.余弦曲线根据诱导公式,可知y=cosx与是同⼀函数,⽽的图象可由y=sinx的图象向左平移个单位得到,即余弦函数的图象是由正弦函数的图象向左平移个单位⽽得到的.如下图所⽰:余弦函数的图象叫做余弦曲线.事实上,,可知余弦函数y=cosx,x∈R与函数也是同⼀函数,余弦函数的图象也可以通过将正弦曲线向右平移个单位⽽得到.五点法画正、余弦函数的图象余弦函数的图象2.五点法画正、画正弦函数y=sinx,x∈[0,2π]的图象,有五个关键点,它们是(0,0),,(π,0),,(2π,0),因此描出这五点后,正弦函数y=sinx,x∈[0,2π]图象的形状基本上就确定了.在描点时,光滑曲线是指经过最⾼点或最低点的连线要保持近似“圆弧”形状,经过位于x轴的点时要改变“圆弧的圆⼼位置”.⽤五点法画余弦函数y=cosx的图象时也是⼀样.注意:(1)五点法是我们画三⾓函数图象的基本⽅法,与五点法作图有关的问题曾出现在历届⾼考试题中.(2)作图象时,函数⾃变量要⽤弧度制,这样⾃变量与函数值均为实数.对于⼀些正、余弦函数的变形形式,如画,的图象时,应当令分别等于得到对应的x值与y 值,然后再描点连线成图.其取值如下表:描点连线如下图:【⽰例】试⽤五点法画函数的简图.【⽰例】思路分析:抓住关键点,横坐标依次为的点.思路分析:解:列表:解:画图(如图):余弦函数的对称性质3.正、.正、余弦函数的对称性质正弦函数y=sinx图象的对称轴为直线,并且对称轴与正弦曲线的交点的纵坐标是正弦函数的最值,对称中⼼为(kπ,0)(k∈Z),正弦函数的图象与x轴的交点均是正弦函数的对称中⼼.余弦函数y=cosx图象的对称轴为直线x=kπ(k∈Z),并且对称轴与余弦曲线的交点的纵坐标是余弦函数的最值,对称中⼼为,余弦函数的图象与x轴的交点均是余弦函数的对称中⼼.归纳整理本节的主要内容是正、余弦函数的图象——正、余弦曲线的画法:⼏何法与五点法.⼏何法是⽤单位圆和三⾓函数线作图,图形准确但画图⿇烦;五点法只能作简图,但⽅便快捷.重点是会⽤五点法画函数简图,以解决相关问题.答案:①单位圆 ②三⾓函数线 ③(0,0) ④ ⑤(π,0) ⑥ ⑦(2π,0) ⑧(0,1) ⑨ ⑩(π,-1) (2π,1)思考发现1.y=sinx的五个特殊点(0,0)、,(π,0),、(2π,0);y=cosx的五个特殊点(0,1)、、(π,-1)、、(2π,1).2.五点法作y=Asin(ωx+φ)的简图,五点的取法是ωx+φ分别等于来求得相应的x值及对应的y 值,最后描点成图.3.含有三⾓式、指数式、对数式的⽅程叫做超越⽅程,⽤初等解⽅程的⽅法不能求它的解;通常把这类⽅程分解成两个函数,把求⽅程的解转化为求两个函数的交点问题.4.利⽤单位圆或正弦曲线解简单三⾓不等式时,可先在长度为[0,2π]的区间上找到适合不等式的解,再把它扩展到整个定义域中去.。