智能窗户控制系统软件说明
- 格式:doc
- 大小:120.95 KB
- 文档页数:19
《蓝科门窗设计管理软件》操作说明————————————————————————————————作者:————————————————————————————————日期:《蓝科门窗设计管理系统》操作说明一.软件安装找到安装包双击进入安装界面,如果在win7或者win8下安装,请先点右键,点以管理员方式运行。
进入安装界面后点“下一步”按钮点击“同意”,然后点“下一步”后面的可继续点“下一步”,直至安装完成。
二.打开软件双击桌面的“蓝科门窗设计管理系统”图标进入登陆界面初次登录密码为空,可直接点“确定”按钮打开软件。
三.参数设置在初次使用软件前,首先应设置系统参数,点击点击主界面上面的“参数设置”按钮进入参数设置模块在这里可以对系统参数进行调整。
四.数据管理正式使用软件前首先应对软件运行所需要的型材、配件、玻璃的数据进行完善和设置,这是软件运行的基础,结果的准确与否取决于这些基础数据是否设定准确,也可以在后续的工程设计中进行调整,一旦数据设置准确不要再进行改动。
1.型材管理点主界面的“数据管理”中“型材管理”菜单,进入型材管理模块。
模块的左边为当前厂家下的系列列表,右上边黄色位置为厂家“欧亚”下所有的型材,右下边为当前系列列表中选中系列的型材。
首先选择型材厂家如图中“欧亚”,如果没有想要的厂家,可以点厂家维护按钮新建一个新的型材厂家。
下面我们在这个厂家下建立一个新的系列“55平开窗”:点击左上角“新建系列”按钮输入系列名称“55平开窗”,然后设置其他相关的参数,设置完成后点击“保存”按钮此时系列列表增加“55平开窗”系列,鼠标点击选中“55平开窗”系列,右下的红色列表显示为空,代表当前系列中还没有型材,现在我们点击右上角“添加型材”按钮添加型材数据。
把类别中的“平开框”打勾,然后计算成本分析和报价用的,右边断面图为示意图,只为标明上面大面宽A和小面宽B所在位置,断面图红线标注的参数为关键参数,如果输入错误会造成下料误差,所以这里一定要设置准确。
智能窗户控制系统设计说明书设计者:徐凯 张猛龙 张凯指导老师:唐建敏(常州工学院创新中心 常州213002)摘要:近年来,随着电子技术的发展和生活水平的不断提高,智能窗已经越来越多的被用到了现代智能化建筑中,提供住户一个安全、方便的环境。
据统计,在未来的几年内,安装智能窗的用户不断增加。
本次设计的智能窗户系统能通过其雨湿传感器电路不断循环不断检测室外湿度,当室外湿度达到一定时(下雨时)窗户自动关闭,防止潮湿空气或雨水进入房间;另外可设置自动关闭窗户或开启窗户时间,到了设定时间会自动关闭或开启窗户;可设置根据光敏传感器自动开启或者关闭窗户,达到更加智能化的效果。
除此之外,我们还将窗户的滚轮装置隐藏于窗户底部夹缝中,更加美观。
关键词:智能窗户;单片机;雨湿传感器;光敏传感器;滚轮1引言据了解,智能窗户的应用越来越受广大人民的欢迎,在许多大城市,很多小区都实现智能化管理,其中智能窗户的应用是相当重要的一部分。
所以我们这次创新设计选了这个我们比较感兴趣也很有现实意义的题目。
2国内外研究概况目前,智能化窗户的功能还不是很完善,虽然市场上有下雨时能自动关闭的装置,但在雨过天晴后并不能适时自动开窗。
这就会让用户在下班回家后觉得室内空气不流通、不清新等。
另外,窗户的动力装置过于暴露,影响美观。
因此,我们以这次创新设计为契机,改进了部分功能实现的方法,并增加了适时开窗的新功能,力求整个智能窗户控制系统高效、美观、易用的理念。
3设计目标与实现方案描述设计目标:目前,考虑到经费及实验室器材,我们可以使智能窗户在控制系统下,由电机驱动来达到下雨关窗、定时开/关窗、手动开/关窗,实现窗户智能化的目标。
最终,我们会改善电机,使用无刷电机直接安装在窗户滚轮内,加入多种传感器模块,并添加物联网的一个节点及加入通讯模块,达到超远距离控制智能家居的目标。
实现方案:①传感器模块:现在市场上大部分的智能窗户很不完善,其中雨湿传感器裸露在外,据统计现在下的雨80%都是酸性雨,所以导致传感器的寿命很短。
门窗软件操作指南术语:1.单元窗:有四个或多个边框,用中梃分格的门或窗户2.组合窗:由多个单元窗用拼条联接的门或窗户3.洞口:用来安装单元窗或组合窗的区域4.工程:包含一个或多个洞口的集合,在门窗软件中用来组织洞口的基本单位工程创建好以后就不能更改名称了,所以要在创建的时候选择手工输入ID一、订单入录1.1.创建新订单单击主窗体中工具条上的‘新建’按钮创建新订单。
输入或系统自动产生工程ID,选择工程需要的五金件、型材厂家、玻璃、安装形式即可进入主工程界面(红色区域根据自己实际需要进行选择)输入或选择订单对应的客户,订单的描述,在洞口列表中利用“添加洞口”功能,即可向工程中添加洞口二、窗型编辑2.1添加一个洞口到订单(例如)单击主窗体中工具条上的‘添加’按钮添加洞口。
输入洞口尺寸,描述,樘数等相关信息。
先选中框,待其变成黑色,在右侧的系列方案中选择方案,然后输入窗型的宽和高,编辑中梃和拼接,选择开启部分添加窗型。
选择你所设计的窗型设计完成后,进行保存并关闭,即可保存洞口到工程中2.2物料配置双击边框根据订单选择型材厂家,软件还可以在(上图)1、2、3、4中进行自由换料和是否配置钢衬等功能。
2.3.编辑一个洞口双击洞口进入洞口设计器窗体进行洞口编辑。
2.4.复制一个洞口单击主窗体中工具条上的‘复制’按钮,即可复制选择的洞口三、编辑窗型库3.1保存洞口到窗型库直接保存到窗型库中,以后可以方面使用。
3.2从窗型库中选择洞口到工程中从设置菜单中的“窗型库…”,打开窗型浏览,选择一窗型,直接拖动到工程界面即可,如果需要对洞口尺寸,描述,樘数等相关信息进行修改,直接双击洞口即可修改。
4.1概述选择要校核的洞口,鼠标点击洞口菜单中的“风荷载强度校核”按钮,进入校核界。
风荷载强度的校核包括三个方面的内容:杆件、玻璃、联结件,依赖于当前洞口的物料配置情况,系统可以自动判断哪些项目可以校核。
4.2杆件,玻璃和联结件的校核a .环境参数的设置省市:山东地区:济南场地类型:C:密集的城市市区安装高度:20正体型系数:1负体型系数:-2校核项目:校核杆件,校核玻璃,联结件鼠标点击’强度校核’按钮,系统显示校核结果b 玻璃的选择在校核玻璃的下拉列表里选定要校核的玻璃.C 连接件的配置在风荷载计算参数窗口里,单击连接件按钮,进入联结件设置窗体,可以看到联结件分布示意图如图所示然后单击联结件配置表,双击表格,进入连接件组配置窗口,输入连接件组的类别,直径,螺距,性能等级,受力方式,使用数量,如果窗型有多个分格,可以单击右键,显示列表,选择要配置的分格,如图所示:如果想要删除配置的分格,选定要删除的分格数字,单击右键,选择删除,即可删除,如图所示如果配置完后,可以把连接件设置窗体关闭d 计算风压值单击计算风压值按钮,可以在正风压值和负风压值文本框里显示计算结果e 强度校核单击强度校核按钮,即可计算出校核结果图2-19 荷载校核结果显示5.3结果分析2.主要受力杆件承载能力的校核计算3.玻璃承载能力的校核计算4.联接件的校核计算五、工程报价单5.1 工程报价单首先创建或打开一工程,鼠标点击‘报表’菜单中的‘报价单…’按钮,进入报价单界面。
窗户自动开闭控制器的使用说明书一、产品概述窗户自动开闭控制器是一种智能化设备,可实现对窗户的自动开闭控制,方便用户进行窗户的远程操作。
本说明书将详细介绍该控制器的功能特点、使用方法及注意事项,以帮助用户正确使用该设备。
二、功能特点1. 远程控制:通过本控制器,用户可以远程控制窗户的开闭状态,无需亲身操作窗户,提供了更大的便利性和舒适度。
2. 定时开闭:用户可设置定时任务,按照预定的时间自动开闭窗户,实现智能化控制,节省能源并提高生活品质。
3. 防护功能:该控制器配备窗户状态监测传感器,能够自动感知窗户的状态,当窗户受到外力冲击或突发意外时,能够自动关闭窗户,提供更安全的居住环境。
4. 多种控制方式:除了远程控制外,该控制器还支持手机APP控制、语音控制等多种方式,满足不同用户的需求。
三、使用方法1. 连接设备:确保控制器已经连接到窗户的电源,并与网络连接稳定。
可以通过扫描附带的二维码或按照说明书上的步骤进行连接。
2. 安装传感器:根据说明书的指示,将窗户状态监测传感器安装在合适的位置,保证能够准确感知窗户的开闭状态。
3. 下载APP:在手机应用商店搜索并下载与该控制器兼容的APP,并按照提示进行注册和登录。
4. 添加设备:在APP中添加设备,在设置中选择对应的型号和类型,并根据提示进行电源和网络的连接。
5. 远程控制:在APP中可以看到窗户的当前状态,用户可以通过点击开/闭按钮或设置定时任务来进行远程控制,实现自动开闭功能。
6. 其他控制方式:如果用户需要使用语音控制功能,可以按照控制器说明书上的步骤,将控制器与智能语音助手进行连接,并按照提示进行设置和操作。
四、注意事项1. 请按照控制器说明书中的要求,正确连接电源和网络,以保证设备的正常工作。
2. 在使用远程控制功能时,请确保手机和控制器所连接的网络信号稳定,以免影响开闭操作的准确性。
3. 定时任务的设置,请根据实际需求合理安排,避免忘记关窗而造成能源浪费或安全隐患。
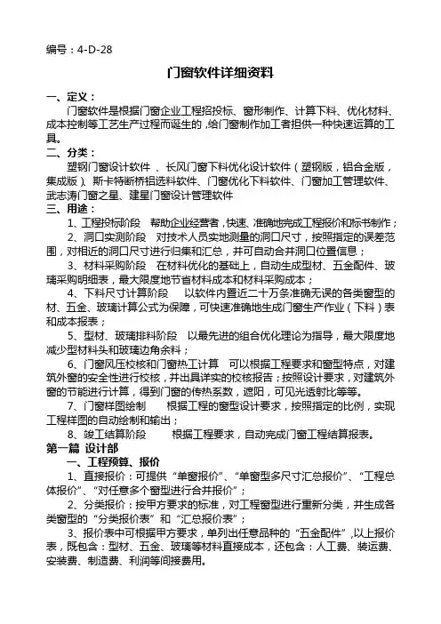
编号:4-D-28门窗软件详细资料一、定义:门窗软件是根据门窗企业工程招投标、窗形制作、计算下料、优化材料、成本控制等工艺生产过程而诞生的,给门窗制作加工者担供一种快速运算的工具。
二、分类:塑钢门窗设计软件、长风门窗下料优化设计软件(塑钢版,铝合金版,集成版)、斯卡特断桥铝选料软件、门窗优化下料软件、门窗加工管理软件、武志涛门窗之星、建星门窗设计管理软件三、用途:1、工程投标阶段帮助企业经营者,快速、准确地完成工程报价和标书制作;2、洞口实测阶段对技术人员实地测量的洞口尺寸,按照指定的误差范围,对相近的洞口尺寸进行归集和汇总,并可自动合并洞口位置信息;3、材料采购阶段在材料优化的基础上,自动生成型材、五金配件、玻璃采购明细表,最大限度地节省材料成本和材料采购成本;4、下料尺寸计算阶段以软件内置近二十万条准确无误的各类窗型的材、五金、玻璃计算公式为保障,可快速准确地生成门窗生产作业(下料)表和成本报表;5、型材、玻璃排料阶段以最先进的组合优化理论为指导,最大限度地减少型材料头和玻璃边角余料;6、门窗风压校核和门窗热工计算可以根据工程要求和窗型特点,对建筑外窗的安全性进行校核,并出具详实的校核报告;按照设计要求,对建筑外窗的节能进行计算,得到门窗的传热系数,遮阳,可见光透射比等等。
7、门窗样图绘制根据工程的窗型设计要求,按照指定的比例,实现工程样图的自动绘制和输出;8、竣工结算阶段根据工程要求,自动完成门窗工程结算报表。
第一篇设计部一、工程预算、报价1、直接报价:可提供“单窗报价”、“单窗型多尺寸汇总报价”、“工程总体报价”、“对任意多个窗型进行合并报价”;2、分类报价:按甲方要求的标准,对工程窗型进行重新分类,并生成各类窗型的“分类报价表”和“汇总报价表”;3、报价表中可根据甲方要求,单列出任意品种的“五金配件”,以上报价表,既包含:型材、五金、玻璃等材料直接成本,还包含:人工费、装运费、安装费、制造费、利润等间接费用。
门窗管家功能资料目录1. 订单管理 (4)1.1. 订单管理界面 (4)1.2. 算料 (4)1.3. 计价 (5)1.4. 型材优化 (5)2. 公式管理 (6)2.1. 公式库下载公式 (6)2.2. 公式导入导出 (6)3. 原材料 (7)3.1. 一键导入物料原材料 (7)4. 门窗管家型材贸易 (8)4.1. 型材销售界面 (8)4.2. 三种不同的计价方式 (8)4.3. 分摊重量 (8)5. 原材料库存(仓库管理) (10)6. 报表演示 (11)6.1. 一图纸 (11)6.2. 二图纸 (11)6.3. 四图纸 (11)6.4. 客户确认单1 (12)6.5. 客户确认单2 (12)6.6. 客户确认单3 (12)6.7. 客户确认单4 (13)6.8. 门窗销售单1 (13)6.9. 门窗销售单2 (13)6.10. 门窗销售单3 (14)6.11. 门窗销售单4 (14)6.12. 门窗销售订单5 (14)6.13. 门窗销售订单6(无计价) (15)6.14. 窗型材-生产单(横版) (15)6.15. 窗型材-生产单(竖版) (15)6.16. 玻璃清单 (16)6.17. 成品标签 (16)6.18. 门窗生产单1 (16)6.19. 门窗生产单2 (17)6.20. 门窗生产单3 (17)6.21. 门窗生产单4 (17)6.22. 门窗生产单5 (18)6.23. 门窗生产单6 (18)6.24. 送货单 (19)6.25. 配件汇总单 (19)6.26. 窗型-生产单(横版)新 (19)6.27. 窗生产单(横版多图) (20)6.28. 窗生产单(竖版多图) (20)6.29. 玻璃清单(合并) (20)6.30. 成品汇总清单 (21)1.订单管理1.1. 订单管理界面1)跟踪订单所有流程2)直接完成订单所有操作:确认,算料,入库,出库,工序报工,完款1.2. 算料一键算料,精准、快速计算出算料结果1.3. 计价自动计价,一键计算销售报价1.4. 型材优化型材优化,科学计算,型材切割的最优解2.公式管理2.1. 公式库下载公式公式库下载公式,提供多家型材厂的公式下载2.2. 公式导入导出公式导入导出,通过导入导出可以实现MT产品之间公式的通用3.原材料记录与管理工厂原材料(型材、玻璃、配件)3.1. 一键导入物料原材料录入型材、玻璃、配件信息后通过“从excel中导入原材料”把所有信息导入到系统4.门窗管家型材贸易4.1. 型材销售界面界面简易,操作方便可在该界面直接做型材销售所有操作:磅码通知,磅码确认,销售发货,收款4.2. 三种不同的计价方式按重量计价:加工金额=加工单价*重量按支数计价:加工金额=加工单价*支数按长度计价:加工金额=加工单价=(长度/1000)4.3. 分摊重量分摊重量计算公式:理论重量=换算率(米重)*长度/1000*支数重量=(理论重量/总理论重量)*分摊重量.双击任意明细,弹出销售订单明细行,当订单处于磅码通知状态是,才能进行分摊重量的操作分摊操作:①在“本次分摊重量”字段后输入分摊的总重量②选中需要分摊重量的明细行③点击分摊重量点击分摊重量后,系统按照公式自动计算分摊在选中的明细行重量字段上5.原材料库存(仓库管理)管理与查询仓库信息,并且可以跟进物料的出入库情况盘点库存,调整库存的实际数量,输入盘点数,自动盘点仓库库存数6.报表演示6.1. 一图纸6.2. 二图纸6.3. 四图纸6.5. 客户确认单2 6.6. 客户确认单36.8. 门窗销售单1 6.9. 门窗销售单26.10. 门窗销售单3 6.11. 门窗销售单4 6.12. 门窗销售订单56.13. 门窗销售订单6(无计价)6.14. 窗型材-生产单(横版)6.15. 窗型材-生产单(竖版)6.16. 玻璃清单6.17. 成品标签6.18. 门窗生产单16.20. 门窗生产单3 6.21. 门窗生产单46.23. 门窗生产单66.24. 送货单6.25. 配件汇总单6.26. 窗型-生产单(横版)新6.27. 窗生产单(横版多图)6.28. 窗生产单(竖版多图)6.29. 玻璃清单(合并)6.30. 成品汇总清单。
智能窗户控制系统软件V1.0设计说明目录前言 (1)第一章软件总体设计 (1)1.1. 软件需求概括 (1)1.2. 定义 (1)1.3. 功能概述 (1)1.4. 总体结构和模块接口设计 (2)第二章控制系统的总体设计 (3)2.1. 功能设计 (3)第三章软件控制系统的设计与实现 (5)3.1. RF解码过程程序设计介绍 (5)3.2. RF对码过程设计 (6)3.3. 通信程序设计 (8)3.4. IIC程序设计介绍 (9)3.5. 接近开关程序设计 (12)3.6. 震动开关检测程序设计 (13)3.7. 墙面按键程序设计 (15)第四章智能窗户控制系统的设计 (17)第五章实测与结果说明 (18)第六章结论 (18)前言目的编写详细设计说明书是软件开发过程必不可少的部分,其目的是为了使开发人员在完成概要设计说明书的基础上完成概要设计规定的各项模块的具体实现的设计工作。
第一章软件总体设计1.1.软件需求概括本软件采用传统的软件开发生命周期的方法,采用自顶向下,逐步细化,模块化编程的软件设计方法。
本软件主要有以下几方面的功能(1)RF遥控解码(2)键盘扫描(3)通信(4)安全检测(5)电机驱动1.2.定义本项目定义为智能遥控窗户系统软件。
它将实现人机互动的无缝对接,实现智能关窗,遥控开关窗户,防雨报警等功能。
1.3.功能概述1.墙体面板按键控制窗户的开/关2.RF遥控器控制窗户的开/关3.具有限位,童锁等检测功能4.实时检测大气中的温湿度,下雨关窗5.具有防盗,防夹手等安全性能的检测1.4.总体结构和模块接口设计主要软件模块ARM控制模块,EEPROM模块,RF解码模块,双机通信模块,温湿度检测模块,限位检测模块,振动检测模块,电机驱动模块,蜂鸣器模块,键盘模块等组成,以下是本次设计各个模块的方块图;图1.0 系统模块方框图第二章控制系统的总体设计2.1.功能设计各主要模块的程序设计主要包括基于芯唐MO516LDN单片机的主控设备的程序设计,基于433M无线通信模块的程序设计,基于HTU20D的温湿度检测模块程序设计,以及基于MS32距离检测模块的程序设计等。
智能窗帘控制系统产品说明在现代家居生活中,窗帘不仅仅是遮光和保护隐私的工具,更是营造舒适、便捷和智能化生活环境的重要元素。
智能窗帘控制系统的出现,为我们的生活带来了全新的体验和便利。
接下来,让我们详细了解一下这款创新的智能窗帘控制系统。
一、产品概述智能窗帘控制系统是一种融合了先进技术和人性化设计的家居自动化设备。
它通过智能化的控制方式,实现窗帘的自动开合,满足用户对于光照、隐私和家居氛围的个性化需求。
该系统主要由窗帘电机、控制器、传感器和移动端应用程序等组成。
窗帘电机负责驱动窗帘的运行,控制器作为核心部件,协调各部分的工作,传感器则用于感知环境变化,如光照强度、温度等,而移动端应用程序则为用户提供了便捷的操作界面,让您随时随地掌控窗帘的状态。
二、产品特点1、便捷操作用户可以通过手机、平板等移动设备上的应用程序,轻松实现对窗帘的远程控制。
无论您是在家中的任何角落,还是在外出途中,都能一键控制窗帘的开合,让您在到家之前就能提前营造出舒适的家居环境。
2、智能感应系统配备了光线传感器和时间设定功能,能够根据室内外的光照强度和预设的时间自动调整窗帘的开合程度。
例如,在清晨阳光强烈时自动关闭窗帘,保护室内家具不受强光照射;在傍晚时分自动打开窗帘,让室内充分享受柔和的自然光。
3、多种控制方式除了移动端应用程序,智能窗帘控制系统还支持语音控制、手动触摸控制等多种方式。
您可以通过与智能音箱连接,使用语音指令来操作窗帘;也可以直接在窗帘轨道上进行手动触摸,轻松调整窗帘的位置。
4、安全可靠窗帘电机采用优质材料制造,运行平稳、噪音低,且具备过载保护和遇阻停止功能,有效保障使用安全。
同时,系统采用加密通信技术,确保用户数据的安全和隐私。
5、个性化定制用户可以根据自己的生活习惯和需求,设置不同的场景模式,如“观影模式”“睡眠模式”“起床模式”等。
在不同的场景模式下,窗帘会自动调整到相应的开合状态,为您打造专属的舒适空间。
6、美观实用系统的外观设计简洁大方,能够与各种家居装修风格完美融合。
产品说明书智能门窗自动化系统智能门窗自动化系统产品说明书一、产品概述智能门窗自动化系统是一种前沿的科技产品,通过智能控制器和相关设备,实现门窗的自动控制和管理。
该系统为用户提供便捷、安全、舒适的使用体验,同时也能有效地节省能源。
本产品说明书将详细介绍系统的主要功能、使用方法以及注意事项。
二、主要功能1. 自动开关:系统可以根据用户的需求,自动控制门窗的开关,无需手动操作,提高使用的便利性。
2. 安全管理:系统配备了智能安全检测装置,当门窗遇到异常情况时,会自动报警并关闭,保障用户的安全。
3. 温度控制:系统可根据室内外温度的变化,智能调节门窗的开启程度,为用户提供舒适的室内环境。
4. 防护功能:具备防儿童夹手、防盗等功能,增加使用的安全性。
5. 遥控操作:用户可通过手机App或遥控器,实现对门窗的远程控制,方便快捷。
6. 能源节约:系统通过智能控制,优化门窗的开启程度和时间,有效节约室内能源消耗。
三、使用方法1. 安装与设置:用户根据附带的安装说明书,将智能门窗自动化系统安装到指定位置,并按照说明设置相关参数和功能。
2. 手动操作:用户在需要开关门窗时,可通过手动按钮或开关实现门窗的操作。
3. 远程控制:用户可以下载相应的手机App,在手机上进行远程控制,设置定时开关、温度调节等功能。
4. 智能化使用:系统根据用户的设定和实际情况,智能地控制门窗的开关和温度调节,用户只需轻松享受智能化带来的便利。
四、注意事项1. 安装维修:安装和维修必须由专业人员进行,确保系统正常运行和使用安全。
2. 电源接线:在接入电源前,请确保电压稳定,接线正确,并遵循相关的电气安全规定。
3. 保养维护:定期清洁门窗,避免灰尘和杂物对系统的影响,确保正常使用。
4. 操作注意:使用时请遵循相关安全规范,避免人员夹伤和其他意外情况发生。
5. 使用环境:请确保系统在适宜的环境中使用,避免恶劣天气和高温环境对系统的影响。
五、售后服务本产品享受一年免费质保期,质保期内如出现非人为损坏情况,本公司将提供免费维修或更换。
小固云窗使用说明简介小固云窗是一款智能家居设备,通过连接互联网和智能家居系统,实现对窗户的远程控制和智能化管理。
小固云窗具有定时开关窗户、智能感应窗户、远程开关窗户等功能,让用户能够随时随地轻松控制窗户的开关状态,提供更加舒适和便捷的居家体验。
功能特点1. 定时开关窗户小固云窗支持设置定时开关窗户,用户可以根据自己的需求,在不同的时间段设置窗户的状态。
例如,在早晨设定窗户自动打开,让阳光和新鲜空气进入室内;在晚上设定窗户自动关闭,保证室内的安全和隐私。
为了满足更复杂的使用场景,小固云窗支持多组定时开关设置。
用户可以根据自己的作息时间或者季节变化,设置不同的定时开关方案,以实现更加灵活的窗户管理。
2. 智能感应窗户小固云窗内置了智能感应器,可以根据传感器的信号自动调整窗户的开关状态。
当有人靠近窗户或离开窗户一段距离时,小固云窗会自动感知并作出相应的反应。
例如,当有人接近窗户时,窗户会自动打开,提供通风和采光;当人离开窗户时,窗户会自动关闭,保护室内的隐私和安全。
3. 远程开关窗户小固云窗可以通过智能手机App远程控制窗户的开关状态。
用户只需要在手机上安装并登录小固云窗的App,就可以随时随地控制窗户的开关。
无论是在办公室、外出旅行,还是在床上懒散,只需轻轻一点,就能通过手机实现窗户的开关操作。
同时,小固云窗的远程控制功能也支持语音控制。
用户只需通过语音指令,就能与小固云窗进行交互,实现窗户的远程控制。
例如,用户可以对小固云窗说:“小固云窗,请关闭窗户”,小固云窗会立即响应并执行相应的操作。
4. 安全性与隐私保护小固云窗具有严格的安全性和隐私保护措施。
小固云窗与互联网的通信采用加密传输协议,确保用户的指令和数据在传输过程中不被泄露或篡改。
同时,小固云窗的本地存储采用高强度加密算法,保护用户数据的隐私和安全。
为了保护用户的隐私,小固云窗仅支持个人使用,不会收集和存储用户的个人信息。
用户的指令和数据都将在设备本地进行处理,不会传输到云端或第三方服务器。
Zigbee Blinds Actuator MiniArt. no.: 57008000Operating instructions1Safety instructionsTo avoid possible damage, read and follow the following instructions:Installation only by persons with appropriate knowledge and experience in the followingareas:– 5 safety regulations and standards for the installation of electrical systems–Selection of suitable tools, measuring devices, installation materials and, if necessary, personal protective equipment–Installation of the installation material–Connection of devices to the building installation under consideration of local connection conditionsImproper installation endangers your own life and the lives of users of the electrical system and there is a risk of serious damage to property, e.g. through fire. You are at risk of personal liabil-ity for personal injury and damage to property.Contact an electrical contractor!Risk of injury. Use the device only for controlling Venetian blind and roller shutter motors or awnings. Do not use it to switch other loads.For parallel connection of several motors to an output it is essential to observe the correspond-ing instructions of the manufacturers, and to use a cut-off relay if necessary. The motors may be destroyed.Use only venetian blind motors with mechanical or electronic limit switches. Check the limit switches for correct adjustment. Observe the specifications of the motor manufacturers. Device can be damaged.Read the instructions in full, observe them and keep them for future reference.2Device componentsFigure 1(1)Venetian blind actuator(2)Button Prog.(3)LED(4)Terminals3Intended use–Zigbee actuator for controlling electrically driven Venetian blinds, shutters and awnings–Zigbee transmitter to operate Zigbee-compliant Venetian blind drives–Operation of Zigbee-compliant transmitters or connected Venetian blind push-buttons–Mounting in appliance box according to DIN 49073 with a suitable cover4Product characteristics–Zigbee Certified Product–Positioning of the blind/shutter and slat–Switchable output with Prog. button–Blind/shutter running time and slat change-over time can be saved–Input to connect a Venetian blind push-button–Parameterising via app–Updating via app5OperationOperation with connected Venetian blind push-buttonMoving the blind/shutter■Press top or bottom button for longer than one second.The blind/shutter moves in the desired direction to the end position or stops when the but-ton is pressed again.Adjusting the slats■Press top or bottom button for less than 1 second.Transmitter functionAdditional Zigbee devices for controlling blinds/shutters can be connected to the actuator. This function is set with the NEXENTRO Config app. The devices are then operated in the same way as the actuator when a push-button is pressed.Radio operationThe operation is done with Zigbee transmitters or Zigbee gateways that comply with Zigbee Standard 3.0. The scope of functions and the type of operation depends on the transmitter or gateway used.6Fitting and electrical connectionTo ensure good transmission quality, keep a sufficient distance from any possible sources of in-terference, e.g. metallic surfaces, baby monitors, microwave ovens, WiFi routers and wireless headphones.DANGER!Electrical shock when live parts are touched.Electrical shocks can be fatal.Before carrying out work on the device or load, disengage all the corresponding cir-cuit breakers, secure against being switched on again and check that there is novoltage!Recommendation: Use an appliance box with an installation depth of 60 mm.Figure 2: Connection diagram(5)Venetian blind push-buttonFigure 3: Clampable conductor cross-section■Make the connection according to the connection diagram (Figure 2). In doing so, note the clampable conductor cross-section (Figure 3).■Insert the actuator in the appliance box in such a way that the Prog. button and status LED are visible.The load can be switched by briefly pressing the Prog. button.Press the Prog button for less than 1 second: Blind moves in the bottom end position dir-ection.Press the Prog button for longer than 1 second: Blind moves in the upper end position dir-ection.■Mount a suitable cover or Venetian blind push-button.■Perform commissioning.7Commissioning with appThe requirement for commissioning via app is a mobile end device (smartphone, tablet) with Bluetooth interface, running the Android or iOS operating system. The app guides you step by step through the commissioning process.Prerequisite for scenes and positioning movements is that the moving times of the con-nected blind/shutter in the actuator are saved.■Download and install the NEXENTRO Config app from the iTunes App Store (iOS) or Google Play Store (Android).App functions–Joining an existing network–Setting up your own network–Assigning device names–Setting device parameters: Blind/shutter running time, slat adjusting time, pause time for direction change–Reverse function of inputs and outputs–Connecting the actuator with Zigbee transmitters, actuators or gateways–Indication of the position and of the slat angle–Indication of device information: Device type, software version–Performing a software update–Resetting to default setting–Operating the actuator for test purposesRegistering new devices in the NEXENTRO Config appNEXENTRO devices must be registered for commissioning in the NEXENTRO Config App. To do this, the new unit must be put into pairing mode, which is active for approx. 1 minute after mains voltage recovery.■Re-energise the NEXENTRO device and start the search in the NEXENTRO Config App.■Add the new device to the list of registered devices.■Assigning device names (optional).With a registered device, connecting to a terminal is possible at any time.Adding the NEXENTRO actuator to a Zigbee network with gatewayTo connect the NEXENTRO actuator to other Zigbee devices, the NEXENTRO actuator must be added to the network.With certain gateways, adding to a network is done via the Touchlink function, see http://www.nexentro.de/help.■Start the search mode for new devices in the app of the gateway to open the network for further Zigbee devices. The function call depends on the gateway, e.g. "Search devices".■Select function Join Network in the NEXENTRO Config App.The actuator joins the Zigbee network and is displayed in the app of the gateway.The NEXENTRO Config App shows all available devices that can be controlled via thesensor function of the actuator.■Select the devices.Create a Zigbee network with the NEXENTRO actuator (without gateway)A Zigbee network can be created with a NEXENTRO actuator and other NEXENTRO devices can be added to the network. Adding additional Zigbee devices is always done via the NEXEN-TRO device with which the Zigbee network was created.■Select function Create Network in the NEXENTRO Config App.■For NEXENTRO devices to join the network, select Join Network.The NEXENTRO actuator has created a Zigbee network. The device search starts and searches for devices to join the network.All available Zigbee devices are shown.■Select the devices.Adding the NEXENTRO actuator to a Zigbee network of NEXENTRO devicesThe NEXENTRO actuator can be added to a network created with another NEXENTRO device via the function Create Network.■Carry out the device search in the NEXENTRO Config App for the NEXENTRO device with which the Zigbee network was created.■Switch to the NEXENTRO actuator to be added to the Zigbee network.■Select the Join Network function.The actuator joins the Zigbee network.All available devices that can be controlled via the sensor function of the actuator areshown.■Select the devices.Joining a Zigbee network with a NEXENTRO actuator via TouchlinkRequirement: The distance between the Zigbee transmitter and the NEXENTRO actuator is 10 to 20 cm.■Select function Touchlink in the NEXENTRO Config App.The NEXENTRO actuator is ready to join the Zigbee network.■Trigger Touchlink on the Zigbee transmitter.The actuator joins the Zigbee network and is connected to the transmitter.The NEXENTRO Config App shows all available devices that can be controlled via the sensor function of the actuator.■Select the devices.8Commissioning without appA simplified commissioning can also be carried out without the app.Prerequisite: The actuator is in the default setting or the assignment to a Zigbee network has been deleted.■Open the network of the gateway, see gateway app.■Switch on mains voltage.The actuator searches for the gateway's Zigbee network for 1 minute.The blind/shutter is activated briefly in both running directions, the actuator has found the network and joined it. The actuator is displayed in the app of the gateway.■If the actuator is operated without a gateway, connect the actuator to a transmitter via Touchlink within 5 minutes after switching on the mains voltage.A more detailed configuration can only be carried out with the NEXENTRO Config App.DANGER!Mortal danger of electric shock.The following work must be carried out under mains voltage and therefore may onlybe carried out by an electrician!Only use insulated tools for the work! Cover up live parts in the working environ-ment.Saving blind/shutter running timePrerequisite for scenes and positioning movements is that the moving times of the con-nected blind/shutter in the actuator are saved.■Press the Prog. button for longer than 1 second; release the button when the blind/shutter starts moving.Blind/shutter moves in the upper end position direction.■As soon as the upper end position is reached, press the Prog. button for longer than4 seconds; release the button when the blind/shutter starts moving.The blind/shutter moves in the bottom end position direction. The LED flashes green.■When the bottom end position is reached, press the Prog. button again.The LED flashes red.■With shutters: Press the Prog. button for less than 1 second.The running time is saved and the blind/shutter moves to the upper end position.■With Venetian blinds: Press the Prog button for longer than 1 second and keep it pressed until the slats have been fully changed over, then release the button.The running time and change-over time is saved and the blind/shutter moves to the upper end position.9Reset deviceDeleting assignment to a Zigbee network■Switch off the supply supply to the device three times in quick succession and switch it on again. The pause between switching operations must be less than two seconds.The actuator confirms the deletion of the network assignment by briefly activating theblind/shutter in both running directions.Resetting the device to the factory settingThe device deletes the assignment to a network, all connections to Zigbee devices and the parameters saved on the device. Alternatively, the device can also be reset with the NEXEN-TRO Config app.DANGER!Mortal danger of electric shock.The following work must be carried out under mains voltage and therefore may onlybe carried out by an electrician!Only use insulated tools for the work! Cover up live parts in the working environ-ment.Precondition: Load is switched off.■Press the Prog button (2) for longer than 20 seconds.The blind/shutter moves in the upper end position direction.After approx. 20 seconds, the LED flashes rapidly alternately red and green.■Within 10 seconds, release the button and press it again briefly.The LED flashes more slowly alternately red and green, the device is reset to the default settings and is restarted.After resetting the device to the default setting, the device has to be removed from theNEXENTRO Config App. For iOS devices, the device also has to be removed from the list of paired Bluetooth devices (Settings/Bluetooth). Otherwise, re-pairing will not be pos-sible.10Technical dataRated voltage AC 230 / 240 V ~ Mains frequency50 / 60 Hz Standby power max. 0.2 W Running time 1 ... 120 s Ambient temperature-5 ... +45 °C Storage/transport temperature-25 ... +70 °C Dimensions L×W×H approx. 48 x 51 x 20 mmConnected loadMotors700 WCommunication protocol Zigbee 3.0 (router) Radio frequency 2.400 ... 2,483 GHz Transmission capacity 1 mW BluetoothRadio frequency 2.402 ... 2.480 GHz Transmission capacity max. 2.5 mW, Class 2 Transmitting range typ. 10 m 11Declaration of conformityInsta GmbH hereby declares that the radio system type art. no. 57008000 meets the directive 2014/53/EU. You can find the full article number on the device. The complete text of the EU De-claration of Conformity is available under the Internet address:www.insta.de/instastorefront/services/downloads12WarrantyWe reserve the right to make technical and formal changes to the product in the interest of tech-nical progress.We provide a warranty as provided for by law.Please send the unit postage-free with a description of the defect to our central customer ser-vice office:Insta GmbHService CenterHohe Steinert 1058509 LüdenscheidGermanyInsta GmbHPostfach 183058468 LüdenscheidGermanyTelefon +49 (0) 2351 936-0www.insta.de*************。
2023年智能窗帘控制系统使用手册注意事项:1. 在使用智能窗帘控制系统前,请确保设备已经连接到电源,并且网络连接稳定。
2. 本手册适用于2023年智能窗帘控制系统。
一、系统简介智能窗帘控制系统是一款通过智能设备控制窗帘开合的系统。
该系统采用先进的技术,能够实现远程控制、定时控制和智能控制等功能。
二、设备连接1. 将智能窗帘控制器插入窗帘电源插座,并确保电源连接正常。
2. 打开智能设备,连接到同一网络下。
3. 打开智能设备上的应用程序,搜索并连接到智能窗帘控制系统。
4. 完成设备连接后,即可开始使用智能窗帘控制系统。
三、基本操作1. 手动控制:在应用程序中找到控制页面,通过滑动屏幕上的开合按钮来控制窗帘的打开和关闭。
2. 远程控制:无论身处何地,只要智能设备连接互联网,用户均可通过应用程序实现对窗帘的控制。
3. 定时控制:用户可以在应用程序中设置定时任务,系统会根据设定的时间自动执行开合窗帘的操作。
4. 智能控制:系统会根据光线、温度等环境参数自动调节窗帘的开合程度,以提供最佳的使用体验。
四、高级功能1. 情景模式:用户可以根据自己的需求创建不同的情景模式,例如睡眠模式、工作模式等,以实现一键控制多个窗帘的开合操作。
2. 语音控制:智能窗帘控制系统与语音助手兼容,用户可以通过语音指令控制窗帘的开合,提升使用便捷性。
3. 安全防护:系统具备安全防护功能,当窗帘出现异常情况(例如卡住或卷帘过紧)时,系统会自动停止运行,并发送警报信息给用户。
4. 日志记录:系统会自动记录窗帘的开合操作,用户可以查看历史记录以了解使用情况。
五、故障排除1. 若智能设备无法连接到智能窗帘控制系统,请确保网络连接正常,并且智能设备与智能窗帘控制器距离合适。
2. 如果窗帘无法开合,请检查窗帘电源插座是否正常连接,窗帘是否被堵塞或绑扎。
3. 若智能窗帘控制系统出现故障,请联系售后服务进行恢复或维修。
六、注意事项1. 请勿将智能窗帘控制器放置在高温、潮湿或阳光直射的环境下,以免影响正常使用。
智能门窗控制系统需求简介家居除了讲究自然环境、人文环境、生态环境、环保环境外,还得讲究安全环境、舒适环境和智能环境。
如果在你的家居里安装上智能窗,就可以大大提高您家的安全、智能、舒适度,彰显您的个性,使您的家居更添华贵、高档、时尚、更具时代感。
一、智能门窗功能简介:1、防风防雨当系统探测到风雨时,会自动帮您把窗关上,您再也不用担心刮风下雨的时候没有管好家中的窗户了。
安防报警:当系统探测到燃气泄漏时,会自动报警并开窗换气;当有不速之客试图从窗户闯入时,窗户会自动关闭,亮灯、报警,这样您家真正成了铜墙铁壁的现代化家居了。
2、自动运行远出归来,可通过手机、电脑提前打开窗户,到家前让家中空气流动流动……3,远程控制,支持手动、遥控、远程、情景模式等多功能的方式。
4、定时开关你可以对天窗设置定时开关的功能,这样您再也不用为了给房间透气而去频繁开关天窗而烦恼了。
5、控制多样化支持手动、遥控、远程、情景模式等多功能的方式。
6、人性化设计LED背光功能,即使在夜间也能确定开关的准确位置操作简单,没有复杂的界面,老人、孩子都可以使用安装简单,产品可以自由选用,满足不同家庭个性化要求用户发送信号流程图二、服务器端的功能要求:1、服务端要求:[1]用户发送信息的输入和输出用户通过无线把信号发出,这部分功能是客户端子系统的基本部分,这个功能是以后没个操作的基础。
系统要求做到即能够从其它子系统中共享一部分信息,又有方便的操作手工输入控制信息。
这部分要求对输入的信号进行简单的处理,供智能门系统进行查询和调控。
[2]用户发送信号的存储:将用户的信号存储到智能门的控制系统中,以备以后的信号确认以及输出。
[3]信号的传递及接收:将用户所须的发送信息由无线传到智能门控制系统的服务器上,并且使智能门系统接收信息,然后存储起来等待输出。
[4]智能门遇阻返回:这一功能是在上一功能的基础上,发送信号到智能门控制系统中,电动门接到信号执行,如果中途遇到阻碍就自动执行系统提示返回。
智能窗户控制系统设计报告作者:郭宏远指导教师:李世明目录系统简介 (2)1.1需求分析 (2)1.2 系统整体介绍 (2)功能方案 (3)2.1 系统功能 (4)2.2 应用领域 (4)系统开发与应用环境 (4)3.1 开发与应用环境简介 (4)3.2 系统平台搭建过程 (4)数据库设计 (5)4.1 数据分析 (5)4.2 表设计 (5)测试结果分析 (6)5.1 关键代码实现 (6)5.2测试参数及结果分析 (8)系统的安装与使用 (8)6.1系统安装 (8)6.2系统使用 (9)系统简介1.1需求分析随着科学技术的飞跃发展,生活水平的不断提高,人们对安全、舒适、健康的生活需求变得日益迫切。
而近年来,智能家居概念已经逐渐深入到国民的生活之中,且不断地影响着人们的思维。
因此,众多有能力的小区、别墅用户已经开始安装使用智能家居系统,并尝试智能化为家居生活带来的安全、舒适和便利。
时光飞逝,日夜如梭。
智能家居系统在经历了早期混乱的概念纷争之后,目前已经逐渐进入理性时代。
如今的智能家居市场已经不再是海尔、微软等专业家电控制和IT厂家的天下,越来越多的楼宇对讲厂商开始涉及并深入到智能家居行业,猛烈地冲击着楼宇对讲市场格局,从而使得市场竞争更加激烈。
尽管如此,用户的需求才是第一位的,所以各厂家的产品研发主要以市场需求为导向。
由于我国房地产行业的迅速发展,也带动了我国门窗幕墙行业的迅速发展,随着消费者生活水平的提高,智能化的产品如雨后春笋,正逐步发展和壮大。
而我们的智能窗户就是在这样的环境下应运而生的,因此具有广阔的市场空间和应用前景。
1.2 系统整体介绍产品名称:智能窗户控制系统系统由最初的实验阶:段到产品的形成过程中,其基本的功能框架如下系统软件基本框架:通过对PIC单片机功能的应用,与单片机外设电路的接口,可以大致写出智能窗户系统基本框架::功能方案2.1 系统功能纵观整个设计系统,单片机使用了熟悉的AT89C51单片机,从而使整个控制芯片了如指掌。
智能家居控制系统PC版客户端操作说明书目录一、智能家居PC版客户端简介 (2)二、安装与设置 (3)三、系统使用 (3)3.1 PC客户端登陆 (3)3.2客户端操作 (6)3.2.1视频查看: (6)3.2.2房间管理 (7)3.2.3家电管理 (8)3.2.4微控管理 (10)3.2.5场景管理 (10)3.2.6定时控制 (12)3.2.7系统设置 (15)3.2.8防区管理 (15)3.2.9报警查询 (16)一、智能家居PC版客户端简介最直观的界面,最简单的操作,智能家居,让家聆听您的声音,让房屋服从您的命令,让一切变得安全、舒适、轻松、简单,无论您安坐在家中或是在世界上任何一个地方,无论是在白天深夜或是任何一个时间,打开智能家居客户端,都可以轻松控制您家中的灯光、家电、门窗、安防,并能随时随地查看家里的视频,知晓家里的一切,掌控家里的一切。
智能家居客户端支持多平台,为不同的平台分别打造了一个简单、智能的客户端系统。
无论您习惯或喜欢任何平台,我们都可以为您提供全方位的技术支持。
科技智能家居PC(个人电脑)客户端(以下简称PC客户端)是一款能在Microsoft Windows系统中使用的智能家居控制管理客户端。
二、安装与设置正常使用PC客户端需要以下先决条件:1)网络。
PC客户端可以在局域网和互联网中使用。
在没有网络的情况下,打开客户端会有设置网络提醒,软件在无网情况下不能打开,但在登录时由于无法和网关或服务器通信,将提示连接失败,登陆不成功。
在只有局域网(未连接到互联网)情况下,如果家庭网关也同样在一个局域网内,软件可以正常使用。
安装了客户端的设备和智能主机都可以连接互联网的话,软件便可以正常使用。
2)Microsoft Windows系统版本。
PC客户端需要安装在WIN XP、WIN7、WIN8的系统版本中。
为保障智能系统能运行在一个比较理想的环境, PC端安装的电脑系统内存需在1G以上,建议安装在2G或以上的PC端系统中。
广东坚朗秦泰窗控系统说明书一、引言广东坚朗秦泰窗控系统是一种先进的智能化窗户控制系统,能够实现窗户的自动开启、关闭、调节以及远程控制等功能。
本说明书将详细介绍该系统的组成、安装、使用和维护等方面的内容,以便用户能够更好地了解和使用该系统。
二、系统组成广东坚朗秦泰窗控系统主要由以下几个部分组成:1. 控制器:系统的核心部件,负责接收和处理用户指令,并控制窗户的运行状态。
2. 传感器:用于感知环境参数,如温度、湿度、光照等,以便系统能够根据环境条件自动调节窗户的开闭状态。
3. 执行器:负责实际操作窗户的开闭装置,如电动驱动器、电机等。
4. 通信模块:用于与用户手机或电脑等终端设备进行远程通信,实现远程控制功能。
5. 电源模块:为系统提供电能供应,保证系统正常运行。
三、系统安装1. 安装位置:系统应安装在离窗户较近的位置,以方便控制器与传感器之间的连接。
同时,要避免阳光直射和水汽腐蚀,保证系统的稳定运行。
2. 连接布线:按照提供的接线图,将控制器与传感器、执行器进行正确连接。
注意接线的牢固性和正确性,避免接触不良或短路等问题。
3. 电源接入:将电源模块与控制器进行连接,并接入电源插座。
注意电源的稳定性和接线的安全性。
四、系统使用1. 手动控制:通过控制器上的按钮或开关,可以实现对窗户的手动开启、关闭或调节。
按照控制器说明书上的操作指引,即可轻松实现手动控制。
2. 自动控制:系统通过传感器感知环境参数,并根据预设的控制策略,自动调节窗户的开闭状态。
用户可以根据自己的需求和习惯,设置相应的控制参数。
3. 定时控制:系统支持定时开闭功能,用户可以设置窗户在指定的时间段内自动开启或关闭,以适应不同的使用场景。
4. 远程控制:用户可以通过手机或电脑等终端设备,通过安装相应的APP或软件,实现对窗户的远程控制。
只要连接上互联网,就可以随时随地轻松控制窗户的开闭状态。
五、系统维护1. 定期检查:用户应定期检查系统的运行状态和连接是否正常,如发现异常情况及时处理,并注意保持系统的清洁。
智能窗户控制系统软件V1.0设计说明目录前言 (1)第一章软件总体设计 (1)1.1. 软件需求概括 (1)1.2. 定义 (1)1.3. 功能概述 (1)1.4. 总体结构和模块接口设计 (2)第二章控制系统的总体设计 (3)2.1. 功能设计 (3)第三章软件控制系统的设计与实现 (5)3.1. RF解码过程程序设计介绍 (5)3.2. RF对码过程设计 (6)3.3. 通信程序设计 (8)3.4. IIC程序设计介绍 (9)3.5. 接近开关程序设计 (12)3.6. 震动开关检测程序设计 (13)3.7. 墙面按键程序设计 (15)第四章智能窗户控制系统的设计 (17)第五章实测与结果说明 (18)第六章结论 (18)前言目的编写详细设计说明书是软件开发过程必不可少的部分,其目的是为了使开发人员在完成概要设计说明书的基础上完成概要设计规定的各项模块的具体实现的设计工作。
第一章软件总体设计1.1.软件需求概括本软件采用传统的软件开发生命周期的方法,采用自顶向下,逐步细化,模块化编程的软件设计方法。
本软件主要有以下几方面的功能(1)RF遥控解码(2)键盘扫描(3)通信(4)安全检测(5)电机驱动1.2.定义本项目定义为智能遥控窗户系统软件。
它将实现人机互动的无缝对接,实现智能关窗,遥控开关窗户,防雨报警等功能。
1.3.功能概述1.墙体面板按键控制窗户的开/关2.RF遥控器控制窗户的开/关3.具有限位,童锁等检测功能4.实时检测大气中的温湿度,下雨关窗5.具有防盗,防夹手等安全性能的检测1.4.总体结构和模块接口设计主要软件模块ARM控制模块,EEPROM模块,RF解码模块,双机通信模块,温湿度检测模块,限位检测模块,振动检测模块,电机驱动模块,蜂鸣器模块,键盘模块等组成,以下是本次设计各个模块的方块图;图1.0 系统模块方框图第二章控制系统的总体设计2.1.功能设计各主要模块的程序设计主要包括基于芯唐MO516LDN单片机的主控设备的程序设计,基于433M无线通信模块的程序设计,基于HTU20D的温湿度检测模块程序设计,以及基于MS32距离检测模块的程序设计等。
软件的主要工作流程如下图;图2.1 按键板程序设计流程图2.2 驱动板程序设计流程第三章软件控制系统的设计与实现3.1.RF解码过程程序设计介绍1.遥控器功能介绍用433M遥控器发出左窗户正转,右窗户正转,停止信号等,安装在墙体的控制电路接收到控制信号后,根据遥控命令来控制电机的运行状态,从而达到远距离对控制窗户的打开、闭合和停止。
无线遥控主要用到433M无线遥控器,下面介绍433M遥控器:数据收发模块的工作频率为433M,采用声表谐振器SAW稳频,频率稳定度极高,当环境温度在-25~+85度之间变化时,频飘仅为3ppm/度。
特别适合多发一收无线遥控及数据传输系统。
声表谐振器的频率稳定度仅次于晶体,而一般的LC振荡器频率稳定度及一致性较差,即使采用高品质微调电容,温差变化及振动也很难保证已调好的频点不会发生偏移。
数据模块具有较宽的工作电压范围3~12V,当电压变化时发射频率基本不变,和发射模块配套的接收模块无需任何调整就能稳定地接收。
当发射电压为3V时,空旷地传输距离约20~50米,发射功率较小,当电压5V时约100~200米,当电压9V时约300~500米,当发射电压为12V时,为最佳工作电压,具有较好的发射效果,发射电流约60毫安,空旷地传输距离700~800米,发射功率约500毫瓦。
当电压大于l2V时功耗增大,有效发射功率不再明显提高。
这套模块的特点是发射功率比较大,传输距离比较远,比较适合恶劣条件下进行通讯。
天线最好选用25厘米长的导线,远距离传输时最好能够竖立起来,因为无线电信号传输时收很多因素的影响,所以一般实用距离只有标称距离的一半甚至更少,这点需要开发时注意。
数据模块采用ASK方式调制,以降低功耗,当数据信号停止时发射电流降为零,数据信号与发射模块输入端可以用电阻或者直接连接而不能用电容耦合,否则发射模块将不能正常工作。
数据电平应接近数据模块的实际工作电压,以获得较高的调制效果。
遥控器在按键按下后,周期性地发出同一种32位二进制码,周期约为108ms。
一组码本身的持续时间随它包含的二进制"0"和"1"的个数不同而不同,大约在45~64ms之间。
当一个键按下超过36ms,振荡器使芯片激活,将发射一组约64ms的编码脉冲,这64ms 发射代码由一个起始码(10ms),一个结束码(6ms),三位地址码,这三位分别是,低8位地址码(8ms~12ms), 中8位地址码(8ms~12ms),高8位地址码(8ms~12ms)和8位数据码(8ms~12ms)。
2.代码宽度算法:24位地址码的最短宽度:1.0×24=24ms 16位地址码的最长宽度:1.5ms×24=33.6ms。
解码的关键是如何识别"0和"1",代码格式(以接收代码为准,接收代码与发射代码反向)。
从位的定义我们可以发现"0"、"1"均以0.5ms的低电平开始,不同的是高电平的宽度不同,"0"为1ms,"1"为1.5ms,所以必须根据高电平的宽度区别"0"和"1"。
如果从0.5 ms低电平过后,开始延时,0.5ms以后,若读到的电平为低,说明该位为"0",反之则为"1",为了可靠起见,延时必须比0.56ms长些,但又不能超过1.5ms,否则如果该位为"0",读到的已是下一位的高电平,因此取(1.5ms+0.5ms)/2=1ms最为可靠,一般取1ms左右均可;根据码的格式,应该等待10ms的起始码和6ms的结果码完成后才能读码。
3.RF解码根据以上分析可得出解码程序流程如下:有信号产生中断→EA清零→延时小于10ms(低电平)→等待高电平的到来→延时小于4.5ms(高电平)→等待下一次高电平的到来→延时1ms左右→读区P3.2脚电平值→再等待下一次高电平的到来→延时1左右→读取P3.2脚电平值,依次取得32位代码,前24位为识别码,后8位既为8位数据码,RF的解码流程框图见3.1。
图3.1 RF的解码流程框图3.2.RF对码过程设计每个家庭的窗户都有自己的遥控器,每个遥控器,可以独立的控制5扇窗户,那么如何让遥控器和窗户一一对应呢。
在遥控器上,我们设置有5个对码按键,分别设置为1号,2号,3号,4号,5号。
例如按下1号,表示后续按键的控制按键是对1号窗户进行控制,按下2号,表示后续的遥控控制是对2号按键进行控制。
那么如何让遥控器识别到窗户的号码呢。
这就要再客户使用之前先进行对码,对码是整个程序的设计要点和难点之一,对码过程大体如下。
图3.2 对码流程由于对码的动作不是经常要用到,因此将对码的时间范围设定在开机后的前三分钟,在开后的前三分钟内按对码键,对码有效,在开机三分钟后,长按对码键,对码功能无效。
新窗户使用之前都需要对码,若不对码,遥控器对窗户的控制是无效的。
对码按键有两个功能,第一个是对码,长按对码按键表示对码,第二个是切换窗户,短按对码按键,表示切换到对应的窗户的控制。
对码时,长按对码按键三秒,遥控器对应的需要对码的窗户所指示的led灯会闪烁,表示已经发出了对码信号。
切换遥控窗户时端按,当按键按下的时候迅速松手,对应的窗户所代表的指示led灯会常亮,表示当前的遥控已经切换到对应的窗户控制。
3.3.通信程序设计1.通信流程通信的程序设计包括初始化设计、串口中断服务设计和主处理程序设计。
本项目虽然只有一个下位机,但除了本机地址的设置不同外,其他硬件电路都是相同的,所以各下位机的软件设计也是相同的,因此本通信程序可以适用于一主多从的设备通信。
按照通信协议的要求可以设计出如图4.1的下位机程序流程图3.3 通信流程图2.串口中断服务程序串口接收和发送都采用中断方式,设计单片机通信程序时,必须充分发挥单片机的效率,由于单片机多应用于实时性较强的控制场合,因此,应将及时响应和控制对象的动作放在优先考虑的位置,以尽量减少通信等辅助性操作所占用的CPU时间[11]。
基于上述考虑,在设计单片机通信程序时,将中断程序分为接收中断服务程序和发送中断服务程序2部分。
下面为串口通信程序流程图:图3.4串口通信模块程序流程图i.接收中断服务程序当有数据收到时,设置一个标志通知主程序有数据到来,当地址位验证无误后,则开始接收数据。
对于接收中断,程序处于等待状态,当外面有数据到来时则触发接收,进入接收中断服务程序,当地址验证正确开始后面的数据,中断从接收buf读取数据,将读到的数据放到全局缓冲区里,在接收数据之后设置一个标志来通知主程序,完成后等待下一中断的到来。
接收中断服务程序包含了对地址位是否匹配的验证。
ii.发送中断服务程序当主程序有数据要发送时,设置一个中断标志进入中断并发送数据。
下面为程序代码:对于发送中断,程序一般处于禁止等待状态。
只有当单片机的发送缓冲区历由数据需要发送,并将发送中断置为允许方式后,发送中断才开始工作。
发送时从缓冲区里发送数据,遵守通讯协议:首先发送地址位,然后发送需要传输的数据,最后发送校验以及结束标志。
在发送中断服务程序里从全局缓冲区里取出数据给发送寄存器进行发送,发送完后发送中断服务程序等待下一中断的到来。
以上两程序可以看出采用中断有很好的结构,只要在中断服务程序里理接收和发送数据,然后与主程序进行数据交换,易实现多任务操作,很好利用单片机资源。
3.4.IIC程序设计介绍本项目的iic总线有两处地方有用到,1是存储设备AT24C02,另一个是湿度传感器;我以大家熟悉的24c02举例说明iic总线设计的程序概要。
I2C总线由一根串行数据线和一根串行时钟线组成,是双向数据传输线,核心是主控CPU,被控器的SDA,SCL要相应地接到I2C总线的SDA,SCL上,可以方便地构成多机系统和外围器件扩展系统。
I2C总线采用了器件地址的硬件设置方法,从而使硬件系统具有简单而灵活的扩展方法。
按照I2C总线的规定,其SDA、SCL各要通过上拉电阻接到电源VCC上。
应用框图如下图图3.5 应用框图如下图每个接到I2C总线上的器件都有唯一的地址。
主机与其它器件间的数据传送可以是由主机发送数据到其它器件,这时主机即为发送器。
由总线上接收数据的器件则为接收器。
在多主机系统中,可能同时有几个主机企图启动总线传送数据。
为了避免混乱, I2C总线要通过总线仲裁,以决定由哪一台主机控制总线。