智能窗户控制系统软件说明
- 格式:doc
- 大小:217.50 KB
- 文档页数:21
智能窗户控制系统设计说明书设计者:徐凯 张猛龙 张凯指导老师:唐建敏(常州工学院创新中心 常州213002)摘要:近年来,随着电子技术的发展和生活水平的不断提高,智能窗已经越来越多的被用到了现代智能化建筑中,提供住户一个安全、方便的环境。
据统计,在未来的几年内,安装智能窗的用户不断增加。
本次设计的智能窗户系统能通过其雨湿传感器电路不断循环不断检测室外湿度,当室外湿度达到一定时(下雨时)窗户自动关闭,防止潮湿空气或雨水进入房间;另外可设置自动关闭窗户或开启窗户时间,到了设定时间会自动关闭或开启窗户;可设置根据光敏传感器自动开启或者关闭窗户,达到更加智能化的效果。
除此之外,我们还将窗户的滚轮装置隐藏于窗户底部夹缝中,更加美观。
关键词:智能窗户;单片机;雨湿传感器;光敏传感器;滚轮1引言据了解,智能窗户的应用越来越受广大人民的欢迎,在许多大城市,很多小区都实现智能化管理,其中智能窗户的应用是相当重要的一部分。
所以我们这次创新设计选了这个我们比较感兴趣也很有现实意义的题目。
2国内外研究概况目前,智能化窗户的功能还不是很完善,虽然市场上有下雨时能自动关闭的装置,但在雨过天晴后并不能适时自动开窗。
这就会让用户在下班回家后觉得室内空气不流通、不清新等。
另外,窗户的动力装置过于暴露,影响美观。
因此,我们以这次创新设计为契机,改进了部分功能实现的方法,并增加了适时开窗的新功能,力求整个智能窗户控制系统高效、美观、易用的理念。
3设计目标与实现方案描述设计目标:目前,考虑到经费及实验室器材,我们可以使智能窗户在控制系统下,由电机驱动来达到下雨关窗、定时开/关窗、手动开/关窗,实现窗户智能化的目标。
最终,我们会改善电机,使用无刷电机直接安装在窗户滚轮内,加入多种传感器模块,并添加物联网的一个节点及加入通讯模块,达到超远距离控制智能家居的目标。
实现方案:①传感器模块:现在市场上大部分的智能窗户很不完善,其中雨湿传感器裸露在外,据统计现在下的雨80%都是酸性雨,所以导致传感器的寿命很短。
智能窗帘的操作规程智能窗帘是一种新兴的家居智能设备,通过自动控制系统能够对窗帘进行开合操作,并具备一定的智能化功能。
为了方便用户正确、安全地操作智能窗帘,特制定本操作规程。
一、智能窗帘的基本操作1. 打开智能窗帘的电源开关。
2. 通过遥控器或手机APP等设备,连接智能窗帘,确保其正常工作状态。
3. 操作遥控器或手机APP,选择相应的操作模式,如全开、全关、半开等。
4. 智能窗帘实施相应的操作后,用户可以关闭或保持窗帘的状态。
二、智能窗帘的智能化功能1. 定时功能:通过设置定时开合窗帘,以满足用户的个性化需求。
可以根据天亮天黑、人们上下班时间等条件,自动开合窗帘。
2. 光敏功能:智能窗帘可根据光线强弱自动调节开合程度。
当光线过强时,窗帘自动关闭以保持室内适宜的亮度。
当光线较暗时,窗帘自动开启,增加室内光线。
3. 温度感应功能:部分智能窗帘可设置温度感应器,通过感知室内外温度的差异,自动调控窗帘的开合程度,达到节能环保的效果。
4. 遥控功能:用户可以随时随地通过遥控器或手机APP对智能窗帘进行操作。
无论是在家中还是外出,只需要轻轻一按即可实现开合窗帘的控制。
5. 声控功能:智能窗帘还具备一定的声控功能,用户可以通过语音命令控制窗帘的开合,提高用户的使用体验。
三、智能窗帘的注意事项1. 安全使用:使用智能窗帘时请确保操作环境安全,避免长时间不在家时也开启窗帘以避免安全风险。
2. 定期维护:定期检查智能窗帘的电池电量、遥控器或手机APP的连接情况,确保设备正常工作。
3. 防止过度拉拽:当智能窗帘出现异常情况时,请勿过度拉拽窗帘,以免损坏设备。
4. 防水防潮:智能窗帘中的电子元件对水和潮气敏感,请避免接触水源或放置在潮湿环境中。
5. 儿童安全:家中有小孩的用户请注意,智能窗帘中的绳带和链条可能存在危险,请将其放置在孩子无法触及的位置。
通过遵守以上操作规程,用户可以正确、安全地操作智能窗帘,并充分享受其提供的智能化功能。
基于单片机的智能窗户控制系统设计摘要随着科技的进步,我国经济水平也有了快速的发展,与此同时人们对美好生活的向往也是越来越高,从而自动化居家设备也在被人们逐渐所推崇和使用。
所以在这个背景下设计一款智能窗户是十分具有意义的。
目前我们平时使用的窗户在下雨或者在刮大风又或者有沙尘天气的时候是不可以自动关闭的,这给我们的生活带来了许多不便利,当然也给我们带来了经济上的损失。
所以在这种背景下选择一款智能窗在很大程度上就会让我们不再因为这些问题成为困扰我们生活上的烦恼。
同时随着社会进步和发展,智能窗户取代现在日常家庭中的普通窗户将会成为一种不可阻挡的潮流。
本篇论文介绍了智能窗户的工作原理以及设计方法,这个系统的核心是C52单片机。
其中这个系统DHT11温湿度传感器是用来收集室内的温度和湿度的数据,并以数字信号的形式将其发送以进行处理。
MQ-2传感器用于检测烟雾浓度。
本文介绍了智能窗控制系统的硬件和软件组件的设计和实现。
硬件电路包括:温湿度传感器电路,烟雾探测器电路和电机控制电路。
STC89C52RC单片机会先处理传感器发送的信号,之后根据预设好的值进行对比之后控制电机的运行,以打开和关闭窗口,从而实现自动控制窗口。
关键词:智能窗户控制,STC89C52单片机,DHT11温湿度传感器,MQ-2传感器,电机控制Design and Implementation of IntelligentWindow Control System Based on SCMAbstractMit dem Fortschritt von Wissenschaft und Technologie und der raschen Entwicklung der Wirtschaft steigt der Bedarf der Menschen an Lebensqualität immer höher, und auch die Menschen genießen allmählich die Automatisierungsausrüstung. Daher wird vorgeschlagen, eine Art intelligentes Fenstersystem zu entwerfen. Derzeit kann ein gewöhnliches Fenster nicht automatisch heruntergefahren werden, wenn es regnet. Der Wind ist Staubwetter. Dies führt zu Unannehmlichkeiten und wirtschaftlichen Verlusten. In diesem Fall kann die Installation eines intelligenten Fensters dazu führen, dass diese Probleme nicht zu unseren Problemen werden. Intelligente Fenster anstelle von normalen Fenstern werden nun zum Trend.Das Arbeitsprinzip und die Entwurfsmethode eines intelligenten Fensters basierend auf dem STC89C52RC-Mikrocontroller werden in diesem Dokument beschrieben. Das Feuchtigkeits- und Temperatursignal wird von der DHT11-Erfassung des Temperatur- und Feuchtigkeitssensors erfasst, und Rauch wird vom MQ-2-Sensor erfasst.. Digital signals are transmitted to the micro controller. This paper introduces the hardware and software parts. The control system includes temperature and humidity detection circuit, smoke detection circuit and motor control circuit. SCM is response to process corresponding signals, thus to realize the control of the connected window according to temperature and humidity and smoke.Keywords:Intelligent Window Control, STC89C52, DHT11, MQ-2, Motor Control目录1 绪论 (5)1.1 智能窗的产生及意义 (5)1.2 国内发展现状及趋势 (6)1.3 国外发展现状及趋势 (8)1.4 智能窗发展的趋势 (11)2研究方案 (7)2.1 主要实现的功能 (8)2.2 设计方案 (8)2.2.1 设计总体设想 (8)2.2.2单片机的方案 (9)2.2.3电源模块的方案 (9)2.2.4传感器模块的方案 (15)2.2.4.1温湿度传感器模块...................... 错误!未定义书签。
智能酒店客房智能窗帘系统安装手册第一章概述 (3)1.1 产品简介 (3)1.2 功能特点 (4)1.2.1 自动化控制 (4)1.2.2 遥控操作 (4)1.2.3 定时功能 (4)1.2.4 节能环保 (4)1.2.5 安全保障 (4)1.2.6 个性化定制 (4)1.2.7 易于维护 (4)1.2.8 兼容性强 (4)第二章安装准备 (4)2.1 安装工具准备 (4)2.2 环境要求 (5)2.3 材料准备 (5)第三章系统组件介绍 (5)3.1 智能窗帘主机 (5)3.2 窗帘电机 (6)3.3 传感器与控制器 (6)第四章硬件安装 (7)4.1 窗帘电机安装 (7)4.1.1 安装准备 (7)4.1.2 安装步骤 (7)4.2 控制器安装 (7)4.2.1 安装准备 (7)4.2.2 安装步骤 (7)4.3 传感器安装 (7)4.3.1 安装准备 (7)4.3.2 安装步骤 (8)第五章软件配置 (8)5.1 系统初始化 (8)5.1.1 开启智能窗帘系统设备 (8)5.1.2 进入系统初始化界面 (8)5.1.3 设置系统时间 (8)5.1.4 设置系统参数 (8)5.1.5 系统初始化完成 (8)5.2 网络配置 (8)5.2.1 连接网络 (8)5.2.2 设置网络参数 (9)5.2.3 确认网络连接 (9)5.3 用户权限设置 (9)5.3.2 用户权限分配 (9)5.3.3 确认用户权限设置 (9)第六章系统调试 (9)6.1 硬件调试 (9)6.1.1 调试准备 (9)6.1.2 调试步骤 (10)6.2 软件调试 (10)6.2.1 调试准备 (10)6.2.2 调试步骤 (10)6.3 功能测试 (10)6.3.1 窗帘开合功能测试 (10)6.3.2 紧急停止功能测试 (10)6.3.3 联动功能测试 (11)6.3.4 系统稳定性测试 (11)第七章故障处理 (11)7.1 常见故障现象 (11)7.1.1 系统无法启动 (11)7.1.2 窗帘运行异常 (11)7.1.3 系统故障报警 (11)7.1.4 窗帘定位不准确 (11)7.2 故障排除方法 (11)7.2.1 系统无法启动 (11)7.2.2 窗帘运行异常 (11)7.2.3 系统故障报警 (11)7.2.4 窗帘定位不准确 (12)7.3 维护保养 (12)7.3.1 定期检查电源线路,保证电源插头无松动,电源开关正常。
全自动车窗智能控制器功能说明书本智能车窗控制器是在比亚迪F3的基础上开发出来的适用于大部分相似车型的产品,采用了高性能单片机程序控制及大容量(20A)继电器驱动,具有超越的优异功能及安装方便的特点。
一、主要功能概述:1、四门玻璃全自动单键轻触升降;2、四门玻璃到位检测防夹功能;3、遥控关闭所有车窗功能(含天窗触发);4、遥控锁车后可对四门窗操作锁定防盗;5、遥控多级开启四门车窗散热功能;6、独创门锁强电触发信号功能;7、采用四通道高精密可调阻力检测;8、设置到位检测及延时双重保护功能;9、设置电机堵转时强制切断输出功能;10、内置自恢复超万次双回路保险;11、使用了睡眠程序,使功耗降到最低;12、启用了看门狗技术,确保芯片永远正常运行;二、四门窗控制:1、原车左前总控制器能对四门窗实现智能控制,具体包括:a、四门按键短按0.3秒释放时可实现分别同时对相应的窗玻璃进行自动升(降)到顶(底),到位后自动停止及中途遇到超过设定阻力(可以分别对四门独立调整阻力大小)时自动停止。
在自动升(降)过程中,如果短按0.3秒相应的降(升)按钮即可中止进行中的升(降)过程。
b、四门按键长按(大于0.3秒)时即可实现实时升(降)玻璃,随放随停,可停止于任意位置,如到位后按键还未放开,系统将检测到位后自动切断该回路停止升(降)从而保护升降电机。
c、童锁开关按下后锁定对右前、左后、右后三个门窗的所有操作,同时童锁开关按下后在用遥控锁车时将不再进行自动升窗。
童锁开关复位后即可正常控制。
d、左前门开关在关钥匙后不能对左前玻璃进行升(降)控制,其余三个门按键在关钥匙状态下可以对三个门窗实现单键升(降)到顶(底)控制(此时可以通过按相反操作中止升降动作),此处功能可能会因个别车的差异而会有些反应迟钝或不能实现的现象,属正常。
2、其余三门对其所对应的玻璃维持原车的操作方式不变,实行点动控制,但智能控制器检测到位后会自动切断相对应的电源进行保护电机避免因过流而烧毁。
全自动智能电动窗帘的使用说明书使用说明书1. 产品概述全自动智能电动窗帘是一种创新的窗帘产品,通过智能化控制系统,能够实现窗帘的自动开关和定时控制。
本说明书将详细介绍如何正确使用和操作全自动智能电动窗帘。
2. 硬件安装2.1 窗帘轨道安装在使用全自动智能电动窗帘之前,需要先安装窗帘轨道。
请根据实际窗户的尺寸,选择合适的窗帘轨道并按照用户手册中的安装步骤进行安装。
2.2 电动机安装将电动机固定在窗帘轨道的一侧,并确保电动机与轨道之间紧密连接。
接下来,连接电动机的电源线,并接通电源。
3. 使用指南3.1 手动控制全自动智能电动窗帘支持手动控制功能。
您可以使用手动开关或遥控器进行开关窗帘的操作。
手动开关位于电动机附近,可以通过手动推拉窗帘来控制开关。
3.2 远程控制全自动智能电动窗帘具备远程控制的功能,您可以通过手机APP或遥控器远程操作窗帘的开关。
首先,确保电动窗帘已与手机APP或遥控器成功配对。
然后,按下相应的按钮即可远程控制窗帘的开关。
3.3 定时控制全自动智能电动窗帘支持定时控制功能,您可以根据需要设置窗帘的开启和关闭时间。
首先,在手机APP或遥控器上找到定时控制的设置选项,按照提示进行设置。
确保设定的时间与实际需求相符。
窗帘将会在设定的时间自动开启或关闭。
4. 安全提示4.1 定期检查为了确保全自动智能电动窗帘的正常运行及使用安全,请定期检查窗帘轨道和电动机的连接状态,并确保各部件无损坏。
4.2 防止过载当您使用远程控制功能或定时控制功能时,请确保窗帘的电动机不会因过载而受损。
请避免同时控制多个窗帘。
4.3 儿童使用请将全自动智能电动窗帘安装在儿童无法触及的地方,以防止儿童误操作导致意外伤害。
5. 故障排除5.1 无法开启或关闭如果窗帘无法正常开启或关闭,请首先检查电源线是否连接正确,并确保电源供应正常。
另外,还需要检查窗帘轨道是否正常工作,是否有障碍物阻挡窗帘的移动。
5.2 远程控制问题如果远程控制无法正常操作,请检查手机APP或遥控器的电量,确保信号的正常传输。
智能窗户控制系统:让室内空气舒适度大大提升随着时代的发展,人们对生活的要求也越来越高,特别是对于室内环境的要求越来越严格。
智能窗户控制系统作为一种新型的智能化家居装置,可以实现窗户的自动控制,从而达到卫生、舒适、节能、环保的效果。
本文将介绍一下智能窗户控制系统的设计与实现。
首先,我们需要明确智能窗户控制系统主要基于单片机技术实现。
它可以通过检测室内温度和湿度等参数,自动打开或关闭窗户,达到自动通风的效果。
在控制系统的实现过程中,我们使用了温湿度传感器模块、直流电机驱动模块、GPRS模块等硬件设备,并采用了C语言的程序设计。
其次,我们需要详细说明系统的工作原理和实现步骤。
当温度或湿度超过设定值时,温湿度传感器模块会将数据发送给单片机主控制板。
单片机会通过系统的逻辑判断,控制直流电机驱动模块控制窗户的开闭。
同时,我们可以通过GPRS模块将窗户的状态信息和环境参数上传到云平台,使家庭用户可以通过手机客户端监控室内温度、湿度和空气质量等参数,实现远程操控。
最后,我们需要总结一下智能窗户控制系统的优点和劣势。
优点主要包括:实现室内的智能通风,提高室内空气质量,节约能源和保护环境等;而劣势则包括成本过高、使用难度增加等问题。
在今后的开发中,我们需要继续研究系统的完善和优化,让智能窗户控制系统更加完美地服务于家庭用户的需求。
综上所述,智能窗户控制系统是一个非常有用的智能化家居装置,在现代生活中发挥着越来越重要的作用。
通过深入了解系统的设计与实现,我们可以更好地掌握其使用方法及优劣势,并在今后的发展中不断完善和优化。
智慧窗控系统设计方案智慧窗控系统是一种基于物联网技术的智能家居系统,能够实现自动化控制窗户的开关、调节窗户透光度和开关窗帘等功能。
本文将介绍一个智慧窗控系统的设计方案,包括系统结构、硬件设备和软件设计。
一、系统结构智慧窗控系统主要由三个部分组成:传感器模块、控制模块和用户界面模块。
传感器模块:该模块用于感知窗户的状态和环境信息,包括窗户的开闭状态、窗户透光度和室内温湿度等。
主要使用的传感器包括光照传感器、红外传感器和温湿度传感器等。
控制模块:该模块用于接收传感器模块的数据,并根据用户设定的参数进行窗户的自动控制。
控制模块可以使用微控制器作为主控制单元,通过接口与传感器和执行器进行通信,并根据用户的设定控制窗户的开闭和窗帘的开合等。
用户界面模块:该模块提供给用户一个交互界面,用户可以通过界面设置窗户的参数和查看窗户的状态。
用户界面可以是手机APP或者网页应用程序等。
二、硬件设备智慧窗控系统的硬件设备包括传感器、执行器和控制器等。
传感器:系统需要使用光照传感器感知窗户的透光度,可以选择光敏电阻或者光电二极管作为光照传感器。
此外,还可以使用红外传感器感知窗户的开闭状态,以及温湿度传感器感知室内的温湿度。
执行器:系统需要使用电机作为窗户的执行器,通过电机的正反转控制窗户的开闭。
同时,还需要使用电机或者电动机作为窗帘的执行器,控制窗帘的开合。
控制器:系统的控制器可以选择使用单片机或者嵌入式处理器,通过接口与传感器和执行器进行通信,并根据用户的设定控制窗户的开闭和窗帘的开合。
三、软件设计智慧窗控系统的软件设计主要包括传感器数据的采集和处理、用户设定参数的接收和响应等。
传感器数据采集和处理:系统通过控制器与传感器进行通信,获取传感器模块传输的数据,并对数据进行处理和存储。
例如,通过光照传感器获取窗户的透光度,通过红外传感器获取窗户的开闭状态,通过温湿度传感器获取室内的温湿度等。
用户设定参数接收和响应:系统通过用户界面模块接收用户的设定参数,并根据参数控制窗户的开闭和窗帘的开合。
华百安全功能智能家居软件使用说明书(使用本产品前请仔细阅读本说明书V1.1)深圳市华百安智能技术有限公司保留所有权利,All Rights Reserved目录声明 (3)第一章.功能特色 (4)1.1 家居控制 (4)1.2 场景控制 (4)1.3 定时控制 (4)1.4 传感联动 (4)1.5 安防控制 (4)1.6 家居视频 (4)第二章.安装说明 (5)2.1 主机安装包安装 (5)2.2 智能网关安装 (7)2.3 被控设备安装 (8)第三章.使用说明 (9)3.1 安装客户端 (9)3.2 登陆 (10)3.3 设置 (11)3.3.1 主机 (11)3.3.2 房间 (12)3.3.3 网关 (12)3.3.4 无线智能设备 (12)3.3.5 其他设备 (13)3.3.6 场景 (16)3.3.7 触发 (18)3.3.8 定时 (19)3.3.9 关于 (19)3.4 主界面 (20)3.5 远程控制设置 (21)3.5.1 端口转发设置 (21)3.5.2 动态DNS配置 (22)声明版权声明深圳市华百安智能技术有限公司版权所有,并保留对本手册及本声明的最终解释权和修改权。
未得到公司的书面许可,任何人不得以任何方式或形式对本手册内的任何部分进行复制、摘录、备份、修改、传播、翻译成其它语言、将其全部或部分用于商业用途。
免责声明本手册依据现有信息制作,说明书中的图片仅供参考,如有个别图片与产品的实际显示不符,请以产品实际为准。
为了更好地提供服务,本公司保留对本使用说明书中描述的产品和软件程序以及本使用说明书的内容进行改进和/或修改的权力,恕不另行通知。
本公司在编写该手册的时候已尽最大努力保证其内容准确可靠,但本公司不对本手册中的遗漏、不准确或印刷错误导致的损失和损害承担责任。
在第一次安装和使用本产品之前,请您务必仔细阅读随产品配送的所有资料,这会有助于您更好地使用本产品。
如果您未按本使用说明书的说明及要求操作本产品,或因错误理解等原因操作本产品,本公司将不对由此而导致的任何损失承担责任。
智能窗帘系统怎么控制?在现代家居中,智能窗帘系统逐渐成为提升生活品质和便利性的重要组成部分。
它不再仅仅是简单的遮光布,而是通过科技手段实现了智能化的控制,让我们能够更加轻松、便捷地调节室内光线和隐私。
那么,智能窗帘系统究竟是怎么控制的呢?一、遥控器控制这是最常见也是最直观的控制方式之一。
遥控器通常具有简洁明了的按键,比如开、关、暂停、调节行程等。
通过按下相应的按键,就可以发送指令给窗帘电机,实现窗帘的开合。
遥控器的优点在于操作简单直接,不需要复杂的设置,老人和小孩也能轻松上手。
而且,遥控器可以随身携带,无论您在家中的哪个位置,都能方便地控制窗帘。
然而,遥控器也有一些局限性。
比如,如果遥控器丢失或者损坏,就会影响控制。
而且,如果家中有多扇窗户安装了智能窗帘,可能需要多个遥控器,容易造成混淆。
二、手机 APP 控制随着智能手机的普及,通过手机 APP 控制智能窗帘成为了一种流行的方式。
首先,您需要在手机上下载并安装与智能窗帘系统配套的 APP。
安装完成后,进行简单的注册和设备配对操作。
在 APP 界面上,您可以看到各个窗帘的图标和状态。
通过点击相应的图标,就能够实现窗帘的开合、停止等操作。
有些 APP 还提供了更丰富的功能,比如可以设置定时开合、根据光照强度自动调节、与其他智能家居设备联动等。
手机 APP 控制的优势非常明显。
您不再受限于遥控器的距离限制,只要手机能够联网,即使您不在家,也可以远程控制窗帘。
而且,通过 APP 可以对多个窗帘进行统一管理和设置,更加方便和高效。
不过,使用手机 APP 控制也存在一些问题。
比如,如果手机没电或者网络不稳定,可能会影响控制效果。
此外,对于一些不太熟悉手机操作的人来说,可能需要一定的学习成本来熟悉 APP 的使用。
三、语音控制语音控制是智能窗帘系统中非常便捷和有趣的控制方式。
目前,常见的语音控制平台有亚马逊的 Alexa、谷歌的 Assistant 以及国内的小爱同学、天猫精灵等。
智能家居系统中的智能窗户控制技术研究智能家居系统作为物联网技术的创新应用,受到了越来越多用户的喜爱。
在智能家居系统的各种设备中,智能窗户控制技术是其中一项十分重要的功能,它可以帮助用户实现对家中窗户的智能化管理和控制。
本文将对智能家居系统中的智能窗户控制技术进行深入研究和讨论。
一、智能窗户控制技术的定义和功能智能窗户控制技术是指使用物联网和智能家居系统技术,使窗户可以远程实现开关、调节和监测等功能的技术。
其主要功能包括以下几个方面:1. 远程控制功能:用户可以通过智能手机或其他远程设备,随时远程控制窗户的开关状态,实现便捷的操作。
2. 光线调节功能:智能窗户控制技术可以根据环境光线的变化,智能地调节窗户的透光率,使室内光线保持在一个舒适的范围内。
3. 温度调节功能:智能窗户控制技术可以根据室内外温度的变化,智能地调节窗户的开合程度,实现室内温度的控制和调节。
4. 自动监测功能:智能窗户控制技术可以实时监测窗户的开关状态、光照强度和温度等信息,并将这些数据反馈给用户,方便用户及时了解窗户的情况。
二、智能窗户控制技术的实现原理智能窗户控制技术的实现主要依赖于物联网和智能家居系统的技术支持。
其基本实现原理如下:1. 硬件设备:智能窗户控制系统需要包括传感器、执行器和控制器等硬件设备。
传感器用于监测环境光照强度和温度等信息,执行器用于控制窗户的开合程度,控制器用于管理和控制整个系统的运行。
2. 数据传输:传感器采集到的数据通过无线传输技术(如Wi-Fi、蓝牙等)传送给控制器,控制器根据接收到的数据做出相应的控制决策,并将控制指令传送给执行器。
3. 控制指令:控制器根据环境光照强度和温度等数据,结合用户的设置和需求,制定相应的控制策略,包括窗户的开关状态、透光率和开合程度等。
4. 用户界面:用户可以通过智能手机等设备上的应用程序或网页界面,实现对智能窗户的控制和监测。
用户可以设置窗户的开关时间、温度和光照阈值等参数,也可以随时查看窗户的工作状态和历史数据等。
雅典娜智能家居集成系统系统配置一、雅典娜智能家居集成控制系统架构1、本系统以室内主机(中央控制器终端)为核心,构建智能化综合安全管理和远程控制体系。
以互联网将将室内主机和各种报警终端以及电器控制终端有机连接。
通过PC机客户端软件、智能手机客户端软件远程访问对所有设备实施操作管理。
2、系统遵循TCP/IP标准互联网通信协议和232 (485)、ZigBee无线通信标准串行通信协议,另具有WIFI、3G网络功能,在任何有网络的地方均可实现设备互动。
3、室内部局域网与智能家居网络相互兼容,并行运行,为本系统的远程网络控制提供通道。
4、所有智能家居系统产品内部协议向外开放,均有强大的软件支持,具有较好升级扩展功能。
二、雅典娜智能家居集成控制系统平台配置A、雅典娜智能家居集成控制系统硬件终端平台主要功能有:1、智能照明控制系统(主要产品:智能开尖、智能调光开尖、智能插座)功能说明:A、无需重新布线,适应任何负载及灯具,触摸式开尖。
B、灯光软启动,亮度可调。
C、可以通过智能遥控器实施遥控,也可以使用PC机、手持智能网尖、于•机对其进行远程控制。
D具有场景设置功能,任意设置用户想要的场景。
E、本系统中智能开尖、智能插座具有停电自锁功能。
2、智能视频监控系统(主要产品采购市场上成熟的摄像头采集数据)功能说明:A、全方位监视住宅大门入口、阳台和周边区域,室内主要监视阳台进出。
B、每一路摄像机24小时不间断录像,用户可以根据自己需要将视频数据储存在智能家居主机搭载的电脑数据库中C、通过互联网在全球任何可以上网的地方看到别墅、住宅上述监视区域。
D、与报警探测器联动,抓拍报警一瞬间的现场图片,并且发送要移动终端上,为准确判断警情提供充分的依据,并有效减少误报。
3、智能安防报警系统(主要产品:智能安防报警器)功能说明:A、门窗被非法入侵、燃气泄漏、出现火警时,立即报警;B、发出报警声、拨打预先设定的电话或发送预先设定手机短信通知主人;C、预先存储普通报警电话,不同种类的报警分别处理;D、电话、互联网、触摸屏、遥控器共计4中设防、撤防手段;E、与摄像机、灯光联动准确显示、报警的具体位置和报警性质。
智能门窗控制系统
智能门窗控制系统是一种可以将门窗自动化的技术。
它可以通过电子控制来操纵门窗在开关状态,以及用户操纵门窗进行其他可能的操作。
智能门窗控制系统一般由传感器、控制单元和控制器组成。
连接在控制器上的传感器可以获取门窗的参数数据,并将它们通过控制单元发送给控制器,控制器根据控制单元提供的数据,综合考虑因素,然后采取相应的措施来控制门窗的开启和关闭等动作。
智能门窗控制系统的主要功能有:
(1)智能控制。
通过控制器,可以实现门窗的自动控制,不
用操作人工开启和关闭门窗;
(2)智能化管理。
根据不同需要,智能门窗控制系统可以实
现定时打开和关闭门窗,也可以根据外界的温度,光照,湿度等因素来自动控制;
(3)安全防护。
智能门窗控制系统可以有效保护门窗,防止
侵入者进入;
(4)节能环保。
智能门窗控制系统可以根据外界的环境条件
自动调节门窗的开启和关闭,从而达到节能减排的目的。
总之,智能门窗控制系统可以实现智能控制、智能化管理、安全防护、节能环保等功能,不仅省去了人工操作的麻烦,同时还提高了安全防护和节能减排的程度,是一种非常实用的技术。
智能家居系统中的智能窗帘使用教程智能家居系统的兴起,使得人们能够更加便捷地控制家中各种设备。
其中,智能窗帘作为智能家居系统中的一部分,为用户带来了更舒适和便捷的生活体验。
本文将为大家介绍智能家居系统中的智能窗帘的使用教程,帮助用户更好地掌握其功能和操作方法。
一、智能窗帘的安装与连接1. 确保智能窗帘与智能家居系统兼容。
在购买智能窗帘之前,要确认其与智能家居系统的兼容性,避免出现设备无法连接或操作不便的问题。
2. 安装智能窗帘的控制器。
在安装智能窗帘之前,需要先安装相应的控制器。
控制器通常是可以通过无线网络连接到智能家居系统的主控设备,如智能手机、平板电脑等。
3. 连接智能窗帘与控制器。
根据智能窗帘的使用说明,将其与控制器进行连接。
通常,智能窗帘与控制器之间使用无线信号进行通讯,可以通过扫描二维码或输入对应的连接代码来完成连接过程。
二、智能窗帘的基本功能1. 打开与关闭。
通过智能窗帘的控制器,用户可以随时随地打开或关闭窗帘。
可以通过语音指令、手机应用程序、遥控器等多种方式来控制窗帘的运行状态。
2. 定时控制。
智能窗帘可以设置定时开启和关闭。
用户可以根据自己的需求,在特定的时间段内预设开关窗帘,无需手动操作,实现自动化的控制。
3. 遥控操作。
智能窗帘配备有遥控器,用户可以通过遥控器轻松控制窗帘的开合。
遥控器通常具有多种功能,如调节窗帘的高度、角度、速度等。
4. 光线感应。
部分智能窗帘配备有光线感应器,可以根据光线的变化自动开启或关闭窗帘。
这样,用户无需手动操作窗帘,也能保证室内光线的合适性。
三、智能窗帘的高级功能1. 温度感应。
部分智能窗帘配备有温度感应器,可以根据室内外温度的变化自动开启或关闭窗帘。
当室内温度过高或过低时,智能窗帘可以自动调节,提供舒适的室内环境。
2. 音乐与影视模式。
部分智能窗帘配备有音乐与影视模式,可以根据用户的需求,将窗帘的开合速度与音乐或影视画面的节奏相匹配,创造出更加沉浸式的视听体验。
智能窗户控制系统的设计与实现目录1. 内容描述 (2)1.1 背景及意义 (3)1.2 研究目标 (4)1.3 文档结构 (5)2. 相关技术研究 (6)2.1 窗户自动化控制技术 (7)2.1.1 驱动电机技术 (8)2.1.2 控制算法分析 (9)2.2 智能家居与物联网技术 (11)2.2.1 传感器技术 (12)2.2.2 网络通信协议 (13)2.3 机器学习与人工智能技术 (14)2.3.1 人脸识别 (15)2.3.2 环境感知 (17)3. 系统设计 (19)3.1 系统概述 (20)3.2 硬件设计 (21)3.2.1 窗户驱动电机系统 (23)3.2.2 传感器模块 (24)3.2.3 控制器板 (26)3.3 软件设计 (28)3.3.1 系统架构设计 (30)3.3.2 算法实现 (31)3.3.3 用户界面设计 (32)3.4 系统算法 (33)3.4.1 环境感知算法 (34)3.4.2 状态控制算法 (36)3.4.3 学习和优化算法 (37)4. 系统实现 (39)4.1 硬件搭建 (40)4.2 软件开发 (41)4.3 系统测试与调试 (42)4.3.1 功能测试 (44)4.3.2 性能测试 (44)4.3.3 可靠性测试 (46)5. 结论与展望 (48)1. 内容描述本报告将详细阐述智能窗户控制系统的设计与实现过程,首先,我们将介绍系统的总体架构和关键组成部分。
智能窗户控制系统旨在通过集成传感器、执行器和控制系统,优化建筑物能源效率并提供室内环境舒适度。
我们将探讨系统如何通过监测室内外环境条件,如光线强度、温度、湿度和空气质量,来调整窗户的开启关闭状态。
接下来,我们将重点关注系统的技术细节,包括传感器选择、信号处理、决策逻辑以及人机交互界面。
传感器技术是智能窗户控制系统的核心,我们将讨论不同类型的传感器如何联动以提供精确的数据输入,以便系统能够做出更准确的环境适应性调整。
基于51单片机的智能窗户控制器设计摘要窗户作为居家的眼睛,已经成为了智能家具不可缺少的组成成分,引起了很多的研究。
因而近年来我国智能家居的发展已经成为了比较热门的一个话题。
窗户软件的调试、硬件的选用、和设计自动控制系统的过程等问题在窗户自动系统中得到了充分的研究。
系统通过依据用户的需要经过按键控制窗户的开关,可达到设置时间以及利用光照的强度来控制窗户的开闭状态;该功能可以使窗户处于任意一种开闭状态。
具有报警功能和温度测量功能。
自动窗户控制系统的组成主要由温度检测模块、蜂鸣器报警模块、电源模块、光照检测模块、LCD1602液晶显示模块、按键模块、步进电机驱动模块和单片机最小系统等构成。
本文阐述了自动窗户控制系统的制作与设计的流程,介绍了制作设计一套完整的窗户控制系统需要做的制作过程以及其理论分析。
在应用层面上其利用Proteus软件对原理图进行设计制作。
在理论层面上该设计,用编程语言驱使各模块运作,完成系统的内在联系。
该控制系统整个系统在各模块的运作下可完成定时控制、自动控制、半自动控制等功能。
51单片机是其采用的核心部件,还利用了信号调理电路、光照传感器、以及键盘显示接口电路等外围电路。
自动控制属于信息科学及电子的一个重要组成部分,当下窗户控制系统可以解决一部分问题,家庭居住环境的避光及采光问题主要利用的是用手开关窗户,手动开关很多方面不仅不够人性化而且费力,还可能会对用户造成一定的困扰,关键词:人工智能、单片机、自动控制目录摘要 ...................................................................................................................................... I I Abstract ................................................................................................................................ I I 第1章绪论 (1)1.1选题的背景、目的和意义 (1)1.1.1选题背景 (1)1.1.2选题目的和意义 (1)1.2国内外研究现状 (1)1.3本文研究内容 (2)第2章模块设计方案对比.............................................................. 错误!未定义书签。
. . . . . 学习.资料. 智能窗户控制系统软件V1.0设计说明 目录 前言 ..................................................................................................... 2 第一章 软件总体设计 ............................................................................ 2 1.1. 软件需求概括....................................................................... 2 1.2. 定义 ................................................................................. 2 1.3. 功能概述 ............................................................................ 2 1.4. 总体结构和模块接口设计 ......................................................... 3 第二章 控制系统的总体设计 ........................................................................ 4 2.1. 功能设计 ............................................................................ 4
第三章 软件控制系统的设计与实现 ................................................................ 6 3.1. RF解码过程程序设计介绍 ........................................................ 6 3.2. RF对码过程设计 ................................................................... 8 3.3. 通信程序设计..................................................................... 10 3.4. IIC程序设计介绍 ................................................................. 11 3.5. 接近开关程序设计 ............................................................... 14 3.6. 震动开关检测程序设计 .......................................................... 15 3.7. 墙面按键程序设计 ............................................................... 18 第四章 智能窗户控制系统的设计 ................................................................ 20 第五章 实测与结果说明 ........................................................................... 21 第六章 结论 ......................................................................................... 21 . . . .
. 学习.资料. 前言 目的 编写详细设计说明书是软件开发过程必不可少的部分,其目的是为了使开发人员在完成概要设计说明书的基础上完成概要设计规定的各项模块的具体实现的设计工作。
第一章 软件总体设计
1.1. 软件需求概括 本软件采用传统的软件开发生命周期的方法,采用自顶向下,逐步细化,模块化编程的软件设计方法。 本软件主要有以下几方面的功能 (1) RF遥控解码 (2) 键盘扫描 (3) 通信 (4) 安全检测 (5) 电机驱动
1.2. 定义
本项目定义为智能遥控窗户系统软件。它将实现人机互动的无缝对接,实现智能关窗,遥控开关窗户,防雨报警等功能。
1.3. 功能概述
1. 墙体面板按键控制窗户的开/关 2. RF遥控器控制窗户的开/关 3. 具有限位,童锁等检测功能 4. 实时检测大气中的温湿度,下雨关窗 5. 具有防盗,防夹手等安全性能的检测 . . . .
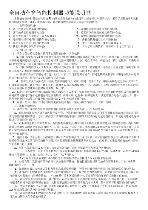
. 学习.资料. 1.4. 总体结构和模块接口设计 主要软件模块ARM控制模块,EEPROM模块,RF解码模块,双机通信模块,温湿度检测模块,限位检测模块,振动检测模块,电机驱动模块,蜂鸣器模块,键盘模块等组成,以下是本次设计各个模块的方块图;
图1.0 系统模块方框图 rf遥控模块 键盘输入模块
通信模块 通信模块
电机驱动模块 蜂鸣器驱动
Arm遥控板 LED模块 存储模块
数据解码模块 温湿度检测 Arm驱动板 振动检测模块 键盘输入检测 . . . .
. 学习.资料. 第二章 控制系统的总体设计 2.1. 功能设计 各主要模块的程序设计主要包括基于芯唐MO516LDN单片机的主控设备的程序设计,基于433M无线通信模块的程序设计,基于HTU20D的温湿度检测模块程序设计,以及基于MS32距离检测模块的程序设计等。软件的主要工作流程如下图;
图2.1 按键板程序设计流程 RF解码初始化 定时器初始 串口初始化 按键初始化 程序开始
等待按键/rf 输入
是否有按键/遥控数据
否
数据编码 数据发送
是 . . . .
. 学习.资料. 图2.2 驱动板程序设计流程 通信等待 是否有收到命令
否
电机驱动 夹手检测 到位检测 执行命令 是
自身状态检测 各个节点是否正常
否
报警
串口初始Adc初始化 iic初始化 外中断初定时器初程序开始 . . . .
. 学习.资料. 第三章 软件控制系统的设计与实现
3.1. RF解码过程程序设计介绍 1. 遥控器功能介绍 用433M遥控器发出左窗户正转,右窗户正转,停止信号等,安装在墙体的控制电路接收到控制信号后,根据遥控命令来控制电机的运行状态,从而达到远距离对控制窗户的打开、闭合和停止。 无线遥控主要用到433M无线遥控器,下面介绍433M遥控器: 数据收发模块的工作频率为433M,采用声表谐振器SAW稳频,频率稳定度极高,当环境温度在-25~+85度之间变化时,频飘仅为3ppm/度。特别适合多发一收无线遥控及数据传输系统。声表谐振器的频率稳定度仅次于晶体,而一般的LC振荡器频率稳定度及一致性较差,即使采用高品质微调电容,温差变化及振动也很难保证已调好的频点不会发生偏移。 数据模块具有较宽的工作电压围3~12V,当电压变化时发射频率基本不变,和发射模块配套的接收模块无需任何调整就能稳定地接收。当发射电压为3V时,空旷地传输距离约20~50米,发射功率较小,当电压5V时约100~200米,当电压9V时约300~500米,当发射
电压为12V时,为最佳工作电压,具有较好的发射效果,发射电流约60毫安,空旷地传输距离700~800米,发射功率约500毫瓦。当电压大于l2V时功耗增大,有效发射功率不再明显提高。这套模块的特点是发射功率比较大,传输距离比较远,比较适合恶劣条件下进行通讯。天线最好选用25厘米长的导线,远距离传输时最好能够竖立起来,因为无线电信号传输时收很多因素的影响,所以一般实用距离只有标称距离的一半甚至更少,这点需要开发时注意。 数据模块采用ASK方式调制,以降低功耗,当数据信号停止时发射电流降为零,数据信号与发射模块输入端可以用电阻或者直接连接而不能用电容耦合,否则发射模块将不能正常工作。数据电平应接近数据模块的实际工作电压,以获得较高的调制效果。 遥控器在按键按下后,周期性地发出同一种32位二进制码,周期约为108ms。一组码本身的持续时间随它包含的二进制"0"和"1"的个数不同而不同,大约在45~64ms之间。 当一个键按下超过36ms,振荡器使芯片激活,将发射一组约64ms的编码脉冲,这64ms发射代码由一个起始码(10ms),一个结束码(6ms),三位地址码,这三位分别是,低8位地址码(8ms~12ms), 中8位地址码(8ms~12ms),高8位地址码(8ms~12ms)和8位数据码(8ms~12ms)。
2. 代码宽度算法: 24位地址码的最短宽度:1.0×24=24ms 16位地址码的最长宽度:1.5ms×24=33.6ms。 解码的关键是如何识别"0和"1",代码格式(以接收代码为准,接收代码与发射代码反向)。从位的定义我们可以发现"0"、"1"均以0.5ms的低电平开始,不同的是高电平的宽度不同,"0"为1ms,"1"为1.5ms,所以必须根据高电平的宽度区别"0"和"1"。如果从0.5 ms低电平过后,开始延时,0.5ms以后,若读到的电平为低,说明该位为"0",反之则为"1",为了可靠起见,延时必须比0.56ms长些,但又不能超过1.5ms,否则如果该位为"0",读到的已是下一位的高电平,因此取(1.5ms+0.5ms)/2=1ms最为可靠,一般取1ms左右均可;根据码的格式,