2014年中国城市排名100强之三
- 格式:doc
- 大小:20.57 KB
- 文档页数:12
名次省份/城市人口(万)2014年GDP人均GDP部门1江苏/上海2415.2023560.949.76业一部2河北/北京2151.6021330.809.91业二部3广东/广州1292.6816706.8712.92业一部4广东/深圳1062.8916001.9815.06业一部5河北/天津1516.8115722.4710.37业二部6四川/重庆2970.0014265.40 4.80业一部7江苏/苏州1046.6013760.8913.15业二部8湖北/武汉1022.0010060.009.84业二部9四川/成都1417.8010056.597.09业一部10浙江/杭州884.409201.1610.40业一部11江苏/南京818.788820.7510.77业二部12江苏/无锡646.558205.3112.69业二部13山东/青岛896.408006.608.93业二部14辽宁/大连687.608001.3911.64业二部15湖南/长沙722.147810.0010.82业一部16广东/佛山719.437603.2810.57业一部17浙江/宁波763.907602.519.95业一部18辽宁/沈阳825.707158.608.67业二部19河南/郑州862.656800.007.88业二部20河北/唐山757.736121.208.08业二部21山东/烟台696.826098.008.75业二部22广东/东莞822.025881.187.15业一部23江苏/南通728.285652.697.76业二部24陕西/西安855.295474.77 6.40业一部25黑龙江/哈尔滨1063.605340.52 5.02业二部26吉林/长春767.715330.00 6.94业二部27河北/石家庄1276.375300.00 4.15业二部28山东/济南681.405230.197.68业二部29福建/泉州812.255218.00 6.42业一部30福建/福州711.545169.167.26业二部31安徽/合肥708.005158.007.29业二部32江苏/徐州858.054963.91 5.79业二部33江苏/常州459.204901.8710.67业二部34山东/潍坊908.624850.00 5.34业二部35浙江/温州912.214302.81 4.72业一部36浙江/绍兴491.224265.838.68业一部37内蒙/鄂尔多斯194.074215.0021.72业二部38黑龙江/大庆290.454113.3414.16业二部39江苏/盐城726.023835.62 5.28业二部40山东/济宁808.193835.00 4.75业二部41山东/淄博453.063801.248.39业二部42江苏/杨州445.983697.898.29业二部43内蒙/包头265.043503.0013.22业二部44云南/昆明643.203450.00 5.36业一部45浙江/台州596.883387.51 5.68业一部46江苏/泰州505.003370.89 6.68业二部47浙江/嘉兴450.173352.807.45业一部48山东/临沂1003.943336.81 3.32业二部49江西/南昌504.303300.00 6.54业一部50河南/洛阳662.003284.60 4.96业二部51江苏/镇江311.003252.3810.46业二部52山东/东营200.483250.2016.21业二部53浙江/金华536.163206.64 5.98业一部54河北/邯郸917.473061.50 3.34业二部55河北/沧州680.003020.00 4.44业二部56福建/厦门367.003018.168.22业一部57陕西/榆林335.003005.748.97业二部58广东/惠州387.503000.737.74业一部59广东/中山314.232823.018.98业一部60湖北/宜昌405.972816.00 6.94业二部61湖北/襄阳550.032814.00 5.12业二部62广西/南宁666.162803.54 4.21业一部63山东/泰安556.002790.70 5.02业二部64内蒙/呼和浩特291.002710.399.31业二部65河北/保定1119.442680.00 2.39业二部66辽宁/鞍山361.002638.007.31业二部67吉林/吉林450.002630.00 5.84业二部68山东/威海280.482549.499.09业二部69河南/南阳1026.002500.00 2.44业二部70贵州/贵阳432.002497.27 5.78业一部71山东/德州586.192460.59 4.20业二部72江苏/淮安480.342455.39 5.11业二部73湖南/岳阳550.002430.52 4.42业一部74山西/太原420.002412.87 5.74业一部75河北/聊城635.242400.00 3.78业二部76新疆/乌鲁木齐330.002400.007.27业二部77广东/茂名747.172349.03 3.14业一部78安徽/芜湖384.212307.90 6.01业二部79湖南/常德622.592264.94 3.64业一部80广东/湛江777.772258.72 2.90业一部81福建/漳州480.992236.02 4.65业一部82湖南/衡阳715.002169.44 3.03业一部83山东/滨州379.002155.70 5.69业二部84广东/江门414.272082.76 5.03业一部85山东/菏泽828.782052.00 2.48业二部86河南/许昌431.002050.00 4.76业二部87广西/柳州372.002016.90 5.42业一部88江苏/连云港439.001965.89 4.76业二部89浙江/湖州289.351955.96 6.76业一部90湖南/株洲391.001948.01 4.98业一部91河北/廊坊420.001943.10 4.63业二部92江苏/宿迁555.001930.68 3.48业二部93陕西/咸阳535.001860.39 3.48业二部94广东/珠海156.021857.0211.90业一部95山东/枣庄372.931830.63 4.91业二部96河南/周口895.001790.65 2.00业二部97甘肃/兰州361.611776.83 4.91业二部98河南/新乡591.001766.00 2.99业二部99河南/焦作353.001701.36 4.84业二部100河南/信阳610.901700.00 2.78业二部。
增强环保意识积极践行绿色生活方式坚持底线思维,统筹山水林田湖海系统治理,守住自然生态安全边界。
坚持陆海统筹、区域协调、城乡统筹、土壤和地下水污染防治统筹、减污降碳协同,高水平建设生态之城。
一、“十四五”时期生态环境保护面临新机遇“十四五”时期,我国步入全面建设社会主义现代化国家新征程,立足新发展阶段,贯彻新发展理念,构建新发展格局。
广州市将进入实现老城市新活力、“四个出新出彩”,巩固提升城市发展位势的关键阶段,生态环境保护面临重大机遇。
新理念引领:“美丽中国”目标的提出为建设美丽广州指明了方向。
我国碳达峰目标和碳中和愿景明确了将以降碳为重点战略方向,倒逼产业、能源、交通等结构实现低碳转型,推动绿色生活方式加速形成,为广州制定碳排放达峰行动计划、推进碳排放交易市场建设、实现碳达峰目标提供力量源泉。
新阶段启程:生态环境质量改善的良好基础及外在激活力逐步增强为生态环境保护事业发展提供了强大动力。
“十三五”期间广州市生态环境质量改善明显,生态环境保护与经济发展更加协调,为“十四五”时期生态环境质量持续改善提供了良好的基础条件。
同时,产业技术创新变革,5G(第五代移动通信技术)、物联网、大数据、人工智能、区块链等新技术、新业态将给生态环境治理带来新手段、新模式,为实现智慧环保注入新动能。
“十四五”时期,广州将奋力实现老城市新活力,在城市更新中严格落实“三线”和绿线等刚性管控要求,位于生态保护红线和生态协调区的城市更新项目,按照生态保护要求开展整治与生态修复,推进城市生态格局和生态功能的优化,环境基础设施将得到明显改善,人居环境将得到显著提升,生态环境保护工作迎来新的机遇。
新格局构建:重大战略的实施和“大环保格局”的加速形成为生态环境保护带来重大契机。
国内大循环为主体、国内国际双循环相互促进的新发展格局正在形成,广州市正努力打造国内大循环中心节点城市和国内国际双循环战略链接城市,大力实施创新驱动发展战略,构建现代产业体系,推进“双区”建设、“双城”联动,引领国际一流湾区和世界级城市群建设,推动经济绿色转型。
2014年中国城市快消品销售最新分级“新一线”城市成都、杭州、南京、武汉、天津、西安、重庆、青岛、沈阳、长沙、大连、厦门、无锡、福州、济南等15个。
它们或为直辖市,拥有雄厚的经济基础和庞大的中产阶层人群,以及可观的政治资源;或为区域中心城市,对周边多个省份具有辐射能力,有雄厚的教育资源、深厚的文化积淀和便利的交通;或为东部经济发达地区的省会城市和沿海开放城市,有良好的经济基础、便利的交通和独特的城市魅力。
这些城市理所当然也是各大公司的战略要地。
二线城市浙江宁波、云南昆明、河南郑州、吉林长春、安徽合肥、黑龙江哈尔滨、江苏常州等36个城市。
按照传统的方式来描述,它们多数都是中东部地区的省会城市、沿海开放城市和经济较发达的地级市。
从现代的城市意义上讲,这些城市往往有一定的经济基础,商业活跃度相对较强,对大公司、大品牌和优秀人才有一定的吸引力,它们也正在或者即将成为未来几年大公司布局的重点。
三线城市海南三亚、海口、浙江绍兴、内蒙古鄂尔多斯、新疆乌鲁木齐等73个城市。
它们多数都是中东部地区省域内的区域中心城市、经济条件较好的地级市和全国百强县,也包括一些西部地区的省会首府城市,它们的人口规模多数也都在百万以上,拥有一定的居民消费能力,拥有自己的相对优势产业,对某些特定行业的大公司也有一定的吸引力,但是城市综合竞争力还有待进一步提高。
四线城市浙江台州、衢州、江苏太仓、河北张家口、广东湛江等76个城市。
这些城市以中部地区的地级市为主,也包括一些经济发达省份的相对欠发达地区,它们的经济发展往往依托于本地的中小企业或者资源性企业,居民的消费能力处于增长过程中,在大公司和大品牌的战略中,它们往往要依托于区域重点城市的辐射,但是它们本身对中国本土的中等规模的企业和二线品牌有一定的吸引力。
五线城市云南玉溪、安徽铜陵、安徽宿州、山东菏泽、内蒙古锡林郭勒盟等200个城市。
他们多数都是中西部地区的地级市,经济基础较差,交通不够便利,成规模的企业数量有限,辖区内农业人口仍占大多数,各自正在探求工业化的发展方向。
2014年中国城市排行榜一二三四五六线城市划分
一线城市5个
北京(全国政治、文化、教育中心)
上海(全国经济中心)
广州(经济发达,中国第三大城市)
深圳(经济发达、特区城市)
天津(重要经济大港)
二线发达城市8个
杭州(经济发达、副省级、强省省会)
南京(经济发达、副省级、强省省会)
济南(经济发达、副省级、强省省会)
重庆(直辖市,西部中心城市)
青岛(经济发达、计划单列市)
大连(经济发达、计划单列市)
宁波(经济发达、计划单列市)
厦门(经济发达、计划单列市)
二线中等发达城市16个
成都(经济发展较好、区域中心、副省级省会)武汉(经济发展较好、区域中心、副省级省会)哈尔滨(经济发展较好、区域中心、副省级省会)沈阳(经济发展较好、区域中心、副省级省会)西安(区域中心、副省级省会)
长春(区域中心、副省级省会)
长沙(经济发展较好、地级市省会)
福州(经济发展较好、地级市省会)
郑州(经济发展较好、地级市省会)
石家庄(经济发展较好、地级市省会)
苏州(经济强市、中国地级市经济最强市)
佛山(经济强市)
东莞(经济强市)
无锡(经济强市)
烟台(经济强市)
太原(经济强市、地级市省会)
■链接
第一财经周刊发布的
2013年城市等级排行榜
■一线城市 4个
北京、上海、广州、深圳
■新一线城市 15个
成都、杭州、南京、武汉、天津、西安、重庆、青岛、沈阳、长沙、大连、厦门、无锡、福州、济南。
2014年中国主要城市GDP排行榜公布,据统计,截至1月27日,我国已有23个省(区、市)公布了2014年地方生产总值(GDP)数据,除西藏外均未完成年初预设目标,但有13个省全年GDP同比增速快于前三季度。
有专家认为,结合当前部分先行指标观察,在去年下半年稳增长政策加码的大背景下,2015年年初我国经济增长可能不会像此前一些机构预测的那样全面下滑,市场一直期盼的下调存款准备金率也可能因此延后。
需要特别指出的是,尽管目前多数省份尚未公布地方财政预算报告,但加大财政支出确保稳增长已成基本趋势。
从已经公布的地方情况看,却有重庆、贵州、西藏、新疆、陕西、湖北、湖南、安徽、广西、广东、宁夏、浙江、河北共计13个省(区、市)在去年末出现了经济增长回暖,天津、江西、山东、四川、北京、上海6个省(区、市)去年经济增长情况与前三季度持平。
浙江是其中一个非常典型的例子。
该省去年一季度经济增长7%,上半年增长7.2%,前三季度增长7.4%,全年增长7.6%,GDP增速明显呈现逐季回升态势,GDP总量更是达到40153万亿元,成为全国第4个过4万亿元大关的省份。
浙江大学金融学院教授王维安表示,浙江省中小企业的转型升级以及省委省政府去产能过剩、治理环境等建设让浙江的GDP低于以往,浙江经济先于全国调整,增速自然先下降。
所以2014年浙江经济前两个季度的增长水平低于全国,后来慢慢回暖。
但是现在及未来不能单纯以GDP来考核浙江的经济发展,也应该看到其内在肌理的变化。
接下来,浙江将大力发展高端制造业和服务业。
另一个例子是河北。
受产能过剩和大气治理拖累,该省2014年一季度GDP增长率仅为4.2%,全国31个省(区、市)排名倒数第二,距离8%的年初预设增长目标还有近一半。
但是随着搭上京津冀一体化的快车,经济增长也是逐季加快,上半年达到5.8%,前三季度增长6.2%,全年6.5%。
该省今年的政府工作报告将推动京津冀协同发展、开创区域合作新局面作为2014年政府六个方面工作之一予以着重表述。
中国大陆城市城建规模排名1、上海,简称“沪”或“申”,中国第一大城市,中华人民共和国直辖市之一,中国国家中心城市,中国的经济、金融中心,繁荣的国际大都市,是中国首个自贸区“中国(上海)自由贸易试验区”的所在地。
上海是中国最著名的工商业城市和国际大都市,是全国最大的综合性工业城市,亦为中国的经济、交通、科技、工业、金融、贸易、会展和航运中心。
GDP总量居中国城市之首。
上海港货物吞吐量和集装箱吞吐量均居世界第一,是一个良好的滨江滨海国际性港口。
上海正致力于在2020年建成国际金融、航运和贸易中心。
2、北京,中华人民共和国首都、直辖市和国家中心城市,中国的政治中心、文化中心,中国第二大城市。
是世界著名古都和现代化国际大都市。
中华人民共和国中央人民政府和全国人民代表大会所在地。
北京是中国“四大古都”之一,拥有6项世界遗产,是世界上拥有文化遗产项目数最多的城市,是一座有三千余年建城历史、八百六十余年建都史的历史文化名城,拥有众多历史名胜古迹和人文景观。
3、广州,简称穗,地处广东中南部,珠江三角洲中北缘,是中国的南大门,中国国家中心城市,国际大都市,国家三大综合性门户城市之一,世界著名的港口城市,国家的经济、金融、贸易、航运和会展中心,中国南方的政治、军事、文化、科教中心,国家综合交通枢纽,社会经济文化辐射力直指东南亚。
广州有着两千多年的历史,是中国历史文化名城,历史最悠久的对外通商口岸,海上丝绸之路的起点之一,有“千年商都”之称。
广州是岭南文化的代表、广府文化的兴盛之地。
作为中国对外贸易的窗口,广州外国人士众多,被称为“第三世界首都”,是全国华侨最多的大城市,与北京、上海并称“北上广”。
4、深圳,中华人民共和国副省级城市之一,计划单列市,经济特区,全国文明城市,国际花园城市,是中国四大一线城市之一,国际重要的空海枢纽和外贸口岸。
深圳是中国改革开放以来所设立的第一个经济特区,是中国改革开放的窗口,已发展为有相当影响力的国际化城市,创造了举世瞩目的“深圳速度”,是中国重要的高新技术研发和制造基地。
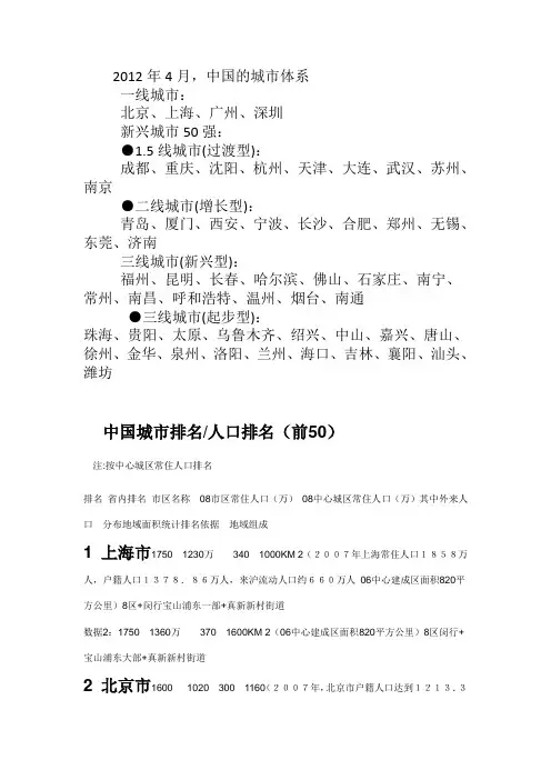
2012年4月,中国的城市体系一线城市:北京、上海、广州、深圳新兴城市50强:●1.5线城市(过渡型):成都、重庆、沈阳、杭州、天津、大连、武汉、苏州、南京●二线城市(增长型):青岛、厦门、西安、宁波、长沙、合肥、郑州、无锡、东莞、济南三线城市(新兴型):福州、昆明、长春、哈尔滨、佛山、石家庄、南宁、常州、南昌、呼和浩特、温州、烟台、南通●三线城市(起步型):珠海、贵阳、太原、乌鲁木齐、绍兴、中山、嘉兴、唐山、徐州、金华、泉州、洛阳、兰州、海口、吉林、襄阳、汕头、潍坊中国城市排名/人口排名(前50)注:按中心城区常住人口排名排名省内排名市区名称08市区常住人口(万)08中心城区常住人口(万)其中外来人口分布地域面积统计排名依据地域组成1 上海市1750 1230万340 1000KM 2(2007年上海常住人口1858万人,户籍人口1378.86万人,来沪流动人口约660万人06中心建成区面积820平方公里)8区+闵行宝山浦东一部+真新新村街道数据2:1750 1360万370 1600KM 2(06中心建成区面积820平方公里)8区闵行+宝山浦东大部+真新新村街道2 北京市1600 1020 300 1160(2007年,北京市户籍人口达到1213.3万人,外来人口419.7万人城镇人口达1379.9万人06建成区面积1182平方公里中心建成区面积770平方公里,原规划城区面积1042平方公里)8区3 粤1 广州市1020 680 195 920(07 建成区面积780平方公里规划2010年广州的城市建成区面积将扩大到1000平方公里,并以新区建设为主,抽疏老城区的人口。
届时广州的城镇人口将从2005年的601万人增加到1040万人2010年全市总人口1290万,其中市辖10区1090万。
在空间分布上,中心组团总人口715万,城镇人口662万;番禺组团总人口255万,城镇人口218万;花都总人口120万,城镇人口90万)中心5区+白云区街道+番禺2街道)+萝岗区街道(传统城区)数据2:广州市1020 860 300 1400 (07 建成区面积780平方公里)中心5区+白云区街道+番禺大部(沙湾以北)+萝岗区街道+佛山黄岐街道4 天津市960 570 85 1150 (截至2007年,天津市城镇化率已达76.31% 2007年,城镇人口为850.89万人06 中心建成区面积530平方公里中心城区是指外环绿化带围合的范围。
2014年全国房价排行榜综述日前,全国房地产市场数据中心统计的《2014年1月全国城市房价排行榜前100名》火热出炉,1月全国城市房价排行榜前10名分别是北京、上海、深圳、厦门、三亚、温州、杭州、广州、南京、天津。
其中,厦门以21741元/平方米的房价,超过广州位列全国第4,同比上涨18.94%。
2014年全国房价排行榜的火热出炉,其中有些城市让人觉得实至名归,也有一些城市的排名让热大跌眼镜。
在2014全国房价排行榜中,厦门一跃而成为第四超过广州不仅让人大跌眼镜。
2014年全国房价排行榜2014全国房价排行榜前100名出炉,北京、上海、深圳仍然位居全国前三名,不过令人大跌眼镜的是,排名第四的城市发生了变化,广州被厦门所代替,广州楼价仅排名第八。
广州房价却排到了厦门之后,是否表示广州的楼价已经下跌了?满堂红市场研究部高级经理周峰认为,楼价排行榜里面位置的上下变动,和楼价升跌是两回事,即便被厦门超越,但广州和厦门两地的楼价都在涨,只是厦门的涨幅较大而已。
厦门房价真的有那么高吗?虽然上述结论是否属实目前尚存疑问,但新年伊始厦门楼市的火爆的确是不争的事实。
不过,在房价高企、银根紧缩的大背景下,马年厦门楼市最终走向如何,目前仍扑朔迷离。
2014年全国房价排行榜2014年全国房价排行榜涨跌分析广州房价却排到了厦门之后,楼价排行榜里面位置的上下变动,和楼价升跌是两回事,即便被厦门超越,但广州和厦门两地的楼价都在涨,只是厦门的涨幅较大而已。
限价限签政策导致广州楼价偏低,显示的成交价格不能全面反映广州楼市的真实情况。
2014年1月份厦门共计销售商品住宅5141套,面积60.97万平方米。
这也是自2013年3月以来,厦门楼市单月成交的最高纪录。
一举终结了自去年6月以来成交量“七连跌”的局面。
2014年1月份,厦门批准预售商品房8701套,面积60.83万平方米,其中商品住宅2628套,面积30.56万平方米,面积同比涨幅83%。
2014年中国百强县市排行榜2014年中国百强县市,东部地区占据了60席,中部、西部和东北部分别占17席、14席和9席,山东、江苏和浙江三省占据了百强的将近半壁江山。
江苏省江阴市位列中国中小城市科学发展测评第一名,湖南省长沙县、辽宁省海城市继续稳居中部地区第一名和东北地区第一名,西部地区第一名则是内蒙古的准格尔旗。
排名、县域经济单位县域经济基本、竞争力等级、富裕程度、绿色指数国1 江苏江阴市 A+级 A+级 A+级国1 江苏昆山市 A+级 A+级 A+级国2 江苏张家港市 A+级 A+级 A+级国3 江苏常熟市 A+级 A+级 A+级国4 江苏太仓市 A+级 A+级 A+级国5 福建晋江市 A+级 A+级 A级国6 浙江慈溪市 A+级 A+级 A级国8 浙江义乌市 A+级 A+级 A级国9 浙江余姚市 A+级 A+级 A级国10 内蒙古准格尔旗 A+级 A+级 A级国11 山东龙口市 A+级 A+级 A+级国12 辽宁瓦房店市 A+级 A+级 A+级国13 湖南长沙县 A+级 A+级 A+级国14 广东增城市 A+级 A+级 A+级国15 四川双流县 A+级 A+级 A+级国16 浙江诸暨市 A+级 A+级 A级国18 内蒙古伊金霍洛旗 A+级 A+级 A级国19 江苏丹阳市 A+级 A+级 A+级☆国19 山东邹平县 A+级 A+级 A-级国20 山东文登市 A+级 A+级 A+级国21 陕西神木县 A+级 A+级 A级国22 山东滕州市 A+级 A级 A级国23 河北迁安市 A+级 A+级 A级国24 山东胶州市 A+级 A+级 A+级国25 山东荣成市 A+级 A+级 A+级国26 辽宁海城市 A+级 A级 A级国27 江苏海门市 A+级 A+级 A级国28 江苏靖江市 A+级 A+级 A级国29 山东寿光市 A+级 A+级 A+级国30 辽宁庄河市 A+级 A+级 A+级国31 江苏如皋市 A+级 A级 A+级国32 山东诸城市 A+级 A+级 A+级国33 浙江海宁市 A+级 A+级 A级国34 山东新泰市 A+级 A级 A级国35 山东邹城市 A+级 A级 A级☆国35 山东章丘市 A+级 A级 A+级国36 山东莱州市 A+级 A+级 A+级国37 山东招远市 A+级 A+级 A+级国38 江苏启东市 A+级 A+级 A级国39 辽宁大石桥市 A+级 A级 A级国40 江苏溧阳市 A+级 A+级 A级国41 辽宁普兰店市 A+级 A+级 A+级国42 山东平度市 A+级 A级 A+级国43 山东肥城市 A+级 A+级 A+级国45 福建福清市 A+级 A+级 A+级国46 福建南安市 A+级 A级 A+级国47 湖南浏阳市 A+级 A级 A级国48 江苏东台市 A+级 A级 A级国49 江苏邳州市 A+级 A级 A级国50 山东广饶县 A+级 A+级 A+级国51 浙江桐乡市 A+级 A+级 A级☆国51 江苏沭阳县 A+级 A-级 A级国52 浙江长兴县 A+级 A+级 A+级国54 江苏大丰市 A+级 A级 A级☆国54 新疆库尔勒市 A+级 A级 A+级国55 江苏泰兴市 A+级 A级 A+级国56 湖南宁乡县 A+级 A级 A级国57 浙江瑞安市 A+级 A+级 A级国58 江苏沛县 A+级 A级 A级国59 辽宁东港市 A+级 A级 A级国60 浙江富阳市 A+级 A+级 A级国61 河南新郑市 A+级 A级 A级国62 辽宁开原市 A+级 A级 A级国63 福建石狮市 A+级 A+级 A级国64 山东莱西市 A+级 A+级 A+级☆国64 福建龙海市 A+级 A级 A级国65 山西孝义市 A+级 A+级 A级国66 陕西府谷县 A+级 A+级 A级国67 江西南昌县 A+级 A级 A级国68 山东兖州市 A+级 A+级 A级国69 吉林延吉市 A+级 A+级 A+级国70 山东青州市 A+级 A级 A+级国71 山东高密市 A+级 A+级 A级国72 四川郫县 A+级 A+级 A+级国73 河北三河市 A+级 A+级 A级国74 江苏如东县 A+级 A级 A+级国75 江苏新沂市 A+级 A级 A级国76 山东蓬莱市 A+级 A+级 A+级国77 浙江平湖市 A+级 A+级 A+级国78 浙江永康市 A+级 A+级 A级国79 河北武安市 A+级 A级 A级国80 浙江宁海县 A+级 A+级 A+级国81 河南巩义市 A+级 A级 A级☆国81 黑龙江肇东市 A+级 A级 A级国82 辽宁大洼县 A+级 A+级 A级国83 辽宁凤城市 A+级 A级 A+级国84 浙江东阳市 A+级 A+级 A级国85 江苏兴化市 A+级 A级 A级国86 福建闽侯县 A+级 A级 A级☆国86 湖南醴陵市 A+级 A级 A级国87 辽宁新民市 A+级 A级 A+级☆国87 贵州盘县 A+级 A-级 A级☆国88 河南永城市 A+级 A-级 A级国89 江西丰城市 A+级 A级 A级☆国89 吉林农安县 A+级 A-级 A级国90 江苏建湖县 A+级 A级 A级国91 广东博罗县 A+级 A级 A级☆国91 陕西吴起县 A+级 A+级 A+级国92 浙江临海市 A+级 A+级 A级国93 江苏赣榆县 A+级 A级 A级☆国93 吉林公主岭市 A+级 A-级 A级国95 江苏东海县 A+级 A级 A级国96 浙江嘉善县 A+级 A+级 A级国97 福建长乐市 A+级 A+级 A+级国98 江苏扬中市 A+级 A+级 A+级国99 浙江象山县 A+级 A+级 A级国100 江苏仪征市 A+级 A+级 A级这个数据是否真实不得而知,但这些上榜的县市的确在国内很有名气,甚至超过了地级市的综合实力。
2016年1月19日,国家统计局公布:2015年中国国内生产总值GDP达676708亿元,比上年增长6.9%,为1990年以来首次"破7",增速创25年新低。
城市GDP方面:截至2016年1月19日,全国大部分城市的2015年经济运行数据已经公布,根据信息汇总,2015年中国城市GDP(经济总量)100强排名如下:GDP最高的四大经济强省方面:广东21个省辖市中,9个进入全国百强;江苏13个省辖市全部进入全国百强,是唯一所有省辖市都跻身全国百强的省份;山东17个省辖市中,15个进入全国百强,百强城市数量居全国各省首位;浙江11个省辖市中,8个进入全国百强。
详细排名:1. 上海25300 亿元,同比增长6.8%(人口:2425 万)2. 北京23000 亿元,同比增长6.7%(人口:2168 万)3. 广州(广东1)18100 亿元,同比增长8.3%(人口:1667 万)4. 深圳(广东2)17500 亿元,同比增长8.9%(人口:1077 万)5. 天津17200 亿元,同比增长9.4%(人口:1516 万)6. 重庆16100 亿元,同比增长11%(人口:3001 万)7. 苏州(江苏1)14400 亿元,同比增长7.5%(人口:1060 万)8. 武汉(湖北1)11000 亿元,同比增长8.8%(人口:1033 万)9. 成都(四川1)10800 亿元,同比增长8%(人口:万1442)10. 杭州(浙江1)10100 亿元,同比增长11%(人口:889 万)11. 南京(江苏2)9600 亿元,同比增长9.2%(人口:821 万)12. 青岛(山东1)9400 亿元,同比增长8.2%(人口:871 万)13. 长沙(湖南1)8600 亿元,同比增长9.7%(人口:731 万)14. 无锡(江苏3)8500 亿元,同比增长7.1%(人口:650 万)15. 佛山(广东3)8200 亿元,同比增长8.3%(人口:720 万)16. 宁波(浙江2)8000 亿元,同比增长7.5%(人口:781 万)17. 大连(辽宁1)7800 亿元,同比增长3.8%(人口:669 万)18. 郑州(河南1)7450 亿元,同比增长9.6%(人口:937 万)19. 沈阳(辽宁2)7280 亿元,同比增长3.5%(人口:828 万)20. 烟台(山东2)6300 亿元,同比增长8%(人口:702 万)21. 济南(山东3)6280 亿元,同比增长8%(人口:706 万)22. 东莞(广东4)6200 亿元,同比增长7.8%(人口:831 万)23. 泉州(福建1)6150 亿元,同比增长8.5%(人口:829 万)24. 南通(江苏4)6120 亿元,同比增长9%(人口:730 万)25. 唐山(河北1)6050 亿元,同比增长7%(人口:753 万)26. 西安(陕西1)6000 亿元,同比增长7.8%(人口:862 万)27. 哈尔滨(黑龙江1)5750 亿元,同比增长6.9%(人口:1001 万)28. 福州(福建2)5670 亿元,同比增长9.4%(人口:734 万)29. 长春(吉林1)5650 亿元,同比增长8.8%(人口:767 万)30. 石家庄(河北2)5620 亿元,同比增长8%(人口:1049 万)31. 合肥(安徽1)5600 亿元,同比增长10.5%(人口:769 万)32. 潍坊(山东4)5320 亿元,同比增长8%(人口:924 万)33. 徐州(江苏5)5250 亿元,同比增长9.5%(人口:862 万)34. 常州(江苏6)5200 亿元,同比增长9.1%(人口:469 万)35. 温州(浙江3)4610 亿元,同比增长8%(919 万)36. 绍兴(浙江4)4400 亿元,同比增长7.1%(501 万)37. 鄂尔多斯(内蒙古1)4360 亿元,同比增长7.6%(人口:201 万)38. 大庆(黑龙江2)4280 亿元,同比增长5%(人口:281 万)39. 济宁(山东5)4220 亿元,同比增长8.4%(人口:808 万)40. 淄博(山东6)4200 亿元,同比增长7%(人口:461 万)41. 盐城(江苏7)4180 亿元,同比增长10%(人口:721 万)42. 扬州(江苏8)4080 亿元,同比增长10%(人口:461 万)43. 昆明(云南1)4050 亿元,同比增长8%(人口:726 万)44. 南昌(江西1)4000 亿元,同比增长9.6%(人口:524 万)45. 临沂(山东7)3820 亿元,同比增长7%(人口:1083 万)46. 东营(山东8)3750 亿元,同比增长10%(人口:万)47. 包头(内蒙古2)3689 亿元,同比增长7.9%(人口:276 万)48. 台州(浙江5)3680 亿元,同比增长6.7%(人口:603 万)49. 泰州(江苏9)3600 亿元,同比增长9.9%(人口:508 万)50. 嘉兴(浙江6)3592 亿元,同比增长%(人口:455 万)51. 洛阳(河南2)3576 亿元,同比增长8.9%(人口:662 万)52. 厦门(福建3)3565 亿元,同比增长7%(人口:367 万)53. 镇江(江苏10)3560 亿元,同比增长9.5%(人口:311 万)54. 金华(浙江7)3462 亿元,同比增长7.9%(人口:536 万)55. 南宁(广西1)3425 亿元,同比增长8.8%(人口:666 万)56. 沧州(河北3)3420 亿元,同比增长7.6%(人口:680 万)57. 襄阳(湖北2)3400 亿元,同比增长9%(人口:550 万)58. 宜昌(湖北3)3332 亿元,同比增长9%(人口:405 万)59. 邯郸(河北4)3300 亿元,同比增长6.5%(人口:917 万)60. 泰安(山东9)3292 亿元,同比增长8.5%(人口:556 万)61. 榆林(陕西2)3290 亿元,同比增长8%(人口:335 万)62. 惠州(广东5)3140 亿元,同比增长9%(人口:470 万)63. 呼和浩特(内蒙古3)3091 亿元,同比增长8%(人口:300 万)64. 威海(山东10)3060 亿元,同比增长9%(人口:280 万)65. 中山(广东6)3010 亿元,同比增长8%(人口:312 万)66. 保定(河北5)2988 亿元,同比增长6.7%(人口:1017 万)67. 吉林(吉林2)2950 亿元,同比增长6%(人口:441 万)68. 鞍山(辽宁3)2941 亿元,同比增长6%(人口:364 万)69. 南阳(河南3)2916 亿元,同比增长9%(人口:1009 万)71. 岳阳(湖南2)2790 亿元,同比增长8.7%(人口:559 万)72. 太原(山西1)2753 亿元,同比增长8.8%(人口:429 万)73. 聊城(山东12)2739 亿元,同比增长8.9%(人口:591 万)74. 乌鲁木齐(新疆1)2730 亿元,同比增长10.1%(人口:353 万)75. 常德(湖南3)2720 亿元,同比增长8.9%(人口:607 万)76. 漳州(福建4)2700 亿元,同比增长10.9%(人口:496 万)77. 贵阳(贵州1)2692 亿元,同比增长12%(人口:468 万)78. 淮安(江苏11)2650 亿元,同比增长10%(人口:560 万)79. 衡阳(湖南4)2603 亿元,同比增长8.7%(人口:810 万)80. 茂名(广东7)2534 亿元,同比增长7.9%(人口:601 万)81. 滨州(山东13)2510 亿元,同比增长7%(人口:380 万)82. 芜湖(安徽2)2440 亿元,同比增长10%(人口:361 万)83. 湛江(广东8)2438 亿元,同比增长8%(人口:716 万)84. 菏泽(山东14)2400 亿元,同比增长9.1%(人口:843 万)85. 柳州(广西2)2398 亿元,同比增长7.2%(人口:375 万).86. 株洲(湖南5)2350 亿元,同比增长9.5%(人口:395 万).87. 许昌(河南4)2318 亿元,同比增长8.5%(人口:431 万).89. 咸阳(陕西3)2300 亿元,同比增长8.6%(人口:495 万)90. 廊坊(河北5)2230 亿元,同比增长8.5%(人口:450 万)91. 枣庄(山东15)2215 亿元,同比增长7%(人口:394 万)92. 周口(河南5)2199 亿元,同比增长8.9%(人口:880 万)93. 连云港(江苏12)2141 亿元,同比增长9%(人口:507 万)94. 湖州(浙江8)2100 亿元,同比增长9%(人口:262 万)95. 宿迁(江苏13)2052 亿元,同比增长%(人口:572 万)96. 新乡(河南6)2030 亿元,同比增长7.8%(人口:600 万)97. 通辽(内蒙古4)2028 亿元,同比增长8%(人口:313 万)98. 遵义(贵州2)2025 亿元,同比增长14.6%(人口:800 万)99. 郴州(湖南6)2021 亿元,同比增长8.2%(人口:469 万)100. 兰州(甘肃1)2000 亿元,同比增长8.2%(人口:401 万)。
最权威最真实的中国城市城区常住人口排名-红豆社区[原文地址]101 粤10 珠海市140 68 30 240(2005年,我市城镇比为87.9,城镇人口124.32万人,占常住人口的87.9%,各区城镇人口比重各区城镇人口占总人口比重如下:香洲区100%斗门区55.20%金湾区96.29% 07中心建成区面积108平方公里)香洲区大部(不含唐家湾离岛)数据2: 140 110 50 630(2005年,我市城镇比为87.9,城镇人口124.32万人,占常住人口的87.9%,各区城镇人口比重各区城镇人口占总人口比重如下:香洲区100%斗门区55.20%金湾区96.29% 07中心建成区面积108平方公里)香洲区+南屏湾仔102 黑5 佳木斯市98 68 10 163(05佳木斯市人口237万,其中城镇人口125万中心建成区面积51平方公里)中心4区+郊区长青乡103 皖4 蚌埠市100 68 7 200 (07中心建成区面积97平方公里规划到2010年市区人口达100万人以上,市区建成区面积扩大到100平方公里以上)4区大部104辽7 营口市115 65 13 236(05总人口230万,其中城镇人口98.2万06建成区面积93平方公里,规划到2010年,城市人口134.79万人,建成区面积149.3平方公里)2区+老边区街道路南镇边城镇105 苏11 泰州市95 65 10 200(2007年末全市户籍总人口为504 万人,常住人口为458.02万人,其中城镇常住人口218.02万人,07中心建成区面积60平方公里原规划到2010年,中心城市建成区面积60平方公里,人口55万)2区106 豫8 焦作市95 65 7 180(06总人口352.03万,其中市区人口81.12万,城镇人口133.1万07中心建成区面积80平方公里规划2010年建成区面积100平方公里,人口100万)山阳解放2区+中站区马村区街道107 浙8 金华市 115 65 15 200 (07城区人口45.41 万建成区面积68.79平方公里规划2010年建成区面积82.4Km2,市区人口80万人)2区大部108 粤11 江门市185 65 15 182 (08中心3区建成区面积137平方公里,06含县198平方公里规划人口2010年为128万人,规划建成区面积2010年达到135平方公里)2区街道109 豫9 许昌市55 65 13 170(全市2007年末总人口454.41万人,城镇人口153.49万人中心建成区面积63平方公里,原规划2010年建成区面积60平方公里,人口50万)市区+许昌县一部110 豫10 开封市95 65 5 180( 06城区建成面积已达81平方公里,中心城区人口达90万。
牛了 2014gdp城市排名 2014年中国城市gdp排名 2014年全国各城市gdp排名2014-1-13 广东2013年全年地区生产总值570671.96亿元,比上年增长8.2%江苏2013年全年地区生产总值540582.22亿元,比上年增长10.1%山东2013年全年地区生产总值500133.24亿元,比上年增长9.8%浙江2013年全年地区生产总值346064.3亿元,比上年增长8%河南2013年全年地区生产总值298105.14亿元,比上年增长10.1%河北2013年全年地区生产总值265756.01亿元,比上年增长9.6%辽宁2013年全年地区生产总值2480170.3亿元,比上年增长9.5%四川2013年全年地区生产总值238499.8亿元,比上年增长12.6%湖北2013年全年地区生产总值222509.16亿元,比上年增长11.3%湖南2013年全年地区生产总值221549.23亿元,比上年增长11.3%上海2013年全年地区生产总值201010.33亿元,比上年增长7.5%福建2013年全年地区生产总值197019.78亿元,比上年增长11.4%北京2013年全年地区生产总值178010.02亿元,比上年增长7.7%安徽2013年全年地区生产总值172129.05亿元,比上年增长12.1%内蒙古2013全年年地区生产总值159888.34亿元,比上年增长11.7%陕西2013年全年地区生产总值144519.18亿元,比上年增长12.9%黑龙江2013年全年地区生产总值136918.57亿元,比上年增长12%广西2013年全年地区生产总值130319.04亿元,比上年增长11.3%江西2013年全年地区生产总值129489.48亿元,比上年增长11%天津2013年全年地区生产总值128859.18亿元,比上年增长13.8%山西2013年全年地区生产总值121129.81亿元,比上年增长10.1%吉林2013年全年地区生产总值119379.82亿元,比上年增长12%重庆2013年全年地区生产总值114599亿,比上年增长13.6%云南2013年全年地区生产总值103098.8亿元,比上年增长13.0%新疆2013年全年地区生产总值74669.32亿元,比上年增长12%贵州2013年全年地区生产总值68029.2亿元,比上年增长14%甘肃2013年全年地区生产总值56509.2亿元,比上年增长13%海南2013年全年地区生产总值2855.26亿元,比上年增长9.1%宁夏2013年全年地区生产总值23260.64亿元,比上年增长11.5%青海2013年全年地区生产总值18840.54亿元,比上年增长12.3%西藏2013年全年地区生产总值6950.58亿元,比上年增长12%排名城市生产总值省份1 上海191950.6 沪3 广州市123030 广东4 深圳市115020 广东5 天津111900.9 津6 苏州105000 江苏7 重庆100110 俞8 成都市70800 四川9 杭州市70101.8 浙江10 无锡69000 江苏11 武汉市67000 湖北12 青岛66000(预)山东13 佛山市65080 广东14 南京61400 江苏15 大连61000 辽宁16 宁波市60100.4 浙江17 沈阳59500 辽宁18 长沙市56000 湖南19 唐山54000 河北20 烟台49000 山东21 郑州市49000 河南22 东莞市47350 广东24 哈尔滨42720 黑龙江25 泉州市42700 福建26 南通41000江苏27 长春40400 吉林28 石家庄40000河北29 西安市38640.2 陕西30 福州市37050 福建31 大庆37000 黑龙江32 徐州36000 江苏33 常州36000 江苏34 合肥市36000 安徽35 潍坊34500(预) 山东36 温州市33370.1 浙江37 淄博32800 山东38 绍兴市32000 浙江39 鄂尔多斯30000 内蒙古40 包头市29500(预) 内蒙古41 济宁28200(预) 山东42 盐城27600 江苏43 洛阳市27230 河南45 嘉兴市26680.1 浙江46 东营26500(预) 山东47 扬州26300 江苏48 南昌市26100 江西49 台州市26100(预) 浙江50 沧州26000 河北451 邯郸26000 河北52 厦门市25270 福建53 昆明市25000 云南54 鞍山24440 辽宁55 保定24000 河北56 泰州24000 江苏57 金华市24000 浙江58 镇江23000 江苏59 吉林22780 吉林60 榆林市22100 陕西61 南阳市22000 河南62 中山市21900 广东63 南宁市21900 广西64 呼和浩特21650 内蒙古65 泰安21500(预) 山东66 宜昌市21400.6 湖北67 襄阳市21320.2 湖北68 威海21000(预) 山东69 惠州市20979 广东70 太原20509 山西171 德州19509 山东72 岳阳市19009 湖南73 江门市18309.6 广东74 聊城18309(预) 山东75 常德市18009 湖南76 滨州17809 山东77 漳州市17689.9 福建78 乌鲁木齐17009 新疆79 淮安16689 江苏80 廊坊16509 河北81 湛江市16509 广东82 茂名市16259 广东83 芜湖市16009 安徽84 枣庄15609 山东85 平顶山市15609 河南86 安阳市15609 河南87 许昌市15509 河南88 株洲市15509 湖南89 柳州市15439 广西90 湖州市15209 浙江91 焦作市14909 河南92 通辽市14599 内蒙古93 新乡市14509(预) 河南94 菏泽14409(预) 山东95 邢台14269 河北96 汕头市14259 广东97 衡阳市14209 湖南98 周口市14179.4 河南99 连云港14109 江苏100 珠海市14039 广东2014gdp城市排名2014gdp排名2014年中国城市gdp排名2014gdp预测2014年gdp2014gdp2014城市gdp预测成都2014gdp2014gdp中国2014年中国gdp2014中国人均gdp2014中国gdp2014中国gdp预测2014年中国gdp总量2014年中国gdp预测世界gdp2014排名gdp2014各国gdp2014排名2014gdp排名省份2013gdp排名省份中国gdp2014排名中国gdp2014世界排名中国城市gdp2014全球gdp2014排名城市gdp2014排名gdp排名2014。
回复1楼2014-01-06 14:16()香港,全称中华人民共和国香港特别行政区,是繁华的国际大都市,是仅次于伦敦和纽约的全球第三大金融中心。
为“纽伦港”之一。
香港是中西方文化交融之地,是全球最安全、富裕、繁荣的地区之一,也是国际和亚太区重要的金融、航运枢纽和最具竞争力的城市之一,经济自由度常年高居世界前列,有“东方之珠”、“美食天堂”和“购物天堂”等美誉。
举报 |伊戈奥达拉副省长121、上海,简称“沪”或“申”,中国第一大城市,中华人民共和国直辖市之一,中国国家中心城回复(77)2楼2014-01-06 14:17回复(60)4楼2014-01-06 14:18市,中国的经济、金融中心,繁荣的国际大都市,是中国首个自贸区“中国(上海)自由贸易试验区”的所在地。
上海是中国最著名的工商业城市和国际大都市,是全国最大的综合性工业城市,亦为中国的经济、交通、科技、工业、金融、贸易、会展和航运中心。
GDP 总量居中国城市之首。
上海港货物吞吐量和集装箱吞吐量均居世界第一,是一个良好的滨江滨海国际性港口。
上海正致力于在2020年建成国际金融、航运和贸易中心。
举报 |伊戈奥达拉副省长122、北京,中华人民共和国首都、直辖市和国家中心城市,中国的政治中心、文化中心,中国第二大城市。
是世界著名古都和现代化国际大都市。
中华人民共和国中央人民政府和全国人民代表大会所在地。
北京是中国“四大古都”之一,拥有6项世界遗产,是世界上拥有文化遗产项目数最多的城市,是一座有三千余年建城历史、八百六十余年建都史的历史文化名城,拥有众多历史名胜古迹和人文景观。
举报 |伊戈奥达拉副省长12回复(123)6楼2014-01-06 14:19台北,位于台湾岛北部的台北盆地,四周均与新北市接壤,是台湾政治、经济、文化、商业与传播等的中心。
西界淡水河及其支流新店溪,东至南港附近,南至木栅以南丘陵区,北包大屯山东南麓。
东西宽处20.5公里,南北长约28公里。
2009年中国城市GDP排名(前100名)排名城市GDP(亿元)增幅1上海市14900.938.2%(沪)2北京市11865.910.1%(京)3⼴州市9112.7611.5%(⼴东1)4深圳市8201.2410.5%(⼴东2)5天津市7500.816.5%(津)6苏州市740011%(江苏1)7重庆市6528.714.9%(渝)8杭州市5098.6610%(浙江1)9⽆锡市499211.5%(江苏2)10青岛市4890.3311%(⼭东1)11佛⼭市4814.5013.5%(⼴东3)12武汉市4560.0213%(湖北1)13成都市4502.614.7%(四川1)14⼤连市4417.715%(辽宁1)15沈阳市435914.1%(辽宁2)16宁波市4214.68.6%(浙江2)17南京市417011.5%(江苏3)18唐⼭市380011%(河北1)19东莞市3763.26 5.3%(⼴东4)20长沙市3744.814.7%(湖南1)21烟台市3728.712.4%(⼭东2)22济南市335012%(⼭东3)23郑州市330012%(河南1)24哈尔滨市3258.113%(⿊龙江1)25⽯家庄市3114.811.1%(河北2)26泉州市3002.312.5%(福建1)27长春市291915%(吉林1)28南通市2872.814%(江苏4)29潍坊市2727.812%(⼭东4)30西安市2719.114.5%(陕西1)31温州市2527.888.5%(浙江3)32福州市2520.6912.6%(福建2)33常州市2518.711.7%(江苏5)34淄博市2473.113.2%(⼭东5)35徐州市2390.1613.9%(江苏6)36绍兴市2375.469.3%(浙江4)37济宁市2279.1912.7%(⼭东6)38包头市2168.817.6%(内蒙古1)39邯郸市215011%(河北3)40⼤庆市212012.1%(⿊龙江2)41临沂市2110.1813.4%(⼭东7)42合肥市2102.1217.3%(安徽1)43鄂尔多斯210023%(内蒙古2)44东营市2076.6112.4%(⼭东8)45洛阳市207413%(河南2)46台州市2025.478.5%(浙江5)47威海市1969.3612.8%(⼭东9)48嘉兴市1917.969.3%(浙江6)49鞍⼭市191512%(辽宁3)50沧州市1862.511%(河北4)51盐城市186013.5%(江苏7)52南昌市1837.513.1%(江西1)53昆明市1808.6512%(云南1)54扬州市180013.5%(江苏8)55保定市179012%(河北5)56南阳市178011%(河南3)57⾦华市1765.949%(浙江7)58泰安市170013%(⼭东10)59泰州市165014%(江苏9)60厦门市16198%(福建3)61镇江市158013.5%(江苏10)61镇江市158013.5%(江苏10)62中⼭市1564.4310.2%(⼴东5)63太原市1545.24 2.6%(⼭西1)64德州市153012%(⼭东11)65呼和浩特152017%(内蒙古3)66吉林市150016%(吉林2)67南宁市149215%(⼴西1)68惠州市1410.4013.2%(⼴东6)69江门市1355.2610.6%(⼴东7)70聊城市134012.3%(⼭东12)71滨州市132012.5%(⼭东13) 72榆林市1302.3113.3%(陕西2) 73岳阳市125913.5%(湖南2) 74宜昌市1245.615.1%(湖北2) 75茂名市1239.810.3%(⼴东8) 76常德市1239.215%(湖南3) 77枣庄市120112.6%(⼭东14) 78襄樊市120115%(湖北3) 79许昌市117612.6%(河南4) 80廊坊市117012%(河北6) 81衡阳市116814.2%(湖南4) 82湛江市1156.1710.6(⼴东9) 83安阳市115511.5%(河南6) 84平顶⼭114012.1%(河南5) 85湖州市1111.510.2%(浙江8) 86漳州市1105.7012.8%(福建4) 87乌鲁⽊齐10959.5%(新疆1) 88邢台市109010%(河北7) 89焦作市108511%(河南7) 90周⼝市107311%(河南8) 91新乡市1054.5713%(河南9) 92珠海市1037.7 6.6(⼴东10) 93汕头市103510.5(⼴东11) 94商丘市1032.911.2(河南10) 95柳州市1030.0215.7%(⼴西2) 96淮安市103013.5%(安徽2) 97株洲市102014%(湖南5) 98通辽市101521%(内蒙古4) 99信阳市97512.8%(河南11) 100菏泽市95314%(⼭东15)。
2014年中国城市排名100强之三2014年中国城市排名100强之三56、潍坊,位于山东半岛中部,是风筝的发祥地,是举世闻名的世界风筝都,为国际风筝联合会组织总部所在地,也是“国际风筝会”(又称“风筝节”)庆典活动的固定举办地点,因此又被称为“世界风筝之都”,也称作鸢都,是新二线城市。
潍坊是中国人居环境奖城市、国家环保模范城市、国家卫生城市、中国优秀旅游城市、国家园林城市,拥有全国著名的两个蔬菜基地,为中国北方大型的蔬菜生产地之一。
潍坊东邻青岛市、烟台市,西接淄博市、东营市,南连临沂市、日照市,北濒渤海莱州湾。
潍坊地扼山东内陆腹地通往半岛地区的咽喉,是山东半岛的交通枢纽。
胶济铁路横贯市境东西,现有潍坊港一个国家一类开放口岸、羊口港一个国家二类开放口岸。
潍坊机场已开通北京、上海、广州、海口、重庆、大连等航线,是全国四大航空邮件处理中心之一。
台南市,台湾五大直辖市之一,位于台湾省西南部的嘉南平原,西临台湾海峡、东依阿里山山脉、北接嘉义县、南与高雄市接壤,是台湾重要农业及蔗糖产区。
台南市旧名赤崁城,2010年12月25日起由原省辖台南县和台南市合并升格改制为直辖市,全市面积2,192平方公里,人口约188万(2012),是台湾第四大城市。
2012年国民生产总值2126.9亿元人民币,位居台湾各市县第六位。
57、鞍山,辽宁省第三大城市,沈阳经济区副中心城市,地处环渤海经济区腹地,辽东半岛中部,位于沈大黄金经济带的重要支点,是辽宁中部城市群与辽东半岛开放区的重要连接带。
鞍山是东北地区最大的钢铁工业城市,新中国钢铁工业的摇篮,中国第一钢铁工业城市,有着“共和国钢都”的美誉,因盛产岫玉,故而又有“中国玉都”之称。
鞍山亦是中国综合实力30强城市、中国优秀旅游城市、国家森林城市、国家卫生城市、中国特大城市之一,现辖4个市辖区、1个县级市、1个县和1个自治县。
58、大庆,黑龙江省第二大经济强市。
哈大齐工业走廊核心节点城市,综合实力位列全国地级城市第11位,是国务院批准的中国服务外包示范城市、全国文明城市、全国首批安全发展示范城市试点城市。
大庆是中国第一大油田、世界第十大油田大庆油田所在地;是一座以石油、石化为支柱产业的的著名工业城市。
工业产值达到东北第二位,人均GDP达到2万美元。
59、“鄂尔多斯”为蒙古语,意为“众多的宫殿”。
位于内蒙古自治区西南部,地处鄂尔多斯高原腹地。
东部、北部和西部分别与呼和浩特市、山西省,包头市、巴彦淖尔市,宁夏回族自治区、阿拉善盟隔河相望;南部与陕西省榆林市接壤。
鄂尔多斯市是内蒙古的经济新兴城市,呼包鄂城市群的中心城市之一。
60、惠州,地处广东省东南部,珠江三角洲东北端,南临南海大亚湾,毗邻深圳、香港,北连河源市,东接汕尾市,西邻东莞市和广州市,陆地面积1.13万平方公里,辖惠城区、惠阳区、惠东县、博罗县、龙门县等2区3县,并设有两个国家级开发区:大亚湾经济技术开发区、仲恺高新技术产业开发区,属珠三角经济区。
惠州是广东省历史文化名城,自古是东江流域的政治、经济、军事和文化中心,有岭南名郡、粤东门户之誉。
从唐朝到清朝末年,有480多位名人客寓或履临惠州,孕育了叶挺、廖仲恺、邓演达、叶亚来等杰出人士;惠州是中国近代抗争史的前沿阵地,曾建立华南抗日战争的主力部队—东江纵队;惠州是客家人的重要聚居地和集散地之一,旅居海外华人华侨、港澳台同胞居客家四州之首,被称为客家侨都。
61、临沂,地处山东东南,东近黄海,南邻江苏连云港、徐州,东接港城日照,西接枣庄、济宁、泰安,北靠淄博、潍坊。
是滑水运动之都,坐拥全国最大的市场集群,被誉为“物流之都,商贸名城”,是海关特批实行“旅游购物商品通关方式”的城市。
临沂古称琅琊,中华文明的源头之一,东夷文明和凤凰文化的重要发祥地,拥有数千年优秀文化积淀,是著名的文化名城,即有齐鲁积淀,又存楚越遗风,有“少昊故国、琅琊故郡、书法圣城、三圣之乡”之称,被誉为“钟灵毓秀之地,文韬武略之乡”,因其拥有大量历史文化古籍和深厚的文化底蕴,也被作称“书城”。
临沂是中国市场贸易博览会、书圣国际文化节的永久举办地。
62、湖州,地处浙江省北部,东邻上海,南接杭州,西依天目山,北濒太湖,与无锡、苏州隔湖相望,是环太湖地区唯一因湖而得名的城市。
湖州自古以来素有丝绸之府,鱼米之乡,文化之邦的美誉,且有南太湖明珠之称。
湖州是一座具有2300多年历史的江南古城,面积5818平方公里,有优美的自然景观和众多历史人文景观。
湖州是以上海浦东开发开放为龙头的长江三角洲地区“先行规划、先行发展”的14个重点城市之一。
改革开放以来,经济社会发展取得了显著的成绩。
63、东营,山东地级市,是国家规划的黄河三角洲的中心城市,石油之城、生态之城,中国优秀旅游城市,国家环境保护模范城市,东方湿地之城,智慧城市。
唐太宗东征时,曾在此安营扎寨,设东营、西营而得名。
是石油科学研究和文化教育中心之一,是中国第二大油田胜利油田所在地。
东营市经济发达,已形成12大商业群体。
东营港是国家一类开放口岸,是国务院确定的黄河三角洲区域中心港。
64、泰州,简称“泰”,取“祥泰之州”之意,江苏省中部的地级市,中国历史文化名城,地处长江下游北岸、长江三角洲北翼,是上海都市圈的中心城市之一。
泰州有2100多年的建城史,秦称海阳,汉称海陵,州建南唐,文昌北宋,兼融吴楚越之韵,汇聚江淮海之风。
泰州区位优越,有“水陆要津,咽喉据郡”、“儒风之盛,夙冠淮南”之誉。
700多年前,马可·波罗游历泰州,称赞“这城不很大,但各种尘世的幸福极多”。
泰州所辖县市(区)全部建成国家级生态示范区,全国百强县,同时泰州也是国家环保模范城市、江苏省园林城市、中国优秀旅游城市。
65、盐城,著名的东方湿地之都,拥有美丽的黄金海岸线,仙鹤神鹿的故乡,淮剧的发源地,是江苏省面积最大的地级市。
盐城全市地势平坦,河渠纵横,交通发达,物产富饶,素有“鱼米之乡”的美称。
盐城大多数人口是历朝江南移民后裔,因而传统文化和民众的心理状态都属于传统的江南文化范畴。
盐阜大地人杰地灵,名人数不胜数,如中国当代著名外交家乔冠华、南宋丞相陆秀夫等。
66、威海,2013城市排名出炉,威海被列为新二线城市。
威海,位于中国经济发达的山东省,是山东省下辖的地级市,地处胶东半岛最东端,北东南三面濒临黄海,北与辽东半岛相对,东及东南与朝鲜半岛和日本列岛隔海相望,西与烟台市接壤。
威海市是全国投资硬环境40优城市,也是全国综合经济实力50强城市。
1984年,威海成为第一批中国沿海开放城市。
1990年被评为中国第一个国家卫生城市。
1996年被建设部命名为国家园林城市。
1997年10月13日被国家环保部授予国家环境保护模范城市。
1999年1月成为第一批中国优秀旅游城市。
2003年10月6日获得联合国人居奖的中国城市。
2009年5月7日被评选为国家森林城市。
威海的冬天有着不逊于东北三省的降雪量,与烟台并称为中国著名的“雪窝”,形成了独特的海滨雪城。
67、舟山,浙江省辖地级市,是我国两个以群岛建立的地级市之一,由1390个岛屿组成,占全国的五分之一。
群岛之中,以舟山岛最大,其“形如舟揖”,故名舟山。
全市总面积2.22万平方公里,其中海域面积2.08万平方公里、陆域面积1440平方公里。
舟山拥有渔业、港口、旅游三大优势,是中国最大的海水产品生产、加工、销售基地,素有“东海鱼仓”和“中国渔都”之美称。
全市港湾众多、航道纵横、水深浪平,是中国屈指可数的天然深水良港。
舟山旅游集海洋文化景观和佛教文化于一体,拥有普陀山、嵊泗等风景名胜,构成了“千岛之城”独特的山海风光。
68、邯郸,河北省第三大城市,河北省域副中心城市之一,中原地区经济第二增长极,河北省南部地区中心城市。
邯郸拥有7300年文明史,3100年建城史,还有500多年的都城史。
邯郸历史悠久,文化底蕴深厚,是中华文明的重要发祥地之一。
悠久的历史孕育了众多文化,内涵博大精深,风格丰富多彩。
产业经济基础雄厚,素有“北方粮仓”、“冀南棉海”之称,是河北南部钢铁、纺织、电子基地。
邯郸市是国务院批准具有地方立法权的“较大的市”和市区人口超百万的特大城市,国家历史文化名城、中国优秀旅游城市、国家园林城市、全国双拥模范城、中国成语典故之都和中国散文之城、太极之乡,入选首批国家智慧城市试点。
69、江门市,是广东省中南部的一个地级市,地处珠江三角洲西部。
因位于西江与其支流蓬江的会合处,江南烟墩山和江北蓬莱山对峙如门,故名江门。
江门五邑是全国著名侨乡,侨乡文化独具魅力,有“中国第一侨乡”、中国曲艺之乡(粤剧)的美誉。
祖籍江门的华侨、华人和港澳台同胞近400万,分布在全世界五大洲107个国家和地区,其中,五邑籍华侨、华人分布在亚洲地区的约占20%,美洲地区的约占70%。
70、株洲,古称建宁,湖南省第二大城市。
株洲是全国两型社会综合配套改革试验区,国家老工业基地,中国十大最具投资价值城市之一,中国最重要的铁路枢纽之一,全国首批重点建设的八个工业城市之一。
株洲位于湖南省东部偏北,湘江下游,东界江西省萍乡市、莲花县、永新县及井冈山市,南连衡阳、郴州二市,西接湘潭市,北与长沙市毗邻。
株洲市现辖天元、芦淞、荷塘、石峰、云龙五区和县级醴陵市、株洲县、攸县、茶陵县、炎陵县5县市,以及113个乡镇。
株洲以努力保持综合竞争力中部地区非省会城市第一为目标。
71、汕头,位于广东省东部,韩江三角洲南端,“大珠三角”和“泛珠三角”经济圈的重要节点,是中国南方重要港口城市、沿海开放城市和著名侨乡,是粤东、赣南、闽西南一带的重要交通枢纽、进出口岸和商品集散地,是厦漳泉三角区、珠三角和海峡西岸经济带的重要连接点,拥有亚太地缘门户的独特区位优势。
素有“岭东门户、华南要冲”、“海滨邹鲁、美食之乡”的美称。
汕头是中国最早开放的经济特区,中国五大经济特区之一;粤东政治、经济、文化中心城市,也是海西经济区重要组成部分。
72、济宁,运河之都、孔孟之乡、礼仪之邦。
位于山东省的西南部。
是中国优秀旅游城市、山东省鲁南城市带中心城市。
山东西部经济隆起带发展高地。
济宁具有7000年的文明史,历史文化悠久,是东方文明、中华文明的重要发祥地之一。
因为地势较高,济水不能流到这片区域,相对于济水流域来说比较安宁,无水灾之患,所以有了“济宁”这个名称。
73、保定,位于华北平原中部、河北省中部,与北京、天津构成黄金三角,且互成犄角之势,自古是“北控三关,南达九省”的“通衢之地”,曾长期为河北的政治、经济、文化中心,是京津冀地区中心城市之一,保定即“永保大都(即元大都北京)安定”之意。
保定市是中国历史文化名城、对外开放城市、WWF低碳试点城市、中国优秀旅游城市、全国双拥模范城、戏曲之乡、游泳之乡、全国乒乓球重点城市、第二批公交都市试点城市,也被人们称为“长寿之城”、“冠军之城”,入选2008年2012年中国魅力城市200强。