库仑定律的发现
- 格式:doc
- 大小:407.00 KB
- 文档页数:5
库仑定律的发现现在物理学思想,与传统物理学思想的最大不同是:前者是解释和预测宇宙的现象,后者是揭示宇宙的“本质”.解释和预测宇宙的现象就是:按人类业已形成的数理逻辑体系,解释和预测宇宙.在现代物理学基础理论中,一般所使用的物理学基本原理,不可能在实验中得到验证,只能验证由这些物理学基本原理,产生的物理学理论所带来的实际效应(在经典物理学中叫物理“现象”). 因此,我们可以用这样或那样的基本原理,建立这样或那样的理论.在“众多”的“正确”理论中,我们可能淘汰一部分,只留下少数几种,甚至只保留一种.淘汰的标准就是理论的扩展性,或叫理论的普适性、广泛性,因为我们力求用尽量少的基本原理,解释尽量多的宇宙现象,这是一个涉及物理学中美学范畴的问题. 这种思想看起来带有浓重的人性化色彩(即主观性),带有强烈的“强人择原理”味道.这不仅有人会问:宇宙为什么要符合我们建立的数理逻辑?这又变成一个哲学问题了,回答只能是:因为他是我们是我们的宇宙,既然她孕育了我们,就应该让我们以自己的方式来了解她.恩格斯说:“只要自然科学在思维着,它的发展形式就是假设.” 【1】假设电荷是虚数的iQ ±.因为电荷无法直接测量,粒子携带电荷的大小,只能从作用力来推算,所以,不必拒绝虚数单位.设两个粒子各带电荷21,iQ iQ ,两个粒子之间电力满足库仑公式:221R Q Q k F =,此时应该把库仑定律微调,就是电荷带上虚数符号i.当1Q 与2Q 都为正电荷,则:2121Q Q iQ iQ -=⨯,此时电力为负,相斥.当1Q 与2Q 都为负电荷,则:()()2121Q Q Q i Q i -=-⨯-,此时电力为负,相斥.当1Q 与2Q 一正一负,则:()2121Q Q iQ Q i =⨯-,或者:()2121Q Q Q i iQ =-⨯此时电力F 为总为正,相吸.电力总体规律表现为:同性相斥,异性相吸.这个明显的规律性现代物理并没有给出合理的解释,而一旦把电荷看作是虚数物理量,电作用规律再显然不过.最早提出电力平方反比定律的是Priestley . Priestley 的好友富兰克林曾观察到放在金属杯中的软木小球完全不受金属杯上电荷的影响, 他把这现象告诉了Priestley, 希望他重做此实验. 1766年, Priestley 做了富兰克林提出的实验, 他使空腔金属容器带电, 发现其内表面没有电荷, 而且金属容器对放于其内部的电荷明显地没有作用力.他立刻想到这一现象与万有引力的情况非常相似.因此他猜想电力与万有引力有相同的规律, 即两个电荷间的作用力应与他们之间距离的平方成反比.在1767年Priestley写了一本《电的历史和现状》. 1769年, 爱丁堡的John Robison 首先用直接测量方法确定电力的定律, 他得到两个同号电荷的排斥力与其距离的2.06次方成反比.他推断正确的电力定律是平方反比律,他的研究结果是多年之后(1801年)发表才为人所知.1772年英国物理学家 Cavendish 遵循Priestley的思想以实验验证了电力平方反比定律.他将一个金属球形容器固定在一绝缘支柱上.用玻璃棒将两个金属半球固定在铰链于同一轴的两个木制框架, 使这两个半球构成与球形容器同心的绝缘导体球壳.用一根短导线连接球形容器和两个半球, 利用一根系于短导线上的丝线来移动导线.Cavendish先用短导线使球形容器与两半球相连.用莱顿瓶使两半球带电, 莱顿瓶的电位可事先测定, 随后通过丝线将短导线抽去.再将两半球移开, 并使之放电.然后用当时最准确的木髓球静电计检测球形容器上的带电状态.静电计并未检测到球形容器上有任何带电的迹象.他用实验和计算的方法得出电力与距离成反比的方次与2的差值不大于0.02.Cavendish的实验得出的定量结果与十三年后(1785年) Coulomb用扭秤直接测量所得的结果的准确度相当,但他的研究成果都没有发表.是一百年后Maxwell整理 Cavendish的大量手稿时才将上述结果公诸于世的.最为著名的是法国物理学家Coulomb的研究工作. Coulomb曾从事毛发和金属丝扭转弹性的研究, 这导致他在1777年发明了后来被称为Coulomb秤的扭转天平或扭秤. 1784年Coulomb发表论文, 介绍他发现的扭转力与线材直径、长度、扭转角度以及与线材物理特性有关的常数之间的关系,还介绍了用扭秤测量各种弱力的方法.同年, Coulomb响应法国科学院有赏征集研究船用罗盘,他的科学生涯开始从工程、建筑转向电、磁的研究.1785年Coulomb设计制作了一台精确的扭秤, 用扭秤实验证明了同号电荷的斥力遵从平方反比律,用振荡法证明异号电荷的吸引力也遵从平方反比定律.他的实验误差偏离平方为 4×10-2 . Coulomb的研究工作得到了普遍的承认, 而平方反比定律也就以Coulomb的名字( Coulomb`s law)来命名了.经典的引力公式和电力公式是: F引 = Gm2/r2 (1) F电 = Kq2/r2(2),其中,引力常数G = 6.673×10-8达因厘米2/克2,电力常数K = 8.988×1018达因厘米2/库仑2.G和K 都是实验值,它们各自有着复杂的量纲和远离1的系数,在两者之间看不出有什么内在的联系.我们期待,如果用最基本的自然常数组合取代经典的引力公式和电力公式中的系数,那么这两个物理公式之间的联系就会自然地浮现在我们面前.引力场依赖于两次微分.但是电磁场在特殊的情形下也满足两次微分的形式.此时,∑A μdx μ=0;同时还有许多性质,如旋度为零,散度等于电荷的平均密度.这正是静电场的形式,而所谓的电磁场则是这类特殊形式破缺的结果.引力场也是conservative force field ,引力线也不是闭合线,circulation theorem 依然成立.由于Gauss ,theorem 与Coulomb ,s law 的实质都是电力与距离的平方成反比,两者是完全等价的,正如《费曼物理学讲义》卷2中指出:“Gauss , theorem 只不过是用一种不同的形式来表述两电荷间的Coulomb ,s law.它们是完全等价的,只要我们记住电荷之间的作用力是径向的.”这里“电荷之间的作用力是径向的”是空间旋转对称性的必然结果.由电磁理论知,静电荷周围存在静电场 E ,当电荷以速度v ( v << c ) 运动时,其周围除存在电场外,还存在与电荷运动有关的磁场B ,电场场强与磁感应强度的数学表达式为:电场 E qr r k qr r ==14033πε ①磁场②库仑定律仅仅适用于真空中两个相对静止的点电荷之间的相互作用.历史上对库仑定律的检验是用ε表征的,它的定义是:F =k q1q2r2+ε,其中ε表征了电的相互作用力对反平方定律的偏离程度.到目前为止,检验库仑定律的实验所确立的最好上限是;ε≤6×10-16.表1 历史上各次实验的结果参考文献:【1】恩格斯《自然辩证法》于光远等编译,第24页。
库仑定律的发现和验证库仑定律是电磁学的基本定律之一。
它的建立既是实验经验的总结,也是理论研究的成果。
特别是力学中引力理论的发展,为静电学和静磁学提供了理论武器,使电磁学少走了许多弯路,直接形成了严密的定量规律。
从库仑定律的发现可以获得许多启示,对阐明物理学发展中理论和实验的关系,了解物理学的研究方法均会有所裨益。
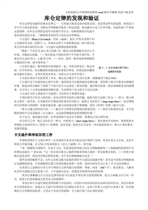
卡文迪什(Henry Cavendish ,1731~1810)。
他在1773年用两个同心金属壳作实验,如图2-1。
外球壳由两个半球装置而成,两半球合起来正好形成内球的同心球。
卡文迪什这样描述他的装置:“我取一个直径为12.1英寸的球,用一根实心的玻璃棒穿过中心当作轴,并覆盖以封蜡。
……然后把这个球封在两个中空的半球中间.半球直径为13.3英寸,1/20英寸厚。
……然后,我用一根导线将莱顿瓶的正极接到半球,使半球带电。
”卡文迪什通过一根导线将内外球联在一起,外球壳带电后,取走导线,打开外球壳,用木髓球验电器试验内球是否带电。
结果发现木髓球验电器没有指示,证明内球没有带电,电荷完全分布在外球上。
卡文迪什将这个实验重复了多次,确定电力服从平方反比定律,指数偏差不超过0.02。
卡文迪什这个实验的设计相当巧妙。
他用的是当年最原始的电测仪器,却获得了相当可靠而且精确的结果。
他成功的关键在于掌握了牛顿万有引力定律这一理论武器,通过数学处理,将直接测量变为间接测量,并且用上了示零法精确地判断结果,从而得到了电力的平方反比定律。
卡文迪什为什么要做这个实验呢?话还要从牛顿那里说起。
牛顿在研究万有引力的同时,还对自然界其他的力感兴趣。
他把当时已知的三种力——重力、磁力和电力放在一起考虑,认为都是在可感觉的距离内作用的力,他称之为长程力(long-range force )。
他企图找到另外两种力的规律,但都未能如愿。
磁力实验的结果不够精确。
他在《原理》的第三篇中写道:“重力与磁力的性质不同。
……磁力不与所吸引的物质的量成比例。
库仑定律的发现过程与启示0703100226 易海涛07材控02班库仑定律可以说是一个实验定律,也可以说是牛顿引力定律在电学和磁学中的“推论”。
如果说它是一个实验定律,库仑扭称实验起到了重要作用,而电摆实验则起了决定作用;即便是这样,库仑仍然借鉴了引力理论,模仿万有引力的大小与两物体的质量成正比的关系,认为两电荷之间的作用力与两电荷的电量也成正比关系。
如果说它是牛顿万有引力定律的推论,那么普利斯特利和卡文迪许等人也做了大量工作。
因此,从各个角度考察库仑定律,重新准确的对它进行认识,确实是非常必要的。
一、科学家对电力的早期研究人类对电现象的认识、研究,经历了很长的时间。
直到16世纪人们才对电的现象有了深入的认识。
吉尔伯特比较系统地研究了静电现象,第一个提出了比较系统原始理论,并引人了“电吸引”这个概念。
但是吉尔伯特的工作仍停留在定性的阶段,进展不大。
18世纪中叶,人们借助于万有引力定律,对电和磁做了种种猜测。
18世纪后期,科学家开始了电荷相互作用的研究。
富兰克林最早观察到电荷只分布在导体表面。
普利斯特利重复了富兰克林的实验,在《电学的历史和现状》一书中他根据牛顿的《自然哲学的数学原理》最先预言电荷之间的作用力只能与距离平方成反比。
虽然这个思想很重要,但是普利斯特利的结论在当时并没有得到科学界的重视。
在库仑定律提出前有两个人曾作过定量的实验研究,并得到明确的结论。
可惜,都没有及时发表而未对科学的发展起到应有的推动作用。
一位是英国爱丁堡大学的罗宾逊,认为电力服从平方反比律,并且得到指数n=2.06,从而电学的研究也就开始进行精确研究。
不过,他的这项工作直到1801年才发表。
另一位是英国的卡文迪许。
1772~1773年间,他做了双层同心球实验,第一次精确测量出电作用力与距离的关系。
发现带电导体的电荷全部分布在表面而内部不带电。
卡文迪许进一步分析,得到n=20.02。
他的这个同心球实验结果在当时的条件下是相当精确的。
库仑法原理库仑法原理是电磁学中的一个基本定律,它描述了电荷之间的相互作用。
这个定律由法国物理学家查尔斯·奥古斯丁·德库仑于18世纪末发现,并被称为库仑定律。
库仑法原理是电磁学的基础,对于理解和研究电荷和电场之间的相互作用具有重要意义。
库仑法原理可以简单地表述为:两个电荷之间的相互作用力与它们之间的距离成反比,与它们的电荷量的乘积成正比。
具体地说,如果两个电荷之间的距离增加一倍,相互作用力就会减小为原来的1/4;而如果两个电荷之间的距离减小为原来的1/2,相互作用力就会增大为原来的4倍。
这种反比关系体现了电荷之间的静电相互作用。
库仑法原理的数学表达式是F = k * (|q1| * |q2|) / r^2,其中F是两个电荷之间的相互作用力,k是一个常数,q1和q2是两个电荷的电荷量,r是它们之间的距离。
这个公式揭示了库仑法原理的定量关系。
库仑法原理的应用非常广泛。
在静电学中,我们可以利用库仑法原理来计算电荷之间的相互作用力,从而研究电荷的分布和电场的性质。
在电动力学中,库仑法原理也是基础定律之一,可以用来解释电磁感应和电磁波的传播。
除了理论研究,库仑法原理还有许多实际应用。
例如,它可以用来解释静电现象和带电物体之间的相互作用。
在静电喷涂、静电除尘等工艺中,库仑法原理被广泛应用。
此外,库仑法原理还可以用来研究离子束加速器、粒子加速器等高能物理实验装置的设计和原理。
库仑法原理不仅在电磁学中有重要地位,还与其他学科有着紧密联系。
在原子物理和化学中,库仑法原理被用来解释原子核的结构和化学键的形成。
在生物学中,库仑法原理也有重要应用,例如在研究电荷对生物大分子的相互作用和蛋白质折叠等方面。
库仑法原理是电磁学中的一个基本定律,描述了电荷之间的相互作用。
它的发现和应用对于理解和研究电磁现象具有重要意义。
通过库仑法原理,我们可以深入了解电荷和电场的性质,推动科学技术的发展和应用。
库仑定律的发现和验证库仑定律是电磁学的基本定律之一。
它的建立既是实验经验的总结,也是理论研究的成果。
特别是力学中引力理论的发展,为静电学和静磁学提供了理论武器,使电磁学少走了许多弯路,直接形成了严密的定量规律。
从库仑定律的发现和验证可以获得许多启示,对阐明物理学发展中理论和实验的关系,了解物理学的研究方法均会有所裨益。
一. 库仑定律的发现1.1 从万有引力得到的启示18世纪中叶,牛顿力学已经取得辉煌胜利,人们借助于万有引力的规律,对电力和磁力作了种猜测。
德国柏林科学院院士爱皮努斯(F.U.T. Aepinus, 1724-1802)1759年对电力作了研究。
他在书中假设电荷之间的斥力和吸力随带电物体的距离的减少而增大,于是对静电感应现象作出了更完善的解释。
不过,他并没有实际测量电荷间的作用力,因而只是一种猜测。
1760年,D.伯努利首先猜测电力会不会也跟万有引力一样,服从平方反比定律。
他的想法显然有一定的代表性,因为平方反比定律在牛顿的形而上学自然观中是很自然的观念,如果不是平方反比,牛顿力学的空间概念就要重新修改。
富兰克林的空罐实验(也叫冰桶实验)对电力规律有重要启示。
1755年,他在给兰宁(John Lining)的信中,提到过这样的实验:“我把一只品脱银罐放在电支架(按:即绝缘支架)上,使它带电,用丝线吊着一个直径约为1英寸的木椭球,放进银罐中,直到触及罐的底部,但是,当取出时,却没有发现接触使它带电,象从外部接触的那样。
”富兰克林的这封信不久跟其他有关天电和尖端放电等问题的信件,被人们整理公开发表流传甚广,很多人都知道这个空罐实验,不过也和富兰克林一样,不知如何解释这一实验现象。
图1 富兰克林像图2 普利斯特列像富兰克林有一位英国友人,名叫普利斯特利(Joseph Priestley, 1733—1804),是化学家,对电学也很有研究。
富兰克林写信告诉他这个实验并向他求教。
普利斯特利专门重复了这个实验,在1767年的《电学历史和现状及其原始实验》一书中他写道1:“难道我们就不可以从这个实验得出结论:电的吸引与万有引力服从同一定律,即距离的平方,因为很容易证明,假如地球是一个球壳,在壳内的物体受到一边的吸引作用,决不会大于另一边的吸引。
库仑定律库仑定律(英文:Coulomb's law):是电磁场理论的基本定律之一。
真空中两个静止的点电荷之间的作用力与这两个电荷所带电量的乘积成正比,和它们距离的平方成反比,作用力的方向沿着这两个点电荷的连线,同名电荷相斥,异名电荷相吸。
公式:F=k*(q1*q2)/r^2 。
库仑定律成立的条件:真空中;静止;点电荷。
(静止是在观测者的参考系中静止,中学计算一般不做要求)库仑定律:法国物理学家查尔斯·库仑于1785年发现,因而命名的一条物理学定律。
库仑定律是电学发展史上的第一个定量规律。
因此,电学的研究从定性进入定量阶段,是电学史中的一块重要的里程碑。
库仑定律阐明,在真空中两个静止点电荷之间的相互作用力与距离平方成反比,与电量乘积成正比,作用力的方向在它们的连线上,同号电荷相斥,异号电荷相吸。
真空中两个点电荷之间的相互作用力F的大小,跟它们的电荷量Q1.Q2的乘积成正比,跟它们的距离r的二次方成反比;作用力的方向沿着它们的连线。
同种电荷相斥,异种电荷相吸。
上述结论可表示为F=KQ1.Q2/r²,式中,K是静电常量。
如果各个物理量都采用国际制单位,即电荷量的单位用C(库),力的单位用N,距离的单位用m,则K=9.0×910N·m²/C²定义:真空中两个静止点电荷之间的互相作用力,与它们的距离的2次方成反比,作用力的方向在它们的连线上。
验证:库仑定律是1784年至1785年间法国物理学家查尔斯·库仑通过扭秤实验总结出来的。
物理意义(1)描述点电荷之间的作用力,仅当带电体的半径远小于两者的平均距离,才可看成点电荷(2)描述静止电荷之间的作用力,当电荷存在相对运动时,库仑力需要修正为电磁力(Lorentz力)。
但实践表明,只要电荷的相对运动速度远小于光速c,库仑定律给出的结果与实际情形很接近。
注意事项(1)库仑定律只适用于计算两个点电荷间的相互作用力,非点电荷间的相互作用力,库仑定律不适用。
库仑定律的发现教学目标:1、了解库伦定律的发现过程2、了解物理学定理定律发现的艰辛,培养学生对科学的热爱。
教学重点和难点:库伦定律的发现过程课时安排:1课时教学过程:电学是物理学的一个重要分枝,在它的发展过程中,很多物理学巨匠都曾作出过杰出的贡献。
法国物理学家查利·奥古斯丁·库仑就是其中影响力非常巨大的一员。
库仑在1736年6月14日生于法国昂古莱姆。
库仑家里很有钱,在青少年时期,他就受到了良好的教育。
他后来到巴黎军事工程学院学习,离开学校后,他进入西印度马提尼克皇家工程公司工作。
工作了八年以后,他又在埃克斯岛瑟堡等地服役。
这时库仑就已开始从事科学研究工作,他把主要精力放在研究工程力学和静力学问题上。
他在军队里从事了多年的军事建筑工作,为他1773年发表的有关材料强度的论文积累了材料。
在这篇论文里,库仑提出了计算物体上应力和应变的分布的方法,这种方法成了结构工程的理论基础,一直沿用到现在。
1777年法国科学院悬赏,征求改良航海指南针中的磁针的方法。
库仑认为磁针支架在轴上,必然会带来磨擦,要改良磁针,必须从这根本问题着手。
他提出用细头发丝或丝线悬挂磁针。
同时他对磁力进行深入细致的研究,特别注意了温度对磁体性质的影响。
他又发现线扭转时的扭力和针转过的角度成比例关系,从而可利用这种装置算出静电力或磁力的大小。
这导致他发明了扭秤,扭秤能以极高的精度测出非常小的力。
由于成功地设计了新的指南针结构以及在研究普通机械理论方面作出的贡献,1782年,他当选为法国科学院院士。
为了保持较好的科学实验条件,他仍在军队中服务,但他的名字在科学界已为人所共知。
库仑在1785年到1789年之间,通过精密的实验对电荷间的作用力作了一系列的研究,连续在皇家科学院备忘录中发表了很多相关的文章。
1785年,库仑用自己发明的扭秤建立了静电学中著名的库仑定律。
同年,他在给法国科学院的《电力定律》的论文中详细地介绍了他的实验装置,测试经过和实验结果。
简述库仑定律的建立过程。
库仑定律是描述电荷之间相互作用的定律,它是由法国科学家库仑于18世纪末期提出的。
库仑定律的建立过程可以从以下几个方面来描述:
1. 静电感应实验:库仑通过静电感应实验观察到了电荷之间的相互作用。
他使用了一对金属球,将它们分别接地,并放在一定距离内。
然后将一个带有电荷的玻璃棒靠近其中一个金属球,观察到另一个金属球上也出现了电荷。
这说明了电荷之间的相互作用。
2. 电荷间作用力的测量:为了确定电荷间作用力的性质和大小,库仑进行了一系列实验,测量了不同电荷之间的相互作用力。
他发现,当两个电荷的大小相同时,它们之间的作用力与它们之间的距离的平方成反比例关系。
3. 库伦定律的公式表示:库仑通过实验得出了库仑定律的公式,即:F=k(q1q2/d^2),其中F为电荷之间的作用力,q1和q2为两个电荷的大小,d为它们之间的距离,k为一个常数。
4. 应用:库仑定律的应用非常广泛,例如在电荷分布的计算、电场和电势的计算以及静电力测量等方面都有应用。
它也是电动力学和电磁学研究的基础之一。
总之,库仑定律是通过实验观察和数学分析得出的,它对电荷之间的相互作用具有重要的意义,为电磁学的发展做出了重要贡献。
- 1 -。
库仑定律发现过程与启示
库仑定律的发现过程与启示
摘要:文章阐述了人类认识电力的历史和库仑定律的发现过程,以及科学家对库仑平方反比定律的验证和影响。
关键词:静电学;库仑定律;平方反比律
库仑定律可以说是一个实验定律,也可以说是牛顿引力定律在电学和磁学中的“推论”。
如果说它是一个实验定律,库仑扭称实验起到了重要作用,而电摆实验则起了决定作用;即便是这样,库仑仍然借鉴了引力理论,模仿万有引力的大小与两物体的质量成正比的关系,认为两电荷之间的作用力与两电荷的电量也成正比关系。
如果说它是牛顿万有引力定律的推论,那么普利斯特利和卡文迪许等人也做了大量工作。
因此,从各个角度考察库仑定律,重新准确的对它进行认识,确实是非常必要的。
一、科学家对电力的早期研究
人类对电现象的认识、研究,经历了很长的时间。
直到16世纪人们才对电的现象有了深入的认识。
吉尔伯特比较系统地研究了静电现象,第一个提出了比较系统原始理论,并引人了“电吸引”这个概念。
但是吉尔伯特的工作仍停留在定性的阶段,进展不大。
18世纪中叶,人们借助于万有引力定律,对电和磁做了种种猜测。
18世纪后期,科学家开始了电荷相互作用的研究。
富兰克林最早观察到电荷只分布在导体表面。
普利斯特利重复了富兰克林的实验,在《电学的历史和现状》一书中他根据牛顿的《自然哲学的数学原理》最先预言电荷之间的作用力只能与距离平方成。
库仑定律发现过程研究论文【摘要】文章阐述了人类认识电力的历史和库仑定律的发现过程,以及科学家对库仑平方反比定律的验证和影响。
【关键词】静电学;库仑定律;平方反比律库仑定律可以说是一个实验定律,也可以说是牛顿引力定律在电学和磁学中的“推论”。
如果说它是一个实验定律,库仑扭称实验起到了重要作用,而电摆实验则起了决定作用;即便是这样,库仑仍然借鉴了引力理论,模仿万有引力的大小与两物体的质量成正比的关系,认为两电荷之间的作用力与两电荷的电量也成正比关系。
如果说它是牛顿万有引力定律的推论,那么普利斯特利和卡文迪许等人也做了大量工作。
因此,从各个角度考察库仑定律,重新准确的对它进行认识,确实是非常必要的。
一、科学家对电力的早期研究人类对电现象的认识、研究,经历了很长的时间。
直到16世纪人们才对电的现象有了深入的认识。
吉尔伯特比较系统地研究了静电现象,第一个提出了比较系统原始理论,并引人了“电吸引”这个概念。
但是吉尔伯特的工作仍停留在定性的阶段,进展不大。
18世纪中叶,人们借助于万有引力定律,对电和磁做了种种猜测。
18世纪后期,科学家开始了电荷相互作用的研究。
富兰克林最早观察到电荷只分布在导体表面。
普利斯特利重复了富兰克林的实验,在《电学的历史和现状》一书中他根据牛顿的《自然哲学的数学原理》最先预言电荷之间的作用力只能与距离平方成反比。
虽然这个思想很重要,但是普利斯特利的结论在当时并没有得到科学界的重视。
在库仑定律提出前有两个人曾作过定量的实验研究,并得到明确的结论。
可惜,都没有及时发表而未对科学的发展起到应有的推动作用。
一位是英国爱丁堡大学的罗宾逊,认为电力服从平方反比律,并且得到指数n=2.06,从而电学的研究也就开始进行精确研究。
不过,他的这项工作直到1801年才发表。
另一位是英国的卡文迪许。
1772~1773年间,他做了双层同心球实验,第一次精确测量出电作用力与距离的关系。
发现带电导体的电荷全部分布在表面而内部不带电。
库仑定律库仑定律库仑扭秤来的。
扭秤的结构如下:在细金属丝下悬挂一根秤杆,它的一端有一小球A,另一端有平衡体P,在A旁还置有另一与它一样大小的固定小球B。
为了研究带电体之间的作用力,先使A、B各带一定的电荷,这时秤杆会因A端受力而偏转。
转动悬丝上端的悬钮,使小球回到原来位置。
这时悬丝的扭力矩等于施于小球A 上电力的力矩。
如果悬丝的扭力矩与扭转角度之间的关系已事先校准、标定,则由旋钮上指针转过的角度读数和已知的秤杆长度,可以得知在此距离下A、B之间的作用力。
如何比较力的大小【通过悬丝扭转的角度可以比较力的大小】库仑定律公式COULOMB’S LAW库仑定律——描述静止点电荷之间的相互作用力的规律。
在真空中,点电荷 q1 对 q2的作用力为F=k*(q1*q2)/r^2 (可结合万有引力公式F=Gm1m2 /r^2来考虑)其中:r ——两者之间的距离r ——从 q1到 q2方向的矢径k ——库仑常数上式表示:若 q1 与 q2 同号, F 12沿 r 方向——斥力若两者异号,则 F 12 沿 - r 方向——吸力.显然 q2 对 q1 的作用力F21 = -F12 (1-2)在MKSA单位制中力 F 的单位:牛顿(N)=千克· 米/秒2(kg·m/S2)(量纲:M LT - 2)电量 q 的单位:库仑(C)定义:当流过某曲面的电流1 安培时,每秒钟所通过的电量定义为 1 库仑,即1 库仑(C)= 1 安培·秒(A · S)(量纲:IT)比例常数 k = 1/(4*π*e0)=9.0x10^9 牛·米2/库2(N*m^2/C^2)e0 = 8.854 187 818(71)×10^(-12) C^2/( N ·m^2) ( 通常表示为法拉/米 )荷”.库仑定律示意图(5张)设计出一种电摆就可进行实验。
库仑定律的发现和验证库仑定律是电磁学的基本定律之一。
它的建立既是实验经验的总结,也是理论研究的成果。
特别是力学中引力理论的发展,为静电学和静磁学提供了理论武器,使电磁学少走了许多弯路,直接形成了严密的定量规律。
从库仑定律的发现可以获得许多启示,对阐明物理学发展中理论和实验的关系,了解物理学的研究方法均会有所裨益。
卡文迪什(Henry Cavendish ,1731~1810)。
他在1773年用两个同心金属壳作实验,如图2-1。
外球壳由两个半球装置而成,两半球合起来正好形成内球的同心球。
卡文迪什这样描述他的装置:“我取一个直径为12.1英寸的球,用一根实心的玻璃棒穿过中心当作轴,并覆盖以封蜡。
……然后把这个球封在两个中空的半球中间.半球直径为13.3英寸,1/20英寸厚。
……然后,我用一根导线将莱顿瓶的正极接到半球,使半球带电。
”卡文迪什通过一根导线将内外球联在一起,外球壳带电后,取走导线,打开外球壳,用木髓球验电器试验内球是否带电。
结果发现木髓球验电器没有指示,证明内球没有带电,电荷完全分布在外球上。
卡文迪什将这个实验重复了多次,确定电力服从平方反比定律,指数偏差不超过0.02。
卡文迪什这个实验的设计相当巧妙。
他用的是当年最原始的电测仪器,却获得了相当可靠而且精确的结果。
他成功的关键在于掌握了牛顿万有引力定律这一理论武器,通过数学处理,将直接测量变为间接测量,并且用上了示零法精确地判断结果,从而得到了电力的平方反比定律。
卡文迪什为什么要做这个实验呢?话还要从牛顿那里说起。
牛顿在研究万有引力的同时,还对自然界其他的力感兴趣。
他把当时已知的三种力——重力、磁力和电力放在一起考虑,认为都是在可感觉的距离内作用的力,他称之为长程力(long-range force )。
他企图找到另外两种力的规律,但都未能如愿。
磁力实验的结果不够精确。
他在《原理》的第三篇中写道:“重力与磁力的性质不同。
……磁力不与所吸引的物质的量成比例。
库仑定律中k值库仑定律是描述电荷之间相互作用力的定律,由法国物理学家库仑于18世纪末发现。
库仑定律的基本公式为:F = k * q1 * q2 / r^2,其中F表示电荷之间的相互作用力,q1和q2分别表示两个电荷的电量,r表示两个电荷之间的距离,k是一个常数,称为库仑常数。
在库仑定律中,k值具有重要的意义。
它表示了电荷之间的相互作用力与电荷量的乘积之比,即单位电荷量产生的电场强度。
k值的物理含义是描述电场强度的大小,它反映了电荷之间的作用力强度。
从公式中可以看出,k值与电荷量成正比,这意味着电荷量越大,相互作用力越大。
k值在各个领域具有广泛的应用。
在静电学中,k值用于计算电荷之间的相互作用力,帮助我们理解静电现象。
在电化学中,k值用于描述电化学反应的速率,从而预测化学反应的进行程度。
在电磁学中,k值是Maxwell 方程中的一个重要参数,对于研究电磁场及其相互作用具有重要意义。
测量k值的方法有多种,常用的有库仑扭秤法和电场探针法。
计算k值时,需要先确定两个电荷之间的距离,然后通过测量相互作用力并代入库仑定律公式进行计算。
在实际操作中,要注意减小k值的不确定性,例如提高测量精度、减少实验误差等。
随着科学技术的发展,k值在现代科学研究中的应用越来越广泛。
在原子物理中,k值有助于研究原子核的结构及其稳定性。
在核物理中,k值是描述核力的重要参数,对于理解核聚变和核裂变过程具有重要意义。
在粒子物理中,k 值应用于描述粒子间的相互作用力,有助于揭示物质微观世界的奥秘。
总之,库仑定律中的k值是一个重要的物理量,它在我们日常生活和科学研究中具有广泛的应用。
库仑定律的发现·电势能与电势电势与电势能的提出,首先基于这样一个根本原理:电场力做功与路径无关,而仅仅取决于受力物体的始末位置.也可以用另一种说法来表述:电荷在电场中经过任意闭合路径,即电荷从某一位置出发经过任意路径再回到原位置的时候,电场力对电荷所做的功为零.我们把具有这样性质的力称为保守力.重力、万有引力、电场力都是保守力.从万有引力和电场力的表达式中,可以发现这样一个特点:这两种力的方向总是通过一个中心,而且大小是质点(或点电荷)到这一中心的距离的函数.在数学上可以证明,具有这样的性质的力一定是保守力.由于在保守力运动下的物体,不管沿什么路径从始位置a到末位置b,保守力对物体所做的功都是相同的;而且反过来也一样,不管质点沿什么路径从位置b到位置a,保守力对物体所做的功也总是相同,并等于质点从a到b时功的负值,因此保守力做功的值就可以由质点的位置a、b决定.由此,我们可以说质点在保守力场中位于a点和位于b点是处于两种不同的状态,在这两种状态之间存在着一个确定的差异,这一差异可以用当质点从一种状态转变到另一种状态(例如从位置a 运动到位置b做功时,保守力对质点所做的功为一个确定值W)来说明.为了说明质点在不同位置的各个状态间的这种差异,我们说,质点在保守力场中每一个位置时都存储着一种能量,称为势能或位能,用E表示,井令任意两个位置时的势能之差等于保守力的功,例如质点在位置a时势能为E a,在位置b时势能为E b.如果质点由位置a运动到位置b,那么势能由E a变为E b.且:W ab=E a-E b万有引力场中的重力势能,电场中的电势能,都是这样定义的.由上述可知,势能这个概念是根据保守力的特点而引入的,它反映了自然界存在着保守力这样一个事实.势能这种能量的变化与保守力的功紧密联系着,它通过保守力做功而发生变化.例如,如果在点电荷运动中电场力对点电荷做了正功,那么电势能就减少,在只有电场力作用时点电荷的动能就要增加.这可以说是势能通过电场力做功而转变为点电荷的动能.反之,如果电场力对点电荷做负功,那么势能就增加,在只有电场力做负功时点电荷的动能就要减少.这也可以说是点电荷克服电场力做功而把动能转化为势能.概括以上的讨论,可以说,电势能是电荷在电场力作用下,处于一定位置时的能量.上式定义的是电荷在两个位置的电势能差,如果为了讨论的方便要确定电荷在任意给定位置的电势能值,可以选定某一参考位置,规定点电荷在这位置时的电势能为零(即以它做为势能的零点),那么任意其他位置的电势能就确定了.电势能的零点可以任意选择,在不同的选择下点电荷在同一位置的电势能值不同,但任意两个给定位置的电势能之差却总是相同的,与零点的选择无关.在一个具体问题中,我们总是讨论点电荷在两个位置间的势能差,因此不管零点如何选择,对所讨论的问题没有影响.一般来说,“位〞或者“势〞是某单位物理量的能量的一种量度.某点的电势,被定义为在电场中单位正电荷的电势能.电势是一个很重要的物理量,因为它的大小与放入电场中的电荷的情况无关,但它反映电场的性质.同电势能一样,在讨论电势时,也要首先规定一个零点.在理论研究中,通常取电荷在无穷远处的电势为零;在实际应用中,通常取大地的电势为零.卡文迪许的轶闻趣事1731年10且10日,亨利·卡文迪许(图1-19)生于法国的尼斯.他的父亲是英国公爵的后裔,但是卡文迪许生于法国.他在两岁的时候失去了母亲,这使他形成一种过于孤独和羞怯的习性.卡文迪许在剑桥读大学,但因为他在毕业的前几天离开了剑桥大学,所以他没有得到毕业文凭和学位.父亲逝世以后,他得到了一大笔遗产.因此,有人称他是“一切有学问的人当中最富有的,一切最富有的人当中最有学问的〞.但是卡文迪许一生所过的生活却很朴素,并且一心扑在研究上.卡文迪许不善言谈,很不喜欢那些慕名而来的客人打搅他的研究工作.奉陪客人时,他常常眼睛盯着天花板,脑子里思索着自己实验中的问题,一言不发,为此往往使客人为难扫兴,不辞而别.据说科学家当中,最了解卡文迪许的脾气而可和他交谈的,要算武拉斯顿博士了.因为他有一种“对空谈话法〞.他介绍说:“和卡文迪许谈话,最好不要看他,而是要把头仰起,两眼望着天,恍假设对着空间交谈一般.这样一来,你就可以听到他滔滔不绝的长篇大论了.〞卡文迪许总是穿着过了时的衣服,同往时英国绅士所穿的式样相仿.他是瘦高个子,戴着长长的假发,再戴上有卷边的帽子,穿着灰绿色的大衣,颈戴高领,上衣套着有绉花的袖口,他的装束和个性曾被当时著名画师亚历山大表现得淋漓尽致.亚历山大所作的那幅画像,据说是在卡文迪许吃饭时,乘他不留神时速写而成的.卡文迪许还有一个怪脾气,就是从来不同女性接近.他终生未娶.每天他写好菜单放在餐桌上,待他走后,女仆才可以进来,按菜单做好饭菜.等仆人离开后,他才进来吃饭.他虽然是百万富翁,但对金钱却没有兴趣,甚至不知道一万英镑究竟是多大一笔财富.一次,他的一个仆人病了,要花钱医病,他随手开了一张一万英镑的支票给他,使仆人惊讶得不知所措.卡文迪许在物理学和化学方面的成就和奉献是多方面的.1773年年底前,他完成了一系列的静电实验,可是他没有把它发表,当时发表的两篇论文,只包括了一些次要的局部.直到100年之后,麦克斯韦当上了剑桥大学物理教授,才发现和整理了卡文迪许的实验论文.这些论文是在1771年至1781年间写成的,麦克斯韦以?尊敬的亨利·卡文迪许的电学研究?为题于1879年把这些论文出版.麦克斯韦指出:“这些论文证明卡文迪许几乎预料到电学上所有的伟大事实,这些伟大事实后来通过库仑和法国哲学家们的著作而闻名于科学界.〞卡文迪许还深入地研究了电容器的电容量,并且测定了几种物质的电容率.卡文迪许用实验揭示了静电荷是分布在导体外表的性质,还用实验精确地验证了点电荷之间的静电力跟距离的平方成反比的定律,并确认其值至少不会与这个比率相差1/50以上.1781年,他进行了相当于预测欧姆定律的探讨.但是非常可惜的是,由于他的过度谨慎和内向的性格,他把这些极其重要的成果都保存了起来,直到后来的科学家再度发现这些规律之后,他的成果才为人所知.否那么的话,他还可以为科学的开展做出更大的奉献.这在科学史上,不能不说是一个很大的遗憾!卡文迪许在1798年通过扭秤实验验证了万有引力定律,并从而确定了万有引力常数和地球的质量以及地球的平均密度,成了第一个“称量地球〞的人.卡文迪许还研究了热的现象.他通过对硫磺、炭、玻璃等物质的试验,发现它们在质量相等、吸热相等的情况下温度的变化都不一样,这一结论成为后来比热定律发现的根据.卡文迪许在化学方面也取得了很大的成就.他研究了氢气的性质并在1766年发表的?人造气体?一文中指出,氢是作为一种独特的物质而存在的,并用实验证明了氢能够燃烧.他曾研究了二氧化碳的性质和水的组成,证明水是由氢和氧组成的化合物.这一发现在化学史上开辟了一个新纪元.他还证明空气中有惰性气体存在.在卡文迪许逝世后,一位科学家在纪念他的时候这样讲:“在日常生活中,或者普通问题的讨论上,这位大科学家的姓名当然是不会提到的,但在科学史上,他那伟大的工作光辉,一定可以和大地同存!〞怎样使水带电1.使水直接带电的简易方法实验装置如图1-20所示:将装有塑料柄B并盛有清水的金属漏斗A固定在铁支座M上;A的下端接一段橡皮管C;C的下端连接玻璃管尖嘴E,尖嘴内径约0.6毫米;C的外部装有螺丝夹D,以调节从E射出的水流大小;用导线将A与感应起电机G的正电极相连;E下端垫放的盛水金属罐J和验电器N相连;为防止漏电,在J下面垫上塑料板H.实验时,先旋松螺丝夹D,使一股线状水滴流从玻璃尖嘴E射向金属罐J的中央.G起电后,可观察到:由E射出的水流向四周散射,验电器N的箔片逐渐张开,说明水流带上了电荷.出现上述现象的原因是,当金属漏斗A带上大量正电荷后,使从E嘴射出的水流也同样带上正电荷.由于同种电荷相斥,使线状水流变成向四周散射的水滴流.金属罐J在收集了带正电荷的水流后也带上了正电荷,并且随着所收集的带电水的增多,所带电荷也增多.但验电器收集到一定电荷数后不再增加,故箔片只能张开至一定的度.上述原理如图1-21所示.如果将漏斗A与感应起电机G的负电极相连,重复上述实验步骤,那么金属罐J将带上负电荷,其原理如上述.2.静电感应使水带电实验装置如图1-22所示:将装有金属柄P并盛有清水的金属漏斗A固定在铁支座Q上;A的下端接一段橡皮管C;C的下端连接玻璃管尖嘴E,尖嘴内径约0.6毫米;C的外部装有螺丝夹D,以调节从E射出的水流大小;M上另外固定一个带有塑料柄B的直径为15厘米的金属圆板K,使K与E嘴相距约数厘米;用导线将感应起电机G的正电极与金属圆板K相连;E的下端垫放的盛水金属罐J与验电器N相连;为防止漏电,在J下面垫上塑料板H.实验时,先旋松螺丝夹D,使线状水流向下射入金属罐J内偏右的局部.当G 起电后,金属板K带上了正电荷.由于静电感应,使从E嘴射出的水流因感应带上负电荷,这些带有负电荷的水流因同种电荷相斥,也向四周散开.并由于异种电荷的相吸,使带负电荷的水滴流向K板偏转,然后落至J罐内.这就使收集带电荷水流的J罐也因此带上大量负电荷,从而使验电器N的箔片张开较大的角度.说明水流带上了电荷.上述原理如图1-23所示.如果要使J罐收集到的水带上正电荷,可将金属板K与起电机的负电极相连接.3.尖端放电使水带电实验装置如图1-24所示:将缝被针A固定在有机玻璃棒B上,B棒用铁夹子C固定在铁支座M上,A针下方放一只盛满清水的塑料盆D,D下垫有绝缘板F,A针尖端距水面约5~10厘米,用导线将缝被针A与感应起电机G的正电极相连,再用一根导线一端与验电器N相连,另一端裸露局部插入D盆的水中.实验时,转动感应起电机,使A针尖端处的面电荷密度增大,逐渐地使A针尖端附近形成很强的电场,以至产生尖端放电现象.A针尖附近空气中总带有剩余的正、负离子,这些离子在电场力作用下做剧烈的加速运动,和空气分子相碰撞,将空气分子电离成许多新的正、负离子.在A针强电场作用下,这些正、负离子做定向运动:负离于受正电荷吸引,向A针运动,尽管被正电荷不断中和,但由于A处从感应起电机G的正电极中不断得到补充的正电荷,使A针始终保持正的强电场;正离子却受A针强正电场斥力作用,做远离A针的运动,到达D盆水中后,使盆内水带上正电荷.因此,验电器N的箔片逐渐张开.只要连续地转动感应起电机G,D盆内的水可获得大量正电荷,其对地电位甚至高达数千伏.上述原理如图1-25所示.如果要使D盆内的水带上负电荷,只要将A针与感应起电机G的负电极相连即可.4.火焰电离使水带电实验装置如图1-26所示:将装有塑料柄B并盛有清水的金属漏斗A固定在铁支座M上;A的下端接一段橡皮管C;C的下端连玻璃尖嘴E,尖嘴内径约0.6毫米;C的外部装有螺丝夹D,以调节从E射出的水流大小;E的下端垫放的盛水金属盆J与验电器N相连;为防止漏电,在J下面垫上塑料板H;另取一块带有塑料柄P的铝圆板K固定在铁支座Q上;K板与E嘴相距30~40厘米,中间放一支蜡烛F;用导线将K板与感应起电机G的正电极相连.实验时,转动感应起电机G,使K板带上正电荷.由于K板远离E嘴,使E 嘴向下射出的细流几乎不受K板正电荷电场影响,因此落至J盆的水也就几乎不带电,验电器N的箔片不张开.现在点燃蜡烛F.立即可观察到:E嘴喷射的线状水流向四周有点散开了,验电器N的箔片张开了,说明J盆内的水带电了.由于蜡烛的火焰是一种电离剂,他将周围空气分子电离成大量正、负离子.在K板上正电荷电场作用下,使这些正、负离子做定向加速运动:负离子受K板正电荷电场引力被吸引而中和;正离子受K板正电荷电场斥力背离其运动,飞到E 嘴的水流上,使水流带上正电荷,因相斥使线状水流向四处散开.带正电荷水滴流落至J盆使验电器带电.上述原理如图1-27所示.如果将K板与感应起电机G的负电极相连,重复上述实验步骤,J盆内的水就能带负电.。
库仑定律的发现和验证库仑定律是电磁学的基本定律之一。
它的建立既是实验经验的总结,也是理论研究的成果。
特别是力学中引力理论的发展,为静电学和静磁学提供了理论武器,使电磁学少走了许多弯路,直接形成了严密的定量规律。
从库仑定律的发现可以获得许多启示,对阐明物理学发展中理论和实验的关系,了解物理学的研究方法均会有所裨益。
卡文迪什(Henry Cavendish ,1731~1810)。
他在1773年用两个同心金属壳作实验,如图2-1。
外球壳由两个半球装置而成,两半球合起来正好形成内球的同心球。
卡文迪什这样描述他的装置:“我取一个直径为12.1英寸的球,用一根实心的玻璃棒穿过中心当作轴,并覆盖以封蜡。
……然后把这个球封在两个中空的半球中间.半球直径为13.3英寸,1/20英寸厚。
……然后,我用一根导线将莱顿瓶的正极接到半球,使半球带电。
”卡文迪什通过一根导线将内外球联在一起,外球壳带电后,取走导线,打开外球壳,用木髓球验电器试验内球是否带电。
结果发现木髓球验电器没有指示,证明内球没有带电,电荷完全分布在外球上。
卡文迪什将这个实验重复了多次,确定电力服从平方反比定律,指数偏差不超过0.02。
卡文迪什这个实验的设计相当巧妙。
他用的是当年最原始的电测仪器,却获得了相当可靠而且精确的结果。
他成功的关键在于掌握了牛顿万有引力定律这一理论武器,通过数学处理,将直接测量变为间接测量,并且用上了示零法精确地判断结果,从而得到了电力的平方反比定律。
卡文迪什为什么要做这个实验呢?话还要从牛顿那里说起。
牛顿在研究万有引力的同时,还对自然界其他的力感兴趣。
他把当时已知的三种力——重力、磁力和电力放在一起考虑,认为都是在可感觉的距离内作用的力,他称之为长程力(long-range force )。
他企图找到另外两种力的规律,但都未能如愿。
磁力实验的结果不够精确。
他在《原理》的第三篇中写道: “重力与磁力的性质不同。
……磁力不与所吸引的物质的量成比例。
……就其与距离的关系,并不是随距离的平方而是随其三次方减小。
这是我用粗略的试验所测的结果。
”至于电力,他也做过实验,但带电的纸片运动太不规则,很难显示电力的性质。
在长程力之外,他认为还有另一种力,叫短程力(short-range force )。
他在做光学实验时,就想找到光和物质之间的作用力(短程力)的规律,没有实现。
他甚至认为还有一些其他的短程力,相当于诸如聚合、发酵等现象。
卡文迪什和米切尔的工作牛顿的思想在卡文迪什和另一位英国科学家米切尔的活动中得到了体现。
米切尔是天文学家,也对牛顿的力学感兴趣。
在1751年发表的短文《论人工磁铁》中,他写道:“每一磁极吸引或排斥,在每个方向,在相等距离其吸力或斥力都精确相等……按磁极的距离的平方的增加而减少,”他还说:“这一结论是从我自己做的和我看到别人做的一些实验推出来的。
……但我不敢确定就是这样,我还没有做足够的实验,还不足以精确地做出定论。
”既然实验的根据不足,为什么还肯定磁力是按距离的平方成反比地减少呢?甚至这个距离还明确地规定是磁极的距离,可是磁极的位置又是如何确定的呢?显然,是因为米切尔先已有了平方反比的模式。
在米切尔之前确有许多人步牛顿的后尘研究磁力的规律,例如:哈雷(1687年)、豪克斯比、马森布洛克等人都做过这方面的工作,几乎连绵百余年,但都没有取得判决性的结果。
米切尔推断磁力平方反比定律的结论可以说是牛顿长程力思想的胜利,把引力和磁力归于同一形式,促使人们更积极地去思考电力的规律性。
米切尔和卡文迪什都是英国剑桥大学的成员,在他们中间有深厚的友谊和共同的信念。
米切尔得知库仑发明扭秤后,曾建议卡文迪什用类似的方法测试万有引力。
这项工作使卡文迪什后来成了第一位直接测定引力常数的实验者。
正是由于米切尔的鼓励,卡文迪什做了同心球的实验。
图2-1为卡文迪什两个同心金属壳作实验但是卡文迪什的同心球实验结果和他自己的许多看法,却没有公开发表。
直到19世纪中叶,开尔文(即W .汤姆生)发现卡文迪什的手稿中有圆盘和同半径的圆球所带电荷的正确比值,才注意到这些手稿的价值,经他催促,才于1879年由麦克斯韦整理发表。
卡文迪什的许多重要发现竟埋藏了一百年之久。
对此,麦克斯韦写道:“这些关于数学和电学实验的手稿近20捆,”其中“物体上电荷(分布)的实验,卡文迪什早就写好了详细的叙述,并且费了很大气力书写得十分工整(就像要拿出去发表的样子),而且所有这些工作在1774年以前就已完成,但卡文迪什(并不急于发表)仍是兢兢业业地继续做电学实验,直到1810年去世时,手稿仍在他自己身边。
”卡文迪什出生于贵族家庭,家产厚禄,他都没有兴趣,一心倾注在科学研究之中。
早年攻化学和热学,发现氢氧化合成水。
他后来做的电学实验有:电阻测量,比欧姆早几十年得到欧姆定律;研究电容的性质和介质的介电常数,引出了电位的概念;他发现金属的温度越高,导电能力越弱,等等。
他的同心球实验比库仑用扭秤测电力的实验早11年,而且结果比库仑精确。
对于卡文迪什把全部心血倾注在科学研究工作上的这种精神,麦克斯韦写道:“卡文迪什对研究的关心远甚于对发表著作的关心。
他宁愿挑起最繁重的研究工作,克服那些除他自己没有别人会重视甚至也没有别人知道的那些困难。
我们毋庸怀疑,他所期望的结果一旦获得成功,他会得到多么大的满足,但他并不因此而急于把自己的发现告诉别人,不象一般搞科研的人那样,总是要保证自己的成果得到发表。
卡文迪什把自己的研究成果捂得如此严实,以致于电学的历史失去了本来面目。
” 卡文迪什性情孤僻,很少与人交往,唯独与米切尔来往密切,他们共同讨论,互相勉励。
米切尔当过卡文迪什的老师,为了“称衡”星体的重量,曾从事大量天文观测。
他们的共同理想是要把牛顿的引力思想从天体扩展到地球,进而扩展到磁力和电力。
米切尔发现了磁力的平方反比定律,但他没能完成测量电力和地球密度的目标。
卡文迪什正是为了实现米切尔和他自己的愿望而从事研究。
可以说,米切尔和卡文迪什是在牛顿的自然哲学的鼓舞下坚持工作的。
他们证实了磁力和电力这些长程力跟引力具有同一类型的规律后,并不认为达到了最终目标,还力图探求牛顿提出的短程力。
卡文迪什在他未发表的手稿中多处涉及动力学、热学和气体动力学,都是围绕着这个中心,只是没有明确地表达出来。
米切尔则把自己对短程力的普遍想法向普利斯特利透露过,在普利斯特利的著作——1772年发表的《光学史》一书中记述了米切尔的思想。
库仑的扭秤实验关于库仑发明扭秤,并用扭秤精确地测量电力和磁力的实验,已经在别的地方有详尽描述,这里只想探讨一个问题,就是库仑是不是事先就有平方反比的思想框架?从史料中可以看到如下几点;1如果用平方反比关系表示,其指数偏差可达0.04。
如果库仑不是先有平方反比的概念,他为什么不用04.21r F ∝或96.11r F ∝来表示呢?2.库仑并没有改变电量进行测量,而是说“假说的前一部分无需证明”万有引力分别与相互作用的两个物体的质量成正比一样。
3.库仑在另一篇论文中还提到磁力的平方反比关系,写道:“看来,磁流体即使不在本质上,至少也在性质上与电流体相似。
基于这种相似性,可以假定这两种流体遵从若干相同的定律。
”库仑定律是库仑通过扭秤实验总结出来的.库仑扭秤的示意图如图,在细金属丝的下端悬挂一根秤杆,它的一端有一个小球A ,另一端有一平衡体P ,在A 旁放置一个同它一样大小的固定小球B 。
为了研究带电体间的作用力,先使A 和B 带一定电量,这时,秤因A 端受力而偏转。
扭转悬丝上端的旋钮,使小球A 回到原来的位置。
平衡时悬丝的扭力矩等于电力施在A 上的力矩。
如果悬丝的扭转力矩同扭角间的关系己知,并测得秤杆的长度,就可以求出在此距离下AB 之间的作用力。
图2-2为库仑扭秤实库仑的实验当然是认真的,他如实地发表了实验结果。
不过,他在行文中用了如下词汇:“非常接近16∶4∶1,可见,磁力和距离的平方成反比”。
显然,库仑在研究电力和磁力时也是把它们跟万有引力类比,事先建立了平方反比的概念。
类比方法的意义从库仑定律的发现经过我们可以看到类比在科学研究中所起的作用。
如果不是先有万有引力定律的发现,单靠实验具体数据的积累,不知要到何年才能得到严格的库仑定律的表达式。
实际上,整个静电学的发展,都是在借鉴和利用引力理论的已有成果的基础上取得的。
我们可以从下面的年表中看到概况。
库仑法国工程师和物理学家。
1736年 6月14日生于昂古莱姆。
他的最大贡献是在研究静电力和静磁力方面的成就。
库仑在中学时期就爱好数学和物理,后来在梅济耶尔进工程学校,1761年毕业,入法国兵工团任技术军官,三年后又被派往加勒比海法属马提尼克岛担任建造波旁要塞的工程师。
1772年回国,从此开始科学研究工作,1781年被选为法国科学院院士。
1806年8月 23日在巴黎逝世。
库仑先在应用力学,如结构力学、梁的断裂、砖石建筑、土力学、摩擦理论、扭力等方面做了许多工作,他也是测量人在不同工作条件下做的功(人类工程学)的第一个尝试者。
由于这些卓越成就,他被认为18世纪欧洲伟大工程师之一。
1773年法国科学院悬奖征求改进船用指南针的方案,库仑就在此时开始转而研究静电力和静磁力。
他注意到以往把磁针轴托在细小支点上不免要受到摩擦力的影响,就改用头发丝或蚕丝把它悬挂起来以消除摩擦所引起的误差。
这一改进使他获得了1777年法国科学院的奖金。
他同时还测得作用在细丝上的扭力与磁针偏转的角度成正比,从而能计算磁力的大小。
这就使他提出了一种可以精确测量微小力的扭秤。
为了用扭秤测量磁力,库仑还对金属细丝(悬丝)的转矩进行了许多理论和实验研究,并于1784年提出了细丝中转矩的正确公式:l d M θμ4=,式中M 为转矩,μ为扭转系数,Θ为扭转角,d 和l 分别为细丝的直径和长度。
1785~1789年间他用扭秤非常精确地测量了静电力和静磁力,并总结出一条现称为库仑定律的著名定律,即静电或磁的吸引或排斥力都与距离二次方成反比。
在对电学和磁学的研究方面,他还提出过带电物体因漏电而损失电量的衰减公式和分子的极化模型等。
而极化模型又是以后安培(A .M .Ampere )提出分子电流的重要思想基础。
库仑扭秤实验在电学发展史上有着重要的地位,它是人们对电现象的研究从定性阶段进入定量阶段的转折点。
大约100年以后,麦克斯韦在剑桥完成了一个同卡文迪什实验相类似的实验,得到δ的上限为│δ│≤1/21600。
1936年,S.J.普林顿和 W.E.劳顿的实验给出|δ|<2×10-9。
最近的一个结果是 E.R.威廉斯、J.E.费勒和H.A.希尔在 1971年提供的,他们求得 δ 的极限值为(2.7±3.1)×10-16。