excel交点法坐标计算和高程
- 格式:xlsx
- 大小:511.47 KB
- 文档页数:3
用Excel表格计算坐标距离在日常生活以及工作中,我们经常需要计算坐标之间的距离。
例如,在规划路线、测量地理数据或者定位某一地点时,计算坐标之间的距离是必不可少的。
Excel表格是一个功能强大的工具,可以帮助我们方便地进行坐标距离的计算。
本文将详细介绍如何使用Excel表格来计算坐标距离。
第一步:准备数据首先,我们需要准备好包含坐标信息的Excel表格。
假设我们有一个坐标表格,其中包含了多个点的经纬度信息。
示例如下:点名经度纬度A 116.3974 39.9092B 121.4737 31.2304C 113.2644 23.1291D 126.5344 45.8038这是一个简单的示例表格,其中每一行代表一个点的坐标数据。
你可以根据自己的需求对表格进行扩展和修改。
第二步:添加公式接下来,我们要在Excel表格中添加公式来计算坐标之间的距离。
首先,我们需要在表格中的某一列添加标题,例如在E列中添加“距离”。
然后,在E2单元格中输入以下公式:=ACOS(SIN(RADIANS($B2))*SIN(RADIANS($B$2))+COS(RADIANS($B2))*COS(RAD IANS($B$2))*COS(RADIANS($C2-$C$2)))*6371这个公式结合了球面三角学中的公式来计算两点之间的距离。
下面是公式中各部分的解释:•RADIANS()函数将角度转换为弧度;•$符号用于锁定单元格的行或列,例如$B$2表示锁定B2单元格;•SIN()、COS()和ACOS()函数分别计算正弦、余弦和反余弦;在E2单元格中输入完公式后,按下回车键,将得到第一个点与第二个点之间的距离。
然后,将E2单元格完整选中,点击右下角的小黑点,拖动至所需范围,即可快速计算出其他点之间的距离。
第三步:格式化数据现在,我们已经计算出了每个点之间的距离,但是显示的结果可能不够直观。
通常,坐标之间的距离以千米为单位。
我们可以对Excel表格进行一些格式化,使得数据更易读。
纯Excel公式开发的施工测量数据计算表版本号:1.4功能:可以根据输入的起点桩号、各交点坐标、各交点的圆曲线半径、缓和曲线长(支持不对称缓和曲线)直接生成标准的《直线曲线及转角表》和积木法平曲线参数表。
可以计算非对称基本型(直-缓1-圆-缓2)以及下列由其变化而成共6种线型的任意交角中边桩坐标。
1、单一完整缓和曲线;分缓1和缓2两种情况,此曲线为前直线、圆曲线和另一缓和曲线长度均为0的特殊曲线。
2、单一圆曲线,即前直线和缓和曲线长度均为零的曲线。
3、卵型曲线,即圆曲线长为0的曲线(前直线有无不限,此类曲线在程序中要加入防止R被作除数时出错)4、缓1+圆曲线型曲线,即缓2长度为零的曲线(前直线长度不限)5、圆曲线+缓2型曲线,即前直线和缓1长度为零的曲线。
6、单一直线,即所有缓和曲线和圆曲线的长度均为零的曲线(常用于路线终点直线计算,此类曲线需防止已知量为零并被当作被除数时出错)可以根据输入的桩号自动生成用于AutoCAD脚本绘图的代码,拷贝后保存为*.scr文件,在任意版本AutoCAD中加载展绘中线和桩号。
可以用近似公式计算竖曲线高程。
对于以变量赋值形式作为数据库的CASIOfx-5800P计算器程序,可自动生成交点法、积木法、竖曲线数据库。
使用说明:此表用纯Excel公式编成,理论上可计算多达30000个交点,但考虑到实际情况,只拉出了200个交点的表格,所有的已知数据在此表中输入,结果在《直曲表》中查看。
此表格经多条100公里以上的线路计算,误差均小于1mm,可用于设计数据复核。
因为很多线路的桩号,缓和曲线参数,主点桩号等数值均只取2位小数,而交点坐标一般会给出小数点后三位,半径和缓和曲线长一般均为整数,用此表计算可以帮助有程序的朋友在建立数据库时提高计算精度。
又有朋友手上只有积木法的程序,对于交点法不想另编,本表又提供了一种从交点法表格直接转为积木法的功能,已知数据还是没有变,根据交点个数,拉了800行。
坐标距离计算公式excel
坐标距离计算公式是用于计算两点之间距离的数学公式。
在Excel 中,可以使用以下公式来计算两点之间的距离:
距离 = SQRT((X2-X1)^2+(Y2-Y1)^2)
其中,X1和Y1表示第一个点的坐标,X2和Y2表示第二个点的坐标,^2表示乘方,SQRT表示平方根。
以上是基本的距离计算公式,在Excel中可以非常方便地进行计算。
下
面将详细介绍如何在Excel中使用这个公式。
步骤一:打开Excel软件,新建一个工作表,输入需要计算距离的两个
点的坐标。
步骤二:在空白单元格中输入上述公式。
例如,在单元格C1中输入公
式“=SQRT((A2-A1)^2+(B2-B1)^2)”即可计算出A1、B1与A2、B2两点
距离。
步骤三:按下回车键后,Excel会自动计算两个点之间的距离,并将结
果显示在该单元格中。
步骤四:若想计算多个点之间的距离,只需按照上述操作在相应的单
元格中输入公式即可。
以上就是使用Excel中基本的坐标距离计算公式的步骤。
希望这篇文章能够帮助您更好地了解如何在Excel中使用这个公式,更加方便地处理数据。
小白自学ExcelVBA道路坐标高程计算程序流程1声明1.1 本人是个工作时间不长测量施工员。
1.2听说想轻松愉快的干好测量得学门编程,又听说ExcelVBA是个简单的可视化的常用的……1.3 本人很懒,面对厚厚的全是“昏天暗地”代码的ExcelVBA教科书籍,实在是没心没力。
其实俺还是懂点儿VB编程的(学校学过“=”是赋值,if、while、end的意思,嘿嘿,还有画窗体图框,其他的就都还给老师了)。
1.4 谷歌、度娘,是咱的好帮手。
1.5 仰望的存在,神一般的存在,无私的化身!道路中边桩坐标计算程序120424.xls(王中伟”教授”QQ:595077)曲线坐标计算程序VBA 4.6.xls(陈超”中铁”QQ:295188316)陈师傅的VBA代码乍一看感觉比王老师的让人头痛,怎么说咱们也是个有理想有目标的人,要啃就啃硬骨头!就选~~~嘿嘿~~~王老师的程序吧!1.6 道路中边桩坐标计算程序120424.xls代码获取。
王老师、陈师傅担心不懂编程的人,不小心修改代码导致程序错误,设置了vba密码(个人认为),其次我跟他们不熟,没有正大光明的要的密码,于是求助谷歌度娘,这个关于VBA 密码破解,于是很不厚道的得到了密码,为了方便本次学习,又很不厚道的把道路中边桩坐标计算程序120424.xls的密码贴出来(df750726),神人勿怪呀!2 代码理解ing…我们通过密码打开vba代码窗口,大家可以先把每个表格打开浏览一下代码,是不是感觉很短呀,感觉应该是超级链接的意思,嘿嘿,主要的代码在模块“lx”里,打开下,代码多吧,这就是咱们要肯的骨头。
现在咱们冲呀!2.1 第一段代码理解貌似第一段代码是定义的意思“定义π值”、'定义桩号点”、“'定义坡段”、“'定义基本曲线”①Public Const PI As Double = 3.14159265358979谷歌翻译:Public Const PI As Double公共常量PI 作为双精度浮点型百度百科:双精度浮点数双精度浮点数(Double)用来表示带有小数部分的实数,一般用于科学计算,用8个字节(64位)存储空间,其数值范围为1.7E-308~1.7E+308,双精度浮点数最多有15或16位十进制有效数字,双精度浮点数的指数用“D”或“d”表示。
道路坐标计算excel道路坐标计算是一种常见的数据处理方法,用于计算道路上的各个位置的经纬度坐标。
这种计算方法可以帮助我们确定道路上的具体位置,方便导航和定位等应用。
在实际的道路坐标计算中,常用的方法是使用Excel进行处理。
Excel是一款功能强大的电子表格软件,可以方便地进行数据处理和计算。
下面将介绍如何使用Excel进行道路坐标计算。
首先,我们需要准备好待处理的数据。
在Excel中,可以将道路划分为多个路段,并为每个路段标注起点和终点的位置。
这些位置可以用经度和纬度来表示。
接下来,我们可以使用Excel中的函数进行坐标计算。
常用的函数包括经纬度转换函数和距离计算函数。
1. 经纬度转换函数在进行坐标计算时,经纬度间的转换是非常重要的一步。
Excel提供了很多函数来进行经纬度转换,例如DEGREES、RADIANS、SIN、COS、TAN等函数。
通过这些函数的组合,我们可以将经纬度导航到计算坐标。
2. 距离计算函数除了经纬度转换,计算两点之间的距离也是道路坐标计算的重要一环。
Excel提供了很多函数来计算两点之间的距离,例如ACOS、COS、SIN、SQRT等函数。
通过这些函数的组合,我们可以计算出两点之间的距离。
在进行坐标计算之前,我们需要对数据进行预处理。
这包括将经纬度数据转换为数字格式,并确定坐标轴的单位。
在Excel 中,我们可以使用“格式单元格”功能,将经纬度数据转换为数字格式,以便进行后续计算。
接下来,我们可以使用Excel的函数来进行道路坐标计算。
以计算两点之间的距离为例,可以使用类似以下的公式:=ACOS(COS(RADIANS(90-纬度1))*COS(RADIANS(90-纬度2))+SIN(RADIANS(90-纬度1))*SIN(RADIANS(90-纬度2))*COS(RADIANS(经度1-经度2)))*6371在这个公式中,纬度和经度分别用纬度1、经度1、纬度2、经度2来表示。
本程序是本人花了大量的时间编成的,为了表示对劳动成果的尊重,请你付点小费,你不会忠 QQ:337699117 邮箱:337699117@ 开户行: 中国工商银行 卡号:622202240300户名:徐明忠 付费100元整 付完费请将你的邮箱地址发到我的邮箱中,我会在一天内将密码发。
谢谢合作!!!!!!欢迎你使用!请加我的QQ:欢迎使用!!W S K E Z2M1102.8469986-1-20666.3715611774.126685.24241819611859.3691-0.967755757 -1-508.767064.407880485.2423248501-1005.7910112.310203864.40798160 #DIV/0!#DIV/0!#DIV/0!187.8999832#DIV/0!#DIV/0!#DIV/0!#DIV/0!#DIV/0!#DIV/0!#DIV/0!#DIV/0!#DIV/0!#DIV/0!#DIV/0!#DIV/0!#DIV/0!#DIV/0!#DIV/0!#DIV/0!#DIV/0!#DIV/0!#DIV/0!#DIV/0!W S K E Z2M1102.8469986#VALUE!-185.24241819-1-449.394092064.407880485.24232485#VALUE!1-946.4180920112.310203864.4079816#VALUE! #DIV/0!#DIV/0!#DIV/0!187.8999832#DIV/0!0#DIV/0!#DIV/0!#DIV/0!#DIV/0!#DIV/0!#DIV/0!#DIV/0!#DIV/0!#DIV/0!#DIV/0!#DIV/0!#DIV/0!#DIV/0!#DIV/0!#DIV/0!W S K E Z2M 1102.8469986#VALUE!-17.022*******.022********.2424181995.824498140 -1-608.224207064.407880485.242324851-1105.248210112.310203864.4079816#DIV/0!#DIV/0!#DIV/0!187.8999832#DIV/0!#VALUE! #DIV/0!#DIV/0!#DIV/0!#DIV/0!#DIV/0!#VALUE! #DIV/0!#DIV/0!#DIV/0!#DIV/0!#DIV/0!#DIV/0!#DIV/0!#DIV/0!#DIV/0!#DIV/0!W S K E Z2M 1102.8469986-1 6.854980654 6.85498065485.2424181995.99188198#VALUE!-1-609.684907064.407880485.24232485#VALUE!1-1106.708910112.310203864.4079816#VALUE! #DIV/0!#DIV/0!#DIV/0!187.8999832#DIV/0!#VALUE! #DIV/0!#DIV/0!#DIV/0!#DIV/0!#DIV/0!#VALUE! #DIV/0!#DIV/0!#DIV/0!#DIV/0!#DIV/0!#DIV/0! #DIV/0!#DIV/0!#DIV/0!#DIV/0!#DIV/0!#DIV/0!W S K E Z2M 1102.8469986#VALUE!-1 6.853322838 6.853********.2424181995.9935398#VALUE!-1-609.699374064.407880485.242324851-1106.723370112.310203864.4079816#VALUE! #DIV/0!#DIV/0!#DIV/0!187.8999832#DIV/0!#VALUE! #DIV/0!#DIV/0!#DIV/0!#DIV/0!#DIV/0!#DIV/0! #DIV/0!#DIV/0!#DIV/0!#DIV/0!#DIV/0!#DIV/0!#DIV/0!#DIV/0!#DIV/0!#DIV/0!#DIV/0!#DIV/0!TFSGC 0.005RAbs(I-J)H+0.01(Z-L)J+(I-336.508454840.034877340.256261995.7338.164336.5084548127.55338.177337.672133100转换前原坐标方位角转换后坐标方位角角度差值85.23921306085.2392130685°14′21.17″0°0′0″X0###########0.000YO500895.0010.000X1###########10.000M 3615414.145方位Y1500899.9840.000N 500895.001方度、点号需转换R 需转换V转换后X 转换后Y 13615406.172500895.665-1.6599E-058.0006015423615363.903500259.347-637.630803-2.687969657EX 施工坐标与大地坐标转换EXCEL表格成果输出33615472.936500379.368-508.974604-101.3835522 43615398.423500706.101-189.553136-0.010154291 53615447.634501297.377403.76720770.022069493 63615645.854501711.242832.6557627-163.1649827 700-799231.1483561368.391 800-799231.1483561368.391 900-799231.1483561368.391 1000-799231.1483561368.391)你不会介意吧! 创作人:徐明银行 卡号:622202************* 开中,我会在一天内将密码发到你的邮箱中159.42635.1644425P 4.951433D S4.951411755.100556#VALUE!#VALUE!#VALUE! -17.6044410678.96159.37290880.969372 -20.834441.4877592-99.45819-13.75678 47.9022221.1241313-88.06205-48.231280#DIV/0!#DIV/0!#DIV/0!0#DIV/0!#DIV/0!#DIV/0!0#DIV/0!#DIV/0!#DIV/0!0#DIV/0!#DIV/0!#DIV/0!59.37290880.969372P D S55.100556#VALUE!#VALUE!#VALUE! -17.60444#VALUE!#VALUE!#VALUE! -20.834441.4877592-158.8301-13.77461 47.9022221.1241313-143.5455-69.36460#DIV/0!#DIV/0!#DIV/0!0#DIV/0!#DIV/0!#DIV/0!0#DIV/0!#DIV/0!#DIV/0!0#DIV/0!#DIV/0!#DIV/0!-158.8301-13.77461P D S 55.100556#VALUE!#VALUE!#VALUE! -17.60444 1.672453-1.4607-4.953567 -20.834441.4877592-0.526157-5.13757 47.9022221.1241313 1.3355128-4.9887750#DIV/0!#DIV/0!#DIV/0!0#DIV/0!#DIV/0!#DIV/0!0#DIV/0!#DIV/0!#DIV/0!0#DIV/0!#DIV/0!#DIV/0!-1.4607-4.953567P D S 55.100556#VALUE!#VALUE!#VALUE! -17.604441.6753744-0.014467-4.951412 -20.834441.48775920.9093064-4.867222 47.9022221.1241313 2.5809607-4.2255570#DIV/0!#DIV/0!#DIV/0!0#DIV/0!#DIV/0!#DIV/0!0#DIV/0!#DIV/0!#DIV/0!0#DIV/0!#DIV/0!#DIV/0!-0.014467-4.951412P D S 55.100556#VALUE!#VALUE!#VALUE! -17.604441.6754033-0.000143-4.951412 -20.834441.48775920.9235197-4.864523 47.9022221.1241313 2.5932848-4.217980#DIV/0!#DIV/0!#DIV/0!0#DIV/0!#DIV/0!#DIV/0!0#DIV/0!#DIV/0!#DIV/0!0#DIV/0!#DIV/0!#DIV/0!-0.000143-4.951412ZP YP FZP FYP k-0.01068 -44-3.990326 3.9709786#DIV/0!-2-2-2-2#DIV/0!-2-2-2-2#VALUE!#DIV/0!#DIV/0!#DIV/0!#DIV/0!000-44-3.990326 3.9709786EXCEL表格计算方位角距离转换后坐标方位角转换前原坐标方位角0.415104.983012.007228910象限角 1.487704920方位角弧度表示 1.487704920方位角度表示85.239213060度、分、秒表示85°14′21.17″0°0′0″距离 5.00010.000一哟!!10678.960551.487759231D J#VALUE!#VALUE! 10678.96055-10680.47694 1.487759231-3.00414753 1.124131343-2.640519642#DIV/0!#DIV/0!#DIV/0!#DIV/0!#DIV/0!#DIV/0!#DIV/0!#DIV/0!D#VALUE!#VALUE!#VALUE!#VALUE! 1.487759231-3.055083655 1.124131343-2.691455768#DIV/0!#DIV/0!#DIV/0!#DIV/0!#DIV/0!#DIV/0!#DIV/0!#DIV/0!D#VALUE!#VALUE! 1.672452997-1.857547771 1.487759231-1.672854005 1.124131343-1.309226118#DIV/0!#DIV/0!#DIV/0!#DIV/0!#DIV/0!#DIV/0!#DIV/0!#DIV/0!D#VALUE!#VALUE! 1.675374396-1.573718146 1.487759231-1.38610298 1.124131343-1.022475093#DIV/0!#DIV/0!#DIV/0!#DIV/0!#DIV/0!#DIV/0!#DIV/0!#DIV/0!D#VALUE!#VALUE! 1.67540333-1.570825261 1.487759231-1.383181162 1.124131343-1.019553274#DIV/0!#DIV/0!#DIV/0!#DIV/0!#DIV/0!#DIV/0!#DIV/0!#DIV/0!zp2YP2K FXPD Wz4.25337.99373084.25-17.361634.25-20.500364.2547.540844.25#DIV/0!4.25#DIV/0!4.25#DIV/0!4.25#DIV/0!4.25-20.50036HZWy z y TZ TY 338.3337308 5.753134604 5.5831346045.753134604 5.5831346045.7531346040.802#VALUE!。
用EXCEL进行中桩坐标、高程计算(铜汤高速第一合同段)测量计算、平差软件种类繁多,但无论什么软件都不能包罗万象,无法满足众多数据处理的需要,即使某种计算软件的功能非常齐全,但此类软件一般都是针对性开发的,而像小件坐标计算,例如承台坐标,则显得非常烦琐。
本文结合本项目介绍了应用EXCEL进行测量计算的方法和思路,并提供了一些常用的计算公式。
1、 EXCEL基本计算方法打开EXCEL后显示的表格,将相关数据依次输入到相应的表格上中。
当原始数据输入完毕后,再在需要显示结果的相应单元格内输入计算公式,EXCEL则会按照公式自动计算出结果,下面以两点坐标计算距离为例,简单说明下:第一步:在相应位置输入表头、序号、坐标后,图示1所示。
第二步在显示距离格内输入计算公式=SQRT((B4-D4)^2+(C4-E4)^2)并按回车,距离的结算结果就显示出来。
2、在测量计算中,最常见的是三角函数的处理。
EXCEL中备用的三角函数很齐全,但计算中是以弧度为单位来处理的,在计算中角度(度、分、秒)需要转换成弧度后,即可进行三角函数的计算了。
3、结合本项目分别介绍了直线、圆曲线、竖曲线的计算事例铜汤高速公路第一合同段,起点里程K78+060.618,终点里程K82+825,全长4764.4米,其中包括朱家畈大桥,水桥湖一桥、二桥三座桥梁。
全线平面首尾为直线段,中间由三段圆曲线连接,(后附全线平面图),计算原始数据取自设计文件第一册《直线、曲线及转角表》(图号为S3-4);全线包括6段竖曲线,其中凹、凸曲线各3段,计算原始数据采用设计文件第一册《路线纵断面图》(图号为S3-3)。
在表格中,桩号栏中的ZJF8、SQA7、SQB6分别代表朱家畈大桥8号墩中心,水桥湖一桥7号墩中心和水桥湖二桥6号墩中心。
坐标和高程的单位均为m,角度单位为弧度。
一、坐标计算方法:a、直线段:坐标增量法例如:第一段直线范围K78+060.618~K78+773.787坐标计算已知:BP点里程为K78+060.618,坐标(3412768.816,484851.623)起始方位角a=140°45′46.1″=2.456774421(弧度)计算直线范围内的K78+200坐标如下:在EXCEL表格中输入相应的表头和需要计算的里程后在C36格内输入公式=3412768.816+(B21-78060.618)* COS(2.456774421)在D36格内输入公式=484851.623+(B21-78060.618)* SIN(2.456774421)X=3412768.816+(78200-78060.618)×COS2.456774421=3412660.860Y=484851.623+(78200-78060.618)×SIN2.456774421=484939.787 图示:b、曲线段:偏角法第一段圆曲线K78+773.787~K79+524.582上坐标计算:起点(即ZY点)里程为K78+773.787,同时位于第一段直线上,可通过坐标增量法算出ZY点坐标为(3412216.442,485302.725);始方位角a=140°45′46.1″=2.456774421(弧度);曲线圆心在线路右侧,曲线半径R=4500m。
Excel坐标点公式在Excel中,坐标点公式是一种常用于计算两个单元格之间距离、方向以及角度的方法。
使用坐标点公式可以方便地进行各种数据分析和处理操作。
本文将介绍一些常用的Excel坐标点公式,并提供示例说明。
1. 利用单元格引用计算坐标点在Excel中,可以使用单元格的引用来表示坐标点的位置。
坐标点的表示通常采用列字母和行数字的形式。
例如,单元格A1的坐标表示为(1,1),而单元格B2的坐标表示为(2,2)。
通过单元格引用,可以方便地进行坐标点的计算。
以下是一些常用的单元格引用计算坐标点的公式:1.1 计算两个单元格之间的水平距离假设需要计算单元格A1和单元格B1之间的水平距离。
可以使用以下公式:=ABS(COLUMN(B1)-COLUMN(A1))该公式利用了COLUMN函数来获取单元格所在的列号。
通过取列号的差值,并通过ABS函数取绝对值,即可得到水平距离。
1.2 计算两个单元格之间的垂直距离假设需要计算单元格A1和单元格A2之间的垂直距离。
可以使用以下公式:=ABS(ROW(A2)-ROW(A1))该公式利用了ROW函数来获取单元格所在的行号。
通过取行号的差值,并通过ABS函数取绝对值,即可得到垂直距离。
1.3 计算两个单元格之间的直线距离假设需要计算单元格A1和单元格B2之间的直线距离。
可以使用以下公式:=SQRT((COLUMN(B2)-COLUMN(A1))^2+(ROW(B2)-ROW(A1))^2)该公式利用了COLUMN和ROW函数来获取单元格所在的列号和行号。
通过列号和行号的差值,计算平方后求和,再开平方,即可得到直线距离。
2. 应用示例以下是一个应用示例,展示了如何利用坐标点公式在Excel中进行数据分析。
假设我们有一个销售数据表格,其中包含产品的销售量和销售金额。
我们希望计算出不同产品之间的距离,并分析距离和销售额之间的关系。
首先,我们将每个产品的坐标点和销售金额整理到不同的列中。
公式解析一.坐标转换X =A +N COSα-E SINαY =B +N SINα+E COSαN=(X-A) COSα±(Y-B)SINαE=(Y-B)COSα±(X-A)SINαA,B为施工坐标系坐标原点α为施工坐标系与北京坐标系X轴的夹角(旋转角)即大地坐标系方位角X,Y为北京坐标值 N,E为施工坐标值二.方位角计算1.直线段方位角: α=tanˉ¹ [(Yb-Ya)/(Xb-Xa)]2.交点转角角度: α=2 tanˉ¹ (T/R)计算结果①为﹢且<360,则用原数;②为﹢且>360,则减去360;③为﹣,则加上180.3.缓和曲线上切线角: α=ƟZH±90°*Lo²/(π*R* Ls)α= Lo/(2ρ)=Lo²/(2 A²)=Lo²/(2R*Ls)ρ—该点的曲率半径4.圆曲线上切线角: α=ƟHY±180°*Lo/(π*R)ƟZH—直缓点方位角, ƟHY—缓圆点方位角,注:以计算方向为准,左偏,取"﹣";右偏,取"﹢"。
左偏,则第一段缓和曲线和圆曲线上取"﹣",第二段缓和曲线上取"﹢" ;右偏,则第一段缓和曲线和圆曲线上取"﹢",第二段缓和曲线上取"﹣" .。
符号说明:A—回旋线参数(A²=R* Ls) Ls—缓和曲线长度R—曲线半径Lo—曲线长度:计算点位到特殊点(ZH、HY、YH、HZ)的长度三.坐标值计算1.直线段坐标计算公式:直线两端点A.B间距离为S;A点坐标为A(Xa, Ya);方位角为αXb= Xa+S*cosαYb= Ya+S*sinα2.缓和曲线及圆曲线坐标计算公式:①缓和曲线坐标计算公式:X=XZH+(Lo-Lo^5/(40*R^2*Ls^2)+Lo^9/(3456*R^4*Ls ^4)-Lo^13/(599040*R^6*Ls^6)+Lo^17/(175472640*R ^8*Ls^8))*cosα-(Lo^3/(6*R*Ls)-Lo^7/(336*R^3*L s^3)+Lo^11/(42240*R^5*Ls^5)-Lo^15/(9676800*R^7 *Ls^7)+Lo^19/(3530096640*R^9*Ls^9))*sinαY=YZH+(Lo-^5/(40*R^2*Ls^2)+Lo^9/(3456*R^4*Ls^4 )-Lo^13/(599040*R^6*Ls^6)+Lo^17/(175472640*R^8 *Ls^8))*sinα+(Lo^3/(6*R*Ls)-Lo^7/(336*R^3*Ls^ 3)+Lo^11/(42240*R^5*Ls^5)-Lo^15/(9676800*R^7*L s^7)+Lo^19/(3530096640*R^9*Ls^9))* cosα符号说明:XZH—直缓点X坐标值 YZH—直缓点Y坐标值 A—回旋线参数(A²=R* Ls)Lo—计算点位到特殊点的长度 Ls—缓和曲线长度R—曲线半径α—方位角注:式中,紫色部分为缓和曲线任意点的坐标增量(支距坐标)。
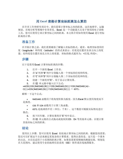
用Excel表格计算坐标距离怎么算的在许多工作和研究项目中,我们需要计算坐标之间的距离。
这在地理学、运输规划、市场分析等领域中非常常见。
Excel是一个功能强大且易于使用的电子表格工具,您可以使用它来计算坐标之间的距离。
本文将介绍如何使用Excel进行坐标距离的计算。
准备工作在开始计算之前,我们需要确保了解输入坐标的格式。
通常,地理坐标使用经度(longitude)和纬度(latitude)的形式来表示。
经度是位置在东西方向上的度量,而纬度是位置在南北方向上的度量。
坐标的格式通常为:<经度, 纬度>。
步骤以下是使用Excel计算坐标距离的步骤:1.打开一个新的Excel工作表。
2.在“A”列和“B”列中分别输入第一个坐标的经度和纬度。
3.在“C”列和“D”列中分别输入第二个坐标的经度和纬度。
4.创建一个新的列“E”,用于显示计算结果。
5.在E2单元格中输入以下公式:=ACOS(COS(RADIANS(B2))*COS(RADIANS(D2))*COS(RADIANS(A2-C2))+SIN(RADIANS(B2))*SIN(RADIANS(D2))) * 6371。
解释一下这个公式:•RADIANS函数用于将角度转换为弧度,因为 Excel 默认使用角度而不是弧度。
•COS和SIN函数用于计算三角函数。
•6371是地球的半径(单位:千米),这个数值可根据实际情况进行修改。
6.按下回车键,计算结果将在“E”列中显示。
7.将E2单元格的公式拖动或复制到E3、E4等其他单元格,以便计算其他坐标之间的距离。
结论使用以上步骤,您可以使用Excel轻松地计算坐标之间的距离。
根据您的需要,您还可以扩展这个方法来满足更复杂的计算要求。
值得注意的是,这只是一个基本的方法,并且仅适用于小范围的距离计算。
如果您需要更精确的测量结果,特别是在大范围内,建议使用专业的地理信息系统(GIS)软件或在线地图服务。
计算坐标需要"桥型布置图"、"桥台结构图"、"桥墩结构图"、"点位图"、"纵断面".
先点开"桥型布置图","纵断面",找出台帽前墙位置与纵断线上已知一点的距离,例:
量取已知点距台帽前墙距离,如:1.978m
再点开"点位图",找到已知点投影到拟定桥梁中线的位置.
再在该位置向路线方向移动1.978m.
以该点为基点,并在CAD中点出该点的坐标,记录下来.
但是注意CAD的坐标和测量的坐标X、Y是相反的.记下坐标X:6645.8554 ;Y:4103.3546.
再查看桥型布置图,查看两台帽前墙间的距离,13.04m
再在点位图中把之前的基点移动13.04m,并记录下在CAD中的坐标.
如:X:6658.8019,Y:4101.7962
再打开设计完的"桥台结构图",算出台帽至基础前点的平面距离2.7m,并记录下来.
再查看基础的侧面长度,如6.7m,和基础的横向宽度7.0m,并记录下来.
OK有这些记录下来的数据就可以通过EXCEL计算基础坐标了.
方法:
打开excel并把记录下的数据填如表中:
黄色的框是要填入的数据.
注意:EXCEL计算1#台填入的"间距"等于13.04减去1#台台帽前墙距基础前点的平面距离. 如果是斜交的桥梁,输入的交角是路线方向逆时针旋转至桥台前墙的角度.如图中斜交60度,就输入60度.
1 / 1。