云南师范大学人文地理学专业硕士研究生培养方案
- 格式:doc
- 大小:195.00 KB
- 文档页数:17
人文地理学硕士人文地理学是一门研究人类活动与地理环境相互关系的学科,涵盖了人类文化、社会经济、历史演变以及地理空间等多个方面。
人文地理学的研究旨在探索人类与环境的互动关系,深入理解人类社会在地理环境中的发展与变化。
作为一门综合性的学科,人文地理学的硕士专业培养了很多对人类社会、历史文化和地理环境感兴趣的研究者和专业人才。
一、人文地理学硕士专业培养目标人文地理学硕士专业培养目标主要包括以下几个方面:1.深入理解人类与环境的互动关系:人文地理学硕士专业要求学生具有深入的地理学基础,能够分析和理解人类社会与地理环境之间的相互关系。
学生需要掌握相关理论知识,具备地理信息系统和遥感技术的应用能力。
2.独立开展人文地理研究:人文地理学硕士专业注重培养学生的独立思考和科研能力。
学生需要具备独立设计和完成研究课题的能力,能够进行实地调研、数据分析和结果解读。
3.掌握国内外人文地理学研究动态:人文地理学硕士专业要求学生关注国内外学术前沿,掌握并运用国内外学术方法和研究成果。
学生需要具备学术研究能力,能够参与国际学术交流与合作。
二、人文地理学硕士专业课程设置人文地理学硕士专业课程设置主要包括以下几个方面:1.人文地理学理论基础:该课程主要通过系统讲解人文地理学的基本理论,包括地理学思想史、环境与文化、城市地理学等内容。
学生通过学习,可以掌握人文地理学的基本概念、理论框架和研究方法。
2.人文地理信息系统应用:该课程主要介绍地理信息系统的原理和方法,以及在人文地理学研究中的应用。
学生通过该课程的学习,可以熟练掌握地理信息系统工具的使用,能够进行地理数据的处理和空间分析。
3.文化地理学:该课程主要介绍文化地理学的理论与方法,包括文化空间的形成、文化景观的演变等内容。
学生通过学习,可以了解不同文化对地理环境的影响,理解文化地理学在城市规划和社会发展中的应用。
4.城市与乡村发展研究:该课程主要讲解城市与乡村发展的过程和模式,涉及城市化、城市规划、城市管理等领域。
课程与教学论(地理)专业硕士研究生培养方案【专业简介】地理课程与教学论专业于2007年正式招生,本专业有着良好的发展基础,目前已初步形成一支结构合理、基础扎实、专业水平较高的学术队伍。
本专业在地理课程基本理论、地理教学方法以及地理双语教学研究等方面开展了创造性的研究工作。
特别是地理双语教学研究,独具特色,积淀日深。
近三年来科学团队成员取得了一定的科研成果,共出版专著教材3部,发表论文十余篇,目前在研省级项目3项。
我院地理课程与教学论专业的教学实验设备条件优越,目前拥有现代化的地理专用教室、GIS实验室,地图遥感实验室和土壤生态实验室等。
一、培养目标和要求地理课程与教学论专业硕士研究生培养目标是贯彻党的教育方针,面向基础教育和高等教育,培养系统掌握课程与教学基本理论和教育科研方法,具有较强的地理教学和教育科研能力的中学和大学地理教育研究人才。
具体要求如下:1. 遵纪守法,具有良好的道德品质和较强的事业心,身心健康。
2. 系统地掌握地理科学的基本理论和方法,了解地理学发展的历史、现状及其走向;系统地掌握本学科的知识和理论;能独立地设计地理学教学研究方案,开展地理教学研究,撰写论文。
3. 掌握一门外国语,能够熟练地阅读本专业的外文资料,具有论文写作能力和进行国际学术交流的语言能力和运用网络信息技术的能力。
二、学习年限本专业学制为3年,最长学习年限不超过4年。
硕士研究生培养分课程学习和学位论文撰写两个阶段,按学制的学习年限,课程学习阶段为1.5年,学位论文撰写时间不小于1年。
三、研究方向:地理课程与教学论地理课程与教学论属于教育学中课程与教学论的分支学科。
本专业是从地理课程论和地理教学论两个方向介绍地理教育基础理论和地理教育科学研究的基本方法,培养学生分析解决地理教育实际问题的能力和独立地进行教学研究的能力。
四、培养方式与方法硕士研究生培养以课程学习和课题研究并重,并安排了教育教学实践、科研实践和社会调查等学术活动。
地理学的综合排名的学校依次是:A+ 北京大学,南京大学,华东师范大学,武汉大学A (14个)北京师范大学,南京师范大学,中山大学,兰州大学,中国地质大学,福建师范大学,东北师范大学,西北大学,陕西师范大学,广州大学,新疆大学,首都师范大学,辽宁师范大学,西北师范大学B+(26个)河南大学,安徽师范大学,西南大学,浙江大学,山东师范大学,中国海洋大学,新疆师范大学,华南师范大学,广西师范大学,华中师范大学,河北师范大学,内蒙古师范大学,湖南师范大学,上海师范大学,云南师范大学,四川师范大学,中国矿业大学,哈尔滨师范大学,湖北大学,北京林业大学,贵州师范大学,山西师范大学,江西师范大学,中南大学,青海师范大学B (26个)成都理工大学,重庆师范大学,长安大学,浙江师范大学,福州大学,中国农业大学,徐州师范大学,宁夏大学,同济大学,天津师范大学,昆明理工大学,长江大学,南京农业大学,鲁东大学,兰州交通大学,山西大学,河海大学,西安外国语学院,宁波大学,西北农林科技大学,华东理工大学,东华理工学院,吉林大学,南京信息工程大学,福建农林大学,四川农业大学,聊城大学C (18个)华南农业大学,海南师范学院,西南交通大学,山东科技大学,重庆交通学院,山西农业大学,华侨大学,中国人民大学,吉林师范大学,河南理工大学,河南财经学院,延边大学,湖南科技大学,江西理工大学,西安科技大学,南昌大学,西南林学院,曲阜师范大学人文地理学专业的学校排名依次是:(加亮的是不用考高数的学校)A+ 中山大学,北京大学,华东师范大学A 北京师范大学,福建师范大学,东北师范大学,西北师范大学,河南大学,南京师范大学,南京大学B+(16个)辽宁师范大学,兰州大学,西北大学,安徽师范大学,华中师范大学,陕西师范大学,湖北大学,四川师范大学,上海师范大学,广西师范学院,江西师范大学,云南大学,新疆大学,新疆师范大学,宁夏大学,河北师范大学B(15个)陕西师范大学,华南师范大学,武汉大学,西南大学,山东师范大学,首都师范大学,重庆师范大学,云南师范大学,内蒙古师范大学,贵州师范大学,湖南师范大学,西安外国语学院,哈尔滨师范大学,青海师范大学,天津师范大学C(10)浙江大学,徐州师范大学,广州大学,宁波大学,浙江师范大学,华侨大学,延边大学,河南财经学院,南昌大学,曲阜师范大学自然地理学专业的学校排名依次是:A+ 中国地质大学,北京大学,南京大学A 北京师范大学,华东师范大学,兰州大学,中山大学,南京师范大学,新疆大学,陕西师范大学,福建师范大学B+(18个)首都师范大学,西南大学,辽宁师范大学,西北大学,华南师范大学,东北师范大学,湖南师范大学,西北师范大学,山东师范大学,哈尔滨师范大学,新疆师范大学,上海师范大学,内蒙古师范大学,安徽师范大学,贵州师范大学,武汉大学,河南大学,华中师范大学B(17个)广州大学,山西师范大学,河北师范大学,浙江师范大学,鲁东大学,云南师范大学,浙江大学,北京林业大学,山西大学,云南大学,青海师范大学,徐州师范大学,重庆师范大学,中国矿业大学,长安大学,成都理工大学,南京信息工程大学C(11个)广西师范大学,江西师范大学,福建农林大学,天津师范大学,湖北大学,四川师范大学,四川农业大学,海南师范学院,重庆交通学院,聊城大学,吉林师范大学地图学与地理信息系统专业的学校排名依次是:A+ 武汉大学,南京师范大学,北京大学A 北京师范大学,南京大学,中山大学,中国矿业大学,首都师范大学,华东师范大学,浙江大学,东北师范大学B+(18个)中国海洋大学,中国农业大学,兰州大学,陕西师范大学,安徽师范大学,中南大学,北京林业大学,山东师范大学,新疆师范大学,广西师范大学,福州大学,同济大学,河南大学,河北师范大学,辽宁师范大学,昆明理工大学,成都理工大学,云南师范大学B(17)新疆大学,长江大学,南京农业大学,西南大学,兰州交通大学,河海大学,西北大学,西北师范大学,长安大学,内蒙古师范大学,福建师范大学,四川师范大学,吉林大学,西北农林科技大学,东华理工学院,湖北大学,河南理工大学C(11个)云南大学,华南农业大学,山西农业大学,西南林学院,江西理工大学,中国人民大学,湖南科技大学,山东可见大学,青海师范大学,西安科技大学,西南交通大学。
全日制教育硕士专业学位研究生培养方案【学科教学(地理)045110】一、培训目标和要求培养具有现代教育观念的、具有较强的教育教学实践和研究能力的高素质的中学地理课程专任教师。
具体要求如下:(一)拥护中国共产党的领导,热爱教育事业,具有良好的道德品质,遵纪守法,积极进取,勇于创新。
(二)有良好的学术修养和扎实的专业基础,了解学科的前沿和发展趋势。
(三)具有较强的教育实践能力,能够胜任相关的教育教学工作,在现代教育观念指导下运用所学理论和方法,熟练使用现代教育技术,解决教育教学中的实际问题;能够理论结合实践,发挥自身优势,开展创造性的教育教学工作。
(四)熟悉基础教育课程改革,掌握基础教育课程改革的新思路、新内容、新方法。
(五)能运用一种外国语阅读本专业的外文文献资料。
二、学习风格和学习年限采用全日制学习方式,学习年限一般为2年。
三、培训模式采用理论知识与应用能力培养、人文精神和科学精神培养、专业素质和综合素质培养紧密结合的培养模式。
要注重理论与实践的结合,采取课堂参与、小组讨论、案例教学、合作学习、模拟教学等方法。
要在中小学建立稳定的教育实践基地,搞好教育实践活动的组织实施。
成立导师小组,负责研究生的指导工作,聘请有经验的高级教师担任中小学导师,实行双导师制。
(一)重视和加强实践教学,着重理论联系实际的实务能力的培养。
(二)成立导师组,采取集体培养与个人负责相结合的指导方式。
导师组吸收中小学经验丰富具有高级职称的教师参加。
(三)加强教学与实践的联系和交流,聘请有经验的中小学高级教师和管理人员参与教学和培训。
(四)必修课的考核分为考试和考查两种形式。
四、课程学习与必修环节(一)课程设置与必修环节课程设置要体现理论与实践相结合的原则,攻读本领域(方向)全日制教育硕士专业学位须完成以下课程的学习和必修环节,总学分应不少于36学分。
开放式课程编号课程名称课程学期必修11420220121142022021青少年心理发展与教育地理学课程与教材分析22363622研究生院刘贵霞苏迎春刘贵霞苏迎春陈俊华周廷刚导师组翟迎学张美华王建利王永阳荀林嘉雅男周廷刚周文佐等许刚张元照考试公开1142022004《教育学原理》课程与教学论中小学教育研究方法1113636222研究生院研究生院考试11420220011142022002外语政治理论11703622研究生院研究生院考试学时学分制课程教师考核办法备注共1142022009门课程1142022011门课程和课程领域课程1142022022地理教学设计与案例分析2363门考试1104511025地理教育考试量与评价1142022024个前沿课题在发展中地理2223630232考试选修课1142022051环境教育学1142022052全球气候变化2302考试1242022054地理思想史地理信息系统与中学地理教育2302考试11045110272302考试1104511028自然灾害与预防2302考试1104511026人文地理学入选现代教育技术教育政策法规2223030221陈俊华宗惠明研究生院考试12420220061242022124必修环节实践教学环节开放报告2完成后审核签署程序,向学院提交培训计划和选题报告,并在20.5-1年内签署38名实习生和讲师的意见***(二)必修环节要求1.选题及报告要求:开篇报告是论文研究的重要组成部分。
中国研究生教育分专业排行榜:070502人文地理学
排名学校名称等级排名学校名称等级排名学校名称等级
1 北京大学A+ 5 西北师范大学 A 9 南京师范大学 A
2 华东师范大学A+ 6 安徽师范大学 A 10 浙江师范大学 A
3 中山大学 A 7 东北师范大学 A
4 北京师范大学 A 8 兰州大学 A
B+ 等(15 个) :辽宁师范大学、华南师范大学、华中师范大学、湖南师范大学、河南大学、陕西师范大学、福建师范大学、西北大学、南京大学、西南大学、江西师范大学、西安外国语大学、广西师范学院、四川师范大学、宁夏大学
B 等(15 个) :河北师范大学、云南大学、武汉大学、宁波大学、山东师范大学、上海师范大学、延边大学、曲阜师范大学、云南师范大学、哈尔滨师范大学、山西师范大学、新疆师范大学、贵州师范大学、首都师范大学、青海师范大学
自然地理学
国家985重点院校。
云南师范大学硕士研究生招生考试——中国地理真题2000年中国地理一、简答题(32分)1、略述中国早涝及其形成原因(8分)。
2,简述中国地貌对自然景观形成的作用(8分)。
3,民族地区经济发展特点及其对策如何(8分)。
4,解释并评价基塘生态系统(8分)。
二、比较分析题(24分)1.比较分析北疆与南疆在自然景观上的异同及其成因(12分)•2.比较分析东北区与西南区的区域经济特征(12分)。
三、论述题(44分)1、试述青藏高原对中国西北地区干早气候形成的作用( 20分)。
2,试述面向21世纪的中国工业经济发展战略布局(24分)。
2001年中国地理一、简答题:(共40分)1.简述我国人口分布的特点及其对我国经济发展的影响。
(10分)2.简要分析我国气候基本特征及其形成原因。
(10分)3.简述我国铁路网分布的基本格局及今后发展设想。
(10分)4,简述西南区自然环境与经济发展现状的特点。
C10分).二、论述题:(共60分)1.分析攀枝花钢铁基地的布局条件与布局特点。
(15分)2.对比分析我国南、北方农业生产发展与布局的地域差异。
(25分)3.试评价中国西部自然环境的基本特点. (20分)2002年中国地理一、名词解释(每个5分,共20分)1、梅雨;2、黄土高原;3、楚文化;4,首都经济圈二、简答题(4小题,共40分)1、简述我国季风气候的特点、成因及其墓响。
(10分)2,简述中国矿产资源的基本特征。
(10分)3、简述中国高新技术产业的发展与布局特点。
(10分)4、简述大西南经济区的范围、区域特点和专业化部门。
(10分)三,论述题(3小题中任选2题,共40分)1、试论述我国农业开发的战略构想。
(20分)2,试论述中国自然景观的地域分异规律。
(20分)3,试论述中国传统文化的特点及其对今后中国社会经济发展的影响。
(20分)2003年中国地理一、填空题(每空2分,共20分)1、我国第二级、第三级地形阶梯的分界线为:大兴安岭、______、_______、雪峰山。
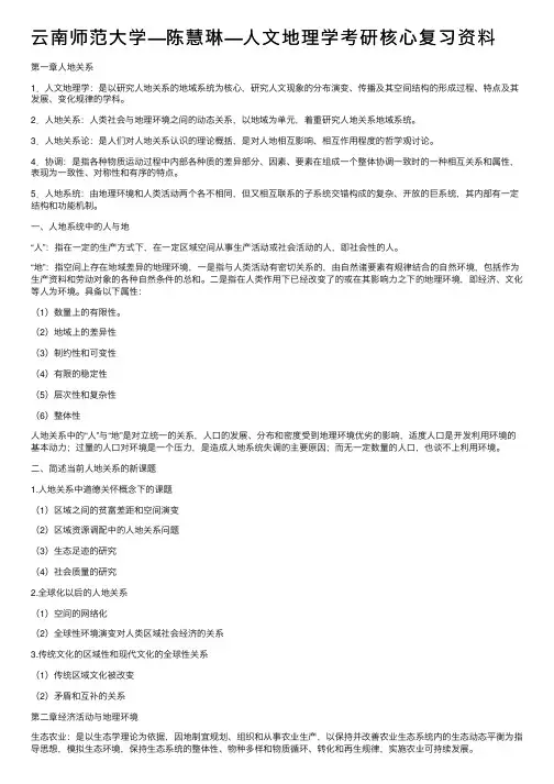
云南师范⼤学—陈慧琳—⼈⽂地理学考研核⼼复习资料第⼀章⼈地关系1.⼈⽂地理学:是以研究⼈地关系的地域系统为核⼼,研究⼈⽂现象的分布演变、传播及其空间结构的形成过程、特点及其发展、变化规律的学科。
2.⼈地关系:⼈类社会与地理环境之间的动态关系,以地域为单元,着重研究⼈地关系地域系统。
3.⼈地关系论:是⼈们对⼈地关系认识的理论概括,是对⼈地相互影响、相互作⽤程度的哲学观讨论。
4.协调:是指各种物质运动过程中内部各种质的差异部分、因素、要素在组成⼀个整体协调⼀致时的⼀种相互关系和属性,表现为⼀致性、对称性和有序的特点。
5.⼈地系统:由地理环境和⼈类活动两个各不相同,但⼜相互联系的⼦系统交错构成的复杂、开放的巨系统,其内部有⼀定结构和功能机制。
⼀、⼈地系统中的⼈与地“⼈”:指在⼀定的⽣产⽅式下,在⼀定区域空间从事⽣产活动或社会活动的⼈,即社会性的⼈。
“地”:指空间上存在地域差异的地理环境,⼀是指与⼈类活动有密切关系的,由⾃然诸要素有规律结合的⾃然环境,包括作为⽣产资料和劳动对象的各种⾃然条件的总和。
⼆是指在⼈类作⽤下已经改变了的或在其影响⼒之下的地理环境,即经济、⽂化等⼈为环境。
具备以下属性:(1)数量上的有限性。
(2)地域上的差异性(3)制约性和可变性(4)有限的稳定性(5)层次性和复杂性(6)整体性⼈地关系中的“⼈”与“地”是对⽴统⼀的关系,⼈⼝的发展、分布和密度受到地理环境优劣的影响,适度⼈⼝是开发利⽤环境的基本动⼒;过量的⼈⼝对环境是⼀个压⼒,是造成⼈地系统失调的主要原因;⽽⽆⼀定数量的⼈⼝,也谈不上利⽤环境。
⼆、简述当前⼈地关系的新课题1.⼈地关系中道德关怀概念下的课题(1)区域之间的贫富差距和空间演变(2)区域资源调配中的⼈地关系问题(3)⽣态⾜迹的研究(4)社会质量的研究2.全球化以后的⼈地关系(1)空间的⽹络化(2)全球性环境演变对⼈类区域社会经济的关系3.传统⽂化的区域性和现代⽂化的全球性关系(1)传统区域⽂化被改变(2)⽭盾和互补的关系第⼆章经济活动与地理环境⽣态农业:是以⽣态学理论为依据,因地制宜规划、组织和从事农业⽣产,以保持并改善农业⽣态系统内的⽣态动态平衡为指导思想,模拟⽣态环境,保持⽣态系统的整体性、物种多样和物质循环、转化和再⽣规律,实施农业可持续发展。
人文地理学专业学术型硕士研究生培养方案(专业代码:070502)一、培养目标培养面向现代化、面向世界、面向未来,德、智、体、美等全面发展的教学、科研型高层次专门人才。
具体要求如下:1、具有正确的世界观和价值观,热爱祖国,遵纪守法,品德优良,学风严谨,具有实事求是、不断追求新知、勇于创造的科学精神,积极为社会主义建设服务。
2、具有坚实的人文地理学科理论基础,掌握人文地理学科研究方法;具有严谨的学风以及较强的科研和实际工作能力。
3、较熟练地掌握一门外国语,具有较好的外语听说和科学论文写作能力。
4、具有良好的学术修养和独立的学术人格。
二、学习年限硕士研究生实行弹性学制的学习年限,一般为两年半至三年。
课程学习为一年至一年半;科学研究和学位论文撰写一年半至两年。
提前完成培养方案规定的全部课程和其他培养环节,成绩优秀、科研能力突出、完成学位论文、符合学校有关要求者,可申请提前半年毕业。
硕士生在学制规定的基本年限内,未能完成全部学业,可适当延长学习年限,但在校最长学习年限不得超过5年。
三、学科专业和研究方向人文地理学专业的研究方向将根据专业发展的需要和人文地理学发展的趋势不断调整和更新。
目前本专业的研究方向有:序号主要研究内容研究方向名称研究生导师(每方向字数在50字以内)1城乡发展与区域规划城市发展与规划、区域经济合作与发展、区域发郑林、马定国、2展要素评价与区域发展规划、区域空间管治舒晓波、钟业喜刘影、蒋梅鑫土地资源调查与评价、土地利用与土地覆盖变化、舒晓波、郑林、土地利用规划与管理蒋梅鑫、倪才英、经济发展、景观格局演变,农用地分等定级等齐述华、马定国3资源利用与旅游开发资源时空分布和开发利用、旅游资源评价与开发、旅游经济及旅游区划、景观设计与规划毛端谦、刘春燕、赵安、冯淑华、刘影、吴敦银、4GIS在人文社科领域应用、空间组织与空间建模,钟业喜、方朝阳、经济地理与空间规划郑林、舒晓波、区域资源整合利用、区域空间分析与空间规划赖格英、齐述华四、培养方式和培养计划研究生的培养采取系统理论学习和科学研究相结合的方式进行。
历史地理学专业硕士研究生培养课程设置历史地理学专业硕士研究生培养方案一、培养目标本专业主要为高等院校和各级科研机构培养本学科高层次的专门教学、科研人才。
同时也为各级政府机关和其他部门培养具有丰富历史知识和品学兼优的管理与专业人才。
具体要求是:1、熟练掌握马克思主义基本原理,坚持党的基本路线,热爱祖国,遵纪守法,品德优良,积极为社会主义现代化建设服务。
2、具有坚实的大学基础理论知识和系统的历史地理专业知识,熟悉国内外历史地理学方面研究的历史、现状和发展趋势;掌握一门外国语;具有较为开阔的视野,能够独立从事科学研究、教学或其他方面专业工作的能力。
二、研究方向1.中国历史地理2.历史地理文献三、学习年限与学分学习年限:2—3年,视研究生的学习情况而定。
学分:共35—37学分,其中包括外语、政治理论、实习等。
四、课程设置(一)学位课程(历史学各专业、方向硕士生公共必修课,计17学分)(三)指定选修课程(按研究方向设置,计6学分)(四)跨专业选修课程(按研究方向设置,计3学分)另有可供待选课程:历史政区地理、历史自然地理专题研究、历史地理文献研究、断代历史地理文献研究等。
五、教学实践这是研究生在读期间必须完成的学习环节。
教学实践应该包括两个方面:一是协助导师做一些助教工作,二是独立讲授专业课程。
其中,以独立讲授为主,一般安排在第4—5学期,备课、讲授与辅导皆应独立完成,时间为四周,计1个学分。
六、调查研究野外考察是学习与研究历史地理专业的一个基本特点。
研究生在读期间,可根据需要进行各种形式的调查研究,一般包括实地考察,查阅资料,访问有关专家学者,参加专题会议等。
时间一般安排在第3—5学期,调研目的必须十分明确,达到实效。
七、科学研究及学位论文要求1.本专业硕士生在校间期应至少完成3篇课程论文,2篇学年论文。
对于论文质量,严格按学校的有关规定操作。
2.本专业硕士生至迟应在第4学期末确定学位论文题目,通过学位论文开题报告,并订出学位论文写作计划。
人文地理学专业(57)硕士研究生培养方案一、培养目标本专业主要培养德智体全面发展的适应社会主义现代化需要的高层次的从事人文地理学科研、教学和管理工作的专门人才。
具体要求是:1.掌握马克思主义基本原理,坚持党的基本路线;热爱祖国,遵纪守法,品行端正,积极为祖国四化建设贡献力量。
2.掌握人文地理学的基础理论和系统的专业知识,熟悉人文地理学国内外的研究历史、现状和发展趋势;熟悉掌握一门外国语;具有独立从事人文地理学领域的科学研究、教学工作与管理工作的能力。
3.身体健康。
二、研究方向区域与旅游可持续发展三、学习年限与学分1.学习年限一般为2-3年。
硕士学位课程学习计划1.5年;科研与学位论文工作时间为1.5年。
个别成绩优秀,符合国家规定标准者,经申请批准可以2年毕业。
2.总学分34-38学分。
3.在学生修满学分之后,进行中期分流考核,通过者,可作学位论文;否则作结业处理。
四、课程设置(二)指定选修课程(按研究方向设置)(三)任意选修课程五、教学实践拟在第二学年安排硕士生对本、专科生有关人文地理性质的课程进行四周的讲授、辅导、答疑、批改作业,提高教学能力。
与此同时,规定硕士生必须经常选择教学经验丰富、讲授艺术性强的教师随堂听课,改进和不断提高教学水平,培养高水平的高校人文地理学教师。
教学实践合格者计2学分。
六、调查研究人文地理学是以人地关系为研究对象探索人地关系系统可持续发展规律的科学。
因此,必须以人地关系的广泛调查为基础,包括调查提纲的编制和内容的确定,地区和点线的选择,资料分析和信息的储存与处理,调查报告的撰写等。
按课程需要可进行实验性调查,按科研和论文需要可进行研究性调查,或二者结合进行。
七、科学研究及学位论文要求1、本专业硕士生在校期间应至少完成2篇课程论文,2篇学年论文。
其中至少有2篇论文在省级或省级以上刊物公开发表。
2、本专业硕士生至迟应在第4学期末确定学位论文题目,通过学位论文开题报告,并订出学位论文工作计划。
云师大人文地理专业
云南师范大学人文地理专业是一门涉及人文学科和地理学科的交叉学科。
该专业主要研究人类社会与地理环境之间的相互关系,探讨人类活动对地理环境的影响以及地理环境对人类社会的塑造作用。
在人文地理专业的学习过程中,学生将接受地理学、社会学、经济学、人类学等相关学科的基础理论和研究方法的培训。
他们将学习地理环境与人类活动的相互作用关系、地理空间的社会分布规律、城市与乡村的发展与规划等内容。
该专业的课程设置包括但不限于以下几个方面:
1. 地理学基础知识,包括地理学的概念、地理环境要素、地理信息技术等;
2. 社会学基础知识,包括社会学的概念、社会组织、社会变迁等;
3. 城市与乡村发展,研究城市与乡村的空间结构、功能分工、
规划设计等;
4. 区域发展与规划,研究不同地区的发展差异、区域规划与政
策等;
5. 人文地理研究方法,包括问卷调查、实地考察、统计分析等。
毕业后,人文地理专业的毕业生可以在各级政府部门、城市规
划设计院、旅游开发公司、地理信息技术公司等单位从事城市规划、旅游规划、地理信息系统分析等工作。
也可以选择继续深造,攻读
硕士或博士学位,从事教育、科研等领域。
总之,云南师范大学人文地理专业是一门综合性较强的学科,
旨在培养具备地理学和社会学知识的人才,以适应社会发展的需要,为城市规划和社会发展做出贡献。
教育硕士专业学位(学科教学·地理)研究生培养方案一、培养目标城环学院以“培养能够出色适应课程改革、进行素质教育的优秀地理教师”为教育硕士的培养目标。
具体地说,未来教育硕士应具有先进的教育观念,与本科毕业生相比有明显飞跃,与学术型硕士研究生相比有自己的特色;有捕捉基础教育实际问题的能力,并能够运用所学理论进行有效的研究,推动实际工作;使所有学生均能享受一流的教学效果,能够全面促进学生的健康成长;教育硕士中的少数人应能够成为国家级的优秀教师,大多数人应是省、市的学科带头人,整体上教育硕士应是能够进行素质教育的优秀人才。
二、学制基本学制为2.5-3年。
可提前到2年或延期至4年毕业。
三、培养方式根据教育硕士的生源特点,实行脱产、半脱产(只限于长春市)、寒暑假集中学习三种培养方式。
四、课程设置与学分(一)公共课(18学分)1.学位课(12学分)马克思主义理论课 60学时 3学分基础外国语课 90学时 3学分教育学原理 60学时 3学分教育心理学 60学时 3学分2.非学位课(6学分)现代教育技术 60学时 3学分教育科学研究方法 60学时 3学分(二)专业课(不少于16学分)1.专业基础课(12学分)地理教学论 60学时 3 学分新课程标准解读 60学时 3 学分地理学基本理论问题 60学时 3 学分区域可持续发展 60学时 3 学分2.专业方向选修课(不少于4学分)区域规划与管理 40学时 2 学分环境演变与防灾减灾 40学时 2 学分气候变化与人类生存环境演变 40学时 2 学分地理信息系统 40学时 2 学分(三)必修环节(2学分)1.开题报告 20学时 1 学分2.文献阅读 20学时 1 学分五、考核要求学院统一要求所有专业基础课都要有教学大纲、主要教材和参考书。
所有课程可根据课程内容由任课教师确定考核方式。
六、学位论文教育硕士课程学习成绩合格,完成各项必修环节,方可进入学位论文撰写阶段。
云南师范大学
人文地理学专业硕士研究生培养方案
一、培养目标
本专业培养具有深厚专业基础、较高思想品德,得才兼备的人文地理学高级专业人才。
具体体现在:
政治与思想品德目标:坚持四项基本原则,热爱学校,热爱祖国,热爱中华民族,树立良好的思想道德体系;坚持真理,献身科学事业,具有高尚的科学职业道德、崇高的敬业精神、团结友爱的科学合作境界;
业务目标:本专业的硕士研究生应具有较高的独立从事科研工作的能力,清楚地了解当今人文地理学研究领域的国际前沿问题和最新科研动态;熟练掌握本专业的基础知识、专业知识和当今人文地理学的最新理论,具有较强的分析问题和解决问题的能力;熟练掌握相关科研实验技能,对所从事的研究课题有一定的独立见解和创意;熟练掌握一门外语,能熟练阅读本专业外文书刊,有一定的听、说、读、写能力。
本专业硕士学位获得者应具有融宽广的知识、深厚的理论、全面的素质于一体,成为对社会有用的高素质的复合型人才,具有从事人文地理学及其相关学科科学研究和相应专业的本科、研究生的教学工作的能力。
具有健康的身体和良好的心理素质。
二、培养方式与学习年限
1、培养方式
脱产方式培养。
通过以下教学环节来培养学生:(1)课堂授课与讨论;(2)撰写读书报告;(3)学术交流,包括学术讲座、学术报告、学术会议等形式;(4)科研实践。
2、学习年限
学习年限为三年。
一年到一年半时间学习硕士学位课程,通过考试。
一年半到两年从事科学研究,完成学位论文,并通过答辩。
视学位课程学习及学位论文完成情况,经本人申请、导师同意、学校批准,可适当提前或延长(半年至一年)毕业。
三、研究方向简介
1.区域旅游开发与规划
该研究方向主要在以下几个方面开展研究:
(1)区域旅游规划的理论与“范式”建构研究;(2)旅游目的地开发规划与管理研究;(3)旅游地形象策划与营销管理;(4)区域旅游可持续发展的理论与实践研究;(5)基于3S技术的区域旅游决策支持系统研究。
2.区域经济开发与管理
本研究方向主要从事以下领域的研究:(1)区域经济学的基本理论与实践研究;(2)企业区位选择和区位结构问题研究;(3)区域形象策划与营销管理研究;(4)区域经济规划及发展
战略研究。
(5)不发达地区经济成长研究。
3.民族文化地理研究
本研究方向主要从事以下领域的研究:(1)民族文化要素、民族文化区与民族文化类型研究;(2)民族文化扩散与融合、民族文化生态、民族文化景观;(3)民族地区社会、经济、生态耦合系统研究;(4)云南民族文化产业化研究。
4.区域人口与人力资源开发
本研究方向主要从事以下领域的研究:(1)人口理论研究。
人口数量、素质、结构、空间分布与移动、人口与环境的关系等;(2)人口社会学研究。
人口与毒品和艾滋病扩散,流动人口研究,人口与犯罪等;(3)民族人口研究。
民族人口特征,民族人口空间分布与迁移,民族人口与经济发展,民族人口与和环境建设等;(4)区域人力资源开发。
人力资源评价,人力资源空间配置,人力资源空间移动,人力资源合理布局途径等;(5)人口与可持续发展。
五、学习要求与考核方式
1、学习要求
学习年限一般为三年,具体学习时间可根据具体情况适当提前或延长,最长不超过5年。
必须修够37个以上学分,其中公共学位课须修4 门(7学分)、学位基础课须修3门( 12 学分)、学位专业课须修2门(8学分)、专业选修课须修3门( 12 学分)、教学实践( 2 学分)。
在研究生学习期间要求在省级以上刊物公开发表论文2篇以上。
2、考核方式
课程考核采用笔试、口试、论文读书报告等形式;论文考核主要采用同行专家评阅、答辩两种形式进行。
六、中期考核要求
在第3学期考核研究生的专业基础理论与技能、分析和解决问题的能力、创新能力、实验技能、综合素质,根据其成绩分别向提前攻博、进入硕士论文阶段和终止研究生学习三个方向发展。
七、学位论文要求
1、论文选题
研究生应在导师指导下,学生应在充分了解国内外研究现状的基础上,提出论文题目,尽可能围绕导师的研究课题完成导师分配的科学研究任务;选题体现学科领域的前沿性和先进性。
2、论文开题
学位论文开题报告是研究生培养的必修环节,是保证学位论文质量的有力措施;开题报告拟在第3-4学期进行;开题报告应在导师指导下由研究生撰写,经导师同意方可举行。
开题报告以答辩会的方式进行,邀请一组专家,对学生的论文选题和研究计划,进行评审,以便决定选题的合理性和研究计划的可行性。
答辩会后学生请认真吸取专家及导师的意见,作必要的修改,方可开始进行论文的研究和写作。
3、论文撰写
研究生学位论文在导师指导、安排下进行,由研究生独立完成;所有工作须听从导师与研究室的统一安排;每学期至少要检查一次论文进展情况;硕士学位论文要求资料可靠、立论有据、论文要根据研究生本人或本人参与研究工作而获得的第一手资料进行撰写,论文应包括一定量的科技文献、工作量、科研和相应成果;论文应做到概念准确、逻辑推理严谨、语意通达、结构完整,并严格区分引用他人成果与本人的贡献,做到文献引用规范化。
研究生应至少发表论文2篇。
4、论文评阅和答辩
论文完成后,必须经导师审阅、修改、同意,并经两名以上的同行专家(其中至少有一名校外同行专家)评议并同意进行答辩的基础上,方可参加学位论文答辩;学位论文答辩由相关学科的3-7名校内外专家组成答辩委员会,按程序对论文进行评审、答辩,写出评语,具体要求按国家有关规定进行,答辩的程序按学校研究生院的统一规定实施。
八、本专业硕士研究生必读书目
1.李旭旦:人文地理学,中国大百科全书出版社,1984年
2.张文奎:人文地理学,东北师范大学,1993年
3.王恩涌:人文地理学,高等教育出版社,2000年
4.陈慧琳:人文地理学,科学出版社,2001
5.王恩涌:政治地理学,高等教育出版社,1998年
6.陈才:区域经济地理学,北京:科学出版社,2001年。
7.李小健等:经济地理学,北京:高等教育出版社,1999年。
8.曹国民:理论人口学,长春:吉林大学出版社,1989年。
9.李希文、徐兴国:简明人口学教程,北京:北京大学出版社,1988年。
10.张文贤:人口经济学,上海:上海人民出版社,1987年。
11.李竞能:人口理论新编,北京:中国人口出版社,2001年。
12.陆大道:区域发展及其空间结构,北京:科学出版社,1995年。
13.陆大道等:中国区域发展的理论与实践,北京:科学出版社,2003年。
14.陈述彭、鲁学军.地理信息系统导论, 科学出版社
15.张超等.地理信息系统,高等教育出版社,1996年
16.潘玉君.地理学基础.科学出版社,2001
17.水延凯等.社会调查教程.北京:中国人民大学出版社,2003年
18.郭志刚.社会统计分析方法——SPSS软件应用. 北京:中国人民大学出版社,1999年19.威廉.瑟厄波德,全球旅游新论,中国旅游出版社,2001
20.约翰.斯沃鲁克,景点开发与管理,中国旅游出版社,2001
21.吴必虎,区域旅游规划原理,中国旅游出版社,2001
22.Gunn·C A,Tourism Planning,N.Y. Taylor & Frances, 1994
23.Inskeep.E ,Tourism Planning: anintegrated and sustainable development approach.,N.Y. Van Nostrand Reinhold,1991
24.WTO,Nationdl and regional tourism Planning: methodologies and case studies,N.Y.
Routledge,1994
重要期刊:
1.《地理学报》
2.《地理科学》
3.《地理研究》
4.《自然资源学报》
5.《人文地理》
6.《经济地理》
7.《旅游学刊》
8.《资源科学》
9.《旅游科学》
10.《民族研究》
11.《地球科学进展》
12.《地球信息科学》
13.《地理科学进展》
14.《中国人口.资源与环境》
15.《中国人口科学》
16.《人口研究》
17.《地域研究与开发》
附件:人文地理学专业学位课程教学大纲。