初中物理光的反射作图
- 格式:doc
- 大小:937.00 KB
- 文档页数:17
初中物理专题────光学作图在初中物理中光学作图涉及到四种类型:1、有关光沿直线传播的概念和应用2、光的反射定律和平面镜成像规律的作图及应用3、光的折射定律及透镜的作图和应用4、凸透镜成像规律及其应用[知识点分析]一、光的反射光的反射定律:反射光线与入射光线、法线在同一平面上;反射光线和入射光线分居在法线的两侧;反射角等于入射角;光的反射中光路是可逆的。
二、光的折射光的折射定律:折射光线与入射光线、法线在同一平面上;折射光线和入射光线分居在法线的两侧;折射角大于、小于或等于入射角;光的折射中光路是可逆的。
光的折射定律的内容、作图、应用及其与光的反射定律的异同。
(1)相同点①折射光线和反射光线都位于入射光线和法线决定的平面内。
②折射光线和反射光线均分居法线的两侧。
③当入射角变化时,折射角和反射角都随之变化。
④在折射和反射现象中,光路都是可逆的。
(2)不同点①反射光线与对应的入射光线在同种介质中;折射光线与对应的入射光线在两种不同介质中,位于界面的两侧。
②反射角等于入射角,但折射角一般不等于入射角,并且当光从空气斜射入其他介质中时,折射角小于入射角,而光从其他介质斜射入空气中时,折射角大于入射角。
三、透镜透镜的分类:凸透镜、凹透镜。
凸透镜:中间厚,边缘薄,有双凸、平凸、凹凸三种,如右图所示;凸透镜对光有会聚作用。
凹透镜:中间薄,边缘厚,有双凹、平凹、凸凹三种,如右图所示;凹透镜对光有发散作用。
凸透镜成像规律:规律1:当物距大于2倍焦距时,则像距在1倍焦距和2倍焦距之间,成倒立、缩小的实像。
此时像距小于物距,像比物小,物像异侧。
应用:照相机、摄像机。
规律2:当物距等于2倍焦距时,则像距也在2倍焦距,成倒立、等大的实像。
此时物距等于像距,像与物大小相等,物像异侧。
规律3:当物距小于2倍焦距、大于1倍焦距时,则像距大于2倍焦距,成倒立、放大的实像。
此时像距大于物距,像比物大,物像异侧。
应用:投影仪、幻灯机、电影放映机。
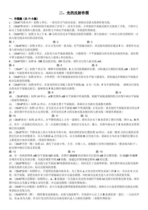
光的反射作图一.作图题(共30小题)1.(2016乌鲁木齐)如图所示,一束光从空气射向水面,请画出反射光线和折射光线.2.(2016黔南州)小明妈妈的手机掉到了沙发下,没有手电筒,小明借助平面镜反射灯光找到了手机.下图中已标出了反射光线和入射光线,请在图中画出平面镜位置,并保留作图痕迹.3.(2016厦门)如图为上午8:00太阳光经过水平镜面反射的光路图,请大致画出一小时后太阳光照射同一点的入射光线及对应的反射光线.图- 图-图-4.(2016烟台)如图所示,从S点发出的一条光线,经平面镜反射后,其反射光线恰好通过P点.请你作出这条入射光线并完成光路图.5.(2016内江)如图所示,太阳光与水平地面成锐角,小聪想用一个平面镜把太阳光竖直反射到井底,请在图中帮小聪画出平面镜,并在图中标出入射角i和反射角r.6.(2016邵阳)如图,OB是反射光线,ON是法线,请作出它的入射光线AO.图-图-图-7.(2016广元)如图所示为一辆轿车的俯视图,E点为司机眼睛的位置,司机通过左侧的后视镜AB(看做平面镜)中能看到车尾后部S点,请画出其光路图(保留作图痕迹)8.(2016自贡)如图所示,小明利用一块平面镜使此时的太阳光水平射入隧道内.请你通过作图画出平面镜并标出反射角的度数.9.(2016河南)如图所示,在某房间的天花板上装有平面镜M,S为一灯泡,P为不透明的墙.请画出灯泡发出的光经平面镜反射后,能够照亮P墙右侧区域的光路图.图-图-图-10.(2016威海)如图所示,A′B′是物体AB在平面镜中所成的像,根据平面镜成像的特点在图中画出平面镜(保留作图痕迹).11.(2016黄石)如图所示,点光源S置于平面镜前,请画出点光源S的成像光路图.12.(2016宜宾)如图所示,S′为发光点S在平面镜MN中所成的像,S发出的一条光线经平面镜反射后经过P点,请在图中作出发光点S的位置,并作出经过P点的反射光线及相应的入射光线(保留作图痕迹)图-图-图-13.(2016泰安)如图所示,在平静的湖边上方有一盏路灯,潜水员在水下E处看到了路灯的像,图中A、B两点,其中一点是路灯的发光点,另一点是路灯的像点.请你区分发光点、像点,在图中画出水下E处的潜水员看到路灯的光路图.14.(2016常州)平静水面上的小鸟和水中的小鱼,某时刻的实际位置如图所示,水面一侧C点的人眼恰好看到它们在水中的像重合,以小鸟眼睛A点代表小鸟,以小鱼眼睛B点代表小鱼,请画出小鸟在水中像的位置以及人眼看到小鱼的光路图.(保留作图痕迹)15.(2016开封一模)如图,路灯下站着小明、小芳、小刚三人,请根据小芳和小刚的影长(粗实线为影子),标出图中路灯灯泡S的位置.图-图-图-16.有一直线状物体AB经平面镜MN成像,在图中DMNE的区域内可以看到AB的完整的像,在CMD和ENF区域内可看见其部分像,其他区域看不到AB的像,请通过作图来确定物体AB的位置.17.(2016攀枝花)一束光线与水平面成30°角斜射到水面上,同时发生了反射和折射,请在图中画出反射光线和折射光线的大致方向,标出反射角的度数.18.(2016盘锦)如图所示,不透明的容器内装有水,为了使从A点发出的光照亮水面上的B点,可以在C点安装一块平面镜.请把安装在C点的平面镜画出来并完成光路图,同时画出这束光进入水中的大致折射光线.19.(2016博白县模拟)如图所示,A、B是镜前一点光源S发出的光线经平面镜M反射后的两条反射光线,请在图中标出点光源S和像点S′的位置,并完成光路图(保留作图痕迹).20.(2016中山市模拟)如图所示,是小白兔通过潜望镜观看海面船只的情况,请画出小白兔看到船的光路走向图,要求标出光线方向.21.(2016蚌埠二模)一圆形蓄水池装满水,水面与地面相平,在池的中心正上方B 处悬挂着一盏灯,一人站在岸边,设A处为人眼,作出灯发出的光经过水面反射后进入人眼的光路图.(保留作图痕迹)22.(2016南京校级二模)如图所示,一束光从半球面上的A点沿半径方向射入半球形玻璃砖,已知半球形玻璃砖的球心为O,且光线到达半球形玻璃砖下表面处时可以发生折射和反射.请画出这束光线从射入玻璃砖到射出玻璃砖的完整光路图.23.(2016庐阳区二模)如图所示,一束平行光入射到光滑的圆球表面,其中一条光线射向球心O,反射后原路返回.请做出另一条光线的法线和反射光线.24.(2016虞城县三模)“猴子捞月”的故事同学们耳熟能详,如图所示,若猴子的眼睛用点A表示,空中的月亮用点B表示,请画出猴子看见水中月亮的光路图,并保留必要的作图痕迹.25.(2016葫芦岛二模)如图是人眼看见A′物体在平面镜中的像A′的示意图,请确定物体A的位置并画出入射光线.26.(2016武威校级一模)如图所示,一块平面镜置于O处,恰能使光线AO被平面镜反射后照亮墙壁上的B点,请用作图的方法确定平面镜的位置.27.(2016香坊区一模)为了把竖直照射的太阳光经平面镜反射后,沿水平方向射入涵洞中,请在如图中画出平面镜的位置,并完成光路图.28.(2016潮州模拟)如图所示,竖直方向悬挂一平面镜,P、Q为平面镜两端点,平面镜前站立一人,假设人眼处于S位置,试在右侧光屛上标出人通过平面镜所能观察的范围Q1Q2,并画出光路图.29.(2016冠县二模)如图所示,一束光线垂直射到玻璃砖的一个面.作出这束光线进入玻璃砖内的径迹和从斜面离开玻璃砖后的大致径迹.要求在斜面处标出法线.30.(2016宜昌模拟)如图甲所示,渔民看到水中S′处有一条鱼,为了叉到鱼,他们不是对准图乙中的S′,而是对准位置更深的S叉去,为了弄清原因,请在图乙中作出渔民看到鱼的光路图.图-28图-29图-30光的反射作图参考答案与试题解析一.作图题(共30小题)1.(2016乌鲁木齐)如图所示,一束光从空气射向水面,请画出反射光线和折射光线.【解答】解:(1)由图知,入射光线与水面的夹角为30°,则入射角等于90°﹣30°=60°;反射角是反射光线与法线的夹角,反射角等于入射角也为60°根据反射角等于入射角,在法线右侧画出反射光线.(2)光由空气斜射进入水中时,折射光线向靠近法线方向偏折,折射角小于入射角,据此完成光路,如下图所示:2.(2016黔南州)小明妈妈的手机掉到了沙发下,没有手电筒,小明借助平面镜反射灯光找到了手机.下图中已标出了反射光线和入射光线,请在图中画出平面镜位置,并保留作图痕迹.【解答】解:由光的反射定律可知:入射光线、反射光线和法线在同一平面内,根据入射光线和反射光线的夹角,过反射点作出法线,再做法线的垂线即为镜面,如图所示:3.(2016厦门)如图为上午8:00太阳光经过水平镜面反射的光路图,请大致画出一小时后太阳光照射同一点的入射光线及对应的反射光线.【解答】解:随着时间的推移,早晨8:00经1小时后,入射光线逐渐向法线靠近,入射角逐渐减小,反射角也逐渐减小,如图所示.4.(2016烟台)如图所示,从S点发出的一条光线,经平面镜反射后,其反射光线恰好通过P点.请你作出这条入射光线并完成光路图.【解答】解:过镜面作出点S的对称点S′,即为点光源S在平面镜中的像,连接S′P 与镜面交于O点,即为入射点(反射点),连接SO就得到入射光线,如下图所示:5.(2016内江)如图所示,太阳光与水平地面成锐角,小聪想用一个平面镜把太阳光竖直反射到井底,请在图中帮小聪画出平面镜,并在图中标出入射角i和反射角r.【解答】解:因为入射光线和反射光线的夹角为入射角和反射角之和,而入射角等于反射角,所以作入射光线和反射光线夹角的平分线即为法线,法线与镜面垂直.如图所示:6.(2016邵阳)如图,OB是反射光线,ON是法线,请作出它的入射光线AO.【解答】解:图中法线已经给出,根据反射角等于入射角.在法线左侧画出入射光线即可,如图所示:7.(2016广元)如图所示为一辆轿车的俯视图,E点为司机眼睛的位置,司机通过左侧的后视镜AB(看做平面镜)中能看到车尾后部S点,请画出其光路图(保留作图痕迹)【解答】解:先延长AB,然后作S点关于AB的对称点S′,然后连接ES′(即反射光线),并标出反射光线的方向,再连接S点和反射点(即入射光线),并标出光线的方向,如图所示:8.(2016自贡)如图所示,小明利用一块平面镜使此时的太阳光水平射入隧道内.请你通过作图画出平面镜并标出反射角的度数.【解答】解:根据光的反射定律,反射角等于入射角,作反射光线和入射光线夹角的角平分线就是法线的位置;如图所示:由图知:反射光线和入射光线的夹角180°﹣60°=120°,则反射角等于入射角等于60°;如图所示:9.(2016河南)如图所示,在某房间的天花板上装有平面镜M,S为一灯泡,P为不透明的墙.请画出灯泡发出的光经平面镜反射后,能够照亮P墙右侧区域的光路图.【解答】解:先作出电光源S关于平面镜的对称点S′,连接S′与挡光板的最上左边缘,交平面镜于点O,连接SO作出入射光线,并画出反射光线,阴影部分为发光点S 发出的光线经平面镜反射后照亮障碍物右边的范围,如图所示:10.(2016威海)如图所示,A′B′是物体AB在平面镜中所成的像,根据平面镜成像的特点在图中画出平面镜(保留作图痕迹).【解答】解:平面镜所成的像和物体是以镜面为对称轴的轴对称图形,连接AA′,BB′,做这两条线段的垂直平分线MN,即平面镜的位置.如图所示:11.(2016黄石)如图所示,点光源S置于平面镜前,请画出点光源S的成像光路图.【解答】解:从点光源S向镜面任意发出两条入射光线,入射点分别是O1、O2,根据光的反射定律,画出这两条入射光线的反射光线;将这两条反射光线反向延长,相交于点S′,点S′即为点光源S在平面镜中所成的像.如下图所示:12.(2016宜宾)如图所示,S′为发光点S在平面镜MN中所成的像,S发出的一条光线经平面镜反射后经过P点,请在图中作出发光点S的位置,并作出经过P点的反射光线及相应的入射光线(保留作图痕迹)【解答】解:作出像点S′的对称点,即为物点S,连接PS′,与镜面的交点为入射点O,再连接SO、OP,画上箭头,SO为入射光线,OP为反射光线.如下图所示:13.(2016泰安)如图所示,在平静的湖边上方有一盏路灯,潜水员在水下E处看到了路灯的像,图中A、B两点,其中一点是路灯的发光点,另一点是路灯的像点.请你区分发光点、像点,在图中画出水下E处的潜水员看到路灯的光路图.【解答】解:连接EB,EB与界面的交点即为入射点O,OE就是折射光线,连接AO,AO 就是入射光线,即可完成水下E处的人看到路灯A的光路图;如图所示:14.(2016常州)平静水面上的小鸟和水中的小鱼,某时刻的实际位置如图所示,水面一侧C点的人眼恰好看到它们在水中的像重合,以小鸟眼睛A点代表小鸟,以小鱼眼睛B点代表小鱼,请画出小鸟在水中像的位置以及人眼看到小鱼的光路图.(保留作图痕迹)【解答】解:(1)找出小鸟关于水面的对称点A′,便为小鸟的像位置.连接A′C,与水面交于点O,连接AO即为入射光线,OC为反射光线;(2)看到水中的鱼与飞在天空中的小鸟在水中的像重合,说明小鸟和小鱼处光线的入射点都在O点,连接BO即为入射光线,OC为折射光线,逆着折射光线看上去,看到了水中的鱼与飞在天空中的小鸟在一条直线上.如图所示:15.(2016开封一模)如图,路灯下站着小明、小芳、小刚三人,请根据小芳和小刚的影长(粗实线为影子),标出图中路灯灯泡S的位置.【解答】解:将小芳和小刚的顶端和影子的顶端连接并延长可交于一点S,点S就是光源的位置,如下图:16.有一直线状物体AB经平面镜MN成像,在图中DMNE的区域内可以看到AB的完整的像,在CMD和ENF区域内可看见其部分像,其他区域看不到AB的像,请通过作图来确定物体AB的位置.【解答】解:分别反向延长NF和MC、NE和MD确定物体的两个端点的像A′、B′;然后根据像与物关于平面镜对称,作出像点A′、B′关于平面镜的对称点A、B,并用实线连接AB,即为物体AB的位置.如下图所示:17.(2016攀枝花)一束光线与水平面成30°角斜射到水面上,同时发生了反射和折射,请在图中画出反射光线和折射光线的大致方向,标出反射角的度数.【解答】解:先过入射点O垂直水面作出法线,求出入射角为60°,所以反射角也为60°,在空气中法线的右侧画出反射光线;折射角小于60°,在法线的右侧的水中画出折射光线,如图所示:18.(2016盘锦)如图所示,不透明的容器内装有水,为了使从A点发出的光照亮水面上的B点,可以在C点安装一块平面镜.请把安装在C点的平面镜画出来并完成光路图,同时画出这束光进入水中的大致折射光线.【解答】解:连接AC,BC,作∠ACB的角平分线,即为法线,因为镜面与法线垂直,所以做法线的垂线即为平面镜的位置,B点为反射光线射向水面的入射点,根据光从空气斜射入水中时,折射角小于入射角,可画出折射光线,如图所示.19.(2016博白县模拟)如图所示,A、B是镜前一点光源S发出的光线经平面镜M反射后的两条反射光线,请在图中标出点光源S和像点S′的位置,并完成光路图(保留作图痕迹).【解答】解:第一种作法:先将两条反射光线反向延长交于一点S′即为像的位置,再通过平面镜作出S′的对称点S,即为发光点的位置,并联接S与两个反射点画出入射光线,如图所示:第二种作法:分别过反射点垂直镜面作出法线,画出两条入射光线,两条入射光线的交点S即为发光点的位置,再通过平面镜作出S的对称点S′,即为像的位置,如图所示:20.(2016中山市模拟)如图所示,是小白兔通过潜望镜观看海面船只的情况,请画出小白兔看到船的光路走向图,要求标出光线方向.【解答】解:画出从船上A点发出的光线,即入射光线,过反射点作竖直向下的反射光线,再过二次反射点作垂直于入射光线的反射光线.如图所示:21.(2016蚌埠二模)一圆形蓄水池装满水,水面与地面相平,在池的中心正上方B 处悬挂着一盏灯,一人站在岸边,设A处为人眼,作出灯发出的光经过水面反射后进入人眼的光路图.(保留作图痕迹)【解答】解:根据平面镜成像的规律:像与物关于镜面对称,作出点光源B在关于水面的对称点B′,即像点.连接B′A,与水面的交点O即为反射点,连接OA即为反射光线,连接BO即为入射光线.如图所示:22.(2016南京校级二模)如图所示,一束光从半球面上的A点沿半径方向射入半球形玻璃砖,已知半球形玻璃砖的球心为O,且光线到达半球形玻璃砖下表面处时可以发生折射和反射.请画出这束光线从射入玻璃砖到射出玻璃砖的完整光路图.【解答】解:首先过入射点O点作玻璃砖下表面垂线即法线,然后根据反射角等于入射角作出反射光线.再根据光线从玻璃斜射入空气时,折射角大于入射角,折射光线更远离法线作出折射光线.如图所示:23.(2016庐阳区二模)如图所示,一束平行光入射到光滑的圆球表面,其中一条光线射向球心O,反射后原路返回.请做出另一条光线的法线和反射光线.【解答】解:过入射点O做出法线,根据反射角等于入射角即可做出反射光线.如下图所示;24.(2016虞城县三模)“猴子捞月”的故事同学们耳熟能详,如图所示,若猴子的眼睛用点A表示,空中的月亮用点B表示,请画出猴子看见水中月亮的光路图,并保留必要的作图痕迹.【解答】解:先做出B关于水面的对称点B′,即像的位置,连接像B′与小猴子的眼睛A与水面的交点为O,即为入射点,连接BO为入射光线,再连接入射点O和点A,OA即为反射光线,如图所示:25.(2016葫芦岛二模)如图是人眼看见A′物体在平面镜中的像A′的示意图,请确定物体A的位置并画出入射光线.【解答】解:作像A′关于平面镜的对称点A,连接AO,OB画上箭头即可.如图所示:26.(2016武威校级一模)如图所示,一块平面镜置于O处,恰能使光线AO被平面镜反射后照亮墙壁上的B点,请用作图的方法确定平面镜的位置.【解答】解:连接OB得反射光线,作∠AOB的角平分线ON,过入射点O作ON的垂线即得平面镜.如图所示:27.(2016香坊区一模)为了把竖直照射的太阳光经平面镜反射后,沿水平方向射入涵洞中,请在如图中画出平面镜的位置,并完成光路图.【解答】解:先沿水平方向画出反射光线,再作出反射光线和入射光线的角平分线,即为法线,最后过反射点垂直法线作出平面镜,如图所示:28.(2016潮州模拟)如图所示,竖直方向悬挂一平面镜,P、Q为平面镜两端点,平面镜前站立一人,假设人眼处于S位置,试在右侧光屛上标出人通过平面镜所能观察的范围Q1Q2,并画出光路图.【解答】解:画出S在平面镜中的像S1.然后连接S1与P并延长,交光屏与一点Q1,连接S1与Q交光屏与一点Q2,则Q1Q2区域就是人通过平面镜所能观察的范围.29.(2016冠县二模)如图所示,一束光线垂直射到玻璃砖的一个面.作出这束光线进入玻璃砖内的径迹和从斜面离开玻璃砖后的大致径迹.要求在斜面处标出法线.【解答】解:首先光从空气垂直入射到玻璃的表面,所以传播方向不变.然后光从玻璃斜射入空气中,首先过入射点画出法线,然后根据折射角大于入射角,画出折射光线.如图所示:30.(2016宜昌模拟)如图甲所示,渔民看到水中S′处有一条鱼,为了叉到鱼,他们不是对准图乙中的S′,而是对准位置更深的S叉去,为了弄清原因,请在图乙中作出渔民看到鱼的光路图.【解答】解:人之所以能看到水中的鱼,是由鱼反射的光线经水面折射后进入人眼,因此光的传播方向大致为S→A;鱼的像是人眼逆着折射光线看到的,所以直接连接AS′,与水面的交点即为入射点;连接S和入射点即为入射光线,如图所示:。
二、光的反射作图一.作图题(共30小题)1.(2016?乌鲁木齐)如图-1所示,一束光从空气射向水面,请画出反射光线和折射光线.2.(2016?黔南州)小明妈妈的手机掉到了沙发下,没有手电筒,小明借助平面镜反射灯光找到了手机.下图中已标出了反射光线和入射光线,请在图-2中画出平面镜位置,并保留作图痕迹.3.(2016?厦门)如图-3为上午8:00太阳光经过水平镜面反射的光路图,请大致画出一小时后太阳光照射同一点的入射光线及对应的反射光线.图- 1 图- 2 图- 34.(2016?烟台)如图-4所示,从S点发出的一条光线,经平面镜反射后,其反射光线恰好通过P点.请你作出这条入射光线并完成光路图.5.(2016?内江)如图-5所示,太阳光与水平地面成锐角,小聪想用一个平面镜把太阳光竖直反射到井底,请在图中帮小聪画出平面镜,并在图中标出入射角i和反射角r.6.(2016?邵阳)如图-6,OB是反射光线,ON是法线,请作出它的入射光线AO.图- 4 图- 5 图- 67.(2016?广元)如图-7所示为一辆轿车的俯视图,E点为司机眼睛的位置,司机通过左侧的后视镜AB(看做平面镜)中能看到车尾后部S点,请画出其光路图(保留作图痕迹)8.(2016?自贡)如图-8所示,小明利用一块平面镜使此时的太阳光水平射入隧道内.请你通过作图画出平面镜并标出反射角的度数.9.(2016?河南)如图-9所示,在某房间的天花板上装有平面镜M,S为一灯泡,P为不透明的墙.请画出灯泡发出的光经平面镜反射后,能够照亮P墙右侧区域的光路图.图- 7 图- 8 图- 9 10.(2016?威海)如图-10所示,A′B′是物体AB在平面镜中所成的像,根据平面镜成像的特点在图中画出平面镜(保留作图痕迹).11.(2016?黄石)如图-11所示,点光源S置于平面镜前,请画出点光源S的成像光路图.12.(2016?宜宾)如图-12所示,S′为发光点S在平面镜MN中所成的像,S发出的一条光线经平面镜反射后经过P 点,请在图中作出发光点S的位置,并作出经过P点的反射光线及相应的入射光线(保留作图痕迹)图- 10 图- 11 图- 1213...(2016?泰安)如图-13所示,在平静的湖边上方有一盏路灯,潜水员在水下E处看到了路灯的像,图中A、B两点,其中一点是路灯的发光点,另一点是路灯的像点.请你区分发光点、像点,在图中画出水下E处的潜水员看到路灯的光路图.14.(2016?常州)平静水面上的小鸟和水中的小鱼,某时刻的实际位置如图-14所示,水面一侧C点的人眼恰好看到它们在水中的像重合,以小鸟眼睛A点代表小鸟,以小鱼眼睛B点代表小鱼,请画出小鸟在水中像的位置以及人眼看到小鱼的光路图.(保留作图痕迹)15.(2016?开封一模)如图-15,路灯下站着小明、小芳、小刚三人,请根据小芳和小刚的影长(粗实线为影子),标出图中路灯灯泡S的位置.图- 13 图- 14 图- 1516.有一直线状物体AB经平面镜MN成像,在图中DMNE的区域内可以看到AB的完整的像,在CMD和ENF 区域内可看见其部分像,其他区域看不到AB的像,请通过作图来确定物体AB的位置.17.(2016?攀枝花)一束光线与水平面成30°角斜射到水面上,同时发生了反射和折射,请在图中画出反射光线和折射光线的大致方向,标出反射角的度数.18.(2016?盘锦)如图所示,不透明的容器内装有水,为了使从A点发出的光照亮水面上的B点,可以在C点安装一块平面镜.请把安装在C点的平面镜画出来并完成光路图,同时画出这束光进入水中的大致折射光线.19.(2016?博白县模拟)如图所示,A、B是镜前一点光源S发出的光线经平面镜M反射后的两条反射光线,请在图中标出点光源S和像点S′的位置,并完成光路图(保留作图痕迹).20.(2016?中山市模拟)如图所示,是小白兔通过潜望镜观看海面船只的情况,请画出小白兔看到船的光路走向图,要求标出光线方向.21.(2016?蚌埠二模)一圆形蓄水池装满水,水面与地面相平,在池的中心正上方B处悬挂着一盏灯,一人站在岸边,设A处为人眼,作出灯发出的光经过水面反射后进入人眼的光路图.(保留作图痕迹)22.(2016?南京校级二模)如图所示,一束光从半球面上的A点沿半径方向射入半球形玻璃砖,已知半球形玻璃砖的球心为O,且光线到达半球形玻璃砖下表面处时可以发生折射和反射.请画出这束光线从射入玻璃砖到射出玻璃砖的完整光路图.23.(2016?庐阳区二模)如图所示,一束平行光入射到光滑的圆球表面,其中一条光线射向球心O,反射后原路返回.请做出另一条光线的法线和反射光线.24.(2016?虞城县三模)“猴子捞月”的故事同学们耳熟能详,如图所示,若猴子的眼睛用点A表示,空中的月亮用点B表示,请画出猴子看见水中月亮的光路图,并保留必要的作图痕迹.25.(2016?葫芦岛二模)如图是人眼看见A′物体在平面镜中的像A′的示意图,请确定物体A的位置并画出入射光线.26.(2016?武威校级一模)如图所示,一块平面镜置于O处,恰能使光线AO被平面镜反射后照亮墙壁上的B点,请用作图的方法确定平面镜的位置.27.(2016?香坊区一模)为了把竖直照射的太阳光经平面镜反射后,沿水平方向射入涵洞中,请在如图中画出平面镜的位置,并完成光路图.28.(2016?潮州模拟)如图-28所示,竖直方向悬挂一平面镜,P、Q为平面镜两端点,平面镜前站立一人,假设人眼处于S位置,试在右侧光屛上标出人通过平面镜所能观察的范围Q1Q2,并画出光路图.29.(2016?冠县二模)如图-29所示,一束光线垂直射到玻璃砖的一个面.作出这束光线进入玻璃砖内的径迹和从斜面离开玻璃砖后的大致径迹.要求在斜面处标出法线.30.(2016?宜昌模拟)如图-30甲所示,渔民看到水中S′处有一条鱼,为了叉到鱼,他们不是对准图乙中的S′,而是对准位置更深的S叉去,为了弄清原因,请在图乙中作出渔民看到鱼的光路图.图-28 图-29 图-30光的反射作图参考答案与试题解析一.作图题(共30小题)1.(2016?乌鲁木齐)如图所示,一束光从空气射向水面,请画出反射光线和折射光线.【解答】解:(1)由图知,入射光线与水面的夹角为30°,则入射角等于90°﹣30°=60°;反射角是反射光线与法线的夹角,反射角等于入射角也为60°根据反射角等于入射角,在法线右侧画出反射光线.(2)光由空气斜射进入水中时,折射光线向靠近法线方向偏折,折射角小于入射角,据此完成光路,如下图所示:2.(2016?黔南州)小明妈妈的手机掉到了沙发下,没有手电筒,小明借助平面镜反射灯光找到了手机.下图中已标出了反射光线和入射光线,请在图中画出平面镜位置,并保留作图痕迹.【解答】解:由光的反射定律可知:入射光线、反射光线和法线在同一平面内,根据入射光线和反射光线的夹角,过反射点作出法线,再做法线的垂线即为镜面,如图所示:3.(2016?厦门)如图为上午8:00太阳光经过水平镜面反射的光路图,请大致画出一小时后太阳光照射同一点的入射光线及对应的反射光线.【解答】解:随着时间的推移,早晨8:00经1小时后,入射光线逐渐向法线靠近,入射角逐渐减小,反射角也逐渐减小,如图所示.4.(2016?烟台)如图所示,从S点发出的一条光线,经平面镜反射后,其反射光线恰好通过P点.请你作出这条入射光线并完成光路图.【解答】解:过镜面作出点S的对称点S′,即为点光源S在平面镜中的像,连接S′P与镜面交于O点,即为入射点(反射点),连接SO就得到入射光线,如下图所示:5.(2016?内江)如图所示,太阳光与水平地面成锐角,小聪想用一个平面镜把太阳光竖直反射到井底,请在图中帮小聪画出平面镜,并在图中标出入射角i和反射角r.【解答】解:因为入射光线和反射光线的夹角为入射角和反射角之和,而入射角等于反射角,所以作入射光线和反射光线夹角的平分线即为法线,法线与镜面垂直.如图所示:6.(2016?邵阳)如图,OB是反射光线,ON是法线,请作出它的入射光线AO.【解答】解:图中法线已经给出,根据反射角等于入射角.在法线左侧画出入射光线即可,如图所示:7.(2016?广元)如图所示为一辆轿车的俯视图,E点为司机眼睛的位置,司机通过左侧的后视镜AB(看做平面镜)中能看到车尾后部S点,请画出其光路图(保留作图痕迹)【解答】解:先延长AB,然后作S点关于AB的对称点S′,然后连接ES′(即反射光线),并标出反射光线的方向,再连接S点和反射点(即入射光线),并标出光线的方向,如图所示:8.(2016?自贡)如图所示,小明利用一块平面镜使此时的太阳光水平射入隧道内.请你通过作图画出平面镜并标出反射角的度数.【解答】解:根据光的反射定律,反射角等于入射角,作反射光线和入射光线夹角的角平分线就是法线的位置;如图所示:由图知:反射光线和入射光线的夹角180°﹣60°=120°,则反射角等于入射角等于60°;如图所示:9.(2016?河南)如图所示,在某房间的天花板上装有平面镜M,S为一灯泡,P为不透明的墙.请画出灯泡发出的光经平面镜反射后,能够照亮P墙右侧区域的光路图.【解答】解:先作出电光源S关于平面镜的对称点S′,连接S′与挡光板的最上左边缘,交平面镜于点O,连接SO 作出入射光线,并画出反射光线,阴影部分为发光点S发出的光线经平面镜反射后照亮障碍物右边的范围,如图所示:10.(2016?威海)如图所示,A′B′是物体AB在平面镜中所成的像,根据平面镜成像的特点在图中画出平面镜(保留作图痕迹).【解答】解:平面镜所成的像和物体是以镜面为对称轴的轴对称图形,连接AA′,BB′,做这两条线段的垂直平分线MN,即平面镜的位置.如图所示:11.(2016?黄石)如图所示,点光源S置于平面镜前,请画出点光源S的成像光路图.【解答】解:从点光源S向镜面任意发出两条入射光线,入射点分别是O1、O2,根据光的反射定律,画出这两条入射光线的反射光线;将这两条反射光线反向延长,相交于点S′,点S′即为点光源S在平面镜中所成的像.如下图所示:12.(2016?宜宾)如图所示,S′为发光点S在平面镜MN中所成的像,S发出的一条光线经平面镜反射后经过P点,请在图中作出发光点S的位置,并作出经过P点的反射光线及相应的入射光线(保留作图痕迹)【解答】解:作出像点S′的对称点,即为物点S,连接PS′,与镜面的交点为入射点O,再连接SO、OP,画上箭头,SO为入射光线,OP为反射光线.如下图所示:13.(2016?泰安)如图所示,在平静的湖边上方有一盏路灯,潜水员在水下E处看到了路灯的像,图中A、B两点,其中一点是路灯的发光点,另一点是路灯的像点.请你区分发光点、像点,在图中画出水下E处的潜水员看到路灯的光路图.【解答】解:连接EB,EB与界面的交点即为入射点O,OE就是折射光线,连接AO,AO就是入射光线,即可完成水下E处的人看到路灯A的光路图;如图所示:14.(2016?常州)平静水面上的小鸟和水中的小鱼,某时刻的实际位置如图所示,水面一侧C点的人眼恰好看到它们在水中的像重合,以小鸟眼睛A点代表小鸟,以小鱼眼睛B点代表小鱼,请画出小鸟在水中像的位置以及人眼看到小鱼的光路图.(保留作图痕迹)【解答】解:(1)找出小鸟关于水面的对称点A′,便为小鸟的像位置.连接A′C,与水面交于点O,连接AO即为入射光线,OC为反射光线;(2)看到水中的鱼与飞在天空中的小鸟在水中的像重合,说明小鸟和小鱼处光线的入射点都在O点,连接BO即为入射光线,OC为折射光线,逆着折射光线看上去,看到了水中的鱼与飞在天空中的小鸟在一条直线上.如图所示:15.(2016?开封一模)如图,路灯下站着小明、小芳、小刚三人,请根据小芳和小刚的影长(粗实线为影子),标出图中路灯灯泡S的位置.【解答】解:将小芳和小刚的顶端和影子的顶端连接并延长可交于一点S,点S就是光源的位置,如下图:16.有一直线状物体AB经平面镜MN成像,在图中DMNE的区域内可以看到AB的完整的像,在CMD和ENF 区域内可看见其部分像,其他区域看不到AB的像,请通过作图来确定物体AB的位置.【解答】解:分别反向延长NF和MC、NE和MD确定物体的两个端点的像A′、B′;然后根据像与物关于平面镜对称,作出像点A′、B′关于平面镜的对称点A、B,并用实线连接AB,即为物体AB的位置.如下图所示:17.(2016?攀枝花)一束光线与水平面成30°角斜射到水面上,同时发生了反射和折射,请在图中画出反射光线和折射光线的大致方向,标出反射角的度数.【解答】解:先过入射点O垂直水面作出法线,求出入射角为60°,所以反射角也为60°,在空气中法线的右侧画出反射光线;折射角小于60°,在法线的右侧的水中画出折射光线,如图所示:18.(2016?盘锦)如图所示,不透明的容器内装有水,为了使从A点发出的光照亮水面上的B点,可以在C点安装一块平面镜.请把安装在C点的平面镜画出来并完成光路图,同时画出这束光进入水中的大致折射光线.【解答】解:连接AC,BC,作∠ACB的角平分线,即为法线,因为镜面与法线垂直,所以做法线的垂线即为平面镜的位置,B点为反射光线射向水面的入射点,根据光从空气斜射入水中时,折射角小于入射角,可画出折射光线,如图所示.19.(2016?博白县模拟)如图所示,A、B是镜前一点光源S发出的光线经平面镜M反射后的两条反射光线,请在图中标出点光源S和像点S′的位置,并完成光路图(保留作图痕迹).【解答】解:第一种作法:先将两条反射光线反向延长交于一点S′即为像的位置,再通过平面镜作出S′的对称点S,即为发光点的位置,并联接S与两个反射点画出入射光线,如图所示:第二种作法:分别过反射点垂直镜面作出法线,画出两条入射光线,两条入射光线的交点S即为发光点的位置,再通过平面镜作出S的对称点S′,即为像的位置,如图所示:20.(2016?中山市模拟)如图所示,是小白兔通过潜望镜观看海面船只的情况,请画出小白兔看到船的光路走向图,要求标出光线方向.【解答】解:画出从船上A点发出的光线,即入射光线,过反射点作竖直向下的反射光线,再过二次反射点作垂直于入射光线的反射光线.如图所示:21.(2016?蚌埠二模)一圆形蓄水池装满水,水面与地面相平,在池的中心正上方B处悬挂着一盏灯,一人站在岸边,设A处为人眼,作出灯发出的光经过水面反射后进入人眼的光路图.(保留作图痕迹)【解答】解:根据平面镜成像的规律:像与物关于镜面对称,作出点光源B在关于水面的对称点B′,即像点.连接B′A,与水面的交点O即为反射点,连接OA即为反射光线,连接BO即为入射光线.如图所示:22.(2016?南京校级二模)如图所示,一束光从半球面上的A点沿半径方向射入半球形玻璃砖,已知半球形玻璃砖的球心为O,且光线到达半球形玻璃砖下表面处时可以发生折射和反射.请画出这束光线从射入玻璃砖到射出玻璃砖的完整光路图.【解答】解:首先过入射点O点作玻璃砖下表面垂线即法线,然后根据反射角等于入射角作出反射光线.再根据光线从玻璃斜射入空气时,折射角大于入射角,折射光线更远离法线作出折射光线.如图所示:23.(2016?庐阳区二模)如图所示,一束平行光入射到光滑的圆球表面,其中一条光线射向球心O,反射后原路返回.请做出另一条光线的法线和反射光线.【解答】解:过入射点O做出法线,根据反射角等于入射角即可做出反射光线.如下图所示;24.(2016?虞城县三模)“猴子捞月”的故事同学们耳熟能详,如图所示,若猴子的眼睛用点A表示,空中的月亮用点B表示,请画出猴子看见水中月亮的光路图,并保留必要的作图痕迹.【解答】解:先做出B关于水面的对称点B′,即像的位置,连接像B′与小猴子的眼睛A与水面的交点为O,即为入射点,连接BO为入射光线,再连接入射点O和点A,OA即为反射光线,如图所示:25.(2016?葫芦岛二模)如图是人眼看见A′物体在平面镜中的像A′的示意图,请确定物体A的位置并画出入射光线.【解答】解:作像A′关于平面镜的对称点A,连接AO,OB画上箭头即可.如图所示:26.(2016?武威校级一模)如图所示,一块平面镜置于O处,恰能使光线AO被平面镜反射后照亮墙壁上的B点,请用作图的方法确定平面镜的位置.【解答】解:连接OB得反射光线,作∠AOB的角平分线ON,过入射点O作ON的垂线即得平面镜.如图所示:27.(2016?香坊区一模)为了把竖直照射的太阳光经平面镜反射后,沿水平方向射入涵洞中,请在如图中画出平面镜的位置,并完成光路图.【解答】解:先沿水平方向画出反射光线,再作出反射光线和入射光线的角平分线,即为法线,最后过反射点垂直法线作出平面镜,如图所示:28.(2016?潮州模拟)如图所示,竖直方向悬挂一平面镜,P、Q为平面镜两端点,平面镜前站立一人,假设人眼处于S位置,试在右侧光屛上标出人通过平面镜所能观察的范围Q1Q2,并画出光路图.【解答】解:画出S在平面镜中的像S1.然后连接S1与P并延长,交光屏与一点Q1,连接S1与Q交光屏与一点Q2,则Q1Q2区域就是人通过平面镜所能观察的范围.29.(2016?冠县二模)如图所示,一束光线垂直射到玻璃砖的一个面.作出这束光线进入玻璃砖内的径迹和从斜面离开玻璃砖后的大致径迹.要求在斜面处标出法线.【解答】解:首先光从空气垂直入射到玻璃的表面,所以传播方向不变.然后光从玻璃斜射入空气中,首先过入射点画出法线,然后根据折射角大于入射角,画出折射光线.如图所示:30.(2016?宜昌模拟)如图甲所示,渔民看到水中S′处有一条鱼,为了叉到鱼,他们不是对准图乙中的S′,而是对准位置更深的S叉去,为了弄清原因,请在图乙中作出渔民看到鱼的光路图.【解答】解:人之所以能看到水中的鱼,是由鱼反射的光线经水面折射后进入人眼,因此光的传播方向大致为S→A;鱼的像是人眼逆着折射光线看到的,所以直接连接AS′,与水面的交点即为入射点;连接S和入射点即为入射光线,如图所示:。
初中物理光的反射与折射作图练习三一、作图题1.如图所示,物体AO放置在水平面上,A'O是AO在平面镜中的像,且A'O垂直于AO,请在图中画出平面镜的位置。
2.光从水射向空气时,入射点O和反射光线如图所示。
请画出入射光线和大致的折射光线,并标出入射角。
3.请在图中画出光线AO经空气射向水面时,反射光线和折射光线的大致位置。
4.如图所示,请根据图中反射光线的位置画出对应的入射光线,并标出入射角的度数。
5.在图中画出从A点发出的光通过平面镜反射后经B点的光路。
6.如图,作出点光源S发出的光线通过平面镜反射后照亮A点的光路图。
7.如图,请补全光路图,并标出入射角的度数。
8.根据光的反射定律,在图中画出AO的反射光线。
9.在图中完成反射光路,并标出反射角的度数。
10.如图所示,根据平面镜成像特点,在图中画出点光源S在平面镜中的像。
11.小宇发现家里的阳台由于受到遮挡缺少光照,影响了植物的光合作用,于是设计了如下的解决方案:让室外太阳光照射到A处的平面镜上,反射后射到盆栽上的B处,某时刻简化图如下。
请你在图中把光路补充完整,并画出平面镜。
12.在图中,根据题中给出的条件,画出入射光线的位置。
13.如图,点光源S发出的光能透过窗口照射到右侧,请画出被照亮的区域,保留光路图作图痕迹。
14.如图所示,根据给出的入射光线,请画出其反射光线并标出反射角。
15.S是一个发光点,从S发出的两条光线SA、SB的传播路线如图所示,请用平面镜成像规律,确定发光点S的像的位置,并画出入射光线SA、SB对应的反射光线。
16.平面镜在各行各业中都有广泛的应用,例如自行车尾灯的结构如下图所示,画出入射光线ab经过两个平面镜后的反射光线。
17.如图所示,请根据平面镜成像特点画出物体AB在平面镜中所成的像。
18.星期天,小明和爸爸妈妈一起到公园游玩,当他站在池水旁观赏游鱼时,看到水中B'点有一条鱼的同时,恰好看见有一只“小鸟”从它下边飞过。
专题01 利用光的反射定律的作图题1.光的反射定律内容(1)反射光线、入射光线和法线都在同一平面内。
(2)反射光线和入射光线分居法线两侧。
(3)反射角等于入射角。
(4)光路是可逆的。
2.利用光的反射定律作图考法(1)根据要求作出入射光线或反射光线;(2)根据光的发射定律以及入射角大小,标出反射角大小;(3)根据给定的入射光线和出射光线,作出法线。
(4)根据给定的入射光线和出射光线,画出入射面。
3.利用光的反射定律作图注意事项(1)注意“箭头”方向;(2)法线一定要画成“虚线”;(3)一般涉及角度的作图题,要标出入射角、反射角的大小。
【例题1】(2020湖北襄阳)根据给出的入射光线,请画出其反射光线。
【答案】【解析】画出法线,根据反射角等于入射角,在法线下侧画出反射光线.【例题2】(2020山东德州)光与平面镜成30°角射在平面镜上,如图所示,请根据光的反射定律画出它的反射光线,并标明反射角的大小。
【答案】【解析】过入射点垂直反射面作出法线,并求得入射角为90°-30°=60°根据光的反射定律可知反射角也为60°;根据反射光线与入射光线分居法线两侧,在法线的另一侧根据反射角等于入射角作出反射光线,标出反射角的大小.【例题3】如图所示,射向平面镜的一束光经镜面反射后沿水平为向射出,图中ON是∠AOB的角平分线,请在图中画出平面镜放置的位置并标出入射角.【答案】如图所示:.【解析】∠AOB的角平分线ON是平面镜的法线,法线与平面镜垂直,入射光线与法线的夹角为入射角.过O点作ON的垂线,此位置即为平面镜的位置,入射光线与法线的夹角为入射角.1.在图中,画出入射光线AO的反射光线,并标明反射角和它的大小。
【答案】如图所示:【解析】此题考查了对光的反射光路的画法,首先要掌握光的反射定律的内容,特别是反射角等于入射角。
同时考查了入射角与反射角的概念,知道入射角与反射角都是光线与法线的夹角。
第四章光现象第2节光的反射一、光的反射1.定义:光从一种介质射向另一种介质表面时,一部分光被反射回原来介质的现象叫光的反射。
2.基本概念:法线:过光的__________所作的与反射面垂直的虚线。
入射角:指的是__________与法线所成的夹角。
反射角:指的是__________与法线所成的角。
如图所示,入射光线是AO,反射光线是OB,法线是ON,O点叫做入射点,∠i是入射角,∠r是反射角。
3.反射定律:反射光线与入射光线、法线在__________;反射光线和入射光线分居于法线的__________;反射角等于入射角。
可记作:“三线共面,法(线)居中间。
”二、光路的可逆性在反射现象中,光路__________。
三、两种反射:镜面反射和漫反射。
1.镜面反射:平行光射到光滑的反射面上时,____________________________________________;2.漫反射:平行光射到粗糙的反射面上,________________________________________________;入射点入射光线反射光线同一平面上两侧可逆反射光仍然被平行的反射出去反射光将沿各个方向反射出去一、光的反射定律光的反射定律:(1)反射光线、入射光线和法线在同一平面内;(2)反射光线、入射光线分居法线两侧;(3)反射角等于入射角。
【例题1】(2017·江苏省盐城市大丰区共同体摸底考试)如图所示,在做“探究光的反射规律”实验时,小明让一束光紧贴纸板A射向O点,纸板B可沿折缝ON向后翻折,下列说法正确的是A.图中α为反射角B.增大α过程中,反射光线沿顺时针转动C.α=0°时,看不到反射光线,说明此时不存在反射现象D.纸板B向后翻折后,反射光线消失,是因为此时没有反射光线二、镜面反射和漫反射比较【例题2】(2017·山东省枣庄市模拟)关于雨后天晴的夜晚,行人怎样才能避免踩到地上的积水的解释,正确的说法是A.迎着月光走,地面比较亮,因为月光在地面上发生镜面反射B.背着月光走,地面比较暗,因为月光在地面上发生漫反射C.迎着月光走,水面比较亮,因为月光在水面上发生漫反射D.背着月光走,水面比较暗,因为月光在水面上发生镜面反射参考答案:AD三、应用反射定律作光路图做光路图时,遵守光的反射定律;实际光线画成实线,非实际光线画成虚线。
初中物理光的反射作图 -CAL-FENGHAI-(2020YEAR-YICAI)_JINGBIAN二、光的反射作图一.作图题(共30小题)1.(2016•乌鲁木齐)如图-1所示,一束光从空气射向水面,请画出反射光线和折射光线.2.(2016•黔南州)小明妈妈的手机掉到了沙发下,没有手电筒,小明借助平面镜反射灯光找到了手机.下图中已标出了反射光线和入射光线,请在图-2中画出平面镜位置,并保留作图痕迹.3.(2016•厦门)如图-3为上午8:00太阳光经过水平镜面反射的光路图,请大致画出一小时后太阳光照射同一点的入射光线及对应的反射光线.图- 1 图- 2 图- 34.(2016•烟台)如图-4所示,从S点发出的一条光线,经平面镜反射后,其反射光线恰好通过P点.请你作出这条入射光线并完成光路图.5.(2016•内江)如图-5所示,太阳光与水平地面成锐角,小聪想用一个平面镜把太阳光竖直反射到井底,请在图中帮小聪画出平面镜,并在图中标出入射角i和反射角r.6.(2016•邵阳)如图-6,OB是反射光线,ON是法线,请作出它的入射光线AO.图- 4 图- 5 图- 67.(2016•广元)如图-7所示为一辆轿车的俯视图,E点为司机眼睛的位置,司机通过左侧的后视镜AB(看做平面镜)中能看到车尾后部S点,请画出其光路图(保留作图痕迹)8.(2016•自贡)如图-8所示,小明利用一块平面镜使此时的太阳光水平射入隧道内.请你通过作图画出平面镜并标出反射角的度数.9.(2016•河南)如图-9所示,在某房间的天花板上装有平面镜M,S为一灯泡,P为不透明的墙.请画出灯泡发出的光经平面镜反射后,能够照亮P墙右侧区域的光路图.图- 7 图- 8 图- 910.(2016•威海)如图-10所示,A′B′是物体AB在平面镜中所成的像,根据平面镜成像的特点在图中画出平面镜(保留作图痕迹).11.(2016•黄石)如图-11所示,点光源S置于平面镜前,请画出点光源S的成像光路图.12.(2016•宜宾)如图-12所示,S′为发光点S在平面镜MN中所成的像,S发出的一条光线经平面镜反射后经过P点,请在图中作出发光点S的位置,并作出经过P点的反射光线及相应的入射光线(保留作图痕迹)图- 10 图- 11 图- 1213...(2016•泰安)如图-13所示,在平静的湖边上方有一盏路灯,潜水员在水下E处看到了路灯的像,图中A、B 两点,其中一点是路灯的发光点,另一点是路灯的像点.请你区分发光点、像点,在图中画出水下E处的潜水员看到路灯的光路图.14.(2016•常州)平静水面上的小鸟和水中的小鱼,某时刻的实际位置如图-14所示,水面一侧C点的人眼恰好看到它们在水中的像重合,以小鸟眼睛A点代表小鸟,以小鱼眼睛B点代表小鱼,请画出小鸟在水中像的位置以及人眼看到小鱼的光路图.(保留作图痕迹)15.(2016•开封一模)如图-15,路灯下站着小明、小芳、小刚三人,请根据小芳和小刚的影长(粗实线为影子),标出图中路灯灯泡S的位置.图- 13 图- 14 图- 1516.有一直线状物体AB经平面镜MN成像,在图中DMNE的区域内可以看到AB的完整的像,在CMD和ENF 区域内可看见其部分像,其他区域看不到AB的像,请通过作图来确定物体AB的位置.17.(2016•攀枝花)一束光线与水平面成30°角斜射到水面上,同时发生了反射和折射,请在图中画出反射光线和折射光线的大致方向,标出反射角的度数.18.(2016•盘锦)如图所示,不透明的容器内装有水,为了使从A点发出的光照亮水面上的B点,可以在C点安装一块平面镜.请把安装在C点的平面镜画出来并完成光路图,同时画出这束光进入水中的大致折射光线.19.(2016•博白县模拟)如图所示,A、B是镜前一点光源S发出的光线经平面镜M反射后的两条反射光线,请在图中标出点光源S和像点S′的位置,并完成光路图(保留作图痕迹).20.(2016•中山市模拟)如图所示,是小白兔通过潜望镜观看海面船只的情况,请画出小白兔看到船的光路走向图,要求标出光线方向.21.(2016•蚌埠二模)一圆形蓄水池装满水,水面与地面相平,在池的中心正上方B处悬挂着一盏灯,一人站在岸边,设A处为人眼,作出灯发出的光经过水面反射后进入人眼的光路图.(保留作图痕迹)22.(2016•南京校级二模)如图所示,一束光从半球面上的A点沿半径方向射入半球形玻璃砖,已知半球形玻璃砖的球心为O,且光线到达半球形玻璃砖下表面处时可以发生折射和反射.请画出这束光线从射入玻璃砖到射出玻璃砖的完整光路图.23.(2016•庐阳区二模)如图所示,一束平行光入射到光滑的圆球表面,其中一条光线射向球心O,反射后原路返回.请做出另一条光线的法线和反射光线.24.(2016•虞城县三模)“猴子捞月”的故事同学们耳熟能详,如图所示,若猴子的眼睛用点A表示,空中的月亮用点B表示,请画出猴子看见水中月亮的光路图,并保留必要的作图痕迹.25.(2016•葫芦岛二模)如图是人眼看见A′物体在平面镜中的像A′的示意图,请确定物体A的位置并画出入射光线.26.(2016•武威校级一模)如图所示,一块平面镜置于O处,恰能使光线AO被平面镜反射后照亮墙壁上的B 点,请用作图的方法确定平面镜的位置.27.(2016•香坊区一模)为了把竖直照射的太阳光经平面镜反射后,沿水平方向射入涵洞中,请在如图中画出平面镜的位置,并完成光路图.28.(2016•潮州模拟)如图-28所示,竖直方向悬挂一平面镜,P、Q为平面镜两端点,平面镜前站立一人,假设人眼处于S位置,试在右侧光屛上标出人通过平面镜所能观察的范围Q1Q2,并画出光路图.29.(2016•冠县二模)如图-29所示,一束光线垂直射到玻璃砖的一个面.作出这束光线进入玻璃砖内的径迹和从斜面离开玻璃砖后的大致径迹.要求在斜面处标出法线.30.(2016•宜昌模拟)如图-30甲所示,渔民看到水中S′处有一条鱼,为了叉到鱼,他们不是对准图乙中的S′,而是对准位置更深的S叉去,为了弄清原因,请在图乙中作出渔民看到鱼的光路图.图-28 图-29 图-30光的反射作图参考答案与试题解析一.作图题(共30小题)1.(2016•乌鲁木齐)如图所示,一束光从空气射向水面,请画出反射光线和折射光线.【解答】解:(1)由图知,入射光线与水面的夹角为30°,则入射角等于90°﹣30°=60°;反射角是反射光线与法线的夹角,反射角等于入射角也为60°根据反射角等于入射角,在法线右侧画出反射光线.(2)光由空气斜射进入水中时,折射光线向靠近法线方向偏折,折射角小于入射角,据此完成光路,如下图所示:2.(2016•黔南州)小明妈妈的手机掉到了沙发下,没有手电筒,小明借助平面镜反射灯光找到了手机.下图中已标出了反射光线和入射光线,请在图中画出平面镜位置,并保留作图痕迹.【解答】解:由光的反射定律可知:入射光线、反射光线和法线在同一平面内,根据入射光线和反射光线的夹角,过反射点作出法线,再做法线的垂线即为镜面,如图所示:3.(2016•厦门)如图为上午8:00太阳光经过水平镜面反射的光路图,请大致画出一小时后太阳光照射同一点的入射光线及对应的反射光线.【解答】解:随着时间的推移,早晨8:00经1小时后,入射光线逐渐向法线靠近,入射角逐渐减小,反射角也逐渐减小,如图所示.4.(2016•烟台)如图所示,从S点发出的一条光线,经平面镜反射后,其反射光线恰好通过P点.请你作出这条入射光线并完成光路图.【解答】解:过镜面作出点S的对称点S′,即为点光源S在平面镜中的像,连接S′P与镜面交于O点,即为入射点(反射点),连接SO就得到入射光线,如下图所示:5.(2016•内江)如图所示,太阳光与水平地面成锐角,小聪想用一个平面镜把太阳光竖直反射到井底,请在图中帮小聪画出平面镜,并在图中标出入射角i和反射角r.【解答】解:因为入射光线和反射光线的夹角为入射角和反射角之和,而入射角等于反射角,所以作入射光线和反射光线夹角的平分线即为法线,法线与镜面垂直.如图所示:6.(2016•邵阳)如图,OB是反射光线,ON是法线,请作出它的入射光线AO.【解答】解:图中法线已经给出,根据反射角等于入射角.在法线左侧画出入射光线即可,如图所示:7.(2016•广元)如图所示为一辆轿车的俯视图,E点为司机眼睛的位置,司机通过左侧的后视镜AB(看做平面镜)中能看到车尾后部S点,请画出其光路图(保留作图痕迹)【解答】解:先延长AB,然后作S点关于AB的对称点S′,然后连接ES′(即反射光线),并标出反射光线的方向,再连接S点和反射点(即入射光线),并标出光线的方向,如图所示:8.(2016•自贡)如图所示,小明利用一块平面镜使此时的太阳光水平射入隧道内.请你通过作图画出平面镜并标出反射角的度数.【解答】解:根据光的反射定律,反射角等于入射角,作反射光线和入射光线夹角的角平分线就是法线的位置;如图所示:由图知:反射光线和入射光线的夹角180°﹣60°=120°,则反射角等于入射角等于60°;如图所示:9.(2016•河南)如图所示,在某房间的天花板上装有平面镜M,S为一灯泡,P为不透明的墙.请画出灯泡发出的光经平面镜反射后,能够照亮P墙右侧区域的光路图.【解答】解:先作出电光源S关于平面镜的对称点S′,连接S′与挡光板的最上左边缘,交平面镜于点O,连接SO 作出入射光线,并画出反射光线,阴影部分为发光点S发出的光线经平面镜反射后照亮障碍物右边的范围,如图所示:10.(2016•威海)如图所示,A′B′是物体AB在平面镜中所成的像,根据平面镜成像的特点在图中画出平面镜(保留作图痕迹).【解答】解:平面镜所成的像和物体是以镜面为对称轴的轴对称图形,连接AA′,BB′,做这两条线段的垂直平分线MN,即平面镜的位置.如图所示:11.(2016•黄石)如图所示,点光源S置于平面镜前,请画出点光源S的成像光路图.【解答】解:从点光源S向镜面任意发出两条入射光线,入射点分别是O1、O2,根据光的反射定律,画出这两条入射光线的反射光线;将这两条反射光线反向延长,相交于点S′,点S′即为点光源S在平面镜中所成的像.如下图所示:12.(2016•宜宾)如图所示,S′为发光点S在平面镜MN中所成的像,S发出的一条光线经平面镜反射后经过P 点,请在图中作出发光点S的位置,并作出经过P点的反射光线及相应的入射光线(保留作图痕迹)【解答】解:作出像点S′的对称点,即为物点S,连接PS′,与镜面的交点为入射点O,再连接SO、OP,画上箭头,SO为入射光线,OP为反射光线.如下图所示:13.(2016•泰安)如图所示,在平静的湖边上方有一盏路灯,潜水员在水下E处看到了路灯的像,图中A、B两点,其中一点是路灯的发光点,另一点是路灯的像点.请你区分发光点、像点,在图中画出水下E处的潜水员看到路灯的光路图.【解答】解:连接EB,EB与界面的交点即为入射点O,OE就是折射光线,连接AO,AO就是入射光线,即可完成水下E处的人看到路灯A的光路图;如图所示:14.(2016•常州)平静水面上的小鸟和水中的小鱼,某时刻的实际位置如图所示,水面一侧C点的人眼恰好看到它们在水中的像重合,以小鸟眼睛A点代表小鸟,以小鱼眼睛B点代表小鱼,请画出小鸟在水中像的位置以及人眼看到小鱼的光路图.(保留作图痕迹)【解答】解:(1)找出小鸟关于水面的对称点A′,便为小鸟的像位置.连接A′C,与水面交于点O,连接AO即为入射光线,OC为反射光线;(2)看到水中的鱼与飞在天空中的小鸟在水中的像重合,说明小鸟和小鱼处光线的入射点都在O点,连接BO即为入射光线,OC为折射光线,逆着折射光线看上去,看到了水中的鱼与飞在天空中的小鸟在一条直线上.如图所示:15.(2016•开封一模)如图,路灯下站着小明、小芳、小刚三人,请根据小芳和小刚的影长(粗实线为影子),标出图中路灯灯泡S的位置.【解答】解:将小芳和小刚的顶端和影子的顶端连接并延长可交于一点S,点S就是光源的位置,如下图:16.有一直线状物体AB经平面镜MN成像,在图中DMNE的区域内可以看到AB的完整的像,在CMD和ENF 区域内可看见其部分像,其他区域看不到AB的像,请通过作图来确定物体AB的位置.【解答】解:分别反向延长NF和MC、NE和MD确定物体的两个端点的像A′、B′;然后根据像与物关于平面镜对称,作出像点A′、B′关于平面镜的对称点A、B,并用实线连接AB,即为物体AB的位置.如下图所示:17.(2016•攀枝花)一束光线与水平面成30°角斜射到水面上,同时发生了反射和折射,请在图中画出反射光线和折射光线的大致方向,标出反射角的度数.【解答】解:先过入射点O垂直水面作出法线,求出入射角为60°,所以反射角也为60°,在空气中法线的右侧画出反射光线;折射角小于60°,在法线的右侧的水中画出折射光线,如图所示:18.(2016•盘锦)如图所示,不透明的容器内装有水,为了使从A点发出的光照亮水面上的B点,可以在C点安装一块平面镜.请把安装在C点的平面镜画出来并完成光路图,同时画出这束光进入水中的大致折射光线.【解答】解:连接AC,BC,作∠ACB的角平分线,即为法线,因为镜面与法线垂直,所以做法线的垂线即为平面镜的位置,B点为反射光线射向水面的入射点,根据光从空气斜射入水中时,折射角小于入射角,可画出折射光线,如图所示.19.(2016•博白县模拟)如图所示,A、B是镜前一点光源S发出的光线经平面镜M反射后的两条反射光线,请在图中标出点光源S和像点S′的位置,并完成光路图(保留作图痕迹).【解答】解:第一种作法:先将两条反射光线反向延长交于一点S′即为像的位置,再通过平面镜作出S′的对称点S,即为发光点的位置,并联接S与两个反射点画出入射光线,如图所示:第二种作法:分别过反射点垂直镜面作出法线,画出两条入射光线,两条入射光线的交点S即为发光点的位置,再通过平面镜作出S的对称点S′,即为像的位置,如图所示:20.(2016•中山市模拟)如图所示,是小白兔通过潜望镜观看海面船只的情况,请画出小白兔看到船的光路走向图,要求标出光线方向.【解答】解:画出从船上A点发出的光线,即入射光线,过反射点作竖直向下的反射光线,再过二次反射点作垂直于入射光线的反射光线.如图所示:21.(2016•蚌埠二模)一圆形蓄水池装满水,水面与地面相平,在池的中心正上方B处悬挂着一盏灯,一人站在岸边,设A处为人眼,作出灯发出的光经过水面反射后进入人眼的光路图.(保留作图痕迹)【解答】解:根据平面镜成像的规律:像与物关于镜面对称,作出点光源B在关于水面的对称点B′,即像点.连接B′A,与水面的交点O即为反射点,连接OA即为反射光线,连接BO即为入射光线.如图所示:22.(2016•南京校级二模)如图所示,一束光从半球面上的A点沿半径方向射入半球形玻璃砖,已知半球形玻璃砖的球心为O,且光线到达半球形玻璃砖下表面处时可以发生折射和反射.请画出这束光线从射入玻璃砖到射出玻璃砖的完整光路图.【解答】解:首先过入射点O点作玻璃砖下表面垂线即法线,然后根据反射角等于入射角作出反射光线.再根据光线从玻璃斜射入空气时,折射角大于入射角,折射光线更远离法线作出折射光线.如图所示:23.(2016•庐阳区二模)如图所示,一束平行光入射到光滑的圆球表面,其中一条光线射向球心O,反射后原路返回.请做出另一条光线的法线和反射光线.【解答】解:过入射点O做出法线,根据反射角等于入射角即可做出反射光线.如下图所示;24.(2016•虞城县三模)“猴子捞月”的故事同学们耳熟能详,如图所示,若猴子的眼睛用点A表示,空中的月亮用点B表示,请画出猴子看见水中月亮的光路图,并保留必要的作图痕迹.【解答】解:先做出B关于水面的对称点B′,即像的位置,连接像B′与小猴子的眼睛A与水面的交点为O,即为入射点,连接BO为入射光线,再连接入射点O和点A,OA即为反射光线,如图所示:25.(2016•葫芦岛二模)如图是人眼看见A′物体在平面镜中的像A′的示意图,请确定物体A的位置并画出入射光线.【解答】解:作像A′关于平面镜的对称点A,连接AO,OB画上箭头即可.如图所示:26.(2016•武威校级一模)如图所示,一块平面镜置于O处,恰能使光线AO被平面镜反射后照亮墙壁上的B 点,请用作图的方法确定平面镜的位置.【解答】解:连接OB得反射光线,作∠AOB的角平分线ON,过入射点O作ON的垂线即得平面镜.如图所示:27.(2016•香坊区一模)为了把竖直照射的太阳光经平面镜反射后,沿水平方向射入涵洞中,请在如图中画出平面镜的位置,并完成光路图.【解答】解:先沿水平方向画出反射光线,再作出反射光线和入射光线的角平分线,即为法线,最后过反射点垂直法线作出平面镜,如图所示:28.(2016•潮州模拟)如图所示,竖直方向悬挂一平面镜,P、Q为平面镜两端点,平面镜前站立一人,假设人眼处于S位置,试在右侧光屛上标出人通过平面镜所能观察的范围Q1Q2,并画出光路图.【解答】解:画出S在平面镜中的像S1.然后连接S1与P并延长,交光屏与一点Q1,连接S1与Q交光屏与一点Q2,则Q1Q2区域就是人通过平面镜所能观察的范围.29.(2016•冠县二模)如图所示,一束光线垂直射到玻璃砖的一个面.作出这束光线进入玻璃砖内的径迹和从斜面离开玻璃砖后的大致径迹.要求在斜面处标出法线.【解答】解:首先光从空气垂直入射到玻璃的表面,所以传播方向不变.然后光从玻璃斜射入空气中,首先过入射点画出法线,然后根据折射角大于入射角,画出折射光线.如图所示:30.(2016•宜昌模拟)如图甲所示,渔民看到水中S′处有一条鱼,为了叉到鱼,他们不是对准图乙中的S′,而是对准位置更深的S叉去,为了弄清原因,请在图乙中作出渔民看到鱼的光路图.【解答】解:人之所以能看到水中的鱼,是由鱼反射的光线经水面折射后进入人眼,因此光的传播方向大致为S→A;鱼的像是人眼逆着折射光线看到的,所以直接连接AS′,与水面的交点即为入射点;连接S和入射点即为入射光线,如图所示:。