锌空气电池的结构和工作原理
- 格式:docx
- 大小:16.98 KB
- 文档页数:2
1 锌空气电池的结构和工作原理锌空气电池主要由正电极、负电极以及电解液三部分组成。
其中正极是空气电极(氧电极),负极是金属电极(锌电极),电解液则主要是氢氧化钠或氢氧化钾碱性溶液。
比如碱性锌-空气电池的电池表达式为:Zn½KOH½O2(空气)(+)正极(空气电极)反应:1/2 O2 + H2O + 2e-® 2 OH-负极(锌电极)反应:Zn+ 4OH-® Zn(OH)42-+ 2e-Zn(OH)42-® ZnO + H2O + 2OH-Zn + 2OH-® ZnO + H2O + 2e-电池总反应:MZn + 1/2 O2 ® ZnO1.1 正极(空气电极)锌空气电池的正极是一种气体扩散电极,一种透气不透液、具有良好导电性和催化活性的薄膜。
空气电极的制作方法主要有:冲压法、辊压法、丝网印刷法和喷射法等。
常见的空气电极薄膜一般由防水透气膜、集流网和催化膜三层压制而成。
防水透气膜主要是按照一定比例把导电材料(碳黑或乙炔黑或它们的混合物)和造孔剂(硫酸钠、草酸铵、碳酸氢铵等)用分散剂乙醇混合均匀,再加入粘结剂(聚四氟乙烯)不断搅拌使之分散均匀,经凝聚后辊压而成;集流网可以是镍丝编织网、镍泊冲拉网、铜材编织网、铜材冲拉网或镀银铜网等;而催化膜主要是将催化剂(二氧化锰)、活性炭和硫酸钠用乙醇混合均匀后加入聚四氟乙烯乳液(加有少量亲水性纤维素)不断搅拌,待之分散均匀,经凝聚后辊压而成。
常见的空气电极一般为集流网嵌入型,即按照防水透气膜、集流网和催化膜的顺序压制成型。
正极活性物质是来源于空气中的氧气。
来自空气的氧气首先溶解在电解液中,然后扩散吸附到空气电极的催化膜上,在催化剂的催化作用下在“气、液、固”三相界面发生还原反应生成OH-。
生成的OH-再扩散到锌负极与锌发生反应。
1.2 负极(锌电极):负极活性物质是金属锌或者锌合金(比如Zn与Ga、In、Pb、Bi、Sn等一种或多种元素的合金)的粉末或小颗粒。
锌空测试方法
锌空测试方法主要是用于测试锌空气电池的性能。
首先,我们需要了解锌空气电池的工作原理。
锌空气电池的核心是空气电极,工作时既与电解液接触,还与空气接触,承担起三相反应的场所。
在放电过程中,空气电极作为阴极,氧气扩散到电极内部,在催化剂的作用下发生氧还原反应。
在进行锌空测试时,主要关注的参数包括电流、电压、容量等。
这些参数可以通过专门的电化学测试设备来测量。
例如,可以使用电化学工作站来测量锌空电池的循环伏安曲线(CV)、恒流充放电曲线(GCD)等。
此外,对于锌空电池的稳定性和寿命进行评估也是非常重要的。
例如,基于对锌空燃料电池老化实验研究和老化机理的认识,可以从电解液管理、延长空气电极寿命和电池管理等方面提出延缓电池老化的方法。
1. 锌空气电池的工作原理锌空气电池以锌(Zn)为正极、氧为负极、氢氧化钾(KOH)为电解质。
锌空气电池地化学反应与普通碱性电池类似,其基本工作原理为电池正极上的锌与电解液中的OH-发生电化学反应(负极反应),释放出电子。
同时GDE(气体扩散电极或空气负极)反应层中的催化剂与电解液及经由扩散作用进入电池的空气中的氧气相接触,吸收电子,发生电化学反应(正极反应)。
但锌空气电池充电过程进行得十分缓慢,通常锌空气电池正极的锌板或锌粒,在放电过程中,被氧化成氧化锌而失效后,一般采用直接更换锌板或锌粒和电解质的办法,使锌空气电池完全更新。
2. 锌空气电池的构造在单体电池中以锌为正极,氧为负极,采用外氧式设计,在锌空气电池两侧有两块高功率、长寿命的空气电极。
成品的锌空气电池由一组单体电池串联而成,车载锌空气动力电池组还包括空气流通保障系统和电池组热管理系统两个子系统,以确保动力电池组能够长期、稳定地运转。
空气流通保障系统,调节进入锌空气电池负极地空气量,当不使用电池时,可以自动切断空气。
热管理系统保证锌空气电池组能够可靠地工作。
用更换锌空气电池中的锌板或锌粒和电解质的"机械式"充电模式,既方便又快捷,只需3min即可完成"充电"全过程。
更换下来的氧化锌在专门的工厂进行回收处理,实现锌的再生循环。
3. 锌空气电池的基本特性● 充电特性锌空气电池的充电模式,打破了普通蓄电池的常规充电模式,采用机械式更换电池的锌板或锌粒的"充电"模式,整体更换锌空气电池的活性物质,将整个锌空气电池进行更换,电池不再需要花很长的时间来充电,更换一块20kWh的电池块只需要1分40秒。
只要在公路沿线设置锌板或锌粒匣以及电解质器匣的机械式整体更换站,其效果如同现在内燃机汽车的加油站,直接"充电",可以为用户提供很大的方便。
● 放电特性锌空气电池具有大电流持续放电的能力,能够满足EV快速加速和连续爬坡的要求。
锌空气电池原理
锌空气电池是一种新型的电池技术,它利用了空气中的氧气与金属锌之间的化学反应来产生电能。
这种电池具有高能量密度、低成本、环保等优点,因此备受关注。
下面我们将详细介绍锌空气电池的工作原理。
首先,让我们来了解一下锌空气电池的结构。
锌空气电池由阳极、阴极和电解质三部分组成。
其中,阳极通常采用锌金属,阴极则是氧气,而电解质则是一种能够传导离子的物质。
当锌空气电池工作时,锌金属将与空气中的氧气发生化学反应,从而产生电能。
在锌空气电池中,锌金属作为阳极,氧气作为阴极,它们之间的化学反应是锌金属氧化产生电子,并释放出锌离子,同时空气中的氧气接受电子和锌离子,生成氢氧化锌。
这一过程中释放出的电子在外部电路中流动,产生电能,从而驱动电子设备的工作。
在工作过程中,锌空气电池会不断地消耗锌金属和氧气,产生氢氧化锌。
因此,锌空气电池在使用过程中需要不断地补充新的锌金属和氧气,以维持其正常的工作。
锌空气电池的工作原理可以用一个简单的化学反应方程式来表示,Zn + 2OH= Zn(OH)2 + 2e-。
在这个方程中,Zn代表锌金属,OH-代表氢氧根离子,Zn(OH)2代表氢氧化锌,e-代表电子。
这个方程清晰地展示了锌金属氧化产生电子的过程。
总的来说,锌空气电池的工作原理是利用锌金属与空气中的氧气之间的化学反应来产生电能。
这种电池技术具有许多优点,例如高能量密度、低成本、环保等,因此在电动车、储能系统等领域有着广阔的应用前景。
希望通过本文的介绍,读者对锌空气电池的工作原理有了更深入的了解。
锌空气电池产气1.引言1.1 概述概述:锌空气电池作为一种新型环境友好型电池,近年来备受关注。
其优势在于能量密度高、成本低廉、资源丰富,并且具有无污染、无毒性的特点。
然而,锌空气电池在使用过程中会产生气体,这不仅会对电池性能产生一定影响,同时也能够作为一种新的能源供应方式被进一步研究和应用。
因此,研究锌空气电池的产气机理以及产气对其性能的影响具有重要的理论与实际意义。
锌空气电池是由金属锌和空气中的氧气通过化学反应产生电能的装置。
在正极上,锌金属通过氧化反应释放出电子和锌离子,同时与空气中的氧气反应生成氧化锌。
而在负极上,氧气通过还原反应和电子再结合产生氢氧根离子。
这些氧化锌和氢氧根离子会在电解液中相互结合生成氢氧根离子和氧气,而这部分氧气便会产生气体。
锌空气电池产气机理的研究发现,产气过程受到多种因素的影响,例如电流密度、环境温度和电池寿命等。
产气通常是在锌空气电池的正负极反应处进行的,其中负极上的氧还原反应是主要的产气来源。
然而,产生的气体在一定程度上会对电池的性能产生影响。
例如,过多的气体产生可能会导致电解液流失,降低电池容量。
因此,研究锌空气电池产气对其性能的影响,对于优化电池设计以及提高电池性能具有重要意义。
锌空气电池产气的应用前景也备受关注。
随着能源需求的增大以及新能源领域的发展,锌空气电池作为一种新型电池技术具有广阔的应用前景。
其潜在应用领域包括移动电源、电动汽车和储能系统等。
因此,深入研究锌空气电池产气机理以及产气对其性能的影响,有助于开发更高效、更稳定的锌空气电池,并推动其在能源领域的广泛应用。
文章结构部分的内容可以如下编写:1.2 文章结构本文将按照以下结构进行论述,以保证逻辑清晰、思路明确:第一部分是引言部分,主要对锌空气电池产气这一主题进行概述,介绍文章的背景和意义,以及文章的结构安排。
第二部分是正文部分,将分为两个小节来详细介绍锌空气电池的原理和产气机理。
首先,会对锌空气电池的工作原理进行阐述,包括正极、负极反应的过程和电子的流动方式等。
锌-空气电池隔膜功能解析锌-空气电池隔膜功能解析锌-空气电池是一种利用锌和空气作为电化学反应原料的电池。
在这种电池中,锌作为负极,空气中的氧气作为正极。
电池中的隔膜在电池的正负极之间起到重要的功能。
首先,隔膜的主要功能是防止正负极直接接触。
正负极的直接接触会引发不可逆的化学反应,导致电池的短路或过早失效。
隔膜通过物理屏障的作用,有效地分隔了正负极,确保它们之间只能通过电荷传递的方式进行反应。
这样一来,电池的电流可以在正负极之间流动,完成电化学反应,而不会造成意外损坏。
其次,隔膜还可以控制电池的离子传输速率。
隔膜通常是一种具有特殊孔隙结构的材料,可以选择性地允许特定大小的离子通过。
在锌-空气电池中,锌离子需要通过隔膜向正极传输,而氧气需要通过隔膜向负极传输。
隔膜的孔隙结构可以控制离子的扩散速率,使得电池的反应速度得到合理的调节。
如果隔膜的孔隙太小,离子的传输速率将会减慢,从而降低电池的性能。
相反,如果隔膜的孔隙太大,离子的传输速率将会过快,导致电池的能量损失增加。
因此,设计合适的隔膜孔隙结构对于锌-空气电池的性能至关重要。
最后,隔膜还可以减小电池的自放电。
在电池中,正负极之间会存在一些微小的电流流动,这被称为自放电。
自放电会导致电池的能量损失,减少电池的使用寿命。
隔膜的作用是尽量减小正负极之间的电荷流失,从而降低自放电的程度。
通过选择合适的材料和优化隔膜的物理结构,可以有效地减少电池的自放电,提高电池的长期稳定性。
综上所述,锌-空气电池中的隔膜起到了防止正负极直接接触、控制离子传输速率和减小自放电的重要功能。
通过合理选择材料和优化设计,可以提高锌-空气电池的性能和使用寿命。
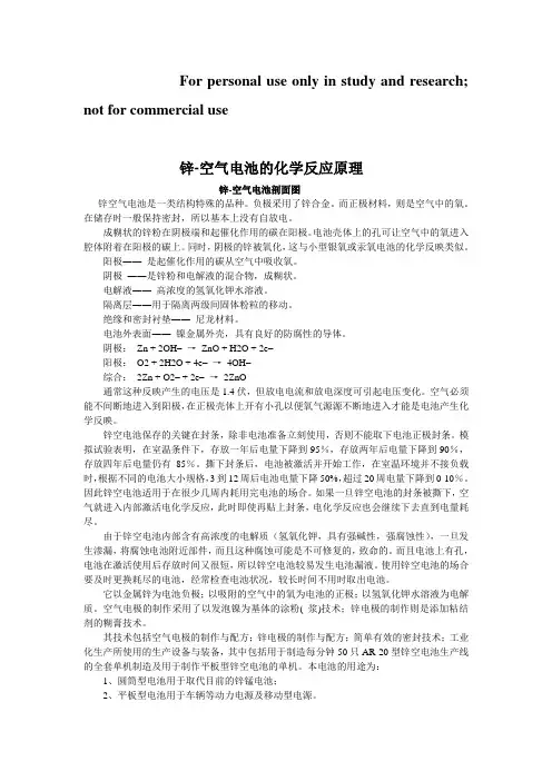
For personal use only in study and research; not for commercial use锌-空气电池的化学反应原理锌-空气电池剖面图锌空气电池是一类结构特殊的品种。
负极采用了锌合金。
而正极材料,则是空气中的氧。
在储存时一般保持密封,所以基本上没有自放电。
成糊状的锌粉在阴极端和起催化作用的碳在阳极。
电池壳体上的孔可让空气中的氧进入腔体附着在阳极的碳上。
同时,阴极的锌被氧化,这与小型银氧或汞氧电池的化学反映类似。
阳极―― 是起催化作用的碳从空气中吸收氧。
阴极――是锌粉和电解液的混合物,成糊状。
电解液―― 高浓度的氢氧化钾水溶液。
隔离层――用于隔离两级间固体粉粒的移动。
绝缘和密封衬垫―― 尼龙材料。
电池外表面―― 镍金属外壳,具有良好的防腐性的导体。
阴极:Zn + 2OH–→ZnO + H2O + 2e–阳极:O2 + 2H2O + 4e–→4OH–综合:2Zn + O2– + 2e–→2ZnO通常这种反映产生的电压是1.4伏,但放电电流和放电深度可引起电压变化。
空气必须能不间断地进入到阳极,在正极壳体上开有小孔以便氧气源源不断地进入才能是电池产生化学反映。
锌空电池保存的关键在封条,除非电池准备立刻使用,否则不能取下电池正极封条。
模拟试验表明,在室温条件下,存放一年后电量下降到95%,存放两年后电量下降到90%,存放四年后电量仍有85%。
撕下封条后,电池被激活并开始工作,在室温环境并不接负载时,根据不同的电池大小规格,3到12周后电池电量下降50%,超过20周电量下降到0-10%。
因此锌空电池适用于在很少几周内耗用完电池的场合。
如果一旦锌空电池的封条被撕下,空气就进入内部激活电化学反应,此时即使再贴上封条,电化学反应也会继续下去直到电量耗尽。
由于锌空电池内部含有高浓度的电解质(氢氧化钾,具有强碱性,强腐蚀性),一旦发生渗漏,将腐蚀电池附近部件,而且这种腐蚀可能是不可修复的,致命的。
锌空气电池原理及应用锌空气电池锌空气电池(zinc air battery),用活性炭吸附空气中的氧或纯氧作为正极活性物质,以锌为负极,以氯化铵或苛性碱溶液为电解质的一种原电池。
又称锌氧电池。
分为中性和碱性两个体系的锌空气电池,分别用字母A和P表示,其后再用数字表示电池的型号。
锌空气电池的充电过程进行得十分缓慢,为解决这一问题,通常锌空气电池的负极锌板或锌粒,被氧化成氧化锌而失效后,一般采用直接更换锌板或锌粒和电解质的方法,使锌空气电池得到完全更新。
放电时正、负极和总反应的化学方程式为:2Zn+O2+2H2O=2Zn(OH)2锌空气电池原理及应用于取得了突破性进展而异军突起,并悄然在美国开花,在上海结果。
美国博信(Pow-erzic电池公司日前在上海建立了研发中心及生产工厂,第一代商品化的锌空气动力燃料电池已经通过了上海市环保产品质量监督检验总站的检测,开始上市试销。
锌空气燃料电池的原理早在100多年前就已被发现,它的能量值比铅酸电池高出5~7倍。
该项技术近50年来在国内也曾有过多层面的研发,但均未在产品化上取得实质性的突破。
博信公司历时7年,耗资数千万美元,一举攻克了以往研发过程中所遇到的功率低、不稳定、不可靠等难题。
据介绍,博信是目前世界上惟一一家能把锌空气动力燃料电池技术推进到最接近产品化的公司,已得到美国府的高度认可和支持,其技术已在美国申请了专利,并申请了包括中国在内的世界上126个国家的专利及优先权。
由于锌空气燃料电池具有安全、零污染、高能量、大功率、低成本及材料可再生等优点,因而被专家们认为是装备电动汽车等的理想动力电源。
如果能普及使用锌空气燃料电池的话,可大大减少空气和噪声污染。
因此,由美国能源部和中国科技部授权成立的美中能源环境技术交流中心已经把锌空气动力燃料电池作为向中国推荐的重点合作项目。
我国是锌储量居世界第一的国家,在氢氧燃料电池车的商业化面价格昂贵、投资巨大、技。
锌电池的工作原理锌电池是一种常见的电池类型,它广泛应用于日常生活和工业领域。
锌电池采用化学反应将化学能转化为电能,并且具有许多优点,例如成本低廉、容易获得等。
本文将详细介绍锌电池的工作原理,并探讨其在实际应用中的特点。
一、锌电池的基本构造锌电池由阳极、阴极和电解液三个主要部分构成。
阳极由锌金属构成,阴极可以是氧化银或者者二氧化锰等材料,而电解液则是含有盐酸或者硫酸等溶液。
在正常工作状态下,阳极为负极,阴极为正极。
二、在正常工作状态下,锌电池的工作原理可以分为两个过程:氧化反应和还原反应。
1. 氧化反应在氧化反应中,锌金属(Zn)通过放电反应产生锌离子(Zn2+),同时释放出电子。
反应方程式为:Zn(s) → Zn2+(aq) + 2e-这个放电反应会损失锌金属,并且产生锌离子。
2. 还原反应在还原反应中,阴极材料(例如氧化银Ag2O或二氧化锰MnO2)与电解液中的水反应,接受锌电池从阳极输送过来的电子。
反应方程式为:2H2O(l) + 2e- → H2(g) + 2OH-(aq)这个还原反应将产生氢气和氢氧根离子。
由于氧化反应和还原反应同时发生,电子从阳极流向阴极,其中通过外部电路提供了电能。
三、锌电池的特点锌电池具有以下几个特点:1. 电压稳定:锌电池的输出电压相对稳定,在其使用寿命内保持几乎不变。
2. 高能量密度:锌电池具有较高的能量密度,可以提供持久的电力供应。
3. 环保:锌电池使用的化学物质相对环保,在使用后可以进行回收利用。
4. 廉价:由于锌金属和其他材料成本相对较低,所以锌电池具有较低的制造成本。
虽然锌电池具有以上优势,但也存在一些不足之处。
例如,锌电池容量相对较小,不适合长时间大功率的使用;同时,锌电池容易受到极端温度的影响,温度过高或过低会降低其性能。
综上所述,锌电池是一种简单而有效的电池类型,通过氧化反应和还原反应将化学能转化为电能。
锌电池具有稳定的电压、高能量密度、环保和廉价等特点。
锌空电池原理锌空电池是一种常见的原始电池类型,它利用锌和空气中的氧气发生化学反应,产生电流。
在这篇文章中,我将详细介绍锌空电池的原理及其工作过程。
1. 锌空电池概述锌空电池是一种原始电池,也称为干电池。
它由一个锌阳极、一个空气阴极和一个电解液组成。
电解液中常使用的是碱性电解质溶液,如氢氧化钠或氢氧化钾。
锌空电池的工作原理是通过锌在阳极处的氧化和空气阴极处的还原反应来产生电流。
2. 锌空电池原理锌空电池的原理基于氧化还原反应。
在锌阳极处,锌发生氧化反应,将锌原子氧化成锌离子,并释放出电子:Zn(s) → Zn2+(aq) + 2e^−在空气阴极处,氧气分子接受电子,并与电解液中的氢氧化物离子反应生成水:O2(g) + 2H2O(l) + 4e^− → 4OH^−(aq)整体反应方程式为:2Zn(s) + O2(g) + 2H2O(l) → 2Zn(OH)2(aq)通过这个氧化还原反应,锌空电池产生了电流。
3. 锌空电池工作过程当锌空电池连接外部电路时,电子会从锌阳极通过电路流向空气阴极,产生了电流。
在阳极处,锌原子氧化成锌离子,并释放出电子。
这些电子通过外部电路流向空气阴极。
在阴极处,氧气接受电子并与电解液中的氢氧化物离子反应生成氢氧化锌。
4. 锌空电池的优缺点锌空电池具有一些优点和缺点。
优点:a) 相对便宜:锌是一种常见而廉价的金属,因此成本较低。
b) 高能量密度:锌空电池的能量密度较高,能提供持久稳定的电源。
c) 长寿命:锌空电池寿命较长,在存储期间能保持较好的性能。
d) 环保:锌空电池无污染,对环境友好。
缺点:a) 不能重复充电:一旦锌空电池耗尽,无法再次充电。
b) 自放电:即使锌空电池未使用,它也会逐渐失去能量。
c) 适用性有限:锌空电池对高功率需求不适用。
5. 锌空电池的应用锌空电池在各种应用中发挥着重要作用,包括:a) 闹钟、计算器和遥控器等低功率电子设备;b) 无线传感器网络;c) 紧急备用电源。
空气电池工作原理
空气电池是一种利用空气中的氧气和氢气进行反应产生电能的电池。
空气电池的工作原理为:通过电化学反应将化学能转化为电能。
空气电池由阳极、阴极和电解质组成。
阳极一般采用锌作为活性物质,而阴极则采用氧气作为反应物质。
在电解质中,发生一系列的氧化还原反应。
具体来说,阳极上的锌会被氧化成锌离子,同时释放出电子。
这些电子会从阳极流向阴极,形成电流。
在阴极上,氧气在电解质中还原成氢气,这个过程也需要电子的参与。
所以,电子从阳极流向阴极提供了氧气还原反应所需的电子。
当阳极和阴极之间连接一个外部电路时,电子就会从阳极通过外部电路流向阴极。
在这个过程中,电子的能量转化为电能,通过外部电路可进行电力工作。
同时,在化学反应中,阴极会吸收外界的氧气,使得空气电池不需要储存大量的氧气供应。
因此,空气电池具有较长的使用寿命。
总的来说,空气电池通过将阳极上的化学能转化为电流,从而产生电能。
它的优点是能量来源广泛,使用寿命较长,同时也是一种环保和可再生的电池。
锌空气电池工作原理
嘿,朋友们!今天咱来聊聊锌空气电池那神奇的工作原理呀!
你想想看,这锌空气电池就像一个小小的能量魔法盒。
锌呢,就像是勇敢的战士,时刻准备着冲锋陷阵。
而空气呀,就如同那神秘的力量,和锌一起演绎着精彩的故事。
当电池开始工作的时候,锌这个小战士就会冲在前面,和空气中的氧气来一场奇妙的“化学反应之舞”。
它们相互作用,产生电能,就好像是一场精彩绝伦的表演,让我们的电子设备能够欢快地运转起来。
这锌空气电池可不简单哦!它就像是一个默默无闻却超级厉害的幕后英雄。
我们每天用着手机呀、耳机呀这些小玩意儿,可曾想过这背后是锌空气电池在努力工作呢?它悄无声息地为我们提供着能量,让我们能随时随地享受科技带来的便利。
你说这锌空气电池像不像一个不知疲倦的小马达?一直在那里转呀转,为我们的生活注入动力。
而且它还有个特别棒的优点,那就是相对来说比较环保呢!这可真是太好啦,既好用又对环境友好,这不是两全其美嘛!
咱再想想,要是没有锌空气电池,那我们的很多设备不就没法正常工作啦?那该多不方便呀!所以说呀,可别小看了这小小的锌空气电池哦。
它虽然不大,但是能量满满。
就好像是一只小蚂蚁,却能举起比自己重好多倍的东西。
是不是很神奇呢?它的存在让我们的生活变得更加丰富多彩,让我们能在这个科技的世界里畅游无阻。
总之呢,锌空气电池就是这么神奇又厉害的东西。
它用自己独特的方式,为我们的生活增添了许多便利和乐趣。
让我们好好珍惜这个小小的能量魔法盒吧,说不定它还会给我们带来更多的惊喜呢!。
锌空气电池的结构和工作原理
2011-07-16 19:42:34| 分类:电化学 | 标签: |字号大中小订阅
1 锌空气电池的结构和工作原理
锌空气电池主要由正电极、负电极以及电解液三部分组成。
其中正极是空气电极(氧电极),负极是金属电极
(锌电极),电解液则主要是氢氧化钠或氢氧化钾碱性溶液。
比如碱性锌-空气电池的电池表达式为:
(-)Zn?KOH?O2(空气)(+)
正极(空气电极)反应: 1/2 O2 + H2O + 2e- ? 2 OH-
负极(锌电极)反应:
Zn+ 4OH- ? Zn(OH)42- + 2e-
Zn(OH)42- ? ZnO + H2O + 2OH-
Zn + 2OH- ? ZnO + H2O + 2e-
电池总反应:
Zn + 1/2 O2 ? ZnO
1.1 正极(空气电极)
锌空气电池的正极是一种气体扩散电极,一种透气不透液、具有良好导电性和催化活性的薄膜。
空气电极的制
作方法主要有:冲压法、辊压法、丝网印刷法和喷射法等。
常见的空气电极薄膜一般由防水透气膜、集流网和催化膜三层压制而成。
防水透气膜主要是按照一定比例把导电
材料(碳黑或乙炔黑或它们的混合物)和造孔剂(硫酸钠、草酸铵、碳酸氢铵等)用分散剂乙醇混合均匀,再加
入粘结剂(聚四氟乙烯)不断搅拌使之分散均匀,经凝聚后辊压而成;集流网可以是镍丝编织网、镍泊冲拉网、
铜材编织网、铜材冲拉网或镀银铜网等;而催化膜主要是将催化剂(二氧化锰)、活性炭和硫酸钠用乙醇混合均
匀后加入聚四氟乙烯乳液(加有少量亲水性纤维素)不断搅拌,待之分散均匀,经凝聚后辊压而成。
常见的空气
电极一般为集流网嵌入型,即按照防水透气膜、集流网和催化膜的顺序压制成型。
正极活性物质是来源于空气中的氧气。
来自空气的氧气首先溶解在电解液中,然后扩散吸附到空气电极的催化膜上,在催化剂的催化作用下在“气、液、固”三相界面发生还原反应生成OH-。
生成的OH-再扩散到锌负极与锌
发生反应。
1.2 负极(锌电极)
负极活性物质是金属锌或者锌合金(比如Zn与Ga、In、Pb、Bi、Sn等一种或多种元素的合金)的粉末或小颗粒。
锌电极的制备方法主要有压成法、涂膏法、烧结法、电沉积法和化成法等。
现在一般把锌粉或锌合金粉与适
量凝胶剂(交联的羧甲基纤维素、交联的聚丙烯酸、聚丙烯酸的钾盐和钠盐等)混合均匀后,加入25%~35%带
氧化锌的氢氧化钾电解液以及其它一些添加剂等调制成锌膏,然后把锌膏和阳极电流集流体粘结成负极。
1.3 隔膜
正极和负极之间必须放置一层绝缘的聚合物多孔隔膜以防止电池正负极发生短路。
选用的隔膜材料可以是聚稀烃、聚酰胺(如尼龙)、碳氟型树脂、玻璃纸、过滤纸等中的一种材料或多种材料的复合物。
1.4 电解液
锌空气电池中所用的电解液是氢氧化钠、氢氧化钾碱性溶液,一般采用的是饱和了ZnO的氢氧化钾的水溶液,溶液中含有减缓锌腐蚀的无机缓蚀剂或有机缓蚀剂。