第二章企业战略规划与营销管理过程
- 格式:pptx
- 大小:151.80 KB
- 文档页数:47
第一章市场营销与市场营销学1.市场营销的定义及要点定义:市场营销是通过创造和交换产品及价值,从而使个人和群体满足需求和欲望的一种社会过程和管理过程。
要点:1)目标:市场营销的最终目标是“使个人或群体满足欲望和需要”2)核心:“交换”是市场营销的核心3)决定因素:交换取决于营销者的产品满足顾客需求的程度和对交换过程管理的水平。
2.宏观与微观市场营销学的区别市场营销分为宏观和微观两个层次。
宏观市场营销学从社会总体交换层面研究营销问题,即以社会整体利益为目标,研究营销系统的社会功能与效用,引导产品和服务从生产进入消费,以满足社会需要。
强调从整体经济、社会道德与法律的角度把握营销活动,以及由社会(政府、消费者组织等)控制和影响营销过程,求得社会生产与社会需要之间的平衡,保证社会整体经济的持续、健康发展和保护消费者利益。
微观市场营销学从个体(个人和组织)交换层面研究营销问题,即个人和组织为实现其目标,围绕产品或价值的交换而对营销活动进行决策与管理的过程。
当代市场营销研究的主流仍然是微观市场营销学。
市场营销管理哲学及其贯彻1.顾客让渡(认知)价值的含义及其包括哪些内容顾客让渡价值即顾客认知价值(customer perceived value ,CPV)是指企业让渡给顾客,且能让顾客感受到的实际价值。
它一般表现为顾客购买总价值与顾客购买总成本之间的差额。
顾客认知价值的大小受顾客购买总价值与顾客购买总成本两方面及其构成因素的影响。
顾客让渡价值=顾客总价值-顾客总成本。
顾客购买总价值是指顾客购买商品所期望获得的一组利益。
包括:(1)产品价值。
产品的功能、特性、品质、样式等,顾客需要的中心内容。
(2)服务价值。
随产品出售提供的附加价值。
如介绍、送货、安装、修理。
(3)人员价值。
指产品生产企业的素质和能力,影Stars Question marks ?Cash cow Dogs 65432178市场增长率(%)20010x 1.0x 0.1x 相对市场占有率的对数Hold/HarvestBuild Build/ Harvest /DivestDivest/ Harvest产品分类:明星类:增长迅速,要击退竞争者需投入大量现金。
市场营销学各章习题和答案第一章市场营销学的由来与市场观念的演进一、判断正误1、市场营销学是本世纪初在英国产生的。
()2、市场营销学是一门建立在经济学、行为科学和现代管理学等基础上的应用科学。
()3、市场营销观念是以消费者需求为中心的企业经营指导思想。
()4、处于形成阶段的市场营销学研究的一个突出特点是:人们将营销理论和企业管理的实践密切的结合起来。
()5、市场营销就是推销和广告。
()二、单项选择1.市场营销学作为一门独立学科出现是在()。
a、20世纪50年代b、20世纪初c、20世纪70年代d、18世纪中叶2.一种观点认为,只要企业能提高产品的质量、增加产品的功能,便会顾客盈门。
这种观念就是()。
a、生产观念b、产品观念c、推销观念d、市场营销观念3.市场营销的核心是()。
a.生产b.分配c.交换d.促销4.以“顾客需要什么,我们就生产供应什么”作为座右铭的企业是()企业?a.生产导向型b.销售导向型c.市场营销导向型d.社会营销导向型5.在市场营销的初创阶段,其主要研究内容是:a.推销与广告的方法b.如何提高生产效率c.如何改进产品质量d.制定适宜的产品价格三、问答1.如何正确理解市场和市场营销的含义?2.市场营销学的学科性质与研究对象如何?3.五种市场观念的内涵如何?现代市场观念与传统观念有何不同?第二章企业战略计划与营销管理过程一、判断正误1、企业战略规划的第一个步骤是确定企业目标。
()2、制定产品投资组合战略方案,首先要作的是划分战略业务单位。
()3、某企业一义务单位呈低市场增长率、高相对市场占有率,对它最适宜的投资策略是发展策略。
()4、企业实行种种积极主动的措施在现有的市场上不断扩大现有产品的销售,这就是市场研发。
()5、某拖拉机公司以前向橡胶和轮胎公司订货所须要轮胎,现同意自己办厂生产轮胎。
这就同时实现了有向一体化。
()二、单项挑选1、“适应环境企业界解决问题的须要”,这就是ibm公司为自己规定的()。
战略规划与营销管理过程1. 引言战略规划与营销管理过程是企业成功的关键因素之一。
战略规划是指通过对外部环境和内部资源的分析,确定企业长期发展目标,并制定相应的战略方案。
而营销管理过程则是指公司在实施战略过程中,通过市场营销手段来促进产品或服务的销售和推广。
本文将介绍战略规划和营销管理过程的概念、重要性以及具体的实施步骤。
2. 战略规划的概念和重要性2.1 战略规划的概念战略规划是指企业通过对外部环境和内部资源的分析,确定企业长期发展目标,并制定相应的战略方案。
战略规划的核心是确定企业的定位和路径,明确企业的愿景、使命和价值观,以及制定实施这些目标的策略和措施。
2.2 战略规划的重要性战略规划对企业的发展至关重要。
首先,战略规划能够明确企业的长期发展目标,帮助企业集中资源,提高效率。
其次,战略规划能够带来战略竞争优势,使企业在市场竞争中处于有利地位。
此外,战略规划还能够提前预测和应对市场变化,减少风险,提高企业的适应能力。
3. 战略规划的实施步骤3.1 环境分析环境分析是战略规划的第一步。
企业需要对外部环境和内部资源进行全面的分析。
外部环境包括宏观环境和行业环境,宏观环境包括政治、经济、社会、技术和法律等方面的因素,行业环境包括竞争对手、供应商和顾客等因素。
内部资源包括企业自身的资金、人力资源和技术能力等。
3.2 确定目标和战略方向通过环境分析,企业可以确定自己的优势和劣势,进一步确定企业的目标和战略方向。
目标应该是明确、具体、可行的,同时要和企业的使命和价值观相一致。
战略方向应该包括市场定位、产品定位和竞争优势等方面。
3.3 制定战略计划在确定目标和战略方向的基础上,企业需要制定详细的战略计划。
战略计划包括市场营销策略、产品研发策略、生产策略和供应链管理等。
战略计划应该具体、可行,并要考虑到企业的资源和能力。
3.4 实施和监控一旦制定了战略计划,企业需要开始实施,并且进行监控和评估。
实施时,企业需要合理分配资源,建立有效的组织体系,并进行有效的沟通和协作。
华东理工大学网络教育学院《营销管理》课程教学大纲(本科)课程性质:必修课学分数:5学分学时数:80课时要求先修课程:管理学原理、经济学教材:《营销管理》,陈洪安,陆军等编著,华东理工大学出版社,2008年5月。
参考书:《市场营销学原理》,梅清豪,陆军等编,电子工业出版社,2008年1月。
一、本课程的地位、作用和任务“营销管理”是经济管理类各专业的一门公共基础课。
作为一名企业管理人员确立市场营销观念,掌握市场营销管理和各种营销策略的运用方法,是保证自己的企业在日趋激烈的市场竞争中能够立于不败之地的根本。
市场营销学设立的目的就是希望学员通过系统的学习掌握市场营销的基本理论和从事市场营销管理活动的方法。
营销管理与其他课程之间存在明显的差异,营销管理更加侧重于方法和方法的运用,这就要求学员不仅要掌握书本上提供的基本知识,更应该不断地结合社会实践活动用学到的营销理论去进行解释,将自己从中获得的体会去加深自己对营销管理理论知识的理解。
二、本课程教学内容与要求本课程教学课时数为方80学时(不含光盘课件学习时间)。
每章学时分配可参照以下设计用时数安排进行第一章:市场营销概论(7课时)第一节市场营销的含义( 3学时)1、教学基本要求:理解市场营销的几组核心概念,掌握根据各种需求采用不同的管理手段。
2、教学重点与难点:营销核心概念的含义与相互关系。
几种需求的含义与营销管理方式。
3、教学内容:市场营销的定义,需要、需求与欲望的关系,商品与服务的关系,产生交换的条件,八种需求与八种市场营销手段;第二节市场营销理论的产生与发展(略)第三节企业营销观念的演变( 2学时)1、教学基本要求:掌握各种市场营销观念的实际含义,了解市场营销观念与推销观念、社会营销观念的差异。
2、教学重点与难点:几种营销观念的差别3、教学内容:了解生产观念、产品观念、推销观念、市场营销观念与社会市场营销观念的基本特征与观念的立场,这几种观念形成的经济、社会原因。
市场营销学复习题及参考答案第二章战略规划和市场营销管理过程一、单项选择题1、企业的战略业务单位( D )A、就是指企业的某个部门B、就是指企业的某一种产品C、就是指企业的某类产品D、A、B都可以2、波士顿咨询集团对企业战略业务单位分析时使用的工具是( A )A、市场增长率和相对市场占有率矩阵B、市场增长率和市场占有率矩阵C、相对市场增长率和市场占有率矩阵D、多因素投资组合矩阵3、在市场增长率和相对市场占有率矩阵中,低市场增长率和低相对市场占有率的战略业务单位称为( D )A、明星类B、现金牛类C、问号类D、狗类4、在市场增长率和相对市场占有率矩阵中,低市场增长率和高相对市场占有率的战略业务单位称为( B )A、明星类B、现金牛类C、问号类D、狗类5、在市场增长率和相对市场占有率矩阵中,高市场增长率和低相对市场占有率的战略业务单位称为( C )A、明星类B、现金牛类C、问号类D、狗类6、在市场增长率和相对市场占有率矩阵中,高市场增长率和高相对市场占有率的战略业务单位称为( A )A、明星类B、现金牛类C、问号类D、狗类7、现金牛类战略业务单位适用的战略是( B )A、发展增大B、保持C、收割D、放弃8、需要采取措施增加投资和发展增大的战略业务单位应处于( C )A、黄色地带B、红色地带C、绿色地带D、A、B、C都可以9、在现有市场上扩大产品的销售,这种战略称为(C )A、产品开发B、市场开发C、市场渗透D、多角化经营10、在新市场上扩大现有产品的销售,这种战略称为(B )A、产品开发B、市场开发C、市场渗透D、多角化经营11、某一汽车制造厂过去向橡胶和轮胎公司采购轮胎,现决定自己生产轮胎,这种做法称为(A )A、后向一体化B、前向一体化C、水平一体化D、同心多角化12、某企业在生产冰箱的同时,还生产空调,这种战略称为( B )A、水平多角化B、同心多角化C、集团多角化D、前向一体化13、某牙膏公司原来一直生产牙膏,现决定生产牙刷,这种战略称为(A )A、水平多角化B、同心多角化C、集团多角化D、前向一体化14、某制药企业在生产要的同时,增加了宾馆服务和房地产开发,该企业运用的战略是( C )A、水平多角化B、同心多角化C、集团多角化D、前向一体化15、明星类战略业务单位当市场增长率下降到10%以下时,就转为(B )A、明星类B、现金牛类C、问号类D、狗类16、对弱小的现金牛类战略业务单位适用的战略是( C )A、发展增大B、保持C、收割D、放弃17、市场营销组合的4Ps是指( D )A、价格、权力、地点、促销B、价格、广告、地点、产品C、价格、公关、地点、产品D、价格、产品、地点、促销二、多项选择题1多角化增长的方式有(CDE )A、前向一体化B、后向一体化C、同心多角化D、水平多角化E、集团多角化2、一体化增长战略包括(ABE )A、前向一体化B、后向一体化C、同心多角化D、水平多角化E、水平一体化3、企业发展新业务的方法有(BCD )A、前向一体化B、密集增长C、多角化增长D、一体化增长E、产品开发4、收割战略可运用于以下战略业务单位(BC )A、大现金牛B、小现金牛C、问号类D、狗类E、明星类5、投资组合计划中对战略业务单位进行分类和评估的方法比较著名的(AC )A、波士顿咨询集团公司B、定性分析法C、通用电气公司法D、定量分析法E、观察法6、企业的战略计划过程包括(BCDE )A、市场预测B、规定企业任务C、规定企业目标D、规定企业业务投资组合计划E、规定企业的新业务计划7、6Ps组合是在4Ps的基础上加(BE )A、渠道B、权力C、价格D、折扣E、公共关系8、市场营销组合中的价格包括(ABCE )A、折扣B、折让C、支付期限D、尺码或型号E、信用条件9、市场营销组合中的产品包括(ABCDE )A、外观B、产品质量C、品牌名称D、包装E、买卖权10、市场营销组合中的促销包括(ABCD )A、广告B、宣传C、人员推销D、销售促进E、折扣三、判断题1、企业的战略计划的第一步就是规定企业目标。
市场营销学期末复习主要内容第一章市场营销学的由来与市场观念的演进一、市场营销学的性质和研究对象性质:是一门建立在经济学、行为科学、现代管理学科、社会学和计量学等学科基础之上的以企业的市场营销活动过程为研究对象的一门跨学科的边缘学科,是一门应用科学。
概括地说,市场营销学的研究对象“应当是以消费者需求为中心的市场营销关系、市场营销规律及市场营销策略”。
研究企业的市场营销活动并为企业的营销管理服务,这是本学科的基本立足点,是本学科存在和发展的基础。
市场营销学要研究的中心问题,是企业的营销管理,即在买方市场条件下,营销者如何适应其营销环境,捕捉市场机会,设计、生产试销对路的产品或劳务,并在最适当的时间和地点,以最适当的价格、最灵活的方式,将其送到消费者或用户手中,从而获得赢利。
二、市场、市场营销的含义“交换”概念是市场营销理论中的核心和基础概念。
市场营销研究中的具体的市场,指的是具有特定的需求或欲望,而且愿意并能够通过交换来满足这种需要和欲望的全部现实的潜在顾客构成的。
市场营销学家:市场=人口+购买欲望+购买力菲力普.科特勒的定义:“市场营销是个人或组织通过创造并同他人或组织交换产品和价值以获得其所需所欲之物的一种社会过程”。
三、企业市场观念及其发展,新旧观念的区别市场观念即企业的经营指导思想或营销管理哲学。
在西方国家工商企业的营销活动中,先后出现了五种营销观念,即生产观念、产品观念、销售观念、市场营销观念和社会市场营销观念。
1、生产观念,又称生产导向。
即以生产为中心的企业经营指导思想,重点考虑“能生产什么”,把生产作为企业经营活动的中心。
这是一种传统的、古老的经营思想。
它认为消费者可以接受任何买得到和买得起的商品,企业的主要任务就是努力提高生产效率,降低成本,扩大生产。
其核心思想是企业的一切经营活动以生产为中心,以产定销,从扩大生产中获得规模经济效益。
这种观念适用于以下两种条件:一是市场商品供应短缺,供不应求;二是单位成本高、售价高,因而销路不畅的产品,必须通过提高生产效率来降低成本、扩大市场。
战略计划及管理过程战略计划是协调企业内部各种活动的总体指导思想和基本手段。
而战略计划过程则是企业为生存和发展而制定长期总体战略所采取的一系列重大步骤。
在战略计划过程中,需要开展如下工作:(1)决定企业的任务,包括概括地阐述市场营销目标、经营观念和企业目标。
(2)树立企业形象,考虑企业的各种能力。
(3)评估企业的外部环境。
(4)分析企业可能的机会。
(5)找出与企业任务相一致的可行发展方向。
(6)决定长期目标和整体战略。
(7)制定与长期目标和整体战略相一致的年度目标和短期战略。
(8)根据企业的各种资源实施战略决策。
(9)检查和评估战略决策过程,并对未来结果作出预测。
在战略计划过程中,还存在下面一些管理活动:(1)确定企业任务。
(2)发展企业的经营观念。
(3)确定企业目标。
(4)制定战略计划。
(5)制定企业政策。
(6)建立企业组织机构。
(7)配备人员。
(8)建立管理程序。
(9)提供生产设施。
(10)筹措资金。
(11)制定各项标准。
(12)制定管理方案和经营计划。
(13)控制信息。
(14)调动职员的积极性。
1.企业任务明确企业任务是制定市场营销计划的先决条件,它决定了将参与哪个市场、成为何种企业和为哪些顾客务。
企业任务体现了未来的发展方向,同时,它限定了企业寻找可行性市场的范围。
企业的任务报告应告诉企业内的每个成员,让他们知道这是什么企业,并把任务分配到各部门。
一般来说,企业的任务应包括:(1)保证企业目标的统一性。
(2)提供激发企业各种能力的方法。
(3)制定资源分配标准。
(4)形成企业的良好风气。
(5)知人善任,重用那些有能力、有主见、能把握企业方向、实现企业目标的人。
(6)打破机构限制,把任务尽快分配到实际工作中去。
(7)将企业目标转化为具体指标,以便对成本、时间和工作效绩进行评估和控制。
2.企业竞争局势根据现有的或者可能得到的各种资源来估计企业的经营能力,并对其进行内部分析,便可确定企业的竞争局势。
2014电大《市场营销学》第二章企业战略及营销管理过程第二章企业战略及营销管理过程一、企业战略规划的主要程序企业战略规划的主要内容:(1)规定企业的任务(使命);(2)制定为实现企业任务(使命)的长期目标和短期目标;(3)制定出指导企业实现目标,选择和实施战略的方针;(4)决定用以实现企业目标的战略。
在学习的过程中,应注意把握和理解企业任务的陈述、目标的确定、企业内外部环境的分析,战略业务单位分析与评价方法的应用及具体的战略类型的选择这几个关键环节,特别是战略的选择。
二、企业发展战略方案的主要内容企业可供选择的发展战略性增长有以下三种:密集性增长、一体化增长和多角化经营。
密集性增长策略。
实行这种策略通常有三条途径:市场渗透、市场开发、产品开发。
一体化增长策略。
一体化增长战略有三种形式:后向一体化、前向一体化、水平一体化。
多角化增长策略。
多化经营具体做法主要有:同心多角化、水平多角化、复合多角化。
三、产品投资组合与波士顿咨询集团方法大多数企业,包括规模较小的企业,都有可能同时经营若干项业务。
每项业务都会有自己的特点,面对的市场、环境也会有差异。
产品投资组合,指企业将资金投入本企业内部以产品为单位的各部门的比例。
换言之,就是如何把有限的人力、物力、财力资源,合理分配给现状、前景不同的各个战略业务单位。
这是企业战略规划中的重要工作。
战略业务单位(SBUs)就是企业值得为其专门制定一种经营战略的最小经营单位。
区分SBU的主要依据是各项业务之间是否存在共同的经营主线,注意贯彻市场导向,保证切实可行。
美国的波士顿咨询公司提出了著名的对企业战略业务单位分类和评价的方法。
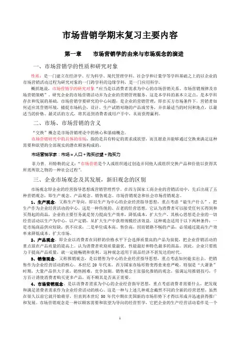
其主张企业用“市场增长率—市场占有率矩阵”对企业现有的产品或服务进行分类和评价。
矩阵图把企业所有的战略业务单位分为四种不同的类型:A类(问题类)、B类(明星类)、C类(金牛类)、D类(狗类)。
对应这四种类型的SBU应当能够选择不同的投资策略。
四、市场营销管理过程的含义及其主要步骤企业市场营销管理过程是市场营销管理的内容和程序的体现,是指企业为达成自身的目标辨别、分析、选择和发展市场营销机会,规划、执行和控制企业营销活动的全过程。
第二章规划企业战略与市场营销管理一、单项选择题1、战略是企业()的行动方案。
A、局部性B、全局性C、区域性D、全球性2、企业战略在时间上表现为( )特征。
A、长远性B、中期性C、短期性D、临时性3、区分战略经营单位的主要依据是多项业务之间是否存在共同的()。
A、经营主线B、经营目标C、经营方针D、经济利益4、共同的经营主线是指目前的产品、市场与未来的产品、市场之间的一种( )联系.A、内在B、外部C、多种D、局部5、问号类经营单位是具有较高市场增长率和( )的经营单位或业务。
A、较高市场占有率B、一般市场占有率C、没有市场占有率D、较低市场占有率6、具有较高市场占有率和较高增长率的经营单位是()。
A、问号类B、奶牛类C、明星类D、瘦狗类7、明星类经营单位的市场增长率降到()以下,但有较高的相对市场占有率,便成为奶牛类经营单位。
A、50%B、30%C、10%D、5%8、市场增长率和相对市场占有率都较低的经营单位是()。
A、问号类B、明星类C、奶牛类D、瘦狗类9、规划经营战略的关键是战略分析和()。
B、战略计划C、战略部署D、战略调查10、战略环境因素变化的结果,对企业及其活动形成有利的条件是( ).A、环境威胁B、市场机会C、市场利润D、成本降低11、经营战略计划的制定和实施,要以特定的( )为依据.A、目标B、利润C、成本D、计划12、在同一市场上,采用同一战略的企业之间,事实上形成了一个()。
A、战略B、战术部落C、战略联盟D、战略群落13、促使现有顾客增加购买次数、购买数量,争取竞争者的顾客“倒戈”,吸引新顾客,这是()策略。
A、市场开发B、市场渗透C、产品开发D、一体化14、()规定战略经营单位业务和发展方向。
A、经营任务B、经营方针C、经营计划D、经营目标15、战略经营单位是企业的值得为其专门制定经营战略的()经营管理单位。
A、一般B、普通C、日常D、最小16、收购、兼并上游供应商,拥有或控制供应系统,这是一种( )策略。
企业战略及营销管理过程企业战略及营销管理过程是一个企业为了实现长期增长和盈利能力而采取的重要战略和管理方法。
它涉及到了企业的整体规划、目标设定、市场定位、市场营销策略制定、市场推广和销售等多个环节。
下面将介绍企业战略及营销管理过程的一般步骤和要点。
首先,企业战略的制定是一个关键的环节。
企业应该明确自己的使命、愿景和价值观,并制定长远的目标和战略计划。
战略计划应该考虑到内外部环境的因素,包括市场需求、竞争对手、法律法规等,以及企业自身的资源和能力。
其次,企业需要进行市场分析和市场定位。
市场分析包括对市场规模、增长率、竞争格局、目标客户群体、消费者需求等方面的研究。
企业可以通过市场调研、数据分析等方法来获取有关信息。
市场定位是指企业如何在竞争激烈的市场中找到自己的位置。
企业可以通过产品差异化、定价策略、渠道选择等方式来进行市场定位。
接下来,企业需要制定市场营销策略。
市场营销策略是指企业如何利用市场机会,实现市场目标的具体方法。
它包括产品策略、定价策略、推广策略和渠道策略等。
企业应该根据市场需求和竞争对手的情况来确定适合自己的市场营销策略,以获取市场份额和实现销售增长。
在实施市场营销策略的过程中,企业需要进行市场推广和销售活动。
市场推广包括广告宣传、促销活动、公关活动等,旨在提高产品的知名度和消费者的购买欲望。
销售活动则是通过销售团队的努力,与客户进行沟通和洽谈,促成订单的签订。
最后,企业需要进行市场绩效评估和调整。
通过定期的市场绩效评估,企业可以了解自己的市场表现和竞争优势,并根据需要进行策略和战术的调整。
这有助于企业不断优化自己的市场营销管理过程,提高竞争力和市场份额。
综上所述,企业战略及营销管理过程是一个复杂的过程,涉及到企业整体战略规划、市场分析、市场定位、市场营销策略制定、推广和销售等多个环节。
通过科学合理地执行这些环节,企业可以有效地实现自身的增长和盈利目标,提高市场竞争力。
如今,企业战略及营销管理过程正面临着新的挑战和机遇。
市场营销学案例第一章导论1.1案例——杯子外面的世界1、你手头有个杯子需要卖出,它的成本是1块钱,怎么卖?你能卖多少钱?2、仅仅卖一个杯子,也许最多能卖出2元钱!3、如果卖的是一种流行款式的杯子呢?4、3块、4块能卖得动!!5、有精美、高级包装的杯子呢?6、价格可能能到5元、6元!!7、你的杯子是著名品牌呢?8、10元、20元也能卖出去!!!9、如果卖的是一个名人用过的杯子呢?能卖多少啊!?1.2戴安娜王妃的结婚蛋糕保存23年后卖得234英镑“假如这就是一块普通的蛋糕,哪怕它是出自某个蛋糕大师之手,不必说它已经是相隔了漫漫23年,不必说它已经是残羹剩饭的一角,即使是三两天之前的出品,都已经情不自禁地担心会不会变质。
凭什么还可以保存23年之久,凭什么还可以卖出234英镑的高价?什么都不凭,就凭着它是戴安娜和查尔斯结婚蛋糕中的一块,就凭着它属于戴安娜生活乃至生命的一部分。
”“无论怎么说,戴安娜就是一个符号,就像玛丽莲·梦露一样,让人觉得了别样的永垂不朽。
或许,假如我们是查尔斯,我们都会像查尔斯一样无法和戴安娜长相守,但是幸好我们不是查尔斯,我们不会在意戴安娜所有的事情,所以会爱屋及乌般地接受与戴安娜有关的一切,哪怕就是一小块浸泡在酒精里的蛋糕。
”点评:杯子外面的世界永远大于杯子里面的世界!!!如果能将一个普通的杯子赋予很高的价值卖出去,你就是一个营销高手。
卖什么?如何卖?怎样卖才能取得理想的结果?这就是市场营销学所要研究的内容。
1.3案例:海尔洗衣机“无所不洗”思考题1、从本案例可以窥视到的海尔营销哲学内涵包括哪些重要内容?2、张瑞敏说:“只有淡季的思想,没有淡季的市场。
”请谈谈你对这句话的理解。
答:1、洗衣机的原理是一样的,能在24小时改过洗衣模式来就能看出这一点。
现在的市场是压货的市场为了消化库存,当然的变革,至于怎么变的外行是不懂的!减肥药有吃的,有喝的,有搽的,有运动的等等,就不准洗衣机能洗虾洗荞麦皮枕头的?!答案补充其实要说哲学也就那么几点原理:1.供求是市场经济的导向 2.价格是是市场经济的重要杠杆 3.合理科学的管理是市场经济的保障。