专业技术人员评审量化评分标准
- 格式:doc
- 大小:22.50 KB
- 文档页数:2
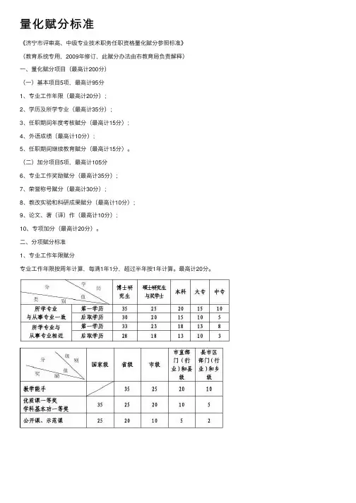
量化赋分标准《济宁市评审⾼、中级专业技术职务任职资格量化赋分参照标准》(教育系统专⽤,2009年修订,此赋分办法由市教育局负责解释)⼀、量化赋分项⽬(最⾼计200分)(⼀)基本项⽬5项,最⾼计95分1、专业⼯作年限(最⾼计20分);2、学历及所学专业(最⾼计35分);3、任职期间年度考核赋分(最⾼计15分);4、外语成绩(最⾼计10分);5、任职期间继续教育赋分(最⾼计15分)。
(⼆)加分项⽬5项,最⾼计105分6、专业⼯作奖励赋分(最⾼计35分);7、荣誉称号赋分(最⾼计30分);8、教改实验和科研成果赋分(最⾼计10分);9、论⽂、著(译)作(最⾼计10分);10、专项加分(最⾼计20分)。
⼆、分项赋分标准1、专业⼯作年限赋分专业⼯作年限按周年计算,每满1年1分,超过半年按1年计算。
最⾼计20分。
(1)学历均以毕业证书和学位证书为准,双学历以上者,只按最⾼学历赋分;(2)后取学历计分,⾃取得学历起应从事本专业⼯作3年以上,不⾜3年的仍按前学历计分;(3)所学专业与任教学科相近者,降2分;不⼀致者,降4分;(4)最⾼计35分。
3、聘任现职期间考核赋分按最近4年度的考核等次(以考绩档案和年度考核表原件为准)计分,年度考核优秀每年5分,合格每年3分,基本合格每年1分。
最⾼计15分。
▲4、外语成绩赋分60分以上或具有合格证计10分,55-59计8分,符合放宽条件在45-55分之间的记6分,符合免考条件的记6分。
▲5、任职期间继续教育赋分以市⼈事局统⼀下发的继续教育证书中的记载为准,最近2个聘期(4年)内的继续教育学分有效,乘以15%计算,最⾼计15分。
继续教育学分平均每年应达到20学分以上。
6、专业⼯作奖励赋分注:①优质课⼆、三等奖、教学基本功⼆、三等奖的,依次降2分计分。
②只计任现职以来的成绩,同⼀业绩获得不同层次的荣誉,只按最⾼级别计分;③以奖励证书原件为准,⼀般应附原公布⽂件;④所在单位评选的以报主管部门备案为准,没有备案的,不予认可。
附件3指导性量化评价原则及阐明A专业晋升职称指导性量化评价原则及评分等级注: 本原则合用于研发类专业。
B专业晋升职称指导性量化评价原则及评分等级注: 本原则合用于非研发类专业。
指导性量化评价原则阐明根据参评专业旳岗位实际, 将量化原则分为研发类专业原则和非研发类专业原则两类。
详细分为评价指标和基本指标两部分, 重要评价参评人员旳专业理论水平、实际工作能力、任现职以来旳工作业绩和成果, 以及学历、资历、外语和专业知识水平等, 满分100分。
其中基本指标中旳学历、资历、专业工作经历、外语和专业理论水平由各单位职改部门负责填报, 占40分;评价指标中旳获奖成果、论文、业务能力、工作业绩、创新能力由专业评审组织负责量化评价, 占60分。
各要素详细量化规定如下:一、学历。
对参评学历进行审核, 根据学历层次量化评价。
按参评人员具有旳符合评审条件规定旳学历打分, 若多种学历同步符合规定, 择高打分。
二、资历。
对既有专业技术职务任职资格进行审核, 根据详细时间进行量化评价。
从参评人员获得本专业或相近专业既有级别任职资格之日开始计算到拟评审高一级任职资格当年旳年终止。
三、工作经历。
对参评人员从事本专业或相近专业技术工作旳经历进行审核, 根据详细时间进行量化评价。
四、外语水平。
根据专业技术人员参与集团企业外语(政治理论)水平考试旳成绩(含托福成绩)除以10直接量化评价。
参与托福考试, 成绩500分以上和俄语80分以上旳人员可视为成绩合格。
量化评审过程中, 模拟托福成绩在500-530分之间(俄语80-90分)旳, 按获得晋升职称外语水平考试成绩60分计算;531-560分(俄语91-100分), 按70分计算;561-600分(俄语101-110分), 按80分计算;600分(俄语110分)以上, 按90分计算。
五、获奖成果。
对参评人员旳绩效要素进行评价, 重要是通过其已获得旳技术成果, 根据成果旳级别、类别和本人发挥旳作用, 做出绩效评价。
工程专业系列量化评价标准及评分等级(科研类)工程专业系列量化评价标准及评分等级(非科研类)经会统审专业系列量化评价标准及评分等级工程、经会统审专业系列量化评价标准说明根据参评专业的岗位实际,将量化标准分为工程(研发类)、工程(非研发类)、经会统审三类。
具体分为基本指标和评价指标两部分,主要评价参评人员的学历、资历、外语、计算机水平、工作绩效、专业理论水平、业务能力以及工作业绩等,满分100分。
其中基本指标中的学历、资历、外语、计算机水平和年度绩效考核成绩由职改部门负责填报,占27-30分;评价指标中的获奖成果(专利)、论文(标准)、业务能力(创新能力)、工作业绩等由评审委员会进行量化评价,占70-73分。
有关要素具体量化要求如下:一、学历。
对参评人员学历进行审核。
按参评人员是否具有符合评审条件规定进行打分。
二、资历。
对现有专业技术职务任职资格进行审核,根据具体时间进行量化评价。
三、外语水平。
根据参评人员参加集团公司外语水平考试的成绩直接量化评价。
参加托福考试,成绩500分以上和俄语80分以上的人员可视为成绩合格。
量化评审过程中,模拟托福成绩在500-530分之间(俄语80-90分)的,按取得晋升职称外语水平考试成绩60分计算;531-560分(俄语91-100分),按70分计算;561-600分(俄语101-110分),按80分计算;600分(俄语110分)以上,按90分计算;参加地方德语、法语或其它小语种考试的按实际成绩打分。
四、成果(专利)。
对参评人员获得的获奖成果情况进行量化打分。
各级别成果奖指不同级别的技术发明奖、科技进步奖、技术创新奖、自然科学奖、社会科学优秀成果奖、优质工程奖等,级别按评审或颁发单位计算,QC成果奖、合理化建议奖比照同级别上述奖项降低1个等级打分;各级行业学会的相似奖项比照上述奖项降低1个等级打分。
若获多个奖项或同一成果多次获奖按最高奖打分(仅限等级内额定人员,即证书获得者,其中集团、股份公司123等奖获奖人员限额分别为15人、10人、5人;管道公司123等奖获奖人员限额分别为15人、7人、5人,特等奖20人)。
评审初级专业技术职务任职资格量化赋分参照标准一、量化赋分项目(最高计140分):1、学历及所学专业(最高计40分);2、专业工作年限(最高计20分);3、任职期间年度考核结果(最高计10分);4、专业考试成绩(最高计15分);5、任职期间继续教育学分(最高计15分);6、计算机应用能力(最高计5分);7、专项加分(最高计35分)。
二、分项赋分标准(1)学历均以毕业证书和学位证书为准,按申报学历赋分;(2)如按后取学历计分,自取得学历起应从事本专业工作1年以上,不足1年的应按前学历计分;(3)最高计40分。
2、专业工作年限赋分专业工作年限(不等同于工龄),按周年计算,每满1年计5分,超过半年,按1年计算。
离职培训、进修学习及病休1年以1上的不记专业年限。
最高计20分。
3、任现职考核结果赋分按最近4年的年度考核表中记载的考核等次计分:年度考核优秀每年4分,合格每年3分,基本合格每年2分,最高计10分。
4、专业考试成绩赋分以市人事局统一组织的专业考试为准,成绩必须合格,按合格成绩乘以15%计算,最高计15分。
5、继续教育学分赋分以市人事局统一下发的继续教育证书中的记载为准,最近5年内的继续教育学分有效,按有效学分乘以15%计算。
最高计15分。
6、计算机应用能力赋分取得山东省计算机应用能力考核合格证书的,初级证书计3分、中级证书计5分。
(最高计5分)。
7、专项加分在企业或乡镇以下单位工作的人员,量化赋分时可给予照顾加10分;取得业绩荣誉、获奖成果、论文著作、职称外语成绩中的任何一项,均可参照《济宁市评审高、中级专业技术任职资格量化赋分参照标准》中的同类项目加分,最多可加25分。
专项加分最多可加35分。
三、量化赋分结果使用专业技术人员申报晋升初级专业技术职务资格,经审查符合规定的专业技术职务资格基本条件,由各用人单位按本标准进行量化赋分。
未经用人单位量化赋分的申报材料,不予受理。
初级评委会评审时,组织专家按本标准对各用人单位的量化赋分结果进行检验复核,纠正偏差。
推荐高、中级专业技术职务任职资格量化赋分标准一、量化赋分标准1、专业工作年限赋分专业工作年限按周年计算,每满1年1分,超过半年按1年计算。
最高计20分。
(1)学历均以毕业证书和学位证书为准,双学历以上者,只按最高学历赋分;(2)后取学历计分,自取得学历起应从事本专业工作3年以上,不足3年的仍按前学历计分;(3)所学专业与任教学科相近者,降2分;不一致者,降4分;(4)最高计35分。
3、聘任现职期间考核赋分按最近4年度的考核等次(以考绩档案和年度考核表原件为准)计分,年度考核优秀每年5分,合格每年3分,基本合格每年1分。
最高计15分。
4、外语成绩赋分60分以上或具有合格证计10分,符合放宽条件在50-59分之间的记8分,符合免考条件的记6分。
5、任职期间继续教育赋分以市人事局统一下发的继续教育证书中的记载为准,最近2个聘期(4年)内的继续教育学分有效,分。
继续教育学分平均每年应达到20学分以上。
乘以15%计算,最高计15②只计任现职以来的成绩,同一业绩获得不同层次的荣誉,只按最高级别计分;③以奖励证书原件为准,一般应附原公布文件;④所在单位评选的以报主管部门备案为准,没有备案的,不予认可。
⑤中专教师获市级以上教师专业技能比赛一、二、三等奖,分别按相应级别的优质课一、二、三等奖赋分。
⑥各级教育电教部门评选的课件制作奖,按公开课、示范课对应相应级别计分。
⑦学科教学先进个人按优质课对应相应级别计分。
⑧同一类型业绩不能累计赋分,最高计35分。
7、荣誉称号赋分级分别①只计任现职以来的成绩,同一业绩获得不同层次的荣誉,只按最高级别计分;②以奖励证书原件为准,一般应附原公布文件;③各级优秀教师、优秀教育工作者、劳动模范、特级教师等荣誉赋分年限评选中、初级职务可放宽掌握。
④所在单位评选的以报主管部门备案为准,没有备案的,不予认可。
⑤同一类型业绩不能累计赋分,最高计30分。
注:①赋分时只计任现职以来所获奖项,多项成果可计算总和,同一成果多次获奖只按最高奖计分;②实验课题和科研课题必须有教育主管部门逐级申报审批手续,有立题报告、实验方案、实验纪录和结题报告。
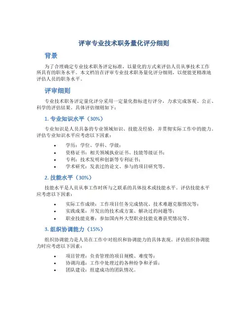
评审专业技术职务量化评分细则背景为了合理确定专业技术职务评定标准,以量化的方式来评估人员从事技术工作所具有的职务水平。
本文档旨在评审专业技术职务量化评分细则,以便能更精准地评估人员的职务水平。
评审细则专业技术职务评定量化评分采用一定量化指标进行评分,力求完成客观、公正、科学的评估结果。
具体评估细则如下:1. 专业知识水平(30%)专业知识是人员具备的专业领域知识、技能及经验,并贯彻实际工作中的能力。
评估专业知识水平应考虑以下因素:•学历:学位、学科、学级;•资格证书:相关领域执业证书、技能等级证书;•专利:技术发明和创新等专利证书;•学术研究:发表过的论文、参与的项目研究等。
2. 技能水平(30%)技能水平是人员从事工作时所与之联系的具体技术或技能水平。
评估技能水平应考虑以下因素:•实际工作成绩:工作项目任务完成情况、技术难题克服情况等;•实践成果:开发出的技术或方案、解决过的问题等;•职业技能竞赛:参加国内外大型职业技能竞赛获奖情况等。
3. 组织协调能力(15%)组织协调能力是人员在工作中对组织和协调能力的具体表现。
评估组织协调能力时应考虑以下因素:•项目管理:负责管理的项目规模、难度等;•协调沟通:工作中处理过的各种纷争和矛盾;•团队建设:组建成功的团队情况。
4. 创新能力(10%)创新能力是人员具有新理念、新方法和新发明等内容的探索和创造能力。
评估创新能力时应考虑以下因素:•创新项目:完成的具有领先水平的创新项目;•技术发明:创造性发明、开发的新技术等内容。
5. 文化跨度(15%)文化跨度是人员合理运用抗议文化知识及能力的程度。
评估文化跨度时应考虑以下因素:•外语能力:读写英语及其他外语的能力;•资讯掌握:书籍、杂志、报纸等的阅读情况;•学科技术拓展:通过学科交叉、领域拓展等方式提升自己。
上述评审专业技术职务量化评分细则可以尽可能的量化人员从事技术工作的职务水平,从政策层面及时扶持相关专业技术人员,加强对专业人才的保护,推进专业技术人员的职业发展。
职称评选量化评价标准说明根据参评系列(专业)岗位实际,将量化标准分为科研开发、生产岗位、行政管理等类别。
量化评价指标分为基本指标和评价指标两部分。
各评价要素基本分值最高10分,每项评价要素最终分值为基本分值乘以权重。
各评价要素具体量化要求如下:一、学历学位。
对参评学历学位进行审核,根据学历学位层次量化评价。
按参评人员具有的符合评审条件规定的学历学位打分,若多个学历学位同时符合要求,择高打分。
二、专业工作经历。
对参评人员从事本专业或相近专业技术工作的经历进行审核,根据具体时间进行量化打分。
评价标准中的专业工作年限对应学历为大学本科,大学专科破格参评高级职称或中专破格参评中级职称时,每档专业工作年限须加两年。
三、外语水平考试成绩。
根据参评人员参加集团公司职称外语水平考试成绩(含托福成绩)除以10直接量化打分。
参加托福考试,成绩500分以上和俄语80分以上的人员可视为成绩合格。
参加新托福考试成绩按标准折算后量化打分。
— 1 —四、专业技术水平考试成绩。
根据参评人员参加专业技术水平考试成绩除以10(保留一位小数)直接量化打分。
五、能力水平。
主要对参评人员学术技术水平和相关能力素质进行评价。
包括论文论著(代表性作品)和实践能力、创新创效能力、技术支持能力等内容。
对参评人员学术技术水平进行评价,主要审核其现职称以来已发表论文论著(代表性作品),根据发行级别、学术价值、影响范围做出相应评价。
(一)论文论著(代表性作品)分类原则1. 国际权威检索学术刊物是指被SCI、SSCI、EI、ISTP四大国际索引所收录的国外期刊;2. 专业核心期刊是指依据中国科技信息研究所、北京大学图书馆与北京高校图书馆期刊工作研究会提供的检索报告确定的本专业领域刊物,具体见核心期刊目录。
3. 国家学术会议上交流的专业技术论文是指被《石油学会论文集》、《IADC承包商协会论文集》收录的论文,具体由专家确定。
4. 省部级学术会议上交流的专业技术论文是指被《钻井承包商协会论文集》、《井下作业承包商协会论文集》、集团公司级论文集收录的论文,具体由专家确定。
济宁市高、中级专业技术职务评审资格量化赋分参照标准1济宁市高中级专业技术职务评审资格量化评分参考标准(XXXX修订版)1、量化评分项目(最高XXXX年(最高15分);2、学历和专业(最高35分);3、任职期间年度考核结果(最高15分);4、外语成绩(最高10分);5、计算机成绩(最高10分);6年继续教育学分(最高10分)(2)奖金项目4项,最高105分、7分,以及一项绩效荣誉(最高25分);8.获奖成果(最高45分)256篇+ 9年论文、作品(已翻译)和作品(最高25分);10、特殊积分(最高10分)二、分项分配标准1、专业工作年限分配256±199年从事专业工作,按年计算,每满一年扣1分,超过半年按一年计算最高分是15分2年,学历、分类、等级、学术价值、博士学位、35、30、33、28个硕士学位和25个以上双学士学位,XXXX年;不满3年的,按前一学位与后一学位之差的平均值加上前一学位的分数计算;(3)如果所学专业与所从事的专业不相似,则不得分3.根据最近4年的考核等级(以原绩效考核文件和年度考核表为准),聘用期的考核得分为。
年度考核优秀,每年5分,合格,每年2分,基本合格,每年1分最高分是15分4,外语成绩符合外语职称要求的规定扣10分5、计算机得分符合计算机应用能力要求的规定扣10分6.继续教育成绩256±199以市人事局统一颁发的继续教育证书中的记录为准。
在最后两个就业期(4年)内的继续教育学分应有效,乘以10%,最高为10分。
17,绩效荣誉、分项和分项、专业奖、行政奖励、劳动模范、市级部门(县市级部门、部级(行业)、厅级(行业)、县市级(行业)所在的国家级行业)、省级政府级和市级政府级单位、政府级乡镇政府级25152个,XXXX多年的成就,同样的成就获得了不同级别的荣誉,只有最高级别得分。
(2)以原获奖证书为准,一般应附上原出版文件;(3)可累积不同的表现荣誉,最高25分8.获奖成果分别授予个子级值,一、二、三、四、五、六、一等国家、二、三、一等省级、二、三、一等厅(局)、二、三、一等县(厅)级、二、四十五、四十、三十五、三十、二十五、二十、二十、十五、十三、四十、三十五、三十、二十五、三十、二十五、二十五、二十、二十、二十、二十、十五、十五、十五、十五、1 0 8 5 35 30 25 20 15 10 13 10 7 5 2 3025 20 15 10 7 8 7 25 20 15 10 6 4 20 15 10注:(1)获奖结果指国家认可的发明奖、科技进步奖、社会科学杰出成就奖、丰收奖、杰出调查设计奖、杰出教学成就奖等。
量化赋分的具体内容和标准(一)学历赋分学历以毕业证和学位证书为准,双学历以上者,按最高学历赋分。
(二)年限赋分。
包括专业工作年限、聘现职年限和考核三项分值,合计不超过30分。
专业工作年限:指从事本专业的工作年限,每满1年且考核称职的计1分7,超过半年按1年计算;聘现职年限:指聘任现专业技术职务的年限,每满1年且考核称职的计1分,超过半年按1年计算4。
聘现职期间,年度考核优秀的每次加1分,累计最高不超过5分4。
(三)任现职以来获奖成果、论文、奖励赋分(1)各级获奖成果包括发明奖、自然科学奖、科技进步奖、社会科学优秀成果奖。
(2)获国家级发明奖、自然科学奖、科技进步奖、社会科学优秀成果奖的主要完成人申报职称时可不受综合得分最低分限制。
(3)论文(一般不少于2000汉字)须以原发表刊物为准。
如重复发表,只按其发表在高一级刊物计分。
(4)刊物级别的确定,由市人事局会同各评委会办事机构按各专业标准界定。
对申报正高级专业技术职务人员的论文赋分要由专家从严审核。
(5)论文赋分时被《SCI》、《EI》等收录的论文可按10分计分,国家、省部级论文最多只能按2篇计分,累计不超过10分。
注:奖励是指专业工作奖励,计算由省、市、县(市)区政府或同级行政主管部门和人事部门联合表彰的专业工作奖励分值,各级行政主管部门单独表彰的按降低一个档次计分。
任现职以来同一成果多次获奖的、论文重复发表的、同年同类业绩多次获奖的,只按此项最高分计分。
获奖成果、论文、奖励赋分三项合计不超过20分。
一、几点要求(一)本办法只在任满相应专业技术职务所规定的聘任年限基础上实行,凡未满规定聘任年限的,不适用本办法。
(二)本办法仅限推荐申报中、高级专业技术职务时使用。
(三)专业技术职务推荐评审过程中,各单位、各级评委会对申报人员的量化赋分须严格审核,并将赋分作为申报的基本条件,达不到赋分标准的,一律不得推荐申报。
(四)推荐申报中级专业技术职务综合得分须满33分;推荐申报副高级专业技术职务综合得分须满45分。
专业技术岗位量化评分为体现公平、公正、公开的专业技术岗位聘用原则,中心对专业技术岗位实行量化评分,按照相同岗位从高分到低分的顺序进行聘用。
1、科研项目(项):地市级主要参与人(组长、副组长,下同)+2分,一般参与人+1分;省部级主要参与人+4分,一般参与人+2分;国家级主要参与人+6分,一般参与人+3分。
2、地市级科技进步奖(项):三等奖参与人+2分;二等奖参与人+4分;一等奖参与人+6分。
省部级科技进步奖:三等奖参与人+6分;二等奖参与人+8分;一等奖参与人+10分。
国家级科技进步奖:破格聘用到本岗位最高等级专业技术岗位。
3、发明专利(项):地市级+2分;省部级+4分;国家级+6分。
4、标准起草(项):企业标准+1分;省标准+3分;国家标准+5分。
5、论文(篇):地市级+1分;省级+2分;国家级+3分。
6、职务:室副职+1分;室正职+2分;中心副职+3分;中心正职+4分。
7、工龄(年):系统内+1分,系统外+0.5分。
8、本级职称工龄(年):+1分。
9、学历:全日制本科+1分;全日制研究生+2分;全日制本科博士+3分。
10、3年内个人荣誉称号(按最高计算,不累计):地市级+1分/次;省部级+2分/次;国家级+5分/次。
11、廉政建设:实行一票否决制,出现廉政建设问题一律降到本级职称最低岗,且三年内不得升迁,情节严重的经中心专业技术岗位工作领导机构批准可降级聘用或解聘。
五、专业技术岗位聘用时间、程序和考核(一)专业技术岗位一般为每年一聘,特殊情况必须经中心专业技术岗位工作领导机构批准。
(二)符合专业技术职务升迁条件的工作人员填报《工作人员专业技术职务升迁申报表》(详细说明升迁依据),人事部门对申报表情况进行核查,符合条件的提交中心专业技术岗位工作领导机构讨论。
(三)年内专业技术岗位考核(或工作业绩考核)优秀和合格的,次年可继续聘用为原专业技术岗位或更高一级的专业技术岗位;年内专业技术岗位考核(或工作业绩考核)不合格的,次年聘用为本级职称的最低等级;连续两年专业技术岗位考核(或工作业绩考核)不合格的,次年降低职称聘用,如正高到副高,副高到中级,中级到初级,初级可解聘。
工程技术系列科研、设计岗位量化考核评审标准工程技术系列非科研、设计岗位量化考核评审标准工程技术系列量化评审评分参考细则一、“学历”项符合申报条件的学历包括普通院校、“五大生”学历(经组织人事部门验证),党校学历只限政工专业。
符合《试行条例》规定的学历要求,学历项得8分,不具备规定学历要求的破格人员得0分。
二、“资历”项1、资历:是指取得现专业技术职务任职资格后的年限。
达到《试行条例》规定的任职年限要求,资历项得8分,未达到规定资历年限要求的破格人员得0分。
2、聘干人员资历计算方法:(1)先聘为干部并获得专业技术职务任职资格,后取得国家教育部承认的正规学历,其资历从取得学历后算起;(2)先取得国家教育部承认的正规学历,后聘为干部并获得专业技术职务任职资格,其资历从获得专业技术职务任职资格后算起。
三、“外语”项符合免试条件或按规定参加职称外语考试成绩在60分及以上或合格者,得8分;按规定参加职称外语考试,成绩符合降分条件当年有效的,得6分。
外语成绩降分标准,以当年度职称评审规定为准。
四、“答辩”项专业答辩是评委对参评人员专业知识、业务能力的考核。
答辩实行百分制,正常晋升答辩为60分合格,破格晋升答辩为85分合格,达不到规定分数和无故不参加答辩者,取消参评资格。
五、“专业工作经历”项1、工作经历是指专业技术人员从事本专业工作的时间。
2、由工人聘为干部的专业技术人员,工作经历从聘干后算起。
因工作需要,从事的专业技术岗位发生了变化,其工作经历可以连续计算。
3、科研和非科研单位技术人员从事本专业工作20年及以上计8分,20年以下每年按0.4分计算;参评技术人员现岗位在野外一线队,工作8年及以上计8分,8年以下每年按1分计算。
六、“绩效评价”项1、现岗位已实行绩效考核的参评人员,必须对应“优秀、称职、基本称职、不称职”的绩效考核评价结果量化计分。
2、现岗位未实行绩效考核评价的参评人员,按量化考核评审标准中所列评价内容进行评价并量化计分。
医院专业技术人员年度量化考核评分表一、公共考核评价项目指标与分值考核评价内容与分值评分标准分值劳动纪律和医德医风(20分)1、出满勤,做到不迟到、不早退、不无故旷工(3分)无故迟到或早退,一次扣1分,无故旷工一天扣2分2、上班时坚守工作岗位,做到不串岗、不脱岗、不做私活、不玩游戏等。
(3分)上班时擅自离岗、串岗、做私活等一次扣1分,投诉一次经查实扣2分3、上班时仪表整洁、规范着装,佩戴胸卡上岗。
(2分)发现一次未做到,扣0.5分,扣完为止4、遵守卫生法律法规及医院管理制度。
(3分)违反一次扣1分,扣完为止5、积极参加政治和业务学习,以及单位组织的各项活动。
(3分)以签到簿为准,无故不参加者,每次扣1分,扣完为止6、严格执行《十不准》规定,坚持规范执业、廉洁行医。
(3分)收受红包回扣,出具虚假证明等一次扣1分,违规私自外出行医一次扣1分7、服务对象满意度调查大于90%。
(3分)每降低5%扣0.5分8、医疗责任事故、计划生育、社会治安综合治理、胎儿性别鉴定等一票否决制。
违反一次扣完100分,并取消当年评优二、各岗位考核评价项目(一)综合门诊医生考核指标(65分)1、实行首诊负责制,服务人次不低于核定的门诊人次的平均人次。
(10分)推诿病人,每次扣1分;服务人次每降低1个百分点扣1分2、依据门诊病人病情合理收治住院,不得滥收住院病人。
(10分)发现1次扣1分。
3、门诊登记填写项目齐全,书写工整,文字清晰,诊断和用语规范;传染病登记详细、及时填报传染病报告卡;定期跟踪和随访。
(10分)查门诊日志和病历,一项不规范扣0.5分;发现传染病未报告一例扣1分,迟报一例扣0.5分,未报告导致疫情扩散扣10分;未定期随访一次扣1分4、处方书写合格率95%以上。
(5分)发现一张不合格扣0.5分5、执行基本药物制度,合理使用抗生素。
(10分)抗生素联用≤20%,每高1%,扣0.5分;越级使用抗生素,一次扣1分6、认真执行医疗诊疗技术规范。
中级职称评审量化考核标准中级职称评审量化考核标准是指在企事业单位、科研机构、高等教育单位等组织中从事专业技术工作的人员,通过考试、绩效考核、论文评审等标准来评审其是否符合中级职称的条件。
一、考试成绩标准:(一)学科专业基础知识考试成绩:对岗位所属学科专业基础知识进行考核,成绩占总成绩的40%。
(二)岗位业务能力考试成绩:对岗位所需的业务能力进行考核,成绩占总成绩的60%。
二、绩效考核标准:(一)完成的项目数量和质量:考核个人参与完成的项目数量和质量,成绩占总成绩的40%。
(二)个人成果:考核个人在科研、论文发表等方面的成果,成绩占总成绩的30%。
(三)工作态度和团队合作能力:考核个人工作态度和团队合作能力,成绩占总成绩的30%。
三、论文评审标准:(一)论文数量和质量:考核个人发表的学术论文数量和质量,成绩占总成绩的50%。
(二)论文影响力:考核个人发表的学术论文在学术界的影响力,根据引用数、被他人引用的情况等进行评估,成绩占总成绩的30%。
(三)学术报告和学术交流情况:考核个人参与学术报告和学术交流的情况,成绩占总成绩的20%。
综上所述,中级职称评审的量化考核标准包括考试成绩、绩效考核和论文评审三个方面。
其中,考试成绩占总成绩的40%,绩效考核占总成绩的30%,论文评审占总成绩的30%。
这样的考核标准旨在全面评估个人的学科专业知识、岗位业务能力、项目能力、个人成果、工作态度、团队合作能力、论文数量和质量、论文影响力以及学术报告和学术交流情况,以确定个人是否符合中级职称的评审条件。
通过这样的量化考核标准,可以客观、公正地评价个人的职业素质和能力水平,提高职称评审的科学性和公信力。
推荐评审专业技术职务量化评分细则(2023年7月6日第七届五次教代会讨论通过)为加强我校教师专业技术职务评审工作旳规范化管理,增强职称评审工作旳透明度,客观公正旳考核和评价每个参评教师,根据川人办[2023]57号文献,结合我校实际,特制定本细则。
一、晋升指标划分全体专业技术人员按初中、高中系列划分,只能在对应系列有晋升指标旳前提下提出申报。
二、晋升条件凡在有对应指标旳前提下,符合当年专业技术职务评审条件旳,均可申报高一级专业技术职务。
三、评分细则对申报高一级专业技术职务旳人员,予以量化打分,并按分数由高到低予以推荐。
(一)个人基本状况得分1、工龄满一年计1分(工龄=目前年份-参工年份+1),专业技术职务任职年限满一年计1分。
2、最终学历:硕士硕士计10分、本科计8分、专科计5分、中专(含高中、中职)计3分。
3、任现职以来,年度考核优秀一次计0.5分。
(年度考核优秀最多计3次)4、一般话、计算机:超过申报职称规定旳等级每项加0.5分。
5、任现职以来,担任学校校长、副校级领导、中层正职、中层副职(专业部负责人)、班主任、教研组长每学年分别计1、0.9、0.8、0.7、0.8、0.3分。
(身兼数职,只按最高原则计分)(未满一学年,当年减半计分)(二)师德考核得分(任现职以来,同步以文献为准)1、担任班主任旳所带班级被评为优秀班集体,校、市、省、国家级每次加1、2、3、5分。
(按每年度最高原则计分一次)(最高分不超过5分)2、获学校、区、市、省、国家级政府(含教育主管部门)优秀教师、优秀党员(含其他党派)、先进教育工作者、优秀班主任等荣誉称号旳,每次分别加1、2、3、4、6分。
(最高分不超过6分)(三)教学考核(由教务处制定细则并负责考核)1、教学工作量教师旳教学工作包括备课、上课(含课间操、眼保健操等)、组织考核(学校组织旳多种考试、承接或参与旳高考等)、布置和批改作业、辅导、课外活动外,还包括学校临时性教学任务以及与教学有关旳其他任务。
油田专业技术任职资格量化评分细则一、油田工作经验(总分100分)1.油田工作年限(最高分10分)根据候选人在油田工作的年限,给予相应的评分。
年限在1年及以下得0分,每增加1年得2分,最高为10分。
2.油田工作职务(最高分30分)根据候选人在油田上的工作职务,给予相应的评分。
职务越高,得分越高。
例如,普通员工得0分,主管得10分,经理得20分,总监得30分。
3.油田项目经验(最高分60分)根据候选人在参与的油田项目经验,给予相应的评分。
项目规模越大,难度越高,得分越高。
例如,参与过10个小型项目得0分,参与过5个中型项目得30分,参与过3个大型项目得60分。
二、专业知识和技能(总分100分)1.油田地质知识(最高分30分)根据候选人在油田地质方面的知识掌握情况,给予相应的评分。
例如,对地层岩性、构造特点等了解较少得0分,了解较多得30分。
2.油井工程知识(最高分30分)根据候选人在油井工程方面的知识掌握情况,给予相应的评分。
例如,对井口设备、井筒结构等了解较少得0分,了解较多得30分。
3.油田技术操作(最高分40分)根据候选人在油田技术操作方面的熟练程度,给予相应的评分。
例如,不熟练得0分,熟练掌握得40分。
三、创新能力和团队合作(总分100分)1.创新能力(最高分50分)根据候选人在油田工作中的创新能力,给予相应的评分。
例如,有创新意识但没有实际贡献得0分,提出过创新想法并成功实施得50分。
2.团队合作(最高分50分)根据候选人在油田工作中的团队合作能力,给予相应的评分。
例如,经常独自完成工作得0分,能够与团队成员合作得50分。
四、综合评价(总分100分)综合考虑以上各项评分指标,给予一个综合评价得分,用于对候选人进行排名和比较。
根据以上评分细则,可以给候选人进行综合评估,选出最适合的油田专业技术人才。
当然,实际评分细则可以根据具体情况进行调整和定制,以更好地反映候选人的实际能力和潜力。
专业技术人员职称评审量化评分标准
1、教龄(25分):每年1分
2、学历(20分):本科20分,函授本科17分,专科15分,函授专科15分,函授专科12分。
3、工作成绩(50分):
(1)教师节模范(12分):国家、省级模范符合条件可直接评审:市级12分,县级8分。
其他模范:国6分,省5分,市3分,县2分,只记最高项,不重复计分。
(2)教学成绩(16分):县级优胜教师一、二、三等奖分别记16、13、10分。
教学工作先进个人记14分,每重复一项,加该项的10%。
(3)教学能手(6分):省6,市4,县2,只记最高项,不重复记分。
(4)优质课:省5,市4,县2. 只记最高项,不重复记分。
公开课(学具、教具、课件制作):省4,市2,县1. 只记最高项,不重复记分。
(5)辅导奖(2分):国2,省1. 只记最高项,不重复记分。
(6)论文、论著(3分):国3,省2,市1. 只记最高项,不重复记分。
(7)教研课题及教科研成果(6分):
1、教科课题:省6,市4,县2,主持人满分,其他人减半。
只记最高项,不重复记分。
2、教科研成果:省2,市1,县0.5. 只记最高项,不重复记分。
注意:1、所有证件均为县级以上。
2、县级优胜教师(教学工作先进个人)指教研室所颁发的证书。
其他科室颁发的优胜教师证书按县其他模范对待。