2017年山东省春季高考技能考试商贸类专业考试范围
- 格式:doc
- 大小:21.89 KB
- 文档页数:5
2017年山东春季高考基本介绍第一篇:2017年山东春季高考基本介绍2017年山东春季高考基本介绍2017年山东春季高考分为19个专业类别分别为农林果蔬、畜牧养殖、采矿技术、土建、机械、机电一体化、电子电工、化工、服装、汽车、信息技术、医药、护理、财经、商贸、烹饪、旅游服务、文秘服务、学前教育,考生必须选择报考专业类别。
只报考“3+4”转段的考生选择“3+4转段”按钮;兼报“3+4”转段和春季高考的考生选择“兼报3+4转段和春季高考”按钮,并依据所学专业选择春季高考19个专业类别中的1个。
2017年山东春季高考考生报名条件1.遵守中华人民共和国宪法和法律;2.身体健康;3.具有我省中等学校(含职业中专、职业高中、普通中专、成人中专、技工学校)学籍并且有完整学习经历的应届、往届毕业生,或具有夏季高考报名资格的人员。
有下列情况的人员不得报名:1.具有高等学历教育资格的高校的在校生;2.高中段学校非应届毕业的在校生;3.在高级中等教育阶段非应届毕业年份以弄虚作假手段报名并违规参加普通高校招生考试(包括全国统考、省级统考和高校单独组织的招生考试)的应届毕业生;4.因违反国家教育考试规定,被给予暂停参加高校招生考试处理且在停考期内的考生;5.因触犯刑法已被有关部门采取强制措施或正在服刑者。
2016年山东春季高考报名时间报名分为网上填报基本信息、现场资格审查及信息确认、网上缴费3个阶段。
春季高考和夏季高考考生网上填报基本信息时间均为2015年11月13日至19日(含周六、周日)。
只报考“3+4”转段的考生及兼报“3+4”转段和春季高考的考生网上填报基本信息时间为2015年12月3日。
春季高考考生现场资格审查及信息确认时间为2015年12月3日至6日(含周六、周日,含只报“3+4”转段考生及兼报3+4”转段和春季高考的考生确认时间)。
网上缴费时间为2015年12月3日至10日(含周六、周日)。
2017年山东春季高考与夏季高考可兼报春季高考科目采用“知识+技能”模式,“知识”部分考4科,为语文(120分)、数学(120分)、英语(80分)及专业知识(200分);“技能”部分考专业基本技能(230分)。
2017年山东春季高考商贸专业本科招生院校及商贸就业前景
2017年山东春季高考商贸专业本科招生院校
2017年山东春季高考商贸专业本科录取控制分数线为583分,本科招生计划为1210人,根据2017年山东春季高考一分一段表显示的考试人数为6342人。
以下是2017年山东春季高考商贸专业本科普通批招生院校汇总。
上面是根据《2017年山东省普通高校招生填报志愿指南》,为考生整理的2017年山东春季高考商贸专业本科普通批招生院校和计划。
完整版的2017年山东省春季高考招生院校和计划,请以山东省教育招生考试院公布的为准。
2019年山东春季高考商贸类
专业技能考试说明
本专业技能考试说明以山东省教育厅制定的中等职业学校《市场营销专业教学指导方案》、《电子商务专业教学指导方案》、《国际商务专业教学指导方》和《物流服务与管理专业教学指导方案》以及国家相关职业技能鉴定规范(行业标准)为依据,结合山东省中等职业学校商贸类专业教学的实际制定。
2019年山东春季高考商贸类专业技能考试说明(点击图片看大图)
2017年山东春季高考商贸类专业技能考试说明包含了商贸类专业中7个技能考试项目,主要测试考生运用有关基础知识和基本方法解决实际问题的能力。
能够运用市场营销策划技能进行商品节日促销策划;能熟练使用Photoshop图像处理软件及Word办
公软件,完成商品描述模版和论坛营销的制作;能熟练完成进出口贸易单证、物流仓储业务单证以及物流运输业务单证的缮制, 掌握解决项目任务的专业基本技能,具有安全生产、职业规范、节能环保意识和职业道德。
山东春季高考商贸专业考试大纲集团标准化办公室:[VV986T-J682P28-JP266L8-68PNN]2017年山东省春季高考商贸专业知识考试大纲试卷结构1.试题内容比例市场营销基础约30%国际贸易基础约20%物流技术与实务约20%电子商务基础约15%推销实务约15%2.试题题型比例选择题50%简答题、计算题、综合分析题50%3.试题难易程度比例基础知识约50%灵活掌握约30%综合运用约20%《物流技术与实务》考试范围和要求(1)理解物流的含义;(2)了解现代物流技术及其分类;(3)了解基本的物流设施与装备;(4)了解物流区域及物流选址的相关知识;(5)了解储存设备的特性、装卸搬运设备规划、物流组织结构;(6)理解物流配送中心货品特性EIQ分析和库存数量ABC分析法;(7)了解装卸搬运设备和储存设备;(8)理解条码的相关知识;(9)了解无线射频(RF)终端系统的相关内容;(10)了解自动仓库的构成、效益及负面因素;(11)掌握仓储作业的基本作业流程;(12)掌握拣货的作业流程;(13)掌握拣取作业的相关策略;(14)掌握拣货方式及自动化程度;(15)理解拣取设备的配置;(16)掌握电子标签辅助拣货系统的使用;(17)了解语音辨识拣货系统和自动分拣系统;(18)理解配送的概念、特点及功能;(19)掌握配送的种类及应用;(20)理解配送流程;(21)了解配送流程中的技术支持系统和设备;(22)掌握配送作业及管理;(23)理解配送的经济指标与成本管理;(24)掌握常见运输方式的种类、特点及适用范围;(25)掌握影响运输方式选择的因素;(26)了解运输网络设计;(27)了解第三方物流的基本概念、价值理论和社会效益;(28)了解物流信息系统的重要性和主要内容;(29)掌握流通加工的概念、意义和作用;(30)理解流通加工合理化;(31)理解流通加工的类型;(32)理解流通加工作业;(33)掌握流通加工的作业流程;(34)理解流通加工的物品规划;(35)了解物流系统的定义及特征;(36)了解物流系统的功能要素;(37)理解物流客户服务。
山东省2016年普通高校招生(春季)模拟考试商贸类专业知识试题本试卷分卷一(选择题)和卷二(非选择题)两部分。
满分200分,考试时间120分钟。
考试结束后,将本试卷和答题卡一并交回。
卷一(选择题,共100分)一、选择题(本大题共50小题,每小题2分,共计100分,在每小题所列出的四个选项中,只有一项符合题目要求,请将正确答案填涂在答题卡上)1.根据地域特征不同,市场可分为( )A.国内市场和国际市场B.完全竞争市场、完全垄断市场、寡头垄断市场和不完全竞争市场C.有形商品市场和无形商品市场D.消费者市场、生产者市场和组织者市场2.把服装市场分为“儿童”、“青年”和“中老年”三个市场,这里使用的市场细分变量是( )A.性别B.文化C.收入D.年龄3.一般只有资金有限的小企业才能采用的目标市场模式是( )A.单一市场集中B.市场专门化C.选择性专门化D.完全市场覆盖4.食品市场适合采用的细分标准是( )A.地理细分B.人口细分C.心理细分D.行为细分5.以下不属于生产者市场细分标准的是( )A.行业性质B.用户规模C.用户要求D.地理位置6.某公司专柜厨房电器,该公司的市场营销策略是( )A.无差异市场营销B.差异性市场营销C.集中性市场营销D.以上都是7.爽歪歪主要定位于小朋友,采取的定位方式是( )A.无差异市场营销策略B.差异性市场营销策略C.集中性市场营销策略D.以上皆是 8.企业原来生产高档产品,后来决定增加低档产品,这种产品组合策略的调整称为( )A.向前延伸B.向下延伸C.向上延伸D.双向延伸9.扩大产品线宽度有利于( )A.企业扩展经营领域,并分散企业的投资风险B.使产品线更加丰富、全面C.增强企业竞争优势D.树立良好的形象10.在产品进入衰退期后,企业积极改进产品的功能和特性,创造新的用途,开发新的市场,使企业进入新的循环,这种策略属于( )A.维持策略B.集中策略C.重振策略D.淘汰策略11.企业开发新产品最快捷的方式是( )A.全新产品B.换代新产品C.改进新产品D.仿制新产品12.某品牌洗衣液定价为19.9,该企业的定价策略为( )A.尾数定价B.声望定价C.招徕定价D.习惯定价13.以下哪项不属于渠道冲突的主要原因( )A.渠道成员的权利和义务不明确B.制造商与中间商有不同的目标C.生产者与最终用户建立直接购销关系D.中间商对生产企业的依赖过高14.推销人员利用刺激性的方法引发顾客的购买行为的策略是( )A.试探性B.针对性C.诱导性D.配方—成交15.在产品的投入期,采用哪种促销组合方式效果最佳( )A.人员推销和营业推广B.广告和公共关系C.公共关系和人员推销D.营业推广和广告16.以推销产品为主要职能,但他们既不为厂商或批发商所雇佣,也不与委托方保持长期稳定的业务关系。
商贸专业介绍现代中国社会,商业日益发达,商贸专业成为较为热门的专业之一。
报考了春季高考商贸专业的考生,应认真阅读考试说明,而山东春季高考培训机构更应该深入解析,以帮助考生更好的领会考生说明。
商品贸易试说明是以山东省教育厅制定的中等职业学校《市场营销专业教学指导方案》、《物流服务与管理专业教学指导方案》等和我省中等职业学校的教学实际为编写依据,以教育部职成教司教学与教材处和山东省教育厅公布的中等职业学校教学用书目录中与商品贸易类专业有关的教材为主要参考教材编写而成的。
商品贸易在春季高考中涉及到国际商务、电子商务、物流管理、市场营销、工商管理、物流工程、贸易经济七个专业电子商务:山东科技大学、山东建筑大学、泰山学院、山东工商学院、山东交通学院、青岛黄海学院、青岛工学院、齐鲁医药学院、青岛滨海学院国际商务:青岛理工大学、烟台南山学院、山东英才学院、青岛工学院市场营销:潍坊医学院、泰山医学院、德州学院、滨州学院、泰山学院、青岛滨海学院、烟台大学、烟台南山学院、山东协和学院、山东现代学院、潍坊科技学院物流管理:青岛理工大、青岛农业大学、菏泽学院、青岛滨海学院、齐鲁医药学院、烟台南山学院、青岛黄海学院、青岛工学院工商管理:聊城大学、烟台南山学院物流工程:青岛恒星科技学院、山东农业工程学院贸易经济:齐鲁理工学院一、电子商务1、培养目标(1)具有电子商务系统规划和建设的管理能力;(2)具有电子商务项目的评价能力;(3)具有电子商务系统运作管理能力;(4)具有电子商务系统安全管理能力;(5)具有网络营销项目的策划、实施和管理能力;(6)具有运用电子商务系统处理合同交易结算等商务事务的能力;(7)具有专业中文文书写作能力和一般性英语业务资料的处理能力;(8)具有市场营销项目的策划、实施的能力;(9)具有产品销售与公共关系处理的能力。
2、课程设置计算机网络原理、电子商务概论、网络营销实务、电子商务、国际贸易概论、电子商务信函写作、电子商务营销写作实务、营销策划、网页配色、网页设计、数据结构、Photoshop、Adobe Dreamweaver、html、Java语言、Web标准与网站重构、FlashAction Script动画设计、UI设计、电子商务网站建设、电子商务管理实务、ERP与客户关系管理、电子商务物流管理、消费心理学、电子商务实验、网上创业、电子商务专业英语、新闻采集、写作和编辑的基本技能、网络营销、网络数据库、移动商务、企业信息化、电子商务系统设计、广告策划、电子商务与物流、Photoshop图片处理技术、Access数据库、市场营销学、企业经营与管理、网络消费心理学、Illustrator、插画创作技法基础、Web开发技术、与RIA 应用程序开发、数据仓库与挖掘、Workeflow、服务器管理、数据库应用、电子商务与国际贸易、网络营销基础与实践、展会营销、Email营销、电话营销、电话英语、外贸实战英语口语、电子商务国际贸易课程设计、网络营销课程设计、出版校对培训、电子商务概论(专业基础)、XML、NLP超级成功学、信息资源检索、网络信息安全、网络经济学、网络法律3、就业方向专业毕业后,可从事银行的后台运作(网络运作)、企事业单位网站的网页设计、网站建设和维护、或网络编辑、网站内容的维护和网络营销(含国际贸易)、企业商品和服务的营销策划等专业工作,专科学生(以山东商职学院电子商务专业为例),毕业生主要从事网络营销、网络客服、电子商务项目运营等方面的工作。
实训内容项目六商品描述模板设计1.项目技能要求(1)熟练使用Photoshop图像处理软件,对商品照片进行大小、色彩等处理,图片处理要求颜色协调,布局合理,审美视觉好,能突出商品及其属性;(2)使用Photoshop图像处理软件,设计制作商品描述模板。
商品描述模板中,图片与文字描述对应,并能准确展示商品特性、体现模板的创意性与商业性。
2.考试形式及要求考试为考生提供“考试素材”文件夹1个和A4白纸一张。
素材文件中包括3种不同材质的商品照片(每种商品提供10张照片)与描述商品名称、品牌、性能、厂家、价格等内容的说明文档。
考生利用提供的素材,选取其中1种商品,使用Photoshop图像处理软件设计1个商品描述模板,模板内容包括商品促销模块、商品详情展示模块、商品细节展示模块、购物辅助模块,商品描述模板要求:宽为750像素,高度不限。
3.考试内容及要求(1)商品照片处理按设计需求对照片进行大小和色彩的调整,并将调整好的照片存放在规定的文件夹中。
(2)商品标题要求能突出商品的品牌、名称、属性、特点和卖点,不超过30个字,存放在规定的记事本文件中。
(3)商品描述内容①商品促销模块:按提供的素材设计商品促销活动,促销可用图片或文字形式展示;②商品详情展示模块:用1张商品的全图展示商品,并配以商品的品牌、名称等参数介绍,以展现商品的整体信息;③商品细节展示模块:使用4-6张图片对商品的细节进行展示,并配以相关的文字描述;要求展示详细真实,能突出商品的功能、细节、特点、卖点等,图片与文字描述协调统一,商品图片不得变形,排版美观;④购物辅助模块:在细节展示的后面可以从网店售后服务、商品产地、购物流程、邮资说明、买家必读、联系方式、商品的退货流程、换货流程、联系方式、支付方式、商品评价星级等方面进行设计。
理论内容:2015年山东省春季高考商贸类专业知识考试大纲中电子商务基础的考点如下:(1)理解电子商务的概念及特征;(2)了解电子商务的产生;(3)了解电子商务的发展历程;(4)了解电子商务的影响;(5)理解电子商务发展中存在的问题;(6)掌握传统商务与电子商务的区别;(7)了解电子商务的总体构架;(8)掌握电子商务的分类;(9)理解电子商务的业务流程;(10)了解电子商务业务的主要环节;(11)掌握电子商务的支付方式;(12)掌握银行卡业务;(13)掌握网上银行业务;(14)理解电子货币;(15)理解网上支付系统;(16)掌握第三方支付平台;(17)理解市场和营销理念的演变;(18)掌握网络营销策略;(19)掌握网络营销的概念及特点;(20)掌握网络营销的主要手段;(21)理解网络环境下的商业信息传播;(22)理解网络广告的概念及主要形式。
2016-2017年度山东省春季高考全省统考试卷(商贸专业知识试卷)本试卷分卷一(选择题)和卷二(非选择题)两部分,满分120分,考试时间120分。
注意事项:Ⅰ.答第Ⅰ卷前,考生务必把自己的姓名、准考证号写在答题卡上。
Ⅱ.每小题选出答案后,用2B铅笔在答题纸上作答。
如有改动,擦掉之后再选其他答案,不能在试卷上作答。
在试卷上作答,不计入总分。
卷一(选择题,共100分)一、单项选择题(本大题共50小题,每小题2分,共100分)在每小题列出的四个选项中只有一个选项符合题目要求,请将符合要求的选项字母代号选出,涂在答题卡上。
1.市场营销中,其营销策略随着居于领先地位的大企业的变化而变化的,一种广泛存在的市场是()。
A.完全竞争市场B.完全垄断市场C.寡头垄断市场D.不完全竞争市场2.下列关于直复营销说法不正确的是()A.直复营销是一种互动性的营销B.直复营销是无店铺销售的一种C.企业与消费者的关系是直复营销的核心D.直复营销的优点之一是顾客坐在家中就可以买到自己需要的商品3.按消费者对产品的使用频率进行细分,可划分为()群体A.教育程度、收入、家庭结构B.老年、中年、青少年C.曾经使用者、初次使用者、潜在使用者D.少量使用、中量使用、大量使用4.雀巢公司为经常熬夜的人推出一种咖啡因含量极低的特别品牌,但最终因市场太小而失败,这说明()。
A.细分市场应具有可衡量性 B.细分市场应具有可进入性 C.细分市场应具有实效性 D.咖啡市场不能以生活方式作为细分标准5.海尔公司推出了一件新产品:根据用户条件和要求提供一种满意方案,然后一天内按方案设计标准将用户所需的各种电器装扮齐全。
下列说法不正确的是() A.新产品是各种电器B.该产品的实现以现代物流配送为基础C.产品核心是为用户提供一种服务D.体现了以顾客需求为中心的指导思想6.天娱电影公司宣称:“我们经营娱乐”,该口号体现产品整体概念中的()。
A.核心产品B.有形产品C.附加产品D.附加产品7.( )的目的在于相信顾客,并利用其好奇心理,吸引顾客进店。
商贸专业简介1.涵盖专业:商品经营、专卖品经营、连锁经营与管理、市场营销、电子商务、国际商务、物流服务与管理、房地产营销与管理、客户服务、农资连锁经营与管理、农产品营销与储运、商务英语。
2.专业介绍:主要包括商品销售技巧、电子商务、国际商务、物流技术四个专业类目,包括商品贸易类中所共同开设的【市场营销基础】【电子商务基础】【国际贸易基础】【推销实务】【物流技术与实务】等五门课程。
主要测试考生理解和掌握有关商品贸易类专业有关基本理论、基础知识和基本方法的程度,以及综合运用这些理论、知识、方法,解决实际问题的能力等。
3.专业前景:商品贸易在市场经济中居于基础性地位,是市场经济发展的直接体现。
商品贸易的发达程度、繁荣程度和物价波动幅度等直接反应市场经济运行状况,同时也关系到人民生活水平的提高。
中国正处于经济快速发展的阶段,商品贸易往来日益频繁,据海关统计,2014年中国对外贸易额达到26.43万亿美元,而且每年都还在持续增长。
在巨大的市场贸易面前,社会迫切需要大量的高级管理人才,中国的经济体系还不完善,必须全面提高经济管理水平,才能够使得经济平稳运行,市场持续繁荣。
4.就业前景:本专业主要的就业方向是从事市场运营、市场推广、市场调研、销售管理、销售活动;电子商务网站运营与管理;在涉外经济贸易部门、外资企业及政府机构从事实际业务、管理、调研和宣传策划工作;在经济管理部门、贸易公司、物流企业从事政策制定、物流业运作管理等工作。
5.可考取本科院校滨州学院、德州学院、山东协和学院、泰山学院、潍坊医学院、烟台南山学院、枣庄学院、青岛理工大学、山东建筑大学、青岛农业大学、泰山医学院、山东万杰医学院、青岛滨海学院、山东交通学院、烟台南山学院、山东协和学院、青岛工学院、齐鲁理工学院、济南大学、青岛科技大学、山东科技大学、泰山学院、青岛大学、山东工商学院、青岛滨海学院、青岛黄海学院、山东工商学院等。
超越培训学校是2003年成立的,具有正规办学资质的民办学校。
2017年山东省春考信息技术类专业知识考试说明本考试说明以山东省教育厅制定的中等职业学校《计算机应用专业》、《计算机网络技术专业》等教学指导方案为依据,结合我省中等职业学校的教学实际编写,以山东省教育厅公布的中等职业学校教学用书目录为主要参考教材。
本说明主要包括信息技术类专业开设的计算机网络技术、图形图像处理、常用工具软件、计算机组装与维修等4门核心课程,主要测试考生理解和掌握有关基本理论、基础知识和基本方法的程度,以及综合运用这些理论、知识、方法,解决实际问题的能力。
一、考试范围和要求(一)计算机网络技术1.计算机网络概述(1)了解计算机网络的发展历史。
(2)掌握计算机网络的功能、系统组成和分类。
2.数据通信基础(1)掌握数据通信的基本概念。
(2)掌握数据通信方式和传输方式。
(3)掌握数据交换技术。
3.计算机网络技术基础(1)掌握计算机网络的拓扑结构。
(2)掌握OSI参考模型的结构及各层的主要功能。
(3)掌握数据传输控制方式。
(4)了解常见的局域网标准。
(5)掌握TCP/IP网络协议。
4.结构化布线系统(1)理解结构化布线系统的组成。
(2)掌握双绞线、光纤的应用。
5.计算机网络设备(1)掌握网卡、集线器、交换机、路由器的相关知识。
(2)了解网桥、中继器和收发器的相关知识。
6.Internet基础(1)了解Internet的特点和组成。
(2)掌握Internet的主要功能。
(3)掌握IP地址的含义、分类以及子网掩码的作用。
(4)掌握Internet的域名服务。
(5)了解Internet的接入方式。
7.网络安全与管理(1)了解网络安全和网络管理的功能。
(2)了解网络资源管理方法及网络管理协议。
(3)了解黑客入侵的防范及防火墙的相关内容。
(3)掌握常见网络故障的诊断步骤和网络常用测试命令。
8.局域网的组建(1)掌握中小型办公局域网的组建。
(2)理解无线局域网,掌握无线路由器的配置方法。
(二)图形图像处理1.Photoshop基础知识(1)掌握基础知识和基本操作。
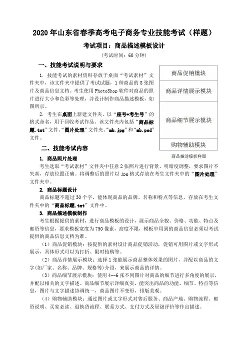
2020年山东省春季高考电子商务专业技能考试(样题)考试项目:商品描述模板设计(考试时间:60分钟)一、技能考试说明与要求1.技能考试的素材资料存放于桌面“考试素材”文件夹中,该文件夹中提供了考试试题,1种商品的8张图片及商品信息文档。
考生使用PhotoShop软件对商品的照片进行大小和色彩等处理,并设计制作商品描述模板,如图所示。
2.考生在桌面上新建文件夹,以“座号+考生号”的格式命名,用于回收考试作品。
该文件夹内包括“商品标题.txt”文件、“图片处理”文件夹、“mb.jpg”和“mb.psd”文件。
二、技能考试内容1.商品照片处理考生选取“考试素材”文件夹中任意2张照片进行背景、明暗度调整,要求图片不失真,存放位置正确。
将调整后的照片以jpg格式存放在考生文件夹中的“图片处理”文件夹中。
2.商品标题设计商品标题不超过30个字,能体现商品的品牌、名称和特点等信息,存放在考生文件夹中的“商品标题.txt”文件中。
3.商品描述模板制作考生根据提供的素材,进行商品模板的设计,展示商品全貌、价格、功能、特点及邮资等信息,要求模板宽度为750像素,高度不限,模板中用到的商品信息必须以考试提供的商品信息文档为准。
(1)商品促销模块:按提供的素材设计商品促销活动,促销可用图片或文字形式展示,具体形式可以为打折、限时抢购等。
(2)商品详情展示模块:选择1张能展示商品整体效果的图片,并配以商品的文字(如厂家、名称、品牌、规格等)介绍,来展示商品的详情。
(3)商品细节展示模块:使用4--6张不同图片对商品的细节进行多角度的展示,并配以相关的文字描述。
商品细节展示详细真实,能突出商品的功能、细节、特点等信息,图片与文字描述协调统一,商品图片不变形,排版美观。
(4)购物辅助模块:通过图片或文字形式对售后服务、商品产地、购物流程、邮资说明、买家必读、退换货流程、联系方式、支付方式及星级评价等作出描述。
商贸考试大纲商贸类专业知识考试说明本专业知识考试说明以山东省教育厅制定的中等职业学校市场营销、电子商务、国际商务和物流服务与管理等专业的教学指导方案为依据,以教育部职成教司教学与教材处和山东省教育厅公布的中等职业学校教学用书目录中的商贸类专业教材为主要参考教材,结合山东省中等职业学校商贸类专业教学的实际制定。
本考试说明包括商贸类专业开设的市场营销基础、电子商务基础、国际贸易基础、物流技术与实务、商品知识等5 门核心课程,主要是测试考生了解、理解和掌握有关基本理论、基本知识和基本方法的程度,以及运用这些理论、知识和方法解决实际问题的能力。
一、考试范围和要求1.市场营销基础(1)了解市场的含义和特点。
(2)理解常见的市场类型。
(3)了解市场营销的含义。
(4)理解市场营销观念的演变。
(5)理解市场营销环境的构成。
(6)掌握市场营销环境分析。
(7)了解市场细分的含义,理解市场细分的程序和原则。
(8)掌握市场细分的标准。
(9)了解目标市场的含义及选择目标市场的条件。
(10)理解选择目标市场的模式。
(11)掌握选择目标市场的策略。
(12)理解影响目标市场策略选择的因素。
(13)了解市场定位的含义。
(14)理解市场定位的方式和步骤。
(15)掌握市场定位的策略。
(16)了解产品的整体概念。
(17)理解产品组合的要素。
(18)掌握企业产品组合策略。
(19)了解产品生命周期的含义和特殊的产品生命周期。
(20)掌握产品生命周期各阶段的特点及营销策略。
(21)理解延长产品生命周期的措施。
(22)了解新产品的种类。
(23)理解开发新产品的程序。
(24)理解影响企业定价的因素。
(25)掌握成本导向定价方法。
(26)理解需求导向定价法和竞争导向定价方法。
(27)掌握企业的基本定价策略。
(28)理解调整价格的策略。
(29)了解分销渠道的含义,理解分销渠道的类型。
(30)理解影响分销渠道选择的因素。
(31)掌握分销渠道选择策略。
2017年山东春季高考细则全文2017年山东春季高考细则全文2017年山东春季高考细则近日正式发布了,家有考生的家长请注意啦,下面是详细内容。
一、招生计划2017年我省春季高考招生计划含本、专科(高职)招生计划,分为农林果蔬、畜牧养殖、采矿技术、土建、机械、机电一体化、电工电子、化工、服装、汽车、信息技术、医药、护理、财经、商贸、烹饪、旅游服务、文秘服务、学前教育共19个专业类别,考生任选其一报考。
招生计划纳入招生院校当年招生总规模,由省教育厅根据生源情况、高校办学条件和经济社会发展对各类人才的需求状况,结合往年招生计划安排下达。
招生院校在编制分专业招生计划时,要充分考虑各专业类别考生报考情况,对部分热门专业和就业前景好的专业优先予以考虑。
二、报名与体检(一)报名。
春季高考报名工作由省教育招生考试院根据《关于做好山东省2017年普通高等学校招生报名工作的通知》(鲁招考〔2016〕113号)组织实施。
各有关单位要加强考生报名资格审查,加大各类考生学籍学历审查力度,防范和打击非法异地获取高考资格的“高考移民”行为,确保高校考试招生公平有序。
各级招生考试机构要将工作关口前移,细化各项操作办法和工作流程,确保有关政策落到实处。
(二)体检。
考生需在报名的县(市、区)招生考试机构指定的医院、医疗机构进行体检,录取后招生学校应对其进行身体复查。
因弄虚作假导致体检结论与本人身体状况不符者,将按教育部的有关规定进行处理。
三、考试2017年我省春季高考实行“知识+技能”考试模式,由省统一命题,统一组织考试。
考试分为“知识”和“技能”两部分。
(一)“知识”部分。
1.试题命制、印刷、运送、保管。
春季高考属国家教育考试,试题(包括副题、带试题内容的答题卡,下同)启封并使用完毕前按国家机密级事项管理;答案及评分参考在考试结束前按国家机密级事项管理;评分参考(含评卷时制定的评分细则,下同)在考试结束后按国家秘密级事项管理;作答后的答题卡按工作秘密事项管理。
2017年山东春季高考机电一体化类专业知识考试说明本专业知识考试说明以山东省教育厅制定的中等职业学校«机电技术应用专业教学指导方案»、教育部«机电设备安装与维修专业教学标准»和山东省中等职业学校的教学实际为编写依据,以教育部职成教司教学与教材处和山东省教育厅公布的中等职业学校教学用书目录中与机电一体化类专业有关的教材为主要参考教材。
本考试说明主要包括机电一体化类专业开设的机械制图、机械基础与钳工、电工技术基础与技能、电气控制与PLC、电子技术基础与技能等有关专业核心课程,主要测试考生理解和掌握有关基本理论、基础知识和基本方法的程度,以及综合运用这些理论、知识、方法,解决实际问题的能力。
一、考试范围和要求(一)机械制图1.制图基本知识和技能( 1 )了解国家标准中对图纸幅面及格式、比例、字体、图线等的基本规定。
(2)掌握尺寸标注的基本规则、尺寸的组成、常见尺寸的标注方法。
2.正投影基础( 1 )掌握点、线、面投影的画法。
(2)掌握棱柱、棱锥以及圆柱、圆锥和圆球等基本体的视图画法。
( 3 )掌握基本体裁交线的画法。
(4)掌握圆柱相贯线的画法。
( 5 )掌握简单几何体正等轴测图的画法。
3.组合体( 1 )了解组合体的组合形式。
( 2 )掌握组合体的三视图画法。
( 3 )掌握组合体的尺寸标注。
( 4 )掌握读组合体视图的方法与步骤。
4.图样画法( 1 )理解基本视图的形成、名称、配置关系,掌握基本视图的画法。
( 2 )掌握向视图、局部视图和斜视图的画法和标注。
( 3 )掌握各种剖视图的画法、标注及识读方法。
( 4 )掌握移出断面和重合断面的画法和标注。
( 5 )理解局部放大图和常用图形的简化画法。
5.标准件、常用件及其规定画法( 1 )掌握螺纹的规定画法及标注。
( 2 )能识读螺检连接、螺柱连接和螺钉连接的画法。
( 3 )能识读和绘制单个及啮合的标准直齿圆柱齿轮图。
春季高考商贸类专业知识试题山东省2016年普通高校招生(春季)模拟考试商贸类专业知识试题本试卷分卷一(选择题)和卷二(非选择题)两部分。
满分200分,考试时间120分钟。
考试结束后,将本试卷和答题卡一并交回。
卷一(选择题,共100分)一、选择题(本大题共50小题,每小题2分,共计100分,在每小题所列出的四个选项中,只有一项符合题目要求,请将正确答案填涂在答题卡上)1.根据地域特征不同,市场可分为()A.国内市场和国际市场B.完全竞争市场、完全垄断市场、寡头垄断市场和不完全竞争市场C.有形商品市场和无形商品市场D.消费者市场、生产者市场和组织者市场2.把服装市场分为“儿童”、“青年”和“中老年”三个市场,这里使用的市场细分变量是()A.性别B.文化C.收入D.年龄3.一般只有资金有限的小企业才能采用的目标市场模式是()A.单一市场集中B.市场专门化C.选择性专门化D.完全市场覆盖4.食品市场适合采用的细分标准是()A.地理细分B.人口细分C.心理细分D.行为细分5.以下不属于生产者市场细分标准的是()A.行业性质B.用户规模C.用户要求D.地理位置6.某公司专柜厨房电器,该公司的市场营销策略是()A.无差异市场营销B.差异性市场营销C.集中性市场营销D.以上都是7.爽歪歪主要定位于小朋友,采取的定位方式是()A.无差异市场营销策略B.差异性市场营销策略C.集中性市场营销策略D.以上皆是8.企业原来生产高档产品,后来决定增加低档产品,这种产品组合策略的调整称为()A.向前延伸B.向下延伸C.向上延伸D.双向延伸9.扩大产品线宽度有利于()A.企业扩展经营领域,并分散企业的投资风险B.使产品线更加丰富、全面C.增强企业竞争优势D.树立良好的形象10.在产品进入衰退期后,企业积极改进产品的功能和特性,创造新的用途,开发新的市场,使企业进入新的循环,这种策略属于()A.维持策略B.集中策略C.重振策略D.淘汰策略11.企业开发新产品最快捷的方式是()A.全新产品B.换代新产品C.改进新产品D.仿制新产品12.某品牌洗衣液定价为19.9,该企业的定价策略为()A.尾数定价B.声望定价C.招徕定价D.习惯定价13.以下哪项不属于渠道冲突的主要原因()A.渠道成员的权利和义务不明确B.制造商与中间商有不同的目标C.生产者与最终用户建立直接购销关系D.中间商对生产企业的依赖过高14.推销人员利用刺激性的方法引发顾客的购买行为的策略是()A.试探性B.针对性C.诱导性D.配方—成交15.在产品的投入期,采用哪种促销组合方式效果最佳()A.人员推销和营业推广B.广告和公共关系C.公共关系和人员推销D.营业推广和广告16.以推销产品为主要职能,但他们既不为厂商或批发商所雇佣,也不与委托方保持长期稳定的业务关系。
2017年省春季高考技能考试商贸类专业考试围/样题
一、考试时间及形式
考试日期:2017年3月15-18日
考试时间:100分钟/场,考生可根据个人情况自行安排各项目用时
考试形式:上机操作,考生1人1机独立完成
二、考试容及分值说明
本考试由A、B两组试题构成,每组含两个项目,考生须从A、B两组中各任选一项作答,多选无效。
总分为230分。
其中:
A组:含A1.商品节日促销策划、A2.商品描述模板设计两项,分值为120分。
B组:含B1.缮制国际商务单证、B2.缮制物流仓储业务单证两项,分值为110分。
三、试卷提交
(1)本考试必须提交两个项目,A组、B组各一项,不得缺项,即使出现空白卷,也必须提交;如果选答了同组的两个项目,只能选一项提交;若提交了同组的两项,阅卷老师有权任选一项进行批阅,另一项自动作废。
(2)考生作答时,在桌面上建立以“顺序号+考生号”(如:
05+17370230800781)命名的文件夹,将所选做的两个项目的答题文件存入该文件夹予以提交,每个文件的命名方式及要求见下列说明。
四、考试环境
(1)硬件设备
①服务器配置:CPU主频3GHz以上;硬盘空间300GB以上;存4GB以上;
②客户端配置:CPU主频3GHz以上;硬盘空间200GB以上;存4GB以上;
③网络配置:局域网,100Mbps带宽,计算机之间文件不能互传共享。
(2)软件环境
Windows 7 Professional(中文版)、Microsoft Office 2010 (中文版)、
Adobe Reader XI 11、Internet Explorer 10、Adobe Photoshop CS5 Extended、智能ABC输入法、五笔输入法、搜狗输入法、微软输入法、WinRAR4.0以上,软件均为中文版,不提供原介质包以外的第三方插件。
五、考试围/样题
考生在考试答案中不得泄漏个人、学校名称等信息,否则本次考试不得分;
考试结束后,确认文件提交成功,经监考老师允许后考生方可离开考场。
(一)A1.商品节日促销策划考试围及说明
1.项目围
考生针对工艺品、日用品、食品等特色旅游产品进行商品节日促销策划。
2.技能要求
(1)能根据企业产品销售信息,做出商品销售的市场分析二维折线图;
(2)能根据企业产品信息、节日信息等因素,合理确定节日促销活动的目标和主题;
(3)能准确地确定促销对象、促销时间,合理安排促销地点;
(4)能科学、创新地策划商品节日促销的活动容;
(5)熟悉商品节日促销的流程;
(6)能对促销活动的费用进行预算并合理分配;
(7)能对促销活动进行控制与意外防;
(8)能对促销效果进行预(评)估;
(9)具有较强的创新能力和促销策划能力;
(10)设计的促销活动方案科学、合理,可操作性强;
(11)熟练使用PowerPoint办公软件,能根据考试提供的PPT模板进行商品节日促销方案设计,PPT演示文稿文字清晰、布局合理、页面整洁。
3.商品节日促销策划方案的PPT模板目录
(1)绘制二维折线图并进行市场分析;
(2)促销活动主题;
(3)促销活动目标;
(4)促销对象、时间及地点;
(5)促销活动容;
(6)促销活动的实施流程;
(7)促销活动的费用预算;
(8)促销活动控制与意外防;
(9)促销活动效果预估。
4.考试要求
(1)提供商品节日促销方案PPT模板1个,考生在该模板中设计商品节日促销活动方案;
(2)PPT模板中给定的版式、背景,不得修改;
(3)考生可增加PPT模板中的幻灯片页数,PPT模板中给定的幻灯片页面不得删减;
(4)考生将制作完成的商品节日促销策划方案以 .ppt文件格式保存,命名方式“顺序号+考生号”(如:05+17370230800781.ppt),并按规定方式提交;
(5)促销策划方案字数不少于500字;
(6)考生在考试答案中不得泄露个人、学校名称等信息,否则本次考试不得分。
(二)A2.商品描述模板设计样题(详见附件)
1.考试形式及要求
(1)考试素材存放于“商品描述模板设计”文件夹中,该文件夹包含试题、商品的照片及商品信息文档。
(2)考生利用提供的素材,使用PhotoShop软件设计制作商品描述模板。
如商品描述模板样图所示。
(3)考生将制作完成的商品描述模板以 .jpg文件格式保存,命名格式为“顺序号+考生号”(如:05+17370230800781.jpg),并按规定方式提交。
在提交的作品中不得泄露真实的个人、学校名称等信息,否则本次考试不得分。
2.考试容及要求
考生根据提供的素材,进行商品描述模板的设计,要求模板宽度为750像素,高度不限,模板中用到的商品信息必须以考试提供的商品信息文档中的容为准,模版中所用图片不变形,排版美观。
(1)商品促销模块:根据提供的素材设计商品促销活动,促销活动应包含促销主题与促销形式。
促销主题可以为周年店庆、节日促销等,促销形式可以为打折、限时抢购、满就送、团购、优惠券等。
要求促销主题明确、促销形式新颖,整体设计合理。
(2)商品详情展示模块:选择1能展示商品整体效果的图片,并配以商品的文字说明(如:厂家、名称、品牌、规格等),来展示商品的详情。
(3)商品细节展示模块:使用3或以上不同图片对商品的细节进行多角度展示,并配以相关的文字描述。
要求突出商品的功能、材质、特点、尺寸等信息,图片与文字描述协调统一。
(4)购物辅助模块:通过图片或文字的形式对买家必读、星级评价进行描述,买家必读容包括商品产地、关于色差、支付方式、联系方式四个方面。
(5)水印:在商品描述模板所用的商品照片上添加水印,水印文字为“2017春考”。
(三)B1.国际商务单证缮制考试围
1.技能要求
(1)阅读分析考试所提供的相关资料;
(2)根据资料,正确缮制商业发票或海运提单,考生须填制试卷中给定的一个单证。
填制过程中请随时保存;
(3)单证缮制容完整,填写准确、清楚、整洁;
(4)单证缮制所用英文以及相关的专业术语运用正确。
2.考试要求
(1)单证缮制所需的相关材料以Word(Microsoft Office 2010)文件格式呈现,并提供商业发票或海运提单模版(Microsoft Office 2010 Excel文件格式),考生在模版指示位置填写相关容,完成缮制商业发票或海运提单;
(2)考生不得更改所提供商业发票或海运提单模版格式;
(3)在答题纸上方指定位置填写考场号、考生、顺序号、考生号;
(4)考生将缮制完成的单证以“顺序号+考生号”命名(如:
05+17370230800781.xlsx),保存并按规定方式提交。
(四)B2.缮制物流仓储业务单证考试围
1.技能要求
(1)阅读分析试题(Microsoft Office 2010 Word文件格式)所提供的一段综合情景资料,资料包含一家企业的两个仓储作业过程描述;
(2)根据情景资料,在答题纸(Microsoft Office 2010 Excel文件格式)中完成相关的两个单证填制;
(3)缮制容完整,填写准确、清楚;
(4)正确运用相关的专业术语;
(5)所缮制单证围包括入库单、盘点单、拣货单、出库单。
考生须填制试卷中给定的两个单证。
2.考试要求
(1)试题以Word(Microsoft Office 2010)文件格式出现,考生根据所提供的情景资料信息进行考试答题;
(2)答题纸以Excel(Microsoft Office 2010)文件格式出现,考生务必在答题纸中完成答题,注意随时保存;
(3)在答题纸(Microsoft Office 2010 Excel文件格式)中装订线上方填写考场号、考生、顺序号、考生号;(两页都要填写);
(4)考生在缮制单证时不得改变答题纸(Microsoft Office 2010 Excel文件格式)的行宽和列宽;不得改动答题纸中的已有容;
(5)考生将答题纸(Microsoft Office 2010 Excel文件格式)以“顺序号+考生号”命名,(如:05+17370230800781),并按规定方式提交,命名时不要删除或改变Excel文档的后缀名(.xlsx)。