基于通信的列车控制系统CBTC
- 格式:doc
- 大小:1.93 MB
- 文档页数:12
简述cbtc的原理CBTC(Communication Based Train Control,基于通信的列车控制系统)是一种先进的列车控制系统,与传统的列车信号系统相比,具有许多优势,如提高运营的安全性、准确性和容量。
CBTC系统通过使用无线通信技术和先进的计算机算法,实现了对地铁列车的实时控制和监控。
CBTC系统由车载单元(On-Board Unit,OBU)、地面设备单元(Ground Base Unit,GBU)和控制中心单元(Control Center Unit,CCU)组成。
车载单元安装在列车上,用于接收和发送控制指令以及实时传输列车运行信息。
地面设备单元安装在轨道和车站上,用于检测和传输列车位置信息。
控制中心单元是CBTC 系统的大脑,用于计算列车的运行参数和控制信号。
CBTC系统的工作原理可以简述为以下几个步骤:1. 列车识别和位置检测:车载单元通过无线通信技术与地面设备单元进行通信,获取实时的列车位置信息。
地面设备单元使用传感器和信号发射器来检测列车位置,这些设备通常布置在列车进出站口、弯道和轨道交叉口等关键位置上。
车载单元收到位置信息后,将其反馈给控制中心单元。
2. 列车控制和监控:控制中心单元根据接收到的列车位置信息,计算出列车的速度、加速度和制动力等参数,并生成相应的控制指令。
这些指令通过车载单元发送给列车上的牵引系统和制动系统,实现对列车的实时控制和调度。
同时,控制中心单元还会实时监控列车的运行状态,如速度、距离和车门状态等,以确保列车的安全运行。
3. 列车间通信和协同运行:CBTC系统还支持列车之间的通信和协同运行。
通过车载单元和地面设备单元之间的无线通信,列车可以相互感知和识别,并共享位置和速度等信息。
这就使得列车之间可以实施间隔距离自适应控制,即根据列车前后的距离和速度自动调整安全间隔,从而提高列车运行的稳定性和容量。
4. 系统安全和可靠性:CBTC系统具有高度的安全性和可靠性。
基于通信的列车控制系统(CBTC)摘要:基于通信的列车控制系统CBTC是一种采用先进的通信、计算机、控制技术相结合的列车控制系统。
本文介绍了该系统的结构、特点及功能。
关键词:基于通信列车控制城市轨道交通中,基于通信的列车控制系统CBTC(Communication Based Train Contrl)是一种采用先进的通信、计算机、控制技术相结合的列车控制系统。
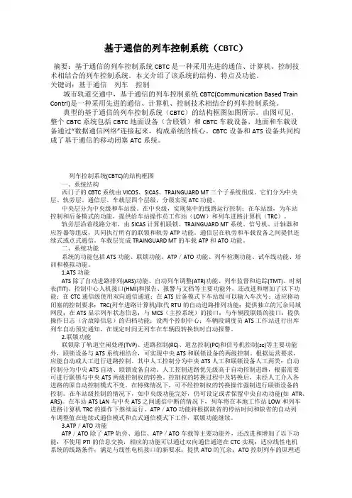
典型的基于通信的列车控制系统(CBTC)的结构框图如图所示。
由图可见,整个CBTC系统包括CBTC地面设备(含联锁)和CBTC车载设备,地面和车载设备通过“数据通信网络”连接起来,构成系统的核心。
CBTC设备和ATS设备共同构成了基于通信的移动闭塞ATC系统。
列车控制系统(CBTC)的结构框图一、系统结构西门子的CBTC系统由VICOS、SICAS、TRAINGUARD MT三个子系统组成。
它们分为中央层、轨旁层、通信层、车载层四个层级,分级实现ATC功能。
中央层分为中央级和车站级。
在中央级,实现集中的线路运行控制;在车站级,为车站控制和后备模式的功能,提供给车站操作员工作站(LOW)和列车进路计算机(TRC)。
轨旁层沿着线路分布,由SICAS计算机联锁、TRAINGUARD MT系统、信号机、计轴器和应答器等组成,共同执行所有的联锁和轨旁ATP功能。
通信层在轨旁和车载设备之间提供连续式或点式通信。
车载层完成TRAINGUARD MT的车载ATP和ATO功能。
二、系统功能系统的功能包括ATS功能、联锁功能、ATP/ATO功能、列车检测功能、试车线功能、培训和模拟功能。
1.ATS功能ATS除了自动进路排列(ARS)功能、自动列车调整(ATR)功能、列车监督和追踪(TMT)、时刻表(TIT)、控制中心人机接口(HMI)和报告、报警与文档等主要功能外,还改进和增加了以下功能:在CTC通信级使用双向通信通道;在ATS后备模式下车站级可以输入车次号;适应移动闭塞的控制要求;TRC(列车进路计算机)取代RTU的自动进路排列功能;提供独立的冗余局域网段;在ATS显示列车状态信息;与MCS(主控系统)的接口;与车辆段联锁的接口;提供操作日志(含故障信息)的归档功能;设两个控制中心;车辆段调度员ATS工作站进行出库列车自动预先通知,在规定时间无列车在车辆段转换轨时自动报警。
简述CBTC的基本原理及其应用1. 概述CBTC(Communication-Based Train Control)是一种基于通信的列车控制系统,采用了现代化的通信技术和计算机技术,用于实现列车的自动控制和监控。
CBTC不仅可以提高铁路运输的安全性和效率,还能提供更高水平的列车运行灵活性和可靠性。
本文将简要介绍CBTC的基本原理以及其应用领域。
2. CBTC的基本原理CBTC系统由车载设备和地面设备两部分组成,通过无线通信进行数据传输和指令下达。
其基本原理包括以下几个方面:2.1. 区间划分CBTC系统将线路划分为多个区间,每个区间包含一个或多个用于监控和控制列车运行的设备。
实时监测每个区间的信号状态和列车位置,以保持列车之间的安全间距。
2.2. 列车定位通过车载设备和地面设备之间的无线通信,CBTC系统可以实时获取列车的位置信息。
车载设备利用传感器获取列车的坐标和速度等数据,并传输给地面设备进行处理和记录。
2.3. 数据处理和分析地面设备通过接收和处理来自车载设备传输的数据,实时计算列车的运行状态和预测列车的行为。
根据列车位置和速度等信息,地面设备可以动态调整列车的运行模式,以确保列车的安全和效率。
2.4. 通信与指令下达CBTC系统通过无线通信传输数据和指令,地面设备可以向车载设备发送运行指令,包括限速命令、信号控制等。
车载设备接收到指令后,根据指令进行相应的列车运行控制。
这种双向通信保证了列车与地面系统的实时互动。
3. CBTC的应用领域CBTC系统广泛应用于各种铁路运输环境中,具有以下几个主要应用领域:3.1. 地铁和轻轨系统CBTC系统在地铁和轻轨系统中的应用最为广泛。
由于CBTC能够提供更高水平的列车运行灵活性和可靠性,因此可以帮助地铁和轻轨系统提高运行效率,并减少拉车间距,增加运输能力。
3.2. 高速铁路CBTC系统也被广泛应用于高速铁路系统。
通过实时监测列车运行状态和调整列车运行模式,CBTC可以提高高速列车的安全性和稳定性。
城市轨道交通基于通信的列车运行控制系统(CBTC)互联互通系统规范编制说明一、任务来源和协作单位本系列规范由中国城市轨道交通协会技术装备专业委员会牵头,组织部分城市轨道交通业主单位、北京交通大学、交控科技股份有限公司、北京全路通信信号研究设计院集团有限公司、中国铁道科学研究院、株洲中车时代电气股份有限公司、浙江众合科技股份有限公司等设备厂商,于2014年开展组织规范编制工作。
本标准由中国城市轨道交通协会技术装备专业委员会提出,由中国城市轨道交通协会归口。
参编单位:重庆市轨道交通(集团)有限公司重庆市轨道交通设计研究院有限责任公司北京城建设计发展集团股份有限公司北京交通大学交控科技股份有限公司北京全路通信信号研究设计院集团有限公司中国铁道科学研究院集团有限公司株洲中车时代电气股份有限公司浙江众合科技股份有限公司中铁检验认证中心本系列规范从2014年起,组建了部分业主单位和设计院组成的专家评审组,审核了规范编制各个阶段的文稿和对做出重要的技术决策进行评审,这些单位包括:北京地铁运营有限公司北京市轨道交通建设管理有限公司上海申通地铁集团有限公司上海申通轨道交通研究咨询有限公司广州地铁集团有限公司深圳市地铁集团有限公司重庆市轨道交通(集团)有限责任公司南京市地铁建设有限责任公司武汉地铁集团有限公司青岛地铁集团有限公司长沙市轨道交通集团有限公司中铁第四勘探设计院集团有限公司规范编制人员按组织架构划分,每个组别配有组长、副组长及组员若干。
组织架构图如下:该城市轨道交通信号系统系列规范包括系统、接口、测试、工程实施等内容,要求做到整体规划,点面结合,分步实施;依托重庆轨道交通二轮建设4号线、5号线、10号线、环线互联互通国家示范工程项目,分阶段逐步推行。
二、标准编制的目的和意义我国的城市轨道交通已进入了一个快速发展期,从运营方面看,截至2016年末,中国大陆地区共30个城市(开通城轨交通运营,运营线路133条,总长度达4152.8公里。
移动闭塞移动闭塞(Moving Block)系统是一种采用先进的通信、计算机、控制技术相结合的列车控制系统,国际上又习惯称为基于通信的列车控制系统CBTC(Communication Based Train Control)。
在铁路上尚无应用实例,在城市轨道交通中运用较多。
IEEE将CBTC定义为:利用高精度的列车定位(不依赖于轨道电路)双向连续、大容量的车-地数据通信,车载、地面的安全功能处理器实现的一种连续自动列车控制系统。
CBTC信号系统能够基于通信对列车进行定位进而实现列车的移动闭塞功能。
所谓闭塞就是指利用信号设备把线路人为地划分成若干个物理上或逻辑上的闭塞分区,以满足安全行车间隔和提高运输效率的要求。
目前,信号闭塞原则是按照ATP/ATO制式来划分的,基本上可以分为三类,即:固定闭塞、准移动闭塞和移动闭塞。
随着地铁列车行驶速度不断提升,目前最高速度已达到120Km/小时,如何在高速环境下确保运营安全,缩短行车间隔,提高运营效率,这对地铁车辆、信号系统、通信系统等都提出了极高要求,从最初的固定闭塞到准移动闭塞,再到现在最先进的基于通信的列车控制 CBTC移动闭塞系统的应用,信号系统的持续改进是推动列车提速、保障行驶安全的最关键技术。
与传统固定闭塞、准移动闭塞相比,基于无线通信的移动闭塞系统通过部署在列车上以及轨道旁的无线设备,实现了车、地间不中断的双向通信,控制中心可以根据列车的实时速度和位置动态计算和调整列车的最大制动距离,两个相邻列车能以很小的间隔同时前进,从而提高运营效率,目前所有国内新建地铁线路均采用CBTC信号系统。
移动闭塞的想法产生于60年代,由于当时技术条件的限制,难以变成现实。
到了80年代,计算机技术和通讯技术的飞速发展,为移动闭塞系统的实现创造了条件。
近年来,各国相继投进气力研制基于通讯的列车控制系统CBTC,具有代表性的主要有法国国铁的ASTREE,日本铁道综合技术研究所的CARAT系统、欧洲铁道同盟研究所的ETCS系统和美国加拿大铁路协会的ATCS系统等。
CBTC系统概述基于通信的列车控制系统(CBTC)这一思想的萌芽出现在20世纪60年代,20世纪80年代初,国外开始系统地展开研究并进行阶段性测试,90年代开始进入试验段测试阶段。
1999年9月,IEEE将CBTC定义为:“利用高精度的列车定位(不依赖于轨道电路),双向连续、大容量的车-地数据通信,车载、地面的安全功能处理器实现的一种连续自动列车控制系统”。
定义中指出CBTC中的通信必须是连续的,这样才能够实现连续自动列车控制,利用轨间电缆、漏泄电缆和空间无线都可以实现车、地双向信息的连续传输。
借助先进的列车定位技术、安全处理器技术和无线通信技术,使得CBTC与传统基于轨道电路的列车控制系统相比,具有以下优点:(1)、通过整个系统提供可靠的检查与平衡手段,通过车-地间双向信息传输,实现对列车的闭环控制,从而大大降低认为错误的影响,系统的可靠性更高。
(2)、各级调度都可以随时了解区段内任意列车的位置、速度、机车工程及其他各种参数,利用上述信息,各级调度可以规范、协调地直接指挥行车。
(3)、车站控制中心依据列车状态及前车状态,结合智能技术调整列车运行,获得最佳区间通过能力,减少列车在区段内运行时不需要的加速、制动,增加旅客乘坐的舒适度。
(4)、区段内所有运行列车的各种参数(如:列车号、机车号、位置速度、工况、始发站、终点站、车辆数、载重量等自动的发给各种管理系统,如:TMIS、DMIS,不需要人工键入,从而可以避免对参数的漏键、错键、迟键和其他认为的错误,将以上控制和管理紧密结合,实现铁路信息化。
(5)、减少沿线设备,设备组要集中在车站及机车上,减轻设备维护和管理的劳动强度,受环境影响小(如:可减少雷击等现象的干扰和损伤在遭受自然灾害或战争破坏后,易恢复运行。
(6)、可以实现移动闭塞。
CBTC工作原理系统结构
CBTC(Communication-Based Train Control,基于通信的列车
控制)是一种先进的列车控制系统,它采用了多个通信技术和算法来实现列车控制和信号传输。
CBTC工作原理和系统结构
如下:
1. 数据通信:CBTC系统采用无线数据通信技术来传输列车位置、速度、状态等信息。
常见的通信技术包括Wi-Fi、无线传
感器网络等。
2. 轨道设备:CBTC系统包括在轨设备,如轨道信号机、传感
器等,用于检测和监测列车的位置、速度、状态等信息,并将其传输给控制中心。
3. 列车设备:列车上安装有CBTC设备,它能够接收轨道设
备传输的信息,并根据这些信息控制列车的运行状态,如速度、加速度等。
4. 控制中心:CBTC系统的控制中心负责管理整个系统,并与
列车设备、轨道设备进行通信,以确保列车的安全运行。
控制中心使用算法来计算列车的轨道位置、运行速度,并将控制信号发送给列车设备。
5. 系统安全:CBTC系统具备多重安全保护措施,如故障检测
和容错机制,以确保列车的安全运行。
当系统出现故障时,CBTC系统能够快速切换到备份系统以保持列车控制。
总之,CBTC是基于通信技术的列车控制系统,它通过无线数据通信、轨道设备、列车设备和控制中心之间的相互作用,实现了对列车运行的精确控制,提高了列车的安全性、运行效率和运行能力。
cbtc名词解释
CBTC全称为“Communication-BasedTrainControl”,即基于通信的列车控制系统。
它是一种现代化的列车运行控制技术,采用无线通讯和计算机技术进行列车控制和监测。
CBTC系统可以实现列车的自动化驾驶、车辆位置确定、列车速度控制、列车间隔控制等功能。
CBTC系统通常由以下几个部分组成:
1. 车载设备:包括车载控制器、车载通信设备、车载位置检测设备等。
2. 基站设备:包括地面控制中心、车站控制系统、区间控制站等。
3. 通讯网络:包括无线通讯网络和有线通讯网络。
CBTC系统具有以下几个优点:
1. 提高列车的运行效率和安全性,缩短列车间隔,增加列车运行的容量和密度。
2. 减少人为操作失误和技术故障的发生,提高列车运行的稳定性和可靠性。
3. 可以适应复杂的地形和环境,如弯道、山区、隧道等,提高列车运行的适应性和灵活性。
4. 提高列车运行的舒适性和乘客的满意度,减少列车的运行噪音和振动。
CBTC系统在城市轨道交通、高速铁路等领域有着广泛的应用,
已经成为现代化列车运行控制的主流技术之一。
简述CBTC的工作原理及其应用1. CBTC概述CBTC(Communication-Based Train Control)是一种基于通信技术的列车控制系统,它在列车和信号系统之间使用无线通信技术进行数据传输,实现对列车的高度自动化控制。
CBTC通过实时监控列车位置和运行速度,提高了列车运行的效率和安全性。
2. CBTC的工作原理CBTC的工作原理可以概括为以下几个步骤:2.1 列车定位CBTC系统使用各种传感器和定位技术来准确监测列车的位置。
这些传感器可以是轨道侧安装的设备,也可以是装在列车上的设备。
列车位置的准确测量对CBTC系统的正常运行至关重要。
2.2 数据通信CBTC系统使用无线通信技术,在列车和信号系统之间传输数据。
这些数据包括列车当前的位置、速度、目标站点等信息。
通过实时传输数据,CBTC系统能够迅速做出调度决策,提高列车运行的灵活性和效率。
2.3 列车控制CBTC系统根据接收到的数据和预设的列车运行规则,控制列车的运行。
它可以自动控制列车的加速、减速、停车等操作,以保证列车在安全范围内运行。
CBTC系统还可以根据实时交通情况做出决策,优化列车的调度,减少延误。
2.4 安全保护CBTC系统具有多重安全保护机制,以确保列车运行的安全性。
例如,CBTC系统可以监测列车与其他列车之间的最小安全间距,并在接近危险情况时发出警报。
同时,CBTC还可以监测电力供应、信号灯等设备的状态,及时发现并解决潜在的故障。
3. CBTC的应用CBTC系统已广泛应用于城市轨道交通系统,并取得了显著的效果。
以下是CBTC在交通领域的主要应用:3.1 增加运行容量CBTC系统可以提高列车运行的效率,减少车辆之间的最小间距,从而增加线路的运行容量。
通过实时调度和自适应控制,CBTC系统能够更有效地利用轨道资源,减少拥堵和延误。
3.2 提高安全性CBTC系统具有高度自动化的列车控制功能,可以实时监测列车的位置和运行情况,并进行精确的调度。
基于通信的列车控制系统CBTC1 CBTC的发展背景近20年来,国际上普遍采用“基于数字轨道电路的准移动闭塞”作为ATC的主要制式。
由于这种制式具有较高的可靠性、合理的性价比,已经具有充分的运行经验,其列车运行间隔(100-150s)已能满足绝大多数轨道交通运营部门的要求,因此,这类系统至今仍是轨道交通建设的首选制式。
然而,随着轨道交通的发展,这类制式的弊病也已日益凸显。
弊病之一:由于目前世界上各种准移动闭塞的信息传输频率、通信协议等均不一致,导致了在一个城市或一个地区的轨道交通网中各条线路的列车不能实现联通联运。
弊病之二:大多数基于数字轨道电路的准移动闭塞,为了实现调谐和电平调整,不得不在钢轨旁侧设置“轨旁设备”,而这对于轨道交通的日常维护工作是非常不利的。
弊病之三:由于以钢轨作为信息传输通道,因此传输频率受到很大的限制,导致车一地之间通信的信息量较低。
此外,其传输性能受钢轨中的牵引回流、钢轨之间的道床漏泄以及钢轨下面的防迷流网的影响很大,而导致传输性能不够稳定。
弊病之四:“准移动闭塞”距真正意义上的“移动闭塞”还有差距,因此,列车运行间隔的进一步缩短和列车运行速度的提高都将受到限制。
所以,从20世纪70年代末到80年代,工业发展的国家对开发以通信为基础的列车运行控制系统感到兴趣,发展十分迅速,这种系统以通信的方式来实现对列车的运行控制,为了表达方便,从20世纪末起,在很多国际会议和论文期刊上开始用一个统一的名字来表达:基于通信的列车控制系统(communication based train control system CBTC),假如说基于轨道电路的列控系统(TBTC)是从19世纪末开始从有到无,到蓬勃发展,构成列车运行控制的第一阶段,则基于通信的列车控制系统(CBTC),标志着构成一个新的发展阶段或新的时代。
由于它的通信容量的大幅度提高,而且实现了车地之间的双向通信,也可进一步应用智能技术,使它迅速发展了起来。
2 CBTC的定义利用高精度的列车定位(不依赖于轨道电路),双向连续、大容量的车一地数据通信,车载、地面的安全功能处理器实现的一种连续自动列车控制系统。
CBTC 的定义可以通过它的总特点来描述,即利用无线通信媒体来代替轨道电路达到车一地之间的信息传输,而在此基础上构成的列车运行控制系统,都可称为CBTC系统。
3 CBTC系统的信息传输3.1 查询-应答器查询-应答器是一种采用电磁感应原理构成的高速点式数据传输设备,在特定地点实现与地面间的相互通信。
地面的应答器有有源的和无源的两类。
无源应答器:无源应答器在其内部存储器按协议以数码形式存放基础设施数据(限速、线路坡度、线路结构数据等)。
列车驶过无源应答器时,车载应答器首先以一定的频率通过电磁感应的方式将能量传递给地面应答器;地面应答器接收能源后驱动逻辑电路,将存储信息通过天线发送给车载查询器。
有源应答器:有源的应答器由线路侧编码器单元写人运行指令和轨道数据信息,利用自己的能源发送信息。
这种方式最大的缺点是点式传输。
3.2 轨道间交叉回线(LOOP)在两轨间铺设交叉型感应回线,一线固定在轨道中央的道床上,另一线在钢轨的腰部下方,每隔25m(或50m)交叉一次,中央回线就像一个天线,当列车驶过一个交叉点时,利用检测信号电压过零变化引发地址码加1,由中央机车控制中央根据地址码计算出列车的地理位置。
交叉回线不仅可以用于列车定位,也可以作为列车与地面之间的双向通信媒体,得到1.2kbit/s的传输速率。
3.3 漏泄电缆当控制中心发射出的电磁波沿电缆导线传输时,在电缆内传输的电磁波从外导体槽孔辐射到周围空间在其外部产生漏泄场,因而车载设备能够接收到地面发送的信息;同样,车载设备发出的电磁波,在电缆外部产生漏泄场,也会藕合到电缆内,实现与控制中心通信。
3.4 GSM-R(Global System for MobileCommunication-Rail)从集群通信的角度来看,GSM-R是一种数字式的集群系统,能够提供无线列调、编组调车通信、应急通信、养护维修组通信等语音通信功能。
利用GSM-R平台的数字传输能力,能传输列车诊断数据,提供货运信息、车载旅客信息服务和其他增值服务等。
GSM-R能满足列车运行速度为0-500km/h的无线通信要求,安全性好,可作为信号及列控系统的良好传输平台。
4 CBTC系统原理4.1 CBTC系统的分类4.1.1 从闭塞分区的实现来分类:(1)基于通信的固定自动闭塞运行控制系统基于通信的固定自动闭塞运行控制系统(CBTC-FAS(Fixed Auto-block System))表示闭塞分区是固定不变的,它像TBTC-FAS一样,闭塞分区是通过区间牵引计算来求得其长度,而CBTC-FAS与TBTC-FAS的根本区别是前者采用双向通信技术来达到车-地之间的信息交换。
如下图为CBTC-FAS的信息传输图:在CBTC-FAS系统中还有用轨道间交叉感应电缆,以下是示意图。
(2)移动自动闭塞运行控制这类系统也有闭塞分区,此时闭塞分区有下列特点:闭塞分区长度是可变的,它是依据列车本身参数及其所在地段参数实时计算出来的;闭塞分区随列车运行而移动;在CBTC-MAS中闭塞分区已经不再应用地面信号,而且也不需要地面信号,它在车载设备系统显示屏上距前行列车尚有多少距离,或距离进站的距离,等等。
如下图为移动闭塞列控原理:4.1.2 根据CBTC中车-地之间通信方式不同分类采用全程移动无线通信方式采用轨道交叉电缆方式采用漏泄电缆或漏泄波导方式采用查询-应答器方式采用卫星通信方式4.1.3 根据CBTC应用控制技术水平的高低分类(1)采用无线数据电台进行列车与车站之间双向通信来构成CBTC 的低级系统——CBTC-半自动闭塞系统。
(2)采用应用技术水平较高的CBTC系统,例如,CBTC-MAS 系统等。
5 CBTC系统的组成与结构5.1 系统结构CBTC系统是一个连续数据传输的自动控制系统,利用高精度的列车定位(不依赖于轨道电路),实现双向连续、大容量的车-地数据通信,能够执行列车自动防护(ATP)、列车自动运行( ATO )以及列车自动监控(ATS)。
CBTC 系统主要由移动设备(车载设备)、轨旁设备、通信网络、控制中心组成。
如下图为CBTC系统框图:无线CBTC采用无线通信系统,通过开放的数据通信网络实现了列车与轨旁设备实时双向通信,信息量大,并通过采用基于IP标准的列车运行控制结构,可以在实现列车运行控制的同时附加其他功能(如安全报警、员工管理及乘客信息发布等)。
调度控制中心DCC ( Dispatch Control Center )控制多个车站控制中心SCC ( Station Control Center),实现相邻SCC之间的控制交接。
SCC通过管辖范围内的多个基站BS(Base Station)与覆盖范围内的车载设备OBE ( On Board Equipment)实时双向联系。
5.2 系统组成CBTC系统的组成可以分为列车控制和信息传输两大部分:(1)列车控制部分为ATC系统,包括ATP、ATO、ATS三个子系统,完成列车状态信息以及数据信息的处理,并控制列车运行。
(2)信息传输部分采用无线通信系统,进行连续双向的车一地通信,完成列车向地面控制设备传递列车的位置、速度以及其他状态。
6 CBTC系统中关键技术(1)列车定位技术:判明被控列车现在究竟在哪里?以便从此构成动态闭塞区间。
在TBTC系统中,列车的位置只是靠闭塞分区的占用来粗略的定位,即一旦列车进入某一个闭塞分区,不论此闭塞分区的长度,或甚至列车在运行中跨占有两个闭塞分区,对TBTC系统系统而言,它只知道列车占用闭塞分区,不再追问列车是在闭塞分区的头部还是尾部,所以它只是粗略的定位列车信息,这影响了运输效率,但在CBTC中则不然,CBTC系统能计算出它现在据前方列车尾部还剩多少距离,或在距进站信号多少米,从此可以计算出本列车现在应是加速还是减速,还是保持恒速,是继续前进还是制动。
(2)列车-地面之间双向通信技术:它不同于一般通信,因为它要传输的是高可靠重要数据,其内容涉及人命财产,而且不能拖延时间,因为列车一直处于动态之中。
(3)列车完整性检测:因为在不用轨道电路之后,一定要用新的技术方法测量列车是否完整,一旦发生列车中间分离,则对后半截列车分开而失去控制能力时,就有可能发生重大事故。
7 CBTC系统的具体功能CBTC整个系统包括“CBTC地面设备”和“CBTC车载设备”,地面和车载设备通过“数据通信网络”连接起来,构成系统的核心。
下图为典型的CBTC系统的基本功能框图:CBTC的具体功能如下:(1)列车位置,速度以及方向决定CBTC系统需要决定每辆列车的头部以及尾部的位置,误差在10英尺(3.048m)以内;CBTC系统需要决定每辆列车的速度和方向,精度在2英里/小时(3.22km/h)内。
(2)安全的列车间隔每辆配有CBTC的列车在CBTC区域内运行时将拥有一个移动权(MAL) ,这是根据条件实时计算出来的。
列车的MAL 计算是基于列车的安全刹车模式的。
(3)超速防护CBTC 超速防护用于防止列车速度超过最大允许速度。
如上所述,列车允许的最大速度是使得列车能够安全停在前面列车安全距离的速度。
(4)零速度探测这项功能的主要目的是使得在规定时间限制内的一个非常规停车得到批准。
当列车速度高于“零速度”时,规定列车控制系统控制的车门是不允许打开的。
(5)车门开启控制连锁CBTC系统将禁止列车控制系统开启车门,除非同时满足以下条件:①列车处于零速度状态;②最小服务刹车程序在车门开启时起作用;③将要开启的车门位于“车门开启区域”。
(6)紧急制动根据应用设计,CBTC系统在情况需要时能够进行紧急刹车,并能够在条件不满足时制止紧急刹车程序的施行。
在大多数的应用中紧急刹车是在非常规停车末进行的,或者当非常规停车实施后列车刹车服务不能足够地减慢列车速度时进行。
8 CBTC的标准IEEE std 1473-1999车载单元间通信协议标准;IEEE Std 1474.1-1999CBTC性能及功能需求标准;IEEE Std 1475-1999车载控制功能及动力系统、制动系统的接口标准;IEEE Std 1482.1-1999车载事件记录仪标准;IEEE Std 1483-2000铁路运输控制处理器系统安全功能验证标准。
9 我国CBTC的发展历程1994-1998年,我国与瑞典Dalarna大学、Adtranz公司及瑞典国家铁路合作进行CBTC-MAS的可行性研究。
《无线列控系统发展动向调查报告》对国外CBTC技术的发展动向进行追踪,对各系统的安全性各系统的无线方式列控方式进行比较与研究。