《太阳光照图的解读》吉林省吉林市永吉县第四中学 王秋梅
- 格式:ppt
- 大小:314.50 KB
- 文档页数:13
光照图的判读原理及方法光照图由于观察角度不同,其在平面上的投影也就不同,因此光照图可以分为俯视图、侧视图、局部图、展开图、复合图等。
总之光照图复杂多样,千变万化,往往是高考学生能力考察的重要切入点。
一.细细体会光照图的三个要点:在光照图中往往会出现一个或几个至关重要的点,它们分别是直射点、交点、切点。
这几个点往往隐藏了经度、纬度、地方时等重要条件或特征,并且相互间存在一定的关系,它们是解题的关键点。
因此读光照图时,要紧抓这几个要点,挖掘隐藏条件或信息。
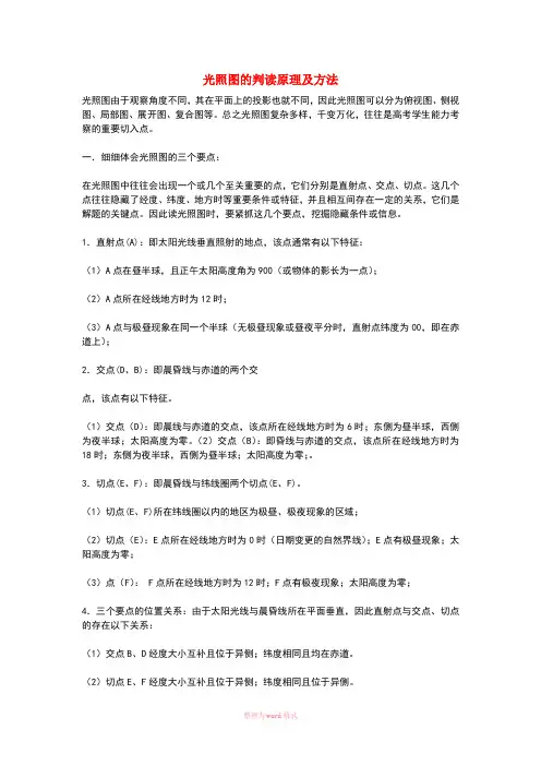
1.直射点(A):即太阳光线垂直照射的地点,该点通常有以下特征:(1)A点在昼半球,且正午太阳高度角为900(或物体的影长为一点);(2)A点所在经线地方时为12时;(3)A点与极昼现象在同一个半球(无极昼现象或昼夜平分时,直射点纬度为00,即在赤道上);2.交点(D、B):即晨昏线与赤道的两个交点,该点有以下特征。
(1)交点(D):即晨线与赤道的交点,该点所在经线地方时为6时;东侧为昼半球,西侧为夜半球;太阳高度为零。
(2)交点(B):即昏线与赤道的交点,该点所在经线地方时为18时;东侧为夜半球,西侧为昼半球;太阳高度为零;。
3.切点(E、F):即晨昏线与纬线圈两个切点(E、F)。
(1)切点(E、F)所在纬线圈以内的地区为极昼、极夜现象的区域;(2)切点(E):E点所在经线地方时为0时(日期变更的自然界线);E点有极昼现象;太阳高度为零;(3)点(F): F点所在经线地方时为12时;F点有极夜现象;太阳高度为零;4.三个要点的位置关系:由于太阳光线与晨昏线所在平面垂直,因此直射点与交点、切点的存在以下关系:(1)交点B、D经度大小互补且位于异侧;纬度相同且均在赤道。
(2)切点E、F经度大小互补且位于异侧;纬度相同且位于异侧。
(3)直射点(A)与地方时为12时(或有极夜现象)的切点(F)经度相同。
(4)直射点(A)与两个交点(B、D)在经度上相隔900(5)直射点(A)与两个切点(E、F)在纬度上是相隔900,且纬度大小互余,直射点(A)与极昼现象在同一个半球(无极昼现象或昼夜平分时,直射点纬度为00,即在赤道上)。
浅谈地理教学中的太阳光照图知识摘要〕近几年地理高考几乎是题题必有图,新颖的图形成了考题的亮点,解读新图也就成为了解题的难点和关键。
特别是太阳光照图的变式图,由于这些图比较抽象,常常使我们考生无从下手,找不到解题的切入点,因而成为答题的障碍和深入分析的门槛。
如果我们能够换个角度去观察图,把陌生的新图转化为熟悉和直观的图,便可以化难为易。
所以这种题型主要考查了学生的读图、转图、识图、析图能力和对知识信息的准确提取能力。
针对这种状况,我个人根据近几年的教学实践总结了一些想法,仅供大家参考。
〔关键词〕光照图常规图变式图1 知识点要记牢、理解要透彻1.1 地球运动的基本形式:公转和自转。
方向、周期、公转角速度、自转角速度、公转线速度、自转线速度、地球自转和公转的关系、黄赤交角、太阳直射点在南北回归线之间的移动。
1.2 地球自转的地理意义:淤昼夜更替寅晨昏线寅晨昏线的特点寅晨昏线的综合运用;于地方时寅时区、区时寅地方时的计算寅区时的计算寅日界线;盂沿地表水平运动的物体发生偏移,北半球右偏,南半球左偏。
1.3 地球公转的地理意义。
昼夜长短的变化、正午太阳高度的变化、太阳高度与正午太阳高度的区别、不同地区太阳周日视运动规律。
1.4 光照图的判读。
判断南北极、判断节气,日期及太阳直射点的纬度、确定地方时、判断昼夜长短、判断正午太阳高度角。
1.5 晨昏线与经线和纬线。
根据晨昏线与纬线相交判断问题、根据晨昏线与经线相交关系判断昼长和夜长。
把课本上的三个光照图反复看,注意其特征,实际上就是三条线的关系,晨昏线与经线,与纬线。
纬线要侧重三条,赤道,及与晨昏线相切的两条,特别是两个切点。
经线:注意与晨昏线角度关系,及经过上边两个切点的经线———昼夜半球的中央经线。
2 掌握光照图的常规图形画法2.1 侧视图(作图要领:作大圆、赤道、地轴、晨昏线)。
如图所示:淤首先画赤道、南北回归线和极圈、地轴并在地轴上标上自转方向。
于找到直射点,然后把直射点与地心相连,并延长得到一直射光线。
太阳光照图解题思路归纳学会动笔画图、分析图,是解决光照图题目的有效办法,要学会利用端点为180°,中间0°的经线轴计算时间,标出东、西经,可以减少误差和增加直观性,1、基本图中,侧视图画出晨线或者昏线,注意晨昏线与太阳光线垂直,表示出昼夜状况,还原到基本图,增加解题的直观性,如果叙述中提到的时间为12时之前的任一时刻,均为日出,画晨线图,叙述提及的为12点之后的时刻均为日落,画昏线图。
晨线上的点同时看见日出,昏线的点同时看日落。
2、画出晨昏线后,根据地球自转方向确定时间(晨线与赤道交点为6时,昏线与赤道交点为18时)图示日期定点到12时的经线上,再找出0点位置。
如果给出的是极地俯视图,首先确定准地球的自转方向,然后根据上述方法确定时间和日期。
3、如果给的是局部图,首先判断是侧视图还是俯视图,侧视图基本判断方法不变,记住地球的自转方向就是自左向右。
如果是俯视图的局部,(此时找不到晨、昏线与赤道的交点)就做昼夜半球的中分线,平分昼半球的是12时,平分夜半球的是0时。
4、如果给的是不同日期字样的问题,就找0时,在端点为180°的数轴上找到0时的位置,算出经度与时间差;在给定某某地日出时北京时间字样的题目,要先计算出昼长时间,再利用白昼关于12点对称的原理找到当地地方时的日出时间,然后根据北京时间与地方时的日出时间差,求出当地经度。
(日出+日落=24,日落—日出=白昼长)在给出的两个不同日期分布图上,看准地球自转方向,日期倒退的分界线为180°(同时反向延长找到0°经线),日期自然递进的为0点。
5、利用昼夜长度比较纬度高低,就是与12做差,(昼夜无所谓)差值越大纬度越高(原理是赤道昼夜等长,纬度越高,昼夜长短变化越大)6、昼夜长短的最值出现在冬夏至,回归线以内的地点在太阳直射时也不是昼夜最长(最短)的时候。
7、同一纬线上日出、日落、昼夜长短、季节正午太阳高度都一样,要学会根据题目的已知条件确定太阳直射点的位置及移动方向,进而确定昼夜的变化。
浅谈太阳光照图的判读作者:刘西国来源:《新校园·学习版》2009年第06期考点概述太阳光照图的判读是高中地理的一个重点,同时也是一个难点。
太阳光照图形态各异,包含的知识点非常密集,是考查地球运动及相关知识的载体。
太阳光照图学生在判读时往往感到难度较大,宜结合典型题例和变式图讲透地理原理和规律,引导学生树立空间思维意识,将光照平面图想象成一个完整的立体图,再结合所学的基本原理进行分析推导,就能使这类判读问题化难为易。
高考中经常考查到不同地点的节气、公转(自转)线速度大小、昼夜长短情况、正午太阳高度、建筑物影子朝向及长短、地理方位、地方时的计算、气候特征等。
方法点拨判读时掌握正确的思路和方法是很必要的,以下是几个考查点的判读方法:一、南北极的判读:1、侧视图通常是上北下南。
2、从自转方向看,逆时针方向为北极,顺时针为南极。
3、从经度数排列看,自转方向与东经度增大的方向一致。
二、经纬度的判读:顺着地球自转方向,经度数值逐渐增加的为东经度,经度数值逐渐减少的为西经度;纬度数向北逐渐增加的为北纬,纬度数向南逐渐增加的为南纬;夏至日直射的纬度是23°26ˊN,冬至日直射的纬度是23°26ˊS,春秋分日直射的纬度是0°纬线。
另外可根据时区来计算经度:中央经线的经度数是15的整数倍,即用所在的时区数乘以15就是该时区中央经线的经度数。
三、晨昏线的判读:晨昏线又叫晨昏圈,是昼半球和夜半球的分界线。
基本特点是:二分日与经线重合、与纬线垂直;二至日与经纬线斜交,晨昏线所在平面永远与太阳光线垂直。
顺着地球的自转方向由昼半球进入夜半球的分界线是昏线,由夜半球进入昼半球的分界线是晨线。
即顺着地球的自转方向,晨线以东为昼半球,以西为夜半球。
昏线以东为夜半球,以西为昼半球。
四、太阳直射点与节气的判读:主要靠晨昏线的位置来判断,若晨昏线经过南北两极点,则为二分日,太阳直射在赤道和地方时为12时经线的交叉点上;若晨昏线与南北极圈相切,分两种情况:一是北极圈至北极点全在昼半球,为夏至日,太阳直射点在北回归线与地方时为12时经线的交叉点上;二是南极圈至南极点全在昼半球,为冬至日,太阳直射点在南回归线与地方时为12时经线的交叉点上。
胶州四中示范课教学案课题:光照图的判读和应用课题研究:指导学生如何识图、分析图和应用图中信息,从而提高学生的地理思维能力和图的应用能力。
教学目标:㈠知识与技能1、掌握二分二至日特殊日期的光照图(包括基本的侧面图和俯视图)。
2、掌握二分二至日正午太阳高度和昼夜长短的确定和变化规律。
3、通过读图、分析等活动,提高学生运用地图因素获取地理知识的能力。
㈡过程与方法1、通过分析地球不同纬度地带正午太阳高度变化和昼夜长短变化,进一步提高学生的地球空间思维能力。
2、通过观察或练习,提高学生运用科学准确的语言表达地理现象、概括地理特点的能力。
3、通过例题讲解分析,培养学生如何从图中提取隐性信息作为已知信息,从而提高学生综合分析问题的能力。
㈢情感态度与价值观1、培养学生爱科学、学科学的兴趣和理论联系实际的思维方法。
2、树立辩证唯物主义宇宙观,认识宇宙是运动的,运动是绝对的,静止是相对的,运动与静止是统一的唯物主义观点。
教学内容分析:必修Ⅰ第一章宇宙中的地球是整个高中阶段的难点,也是高考必考内容之一,地球运动又是难点中的重点,光照图的识别及应用又是高考考查本章内容的载体,显得更为重要。
教学用品:多媒体教学过程:一、太阳光照图的判读1、侧视图:2、俯视图:二、太阳光照图的应用(一)主要的类型侧视图:例1:读下面的光照图完成下列要求。
(1)在北极点上空适当位置,用箭头表示地球自转方向;该图是日的光照图(2)这一天,正午太阳高度从______向南北两极方向_____,北极圈及其以北出现_____现象,与C点地方时相同的是_______。
(3)图中A、B两地中四季变化较明显的是____地,位于热带的是_____。
练一练:读某时刻光照图,阴影表示黑夜半球,回答下列问题(1)该图是__________日的光照图,(2)此时,晨昏线与某一经线圈相重合,其中晨线的经度是_ 昏线的经度是。
(3)此时,太阳直射P、Q两点中的_____点,其经纬度为______。
高考地理重难点突破:光照图的解读(以北半球夏至日为例)图1为一幅北半球夏至日(6月22日前后)光照的立体图,是顺着太阳平行光线的一种三维空间透视图形,可以完整地呈现昼半球与夜半球、晨线与昏线、昼弧与夜弧的分布状况。
通常在这种图上,通常经线为相交于极点的弧线(除过圆心的经线为直线),纬线为一组平行的椭圆弧线。
这种透视立体光照图,可以帮助我们展开广阔的全境式的空间想象,可以呈现出各相关要素之间的空间位置关系,线条清晰很好解决了文科学生空间立体感不强的不足,从而也很大程度上降低学生学习相关知识的难度。
【原理剖析】透视光照图中(如图1)的线、点、面、角等内容较多:①特殊点:四至点A、B、C、D,是太阳光线照射范围的边界点;南北极点N、S;太阳直射点M。
②线:平行的太阳光线及照射至四至点A、B、C、D的照射覆盖范围。
③面及面与面相互关系:赤道面、晨昏圈、经线圈、纬线圈,晨昏圈与赤道面相交于C、D两点;晨昏圈与出现极昼和极夜的纬线圈相切,其切点为A、B两点。
④角:A、B两点所在的纬线圈的纬度值与直射纬线圈的纬度值互余;C、D两点所在经线与直射经线的经度差为900。
⑤方向:以北极点为中心的俯视图地球自转方向为逆时针,以南极点为中心的俯视图地球自转方向为顺时针。
通过上述原理剖析,让学生清楚要素之间内在相互关系,很容易抓住光照图中“特殊点、线、面、角、方向”等这些关键,借此这些关键,可以把立体图转化为我们所熟悉的常规图,帮助学生理解相关原理,也可以为解决相关题型找到思维的突破口。
同时要求学生在平时学习过程中,不仅仅要把握教材,固化自己的基础,而且还要通过基础活化自己的思维、激发自己的思维。
从而才能优化知识迁移衍生,提高自己的解题能力。
【深度链接】一、等太阳高度线图的判读等太阳高度线图是用等太阳高度线(由太阳高度角相等的各点连接而成的线)来反映某一时刻太阳高度的全球时空分布状况。
其实质是以太阳直射点为中心的昼半球俯视图。
浅谈太阳光照图判读的教学心得
任影
【期刊名称】《兵团教育学院学报》
【年(卷),期】2006(016)005
【摘要】@@ 一、明确信息rn本节内容中应用较多的是太阳光照图,在做这一类读图分析题时要首先明确几点:rn1.明确所给图的时间:即太阳直射于哪一个半球的哪一个纬度位置,是在几月份?
【总页数】2页(P77-78)
【作者】任影
【作者单位】新疆兵团农七师126团中学,新疆,奎屯,833200
【正文语种】中文
【中图分类】G633.55
【相关文献】
1.太阳光照图综合判读技法 [J], 宋立明
2.太阳光照图的判读 [J], 张清华
3.运用常规图妙解变式太阳光照图 [J], 徐亚辉
4.据图识天气,判读有方法——如何判读高考地理中常见的天气系统 [J], 丁翼飞;
5.太阳光照图的判读 [J], 潘佃献
因版权原因,仅展示原文概要,查看原文内容请购买。
关于高中地理太阳视运动图的理解及相关问题的解答技巧江西省宜春中学高三年级肖云文科学生在学高中自然地理太阳视运动图相关知识点时,总觉得很难学,像在听天书。
其实,除了学生本身的素质有待加强外,地理教师在教学时方法使用不当也有不可推卸的责任。
首先,要让学生知道什么是太阳视运动图,而在讲太阳视运动图之前,要先让学生知道天球这一概念。
所谓天球,指以观测者为球心,问外以无限长为半径的球体,在该天球上,我们可以看到任何一个天体的投影,当然太阳的投影也在其中。
那么,观测者在地球上看到太阳在天球上的运动,即为太阳的视运动。
在太阳视运动图上,我们可以确定一个地方的日出、日落方位,昼夜长短的情况,以及中午时太阳所在天空的方位。
其次,在分析太阳视运动图时,要具体地方具体分析。
下面我们以40oN 某地为例来说明一下如何通过太阳视运动图来确定该地的日出、日落方位,昼夜长短情况,及正午时刻太阳所在天空的方位。
以上举例我们发现,直射点在北半球时,40oN 地区日出东北,日落西北,直点在南半球时,40oN 地区日出东南,日落西南,而中午时刻,太阳始终在正南天空。
学生们自然就会问教师,是否可以得出以下结论:①只要直射点在北半球,则北半球各地日出东北,日落西北?②北半球各地正午时分太阳始终在正南(春、秋分日,太阳正东升起,正西落下,图中太阳视运动为半圆,所以昼夜平分。
正午时刻,太阳在正南天空。
)(夏至日,太阳东北升起,西北落下,图中太阳视运动大于半圆,昼长夜短。
正午时刻太阳在正南天空。
)(冬至日,太阳东南升起,西南落下,图中太阳运动轨迹小于半圆,昼短夜长。
正午时刻太阳在正南天空。
)天空?先来解答第一个问题。
如果我们把观测地纬度变为70oN ,则观测地看到的太阳视运动图为:通过以上分析,我们前面提出的第一个问题的答案应总结为:当直射点在北半球时,全球(除极昼、极夜地区外)日出东北,日落西北(极昼地区太阳正北升起,正北下降。
)以此类推,当直射点在南半球时,全球(除极昼,极夜地区外)日出东南,日落西南。
吉林省吉林市高考地理一轮专题第6讲光照图的判读姓名:________ 班级:________ 成绩:________一、单选题 (共7题;共24分)1. (6分) (2020高三上·桂林月考) 下图是以极点为中心的东半球图。
此刻,曲线MN上各点太阳高度为0°,MN与EP相交于N点;该季节,北美大陆等温线向南凸出。
读下图,回答下列各题。
(1)由图文信息可知()A . M位于N的西北方向B . 悉尼正值少雨的季节C . 此季节是南极考察的最佳时期D . 这一天甲地日出时刻早于乙地(2)图示时刻()A . 东经10°各地处于夜B . 澳大利亚与巴西不在同一日C . 全球属于夜的范围大于昼D . 地球位于公转轨道远日点附近2. (2分)读不同地点昼长随季节变化统计曲线图,图中a、b、c、d四地,自转线速度由快到慢依次是()A . a、c、b、dB . a、b、c、dC . d、c、b、aD . c、d、a、3. (4分) (2019高一上·佛山期中) 美国国家航空航天局(NASA)公布卫星观测结果,证实北京时间2017年10月4日20:07位于云南省香格里拉县城西北40千米处上空发生小行星撞击爆炸。
当地(100°E,28°N)某游客拍到了火流星照片并发到互联网,此后在疑有陨石坠落的地方掀起了寻宝(陨石)热。
据此完成下列小题。
(1) 10月4日该地昼长约11小时50分钟(昼长日变化约1分钟)。
某游客决定8日日出时出发寻宝,他出门时应该比4日日出时间()A . 提前约2分钟B . 推迟约2分钟C . 提前约4分钟D . 推迟约4分钟(2)事件发生后,万人闻讯前来“寻宝”,但至今尚未发现,推测原因不可能的是()A . 在大气层中燃烧成灰烬B . 地形崎岖复杂难以发现C . 已落入印度洋无法找到D . 空间视觉误差难以定位4. (2分) (2018高一上·南宁期末) 读日照图(阴影部分表示夜半球),完成下面小题。