江森IFC2020操作手册
- 格式:doc
- 大小:1.04 MB
- 文档页数:44
江森楼控操作说明一、操作界面说明双击桌面中的快捷方式,出现如下图1所示:在“Username”输入用户名,在“Password”输入密码,选择“Login”登入即可进入操作系统,如下图2所示:图中右上角的“Logout”为登出操作界面,点击此按钮界面就回到图1所示界面,“Exit”为退出操作界面,即关闭此界面。
楼控系统分为5部分,即:A塔、B塔、裙楼、地下和冷站,选择某个部分就可以实现对此部分的监控。
二、楼控监控设备说明楼宇自控监控的设备包括:通风系统,新风机组,定风量空调机组,变风量空调机组,内区VAVbox箱监控,外区风机盘管监控,公区照明系统,集水井高低液位及污水泵的监视和冷源系统的监视等;二、通风系统(1)图形界面启停设备,如下图3所示:右击启停出现下图4所示:选择“On”,点击“Send”,手自动信号显示“On”自动信号,即可远程启动机组;对于有变频控制的送、排风机组,右击图3中的变频控制如图5所示:在“Adjust”输入相应的数值,机组即可按照设定的数值运行,0%~100%对应0Hz~50Hz。
(2)设定时间表启停机组点击图中“时间表启停”,如图6所示:出现如图7所示界面:点击“Display Mode”的,选择“Weekly Schedule”点击“Edit”编辑就可以编辑周时间表,以后的每周都按照此时间表自动运行。
例如需将此风机周时间表启停时间段设置为周一到周五7:30-9:30、12:00-13:00、17:00-19:00开启,周六日风机不开,设置步骤如图8所示:选择“Weekly Schedule”周时间表,选择“Edit”编辑,点击图中“+”加号,出现“Define New Event(s)”定义新事件窗口,选择“All”即为周一到周日,“Hour”小时选择“00”,“Minutes”分钟选择“00”,“Value”值选择“Off”关命令,点击“Ok”确定按钮,即周一到周日全天全为关命令;再次点击图8中“+”加号,出现“Define New Event(s)”定义新事件窗口,选择“Mon-Fri”周一到周五,“Hour”小时选择“07”,“Minutes”分钟选择“30”,“Value”值选择“On”开命令,点击“Ok”确定按钮,即周一到周五风机7:30开,如图9所示;再次点击图8中“+”加号,出现“Define New Event(s)”定义新事件窗口,选择“Mon-Fri”周一到周五,“Hour”小时选择“09”,“Minutes”分钟选择“30”,“Value”值选择“Off”关命令,点击“Ok”确定按钮,即周一到周五风机7:30-9:30开,如图10所示;同样方法设置12:00-13:00和17:00-19:00两个时间段,最终时间表如图11所示;最后点击左上角“Save”保存。
前言 (4)1.1系统概述 (5)介绍 (5)系统主要组件 (6)1.2 用户登录和注销 (7)登录 (7)注销 (8)超时不活动注销 (9)退出 (9)1.3 用户界面 (10)介绍 (10)界面布局 (10)导航区 (11)导航区中的项目 (11)项目的状态符号 (11)用户定义的导航树 (12)未授权项目导航树 (12)显示区 (12)显示区的布局 (13)显示窗口中的页 (13)显示窗口中的按钮 (14)状态栏 (15)状态栏中的图标 (16)报警窗口 (16)用户界面诊断窗口 (17)电子签名(只限MVE) (17)查看项目数据 (17)修改项目 (18)删除对象/项目 (18)命令项目 (18)打印用户界面 (19)1.4 图形界面 (19)介绍 (19)显示图形 (19)监控设施 (20)1.5 个性化设 (21)介绍 (21)个性化设置的概念 (21)系统设置 (21)用户设置 (21)个性化设置对话框 (21)信息页(Information) (22)报警设置页(Alarm Settings) (22)图形设置页(Graphic Settings) (24)趋势设置页(Trend Settings) (25)显示设置页(Display Settings) (26)应用页(Applications) (27)电子签名设置页(Electronic Signature Settings) (28)注释设置页(Annotation Settings) (28)1.6全局搜索 (28)介绍 (28)全局搜索概述 (29)全局搜索查看器界面 (29)对象列表 (32)实施全局搜索 (32)停止搜索 (33)在搜索结果中选择对象 (33)从搜索结果中删除对象 (33)清除所有搜索结果 (33)向现有搜索结果中手动添加对象 (33)向现有搜索结果中添加新的搜索结果 (34)给分类搜索结果排序 (34)调整搜索结果表中列的顺序 (34)打印搜索结果表 (34)在搜索结果表中命令对象 (34)将搜索结果复制到剪贴板 (34)保存对象列表 (35)打开对象列表 (35)删除对象列表 (35)1.7 全局命令 (36)介绍 (36)全局命令概述 (36)全局命令对话框 (37)命令结果查看器 (38)发送全局命令 (39)使用命令结果查看器 (41)显示命令结果查看器 (41)在命令结果查看器中调整列的顺序 (41)打印命令结果 (41)将命令结果保存到文件中 (41)清除命令结果查看器 (42)1.8 报警和事件管理 (42)介绍 (42)报警和事件管理概述 (42)事件库 (43)默认目的地 (43)ADS/ADX事件信息转发 (44)事件信息的路由、过滤和目的地 (44)事件优先级 (45)通过报警窗口处理报警和事件 (45)打开或关闭报警弹出窗口 (46)事件查看器和事件信息 (46)查看报警事件 (46)在事件查看器中处理报警事件 (48)确认事件信息 (48)放弃事件信息 (48)打印显示的事件信息 (48)为生成事件信息的对象启动Focus视图 (48)启动与事件信息相关的图形 (49)事件信息注释 (49)添加注释 (49)创建注释 (49)查看注释 (49)1.9 时间表 (50)介绍 (50)时间表的概念 (51)日历 (51)时间表 (51)事件 (52)创建时间表 (52)查看及编辑时间表 (58)前言本文基于Metasys 系统扩展架构3.1 版本而写,您的系统可能会因为版本不同而与本文略有差异。
江森空调面板操作方法江森空调面板的操作方法如下:1. 开关机操作:首先,我们需要确认江森空调的面板上是否有一个开/关按钮。
如果有的话,按下这个按钮,空调会启动并显示相应的指示灯。
再次按下该按钮,空调会关闭。
2. 模式选择:在江森空调的面板上,通常有一个模式选择按钮。
按下这个按钮,可以切换不同的工作模式。
常见的模式包括制冷、制热、通风、除湿等。
根据需要,选择相应的模式。
3. 温度调节:空调面板上通常有一个温度调节按钮。
通过按下上下按钮,可以调节空调的设定温度。
增大温度值可使空调制热,减小温度值可使其制冷。
当空调达到设定温度后,它将自动保持该温度。
4. 风速调节:空调面板上通常有一个风速调节按钮,根据需要可以调节风速。
一般有自动、低速、中速、高速等选项。
自动模式下,空调会根据室内温度自动调节风速,其他模式下可以手动选择。
5. 定时开关机功能:江森空调面板上通常有一个定时器按钮。
通过按下该按钮,可以设置空调在指定的时间自动开关机。
这对于节省能源很有帮助,例如在睡觉前设置定时关机,可以防止浪费电力。
6. 舒适功能:一些高级款型的江森空调可能还具备舒适功能。
通过按下对应的舒适按钮,空调可以自动调整温度、风速等,以提供更为舒适的使用体验。
7. 温度显示:空调面板通常会显示当前室内温度和设定温度。
这可以让用户实时了解室内的温度状况,并作出相应的调整。
8. 故障显示:江森空调面板上通常还会有一个故障显示指示灯。
当空调出现故障时,该指示灯会亮起,提醒用户进行维修或咨询专业技术人员。
总结:以上就是江森空调面板的基本操作方法,具体操作方法可能因不同的款型和型号而有所不同。
提醒用户在使用过程中,应仔细阅读空调说明书,了解具体的操作方法和注意事项,以确保正常使用并提高空调的使用效果。
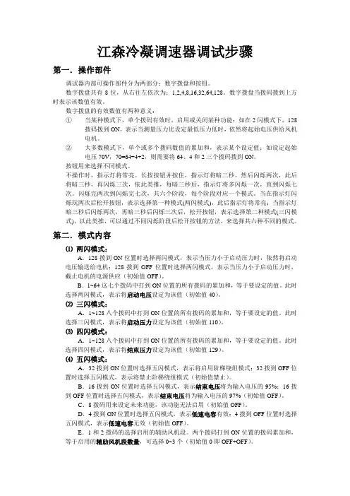
江森冷凝调速器调试步骤第一. 操作部件调试器内部可操作部件分为两部分:数字拨盘和按钮。
数字拨盘共有8位,从右往左依次为:1,2,4,8,16,32,64,128。
数字拨盘当拨码拨到上方时表示该数值有效。
数字拨盘的有效数值有两种意义:①当某种模式下,单个拨码有效时,启用或关闭某种功能;如在2闪模式下,128拨码拨到ON,表示当测量压力比设定最低压力低时,依然将起始电压供给风机电机。
②大多数模式下,单个或多个拨码数值的累加和,表示某个设定值;如设定起始电压70V,70=64+4+2,则需要将64、4和2三个拨码拨到ON。
按钮用来选择不同模式。
不操作时,指示灯将常亮。
长按按钮并按住,指示灯将暗三秒,然后闪烁两次,此后将暗三秒,再闪烁三次,依此类推,每暗三秒后,指示灯将多闪烁一次,直到闪烁七次。
闪烁完两次到闪烁完七次,共六个阶段,每个阶段对应一个模式。
当在指示灯闪烁玩两次后松开按钮,表示选择第一种模式(两闪模式),此后指示灯将常亮;当指示灯暗三秒后闪烁两次,再暗三秒后闪烁三次后,松开按钮,表示选择第二种模式(三闪模式)。
以此类推,可以通过不同闪烁阶段后松开按钮的方法,来选择共六种不同的模式。
第二. 模式内容⑴两闪模式:A.128拨到ON位置时选择两闪模式,表示当压力小于启动压力时,依然将启动电压输送给电机;128拨到OFF位置时选择两闪模式,表示当压力小于启动压力时,截止电机的电源供应(初始值OFF)。
B.1~64这七个拨码中打到ON位置的所有拨码的累加和,等于要设定的值。
此时选择两闪模式,表示将启动电压设定为该值(初始值40)。
⑵三闪模式:A.1~128八个拨码中打到ON位置的所有拨码的累加和,等于要设定的值。
此时选择三闪模式,表示将启动压力设定为该值(初始值110)。
⑶四闪模式:A.1~128八个拨码中打到ON位置的所有拨码的累加和,等于要设定的值。
此时选择四闪模式,表示将结束压力设定为该值(初始值129)。
江森楼控操作说明一、操作界面说明双击桌面中的快捷方式,出现如下图1所示:在“Username”输入用户名,在“Password”输入密码,选择“Login”登入即可进入操作系统,如下图2所示:图中右上角的“Logout”为登出操作界面,点击此按钮界面就回到图1所示界面,“Exit”为退出操作界面,即关闭此界面。
楼控系统分为5部分,即:A塔、B塔、裙楼、地下和冷站,选择某个部分就可以实现对此部分的监控。
二、楼控监控设备说明楼宇自控监控的设备包括:通风系统,新风机组,定风量空调机组,变风量空调机组,内区VAVbox箱监控,外区风机盘管监控,公区照明系统,集水井高低液位及污水泵的监视和冷源系统的监视等;二、通风系统(1)图形界面启停设备,如下图3所示:右击启停出现下图4所示:选择“On”,点击“Send”,手自动信号显示“On”自动信号,即可远程启动机组;对于有变频控制的送、排风机组,右击图3中的变频控制如图5所示:在“Adjust”输入相应的数值,机组即可按照设定的数值运行,0%~100%对应0Hz~50Hz。
(2)设定时间表启停机组点击图中“时间表启停”,如图6所示:出现如图7所示界面:点击“Display Mode”的,选择“Weekly Schedule”点击“Edit”编辑就可以编辑周时间表,以后的每周都按照此时间表自动运行。
例如需将此风机周时间表启停时间段设置为周一到周五7:30-9:30、12:00-13:00、17:00-19:00开启,周六日风机不开,设置步骤如图8所示:选择“Weekly Schedule”周时间表,选择“Edit”编辑,点击图中“+”加号,出现“Define New Event(s)”定义新事件窗口,选择“All”即为周一到周日,“Hour”小时选择“00”,“Minutes”分钟选择“00”,“Value”值选择“Off”关命令,点击“Ok”确定按钮,即周一到周日全天全为关命令;再次点击图8中“+”加号,出现“Define New Event(s)”定义新事件窗口,选择“Mon-Fri”周一到周五,“Hour”小时选择“07”,“Minutes”分钟选择“30”,“Value”值选择“On”开命令,点击“Ok”确定按钮,即周一到周五风机7:30开,如图9所示;再次点击图8中“+”加号,出现“Define New Event(s)”定义新事件窗口,选择“Mon-Fri”周一到周五,“Hour”小时选择“09”,“Minutes”分钟选择“30”,“Value”值选择“Off”关命令,点击“Ok”确定按钮,即周一到周五风机7:30-9:30开,如图10所示;同样方法设置12:00-13:00和17:00-19:00两个时间段,最终时间表如图11所示;最后点击左上角“Save”保存。
江森自控的面板操作方法
江森自控面板的操作方法如下:
1. 开关按钮操作:面板上通常设有各个设备的开关按钮,可以通过点击开关按钮来控制设备的开启或关闭。
开关按钮通常有两个状态,可以通过按钮的位置或图标显示当前设备的状态。
2. 拨动按钮操作:面板上可能还设有一些拨动按钮,可以通过拨动按钮来选择不同的模式或功能。
拨动按钮通常会有几个固定的位置,每个位置代表一种功能或模式。
3. 数字输入操作:面板上通常还有一些数字或文字输入的按钮,可以通过点击按钮来输入设定值或参数。
也可以通过面板上的滑动条或旋钮来调整设定值。
4. 程序设定操作:面板上可能还有一些程序设定的按钮,可以通过点击按钮来设定不同的程序或运行模式。
这些按钮通常会有一些预设的程序选项,可以根据需要选择相应的程序。
5. 倒计时设定操作:面板上可能还有一些倒计时设定的按钮,可以通过点击按钮来设定设备的开启或关闭时间。
可以根据需要设定相应的开启或关闭时间,设备在设定的时间到达时会自动执行相应操作。
6. 联动设定操作:面板上可能还有一些联动设定的按钮,可以通过点击按钮来设定设备之间的联动关系。
可以设定某个设备的开启或关闭会触发其他设备的相应操作,实现智能化的自动控制。
在操作面板时,需要注意遵循面板上的操作指导或使用说明,正确使用各个操作按钮,避免误操作或损坏设备。
前言 (4)1.1系统概述 (5)介绍 (5)系统主要组件 (5)1.2 用户登录和注销 (6)登录 (6)注销 (7)超时不活动注销 (8)退出 (8)1.3 用户界面 (8)介绍 (8)界面布局 (9)导航区 (10)导航区中的项目 (10)项目的状态符号 (10)用户定义的导航树 (11)未授权项目导航树 (11)显示区 (11)显示区的布局 (11)显示窗口中的页 (12)显示窗口中的按钮 (13)状态栏 (14)状态栏中的图标 (14)报警窗口 (15)用户界面诊断窗口 (15)电子签名(只限MVE) (16)查看项目数据 (16)修改项目 (16)删除对象/项目 (16)命令项目 (17)打印用户界面 (17)1.4 图形界面 (17)介绍 (17)显示图形 (17)监控设施 (18)1.5 个性化设 (19)介绍 (19)个性化设置的概念 (19)系统设置 (19)用户设置 (19)个性化设置对话框 (19)信息页(Information) (20)报警设置页(Alarm Settings) (20)图形设置页(Graphic Settings) (22)趋势设置页(Trend Settings) (23)显示设置页(Display Settings) (24)应用页(Applications) (25)电子签名设置页(Electronic Signature Settings) (25)注释设置页(Annotation Settings) (26)1.6全局搜索 (26)介绍 (26)全局搜索概述 (26)全局搜索查看器界面 (26)对象列表 (29)实施全局搜索 (29)停止搜索 (30)在搜索结果中选择对象 (30)从搜索结果中删除对象 (30)清除所有搜索结果 (30)向现有搜索结果中手动添加对象 (30)向现有搜索结果中添加新的搜索结果 (30)给分类搜索结果排序 (31)调整搜索结果表中列的顺序 (31)打印搜索结果表 (31)在搜索结果表中命令对象 (31)将搜索结果复制到剪贴板 (31)保存对象列表 (31)打开对象列表 (32)删除对象列表 (32)1.7 全局命令 (32)介绍 (32)全局命令概述 (33)全局命令对话框 (34)命令结果查看器 (35)发送全局命令 (36)使用命令结果查看器 (37)显示命令结果查看器 (37)在命令结果查看器中调整列的顺序 (38)打印命令结果 (38)将命令结果保存到文件中 (38)清除命令结果查看器 (38)1.8 报警和事件管理 (38)介绍 (38)报警和事件管理概述 (38)事件库 (39)默认目的地 (40)ADS/ADX事件信息转发 (40)事件信息的路由、过滤和目的地 (40)事件优先级 (41)通过报警窗口处理报警和事件 (41)打开或关闭报警弹出窗口 (42)事件查看器和事件信息 (42)查看报警事件 (42)在事件查看器中处理报警事件 (44)确认事件信息 (44)放弃事件信息 (44)打印显示的事件信息 (44)为生成事件信息的对象启动Focus视图 (44)启动与事件信息相关的图形 (44)事件信息注释 (44)添加注释 (45)创建注释 (45)查看注释 (45)1.9 时间表 (46)介绍 (46)时间表的概念 (46)日历 (46)时间表 (47)事件 (47)创建时间表 (47)查看及编辑时间表 (54)前言本文基于Metasys 系统扩展架构3.1 版本而写,您的系统可能会因为版本不同而与本文略有差异。
第一部分系统操作说明1,进入系统;双击桌面的Metasys Ads ,如下图:在usename(用户名)和password(密码)图框中分别输入用户名和密码;系统自动弹出主监控页面,点击all items;NAE-1~2为响应NAE管理设备的具体点位及相关信息;左键点击NAE前+号可以看见其下相关管理内容;2,其中progamming 为系统联动程序,供编程只用,平时不用操作;3,Schedule为该NAE管理设备启停时间表清单,双击其中单个时间表可以对时间表进行修改,包括该时间表的每天启停时间,该时间表对应的设备;左键点击scheduled items,再点击ADD可以给该时间表增加管理设备;修改完毕,按save按钮,存储修改内容;然后设定该时间表的工作阶段,即从什么时候开始执行到什么时间结束;Value里选ON时可设定设备启动时间,选OFF时可设定设备停止时间。
把运行时间一致的设备控制点加入时间表。
(如下图)可选定一星期内其中的一天,选Mon-Fri时表示从星期一到星期五,选All表示整个星期。
点中刻度栏按右键,在下拉中,OFF表示这个时间段为设备停止,ON表示这个时间段设备启动;修改完毕,按save,存储时间表的修改。
可把已设定好的时间表拷贝到空闲时间栏。
改变启动或停止的时间,可通过拖动时间栏中的箭头实现。
4.左键点击N2 trunks1前面的+号,弹出该NAE所管理的DDC列表;注意:如果某DDC前面有红色感叹号,表示该DDC监控点中有报警;如果某DDC前面有有红色叉,代表该DDC离线;双击任意DDC,可以在右边框口显示该DDC所监控的点的具体内容;●Status栏显示该点的网络状态,mormal表示该点通讯正常;alarm代表该点为报警状态,OFF LINE代表该点不通讯;●item 栏为监控点在数据库中的软件点描述;V ALUE代表监控点的实际值,数字代表模拟量的值,OFF和NO分别代表如下:手/自动状态:Manual 代表手动,Auot 代表自动;运行状态:OFF 代表停止,LOW 代表运行;故障报警:Normar 代表正常,Alarm 代表报警;冬/夏季转换:OFF 代表夏季,No 代表冬季;启停控制:OFF 代表停止,No 代表启动;●Description 栏表示监控点的具体内容;5.在每个监控点上按右键可以进入该点的具体操作界面;Command可以对该点进行操作(如果是可以操作点),该操作仅限于输出点和设定点;改动值后按send可以发出操作命令;右键点击温度设定点选Commands,在Value可输入设定温度值。
前言综合商业建筑面临的挑战设施管理系统智能消防系统安防管理系统综合无线覆盖系统空调系统ELV 总承包服务能源审计与合同能源管理LEED 解决方案案例分享部分用户清单附录 - LEED-NC V 3评分项 (适用于新建和重大改建工程)03 ---04 ---06 ---08 ---10 ---12 ---14 ---16 ---17 ---18 ---19 ---21 ---22 ---:,专为您的, 了解每个行业您在经济和技术方面的所有需求, 包括日常设备检查和预测性维护常规工作以及系统性能检测和每年的停工检修等。
前言随着社会与经济的发展,高档商业建筑之间的竞争已经从单纯比较造价、比高度,向比较配套、服务、管理方面倾斜,这是发达国家高档商业建筑发展的一个重要趋势。
对于以租赁和出售为主要开发目的的高档商业建筑而言,必须具备一定的整体规模,例如,以建筑综合体的综合优势体现项目的高档品质,这类建筑通常是将商业、办公、酒店、展览、餐饮、会议、文化娱乐等多种生活空间的三项以上根据自身特点进行合理组合,并在各部分之间建立一种互相依存、互补、互助的能动关系,从而形成一个多功能、高效率的复杂而有机统一的综合体。
从设计理念上来看,智能与绿色是高档商务大厦的两大发展趋势。
具体表现为:一是调动一切技术构造手段,达到低能耗、减少污染并可持续性发展的目标;二是在深入研究室内热功环境(光、声、热、气流等)和人体工程学(人体对环境生理、心理的反映)的基础上,创造健康舒适而高效的办公空间。
江森自控是设施管理和可持续发展方面的全球领导者,其在楼宇智能化、空调制冷、能源管理及绿色建筑等领域内具有无可匹敌的专业知识和能力,能为综合商业建筑提供一个节能、舒适、高效的办公和生活环境。
3智能化智能化是综合商业建筑的标志之一,通过智能化,实现楼宇设备的优化控制与管理;节省能源和大厦运行费用;提高工作效率和管理活动的科学化;建立全方位、高灵敏的安全防范体系;提供更便利、舒适的办公与生活环境。
IFC-2020/1010智能防火控制盘用户操作手册江森自控香港有限公司Johnson Controls Hong Kong Limited香港铡鱼涌英皇道979号太古坊德宏大厦15/F, 1501室Rm 1501, 15/F Devon House, Taikoo Place,979 King’s Road, Quarry Bay, Hong KongTel : 25900012 Fax : 25165648 Rev. B, April 1997目录I. ALL SYSTEM NORMAL(系统一切正常)显示 (1)II. 处理火灾警报 (2)i) ACKNOWLEDGE(确认警报) (4)ii) SIGNAL SILENCE(止动/消声) (4)iii) SYSTEM RESET(重置系统) (5)III. 处理故障 (6)A. 点位故障 (7)B. 系统故障 (9)i) 如何确认故障 (10)ii) 回复系统正常 (10)IV. 查看系统及点位状态 (11)A. 2=PTREAD (查看点位) (12)i) 探头 (14)ii) 监视模块 (16)iii) 控制模块 (18)B. 3=ALM (警报点位)/4=TBL (故障点位)/5=DIS (使失效点位) (20)C. 6=MONON (已被触动的监视模块)/7=CTLON (已驱动的控制模块) (21)V. 改变系统及点位状态 (22)A. 1=DIS (使点位失效) (23)B. 2=CTL (开关控制模块) (25)C. 3=DSEN (探头灵敏度) (27)VI. 点位列印和事故记录的查看及列印 (28)A. 点位列印 (28)B. 事故记录的查看及列印 (29)i) 1=PRINT (列印) (30)ii) 2=DISPLAY (自动式显示) (31)iii) 3=STEP (步伐式显示) (32)iv) 4=RANGE/STATUS (数量及状态) (33)附录一:系统故障一览表I. ALL SYSTEM NORMAL(系统一切正常)显示当系统没有任何警报及故障出现时,它会显示『ALL SYSTEM NORMAL 』 (系统一切正常)於DIA (显示介面配件)上。
I N T E L L I G E N T F I R E D E T E C T I O N A N D A L A R MS Y S T E MCustom User LabelA LL SYSTEMS NORMA L 04:08P 01/01/92SIGNAL S I LENCESYSTEM RESETSYS TEM TESTLAMP TESTACK/STEPA.C.POWER F IRE ALARM T ROUBLE/SECURIT Y DISPLAY T ROUBLESIGNAL SIL ENCE)ABCD E GH I JK MN O P Q STUV READ ST AT USALT ER ST AT USPROGSPLF UNCTALPHA ENT ERX Y ZNEXTAUT OST EPENT ERBACK SPACEPRIORSPWRFL123456789ACK/ST EPSIGNAL SIL ENCESYST EM RESETSYST EMT ESTLAM P T ESTII. 处理火灾警报当有火灾警报发生时:* DIA 上的蜂鸣器会发出脉冲式的「嘟,嘟,嘟,......」声响 * DIA 上的红色FIRE ALARM 指示灯LED 会闪著綠色指示燈長著這表示有220V a.c.電源提供紅色指示燈會長閃動著ALARM:SMOKE (PHOTO)COMPUTER ROOM Z001ACTIVATED 09:42A 04/01/92207T RO UBLE/SECURITY DISPLAY T RO UBLESIG NAL SILENCELAMP T ESTSYST EM T EST SYST EM RESET SIGNAL SILENCEACK/ST EP A.C.PO W ER F IRE ALARM点位状态指示标笺用户地址╔═╩═╗╔═╩═╗╔═════╩═════╗ALARM: SMOKE(ION) A0101 COMPUTER ROOML1 DETECTOR ALARM 09:00A 9/20/96 101╚════╦════╝╚═══╦═══╝║软件区域标笺时间及日期地址码解释:点位状态: ALARM表示该点位正在警报。
指示标笺: 指示标笺表示器件的类型及特性。
用户地址: 20个英文字母的用户地点位置指示出器件的正确位置。
软件区域标笺: 20个英文字母指示著第一个被驱动的软件区域标笺,这可辅助、加强描述器件的位置。
时间及日期: 显示警报时间和日期。
地址码: 警报点位的地址码。
第一个位是回路线的号码,其余两个位是器件的地址码。
例如:101 = 第一条回路线第一个探头或 L01D01。
i) ACKNOWLEDGE(确认警报)当你确认控制盘时,这表示你对这警报已有警觉。
如要确认警报,请按 键。
已确认的警报会这样显示如下:注意:「ALARM:」(警报)状态会改变成为「ACK AL 」(确认警报)状态。
如还有未确认的警报或故障,下一个的事件会显示出来。
直至最後的警报讯号都被确认时:* FIRE ALARM(火灾警报)LED 会停止闪动下来; * 蜂鸣器会消声。
当不断按下 键时,显示屏会重覆显示全部未复原之事故点位。
注意: 这些点位依然会显示在警报状态,直至它们全部重置。
当它们被确认後,它们仍视作警报状态。
ii) SIGNAL SILENCE(止动/消声)要消除警钟声响,请按 键。
DIA 显示屏会有这样的显示: 当你已按下此 键後,控制盘便会有以下的动作: * 所有警钟停止声响:* DIA 上的「SIGNAL SILENCE 」的黄色LED 会闪著。
当系统重置後,「SIGNAL SILENCE 」的黄色LED 才会熄掉。
* 当有止动後,这LED 会长著住。
*如有新的警报出现时,这LED 会自动关掉,所有止动的控制模块会再次启动,并且会重新出现第2页的情况,和显示新的警报点位。
ACK AL SMOKE(ION) A0101 COMPUTER ROOM L1 DETECTOR ALARM 09:00A 9/20/96 101 SIGNAL SILENCE REQUESTED09:15A 9/20/96ACK/STEPACK/ STEPSIGNAL/ SILENCESIGNAL/ SILENCEiii) SYSTEM RESET(重置系统)如系统中的所有警报已被确认,并所有火灾都能找出正确位置及熄灭,用户可以用重置指令,使系统回复正常的探测工作。
令系统重置,请按DIA 上的 键。
当按下此键时,显示屏会出现以下字句:系统重置完毕,DIA 上的「FIRE ALARM 」LED 会熄灭,「ALL SYSTEM NORMAL 」会再次出现。
但在某些情况下,警报会自动回复,而不用按 ,显示屏会出现以下字句:这点位会由ACK AL(确认警报),变成为CLR AL(清除警报)。
* DIA 上的蜂鸣器会发出长响式的「嘟......」声响* DIA 上黄色TROUBLE/SECURITY ALARM 指示灯LED 会闪著 * DIA 上的「FIRE ALARM 」LED 会熄灭如要确认清除此报告,请按 键。
如系统中的所有清除警报已被确认,系统会自动回复。
系统重置完毕,DIA 上的「TROUBLE/SECURITY ALARM 」LED 会熄灭,「ALL SYSTEM NORMAL 」会再次出现。
SYSTEM RESET ACTIVATED 09:30A 9/20/96 CLR AL MON A0101 COMPUTER ROOM L1 BREAKGLASS ALARM 09:00A 9/20/96 101 ACL AL MON A0101 COMPUTER ROOML1 BREAKGLASS ALARM 09:00A 9/20/96 101SYSTEM RESETSYSTEMRESETACK/ STEPIII. 处理故障当有故障报回系统时:* DIA 上的蜂鸣器会发出长响式的「嘟......」声响* DIA 上黄色TROUBLE/SECURITY ALARM 指示灯LED 会闪著TROUBL SMOKE (PHOTO)COMPUTER ROOM Z001INVALID REPLY 09:42A 04/01/92207A.C.POWER F I RE ALARM SIGNAL SILENCETROUBLE/SECURITY DISPLAY TROUBLELAM P TESTSYSTEM TEST SYSTEM RESET SIGNAL SILENCE ACK/ST EP綠色指示燈長著這表示有220V a.c.電源提供黃色指示燈會長閃動著當面版有任何不正常時,?黃色指示燈會長閃動著A.点位故障点位状态指示标笺用户地址╔═╩═╗╔═╩═╗╔═════╩═════╗TROUBL MON A0101 CORRIDOR BGZ001 INVALID REPLY 09:00A 9/20/96 104╚╦╝╚═══╦═══╝╚═══╦═══╝║软件区域故障的种类时间及日期地址码解释:点位状态: TROUBL表示该点位正在故障。
指示标笺: 指示标笺表示器件的类型及特性。
用户地址: 20个英文字母的用户地点位置指示出器件的正确位置。
区域标笺: 第一个被驱动软件区域的号码。
故障的种类: 此欄的讯息是指出故障的类别。
时间及日期: 显示故障时间和日期。
地址码: 故障点位的地址码。
第一个位是回路线的号码,其余两个位是器件的地址码。
例如:104 = 第一条回路线第四个模块或 L01M04。
项目故障讯号原因应便措施1. INVALID REPLY 器件损坏检查器件是否安装妥当和操作正常。
断路或短路检查正和负接线点是否有直流的电压,及电线的连接性。
2. LOW CHAMBER VAL 离子式烟感探头的离子量下降更换探头。
3. MAINTENANCE REQ 探头太污秽检查及清洁。
4. DRIFT TOLERANCE 环境情况不断地改变或探头太污秽要确定环境情况是否稳定或检查及清洁。
5. PRE-ALARM ALERT 环境情况警报稳定地升高立刻到现场调查。
6. DET FAILED TEST 探头不能运作更换探头。
7. OPEN CIRCUIT 模块与其他器件的接驳断路检查模块上接线点6和7的电线之连接性8. SHORT CIRCUIT 警铃线路短路将模块上接线点6和7的电线抽出,量度这两极之电阻值是否47.7K。