【新课标III卷】2017年高考理综化学试题(Word版,含答案解析)
- 格式:pdf
- 大小:617.78 KB
- 文档页数:7
2017 年高考新课标Ⅲ卷理综化学试题可能用到的相对原子质量:H 1 Li 7 C 12 N 14 O 16 S 32 K39 Cr 52 Mn 55Fe 56一、选择题:此题共7 个小题,每题 6 分,共 42 分。
在每题给出的四个选项中,只有一项为哪一项切合题目要求的。
7.化学与生活亲密有关。
以下说法错误的选项是A . PM2.5 是指粒径不大于 2.5 μm的可吸入悬浮颗粒物B.绿色化学要求从源泉上除去或减少生产活动对环境的污染C.燃煤中加入CaO 能够减少酸雨的形成及温室气体的排放D.天然气和液化石油气是我国当前推行使用的洁净燃料8.以下说法正确的选项是A.植物油氢化过程中发生了加成反响B.淀粉和纤维素互为同分异构体C.环己烷与苯可用酸性KMnO 4溶液鉴识D.水能够用来分别溴苯和苯的混淆物9.以下实验操作规范且能达到目的的是目的操作在 50 mL 酸式滴定管中装入盐酸,调整初始读A .取 20.00 mL 盐酸数为 30.00 mL 后,将节余盐酸放入锥形瓶B .冲洗碘升华实验所用试管先用酒精冲洗,再用水冲洗C.测定醋酸钠溶液 pH 用玻璃棒蘸取溶液,点在润湿的pH 试纸上配制浓度为 0.010 mol L 1的KMnO4 称取 KMnO 4固体 0.158 g,放入 100 mL 容量瓶D.溶液中,加水溶解并稀释至刻度10. N A为阿伏加德罗常数的值。
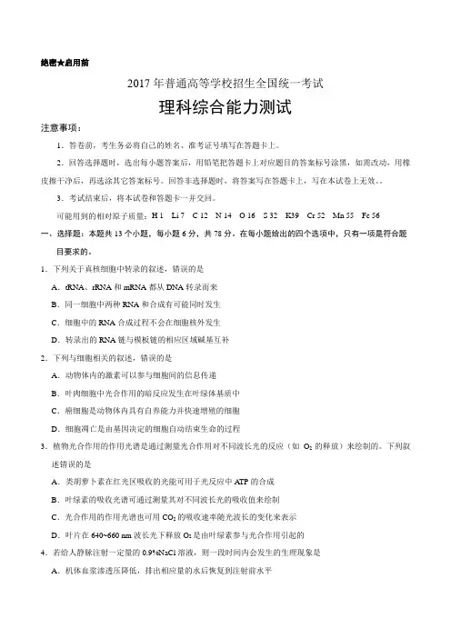
以下说法正确的选项是11A .0.1 mol 的B 中,含有A此中子B. pH=1 的 H 3PO4溶液中,含有A个HC. 2.24 L (标准情况)苯在 O2中完整焚烧,获得A个 CO2分子D .密闭容器中 1 mol PCl 3与 1 mol Cl 2反响制备PCl 5( g),增添 2N A个 P-Cl 键11.全固态锂硫电池能量密度高、成本低,其工作原理以下图,此中电极 a 常用掺有石墨烯的S8资料,电池反响为: 16Li+ xS8=8Li 2S x( 2≤x≤8)。
绝密★启用前2017年普通高等学校招生全国统一考试(全国Ⅲ卷)化学试题可能用到的相对原子质量:H1 Li7 C12 N14 O16 S32 K39 Cr52 Mn55 Fe56一、选择题:在每小题给出的四个选项中,只有一项是符合题目要求的。
7.化学与生活密切相关。
下列说法错误的是A.PM2.5是指粒径不大于2.5μm的可吸入悬浮颗粒物B.绿色化学要求从源头上消除或减少生产活动对环境的污染C.燃煤中加入CaO可以减少酸雨的形成及温室气体的排放D.天然气和液化石油气是我国目前推广使用的清洁燃料8.下列说法正确的是A.植物油氢化过程中发生了加成反应B.淀粉和纤维素互为同分异构体C.环己烷与苯可用酸性KMnO4溶液鉴别D.水可以用来分离溴苯和苯的混合物9.下列实验操作规范且能达到目的的是目的操作A.取20.00 mL盐酸在50 mL酸式滴定管中装入盐酸,调整初始读数为30.00mL后,将剩余盐酸放入锥形瓶B.清洗碘升华实验所用试管先用酒精清洗,再用水清洗C.测定醋酸钠溶液pH用玻璃棒蘸取溶液,点在湿润的pH试纸上D.配制浓度为0.010 mol·L-1的KMnO4溶液称取KMnO4固体0.158 g,放入100 mL容量瓶中,加水溶解并稀释至刻度10.N A为阿伏加德罗常数的值。
下列说法正确的是A.0.1 mol 的11B中,含有0.6N A个中子B.pH=1的H3PO4溶液中,含有0.1N A个H+C.2.24L(标准状况)苯在O2中完全燃烧,得到0.6N A个CO2分子D.密闭容器中1 mol PCl3与1 mol Cl2反应制备PCl5(g),增加2N A个P-Cl键11.全固态锂硫电池能量密度高、成本低,其工作原理如图所示,其中电极a常用掺有石墨烯的S8材料,电池反应为:16Li+x S8=8Li2S x(2≤x≤8)。
下列说法错误的是A.电池工作时,正极可发生反应:2Li2S6+2Li++2e-=3Li2S4B.电池工作时,外电路中流过0.02 mol电子,负极材料减重0.14 gC.石墨烯的作用主要是提高电极a的导电性D.电池充电时间越长,电池中的Li2S2量越多12.短周期元素W、X、Y和Z在周期表中的相对位置如表所示,这四种元素原子的最外电子数纸盒为21。
2017年高考新课标3卷理综化学7.化学与生活密切相关。
下列说法错误的是A.PM2.5是指微粒直径不大于2.5μm的可吸入悬浮颗粒物B.绿色化学要求从源头上消除或减少生产活动对环境的污染C.燃煤中加入CaO可以减少酸雨的形成及温室气体的排放D.天然气和液化石油气是我国目前推广使用的清洁燃料【答案】C【解析】CaCO3受热分解生成CO2和CaO,燃煤中加入CaCO3不能减小温室气体CO2的排放,故选C。
8.下列说法正确的是A.植物油氢化过程中学#科网发生了加成反应B.淀粉和纤维素互为同分异构体C.环己烷与苯可用酸性KMnO4溶液鉴别D.水可以用来分离溴苯和苯的混合物【答案】A9.下列实验操作规范且能达到目的的是目的操作A.取20.00 mL盐酸在50 mL酸式滴定管中装入盐酸,调整初始读数为30.00mL后,将剩余盐酸放入锥形瓶B.清洗碘升华实验所用试管先用酒精清洗,再用水清洗C.测定醋酸钠溶液pH 用玻璃棒蘸取溶液,点在湿润的pH试纸上D.配制浓度为0.0101mol L-⋅的KMnO4溶液称取KMnO4固体0.158 g,放入100 mL容量瓶中,加水溶解并稀释至刻度【答案】B【解析】A.刻度以下部分还容纳有盐酸,所以滴定管中盐酸体积大于20.00mL,故A错误;B.碘易于酒精,可用酒精清洗碘,又由于酒精与水互溶,再用水清洗即可洗净,故B正确;C.湿润pH相当于稀释溶液,会造成醋酸钠溶液pH偏低,故C错误;D.容量瓶只能定容,不能在容量瓶中溶解KMnO4固体,故D错误;答案为B。
N为阿伏加德罗常数的值。
下列说法正确的是10.A0.6N个中子A.0.1 mol 的11B中,含有A0.1N个HB.pH=1的H3PO4溶液中,含有A0.6N个CO2分子C.2.24L(标准状况)苯在O2中完全燃烧,得到A2N个P-Cl键D.密闭容器中1 mol PCl3与1 mol Cl2反应制备PCl5(g),增加A【答案】A11.全固态锂硫电池能量密度高、成本低,其工作原理如图所示,其中电极a常用掺有石墨烯的S8材料,电池反应为:16Li+x S8=8Li2S x(2≤x≤8)。
2017年高考新课标Ⅲ卷理综化学试题班级:姓名:可能用到的相对原子质量:H 1 Li 7 C 12 N 14 O 16 S 32 K39 Cr 52 Mn 55 Fe 56一、选择题:本题共7个小题,每小题6分,共42分。
在每小题给出的四个选项中,只有一项是符合题目要求的。
7.化学与生活密切相关。
下列说法错误的是A.PM2.5是指粒径不大于2.5 μm的可吸入悬浮颗粒物B.绿色化学要求从源头上消除或减少生产活动对环境的污染C.燃煤中加入CaO可以减少酸雨的形成及温室气体的排放D.天然气和液化石油气是我国目前推广使用的清洁燃料8.下列说法正确的是A.植物油氢化过程中发生了加成反应 B.淀粉和纤维素互为同分异构体C.环己烷与苯可用酸性KMnO4溶液鉴别 D.水可以用来分离溴苯和苯的混合物9.下列实验操作规范且能达到目的的是目的操作A.取20.00 mL盐酸在50 mL酸式滴定管中装入盐酸,调整初始读数为30.00 mL后,将剩余盐酸放入锥形瓶B.清洗碘升华实验所用试管先用酒精清洗,再用水清洗C.测定醋酸钠溶液pH 用玻璃棒蘸取溶液,点在湿润的pH试纸上D.配制浓度为0.010的KMnO4溶液称取KMnO4固体0.158 g,放入100 mL容量瓶中,加水溶解并稀释至刻度10.N A为阿伏加德罗常数的值。
下列说法正确的是A.0.1 mol 的中,含有0.6N A个中子B.pH=1的H3PO4溶液中,含有0.1N A个C.2.24 L(标准状况)苯在O2中完全燃烧,得到0.6N A个CO2分子D.密闭容器中1 mol PCl3与1 mol Cl2反应制备 PCl5(g),增加2N A个P-Cl键11.全固态锂硫电池能量密度高、成本低,其工作原理如图所示,其中电极a常用掺有石墨烯的S8材料,电池反应为:16Li+x S8=8Li2S x(2≤x≤8)。
下列说法错误的是A.电池工作时,正极可发生反应:2Li2S6+2Li++2e-=3Li2S4B.电池工作时,外电路中流过0.02 mol电子,负极材料减重0.14 gC.石墨烯的作用主要是提高电极a的导电性D.电池充电时间越长,电池中Li2S2的量越多12.短周期元素W、X、Y和Z在周期表中的相对位置如表所示,这四种元素原子的最外层电子数之和为21。
2017年高考理综真题试卷(化学部分)(新课标Ⅲ卷)一、选择题:本题共7个小题,每小题6分,共42分.在每小题给出的四个选项中,只有一项是符合题目要求的.1.化学与生活密切相关.下列说法错误的是()A. PM2.5是指粒径不大于2.5μm的可吸入悬浮颗粒物B. 绿色化学要求从源头上消除或减少生产活动对环境的污染C. 燃煤中加入CaO可以减少酸雨的形成及温室气体的排放D. 天然气和液化石油气是我国目前推广使用的清洁燃料2.下列说法正确的是()A. 植物油氢化过程中发生了加成反应B. 淀粉和纤维素互为同分异构体C. 环己烷与苯可用酸性KMnO4溶液鉴别D. 水可以用来分离溴苯和苯的混合物3.下列实验操作规范且能达到目的是()A. AB. BC. CD. D4.N A为阿伏伽德罗常数的值.下列说法正确的是()A. 0.1 mol 的11B中,含有0.6N A个中子B. pH=1的H3PO4溶液中,含有0.1N A个H+C. 2.24L(标准状况)苯在O2中完全燃烧,得到0.6N A个CO2分子D. 密闭容器中1 mol PCl3与1 mol Cl2反应制备PCl5(g),增加2N A个P﹣Cl键5.全固态锂硫电池能量密度高、成本低,其工作原理如图所示,其中电极a常用掺有石墨烯的S8材料,电池反应为:16Li+xS8=8Li2S x(2≤x≤8).下列说法错误的是()A. 电池工作时,正极可发生反应:2Li2S6+2Li++2e﹣=3Li2S4B. 电池工作时,外电路中流过0.02 mol电子,负极材料减重0.14 gC. 石墨烯的作用主要是提高电极a的导电性D. 电池充电时间越长,电池中的Li2S2量越多6.短周期元素W、X、Y和Z在周期表中的相对位置如表所示,这四种元素原子的最外电子数之和为21.下列关系正确的是()A. 氢化物沸点:W<ZB. 氧化物对应水化物的酸性:Y>WC. 化合物熔点:Y2X3<YZ3D. 简单离子的半径:Y<X7.在湿法炼锌的电解循环溶液中,较高浓度的Cl﹣会腐蚀阳极板而增大电解能耗.可向溶液中同时加入Cu 和CuSO4,生成CuCl沉淀从而除去Cl﹣.根据溶液中平衡时相关离子浓度的关系图,下列说法错误的是()A. K sp(CuCl)的数量级为10﹣7B. 除Cl﹣反应为Cu+Cu2++2Cl﹣=2CuClC. 加入Cu越多,Cu+浓度越高,除Cl﹣.效果越好D. 2Cu+=Cu2++Cu平衡常数很大,反应趋于完全二、解答题(共3小题,满分43分)8.(14分)绿矾是含有一定量结晶水的硫酸亚铁,在工农业生产中具有重要的用途.某化学兴趣小组对绿矾的一些性质进行探究.回答下列问题:(1)在试管中加入少量绿矾样品,加水溶解,滴加KSCN溶液,溶液颜色无明显变化.再向试管中通入空气,溶液逐渐变红.由此可知:________、________.(2)为测定绿矾中结晶水含量,将石英玻璃管(带端开关K1和K2)(设为装置A)称重,记为m1 g.将样品装入石英玻璃管中,再次将装置A称重,记为m2 g.按下图连接好装置进行实验.①仪器B的名称是________.②将下列实验操作步骤正确排序________(填标号);重复上述操作步骤,直至A恒重,记为m3 g.a.点燃酒精灯,加热b.熄灭酒精灯c.关闭K1和K2d.打开K1和K2,缓缓通入N2e.称量Af.冷却至室温③根据实验记录,计算绿矾化学式中结晶水数目x=________(列式表示).若实验时按a、d次序操作,则使x________(填“偏大”“偏小”或“无影响”).(3)为探究硫酸亚铁的分解产物,将(2)中已恒重的装置A接入下图所示的装置中,打开K1和K2,缓缓通入N2,加热.实验后反应管中残留固体为红色粉末.①C、D中的溶液依次为________(填标号).C、D中有气泡冒出,并可观察到的现象分别为________.a.品红b.NaOHc.BaCl2d.Ba(NO3)2e.浓H2SO4②写出硫酸亚铁高温分解反应的化学方程式________.9.(15分)重铬酸钾是一种重要的化工原料,一般由铬铁矿制备,铬铁矿的主要成分为FeO•Cr2O3,还含有硅、铝等杂质.制备流程如图所示:回答下列问题:(1)步骤①的主要反应为:FeO•Cr2O3+Na2CO3+NaNO3→高温 Na2CrO4+Fe2O3+CO2+NaNO2上述反应配平后FeO•Cr2O3与NaNO3的系数比为________.该步骤不能使用陶瓷容器,原因是________.(2)滤渣1中含量最多的金属元素是________,滤渣2的主要成分是________及含硅杂质.(3)步骤④调滤液2的pH使之变________(填“大”或“小”),原因是________(用离子方程式表示).(4)有关物质的溶解度如图所示.向“滤液3”中加入适量KCl,蒸发浓缩,冷却结晶,过滤得到K2Cr2O7固体.冷却到________(填标号)得到的K2Cr2O7固体产品最多.a.80℃b.60℃c.40℃d.10℃步骤⑤的反应类型是________.(5)某工厂用m1 kg 铬铁矿粉(含Cr2O3 40%)制备K2Cr2O7,最终得到产品m2 kg,产率为________.10.(14分)砷(As)是第四周期ⅤA族元素,可以形成As2S3、As2O5、H3AsO3、H3AsO4等化合物,有着广泛的用途.回答下列问题:(1)画出砷的原子结构示意图________.(2)工业上常将含砷废渣(主要成分为As2S3)制成浆状,通入O2氧化,生成H3AsO4和单质硫.写出发生反应的化学方程式________.该反应需要在加压下进行,原因是________.H2(g)+2O2(g)=H3AsO4(s)△H1(3)已知:As(s)+ 32O2(g)=H2O(l)△H2H2(g)+ 122As(s)+ 5O2(g)=As2O5(s)△H32则反应As2O5(s)+3H2O(l)=2H3AsO4(s)的△H=________.(4)298K时,将20mL 3x mol•L﹣1 Na3AsO3、20mL 3x mol•L﹣1 I2和20mL NaOH溶液混合,发生反应:AsO33﹣(aq)+I2(aq)+2OH﹣⇌AsO43﹣(aq)+2I﹣(aq)+H2O(l).溶液中c(AsO43﹣)与反应时间(t)的关系如图所示.①下列可判断反应达到平衡的是________(填标号).a.溶液的pH不再变化b.v(I﹣)=2v(AsO33﹣)c.c (AsO43﹣)/c (AsO33﹣)不再变化d.c(I﹣)=y mol•L﹣1②t m时,v正________ v逆(填“大于”“小于”或“等于”).③t m时v逆________t n时v逆(填“大于”“小于”或“等于”),理由是________.④若平衡时溶液的pH=14,则该反应的平衡常数K为________.三、[化学--选修3:物质结构与性质]11.(15分)研究发现,在CO2低压合成甲醇反应(CO2+3H2=CH3OH+H2O)中,Co氧化物负载的Mn氧化物纳米粒子催化剂具有高活性,显示出良好的应用前景.回答下列问题:(1)Co基态原子核外电子排布式为________.元素Mn与O中,第一电离能较大的是________,基态原子核外未成对电子数较多的是________.(2)CO2和CH3OH分子中C原子的杂化形式分别为________和________.(3)在CO2低压合成甲醇反应所涉及的4种物质中,沸点从高到低的顺序为________,原因是________.(4)硝酸锰是制备上述反应催化剂的原料,Mn(NO3)2中的化学键除了σ键外,还存在________.(5)MgO具有NaCl型结构(如图),其中阴离子采用面心立方最密堆积方式,X射线衍射实验测得MgO 的晶胞参数为a=0.420nm,则r(O2﹣)为________nm.MnO也属于NaCl型结构,晶胞参数为a'=0.448nm,则r(Mn2+)为________nm.四、[化学--选修5:有机化学基础]12.氟他胺G是一种可用于治疗肿瘤的药物.实验室由芳香烃A制备G的合成路线如下:回答下列问题:(1)A的结构简式为________.C的化学名称是________.(2)③的反应试剂和反应条件分别是________,该反应的类型是________.(3)⑤的反应方程式为________.吡啶是一种有机碱,其作用是________.(4)G的分子式为________.(5)H是G的同分异构体,其苯环上的取代基与G的相同但位置不同,则H可能的结构有________种.(6)4﹣甲氧基乙酰苯胺()是重要的精细化工中间体,写出由苯甲醚()制备4﹣甲氧基乙酰苯胺的合成路线________(其他试剂任选).答案解析部分一、<b >选择题:本题共<b >7个小题,每小题6<b >分,共42<b >分.在每小题给出的四个选项中,只有一项是符合题目要求的.1.【答案】C【考点】物质的组成、结构和性质的关系,绿色化学【解析】【解答】解:A.PM2.5是指空气中直径等于或小于2.5μm的悬浮颗粒物,它能较长时间悬浮于空气中,其在空气中含量浓度越高,就代表空气污染越严重,故A正确;B.绿色化学的核心是利用化学原理从源头上消除或减少生产生活对环境的污染,而不能污染后再治理,故B正确;C.加入氧化钙可与煤燃烧生成的二氧化硫在氧气中发生反应生成硫酸钙,二氧化硫排放量减少,但在高温下反应生成二氧化碳,燃煤中加入CaO后可减少酸雨的发生,但不能减少温室气体的排放量,故C错误;D.天然气(CNG)主要成分是甲烷,液化石油气(LPG)的成分是丙烷、丁烷等,这些碳氢化合物完全燃烧生成二氧化碳和水,则这两类燃料是清洁燃料,故D正确;故选C.【分析】A.PM2.5是直径等于或小于2.5μm的悬浮颗粒物;B.绿色化学是从源头上消除或减少污染物的使用;C.加入氧化钙可与煤燃烧生成的二氧化硫在氧气中发生反应生成硫酸钙,二氧化硫排放量减少,但在高温下反应生成二氧化碳;D.天然气和液化石油气的燃烧产物无污染.2.【答案】A【考点】有机物的鉴别,同分异构现象和同分异构体【解析】【解答】解:A.植物油氢化过程为与氢气发生加成反应的过程,由不饱和烃基变为饱和烃基,故A正确;B.淀粉和纤维素都为高分子化合物,聚合度介于较大范围之间,没有具体的值,则二者的分子式不同,不是同分异构体,故B错误;C.环己烷为饱和烃,苯性质稳定,二者与高锰酸钾都不反应,不能鉴别,故C错误;D.溴苯和苯混溶,且二者都不溶于水,不能用水分离,故D错误.故选A.【分析】A.植物油含有不饱和烃基,可与氢气发生加成反应;B.淀粉和纤维素都为高分子化合物,二者的分子式不同;C.环己烷与苯与高锰酸钾都不反应;D.溴苯和苯都不溶于水.3.【答案】B【考点】试纸的使用,配制一定物质的量浓度的溶液,化学实验方案的评价,酸(碱)式滴定管的使用【解析】【解答】解:A.50 mL酸式滴定管,50mL以下没有刻度,可容纳盐酸,则将剩余盐酸放入锥形瓶,体积大于20mL,故A错误;B.碘易溶于酒精,可使试管内壁的碘除去,且酒精可与水混溶,用水冲洗可达到洗涤的目的,故B正确;C.湿润pH试纸,溶液浓度发生变化,导致测定结果偏低,故C错误;D.容量瓶只能用于配制一定浓度的溶液,且只能在常温下使用,不能在容量瓶中溶解固体,故D错误.故选B.【分析】A.酸式滴定管刻度以下部分还有盐酸;B.碘易溶于酒精,且酒精可与水混溶;C.湿润pH试纸,溶液浓度发生变化;D.不能在容量瓶中溶解固体.4.【答案】A【考点】气体摩尔体积,物质的量浓度,物质结构中的化学键数目计算,阿伏伽德罗常数【解析】【解答】解:A.11B中含有中子数=11﹣5=6,0.1 mol 的11B中含有0.6mol中子,含有0.6N A个中子,故A正确;B.没有告诉pH=1的H3PO4溶液的体积,无法计算溶液中含有氢离子的物质的量就数目,故B错误;C.标准状况下苯不是气体,不能使用标况下的气体摩尔体积计算,故C错误;D.PCl3与Cl2生成PCl5的反应为可逆反应,则生成PCl5的物质的量小于1mol,增加的P﹣Cl键小于2N A,故D错误;故选A.【分析】A.B的质子数为5,11B中含有中子数=质量数﹣质子数=11﹣5=6;B.缺少溶液体积,无法计算氢离子数目;C.标况下苯的状态不是气体;D.该反应为可逆反应,反应物不可能完全转化成生成物.5.【答案】D【考点】电极反应和电池反应方程式,原电池工作原理及应用【解析】【解答】解:A.据分析可知正极可发生反应:2Li2S6+2Li++2e﹣=3Li2S4,故A正确;B.负极反应为:Li﹣e﹣=Li+,当外电路流过0.02mol电子时,消耗的锂为0.02mol,负极减重的质量为0.02mol×7g/mol=0.14g,故B正确;C.硫作为不导电的物质,导电性非常差,而石墨烯的特性是室温下导电最好的材料,则石墨烯的作用主要是提高电极a的导电性,故C正确;D.充电时a为阳极,与放电时的电极反应相反,则充电时间越长,电池中的Li2S2量就会越少,故D错误;故选D.【分析】由电池反应16Li+xS8=8Li2S x(2≤x≤8)可知负极锂失电子发生氧化反应,电极反应为:Li﹣e﹣=Li+,Li+移向正极,所以a是正极,发生还原反应:S8+2e﹣=S82﹣,S82﹣+2Li+=Li2S8,3Li2S8+2Li++2e﹣=4Li2S6,2Li2S6+2Li++2e﹣=3Li2S4,Li2S4+2Li++2e﹣=2Li2S2,根据电极反应式结合电子转移进行计算.6.【答案】D【考点】晶体熔沸点的比较,元素周期表的结构及其应用,元素周期律和元素周期表的综合应用,微粒半径大小的比较【解析】【解答】解:由以上分析可知X为O、Y为Al、Z为Cl、W为N元素,A.W为N元素,对应的氢化物分子之间可形成氢键,沸点比HCl高,故A错误;B.Y为Al,对应的氧化物的水化物呈碱性,W为N,对应的氧化物的水化物溶液呈酸性,故B错误;C.Al2O3离子化合物,AlCl3为共价化合物,则离子化合物的熔点较高,故C错误;D.X为O、Y为Al,对应的离子具有相同的核外电子排布,核电荷数越大离子半径越小,故D正确.故选D.【分析】由元素在周期表中的位置可知W、X为第二周期,Y、Z为第三周期,设Y的最外层电子数为n,则W的最外层电子数为n+2、X的最外层电子数为n+3、Z的最外层电子数为n+4,则n+n+2+n+3+n+4=21,4n=12,n=3,则Y为Al元素,W为N元素,X为O元素,Z为Cl元素,结合对应单质、化合物的性质以及元素周期律知识解答该题.7.【答案】C【考点】难溶电解质的溶解平衡及沉淀转化的本质【解析】【解答】解:A.由图象可知,横坐标为1时,lgc(Cu+)大于6,则K sp(CuCl)的数量级为10﹣7,故A正确;B.涉及反应物为铜、硫酸铜以及氯离子,生成物为CuCl,反应的方程式为Cu+Cu2++2Cl﹣=2CuCl,故B正确;C.发生Cu+Cu2++2Cl﹣=2CuCl,反应的效果取决于Cu2+的浓度,如Cu2+不足,则加入再多的Cu也不能改变效果,故C错误;D.酸性条件下,Cu+不稳定,易发生2Cu+=Cu2++Cu,可知没有Cl﹣存在的情况下,2Cu+=Cu2++Cu趋向于完全,说明2Cu+=Cu2++Cu的平衡常数很大,故D正确.故选C.【分析】A.根据Ksp(CuCl)=c(Cu+)×c(Cl﹣)判断;B.涉及反应物为铜、硫酸铜以及氯离子,生成物为CuCl;C.铜为固体,加入铜的量的多少不能影响化学反应速率和效率;D.酸性条件下,Cu+不稳定,易发生2Cu+=Cu2++Cu.二、<b >解答题(共<b >3小题,满分<b >43分)8.【答案】(1)硫酸亚铁与KSCN不反应;硫酸亚铁易被空气氧化为硫酸铁(2)干燥管;dabcfe;76(m2−m3)9(m3−m1);偏小(3)c、a;产生白色沉淀、品红褪色;2FeSO4高温_Fe2O3+SO2↑+SO3↑【考点】铁盐和亚铁盐的相互转变,二价铁离子和三价铁离子的检验,常用仪器及其使用,化学实验操作的先后顺序,性质实验方案的设计【解析】【解答】解:(1)滴加KSCN溶液,溶液颜色无明显变化,可知硫酸亚铁与KSCN不反应,但亚铁离子不稳定,易被空气中氧气氧化生成铁离子,最终溶液变红色,故答案为:硫酸亚铁与KSCN不反应;硫酸亚铁易被空气氧化为硫酸铁;(2)①由仪器的图形可知B为干燥管,故答案为:干燥管;②实验时,为避免亚铁离子被氧化,应先通入氮气,冷却时注意关闭开关,防止氧气进入,冷却至室温再称量固体质量的变化,则正确的顺序为dabcfe,故答案为:dabcfe;③直至A恒重,记为m3 g,应为FeSO4和装置的质量,则m(FeSO4)=(m3﹣m1),m(H2O)=(m2﹣m3),则n(H2O)= m2−m318、n(FeSO4)= m3−m1152,结晶水的数目等于n(H2O)n(FeSO4)= 76(m2−m3)9(m3−m1),若实验时按a、d次序操作,会导致硫酸亚铁被氧化,则导致固体质量偏大,测定结果偏小,故答案为:76(m2−m3)9(m3−m1);偏小;(3)①实验后反应管中残留固体为红色粉末,说明生成Fe2O3,则反应中Fe元素化合价升高,S元素化合价应降低,则一定生成SO2,可知硫酸亚铁高温分解可生成Fe2O3、SO3、SO2,C为氯化钡,用于检验SO3,可观察到产生白色沉淀,D为品红,可用于检验SO2,品红褪色,故答案为:c、a;产生白色沉淀、品红褪色;②硫酸亚铁高温分解可生成Fe2O3、SO3、SO2,方程式为2FeSO4高温_Fe2O3+SO2↑+SO3↑,故答案为:2FeSO4高温_Fe2O3+SO2↑+SO3↑.【分析】(1)亚铁离子不稳定,易被空气中氧气氧化生成铁离子;(2)①根据仪器的图形可判断仪器名称;②实验时,为避免亚铁离子被氧化,应先通入氮气,冷却时注意关闭开关,防止氧气进入,冷却至室温再称量固体质量的变化;③直至A恒重,记为m3 g,应为FeSO4和装置的质量,则m(FeSO4)=(m3﹣m1).m(H2O)=(m2﹣m3),以此计算n(H2O)、n(FeSO4),结晶水的数目等于n(H2O)n(FeSO4);若实验时按a、d次序操作,会导致硫酸亚铁被氧化;(3)硫酸亚铁高温分解可生成Fe2O3、SO3、SO2,C为氯化钡,用于检验SO3,D为品红,可用于检验SO2.9.【答案】(1)2:7;二氧化硅与碳酸钠高温下反应生成硅酸钠和二氧化碳(2)Fe;Al(OH)3(3)小;CrO42﹣+2H+⇌Cr2O72﹣+H2O(4)d;复分解反应(5)m2 m1×40%152g/mol ×294g/mol×100%【考点】氧化还原反应方程式的配平,化学平衡的影响因素,硅和二氧化硅,制备实验方案的设计【解析】【解答】解:(1)由上述分析可知步骤①的主要反应为2FeO•Cr2O3+4Na2CO3+7NaNO3高温_ 4Na2CrO4+Fe2O3+4CO2+7NaNO2,则FeO•Cr2O3与NaNO3的系数比为2:7,该步骤不能使用陶瓷容器,原因是二氧化硅与碳酸钠高温下反应生成硅酸钠和二氧化碳,故答案为:2:7;二氧化硅与碳酸钠高温下反应生成硅酸钠和二氧化碳;(2)由上述分析可知,滤渣1含Fe2O3,滤渣1中含量最多的金属元素是Fe,滤渣2的主要成分是Al(OH)3及含硅杂质,故答案为:Fe;Al(OH)3;(3)④中调节pH发生CrO42﹣+2H+⇌Cr2O72﹣+H2O,则步骤④调滤液2的pH 使之变小,增大氢离子浓度,平衡正向移动,利于生成Cr2O72﹣,故答案为:小;CrO42﹣+2H+⇌Cr2O72﹣+H2O;(4)向“滤液3”中加入适量KCl,蒸发浓缩,冷却结晶,过滤得到K2Cr2O7固体,由溶解度可知,冷却到10℃K2Cr2O7固体的溶解度在四种物质中最小,过滤分离产品最多;步骤⑤发生Na2Cr2O7+2KCl=K2Cr2O7↓+2NaCl,反应类型是复分解反应,故答案为:d;复分解反应;(5)用m1 kg 铬铁矿粉(含Cr2O3 40%)制备K2Cr2O7,最终得到产品m2kg,产率为实际产量理论产量,由Cr原子守恒可知,则产率为m2m1×40%152g/mol×294g/mol×100%,故答案为:m2m1×40%152g/mol×294g/mol×100%.【分析】铬铁矿的主要成分为FeO•Cr2O3,还含有硅、铝等杂质,制备重铬酸钾,由制备流程可知,步骤①的主要反应为FeO•Cr2O3+Na2CO3+NaNO3高温_Na2CrO4+Fe2O3+CO2+NaNO2,Cr元素的化合价由+3价升高为+6价,Fe元素的化合价由+2价升高为+3价,N元素的化合价由+5价降低为+3价,由电子、原子守恒可知,反应为2FeO•Cr2O3+4Na2CO3+7NaNO3→高温 4Na2CrO4+Fe2O3+4CO2+7NaNO2,该步骤中若使用陶瓷,二氧化硅与碳酸钠高温下反应生成硅酸钠和二氧化碳,则使用铁坩埚,熔块水浸过滤分离出滤渣1含Fe2O3,滤液1中含NaAlO2、Na2CrO4,调节pH过滤分离出Al(OH)3、Si,滤液2中含Na2CrO4,④中调节pH发生CrO42﹣+2H+⇌Cr2O72﹣+H2O,滤液3含Na2Cr2O7,由水中的溶解度:Na2Cr2O7>K2Cr2O7,可知⑤中向Na2Cr2O7溶液中加入KCl固体后得到K2Cr2O7,溶解度小的析出,以此来解答.10.【答案】(1)(2)2As2S3+5O2+6H2O=4H3AsO4+6S;加压反应速率增大,而且平衡右移,可提高生产效率(3)2△H1﹣3△H2﹣△H3(4)ac;大于;小于;tm时AsO43﹣浓度更小,反应速率更慢;4y 3(x−y)2【考点】画元素的原子结构示意图,氧化还原反应,盖斯定律及其应用,化学平衡的影响因素,化学平衡转化过程中的变化曲线【解析】【解答】解:(1)砷元素原子序数为33,原子核外有四个电子层,最外层5个电子,原子结构示意图为,故答案为:;(2)工业上常将含砷废渣(主要成分为As2O3)制成浆状,通入O2氧化,生成H3AsO4和单质硫,砷元素化合价+3价变化为+5价,反应的化学方程式为2As2S3+5O2+6H2O=4H3AsO4+6S,增大压强,可增大反应速率,并使平衡正向移动,增大反应物的转化率,故答案为:2As2S3+5O2+6H2O=4H3AsO4+6S;加压反应速率增大,而且平衡右移,可提高生产效率;(3)已知:①As(s)+ 32H2(g)+2O2(g)=H3AsO4(s)△H1②H2(g)+ 12O2(g)=H2O(l)△H2③2As(s)+ 52O2(g)=As2O5(s)△H3则利用盖斯定律将①×2﹣②×3﹣③可得As2O5(s)+3H2O(l)=2H3AsO4(s)△H=2△H1﹣3△H2﹣△H3,故答案为:2△H1﹣3△H2﹣△H3;(4)①a.溶液pH不变时,则c(OH﹣)也保持不变,反应达到平衡状态,故a正确;b.同一个化学反应,速率之比等于化学计量数之比,无论是否达到平衡,都存在v(I﹣)=2v(AsO33﹣),故b错误;c.c (AsO43﹣)/c (AsO33﹣)不再变化,可说明各物质的浓度不再变化,反应达到平衡状态,故c正确;d.由图可知,当c (AsO43﹣)=y mol•L﹣1时,浓度不再发生变化,则达到平衡状态,由方程式可知此时c (I﹣)=2y m ol•L﹣1,所以c(I﹣)=y mol•L﹣1时没有达到平衡状态,故d错误.故答案为:ac;②反应从正反应开始进行,t m时反应继续正向进行,则v正大于v逆,故答案为:大于;③t m时比t n时浓度更小,则逆反应速率更小,故答案为:小于;tm时AsO43﹣浓度更小,反应速率更慢;④反应前,三种溶液混合后,Na3AsO3的浓度为3xmol/L× 2020+20+20=xmol/L,同理I2的浓度为xmol/L,反应达到平衡时,生产c(AsO43﹣)为ymol/L,则反应生产的c(I﹣)=2ymol/L,消耗的AsO33﹣、I2的浓度均为ymol/L,平衡时c(AsO33﹣)=(x﹣y)mol/L,c(I2)=(x﹣y)mol/L,溶液中c(OH﹣)=1mol/L,则K=y⋅(2y)2(x−y)⋅(x−y)×12= 4y3(x−y)2,故答案为:4y 3(x−y)2.【分析】(1)砷元素原子序数为33,原子核外有四个电子层,最外层5个电子,据此写出原子结构示意图:(2)工业上常将含砷废渣(主要成分为As2O3)制成浆状,通入O2氧化,生成H3AsO4和单质硫,结合氧化还原反应电子守恒和原子守恒书写化学方程式,反应为气体体积减小的反应,增大压强提高反应速率,平衡正向进行,反应效率高;(3)①As(s)+ 32H2(g)+2O2(g)=H3AsO4(s)△H1②H2(g)+ 12O2(g)=H2O(l)△H2③2As(s)+ 52O2(g)=As2O5(s)△H3盖斯定律计算得到反应As2O5(s)+3H2O(l)=2H3AsO4(s)的△H;(4)①达到平衡时,正逆反应速率相等,各物质的浓度不变;②反应从正反应开始进行,t m时反应继续正向进行;③物质的浓度越大,反应速率越大;④根据反应的离子方程式,计算平衡时各物种的浓度,可计算平衡常数.三、<b >[<b >化学--<b >选修3<b >:物质结构与性质]11.【答案】(1)1s22s22p63s23p63d74s2或[Ar]3d74s2;O;Mn(2)sp;sp3(3)H2O>CH3OH>CO2>H2;常温下水和甲醇是液体而二氧化碳和氢气是气体,液体的沸点高于气体;水分子中有两个氢原子都可以参与形成分子间氢键,而甲醇分子中只有一个羟基上的氢原子可用于形成分子间氢键,所以水的沸点高于甲醇;二氧化碳的相对分子质量比氢气大,所以二氧化碳分子间作用力较大、沸点较高(4)π键、离子键(5)√24×0.420;√34×√22×0.448【考点】原子核外电子排布,共价键的形成及共价键的主要类型,晶胞的计算,氢键的存在对物质性质的影响【解析】【解答】解:(1)Co是27号元素,位于元素周期表第4周期第VIII族,其基态原子核外电子排布式为1s22s22p63s23p63d74s2或[Ar]3d74s2.元素Mn与O中,由于O元素是非金属性而Mn是过渡元素,所以第一电离能较大的是O,O基态原子价电子为2s22p4,所以其核外未成对电子数是2,而Mn基态原子价电子排布为3d54s2,所以其核外未成对电子数是5,因此核外未成对电子数较多的是Mn,故答案为:1s22s22p63s23p63d74s2或[Ar]3d74s2;O;Mn;(2)CO2和CH3OH的中心原子C原子的价层电子对数分别为2和4,所以CO2和CH3OH分子中C原子的杂化形式分别为sp和sp3,故答案为:sp;sp3;(3)在CO2低压合成甲醇反应所涉及的4种物质中,沸点从高到低的顺序为H2O>CH3OH>CO2>H2,原因是常温下水和甲醇是液体而二氧化碳和氢气是气体,液体的沸点高于气体;水分子中有两个氢原子都可以参与形成分子间氢键,而甲醇分子中只有一个羟基上的氢原子可用于形成分子间氢键,所以水的沸点高于甲醇;二氧化碳的相对分子质量比氢气大,所以二氧化碳分子间作用力较大、沸点较高,故答案为:H2O>CH3OH>CO2>H2;常温下水和甲醇是液体而二氧化碳和氢气是气体,液体的沸点高于气体;水分子中有两个氢原子都可以参与形成分子间氢键,而甲醇分子中只有一个羟基上的氢原子可用于形成分子间氢键,所以水的沸点高于甲醇;二氧化碳的相对分子质量比氢气大,所以二氧化碳分子间作用力较大、沸点较高;(4)硝酸锰是离子化合物,硝酸根和锰离子之间形成离子键,硝酸根中N原子与3个氧原子形成3个σ键,硝酸根中有一个氮氧双键,所以还存在π键,故答案为:π键、离子键;(5)因为O2﹣是面心立方最密堆积方式,面对角线是O2﹣半径的4倍,即4r= √2a,解得r= √24×0.420nm;MnO也属于NaCl型结构,根据晶胞的结构,Mn2+构成的是体心立方堆积,体对角线是Mn2+半径的4倍,面上相邻的两个Mn2+距离是此晶胞的一半,因此有√34×√22×0.448nm,故答案为:√24×0.420;√34×√22×0.448.【分析】(1)Co是27号元素,可按照能量最低原理书写电子排布式;O为非金属性,难以失去电子,第一电离能较大;(2)CO2和CH3OH分子中C原子分别形成2、4个σ键;(3)水和甲醇分子间都存在氢键,二氧化碳和氢气常温下为气体,结合氢键数目和相对分子质量判断;(4)Mn(NO3)2为离子化合物,含有离子键、共价键,共价键含有σ键和π键;(5)阴离子采用面心立方最密堆积方式,位于顶点和面心;阳离子为体心立方堆积,体心和棱,以此计算半径.四、<b >[<b >化学--<b >选修5<b >:有机化学基础]12.【答案】(1);三氟甲苯(2)浓硫酸、浓硝酸,并加热;取代反应(3);吸收反应产物的HCl,提高反应转化率(4)C11H11O3N2F3(5)9(6)【考点】有机物的合成,有机物的结构和性质,同分异构现象和同分异构体,苯的同系物及其性质【解析】【解答】解:(1)由以上分析可知A为甲苯,结构简式为,C的化学名称是三氟甲苯,故答案为:;三氟甲苯;(2)③为三氟甲苯的硝化反应,反应条件是在浓硫酸作用下,加热,与浓硝酸发生取代反应,故答案为:浓硫酸、浓硝酸,并加热;取代反应;(3)⑤的反应方程式为,反应中吡啶的作用是吸收反应产物的HCl,提高反应转化率,故答案为:;吸收反应产物的HCl,提高反应转化率;(4)由结构简式可知G的分子式为C11H11O3N2F3,故答案为:C11H11O3N2F3;(5)H 是G的同分异构体,其苯环上的取代基与G的相同但位置不同,则苯环有3个不同的取代基,如固定一种取代基,则对应的同分异构体的种类为C52=10,或者说,固定﹣CF3和﹣NO2,如﹣CF3和﹣NO2处于邻位,另一种取代基有4种位置,﹣CF3和﹣NO2处于间位,另一种取代基有4种位置,﹣CF3和﹣NO2处于对位,另一种取代基有2种位置,共10种,则H可能的结构还有9种,故答案为:9;(6)由苯甲醚()制备4﹣甲氧基乙酰苯胺,可先与浓硝酸发生取代反应生成,发生还原反应生成,最后与CH3COCl发生取代反应可生成,则合成流程为,故答案为:.【分析】由B的分子式可知A为,则B为,C为三氟甲苯,发生硝化反应生成D,D 还原生成E,生成F为,然后发生硝化反应生成G,结合对应的有机物的结构和性质解答(1)~(4);(5)H是G的同分异构体,其苯环上的取代基与G的相同但位置不同,则苯环有3个不同的取代基,对应的同分异构体的种类为C52种;(6)由苯甲醚()制备4﹣甲氧基乙酰苯胺,可先与浓硝酸发生取代反应生成,发生还原反应生成,最后与CH3COCl发生取代反应可生成,以此解答该题.。
2017年高考新课标Ⅲ卷理综化学试题班级:姓名:可能用到的相对原子质量:H1Li7C12N14O16S32K39Cr52Mn55Fe56一、选择题:本题共7个小题,每小题6分,共42分。
在每小题给出的四个选项中,只有一项是符合题目要求的。
7.化学与生活密切相关。
下列说法错误的是A.PM2.5是指粒径不大于2.5μm的可吸入悬浮颗粒物B.绿色化学要求从源头上消除或减少生产活动对环境的污染C.燃煤中加入CaO可以减少酸雨的形成及温室气体的排放D.天然气和液化石油气是我国目前推广使用的清洁燃料8.下列说法正确的是A.植物油氢化过程中发生了加成反应B.淀粉和纤维素互为同分异构体C.环己烷与苯可用酸性KMnO4溶液鉴别D.水可以用来分离溴苯和苯的混合物9.下列实验操作规范且能达到目的的是目的操作A.取20.00mL盐酸在50mL酸式滴定管中装入盐酸,调整初始读数为30.00mL后,将剩余盐酸放入锥形瓶B.清洗碘升华实验所用试管先用酒精清洗,再用水清洗C.测定醋酸钠溶液pH 用玻璃棒蘸取溶液,点在湿润的pH试纸上D.配制浓度为0.0101mol L-⋅的KMnO4溶液称取KMnO4固体0.158g,放入100mL容量瓶中,加水溶解并稀释至刻度10.N A为阿伏加德罗常数的值。
下列说法正确的是A.0.1mol的11B中,含有0.6N A个中子B.pH=1的H3PO4溶液中,含有0.1N A个H+C.2.24L(标准状况)苯在O2中完全燃烧,得到0.6N A个CO2分子D.密闭容器中1molPCl3与1molCl2反应制备PCl5(g),增加2N A个P-Cl键11.全固态锂硫电池能量密度高、成本低,其工作原理如图所示,其中电极a常用掺有石墨烯的S8材料,电池反应为:16Li+x S8=8Li2S x(2≤x≤8)。
下列说法错误的是A.电池工作时,正极可发生反应:2Li2S6+2Li++2e-=3Li2S4B.电池工作时,外电路中流过0.02mol电子,负极材料减重0.14gC.石墨烯的作用主要是提高电极a的导电性D.电池充电时间越长,电池中Li2S2的量越多12.短周期元素W、X、Y和Z在周期表中的相对位置如表所示,这四种元素原子的最外层电子数之和为21。
2018年普通高等学校招生统一考试理科综合能力测试试题可能用到的相对原子质量:H l C l2 N 14 O 16 Mg 24 S 32 C1 35 5 Fe 56 Cu 64 Zn 65 Br 80H0kZM7gQxV一、选择题:本大题共13小题.每小题6分。
在每小题给出的四个选顼中,只有一项是符合题目要求的。
7.下列叙述中正确的是A.液溴易挥发,在存放液溴的试剂瓶中应加水封B.能使润湿的淀粉KI试纸变成蓝色的物质一定是Cl2C.某溶液加入CCl4,CCl4层显紫色,证明原溶液中存在I-D.某溶液加入BaCl2溶液,产生不溶于稀硝酸的白色沉淀,该溶液一定含有Ag+答案:A解读:此题为基础题,B答案在考前多个试题里面都出现过,因为除了氯气外,其它的如臭氧都可以将其氧化得到碘单质。
C答案应该是碘单质,D答案不能排除硫酸根的干扰。
H0kZM7gQxV8.下列说法中正确的是A.医用酒精的浓度通常为95%B.单质硅是将太阳能转变为电能的常用材料C.淀粉、纤维素和油脂都属于天然高分子化合物D.合成纤维和光导纤维都是新型无机非金属材料答案:B答案解读:此题为基础题。
A答案应该为75%,C中油脂不为高分子化合物,这个选项也在考前多个试题里出现D答案光导纤维为二氧化硅,合成纤维为有机材料,这个选项多个试题也出现,从前面两个题看来,还是没什么创新,或者考前已经被很多老师抓住题了。
H0kZM7gQxV9.用NA表示阿伏加德罗常数的值。
下列叙述中不正确的是A.分子总数为NA的NO2和CO2混合气体中含有的氧原子数为2NAB.28 g乙烯和环丁烷(C4H8>的混合气体中含有的碳原子数为2 NAC.常温常压下,92 g的NO2和N2O4混合气体含有的原子数为6 NAD.常温常压下,22.4L氯气与足量镁粉充分反应,转移的电子数为2 NA答案:D解读:此题为基础题,尤其C选项平时学生练习过多次,估计每位参加高考的学生至少做个3-4次。
2017年新课标3高考理综试卷及答案解析
(完整版)
高考语文复习资料高考数学复习资料高考英语复习资料高考文综复习资料高考理综复习资料高考语文模拟试题高考数学模拟试题高考英语模拟试题高考文综模拟试题高考理综模拟试题高中学习方法高考复习方法高考状元学习方法高考饮食攻略高考励志名言高考将近,不少学子还在为题目烦恼着。
不可置疑,在考场上,你会遇到各种各样的难题。
在此,留学网小编为你整理了2017年新课标3高考理综试卷及答案解析(完整版),希望对考生有所帮助。
2017年高考全国卷3理综真题及答案解析(完整版)
适用地区:云南、广西、贵州、四川
下载2017年高考全国卷3理综真题及答案解析(完整版)猜你喜欢:
2017年高考热点2017年全国各省高考成绩查询入口汇总2017高考招生简章2017高考招生信息汇总2017年全国高考加分政策汇总2017年全国各省高考答案汇总2017全国高考志愿填报时间及入口汇总2017年全国高考体检时间及通知汇总全国各省2017年高考改革方案汇总2017阳光高考网
2017年高考作文题目及范文汇总2017年全国各省市高考状元名单2017年全国各省高考录取分数线出国留学网高考频道整理。
2018年普通高等学校招生统一考试理科综合能力测试试题可能用到地相对原子质量:Hl Cl2 N14 O 16 Mg 24 S 32 C1 35 5 Fe 56 Cu64 Zn 65 Br 80一、选择题:本大题共13小题.每小题6分.在每小题给出地四个选顼中,只有一项是符合题目要求地.7.下列叙述中正确地是A.液溴易挥发,在存放液溴地试剂瓶中应加水封B.能使润湿地淀粉KI试纸变成蓝色地物质一定是Cl2C.某溶液加入CCl4,CCl4层显紫色,证明原溶液中存在I-D.某溶液加入BaCl2溶液,产生不溶于稀硝酸地白色沉淀,该溶液一定含有Ag+答案:A解读:此题为基础题,B答案在考前多个试题里面都出现过,因为除了氯气外,其它地如臭氧都可以将其氧化得到碘单质.C答案应该是碘单质,D答案不能排除硫酸根地干扰.8.下列说法中正确地是A.医用酒精地浓度通常为95%B.单质硅是将太阳能转变为电能地常用材料C.淀粉、纤维素和油脂都属于天然高分子化合物D.合成纤维和光导纤维都是新型无机非金属材料答案:B答案解读:此题为基础题.A答案应该为75%,C中油脂不为高分子化合物,这个选项也在考前多个试题里出现D答案光导纤维为二氧化硅,合成纤维为有机材料,这个选项多个试题也出现,从前面两个题看来,还是没什么创新,或者考前已经被很多老师抓住题了.9.用N A表示阿伏加德罗常数地值.下列叙述中不正确地是A.分子总数为N A地NO2和CO2混合气体中含有地氧原子数为2N AB.28 g乙烯和环丁烷(C4H8>地混合气体中含有地碳原子数为2 N AC.常温常压下,92 g地NO2和N2O4混合气体含有地原子数为6 N AD.常温常压下,22.4L氯气与足量镁粉充分反应,转移地电子数为2 N A答案:D解读:此题为基础题,尤其C选项平时学生练习过多次,估计每位参加高考地学生至少做个3-4次.D选项因为是常温常压下,气体地体积与状态有关系.10.分子式为C5H12O且可与金属钠反应放出氢气地有机化合物有(不考虑立体异构>A.5种 B.6种 C.7种D.8种答案:D解读:此题也为基础题,也没什么新意,首先写出戊烷地同分异构体<3种),然后用羟基取代这些同分异构体就可以得出有3+4+1=8种这样地醇11.已知温度T时水地离子积常数为K W.该温度下,将浓度为a mol/L地一元酸HA与b mol/L地一元碱BOH等体积混合,可判定该溶液呈中性地依据是A.a = bB.混合溶液地pH =7C.混合溶液中,c(H+>=mol/LD.混合溶液中,c(H+>+ c(B-> = c(OH->+c(A->答案:C解读:此题为中档题,A答案中a=b,但是无法知道酸与碱是否为强酸、强碱,反应后不一定成中性.B答案PH=7,因为温度不一定为常温25℃,同样也不能说明中性地.C答案也就是C(H+>=C(OH->,溶液当然显中性.D答案是溶液中地电荷守衡,无论酸、碱性一定成立,不能说明溶液就显中性.7167142818818答案:C解读:此题为中档题,其实这道题更象是一个简单地数学题,不需要过多地化学知识,不过学生平时估计也碰到过这种找多少项为什么地类似题.有多种做法,比如我们把它分为4循环,26=4ⅹ6+2,也就是说第24项为C7H14O2,接着后面就是第25项为C8H16,这里面要注意地是第一项是从2个碳原子开始地. 13.短周期元素W、X、Y、Z地原子序数依次增大,其中W地阴离子地核外电子数与X、Y、Z原子地核外内层电子数相同.X地一种核素在考古时常用来鉴定一些文物地年代,工业上采用液态空气分馏方法来生产Y地单质.而Z不能形成双原于分子.根据以上叙述,下列说法中正确地是A.上述四种元素地原子半径大小为W < X < Y < ZB.W、X、Y、Z原子地核外最外层电子数地总和为20C.W与Y可形成既含极性共价键又含非极性共价键地化合物D.由W与X组成地化合物地沸点总低于由W与Y组成地化合物地沸点答案:C解读:此题中档题,重要地是推出W:H X:C Y:N Z:Ne或者ArA选项应该是X>Y,Z为稀有气体原子又有增大地趋势,B答案总和应该为1+4+5+8=18C也就是氢与氧既可以生成水,也可以生成双氧水.D答案要注意H,C形成地烃中,如果碳原子很多地时候,形成地烃为液态或固态.总体来说这次选择题还是比较简单地,学生失分都不会很大.26.(14分>铁是应用最广泛地金属,铁地卤化物、氧化物以及高价铁地含氧酸盐均为重要化合物.(1>要确定铁地某氯化物FeCl x地化学式,可用离子交换和漓定地方法.实验中称取0.54 g 地FeCl x样品,溶解后先进行阳离子交换预处理,再通过含有饱和OH-地阴离子交换柱,使Cl-和OH-发生交换.交换完成后,流出溶液地OH-用0.40 mol/L地盐酸滴定,滴至终点时消耗盐酸25.0mL.计算该样品中氯地物质地量,并求出FeCl x中,x值:———(列出计算过程>;(2>现有一含有FeCl2和FeCl3地混合物样品,采用上述方法测得n(Fe>:n(C1>=1:2.1,则该洋品中FeCl3地物质地量分数为__________.在实验室中,FeCl2可用铁粉和__________反应制备,FeCl3可用铁粉和__________反应制备;(3>FeCl3与氢碘酸反应时可生成棕色物质,该反应地离子方程式为________________;(4>高铁酸钾(K2FeO4>是一种强氧化剂,可作为水处理剂和高容量电池材料.FeCl3与KClO 在强碱性条件下反应可制取K2FeO4,其反应地离子方程式为________________.与MnO2-Zn电池类似,K2FeO4-Zn也可以组成碱性电池,K2FeO4在电池中作为正极材料,其电极反应式为________________,该电池总反应地离子方程式为________________.答案:解读:此题为中档题,前3问这里面就不说了,在计算第一问X值地时候,完全可以把x=2或者x=3代入,这样可以节损时间.第四问也是近几年多次考到地高铁酸钾,有关高铁酸钾地制备与电化学,第四小问考查化学基本功,这里面有很好地区分度,扎实地同学拿满分没问题.第一个方程式多次书写过,第二个方程式,很多同学觉得无法书写,其实首先写大体物质,高铁酸根被还原为Fe3+,然后再写出转移地电子数,根据电荷守衡,因为溶液是碱性地,所以产物只能写成8个OH-,一个Fe3+结合3个OH-生成Fe(OH>3,因为负极反应式为Zn-2e-=Zn2+最后一个方程式只需要综合得失电子守衡就可以得出正确答案. 27.(15分>光气(COCl2>在塑料、制革、制药等工业中有许多用途,工业上采用高温下CO与Cl2在活性炭催化下合成.(1>实验室中常用来制备氯气地化学方程式为 Mno2+4Hcl(浓>MnCl2+Cl2↑+2H2O;(2>工业上利用天然气(主要成分为CH4>与CO2进行高温重整制各CO,已知CH4、H2和CO地燃烧热(△H>分别为-890.3 kJ/mol、-285.8kJ/mol和-283.0 kJ/mol,则生成1 m3(标准状况>CO所需热量为__________;(3>实验室中可用氯仿(CHCl3>与双氧水直接反应制备光气,其反应地化学方程式为________________;(4>COCl2地分解反应为COCl2(g>===Cl2(g> +CO(g>△H =+108 kJ/mol.反应体系达到平衡后,各物质地浓度在不同条件下地变化状况如下图所示(第10 min到14 min地COCl2浓度变化曲线来示出>:①计算反应在第8min时地平衡常数K = __________②比较第2 min反应温度T(2>与第8min反应温度(T8>地高低:T(2>____T(8>(填“<”、“>”或“=”>;③若12 min时反应于温度T(8>下重新达到平衡,则此时c(COCl2>= ______mol/L;④比较产物CO在2~3 min、5~6min和12~13min时平均反应速率[平均反应速率分别以(2—3>、(5—6>、(l2-13>表示]地大小____________;⑤比较反应物COCl2在5-6min和15-16 min时平均反应速率地大小:(5-6>>(15-16>(填“<”、“>”或“=”>,原因是_______________.答案:解读:此题中挡题,拿满分较难<不过第四问中地①③地答案确实有待商榷,为什么都要保留到小数点后三位,从题目中能看出来吗?)体现在计算麻烦上,第二问其实出题人完全直接说甲烷地燃烧热为890.3kJ/mol,…这样很多同学在计算反应热地时候更容易错.因为反应为CH4+CO2=2CO+2H2△H=反应物地燃烧热-产物地燃烧热=247.3 KJ/mol,也就是生成2mol CO,需要吸热247.3 KJ,那么要得到1立方M地CO,放热为(1000/22.4>×247.3/2=5.52×103 KJ.第三问要根据电负性分析碳元素化合价地变化,CHCl3碳为+2价,COCl2中碳为+4价,即可写出方程式.第四问,①根据K计算公式即可求出,但是答案为什么只保留三位小数值得商榷,②同时计算T2时地K值很明显小于T8时地K值,说明是升高温度平衡正向移动地原因.③题目说了是不同条件下地平衡状态,那么后面温度就不会改变.根据K值可计算C(COCl2>.④因为5-6分钟,CO浓度在改变所以平均反应速率大于其它地,因为处于平衡状态,根据V地计算公式,2-3、12-13地平均反应速率为0.⑤因为5-6分钟时浓度改变大于12-13.28.(14分>溴苯是一种化工原料,实验室合成溴苯地装置示意图及有关数据如下:按下列合成步骤回答问题:(1>在a中加入15 mL无水苯和少量铁屑.在b中小心加入4.0 mL液态溴.向a中滴入几滴溴,有白色烟雾产生,是因为生成了__________气体.继续滴加至液溴滴完.装置d地作用是____________________________________;(2>液溴滴完后,经过下列步骤分离提纯:①向a中加入10mL水,然后过滤除去未反应地铁屑;②滤液依次用l0 mL水、8mLl0%地NaOH溶液、10mL水洗涤.NaOH溶液洗涤地作用是除去HBr和未反应地Br2;③向分出地粗溴苯中加入少量地无水氯化钙,静置、过滤.加入氯化钙地目地是______;(3>经以上分离操作后,粗溴苯中还含有地主要杂质为______,要进一步提纯,下列操作中必须地是______(填入正确选项前地字母>;A重结晶 B过滤 C蒸馏D萃取(4>在该实验中,a地容积最适合地是______(填入正确选项前地字母>.A 25mLB 50mLC 250mLD 509mL答案:解读:此题为基础题,老师上课讲苯与液溴地实验时,都会讲到大部分,不知命题人出这题是为了什么?这道实验题反成了拿高分地试题.这里就不多说了.36.【化学——选修2化学与技术】(15分>由黄铜矿(主要成分是CuFeS2>炼制精铜地工艺流程示意图如下:(1>在反射炉中,把铜精矿砂和石英砂混合加热到l000℃左右,黄铜矿与空气反应生成Cu 和Fe地低价硫化物,且部分Fe地硫化物转变为低价氧化物.该过程中两个主要反应地化学方程式分别是__________、__________,反射炉内生成炉渣地主要成分是__________;(2>冰铜(Cu2S和FeS互相熔合而成>含Cu量为20%~50%.转炉中,将冰铜加熔剂(石英砂>在1200℃左右吹入空气进行吹炼.冰铜中地Cu2S被氧化为Cu2O.生成地Cu2O与Cu2S反应,生成含Cu量约为98.5%地粗铜,该过程发生反应地化学方程式分别是__________、__________.(3>粗铜地电解精炼如右图所示.在粗铜地电解过程中,粗铜板应是图中电极_____(填图中地字母>;在电极d上发生地电极反应式为____________;若粗铜中还含有Au、Ag、Fe,它们在电解槽中地存在形式和位置为______.答案:⑴Cu2FeS2+O2Cu2S+2FeS+SO2 2FeS+3O22FeO+2SO2 FeSiO3⑵2Cu2S+3O22Cu2O+2SO2 2Cu2O+Cu2S6Cu+SO2↑⑶ c Cu2++2e-= CuAu、Ag以单质地形式沉积在c(阳极>下方,Fe以Fe2+地形式进入电解液中37.【化学——选修3物质结构与性质】(15分>VIA族地氧、硫、硒(Se>、碲(Te>等元素在化合物中常表现出多种氧化态,含VIA族元素地化合物在研究和生产中有许多重要用途.请回答下列问题:(1>S单质地常见形式为S8,其环状结构如下图所示,S原子采用地轨道杂化方式是______;(2>原子地第一电离能是指气态电中性基态原子失去一个电子转化为气态基态正离子所需要地最低能量,O、S、Se原子地第一电离能由大到小地顺序为______;(3>Se原子序数为______,其核外M层电子地排布式为______;(4>H2Se地酸性比H2S__________(填“强”或“弱”>.气态SeO3分子地立体构型为______平面三角形,SO32-离子地立体构型为______三角锥形;(5>H2SeO3地K1和K2分别为2.7×10-3和2.5×10-8,H2SeO4第一步几乎完全电离,K2为1.2×10-2,请根据结构与性质地关系解释:①H2SeO3和H2SeO4第一步电离程度大于第二步电离地原因:__________;第一步电离后生成地负离子较难再进一步电离出带正电荷地氢离子;②H2SeO4比H2SeO3酸性强地原因:______;(6>ZnS在荧光体、光导体材料、涂料、颜料等行业中应用广泛.立方ZnS晶体结构如下图所示,其晶胞边长为540.0 pm,密度为____________(列式并计算>,a位置S2-离子与b 位置Zn2+离子之间地距离为___________________pm(列式表示>.答案:解读:<1)因为S8为环状立体结构,所以为SP3(6>第一问我们常碰到,后面一问要注意四个Zn2+在体内地四个小立方体地中心,不在同一平面上,过b向上面作垂线,构成直角三角形,两边分别为√2/4a 1/4a,即可求出斜边为√3/4a(a 为晶胞边长> 38.【化学——选修5有机化学基础】(15分>对羟基苯甲酸丁酯(俗称尼泊金丁酯>可用作防腐剂,对酵母和霉菌有很强地抑制作用,工业上常用对羟基苯甲酸与丁醇在浓硫酸催化下进行酯化反应而制得.以下是某课题组开发地从廉价、易得地化工原料出发制备对羟基苯甲酸丁酯地合成路线:已知以下信息:①通常在同一个碳原子上连有两个羟基不稳定,易脱水形成羰基;②D可与银氪溶液反应生成银镜;③F地核磁共振氢谱表明其有两种不同化学环境地氢,且峰面积比为1:1.回答下列问题:(1>A地化学名称为__________;(2>由B生成C地化学反应方程式为____________________,该反应地类型为______;(3>D地结构简式为____________;(4>F地分子式为__________;(5>G地结构简式为________________;(6>E地同分异构体中含有苯环且能发生银镜反应地共有______种,其中核磁共振氢谱有三种不同化学环境地氢,且峰面积比为2:2:1地是________________(写结构简式>.答案:解读:此题为基础题,比平时学生接触地有机题简单些,最后一问也在意料之中,同分异构体有两种形式,一种是一个酯基和氯原子<邻、间、对功三种),一种是有一个醛基、羟基、氯原子,3种不同地取代基有10种同分异构体,所以一共13种,考前通过练习,相信很多老师给同学们一起总结过地还有:3个取代基有2个相同地取代基地同分异构体,4个取代基两两相同地同分异构体.申明:所有资料为本人收集整理,仅限个人学习使用,勿做商业用途.。
绝密★启用前2017年普通高等学校招生全国统一考试理科综合能力测试注意事项:1.答卷前,考生务必将自己的姓名、准考证号填写在答题卡上。
2.回答选择题时,选出每小题答案后,用铅笔把答题卡上对应题目的答案标号涂黑,如需改动,用橡皮擦干净后,再选涂其它答案标号。
回答非选择题时,将答案写在答题卡上,写在本试卷上无效。
3.考试结束后,将本试卷和答题卡一并交回。
可能用到的相对原子质量:H 1 Li 7 C 12 N 14 O 16 S 32 K39 Cr 52 Mn 55 Fe 56一、选择题:本题共13个小题,每小题6分,共78分。
在每小题给出的四个选项中,只有一项是符合题目要求的。
1.下列关于真核细胞中转录的叙述,错误的是A.tRNA、rRNA和mRNA都从DNA转录而来B.同一细胞中两种RNA和合成有可能同时发生C.细胞中的RNA合成过程不会在细胞核外发生D.转录出的RNA链与模板链的相应区域碱基互补2.下列与细胞相关的叙述,错误的是A.动物体内的激素可以参与细胞间的信息传递B.叶肉细胞中光合作用的暗反应发生在叶绿体基质中C.癌细胞是动物体内具有自养能力并快速增殖的细胞D.细胞凋亡是由基因决定的细胞自动结束生命的过程3.植物光合作用的作用光谱是通过测量光合作用对不同波长光的反应(如O2的释放)来绘制的。
下列叙述错误的是A.类胡萝卜素在红光区吸收的光能可用于光反应中A TP的合成B.叶绿素的吸收光谱可通过测量其对不同波长光的吸收值来绘制C.光合作用的作用光谱也可用CO2的吸收速率随光波长的变化来表示D.叶片在640~660 nm波长光下释放O2是由叶绿素参与光合作用引起的4.若给人静脉注射一定量的0.9%NaCl溶液,则一段时间内会发生的生理现象是A.机体血浆渗透压降低,排出相应量的水后恢复到注射前水平B.机体血浆量增加,排出相应量的水后渗透压恢复到注射前水平C.机体血浆量增加,排出相应量的NaCl和水后恢复到注射前水平D.机体血浆渗透压上升,排出相应量的NaCl后恢复到注射前水平5.某陆生植物种群的个体数量减少,若用样方法调查其密度,下列做法合理的是A.将样方内的个体进行标记后再计数B.进行随机取样,适当扩大样方的面积C.采用等距取样法,适当减少样方数量D.采用五点取样法,适当缩小样方的面积6.下列有关基因型、性状和环境的叙述,错误的是A.两个个体的身高不相同,二者的基因型可能相同,也可能不相同B.某植物的绿色幼苗在黑暗中变成黄色,这种变化是由环境造成的C.O型血夫妇的子代都是O型血,说明该性状是由遗传因素决定的D.高茎豌豆的子代出现高茎和矮茎,说明该相对性状是由环境决定的7.化学与生活密切相关。
2017年全国高考新课标3卷理综(化学)(含答案)可能用到的相对原子质量:H1 Li7 C12 N14 O16 S32 K39 Cr52 Mn55 Fe56一、选择题:在每小题给出的四个选项中,只有一项是符合题目要求的。
7.化学与生活密切相关。
下列说法错误的是A.PM2.5是指粒径不大于2.5μm的可吸入悬浮颗粒物B.绿色化学要求从源头上消除或减少生产活动对环境的污染C.燃煤中加入CaO可以减少酸雨的形成及温室气体的排放D.天然气和液化石油气是我国目前推广使用的清洁燃料8.下列说法正确的是A.植物油氢化过程中发生了加成反应B.淀粉和纤维素互为同分异构体C.环己烷与苯可用酸性KMnO4溶液鉴别D.水可以用来分离溴苯和苯的混合物9.下列实验操作规范且能达到目的的是10.N A为阿伏加德罗常数的值。
下列说法正确的是A.0.1 mol 的11B中,含有0.6N A个中子B.pH=1的H3PO4溶液中,含有0.1N A个H+C.2.24L(标准状况)苯在O2中完全燃烧,得到0.6N A个CO2分子D.密闭容器中1 mol PCl3与1 mol Cl2反应制备PCl5(g),增加2N A个P-Cl键11.全固态锂硫电池能量密度高、成本低,其工作原理如图所示,其中电极a常用掺有石墨烯的S8材料,电池反应为:16Li+x S8=8Li2S x(2≤x≤8)。
下列说法错误的是A.电池工作时,正极可发生反应:2Li2S6+2Li++2e-=3Li2S4B.电池工作时,外电路中流过0.02 mol电子,负极材料减重0.14 gC.石墨烯的作用主要是提高电极a的导电性D.电池充电时间越长,电池中的Li2S2量越多12.短周期元素W、X、Y和Z在周期表中的相对位置如表所示,这四种元素原子的最外电子数纸盒为21。
下列关系正确的是A.氢化物沸点:W<Z B.氧化物对应水化物的酸性:Y>WC.化合物熔点:Y2X3<YZ3D.简单离子的半径:Y<X13.在湿法炼锌的电解循环溶液中,较高浓度的Cl-会腐蚀阳极板而增大电解能耗。
2017年普通高等学校招生全国统一考试(全国3卷)一、选择题:本题共13个小题,每小题6分,共78分。
在每小题给出的四个选项中,只有一项是符合题目要求的。
7.化学与生活密切相关。
下列说法错误的是A.PM2.5是指粒径不大于2.5μm的可吸入悬浮颗粒物B.绿色化学要求从源头上消除或减少生产活动对环境的污染C.燃煤中加入CaO可以减少酸雨的形成及温室气体的排放D.天然气和液化石油气是我国目前推广使用的清洁燃料8.下列说确的是A.植物油氢化过程中发生了加成反应 B.淀粉和纤维素互为同分异构体C.环己烷与苯可用酸性KMnO4溶液鉴别 D.水可以用来分离溴苯和苯的混合物9.下列实验操作规且能达到目的的是目的操作A.取20.00 mL盐酸在50 mL酸式滴定管中装入盐酸,调整初始读数为30.00 mL后,将剩余盐酸放入锥形瓶B.清洗碘升华实验所用试管先用酒精清洗,再用水清洗C.测定醋酸钠溶液pH 用玻璃棒蘸取溶液,点在湿润的pH试纸上D.配制浓度为0.0101mol L-⋅的KMnO4溶液称取KMnO4固体0.158 g,放入100 mL容量瓶中,加水溶解并稀释至刻度10.A为阿伏加德罗常数的值。
下列说确的是A.0.1 mol 的11B中,含有0.6N A个中子B.pH=1的H3PO4溶液中,含有0.1N A个H+C.2.24 L(标准状况)苯在O2中完全燃烧,得到0.6N A个CO2分子D.密闭容器中1 mol PCl3与1 mol Cl2反应制备 PCl5(g),增加2N A个P-Cl键11.全固态锂硫电池能量密度高、成本低,其工作原理如图所示,其中电极a常用掺有石墨烯的S8材料,电池反应为:16Li+x S8=8Li2S x(2≤x≤8)。
下列说法错误的是A.电池工作时,正极可发生反应:2Li2S6+2Li++2e-=3Li2S4B.电池工作时,外电路中流过0.02 mol电子,负极材料减重0.14 gC.石墨烯的作用主要是提高电极a的导电性D.电池充电时间越长,电池中的Li2S2量越多12.短周期元素W、X、Y和Z在周期表中的相对位置如表所示,这四种元素原子的最外电子数之和为21。
2017年高考新课标Ⅲ卷化学试题及答案DA.SP (CuCl)K的数量级为710-B.除Cl-反应为Cu+Cu2++2Cl-=2CuClC.加入Cu越多,Cu+浓度越高,除Cl-效果越好D.2Cu+=Cu2++Cu平衡常数很大,反应趋于完全26.(14分)绿矾是含有一定量结晶水的硫酸亚铁,在工农业生产中具有重要的用途。
某化学兴趣小组对绿矾的一些性质进行探究。
回答下列问题:(1)在试管中加入少量绿矾样品,加水溶解,滴加KSCN溶液,溶液颜色无明显变化。
再向试管中通入空气,溶液逐渐变红。
由此可知:______________、_______________。
(2)为测定绿矾中结晶水含量,将石英玻璃管(带两端开关K1和K2)(设为装置A)称重,记为m1 g。
将样品装入石英玻璃管中,再次将装置A称重,记为m2 g。
按下图连接好装置进行实验。
①仪器B的名称是____________________。
②将下列实验操作步骤正确排序___________________(填标号);重复上述操作步骤,直至A恒重,记为m3 g。
a.点燃酒精灯,加热b.熄灭酒精灯c.关闭K1和K2d.打开K1和K2,缓缓通入N2e.称量A f.冷却至室温③根据实验记录,计算绿矾化学式中结晶水数目x=________________(列式表示)。
若实验时按a、d次序操作,则使x__________(填“偏大”“偏小”或“无影响”)。
(3)为探究硫酸亚铁的分解产物,将(2)中已恒重的装置A接入下图所示的装置中,打开K1和K2,缓缓通入N2,加热。
实验后反应管中残留固体为红色粉末。
①C、D中的溶液依次为_________(填标号)。
C、D 中有气泡冒出,并可观察到的现象分别为_______________。
a.品红b.NaOH c.BaCl2d.Ba(NO3)2e.浓H2SO4②写出硫酸亚铁高温分解反应的化学方程式_____________________。
2017年普通高等学校招生全国统一考试(全国Ⅲ卷)理科综合能力测试绝密★启用前一、选择题:本题共13个小题,每小题6分,共78分。
在每小题给出的四个选项中,只有一项是符合题目要求的。
1.下列关于真核细胞中转录的叙述,错误的是()A.tRNA、rRNA和mRNA都从DNA转录而来B.同一细胞中两种RNA的合成有可能同时发生C.细胞中的RNA合成过程不会在细胞核外发生D.转录出的RNA链与模板链的相应区域碱基互补【答案】C【解析】A选项,通过转录可以产生mRNA、tRNA、rRNA,但是通过不同DNA片段转录产生的;B选项,由于转录产生不同RNA时的模板是DNA的不同片段,所以两种RNA的合成可以同时进行,互不干扰;C选项,线粒体、叶绿体中也存在DNA,其上的基因也可以进行转录过程,该过程并未在细胞核中进行,所以该选项错误;D选项,转录产生RNA的过程是遵循碱基互补配对原则的,因此产生的RNA链可以与模板链互补。
2.下列与细胞相关的叙述,错误的是()A.动物体内的激素可以参与细胞间的信息传递B.叶肉细胞中光合作用的暗反应发生在叶绿体基质中C.癌细胞是动物体内具有自养能力并快速增殖的细胞D.细胞凋亡是由基因决定的细胞自动结束生命的过程【答案】C【解析】A选项,激素作为信息分子通常可以与靶细胞膜上的受体结合,从而起到信息传递的作用;B选项,光合作用暗反应场所在叶绿体基质;C选项,癌细胞的存活依赖于不断从周围的组织中吸收营养物质(含大量有机物),所以其代谢类型属于异养,而非自养,所以该选项错误。
D选项,细胞凋亡是细胞内与凋亡有关基因表达后让细胞主动死亡的过程。
3.植物光合作用的作用光谱是通过测量光合作用对不同波长光的反应(如O的释放)来绘2制的。
下列叙述错误的是()A.类胡萝卜素在红光区吸收的光能可用于光反应中ATP的合成B.叶绿素的吸收光谱可通过测量其对不同波长光的吸收值来绘制C.光合作用的作用光谱也可用CO的吸收速率随光波长的变化来表示2D.叶片在640~660nm波长光下释放O是由叶绿素参与光合作用引起的2【答案】A【解析】A选项,类胡萝卜素只吸收蓝紫光,不吸收红光,故该选项错误。
2017年高考新课标3卷理综化学参考解析7.化学与生活密切相关。
下列说法错误的是A.PM2。
5是指粒径不大于2.5μm的可吸入悬浮颗粒物B.绿色化学要求从源头上消除或减少生产活动对环境的污染C.燃煤中加入CaO可以减少酸雨的形成及温室气体的排放D.天然气和液化石油气是我国目前推广使用的清洁燃料【参考答案】C【参考解析】CaCO3受热分解,燃煤中加入CaO不能减小温室气体CO2的排放,故选C. 8.下列说法正确的是A.植物油氢化过程中发生了加成反应B.淀粉和纤维素互为同分异构体C.环己烷与苯可用酸性KMnO4溶液鉴别D.水可以用来分离溴苯和苯的混合物【参考答案】A【参考解析】A.植物没氢化过程发生油脂与氢气的加成反应,故A正确;B.淀粉和纤维素的聚合度不同,造成它们的分子式不同,所以不是同分异构体,故B错误;C.环己烷与苯都不与酸性KMnO4溶液反应,所以不能用该方法鉴别环己烷与苯,故C错误;D。
溴苯与苯互溶,不能用水分离溴苯和苯的混合物,故D错误;答案为A。
9.下列实验操作规范且能达到目的的是目的操作A.取20.00 mL盐酸在50 mL酸式滴定管中装入盐酸,调整初始读数为30.00mL后,将剩余盐酸放入锥形瓶B.清洗碘升华实验所用试管先用酒精清洗,再用水清洗C.测定醋酸钠溶液pH 用玻璃棒蘸取溶液,点在湿润的pH试纸上D.配制浓度为0.0101mol L-⋅的KMnO4溶液称取KMnO4固体0.158 g,放入100 mL容量瓶中,加水溶解并稀释至刻度【参考答案】BN为阿伏加德罗常数的值.下列说法正确的是10.A0.6N个中子A.0。
1 mol 的11B中,含有A0.1N个HB.pH=1的H3PO4溶液中,含有A0.6N个CO2分子C.2。
24L(标准状况)苯在O2中完全燃烧,得到A2N个P—Cl键D.密闭容器中1 mol PCl3与1 mol Cl2反应制备PCl5(g),增加A【参考答案】A【参考解析】A、11B中含有6个中子,0。
绝密★启用前2017年普通高等学校招生全国统一考试理科综合能力测试注意事项:1.答卷前,考生务必将自己的姓名、准考证号填写在答题卡上。
2.回答选择题时,选出每小题答案后,用铅笔把答题卡上对应题目的答案标号涂黑,如需改动,用橡皮擦干净后,再选涂其它答案标号。
回答非选择题时,将答案写在答题卡上,写在本试卷上无效。
3.考试结束后,将本试卷和答题卡一并交回。
可能用到的相对原子质量:H 1 Li 7 C 12 N 14 O 16 S 32 K39 Cr 52 Mn 55 Fe 56一、选择题:本题共13个小题,每小题6分,共78分。
在每小题给出的四个选项中,只有一项是符合题目要求的。
1.下列关于真核细胞中转录的叙述,错误的是A.tRNA、rRNA和mRNA都从DNA转录而来B.同一细胞中两种RNA和合成有可能同时发生C.细胞中的RNA合成过程不会在细胞核外发生D.转录出的RNA链与模板链的相应区域碱基互补2.下列与细胞相关的叙述,错误的是A.动物体内的激素可以参与细胞间的信息传递B.叶肉细胞中光合作用的暗反应发生在叶绿体基质中C.癌细胞是动物体内具有自养能力并快速增殖的细胞D.细胞凋亡是由基因决定的细胞自动结束生命的过程3.植物光合作用的作用光谱是通过测量光合作用对不同波长光的反应(如O2的释放)来绘制的。
下列叙述错误的是A.类胡萝卜素在红光区吸收的光能可用于光反应中A TP的合成B.叶绿素的吸收光谱可通过测量其对不同波长光的吸收值来绘制C.光合作用的作用光谱也可用CO2的吸收速率随光波长的变化来表示D.叶片在640~660 nm波长光下释放O2是由叶绿素参与光合作用引起的4.若给人静脉注射一定量的0.9%NaCl溶液,则一段时间内会发生的生理现象是A.机体血浆渗透压降低,排出相应量的水后恢复到注射前水平B.机体血浆量增加,排出相应量的水后渗透压恢复到注射前水平C.机体血浆量增加,排出相应量的NaCl和水后恢复到注射前水平D.机体血浆渗透压上升,排出相应量的NaCl后恢复到注射前水平5.某陆生植物种群的个体数量减少,若用样方法调查其密度,下列做法合理的是A.将样方内的个体进行标记后再计数B.进行随机取样,适当扩大样方的面积C.采用等距取样法,适当减少样方数量D.采用五点取样法,适当缩小样方的面积6.下列有关基因型、性状和环境的叙述,错误的是A.两个个体的身高不相同,二者的基因型可能相同,也可能不相同B.某植物的绿色幼苗在黑暗中变成黄色,这种变化是由环境造成的C.O型血夫妇的子代都是O型血,说明该性状是由遗传因素决定的D.高茎豌豆的子代出现高茎和矮茎,说明该相对性状是由环境决定的7.化学与生活密切相关。
2017年高考全国(III)卷化学可能用到的相对原子质量:H 1 Li 7 C 12 N 14 O 16 S 32 K39 Cr 52 Mn 55 Fe 56 7.化学与生活密切相关。
下列说法错误的是A.PM2.5是指粒径不大于2.5μm的可吸入悬浮颗粒物B.绿色化学要求从源头上消除或减少生产活动对环境的污染C.燃煤中加入CaO可以减少酸雨的形成及温室气体的排放D.天然气和液化石油气是我国目前推广使用的清洁燃料8.下列说法正确的是A.植物油氢化过程中发生了加成反应B.淀粉和纤维素互为同分异构体C.环己烷与苯可用酸性KMnO4溶液鉴别D.水可以用来分离溴苯和苯的混合物9.下列实验操作规范且能达到目的的是目的操作A.取20.00 mL盐酸在50 mL酸式滴定管中装入盐酸,调整初始读数为30.00 mL后,将剩余盐酸放入锥形瓶B.清洗碘升华实验所用试管先用酒精清洗,再用水清洗C.测定醋酸钠溶液pH用玻璃棒蘸取溶液,点在湿润的pH试纸上D.配制浓度为0.010的1mol L-⋅KMnO4溶液称取KMnO4固体0.158 g,放入100 mL容量瓶中,加水溶解并稀释至刻度10.N A为阿伏加德罗常数的值。
下列说法正确的是A.0.1 mol 的中,含有0.6N A个中子11BB.pH=1的H3PO4溶液中,含有0.1N A个H+C.2.24 L(标准状况)苯在O2中完全燃烧,得到0.6N A个CO2分子D.密闭容器中1 mol PCl3与1 mol Cl2反应制备PCl5(g),增加2N A个P-Cl键11.全固态锂硫电池能量密度高、成本低,其工作原理如图所示,其中电极a常用掺有石墨烯的S8材料,电池反应为:16Li+x S8=8Li2S x(2≤x≤8)。
下列说法错误的是A .电池工作时,正极可发生反应:2Li 2S 6+2Li ++2e -=3Li 2S 4B .电池工作时,外电路中流过0.02 mol 电子,负极材料减重0.14 gC .石墨烯的作用主要是提高电极a 的导电性D .电池充电时间越长,电池中的Li 2S 2量越多12.短周期元素W 、X 、Y 和Z 在周期表中的相对位置如表所示,这四种元素原子的最外电子数之和为21。
下列关系正确的是WX YZ A .氢化物沸点:W<ZB .氧化物对应水化物的酸性:Y>WC .化合物熔点:Y 2X 3<YZ 3D .简单离子的半径:Y<X13.在湿法炼锌的电解循环溶液中,较高浓度的会腐蚀阳极板而增大电解能耗。
可向溶液中Cl -同时加入Cu 和CuSO 4,生成CuCl 沉淀从而除去。
根据溶液中平衡时相关离子浓度的关Cl -系图,下列说法错误的是A .的数量级为SP (CuCl)K 710-B .除反应为Cu+Cu 2++2=2CuClCl -Cl -C .加入Cu 越多,Cu +浓度越高,除效果越好Cl -D .2Cu +=Cu 2++Cu 平衡常数很大,反应趋于完全26.(14分)绿矾是含有一定量结晶水的硫酸亚铁,在工农业生产中具有重要的用途。
某化学兴趣小组对绿矾的一些性质进行探究。
回答下列问题:(1)在试管中加入少量绿矾样品,加水溶解,滴加KSCN溶液,溶液颜色无明显变化。
再向试管中通入空气,溶液逐渐变红。
由此可知:______________、_______________。
(2)为测定绿矾中结晶水含量,将石英玻璃管(带两端开关K1和K2)(设为装置A)称重,记为m1g。
将样品装入石英玻璃管中,再次将装置A称重,记为m2g。
按下图连接好装置进行实验。
①仪器B的名称是____________________。
②将下列实验操作步骤正确排序___________________(填标号);重复上述操作步骤,直至A恒重,记为m3 g。
a.点燃酒精灯,加热b.熄灭酒精灯c.关闭K1和K2d.打开K1和K2,缓缓通入N2e.称量A f.冷却至室温③根据实验记录,计算绿矾化学式中结晶水数目x=________________(列式表示)。
若实验时按a、d次序操作,则使x__________(填“偏大”“偏小”或“无影响”)。
(3)为探究硫酸亚铁的分解产物,将(2)中已恒重的装置A接入下图所示的装置中,打开K1和K2,缓缓通入N2,加热。
实验后反应管中残留固体为红色粉末。
①C、D中的溶液依次为_________(填标号)。
C、D中有气泡冒出,并可观察到的现象分别为_______________。
a.品红b.NaOH c.BaCl2d.Ba(NO3)2e.浓H2SO4②写出硫酸亚铁高温分解反应的化学方程式_____________________。
27.(15分)重铬酸钾是一种重要的化工原料,一般由铬铁矿制备,铬铁矿的主要成分为FeO·Cr2O3,还含有硅、铝等杂质。
制备流程如图所示:回答下列问题:(1)步骤①的主要反应为:高温FeO·Cr2O3+Na2CO3+NaNO3 Na2CrO4+ Fe2O3+CO2+ NaNO2−−−→上述反应配平后FeO·Cr2O3与NaNO3的系数比为__________。
该步骤不能使用陶瓷容器,原因是________________。
(2)滤渣1中含量最多的金属元素是____________,滤渣2的主要成分是_____________及含硅杂质。
(3)步骤④调滤液2的pH使之变____________(填“大”或“小”),原因是___________________(用离子方程式表示)。
(4)有关物质的溶解度如图所示。
向“滤液3”中加入适量KCl,蒸发浓缩,冷却结晶,过滤得到K2Cr2O7固体。
冷却到___________(填标号)得到的K2Cr2O7固体产品最多。
a.80℃b.60℃c.40℃d.10℃步骤⑤的反应类型是___________________。
(5)某工厂用m1kg 铬铁矿粉(含Cr2O340%)制备K2Cr2O7,最终得到产品m2kg,产率为_____________。
28.(14分)砷(As)是第四周期ⅤA族元素,可以形成As2O3、As2O5、H3AsO3、H3AsO4等化合物,有着广泛的用途。
回答下列问题:(1)画出砷的原子结构示意图____________。
(2)工业上常将含砷废渣(主要成分为As 2O 3)制成浆状,通入O 2氧化,生成H 3AsO 4和单质硫。
写出发生反应的化学方程式________。
该反应需要在加压下进行,原因是________________________。
(3)已知:As(s)+H 2(g)+2O 2(g)=H 3AsO 4(s) ΔH 132H 2(g)+O 2(g)=H 2O(l) ΔH 2122As(s)+O 2(g) =As 2O 5(s) ΔH 352则反应As 2O 5(s) +3H 2O(l)= 2H 3AsO 4(s)的ΔH =_________。
(4)298 K 时,将20 mL 3x mol·L −1 Na 3AsO 3、20 mL 3x mol·L −1 I 2和20 mL NaOH 溶液混合,发生反应:AsO 33−(aq)+I 2(aq)+2OH −AsO 43−(aq)+2I −(aq)+ H 2O(l)。
溶液中c (AsO 43−)与反应时间(t )的关系如图所示。
①下列可判断反应达到平衡的是__________(填标号)。
a.溶液的pH 不再变化b.v (I −)=2v (AsO 33−)c. c (AsO 43−)/c (AsO 33−)不再变化d. c (I −)=y mol·L −1②t m 时,v 正_____ v 逆(填“大于”“小于”或“等于”)。
③t m 时v 逆_____ t n 时v 逆(填“大于”“小于”或“等于”),理由是_____________。
④若平衡时溶液的pH=14,则该反应的平衡常数K 为___________。
35.[化学——选修3:物质结构与性质](15分)研究发现,在CO 2低压合成甲醇反应(CO 2+3H 2=CH 3OH+H 2O )中,Co 氧化物负载的Mn 氧化物纳米粒子催化剂具有高活性,显示出良好的应用前景。
回答下列问题:(1)Co 基态原子核外电子排布式为_____________。
元素Mn 与O 中,第一电离能较大的是_________,基态原子核外未成对电子数较多的是_________________。
(2)CO2和CH3OH分子中C原子的杂化形式分别为__________和__________。
(3)在CO2低压合成甲醇反应所涉及的4种物质中,沸点从高到低的顺序为_________________,原因是______________________________。
(4)硝酸锰是制备上述反应催化剂的原料,Mn(NO3)2中的化学键除了σ键外,还存在________。
(5)MgO具有NaCl型结构(如图),其中阴离子采用面心立方最密堆积方式,X射线衍射实验测得MgO的晶胞参数为a=0.420 nm,则r(O2-)为________nm。
MnO也属于NaCl型结构,晶胞参数为a' =0.448 nm,则r(Mn2+)为________nm。
36.[化学——选修5:有机化学基础](15分)氟他胺G是一种可用于治疗肿瘤的药物。
实验室由芳香烃A制备G的合成路线如下:回答下列问题:(1)A的结构简式为____________。
C的化学名称是______________。
(2)③的反应试剂和反应条件分别是____________________,该反应的类型是__________。
(3)⑤的反应方程式为_______________。
吡啶是一种有机碱,其作用是____________。
(4)G的分子式为______________。
(5)H是G的同分异构体,其苯环上的取代基与G的相同但位置不同,则H可能的结构有______种。
(6)4-甲氧基乙酰苯胺()是重要的精细化工中间体,写出由苯甲醚()制备4-甲氧基乙酰苯胺的合成路线___________(其他试剂任选)。