病例分型方法
- 格式:doc
- 大小:23.50 KB
- 文档页数:5
病例分型方法一、病例分型定义:A型:病种单纯,诊断明确,病情较稳定,不需紧急处理得一般住院病人。
B型:病种单纯,病情较急而需紧急处理,但生命体征尚稳定,不属疑难危重病例、C型:病情复杂,诊断不明或治疗难度大,有较严重并发症发生,预后较差得疑难病例。
D型:病情危重复杂,生命体征不稳定或有重要脏器功能衰竭,需做紧急处理得疑难危重病例。
部分C、D病例如下所列:1、入院诊断:心脑血管器质性疾病、恶性肿瘤、中毒、脏器功能衰竭、复合创伤、急性重症传染病、合并并发症、诊断不明等均为C或D型病例;2、病理诊断:恶性肿瘤为C或D型病例;3、会诊情况:院际会诊、远程会诊者为C或D型病例;4、护理等级:I级、特级、重症监护、特殊护理者为C或D型病例、二、病例分型与质量关系:CD率(CD率=同期出院顾客CD型病例数÷同期出院顾客病例总数)可用来表达医疗机构救治疑难、危重病例得技术水平、CD型病例就是医疗服务质量高位运行得客观指标,通过分型质量监控既反映了医疗机构得工作强度,又反映了医疗机构得技术水平,解决了医疗服务质量管理技术因素难以量化得深层次问题。
三、专科分型:为了便于对临床上某些专科AB型与CD型病例进一步分型,根据专科特点提出以下专科分型标准,供临床分型参考。
(一)外科A型病例:诊断明确得择期一、二级手术病例;无明显活动性出血得单纯软组织创伤; 入院时已确诊得非手术病人;术后辅助治疗得非恶性肿瘤病例。
诊断明确得骨病非手术病例;肢体骨良性小肿瘤/骨病手术病例;肢体骨折术后处理病例;择期截指/趾手术病例。
B型病例:24小时内实施手术得普通急诊病例;生命体征稳定得腹部单脏器或肢体创伤; 无颅内出血得头部创伤病例;非手术处理得急腹症病例。
无并发症得肢体及锁骨胸肋骨骨折病例; 各类肢体关节脱位及组织损伤病例;急诊截指/趾手术或断指再植手术病例; 手/足部创伤清创吻合手术病例;非手术处理得骨病急诊病例。
C型病例:择期三、四级手术病例;诊断为内部脏器肿瘤得非手术病例;生命体征稳定得复合创伤;合并手术绝对禁忌症得非手术病例;探查手术病例;多学科协作择期手术病例;术后辅助治疗得恶性肿瘤病例;合并创伤并发症得肢体骨折病例;头部/躯干骨病手术病例;生命体征稳定得躯干部骨折病例;肢体/躯干矫形置换手术病例;骨肿瘤非手术或术后辅助治疗病例;肢体/骨/皮瓣移植手术病例。
病例分型标准依据患者的病情和相应的基本医疗行为特征,将病例划分为单纯普通病例、单纯急症病例、复杂疑难病例、复杂危重病例四个类型;A 型(单纯普通病例):中青年患者居多、普通、单纯、慢性病为多,病种单纯,诊断明确,病情较稳定,不需要紧急处理的一般住院病人,住院日较B 型病例长,费用一般低于 CD 型,高于 B 型病例。
B 型(单纯急症病例):中青年患者居多,病种单纯、病情较急而需紧急处理,但生命体征尚稳定,不属疑难危重病例,费用一般低于其它型病例。
C 型(复杂疑难病例):中老年病人居多,病情复杂,诊断不明或治疗难度大,有较严重并发症发生,预后较差的疑难病例。
住院时没有生命危险,不需要抢救,住院日长,费用消耗较多。
D 型(复杂危重病例):病情危重复杂、有生命危险,生命体征不稳定或有重要脏器功能衰竭,有循环、呼吸、肝、肾、中枢神经功能衰竭病变之一者。
需要积极抢救,住院日较 C 型短,费用消耗多。
根据四型三线分型法,划为单纯病例 AB 型、复杂病例 CD 型。
对正在住院的病例,主管医师依据每天病情变化,在疾病的动态演变中随时分型。
实时动态跟踪病例分型管理,提高医疗服务质量。
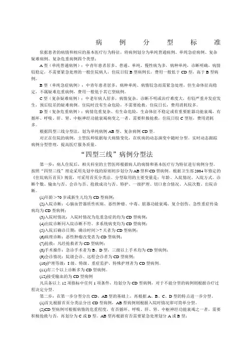
“四型三线”病例分型法第一步:病人住院后,相关科室的主管医师根据病人的病情和基本医疗行为特征进行病例分型。
按照“四型三线”理论采用先划中线的原则初步划分为 AB 型和 CD 型病例。
根据卫生部 2004 年修定的《住院病历首页》规范,可采用首页分类法。
分型取用的主要变量是:年龄、入院情况、入院方式、诊断个数、输血与否、会诊与否、抢救成功与否、特护、一级护理、切口愈合情况、入院次数、出院诊断。
(1) 年龄> 70 岁或新生儿均为 CD 型病例;(2) 入院诊断:心脑血管器质性疾病、恶性肿瘤、中毒、脏器功能衰竭、复合创伤、急性重症传染病均为 CD 型病例;(3) 入院时情况:入院时情况为危重急症的均为 CD 型病例;(4) 出院诊断同入院诊断不符、多系统病变均为 CD 型病例;(5) 入院后确诊日期:确诊时间> 7 天者为 CD 型病例;(6) 病理诊断:恶性肿瘤改变者为 CD 型病例;(7) 抢救:凡经抢救者为 CD 型病例;(8) 手术操作:急诊手术者为 B 、 D 型,三级以上手术均为 CD 型病例;(9) 会诊情况:院级会诊、远程会诊者为 CD 型病例;(10) 护理等级: I 级、特级、重症监护、特殊护理者为 CD 型病例。
病例分型标准及方法、疾病分型A型、B型、C型、D型、病例分型标准1.2.“四型三线”分型法一般处理紧急处理不需处理需要抢救(A) (B) (C) (D)口诀:“单纯病例AB型,复杂病例CD型;紧急处理是B型,需要抢救是D三、一般还可依据下列条件进行简单的分型(1)年龄〉70岁,或新生儿大多为CD 型病列;(2)入院诊断:心脑血管器质性疾病、恶性肿瘤、中毒、脏器功能衰竭、复合创伤、急性重症传染病均为CD 型病例;(3)入院时情况:入院时情况为危急重症的均为CD 型病列;(4)出院诊断同入院诊断不符、多系统病变均为CD 型病例;(5)入院后确诊日期:确诊时间〉7天者为CD 型病例;(6)病理诊断:恶性肿瘤改变着为CD 型病例;(7)抢救:凡经抢救者为CD 型病例;(8)手术操作:急诊手术者为B、D型,三级以上手术均为CD型;( 9)会诊情况:院级会诊、远程会诊者为CD 型病例;( 10)护理等级:一级、特级、重症监护、特殊护理者为CD 型病例;( 11)有三个以上诊断多位CD 型病例;( 12)接受输血的为CD 型病例;(13)凡具备以上12项指标中任何1项条件,均划分为CD 型病例,对于不能分型的病例则根据诊疗过程决定分型。
四、具体病例分型方法( 1)首先根据首页分类法分出CD 型病例,AB 型病例则根据入院时情况即可简单分型;( 2) CD 型病例可根据病情的危急程度,入院时的生命体征是否稳定,住院处置措施,是否抢救或监护而进一步分型;( 3)判断病情和诊断的时间界定原则上以入院时的情况为标准,入院以后出现的病情加重情况变化,则应检查是否诊疗处置不当所致,因诊疗处置不当所致,不能更改分型,如实属病情自然变化,可更改分型;( 4)不同等级的医院在以上基本分型的基础上,可根据各自诊疗技术水平制定不同级别的急诊和手术等级标准,以利于A、B、C 型病例的诊治。
D 型病例的评价标准则必须有反映病情危重的相关指标;( 5)病例初步分型由主管医师以及上级医师在病人出院时在首页上做出标记。
姓名:床号:住院号:时间:年月日时诊断评估者1、病例分型标准:单纯型复杂型A 型单纯普通病例:中青年患者居多,普通、单纯 、慢性病为多,病种单纯,诊断明确,病情较稳定, 不需要紧急处理 的一般住院病人,住院日较B 型病例长,费用一般低于 CD 型,高于B 型病例。
一般处理!C 型复杂疑难病例:中老年病人居多,病情复杂 ,诊断不明或治疗难度大,有较严重并发症发生,预后较差的疑难病例。
住院时没有生命危险,不需要抢救 ,住院日长,费用消耗较多。
慎重处理!B 型单纯急症病例:中青年患者居多,病种单纯 、 病情较急而需紧急处理 ,但生命体征尚稳定,不属疑难危重病例,费用一般低于其它型病例。
紧急处理!D 型复杂危重病例:病情 危重复杂 、有生命危险,生命体征不稳定或有重要脏器功能衰竭,有循环、呼吸、肝、肾、中枢神经功能衰竭病变之一者。
需要积极抢救,住院日较 C 型短,费用消耗多。
积极抢救!2、“四型三线”分型法:中线单纯AB型复杂CD性一般处理紧急处理不需抢救需要抢救(A)(B)(C)(D)口诀:“单纯病例AB型,复杂病例CD型;急需处理是B型,需要抢救是D型”3、一般还可依据下列条件进行简单的分型:(1) 年龄> 70岁或新生儿大多为CD型病例; (2) 入院诊断:心脑血管器质性疾病、恶性肿瘤、中毒、脏器功能衰竭、复合创伤、急性重症传染病均为CD型病例。
(3) 入院时情况:入院时情况为危重急症的均为CD型病例。
(4) 出院诊断同入院诊断不符、多系统病变均为CD型病例。
(5) 入院后确诊日期:确诊时间>7 天者为CD型病例。
(6) 病理诊断:恶性肿瘤改变者为CD型病例。
(7) 抢救:凡经抢救者为CD型病例。
(8) 手术操作:急诊手术者为B 、D型,三级以上手术均为CD型病例。
(9) 会诊情况:院级会诊、远程会诊者为CD型病例。
(10) 护理等级:I 级、特级、重症监护、特殊护理者为CD型病例。
病例分型标准及方法一、疾病分型A型、B型、C型、D型二、病例分型标准1.病例分型基本标准2.“四型三线”分型法一般处理紧急处理不需处理需要抢救(A)(B)(C)(D)口诀:“单纯病例AB型,复杂病例CD型;紧急处理是B型,需要抢救是D 型三、一般还可依据下列条件进行简单的分型(1)年龄〉70岁,或新生儿大多为CD型病列;(2)入院诊断:心脑血管器质性疾病、恶性肿瘤、中毒、脏器功能衰竭、复合创伤、急性重症传染病均为CD型病例;(3)入院时情况:入院时情况为危急重症的均为CD型病列;(4)出院诊断同入院诊断不符、多系统病变均为CD型病例;(5)入院后确诊日期:确诊时间〉7天者为CD型病例;(6)病理诊断:恶性肿瘤改变着为CD型病例;(7)抢救:凡经抢救者为CD型病例;(8)手术操作:急诊手术者为B、D型,三级以上手术均为CD型;(9)会诊情况:院级会诊、远程会诊者为CD型病例;(10)护理等级:一级、特级、重症监护、特殊护理者为CD型病例;(11)有三个以上诊断多位CD型病例;(12)接受输血的为CD型病例;(13)凡具备以上12项指标中任何1项条件,均划分为CD型病例,对于不能分型的病例则根据诊疗过程决定分型。
四、具体病例分型方法(1)首先根据首页分类法分出CD型病例,AB型病例则根据入院时情况即可简单分型;(2)CD型病例可根据病情的危急程度,入院时的生命体征是否稳定,住院处置措施,是否抢救或监护而进一步分型;(3)判断病情和诊断的时间界定原则上以入院时的情况为标准,入院以后出现的病情加重情况变化,则应检查是否诊疗处置不当所致,因诊疗处置不当所致,不能更改分型,如实属病情自然变化,可更改分型;(4)不同等级的医院在以上基本分型的基础上,可根据各自诊疗技术水平制定不同级别的急诊和手术等级标准,以利于A、B、C型病例的诊治。
D型病例的评价标准则必须有反映病情危重的相关指标;(5)病例初步分型由主管医师以及上级医师在病人出院时在首页上做出标记。
病例分型标准及方法、疾病分型A 型、B型、C型、D型二、病例分型标准2. “四型三线”分型法一般处理紧急处理不需处理需要抢救(A)(B)(C)(D)口诀:“单纯病例AB型,复杂病例CD型;紧急处理是B型,需要抢救是D型三、一般还可依据下列条件进行简单的分型(1)年龄〉70岁,或新生儿大多为CD型病列;⑵入院诊断:心脑血管器质性疾病、恶性肿瘤、中毒、脏器功能衰竭、复合创伤、急性重症传染病均为CD型病例;(3)入院时情况:入院时情况为危急重症的均为CD型病列;(4)出院诊断同入院诊断不符、多系统病变均为CD型病例;(5)入院后确诊日期:确诊时间〉7天者为CD型病例;(6)病理诊断:恶性肿瘤改变着为CD型病例;(7)抢救:凡经抢救者为CD型病例;(8)手术操作:急诊手术者为B、D型,三级以上手术均为CD型;(9)会诊情况:院级会诊、远程会诊者为CD型病例;(10)护理等级:一级、特级、重症监护、特殊护理者为CD型病例;(11)有三个以上诊断多位CD型病例;(12)接受输血的为CD型病例;(13)凡具备以上12项指标中任何1项条件,均划分为CD型病例,对于不能分型的病例则根据诊疗过程决定分型。
四、具体病例分型方法(1)首先根据首页分类法分出CD型病例,AB型病例则根据入院时情况即可简单分型;(2)CD型病例可根据病情的危急程度,入院时的生命体征是否稳定,住院处置措施,是否抢救或监护而进一步分型;(3)判断病情和诊断的时间界定原则上以入院时的情况为标准,入院以后出现的病情加重情况变化,则应检查是否诊疗处置不当所致,因诊疗处置不当所致,不能更改分型,如实属病情自然变化,可更改分型;( 4 )不同等级的医院在以上基本分型的基础上,可根据各自诊疗技术水平制定不同级别的急诊和手术等级标准,以利于A、B、C型病例的诊治。
D型病例的评价标准则必须有反映病情危重的相关指标;(5)病例初步分型由主管医师以及上级医师在病人出院时在首页上做出标记。
病例分型标准及方法病例分型是临床医学中非常重要的一环,它可以帮助医生更好地了解患者的病情,为患者制定更加科学的治疗方案。
在实际操作中,医生们需要根据一定的标准和方法对病例进行分型,以便更好地进行诊断和治疗。
本文将介绍病例分型的标准及方法,希望能为临床医生提供一些参考。
一、病例分型的标准。
1. 临床表现,病例分型的第一步是要对患者的临床表现进行全面的观察和记录。
这包括患者的症状、体征、疾病的发展过程等方面。
通过对临床表现的综合分析,可以初步确定病例的类型。
2. 化验检查,化验检查是病例分型的重要依据之一。
通过血液、尿液、影像学等检查,可以更加客观地了解患者的病情,为病例的分型提供重要的参考依据。
3. 病史,患者的病史也是病例分型的重要标准之一。
通过了解患者的既往病史、家族史等,可以更好地判断病例的类型,为治疗提供更准确的依据。
二、病例分型的方法。
1. 分类分型,根据疾病的不同特点,可以将病例进行分类分型。
比如按疾病的病因、病理生理特点、临床表现等进行分类,以便更好地进行治疗。
2. 综合分型,综合分型是指将临床表现、化验检查、病史等多方面的信息进行综合分析,最终确定病例的类型。
这种方法能够更全面地了解患者的病情,为治疗提供更准确的依据。
3. 动态分型,随着疾病的发展,患者的症状和体征也会发生变化。
因此,动态分型是指在治疗过程中,根据患者的病情变化进行分型。
这种方法能够更及时地调整治疗方案,提高治疗的效果。
三、总结。
病例分型是临床医生在诊断和治疗过程中非常重要的一环。
通过科学、全面地进行病例分型,可以更好地了解患者的病情,为治疗提供更准确的依据。
因此,医生们需要根据一定的标准和方法进行病例分型,以提高治疗的效果,减少患者的痛苦。
希望本文能够为临床医生提供一些参考,使他们在实际操作中能够更好地进行病例分型,为患者提供更好的医疗服务。
病例分型标准依据患者的病情和相应的基本医疗行为特征,将病例划分为单纯普通病例、单纯急症病例、复杂疑难病例、复杂危重病例四个类型;A型(单纯普通病例):中青年患者居多、普通、单纯、慢性病为多,病种单纯,诊断明确,病情较稳定,不需要紧急处理的一般住院病人,住院日较B型病例长,费用一般低于CD型,高于B型病例。
B型(单纯急症病例):中青年患者居多,病种单纯、病情较急而需紧急处理,但生命体征尚稳定,不属疑难危重病例,费用一般低于其它型病例。
C型(复杂疑难病例):中老年病人居多,病情复杂,诊断不明或治疗难度大,有较严重并发症发生,预后较差的疑难病例。
住院时没有生命危险,不需要抢救,住院日长,费用消耗较多。
D型(复杂危重病例):病情危重复杂、有生命危险,生命体征不稳定或有重要脏器功能衰竭,有循环、呼吸、肝、肾、中枢神经功能衰竭病变之一者。
需要积极抢救,住院日较C型短,费用消耗多。
根据四型三线分型法,划为单纯病例AB型、复杂病例CD型。
对正在住院的病例,主管医师依据每天病情变化,在疾病的动态演变中随时分型。
实时动态跟踪病例分型管理,提高医疗服务质量。
“四型三线”病例分型法第一步:病人住院后,相关科室的主管医师根据病人的病情和基本医疗行为特征进行病例分型。
按照“四型三线”理论采用先划中线的原则初步划分为AB型和CD型病例。
根据卫生部2004年修定的《住院病历首页》规范,可采用首页分类法。
分型取用的主要变量是:年龄、入院情况、入院方式、诊断个数、输血与否、会诊与否、抢救成功与否、特护、一级护理、切口愈合情况、入院次数、出院诊断。
(1)年龄>70岁或新生儿均为CD型病例;(2)入院诊断:心脑血管器质性疾病、恶性肿瘤、中毒、脏器功能衰竭、复合创伤、急性重症传染病均为CD型病例;(3)入院时情况:入院时情况为危重急症的均为CD型病例;(4)出院诊断同入院诊断不符、多系统病变均为CD型病例;(5)入院后确诊日期:确诊时间>7天者为CD型病例;(6)病理诊断:恶性肿瘤改变者为CD型病例;(7)抢救:凡经抢救者为CD型病例;(8)手术操作:急诊手术者为B、D型,三级以上手术均为CD型病例;(9)会诊情况:院级会诊、远程会诊者为CD型病例;(10)护理等级:I级、特级、重症监护、特殊护理者为CD型病例。
病例分型标准及方法
病例分型是临床医学中非常重要的一环,它能够帮助医生更准确地了解病人的病情,从而制定更有效的治疗方案。
在进行病例分型时,我们需要根据一定的标准和方法来进行分类,下面将介绍一些常见的病例分型标准及方法。
首先,我们来看一下病例分型的标准。
病例分型的标准可以根据不同的疾病而有所不同,但总体来说,可以分为临床表现、病理生理指标、影像学表现等方面。
临床表现是最直观的分型标准,比如疼痛部位、症状表现等;病理生理指标则是通过实验室检查得出的结果来进行分型;影像学表现则是通过各种影像学检查来进行分型。
在实际操作中,通常会综合运用这些标准来进行病例分型,以确保分型的准确性和全面性。
其次,我们来看一下病例分型的方法。
病例分型的方法可以通过临床观察、实验室检查、影像学检查等多种手段来进行。
在临床观察中,医生需要仔细询问病人的病史,观察病人的临床表现,比如疼痛部位、症状表现等;在实验室检查中,医生可以通过血液、尿液、生化指标等多种检查来获取病理生理指标;在影像学检查中,医生可以通过X光、CT、MRI等影像学检查来获取影像学表现。
通过这些方法的综合运用,可以更准确地进行病例分型,为病人制定更科学的治疗方案提供依据。
总的来说,病例分型是临床医学中非常重要的一环,它能够帮助医生更准确地了解病人的病情,从而制定更有效的治疗方案。
在进行病例分型时,我们需要根据一定的标准和方法来进行分类,综合运用临床表现、病理生理指标、影像学表现等多种手段,以确保分型的准确性和全面性。
希望本文能够对病例分型的标准及方法有所帮助,为临床医学工作者提供一定的参考。
病例分型标准及方法病例分型是医学领域中常用的一种分类方法,旨在将临床病例按照某种特定的标准进行分类和归类,以便更好地进行疾病诊断、治疗和预后评估。
本文将介绍病例分型的基本概念、常见的病例分型标准和方法,帮助医务工作者准确有效地进行疾病分类与管理。
一、病例分型的概念病例分型是将一组临床病例按照一定的分类标准进行分门别类的方法。
通过病例分型,医务工作者可以更好地理解和识别不同疾病类型的特点,为疾病的诊断、治疗和预后评估提供有益的信息。
二、病例分型的目的病例分型的目的是为了提高疾病的诊断和治疗效果,促进医疗资源的合理配置,以及促进科学研究的开展。
通过病例分型,医务工作者可以更好地了解疾病的流行病学特征、病程和转归,为疾病的管理和干预提供科学依据。
三、常见的病例分型标准和方法1. 根据病因分类:这种分型方法是按照疾病的病因进行分类。
例如,肿瘤疾病可以按照肿瘤细胞类型、发生器官、组织来源等进行分类。
2. 根据临床表现分类:这种分型方法是按照疾病的临床表现特点进行分类。
例如,心血管疾病可以按照不同的心血管病变类型(如冠心病、高血压病等)进行分类。
3. 根据治疗方案分类:这种分型方法是按照疾病的治疗方案进行分类。
例如,结核病可以按照化疗方案的不同进行分类。
4. 根据病程阶段分类:这种分型方法是按照疾病的病程阶段进行分类。
例如,艾滋病可以按照感染期、临床无症状期、AIDS期等进行分类。
5. 根据疾病严重程度分类:这种分型方法是按照疾病的严重程度进行分类。
例如,糖尿病可以按照HbA1c水平的不同进行分类。
以上仅为几种常见的病例分型标准和方法,实际上还有很多其他的分类方式。
具体选择哪种标准和方法,应根据疾病的特点、目的和研究需要来决定。
四、病例分型的意义和应用1. 指导诊断和治疗:通过对疾病进行分类,可以为医生提供指导性的信息,帮助他们更准确地进行疾病的诊断和治疗。
例如,在肿瘤分型中,病人的病理类型可以作为选择治疗方案的依据。
病例分型标准及方法病例分型是临床医学中非常重要的一环,它能够帮助医生更准确地诊断疾病、制定治疗方案,从而提高治疗的效果。
而病例分型的标准及方法则是确定病例分类的基础,下面我们就来详细介绍一下病例分型的标准及方法。
首先,病例分型的标准主要包括临床表现、实验室检查、影像学检查等方面。
临床表现是指患者在疾病发作时的症状和体征,包括疼痛部位、程度、持续时间,伴随症状等。
实验室检查主要是通过血液、尿液、粪便等样本的检测,来获取患者的生化指标、免疫学指标、微生物学指标等信息。
影像学检查则是通过X光、CT、MRI 等技术获取患者内部器官的影像,以便观察器官的形态、结构和功能状态。
其次,病例分型的方法主要包括综合分析、比较分析、统计分析等。
综合分析是指将患者的临床表现、实验室检查、影像学检查等信息进行综合,从而确定病例的分类。
比较分析是指将同类疾病患者的病例进行比较,找出它们之间的相似点和不同点,从而确定病例的分类。
统计分析则是通过对大量病例的数据进行统计,找出病例分类的规律和特点。
在实际操作中,医生可以根据病例的具体情况,灵活运用上述标准和方法,进行病例分型。
在进行病例分型时,医生需要注意以下几点,首先,要全面收集患者的临床资料,包括病史、既往史、家族史等信息。
其次,要进行系统的体格检查和实验室检查,获取患者的临床表现和实验室检查结果。
最后,要结合临床经验和医学知识,进行综合分析和判断,确定病例的分类。
总之,病例分型是临床医学中非常重要的一环,它能够帮助医生更准确地诊断疾病、制定治疗方案。
而病例分型的标准及方法则是确定病例分类的基础,医生需要根据病例的具体情况,灵活运用上述标准和方法,进行病例分型。
希望本文能够帮助大家更好地理解病例分型的标准及方法,提高临床医生的诊断水平和治疗效果。
病例分型方法范文
1.根据病因分类:将病例按照病因进行分类,如感染性疾病、遗传性
疾病、免疫性疾病等。
这种分型方法更侧重于疾病的原因和发生机制。
2.根据临床表现分类:将病例按照临床症状和体征进行分类,如发热
性疾病、呼吸系统疾病、消化系统疾病等。
这种分型方法主要考虑疾病的
表现形式和影响部位。
3.根据病程分类:将病例按照病程特点进行分类,如急性疾病、慢性
疾病、复发性疾病等。
这种分型方法更侧重于疾病的发展变化和临床过程。
4.根据影响范围分类:将病例按照病变范围进行分类,如局部疾病、
全身性疾病、系统性疾病等。
这种分型方法主要考虑疾病对人体的影响和
广度。
5.根据病理改变分类:将病例按照病理改变进行分类,如炎症性疾病、肿瘤性疾病、代谢性疾病等。
这种分型方法更侧重于疾病的病理过程和改变。
6.根据实验室检查分类:将病例按照实验室检查结果进行分类,如血
液学疾病、生化检查异常疾病、影像学检查异常疾病等。
这种分型方法主
要考虑疾病的实验室诊断指标和结果。
以上仅是几种常见的病例分型方法,实际上还存在其他的分类方法。
在临床实践中,医生可以根据疾病的特点和研究目的选择适合的分类方法。
通过病例分型,不仅可以更好地理解和认识疾病的特点,还能为个体化治疗、药物研发、医学教育等方面提供重要的参考依据。
病例分型标准依据患者的病情和相应的基本医疗行为特征,将病例划分为单纯普通病例、单纯急症病例、复杂疑难病例、复杂危重病例四个类型;A 型(单纯普通病例):中青年患者居多、普通、单纯、慢性病为多,病种单纯,诊断明确,病情较稳定,不需要紧急处理的一般住院病人,住院日较B 型病例长,费用一般低于CD 型,高于B 型病例。
B 型(单纯急症病例):中青年患者居多,病种单纯、病情较急而需紧急处理,但生命体征尚稳定,不属疑难危重病例,费用一般低于其它型病例。
C 型(复杂疑难病例):中老年病人居多,病情复杂,诊断不明或治疗难度大,有较严重并发症发生,预后较差的疑难病例。
住院时没有生命危险, 不需要抢救,住院日长,费用消耗较多。
D 型(复杂危重病例):病情危重复杂、有生命危险,生命体征不稳定或有重要脏器功能衰竭,有循环、呼吸、肝、肾、中枢神经功能衰竭病变之一者. 需要积极抢救,住院日较C 型短,费用消耗多。
根据四型三线分型法,划为单纯病例AB 型、复杂病例CD 型。
对正在住院的病例,主管医师依据每天病情变化,在疾病的动态演变中随时分型。
实时动态跟踪病例分型管理,提高医疗服务质量。
“四型三线”病例分型法第一步:病人住院后,相关科室的主管医师根据病人的病情和基本医疗行为特征进行病例分型。
按照“四型三线”理论采用先划中线的原则初步划分为AB 型和CD 型病例.根据卫生部2004 年修定的《住院病历首页》规范,可采用首页分类法。
分型取用的主要变量是:年龄、入院情况、入院方式、诊断个数、输血与否、会诊与否、抢救成功与否、特护、一级护理、切口愈合情况、入院次数、出院诊断。
(1) 年龄>70 岁或新生儿均为CD 型病例;(2) 入院诊断:心脑血管器质性疾病、恶性肿瘤、中毒、脏器功能衰竭、复合创伤、急性重症传染病均为CD 型病例;(3) 入院时情况:入院时情况为危重急症的均为CD 型病例;(4)出院诊断同入院诊断不符、多系统病变均为CD 型病例;(5)入院后确诊日期:确诊时间>7 天者为CD 型病例;(6)病理诊断:恶性肿瘤改变者为CD 型病例;(7)抢救:凡经抢救者为CD 型病例;(8) 手术操作:急诊手术者为B 、D 型,三级以上手术均为CD 型病例;(9) 会诊情况:院级会诊、远程会诊者为CD 型病例;(10)护理等级:I 级、特级、重症监护、特殊护理者为CD 型病例。
病例分型方法
一、病例分型定义:
A型:病种单纯,诊断明确,病情较稳定,不需紧急处理得一般住院病人。
B型:病种单纯,病情较急而需紧急处理,但生命体征尚稳定,不属疑难危重病例。
C型:病情复杂,诊断不明或治疗难度大,有较严重并发症发生,预后较差得疑难病例.
D型:病情危重复杂,生命体征不稳定或有重要脏器功能衰竭,需做紧急处理得疑难危重病例。
部分C、D病例如下所列:
1、入院诊断:心脑血管器质性疾病、恶性肿瘤、中毒、脏器功能衰竭、复合创伤、急性重症传染病、合并并发症、诊断不明等均为C或D型病例;
2、病理诊断:恶性肿瘤为C或D型病例;
3、会诊情况:院际会诊、远程会诊者为C或D型病例;
4、护理等级:I级、特级、重症监护、特殊护理者为C或D型病例。
二、病例分型与质量关系:
CD率(CD率=同期出院顾客CD型病例数÷同期出院顾客病例总数)可用来表达医疗机构救治疑难、危重病例得技术水平。
CD型病例就是医疗服务质量高位运行得客观指标,通过分型质量监控既反映了医疗机构得工作强度,又反映了医疗机构得技术水平,解决了医疗服务质量管理技术因素难以量化得深层次问题。
三、专科分型:为了便于对临床上某些专科AB型与CD型病例进一步分型,根据专科特点提出以下专科分型标准,供临床分型参考。
(一)外科
A型病例:
诊断明确得择期一、二级手术病例;
无明显活动性出血得单纯软组织创伤; 入院时已确诊得非手术病人;
术后辅助治疗得非恶性肿瘤病例。
诊断明确得骨病非手术病例;
肢体骨良性小肿瘤/骨病手术病例;
肢体骨折术后处理病例;
择期截指/趾手术病例。
B型病例:
24小时内实施手术得普通急诊病例;
生命体征稳定得腹部单脏器或肢体创伤;无颅内出血得头部创伤病例;
非手术处理得急腹症病例。
无并发症得肢体及锁骨胸肋骨骨折病例;各类肢体关节脱位及组织损伤病例;
急诊截指/趾手术或断指再植手术病例;手/足部创伤清创吻合手术病例;
非手术处理得骨病急诊病例。
C型病例:
择期三、四级手术病例;
诊断为内部脏器肿瘤得非手术病例;
生命体征稳定得复合创伤;
合并手术绝对禁忌症得非手术病例;
探查手术病例;
多学科协作择期手术病例;
术后辅助治疗得恶性肿瘤病例;
合并创伤并发症得肢体骨折病例;
头部/躯干骨病手术病例;
生命体征稳定得躯干部骨折病例;
肢体/躯干矫形置换手术病例;
骨肿瘤非手术或术后辅助治疗病例;
肢体/骨/皮瓣移植手术病例。
D型病例:
恶性肿瘤根治手术病例;
入院24小时内急诊三、四级手术病例;
生命体征不稳定得创伤病例;
颅内、脊髓血肿或肿瘤手术病例;
心胸手术病例;
器官移植手术病例;
围手术期发生临床意外得手术病例;(非医疗因素) 血管介入治疗手术病例;
量子学刀(r刀、中子刀、超声刀等)手术病例。
骨恶性肿瘤手术病例;
生命体征不稳定得复合骨折病例;
合并创伤并发症得躯干部骨折病例;
合并创伤并发症得截肢手术病例;
断肢再植手术病例.
(二)妇产科
A型病例:
正常分娩或无严重并发症得产前/产后期病例;
择期剖宫产/异位妊娠手术病例;
女性生殖系统炎症病例;
子宫良性病变或功能性异常病例;
计划生育手术病例。
B型病例:
急产/早产病例;
异常分娩或急诊剖宫产病例;
生命体征稳定得产后出血病例;
异位妊娠破裂手术病例;
C型病例:
女性生殖系统良性肿瘤手术病例;
高危妊娠病例;
女性生殖系统恶性肿瘤得非手术病例;
女性生殖系统多部位严重感染病例。
D型病例:
生命体征不稳定得围产期病例;
胎儿宫内异常(胎位异常除外)得异常分娩病例;女性生殖系统恶性肿瘤根治手术病例。
(三)儿科
A型病例:
普通感染性病例;
儿童营养缺乏性病例。
B型病例:
小儿高热/昏迷病例;
儿童急性传染病病例;
儿童呼吸道梗阻性病例.
C型病例:
新生儿生命体征稳定得病例;
儿童先天性/遗传性疾病;
儿童免疫性/结缔组织疾病;
儿科多部位严重感染病例.
D型病例:
新生儿缺氧/出血性疾病病例;
儿童恶性肿瘤病例;
生命体征不稳定得其她儿科疾病。
(四)内科
A型病例:
普通感染性(细菌/病毒/寄生虫)病例;
诊断明确得功能性疾病;
诊断明确得内分泌/营养代谢性疾病;
非特异性炎症病例;
无并发症得早期心脑血管疾病。
B型病例:
急性传染病病例;
生命体征稳定得活动性出血病例;各种因素所致得呼吸困难病例;肢体血管梗阻/栓塞病例;
各种因素所致得急性疼痛病例.
C型病例:
伴有脏器功能减退得器质性疾病;神经系统炎症/变性疾病;
结缔组织/免疫性疾病;
各种精神性疾病;
各种严重感染病例;
非手术治疗得恶性肿瘤病例。
D型病例:
各种因素所致得休克病例;
脏器血管梗阻/栓塞/出血病例; 心脑血管疾病/内分泌疾病危象;急性器官功能衰竭病例;
各类急性中毒病例.。