什么是钢材的标号
- 格式:doc
- 大小:30.00 KB
- 文档页数:1
国标钢材的统一数字代号
国标钢材的统一数字代号,是指中国国家标准规定的钢材的编号,用于标识和区分不同种类的钢材。
这些数字代号的使用,方便了钢材的生产、购买和使用过程,提高了行业的标准化程度。
在国标钢材的统一数字代号中,每个数字都代表着不同的含义和特征。
比如,数字1代表碳素结构钢,数字2代表非合金结构钢,数字3代表合金结构钢,数字4代表不锈钢,数字5代表耐热钢,数字6代表弹簧钢,数字7代表轴承钢,数字8代表铜合金钢,数字
9代表特种钢。
以数字1为例,碳素结构钢是指含碳量在0.08%~0.60%之间的钢材。
这种钢材具有良好的可塑性、可焊性和可加工性,广泛应用于机械制造、建筑工程和汽车制造等领域。
碳素结构钢的代号中还包含了其他信息,比如数字后面的字母A、B、C等,代表着不同的具体化学成分和机械性能。
除了数字1,其他数字代号也各有其特点和应用范围。
非合金结构钢(数字2)适用于一般结构零件的制造,合金结构钢(数字3)主要用于制造机械零件和工具,不锈钢(数字4)具有抗腐蚀性能,耐热钢(数字5)适用于高温工作环境,弹簧钢(数字6)用于制造弹簧和弹簧元件,轴承钢(数字7)适用于制造轴承零件,铜合金钢(数字8)具有良好的导电性和导热性,特种钢(数字9)适用于特殊工作条件下的制造需求。
通过国标钢材的统一数字代号,我们可以方便地了解和选择适合自己需求的钢材。
这些数字代号不仅是一串冰冷的数字,更是代表着钢材的特性和用途。
了解和掌握这些数字代号,对于从事钢材相关行业的人员来说,是非常重要的。
只有深入了解这些数字代号的含义,才能更好地应用于实际生产和使用中,为我们的社会和经济发展做出更大的贡献。
钢材牌号导言在钢材行业中,钢材牌号是对钢材种类和质量的一种标识,常用于指导钢材的选择和使用。
不同的钢材牌号代表着不同的化学成分、物理性能和用途。
了解钢材牌号的含义和特点对于正确选择和使用钢材至关重要。
本文将介绍几种常见的钢材牌号及其应用领域。
1. Q235Q235是一种常见的低碳钢,属于碳素结构钢。
其化学成分包括碳(C)含量小于0.22%,锰(Mn)含量小于1.4%,硅(Si)含量小于0.35%,磷(P)含量小于0.045%,硫(S)含量小于0.05%。
Q235钢材具有良好的可焊性、塑性和韧性,常用于一般机械结构和焊接结构中。
应用领域•建筑行业:用于制造钢结构、桥梁和建筑材料。
•车辆制造业:常用于制造汽车骨架和车身零部件。
•压力容器:适用于制造一般压力容器。
•船舶制造业:可用于制造船体结构和船舶零部件。
2. 45钢45钢是一种碳素结构钢,其化学成分包括碳(C)含量在0.42%至0.50%之间,硅(Si)含量小于0.40%,锰(Mn)含量小于0.80%,磷(P)含量小于0.035%,硫(S)含量小于0.035%。
45钢材具有良好的硬度和强度,热处理后可增加其硬度,常用于制造机械零部件。
应用领域•齿轮制造业:用于制造齿轮、传动轴和连接杆等零部件。
•弹簧制造业:适用于制造弹簧、卡簧和弹簧零件。
•轴类零件:常用于制造轴颈、车轴和凸轮轴等。
•锻件制造:可用于制造锻件、锻模和锻压装置。
3. 304不锈钢304不锈钢,也称为18-8不锈钢,是一种常见的不锈钢材料,主要由铬(Cr)和镍(Ni)构成。
其化学成分包括铬(Cr)含量在18%至20%之间,镍(Ni)含量在8%至10.5%之间,碳(C)含量小于0.08%,硅(Si)含量小于1.0%,锰(Mn)含量小于2.0%,磷(P)含量小于0.045%,硫(S)含量小于0.03%。
304不锈钢具有良好的耐腐蚀性、耐高温性和机械性能,广泛应用于化工、食品加工、医疗器械等领域。
一、介绍碳素结构钢q235碳素结构钢q235是一种常用的碳素结构钢材料,具有较好的机械性能和焊接性能,被广泛应用于建筑、桥梁、机械制造等领域。
其标准号为GB/T 700-2006,是我国国家标准中的一种。
二、 q235中235的含义在碳素结构钢q235的命名中,数字235代表了其抗拉强度的数值。
具体来说,q235的抗拉强度为235MPa,是材料在拉伸试验中抵抗拉力的能力。
这一数字是由标准化的力学性能测试得出的,并作为材料性能的重要指标。
三、 q235的化学成分碳素结构钢q235的化学成分主要包括碳(C)、硅(Si)、锰(Mn)、磷(P)、硫(S)。
其中,碳的含量控制在0.12-0.20之间,硅的含量为≤0.30,锰的含量为0.30-0.70,磷和硫的含量均不超过0.045。
这些化学元素的含量对钢材的性能和加工性能都有重要影响。
四、 q235的力学性能除了抗拉强度235MPa外,碳素结构钢q235还具有抗屈服强度为≥225MPa,延伸率为≥25的优异力学性能。
这使得q235能够承受一定的载荷和变形,具有较好的变形性能,适用于各种制造加工过程。
五、 q235的焊接性能碳素结构钢q235在焊接过程中表现良好,能够通过常见的焊接方法进行连接,如电弧焊、气体保护焊等。
q235还可进行热处理和表面处理,以满足不同工程项目对钢材性能和表面要求的需求。
六、 q235的应用领域由于其优良的力学性能和焊接性能,碳素结构钢q235被广泛用于建筑结构、桥梁工程、机械制造、船舶制造等领域。
在建筑领域,q235常用于制作钢结构、焊接构件等;在桥梁工程中,q235则用于制造各类桥梁构件和支撑结构;在机械制造领域,q235则可用于制造各种机械零部件和设备。
七、 q235的发展趋势随着经济的发展和工业技术的进步,碳素结构钢q235的研发和应用也在不断完善和拓展。
未来,q235有望在工程建设、装备制造、交通运输等领域发挥更大的作用,为我国的基础设施建设和制造业发展做出更大的贡献。
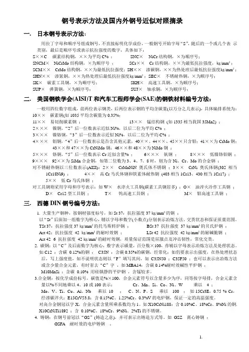
钢号表示方法及国内外钢号近似对照摘录一.日本钢号表示方法:用拉丁字母和顺序号组成钢号,不直接标明化学成份,一般钢号开始字母“S”,随后的一个或几个表示类别,最后是顺序号或表示抗拉强度的数字,具体如下:S××C ---碳素结构钢,××为平均C% ;SNC×--- NiCr结构钢,×为顺序号;SNCM×---NiCrMo结构钢,×为顺序号;SCr××---Cr结构钢,××为最低抗拉强度,㎏/mm²;SCM××---CrMo结构钢,××为最低抗拉强度;SH××---渗碳钢,××为热处理后最低抗拉强度㎏/mm²;SHN××---渗氮钢,××为热处理后最低抗拉强度㎏/mm²;SEC×---不锈耐热钢,×为顺序号;SK×---碳素工具钢,×为顺序号;SKH×---高速工具钢,×为顺序号;SUP×---弹簧钢,×为顺序号;SUJ×---轴承钢,×为顺序号;二.美国钢铁学会(AISI)T和汽车工程师学会(SAE)的钢铁材料编号方法:一般用四位数字组成,前两位表示钢类,后两位表示钢的平均含碳量(以万分之几表示),具体编排系统为:10××---碳素钢(如1035平均含碳量为0.35%;11××---易切削碳素钢;13××---锰结构钢(如1335相当我国35Mn2) ;2×××---镍钢,“2”后一位数表示近似Ni%,以后二位为平均C% ;3×××---镍铬钢,“3”后一位数表示近似Ni%,以后二位为平均C% ;4×××---钼钢,“4”后一位数表示是否含其他元素,40××、44××、45××只含钼;41××为CrMo钢;43××和47××为CrNiMo钢;46××和48××为NiMo钢;5×××---铬钢,“5”后一位数表示Cr近似含量% ;6×××---钒钢;8×××---低镍铬钼钢;9×××---92××为SiMn合金钢,如第二位数为3、4、7、8时,则为含Ni、Cr、Mo的合金钢;对不锈耐热钢以三位数表示(AISI):2××---CrMnNiN奥氏体不锈钢;3××---CrNi奥氏体钢(302相当1Cr18Ni9) ;4××---高Cr马氏体钢和铁素体耐热钢(403相当1Cr13、430相当1Cr17) ;5××---低Cr马氏体钢;对工具钢则采用字母和序号表示:如W×---水淬火工具钢(碳素工具钢居多) ;O×---油淬火冷作工具钢;D×---Cr12型工具钢;T×--- 钨高速工具钢;M×---钼高速工具钢;三. 西德DIN钢号编号方法:1. 大量生产钢种,按钢材强度标号,如St 37:抗拉强度37㎏/mm²的钢;以“St”后面加一组数字为核心,辅以字母和数字(小数点)分别表示冶炼方法、交货状态和保证质量范围。
钢的分类及标号钢的主要元素除铁、碳外,还有硅、锰、硫、磷等。
钢的分类方法多种多样,其主要方法有如下七种:1、按品质分类(1)普通钢(P≤0.045%,S≤0.050%)(2)优质钢(P、S均≤0.035%)(3)高级优质钢(P≤0.035%,S≤0.030%)2、按化学成份分类(1)碳素钢:a.低碳钢(C≤0.25%);b.中碳钢(C≤0.25~0.60%);c.高碳钢(C≤0.60%)。
(2)合金钢:a.低合金钢(合金元素总含量≤5%);b.中合金钢(合金元素总含量>5~10%);c.高合金钢(合金元素总含量>10%)。
3、按成形方法分类:(1)锻钢;(2)铸钢;(3)热轧钢;(4)冷拉钢。
4、按金相组织分类(1)退火状态的:a.亚共析钢(铁素体+珠光体);b.共析钢(珠光体);c.过共析钢(珠光体+渗碳体);d.莱氏体钢(珠光体+渗碳体)。
(2)正火状态的:a.珠光体钢;b.贝氏体钢;c.马氏体钢;d.奥氏体钢。
(3)无相变或部分发生相变的5、按用途分类(1)建筑及工程用钢:a.普通碳素结构钢;b.低合金结构钢;c.钢筋钢。
(2)结构钢:a.机械制造用钢:(a)调质结构钢;(b)表面硬化结构钢:包括渗碳钢、渗氨钢、表面淬火用钢;(c)易切结构钢;(d)冷塑性成形用钢:包括冷冲压用钢、冷镦用钢。
b.弹簧钢c.轴承钢(3)工具钢:a.碳素工具钢;b.合金工具钢;c.高速工具钢。
(4)特殊性能钢:a.不锈耐酸钢;b.耐热钢:包括抗氧化钢、热强钢、气阀钢;c.电热合金钢;d.耐磨钢;e.低温用钢;f.电工用钢。
(5)专业用钢——如桥梁用钢、船舶用钢、锅炉用钢、压力容器用钢、农机用钢等。
6、综合分类(1)普通钢a.碳素结构钢:(a) Q195;(b) Q215(A、B);(c)Q235(A、B、C);(d) Q255(A、B);(e)Q275。
b.低合金结构钢c.特定用途的普通结构钢(2)优质钢(包括高级优质钢)a.结构钢:(a)优质碳素结构钢;(b)合金结构钢;(c)弹簧钢;(d)易切钢;(e)轴承钢;(f)特定用途优质结构钢。
钢材命名规则主要参考《钢铁产品牌号表示方法》GB /T 221-2008,其主要类型有:1、碳素结构钢表示方法:Q+数字+(质量等级符号)+(脱氧方法符号)+(专门用途的符号)①钢号冠以“Q”,代表钢材的屈服点;②“Q”后面的数字表示屈服点数值,单位是MPa。
例如Q235表示屈服点(σs)为235 MPa的碳素结构钢;专用结构钢的前缀符号不同,如热轧光圆钢筋前缀是HPB,热轧带肋钢筋前缀是HRB。
③必要时钢号后面可标出表示质量等级和脱氧方法的符号。
质量等级符号分别为A、B、C、D。
④脱氧方法符号:F表示沸腾钢;b表示半镇静钢;Z表示镇静钢;TZ表示特殊镇静钢,镇静钢可不标符号,即Z和TZ都可不标。
例如Q235-AF表示A级沸腾钢。
⑤专门用途的碳素钢:例如桥梁钢、船用钢等,基本上采用碳素结构钢的表示方法,但在钢号最后附加表示用途的字母。
在以前的施工现场,常有一级钢筋、二级钢筋、三级钢筋的叫法,这种称呼已经取消了,其符号如下:之前的叫法与现在叫法的对应关系为,一级钢屈服强度235MPa ,极限强度310MPa,二级钢屈服强度335MPa ,极限强度510MPa,三级钢屈服强度400MPa,极限强度600MPa,则Q235是一级钢.HRB335是二级钢.HRB400是三级钢。
钢筋的级别不同,是因为钢筋的化学成份不同,化学成份不同,也就造成的了它的力学指标不同。
一、二、三级钢筋是国家根据社会生产需要而制订出的材料标准,它的屈服强度、极限强度、延伸率、冷弯、及可焊性均有很大的不同,不同级别的钢筋使用位置也有很大的一同。
其外表的区别有:一级钢:外表是光滑的,所以有叫圆钢,盘条。
二级和三级的区别:应该只能看刻在钢筋上的标号才能分辨是二级钢还是三级钢,关于标号分两种情况,2008年3月1号之后国家颁发了新标准,所以看钢筋标号要分清楚钢筋是在什么时候生产的,我现在所在的工地就有之前的钢筋,标号是老标准。
标号就是刻在钢筋上的标记,旧标准HRB335用“2”表示;HRB400用“3”表示;HRB500用“4”表示。
国产钢对应国际钢材对应标号国内——国际3Cr13 —— 420-J2<日标>7Cr17Mo —— 440A8Cr18MoV —— 440B9Cr18Mo —— 440C其他常用刃具不锈钢:4Cr13 —— 420HC5Cr15MoV —— 425M8Cr13MoV —— AUS-89Cr13CoMoV —— AUS-10<或ATS-55>Cr14Mo4 —— 154CM<日标:ATS-34>Cr14Mo4V—— BG-42其他常见非不锈钢类刃具钢:Cr12mo1v1 —— D2Cr12MoV —— SKD11<日标>Cr8Mo2VSi —— DC53<D2升级版模具钢>60CrMnA —— 5160T10(A)—— 1095GCr15 —— 52100CR15MO4 ——154CM9CrWMn —— O1<日标:SKS3>Cr5Mo1V —— A2W6Mo5Cr4V2 —— M2一些朋友喜欢采用GCr15(52100)做刀,其实也是因为GCr15是轴承钢,烧红了高温锻打,打成片材,再做刀。
一般只要找正牌的轴承,买来后锻打。
——毕竟找优秀的轴承比照优秀的刃具钢可靠的多。
也不太可能买到假货。
而更多的朋友,一般多喜欢用9Cr18Mo钢(440C钢)做刀,是我国军用95步枪刺刀,99伞兵刀,01武警佩刀的专用钢,也是我国不锈钢高速轴承的专用钢。
这个钢产量很大,您也可以买正规的高速不锈钢轴承,然后锻打!也不太可能买到假货。
接着就是Cr12mo1v1(D2)。
这个钢作为最“基础”的莱氏体冷作模具钢,产量大。
模具钢市场里,几乎也是能放心购买到正品的牌号。
然后,W6Mo5Cr4V2(M2)。
这个钢,全国超过60%以上的车床上的车刀,用的就是它。
一般我们说的“高速钢”指的也就是它了。
买到假货的可能性也就低了。
之后,3Cr13(420-J2)。
钢材标号的意义(Q235A&Q235B)根据GB700-88碳素结构钢规范,钢的牌号由代表屈服点的字母、屈服点数值、质量等级符号、脱氧方法符号等四个部分按顺序组成。
其中,Q--钢材屈服点"屈"字汉语拼音首位字母;. A、B、C、D一一分别为质量等级; F--沸腾钢"沸"字汉语拼音首位字母;B--半镇静钢"半"字汉语拼音首位字母;Z--镇静钢"镇"字汉语拼音首位字母; TZ--特殊镇静钢"特镇"两字汉语拼音首位字母。
在牌号组成表示方法中,"Z"与"TZ"符号予以省略。
据此可以看出,Q235B其意义表示钢材的拉伸和冲击试验屈服点为235牛顿/平方毫米,随着试样的直径或厚度的增大,这个值略有降低。
B代表了其质量等级,具体来说,就是化学成分有所不同,一般而言,Q235D钢的杂质成分含量(如P、S、C等)要比Q235A低一些。
以下就是网友的一些意见了,不能作为施工依据:Q235A与Q235B强度都是一样的,仅机械,化学性能有一些差别。
一般来讲,南方地区,无动力荷载的非焊接构件采用Q235a是可行的;无动力荷载的焊接构件采用Q235a也是可行的,但应保证含碳量<=0.2%,主要保证可焊性;Q235b一般用在焊接,有动力荷载的结构上。
Q235是普通碳素结构钢的牌号,其意义是:屈服点大于235MPa,质量等级分为:A.B.C.D四级,依次提高.Q235A成分:C--0.14-0.22, Mn--0.30-0.65, Si--0.3, S--0.05, p--0.045Q235B成分:C--0.12-0.20, Mn--0.30-0.70, Si--0.3, S--0.045 P--0.045以上各合金元素含量均为百分比。
材料成分不同,性能也有区别了,一般钢厂都是Q235B力学检验不合格转成Q235A的,建议机械零件最好不要用Q235A,当然也有直接拿Q235B当Q235A卖给你的,其实生产成本没什么分别。
应该只能看刻在钢筋上的标号才能分辨是二级钢还是三级钢,现在带肋钢筋大多都是月牙肋,所以从外观难以分辨。
关于标号分两种情况,2008年3月1号之后国家颁发新标准,所以看钢筋标号要分清楚钢筋是在什么时候生产的,我现在所在的工地就有之前的钢筋,标号是老标准。
标号就是刻在钢筋上的标记,旧标准HRB335用“2” 表示;HRB400用“3”表示;HRB500用“4”表示。
而新标准的标志作了变动:HRB335用“3”表示;HRB400用“4”表示;HRB500用“5”表示;HRBF335用“C3”表示;HRBF400用“C4”表示;HRBF500用“C5”表示。
牌号带F的抗震钢筋在标牌和“质保书”上要明示。
今后看到钢筋表面刻着“4”,就是HRB400,也就是现在说的Ⅲ级螺纹钢,不过今后Ⅲ级螺纹钢不称了,要是叫HRB400钢筋。
举例来说,我在的工地地下室是年初的钢筋,钢筋上面标号是2F25,意思是二级钢,抚顺产的,直径25MM,其中字母F代表产地。
但是现在这样的钢筋就应该标号为3F25。
本来我也没注意,后来一回去现场检查竖向钢筋才发现有4F25的钢筋,但是我们这个项目标准层带肋筋只需要2,3级钢筋,以为进错钢筋了,下楼后和物资说的时候才了解到这个情况,那4F25的筋就是3级钢,抚顺产,25毫米。
请大家注意钢筋型号标示有区别了GB1499.2-2007钢筋混凝土用钢第二部分热轧带肋钢筋新版标准国家标准——钢筋混凝土用钢第2部分:热轧带肋钢筋GB 1499.2-2007已经在今年3月1日开始实施。
相对钢筋混凝土用钢第2部分:热轧带肋钢筋GB 1499-1998,该标准的9页10.1.2条对每根钢筋的凸纹钢印标识作出重大变更。
HRB335\HRB400\HRB500标识为3、4、5;HRBF335\HRBF400\HRB500标识为C3\C4\C5。
今年上半年,一定要看随车出厂证明上载明的生产日期,2008年2月29日及其以前生产的,按照98钢筋混凝土用钢:热轧带肋钢筋GB 1499-1998;2008年3月1日以后生产的按照钢筋混凝土用钢第2部分:热轧带肋钢筋GB 1499.2-2007监理要防止不法供应商涂改生产日期,将2008年3月1日后来生产的改为2月29日以前生产的,以抬高钢筋等级多卖钱。
20号钢抗硫化氢标号-回复什么是20号钢抗硫化氢标号?20号钢抗硫化氢标号是指20号钢材在遭受硫化氢腐蚀时所能承受的最大压力。
硫化氢是一种具有强腐蚀性的化学物质,常见于石油、天然气等工业领域。
在这些领域中,储存和运输气体或液体可能会接触到硫化氢,因此对钢材的抗硫化氢性能要求极高。
在油气储存和输送过程中,硫化氢的存在会对钢结构造成氢脆、腐蚀和断裂等问题。
因此,钢材的抗硫化氢性能标号成为了评估钢材耐腐蚀性能的重要指标。
20号钢抗硫化氢标号的含义是指20号钢在实验条件下能承受的最大压力,以保证钢材在一定时间内不发生氢脆、腐蚀或断裂。
不同等级的钢材抗硫化氢标号不同,标号越高,则说明该钢材的抗硫化氢性能越好。
20号钢通常用于油气钻井管道、石油化工设备等领域,因其具有较高的强度和耐腐蚀性能,能够承受较高的工作压力。
但如果遇到含有硫化氢的介质,就需要选择具备较高抗硫化氢标号的20号钢,以确保设备的安全运行。
如何评估20号钢的抗硫化氢性能?评估20号钢的抗硫化氢性能需要进行一系列实验和测试。
通常的评估方法有实验室试验、宏观检验和微观分析等。
实验室试验是通常的一种评估20号钢抗硫化氢性能的方法。
这些试验通常涉及将20号钢暴露于硫化氢环境中,并在一定时间后进行力学性能测试,如拉伸测试、硫化氢脆性试验等。
根据试验结果,可以得到20号钢材在不同硫化氢环境下的抗腐蚀性能。
宏观检验是另一种评估20号钢抗硫化氢性能的方法。
通过观察20号钢的外观,如表面腐蚀情况、氢脆现象等,可以初步评估其抗硫化氢性能。
例如,如果20号钢在受到硫化氢腐蚀后仍然保持较好的表面状态,说明其抗硫化氢性能较好。
微观分析是较为精细的评估方法,通常涉及对20号钢的金相显微镜检验、电子扫描显微镜检验和能谱分析等。
这些分析能够给出20号钢在微观尺度下的组织结构、晶格缺陷、腐蚀产物等信息,从而评估其抗硫化氢性能。
在评估20号钢的抗硫化氢性能时,不仅需要对钢材本身进行评估,还需要考虑到工作环境的特殊条件。
关于炉批号的定义
炉批号是用于标识钢材生产过程中炉罐号和批次的编号,可以追溯生产单位、钢种、生产时间等信息。
炉号是钢材生产厂家对每个生产炉的唯一标识编号,主要用于保证钢材的质量和追踪生产信息。
每个炉号对应一份生产记录,包括钢材的成分、轧制工艺、检测结果等等。
如果在质量问题上出现了问题,可以通过炉号查找生产记录,分析原因。
而批号是钢材热处理的标号,主要用于生产管理和物流追踪。
生产计划中,钢铁厂将钢材按照不同的规格和质量分成若干个批次进行生产,通过不同的炉批号区分不同批次的钢材,以便于后面的库存、物流、出货管理。
总之,炉批号是钢材标识的重要编号方式,了解这两种编号方式,对于钢铁行业的从业人员和消费者有很大的帮助和指导作用。
钢材标号和强度等级
钢材标号和强度等级是用于标识和分类不同类型的钢材的系统。
以下是常见的钢材标号和强度等级的解释:
1. 钢材标号:
- Q235、Q345:这些是中国国家标准GB/T 700-2006中定义的普通碳素结构钢材的标号。
Q235表示碳含量不超过0.22%的普通碳素结构钢材,Q345表示碳含量不超过0.20%的低合金高强度结构钢材。
- A36:美国ASTM标准中的一种常见碳素结构钢材,通常用于建筑结构和桥梁等应用。
- 304、316:这些是不锈钢的标号。
304不锈钢是一种常见的18-8不锈钢,含有18%的铬和8%的镍,具有良好的耐腐蚀性。
316不锈钢含有更高的镍和钼含量,具有更好的耐腐蚀性能,常用于在腐蚀环境下使用的应用。
2. 钢材强度等级:
-标准强度等级:钢材按照其抗拉强度进行分类,常见的标准强度等级包括Q235、Q345、Q420等,具体等级根据国家或行业标准而定。
-高强度钢:这些钢材具有较高的抗拉强度,常用于对强度要求较高的结构和机械零件中。
一些常见的高强度钢材等级包括Q550、Q690、Q890等。
-不锈钢强度等级:不锈钢材料也按照其强度进行分类,常见的等级包括304、316等。
需要注意的是,不同国家和地区可能采用不同的钢材标号和强度等级系统,因此具体的标号和等级可能会有所不同。
在使用钢材时,应根据具体的项目要求和适用标准来选择合适的钢材标号和强度等级。
钢材标号等级一、引言钢材作为一种重要的建筑材料,被广泛应用于各个领域。
钢材的质量和性能是直接影响到使用效果和安全性的关键因素之一。
钢材标号等级是对钢材质量、性能和适用范围的评定标准。
本文将对钢材标号等级进行全面、详细、完整和深入的探讨。
二、钢材标号等级概述钢材标号等级是根据钢材的化学成分、力学性能、热处理状态等特性对钢材进行分类和划分的标准。
每种钢材标号等级表示了一类钢材在质量、性能和应用范围等方面具有相似特点的集合。
2.1 钢材标号等级分类钢材标号等级主要分为低合金结构钢、合金结构钢、碳素结构钢、不锈钢等几大类。
其中,低合金结构钢用于制造桥梁、重型机械等强度要求较高的结构件;合金结构钢适用于制造高强度、高耐热、高耐磨等特殊要求的零部件;碳素结构钢广泛应用于机械制造和建筑领域;不锈钢则用于在潮湿、腐蚀环境中有特殊要求的场合。
2.2 钢材标号等级表示方法钢材标号等级的表示方法通常采用字母和数字的组合形式。
字母代表钢材的类型,数字表示该类型下具体的钢材等级。
例如,GB/T 700-2006标准中规定的Q235钢材,其中的Q表示碳素结构钢,235表示其最小屈服强度为235MPa。
三、钢材标号等级的意义钢材标号等级是对钢材质量和性能的定量化评定,具有以下几个重要意义:3.1 科学选择材料钢材标号等级的存在使得用户能够根据具体的工程需求和使用环境,选择符合要求的钢材等级。
不同等级的钢材具有不同的强度、塑性和耐用性等特点,科学选择材料可以确保工程的安全稳定和经济效益。
3.2 产品质量控制钢材标号等级为钢材生产企业提供了明确的生产标准和质量要求。
企业可以根据不同的钢材标号等级,调整生产工艺和生产参数,以确保产品符合相应的标准要求,提高产品质量和竞争力。
3.3 促进国际贸易钢材标号等级的统一和规范,有利于促进国际贸易和技术交流。
不同国家、不同地区之间采用相同的标准,可以方便钢材的产品比较和交流,降低贸易壁垒,促进贸易发展和合作。
什么是钢材的标号
一、钢材的品种和规格
1、普通碳素钢命名规则:X└┘N()
(1)X :表示类别,甲、乙、特或A、B、C;
(2)└┘ :表示炉种,平炉省略,顶吹氧气转炉用“顶”或符号“Y”表示;(3)N :表示钢号,用数字1,2,...... 7,表示;
(4)( ) :表示浇铸方法,沸腾钢用“沸”或“F”表示,镇静钢省略符号,半镇静钢用“半”或“b”表示。
如:“乙顶3沸”,或用符号表示为“B Y 3 F”,其意义为:乙类顶吹氧气转炉3号沸腾钢。
2、普通低合金钢命名规则
(1)16 锰,或用符号表示为16 Mn,其意义为:16 表示含碳量0.16%,Mn表示合金元素为Mn,锰的平均含量少于1.5%。
二、工程中钢材的标号用屈服强度来表示。
“QXXX—└┘·[ ]”
例如Q235 ¾ A·F、Q235 ¾ B·b、Q345 ¾ E·Z。
其中:Q :屈服强度的第一个拼音字母。
XXX :屈服强度值,单位为N/mm2,结构用钢常有235、345、390。
└┘:质量等级,有A、B、C、D、E五等。
其中:A无冲击功规定;B有20°C时的冲击功要求;C有0°C时的冲击功要求;D有-20°C时的冲击功要求;E 有-40°C时的冲击功要求,低合金钢才有E 等。
[ ] :脱氧方法,可分为F、b、Z和TZ,F表示沸腾钢,b表示半镇静钢,Z表示镇静钢,TZ表示特殊镇静钢,其中Z和TZ可不写。
高强度螺栓用钢材的抗拉强度及屈强比表示。
如高强螺栓10.9级表示抗拉强度为1000N/mm2,屈服强度与抗拉强度的比值为0.9。