全国信息技术优质课评选专家点评节录.
- 格式:pdf
- 大小:932.25 KB
- 文档页数:14
信息技术评课稿听了两位信息技术教师的观摩课,总的感受上得别错,非常值得我学习。
他们的教学设计各有优点,教学策略各有别同。
哈玉芳老师的这节课,教师能以学生的兴趣为动身点,经过比较、鉴不、自主练习、展示交流等环节,培养提高学生观看、回顾、比较、评价、分析及解决咨询题的能力。
本节课的内容难度别大,教师在教学结构的设计中要紧以学生的兴趣为主,层次清楚。
先是让学生播放自个儿的幻灯片,再来观看教师播放的幻灯片,让学生观看、比较引入主题,然后举行具体的操作演示,引导学生观看其中的变化,安排学生自主实践,最终由学生举行交流评价。
感到有点遗憾的是教师在整节课上始终没有提醒让学生看教材,我们应该利用好我们的课本,让学生学会看信息技术书,从书中寻觅解决咨询题的办法。
赵志新老师的这节课是一节综合实践活动课,教师在教学过程中处处体现了以学生为主体的原则,充分思考到学生的实际事情,让学生在探讨、交流、鉴赏中学习提高。
首先,在导入课程的设计上,教师经过播放奥运会的宣传动画片,大大激发了学生的学习兴趣,继续又播放教师自个儿制作幻灯片,又一次抓住了学生的注意力。
经过回答咨询题:“谁来讲一讲教师的演示文稿都用了哪些制作办法?”,让学生总结出制作一具好的演示文稿需要注意哪几个方面,学生参与主动,积极性高。
算是感受学生操作时刻太少,大部分学生都只完成了一到两张,课堂效果别明显。
假如把这节课设计成两课时的话,效果确信会更好。
(市三小万隽徐燕)夏丏尊小学朱斌老师上的是小学信息技术四年级下第四课《搜索引擎》。
听了这次课,参看了朱老师的教案后,我谈一下对这节课的个人看法。
朱老师上课严谨,一丝别苟,说授简明扼要,学生互动到位,体现了新课程改革的教学思想。
课堂上和谐、探索、爽朗、创新的学习情境和蔼氛令人印象深刻,营造了良好的学习氛围。
下面,我将简单的展开做一些阐述。
一、教师的主导,清楚的过程在整个教案设计中,思路连贯,任务案例典型新颖,体现了一具信息技术老师的无穷智慧。
第五届全国小学信息技术优质课展评VR教学成亮点10月13日,第五届全国小学信息技术优质课展评活动在新疆圆满落幕。
其中,来自北京汇文第一小学教师金慧萍将当今最前沿的VR 技术融入教学当中,赢得强烈反响和高度认可,荣获展评活动“特等奖”,成为今年的最大亮点。
全体获奖教师上台领奖第五届全国小学信息技术优质课展评活动由中国教育技术协会主办,其目的是研讨新课程理念下的小学信息技术课堂教学策略,展示和检阅优秀教师的课堂教学风采。
活动于10月9日—13日在新疆乌鲁木齐八一中学举行,来自全国各个小学的优质教师代表参加了基本功竞赛和优质课展评活动。
活动期间还举办了专家论坛,以“新课标视野下小学信息技术课程的理论与实践”为主题进行了专业探讨,辛瑾、江涛、刘丽颖、李艺四位专家分别做了题为《新疆小学信息技术学科教师队伍建设与课程发展》、《GoC——让你编程快速入门》、《兴“研学共进”促教师发展,创“信息技术新格局”》、《核心素养是什么?》的专题报告。
在优质课展评活动中,来自北京汇文第一小学的金慧萍老师利用微视酷的VR设备,深入浅出地进行了小学四年级计算机课的授课演示,引起现场学生们的浓郁兴趣,从而成为今年展评活动的最大亮点。
孩子们面对陌生的VR设备十分好奇VR是近年来兴起的前沿科技,被认为是未来最具发展潜力的技术之一。
由于VR技术具有沉浸式、交互性、重体验的特征,能够最大程度改变传统教学中学生被动输入知识的模式,有利于建构以学习者为中心的学习体系,因此被认为是教育领域的重大突破、未来教学领域的标配。
在金慧萍老师的课程展讲过程中,现场参与的学生们对摆在课桌上的VR头显十分好奇,上课积极性被充分调动起来。
当孩子们戴上头显,很快便沉浸在VR带来的神奇世界之中,在金慧萍老师的提示下,孩子们操纵着VR设备,与老师进行密切互动,现场气氛很快达到高潮。
一堂课下来,从孩子们兴奋和意犹未尽的表情中,充分证明展示课取得良好效果。
金慧莉老师荣获“特等奖”殊荣金慧萍老师的参展课程也得到现场专家评审的高度认可,专家们一致肯定了VR技术给传统教学带来的突破与改变,认为这一模式强调了课堂的趣味性和学生的主动参与性,充分调动了学生的积极性,提高了课堂的效率,实现了有效教学,将对今后的教育信息化建设带来重要影响。
初中信息技术优质课课堂实录初中信息技术是中学阶段的一门重要学科,它在培养学生的信息素养和创新能力方面起着至关重要的作用。
而优质课堂实录则是评价一节课教学效果的重要依据,下面我将为大家分享一堂优质的初中信息技术课堂实录。
【开篇】尊敬的各位老师,今天我给大家分享一节初中信息技术的优质课堂实录。
这是一堂以提高学生信息素养为目标的课程,通过寓教于乐的方式,引导学生积极参与课堂活动,培养他们的创新思维和解决问题的能力。
【导入】老师:同学们,今天我们要学习的是信息技术中的网络安全知识。
大家知道什么是网络安全吗?学生1:就是保护网络不受到攻击和破坏。
学生2:是防止个人信息被盗用和泄露。
老师:很好!网络安全是指保护网络不受到非法侵入和攻击,防止个人信息被窃取和滥用的一系列措施。
那么,我们为什么要学习网络安全呢?学生3:因为现在我们生活中很多事情都离不开网络,了解网络安全可以保护我们自己。
【知识扩展】老师:非常好!那么我们接下来就来了解一些网络安全常识。
首先是密码的设置,同学们知道什么样的密码比较安全吗?学生4:密码要包含数字、字母和特殊字符,并且长度要足够长。
老师:没错!一个安全的密码应该包含大小写字母、数字和特殊字符,并且长度在8位以上。
另外,我们还需要定期更换密码,不要使用相同的密码在不同的网站上。
【互动环节】老师:现在,我将给大家展示一些常见的网络诈骗手段,请同学们通过观察画面,判断哪些是网络诈骗。
(展示画面)学生5:第一张图片是诈骗,因为它要求输入银行卡号和密码。
学生6:第二张图片应该也是诈骗,因为它声称可以帮助你中奖。
老师:非常好!学生们通过观察和分析,成功识别了其中的网络诈骗手段。
这也提醒我们在使用网络时要保持警惕,不要轻易相信陌生人的信息。
【实践应用】老师:接下来,我们将通过一个小实验来学习如何保护个人信息。
请同学们打开电脑,进入到个人信息保护的网站。
(学生们跟着老师的指导进行操作)老师:现在,请同学们填写自己的个人信息,并设置一个安全的密码。
全国信息技术与教学融合优质课大赛课堂实录2019年全国信息技术与教学融合优质课大赛在北京举行,来自全国各地的教师参加了这一盛会。
本次比赛共分为小学、初中、高中三个学段,并吸引了众多教育界的专家学者和行业领军人士前来观摩指导。
在这次大赛中,参赛教师们呈现出了高水平和创新性极强的优质课程,充分展现了信息技术与教学融合的新面貌。
以下将对其中一些优质课进行实录和反思。
小学组冠军课程《生活万花筒》是一节集合了艺术和信息技术的课程。
教师在课程设计中充分融入了多媒体技术,通过图像、音乐和视频展示了孩子们身边的生活美景和优秀艺术作品。
通过这些展示,不仅让孩子们欣赏到了美的享受,还引发了他们对生活以及艺术的深入思考。
在课堂交流环节,孩子们通过信息技术制作了自己心目中的生活画面,并通过PPT进行了展示。
教师在课堂上不仅是知识的传授者,更是引导者和激发者,她注重对孩子们情感、态度的塑造,深受同学们的喜爱和尊敬。
初中组冠军课程《微笑的力量》是一节紧贴青少年学生心理特点的优质课。
在这堂课中,教师全程运用了信息技术,借助PPT、视频和网络资源,生动地呈现了不同国家和民族的微笑文化,引发了学生们对跨文化交流和人文关怀的思考。
教师还通过网络直播的方式邀请了心理专家和志愿者进行互动交流,让学生们更深入地了解了微笑的力量对心理健康的积极影响。
这节课上,学生们在信息技术的辅助下,积极参与了心理测试和小组讨论,通过这些形式,不仅了解到了课堂知识,更收获了对人生态度的认知。
高中组冠军课程《大数据与未来世界》突破了传统教学形式,将信息技术与科技趋势相结合。
在这节课上,教师以大数据为切入点,引导学生了解大数据在现实生活中的应用,通过实例分析带领学生们发现大数据对未来社会的深远影响。
在课程中,教师整合了虚拟实验、互动模拟和数据挖掘等方式,帮助学生更直观地理解了大数据的强大功能和深远影响。
学生们对这节课给予了高度评价,认为这不仅仅是一堂课,更是对未来世界的一次探索和预演。
初中信息技术优质课评语1. 本节课的授课内容紧密结合学生的实际生活,使学生能够更好地理解和运用所学知识。
2. 课堂氛围活跃,学生参与度高,能够积极思考和回答问题。
3. 教师在课堂上通过多种教学方法和手段,充分激发了学生的学习兴趣,让学生对信息技术产生浓厚的兴趣。
4. 教师对学生的学习情况了解清楚,布置的作业和问题有针对性,能够帮助学生巩固所学知识。
5. 本节课的设计合理,教师在课堂上利用多种教学资源,给学生提供了广泛而丰富的学习机会。
6. 教师注重培养学生的实践能力,通过多种实践活动培养学生的信息技术技能。
7. 教师在课堂上注重学生的思维训练和创新思维,使学生能够在解决问题的过程中不断思考和探索,培养学生的批判性思维能力。
8. 教师注重培养学生的团队合作意识,让学生通过小组讨论和合作完成任务,培养学生的合作意识和能力。
9. 教师在课堂上注重引导学生的独立学习能力,让学生能够主动地进行学习和探索,培养学生的自主学习能力。
10. 教师在课堂上能够因材施教,根据学生的学习情况和兴趣特点进行个性化辅导。
11. 教师能够及时反馈学生的学习情况,对学生的学习成果进行评价,及时给予鼓励和指导。
12. 教师善于引导学生运用信息技术解决实际问题,培养学生的创新思维和实践能力。
13. 教师在课堂上注重培养学生的信息素养,使学生能够正确获取、评估和利用信息。
14. 教师善于利用课外资源和实践活动丰富课堂内容,使学生能够在实践中巩固所学知识。
15. 教师在课堂上通过讲解和示范,使学生能够正确的操作计算机硬件和软件。
16. 教师在课堂上注重学生的情感教育,培养学生的责任感和合作意识。
17. 教师注重对学生的个性和兴趣的尊重,充分发掘学生的潜能,激发学生的学习动力。
18. 教师注重开展跨学科教学,将信息技术与其他学科知识相结合,提高学生的综合素质。
19. 教师能够及时了解最新的信息技术发展动态,并将其纳入教学内容中,使学生了解最新的科技知识。
信息技术评课稿优秀4篇信息技术评课稿篇一今天有幸在听了倪老师上七年级下的《变幻的滤镜》一课。
作为ps中使用率非常高的一个工具,滤镜有着其鲜明的特点和效果,图片通过增加滤镜来达到不同的效果。
本节课主要就是要让学生掌握这些操作,并且学会使用使用滤镜。
倪老师这节课,基本上已经很好的完成了教学目标,上课过程也十分的流畅,顺利。
下面,我就谈谈我对这节课的一些看法。
一、精彩的导入,良好的开端。
倪老师在导入环节中,并没有采用常规的开门见山的点明上课内容,而是播放了几组原图和加滤镜后的效果图的对比,让学生体会到滤镜的作用。
这样的导入不但比较新颖,而且能很好的调动学生的积极性,使得以后的上课过程进行的更加的顺利。
往更深的讲,倪老师没有把滤镜的特点直接告诉学生,而是使用这种方法,让学生自己去寻找出来,不是正符合我们现在提倡的培养学生自主探究能力的要求么,使学生真正做到“会学”。
所以说,这样的。
导入是很成功的,这也为整节课创造了一个良好的开端。
二、合理布置任务,凸现学习效果。
通过了精彩的导入部分,学生的积极性已经十分高了,已经非常想要了解滤镜,使用滤镜了。
而这时,倪印月老师不是直接要学生去使用滤镜,如果这样做的话,很可能学生注意都在这个上面了,而不会听老师的讲解了。
倪老师是通过几个任务,慢慢循序渐进的去诱导学生去了解滤镜,这又恰恰彰显出教师出色的课堂驾驭能力,这也是一名优秀教师所必须要具备的能力。
其中特别是“探究任务”引导学生使用“外面挂滤镜”的任务,让人记忆犹新,此任务也是本节课的一个亮点。
我们为何要教学生学习知识?目的就是在于要学生学会使用他们学会的知识。
然而,我们经常会遇到这样的问题,学生没有动力去使用学会的知识,那么,这其实是我们教育的失败。
而倪老师的这个任务,从根本上调动了学生的积极性。
每个学生都十分乐意去做这个任务,因为他们想要表现出自己的情感。
其实,我们在其他课程上也可以使用此类方法,结合实际布置任务,那么很多情况下,学生还是乐于去做的。
观摩全国小学信息技术优质课评比之说课
2012年11月24日,两年一度的全国小学信息技术优质课评比在大连第79中学拉开帷幕,来自全国各省市的137名优秀代表参加本次比赛的角逐。
11月25日下午进行说课的比赛,与专业技能合起来,按总分由高到低排名,遴选48名选手进入第二轮上课比赛。
下午1:00钟,进行第二说课现场,观摩了选手们的说课比赛。
赛后又与其他赛场的听课教师交流,对教师们表现的良好的个人素养、完整的教学设计及一流的媒体设计素养都赞叹有加!这是一场全国性的盛会,是全国各地的优秀教学理念交相辉映的盛会!
有这样的机会近距离地聆听各地优秀教师的说课,是一种幸福!
半天的时间,的确收获颇丰。
在一场场异彩纷呈的表演中,已有的教学理念不断受到冲击,所理解的教学方法也在不断地丰富,怎样科学地预设,怎样自然的衔接,怎样让技术在演练中体会、在应用中升华、在实践中整合……所有的一切,都因这场高水准地说课而嬗变……
在感动的同时,有一点思考:
对课程整合的过度应用是否会削弱信息技术课的本味?在137节的说课比赛中,除了几节编程课,近乎一百节课采用课程整合的方式来处理信息技术知识的教学。
有的内容采用这种方式,效果非常好;有的内容采用这种方式,效果则不佳。
这个问题值得思考。
全国信息技术与教学融合优质课大赛课堂实录一、课程导入与教学目标课程名称:《光的折射与透镜》授课教师:XXX授课对象:八年级学生课程导入:教师通过提问引导学生回忆光的基本性质,引出光的折射现象。
通过展示生活中的实例,如鱼缸中的鱼看起来位置不准确,激发学生的探究欲望。
教学目标:1. 理解光的折射现象及折射原理。
2. 掌握透镜的种类及对光的作用。
3. 通过实验探究,培养学生的观察、分析和实践能力。
二、信息技术工具应用教师利用多媒体课件展示光的折射现象,通过动画模拟光的折射过程,帮助学生直观理解折射原理。
同时,教师引导学生使用虚拟实验室进行实验模拟,探究透镜对光的作用。
三、课堂教学互动与实践教师将学生分成小组,每组进行实验操作。
学生通过观察、记录实验数据,分析透镜对光的折射作用。
教师巡视指导,鼓励学生交流讨论,引导学生发现问题并尝试解决问题。
四、知识传授与创新思维培养教师在传授知识的同时,注重培养学生的创新思维。
通过引导学生自主探究、发现规律,培养学生的观察力和分析能力。
同时,教师鼓励学生提出自己的见解和疑问,培养学生的批判性思维和问题解决能力。
五、学生评价与反馈教师设计评价量表,对学生的实验操作、观察记录、讨论交流等方面进行评价。
学生自评和互评相结合,促进学生的自我反思和相互学习。
教师根据学生的反馈情况,调整教学策略,提高教学效果。
六、教师教学反思与改进课后,教师进行教学反思,总结本节课的亮点和不足。
根据学生的反馈和课堂实际情况,对教学方法、教学资源等方面进行改进和完善,提高教学质量。
同时,教师也积极与其他教师交流,分享教学经验和教学资源,共同提高教学水平。
信息技术优质课课堂实录全文共四篇示例,供您参考第一篇示例:信息技术教育是当前社会中不可或缺的一部分,随着技术的不断发展,信息技术的学习已经成为学生必备的核心素质之一。
信息技术优质课程的设计和实施对于培养学生的信息素养和创新能力具有重要作用。
本文将带领读者走进一堂信息技术优质课的课堂,感受其中教学模式、师生互动、教学资源等方面的亮点。
一堂信息技术优质课应该以学生为主体,以问题为导向,注重实践操作,促进学生动手能力的发展。
在课堂上,教师应该注重激发学生的学习兴趣,激活学生的思维,在这个过程中,教师应该成为学生的学习引导者和学习的组织者。
信息技术的课堂上,学生往往需要进行电脑操作,实际操作是学生学习的重要手段。
信息技术优质课的教学模式应该突破传统的讲授式教学,引导学生在实践中学习,让学生在实践操作中感受知识的乐趣。
一堂信息技术优质课的实录,教学资源也是不可或缺的一部分。
丰富的教学资源,可以有效地帮助教师引导学生学习,提高学生的学习效果。
在进行课堂教学时,教师可以准备丰富的教学软件、教学网络资源等,并通过多媒体教学的方式,激发学生的学习兴趣。
在实际操作环节,教师可以利用案例教学等方式,引导学生通过实际操作来掌握知识技能,促进学生的深度学习。
信息技术优质课的教学实录中,师生互动是非常重要的。
教师需要负责引导学生学习和完成任务,鼓励学生提出问题,带领学生解决问题,让学生产生思考和探究的乐趣。
而学生则需要积极参与课堂讨论,尊重他人的意见,与同学之间进行知识交流和分享。
通过良好的师生互动,可以营造出和谐的课堂氛围,促进学生与教师之间的情感交流,拉近师生之间的距离,激发学生的学习热情。
一堂信息技术优质课的教学实录,还需要依托于最新的科学技术手段。
随着科学技术的不断发展,信息技术的更新换代迅速,也使得信息技术教育的方式方法发生了翻天覆地的变化。
在信息技术课堂上,教师可以运用最新的科技手段,比如虚拟现实技术、人工智能技术等,提供更加生动形象的教学内容,激发学生的探索欲望,促进学生学习知识的深度与广度。
信息技术优质课评委发言稿尊敬的评委们、教授、老师们,大家好!我很荣幸能站在这里,作为本次信息技术优质课评委发言人,分享我的观点和看法。
首先,我想说的是,信息技术在当前社会中的重要性和影响不言而喻。
随着科技的不断进步和发展,信息技术在我们的生活和工作中起到了不可替代的作用,已经成为了现代社会发展的重要支撑。
信息技术优质课的评选,对于提升教育质量和教师专业水平具有重要意义。
一方面,优质课的开展可以提高教师的教学能力,实现对教师的培训和提升;另一方面,优质课的推广可以促进整个学校信息技术教育质量的提高,为学生的综合素质发展和未来发展做好准备。
今天,我将从多个角度来评价优质课的标准和评选。
首先,我认为教学设计和课程内容的创新是评选优质课的重要标准之一。
随着时代的变迁和知识的更新,传统的信息技术教学方式已经无法适应学生的学习需求和现代社会的发展要求。
因此,优质课应该具备创新的教学设计和内容,能够更好地满足学生的需求,激发他们的学习兴趣,培养他们的创新思维能力和实践能力。
其次,我认为优质课应该注重学生的综合素质培养。
信息技术不仅仅是一门理论课程,更是一门实践性很强的学科。
优质课应该注重培养学生的信息素养,提高他们的信息搜索和处理能力,培养他们的创造力和解决问题的能力。
此外,信息技术作为一门应用性很强的学科,还应该注重学生的实践操作能力和团队协作能力的培养。
因此,优质课应该提供丰富的实践教学环节,使学生能够通过实践操作来巩固所学的知识和技能,并培养他们的团队协作和沟通能力。
另外,优质课的评选应该关注学生的学习结果和能力提升。
信息技术作为一门应用性很强的学科,其最终目标是为学生提供实际应用的技能和能力。
因此,优质课的评选不应仅仅关注教学过程的创新和设计,更要关注学生在课程学习中所获得的实际技能和能力提升。
评选时可以考虑学生的学习成绩、课程作品、实践项目等方面来评价学生的学习成果和能力。
此外,我认为优质课的评选还应该注重教师的专业发展和自我提升。
信息科技优质课评比活动第一篇:嘿,朋友们!今天我要跟你们唠唠咱们的信息科技优质课评比活动。
这活动啊,那叫一个精彩!老师们一个个都拿出了看家本领,就像武林高手过招似的。
你看那多媒体的运用,简直出神入化,画面美轮美奂,让我们这些听课的人仿佛置身于一个神奇的科技世界。
还有老师讲的那些知识点,本来挺复杂的,可经他们一讲,嘿,变得简单易懂啦!就好像把那些晦涩的代码和术语变成了我们身边熟悉的小伙伴,一下子就亲近起来。
课堂上的互动也特别有趣。
同学们积极举手发言,老师们耐心解答,那氛围,真的是又热闹又温馨。
感觉在这样的课堂里,学习不再是一件枯燥的事儿,而是一场充满惊喜的冒险。
我觉得这个评比活动太有意义啦!不仅让我们看到了老师们的风采,还让我们学到了好多新知识、新技能。
真心希望以后这样的活动能多多举办,让我们的信息科技课一直这么有趣、这么精彩!第二篇:亲人们,咱来聊聊信息科技优质课评比活动吧!哇塞,那场面可真是热闹非凡!老师们在讲台上那叫一个激情澎湃,各种新奇的想法和教学方法层出不穷。
有的老师通过小游戏让我们轻松理解了复杂的概念,那感觉就像是在玩中学,学中玩,超级过瘾!还有的老师带着我们做实验,亲自去探索科技的奥秘,让我们的好奇心得到了极大的满足。
每一堂课都有独特的魅力。
有的注重实践操作,让我们动手去尝试,去犯错,然后在错误中成长;有的则善于引导我们思考,激发我们的创造力,让我们的小脑袋瓜不停地转呀转。
而且啊,在这个活动中,我们学生也不再是旁观者,而是参与者。
我们可以发表自己的看法,提出问题,和老师一起探讨。
这种感觉太棒了,让我们真正感受到了学习的乐趣和自己的价值。
这个信息科技优质课评比活动真的是太棒啦!让我们对信息科技这门课有了全新的认识和热爱,期待未来还有更多这样的好活动!。
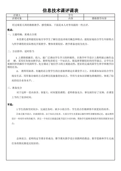
全国信息技术优质课评选专家点评节录一、课前精心打算这里的课前打算是指评选之前长期有效的打算。
要想在优质课评选中胜出,,通过理论学习、课堂探究,努力提升自己的理论水平和教学技能,从而提升自身的信息素养。
这也是组织优质课评选活动的主要目的。
要想在优质课评选中胜出,这需要评选之前长期而有效的打算。
不仅要熟悉教学内容,还要累积丰富的教学资源,通过理论学习和课堂探究的充分结合,才能提升自己的理论水平和教学技能,从而提升自身的信息素养。
这也是组织优质课评选活动的主要目的。
1.合理设定教学目标教学目标是教学活动实施的方向和预期达成的结果,是组织教学活动的依据,合理设定教学目标是课堂教学能否成功的关键。
此次评选中,各位选手设定的教学目标差异非常大,有的老师设定的教学目标有10条之多,有的老师一堂课的知识目标却只有1、2条。
一堂课结束,前者的教学目标肯定有落空,后者则会因为知识目标太少而降低教学效率。
这两种情况的出现都将导致一节课无法成功。
因此,应该依据教学方案、课程目标,依据对学生的充分了解,制定出切实可行的、合理的教学目标。
在实际教学中,肯定要心中有教学目标,而不是仅仅停留在教学设计之中。
2.提升自身信息素养“点〞替代“单击〞这个词〕和标准的行为〔如不能随意命名文件、文件夹〕,可以援助学生从小就养成良好的信息技术行为习惯,其它,信息技术教师要有较强的审美能力,这可以让教师将标准、美观的作品〔制作的作品、教学设计〕展示给学生,从而提升学生的信息素养。
3.教学资源合理打算教学资源包含教材、课件、特意的学习网站和学习卡,但大多数选手未能提供充分的教学资源。
其中教材是最重要的教学资源,这次评选中大多数选手都未能向学生提供使用的教材;特意的学习网站有局部选手做了,但未能很好地给学生利用;课件也只是作为教学工具在使用,而没有能成为学生学习的工具〔如学生制作时,课件应该展示制作要求、方法、目标〕;包含学习目标、方法的学习卡通常都流于形式了。
2023年信息技术与语文学科融合优质课比赛点评在这场2023年信息技术与语文学科融合优质课比赛中,各位参赛教师都展现出了极高的教学水平和专业素养。
他们在信息技术的辅助下,成功地将语文学科的内容与现代科技相结合,为学生们带来了一场别开生面的学习体验。
首先,从教学内容上来看,各位参赛教师都精心选择了与信息技术紧密相连的教学素材。
这些素材不仅涉及到了传统的文学经典,还包括了一些现代科技文章和多媒体资源。
这样的选择不仅让学生们在学习的过程中感受到了语文学科的广泛性和时代性,还帮助他们更好地理解了信息技术在当代社会的重要作用。
其次,在教学方法上,参赛教师们充分运用了多种信息技术手段,如多媒体演示、在线互动、虚拟现实等,将传统的语文教学变得更加生动有趣。
他们通过形象直观的动画、视频等形式,将学生们带入了一个个文学作品的情境之中,让他们更加深入地理解了作品的主题和情感。
此外,教师们还通过在线互动平台,引导学生们开展小组讨论和合作探究,加强了生生之间、师生之间的交流与互动。
在这场比赛中,我们还看到了很多创新性的教学设计和理念。
例如,有的教师通过虚拟现实技术,让学生们亲身体验古代诗人的创作背景和情感世界;有的教师则利用大数据分析方法,针对学生的学习特点和需求进行个性化的教学安排。
这些创新性的设计和理念都为语文学科的教学带来了新的可能性和发展前景。
当然,在比赛中也存在着一些不足之处。
例如,有些教师在运用信息技术时过于依赖多媒体资源而忽略了传统板书的作用;有些教师在教学过程中对于信息技术的运用还不够熟练和流畅。
但是这些不足之处也为我们今后的教学提供了改进和提升的空间。
总的来说,这场2023年信息技术与语文学科融合优质课比赛不仅展现出了参赛教师们的教学风采和专业素养,还为语文学科的教学改革和创新提供了有益的借鉴和启示。
在今后的教学中,我们应该更加注重信息技术与学科内容的深度融合,以更好地激发学生的学习兴趣和提高他们的学习效果。
全国初中信息技术优质课
全国初中信息技术优质课是指在全国范围内评选出的优秀的初中信息技术课程。
这些课程在内容设计、教学方法、教学资源等方面表现出色,能够有效提高学生信息技术素养和创新能力。
评选全国初中信息技术优质课的目的是为了推广和分享教育教学经验,促进信息技术教育的改革和创新。
优质课的评选有专门的评委团队,他们会根据一定的评选标准和指标对初中信息技术课程进行评估和筛选,选出最具有代表性和示范性的课程进行推广。
优质课的评选标准主要包括以下几个方面:
1. 课程设计:课程内容是否符合教学大纲和教学要求,是否能够培养学生的信息技术能力和创新思维。
2. 教学方法:教师在课堂上的教学方式和教学策略是否合理有效,是否能够激发学生的学习兴趣和主动参与。
3. 教学资源:教师是否充分利用多样化的教学资源,如多媒体教具、网络教学平台等,提升教学效果和学习体验。
4. 教学评价:教师对学生的学习情况进行及时有效的评价和反馈,是否能够准确评估学生的学习成果和教学效果。
全国初中信息技术优质课的评选活动对于提高信息技术教育的质量和水平具有积极的推动作用。
选出优质课程后,教育部、
各地教育行政部门等会组织相关的宣传推广活动,邀请优秀教师分享他们的教学经验,进一步推动信息技术教育改革和创新,提高学生的信息素养和创新能力。
信息化美术比赛课评语1. 这次信息化美术比赛中,同学们的作品真是五彩斑斓、形态各异,展现了你们丰富的创造力和想象力。
2. 同学们在比赛中运用了各种信息技术手段,如图像处理软件、动画制作软件等,使作品更加生动有趣。
3. 作品的构思独特,色彩搭配协调,给人以美的享受。
每一幅作品都有自己的独特魅力,展示了同学们的艺术素养。
4. 同学们在作品中运用了丰富的视觉元素,如线条、形状、色彩等,使作品更加饱满立体,给人以视觉冲击力。
5. 在作品中,同学们通过信息技术手段创造了各种特效,如光影效果、动态效果等,使作品更具动感和表现力。
6. 同学们在作品中展示了对社会问题的关注和思考,通过艺术表达了自己的观点和态度,具有一定的社会意义。
7. 同学们在比赛中展现了团队合作的精神,通过互相学习、交流,共同完成了优秀的作品,展现了团队的力量。
8. 作品的创意独特,给人以深刻的印象,使人联想到更多的故事和情感,展示了同学们的艺术灵感和创造力。
9. 同学们在作品中展示了对传统美术的理解和创新,通过信息技术手段将传统艺术与现代科技融合,展现了新的艺术形式。
10. 同学们在作品中表现出对艺术的热爱和追求,通过不断的实践和努力,取得了显著的进步,展现了自己的才华和潜力。
总结:这次信息化美术比赛中,同学们的作品展现了丰富的创造力和想象力,运用了各种信息技术手段,创造了独特的艺术作品。
作品的构思独特,色彩搭配协调,给人以美的享受。
同学们通过信息技术手段创造了各种特效,使作品更具动感和表现力。
作品展示了对社会问题的关注和思考,具有一定的社会意义。
同学们展现了团队合作的精神,通过互相学习、交流,共同完成了优秀的作品。
作品的创意独特,给人以深刻的印象,展示了同学们的艺术灵感和创造力。
同学们通过信息技术手段将传统艺术与现代科技融合,展现了新的艺术形式。
同学们展现了对艺术的热爱和追求,取得了显著的进步,展现了自己的才华和潜力。
希望同学们能继续保持学习的热情和创作的激情,不断提升自己的艺术水平。