中国民法典释评·婚姻家庭编思维导图
- 格式:xmin
- 大小:4.45 KB
- 文档页数:1
《民法典》婚姻家庭编司法解释全⽂逐条新旧对⽐及重点解读1《最⾼⼈民法院关于适⽤〈中华⼈民共和国民法典〉婚姻家庭编的解释(⼀)》已于2020年12⽉25⽇由最⾼⼈民法院审判委员会第1825次会议通过,现予公布,⾃2021年1⽉1⽇起施⾏。
《最⾼⼈民法院关于适⽤〈中华⼈民共和国民法典〉婚姻家庭编的解释(⼀)》施⾏后,最⾼⼈民法院关于适⽤《中华⼈民共和国婚姻法》若⼲问题的解释(⼀)、(⼆)、(三),以及相关具体意见、补充规定等⽂件均将同时废⽌。
以下为《民法典》婚姻家庭编的解释与原司法解释的新旧对⽐(附相应民法典对应条⽂): ⼀、⼀般规定 第⼀条持续性、经常性的家庭暴⼒,可以认定为民法典第⼀千零四⼗⼆条、第⼀千零七⼗九条、第⼀千零九⼗⼀条所称的“虐待”。
解释(⼀)第⼀条婚姻法第三条、第三⼗⼆条、第四⼗三条、第四⼗五条、第四⼗六条所称的“家庭暴⼒”,是指⾏为⼈以殴打、捆绑、残害、强⾏限制⼈⾝⾃由或者其他⼿段,给其家庭成员的⾝体、精神等⽅⾯造成⼀定伤害后果的⾏为。
持续性、经常性的家庭暴⼒,构成虐待。
第⼀千零四⼗⼆条 禁⽌家庭暴⼒。
禁⽌家庭成员间的虐待和遗弃。
第⼀千零七⼗九条 有下列情形之⼀,调解⽆效的,应当准予离婚: (⼆)实施家庭暴⼒或者虐待、遗弃家庭成员;第⼀千零九⼗⼀条有下列情形之⼀,导致离婚的,⽆过错⽅有权请求损害赔偿: (四)虐待、遗弃家庭成员; 第⼆条民法典第⼀千零四⼗⼆条、第⼀千零七⼗九条、第⼀千零九⼗⼀条规定的“与他⼈同居”的情形,是指有配偶者与婚外异性,不以夫妻名义,持续、稳定地共同居住。
解释(⼀)第⼆条婚姻法第三条、第三⼗⼆条、第四⼗六条规定的“有配偶者与他⼈同居”的情形,是指有配偶者与婚外异性,不以夫妻名义,持续、稳定地共同居住。
第⼀千零四⼗⼆条 禁⽌重婚。
禁⽌有配偶者与他⼈同居。
第⼀千零七⼗九条 有下列情形之⼀,调解⽆效的,应当准予离婚: (⼀)重婚或者与他⼈同居; 第⼀千零九⼗⼀条有下列情形之⼀,导致离婚的,⽆过错⽅有权请求损害赔偿: (⼆)与他⼈同居; 第三条当事⼈提起诉讼仅请求解除同居关系的,⼈民法院不予受理;已经受理的,裁定驳回起诉。
民法典婚姻家庭编的解释(三)民法典婚姻家庭编的解释(三)主要涉及家庭财产、离婚、抚养子女等方面的内容。
一、家庭财产《婚姻法》规定,婚姻期间所得的财产属于夫妻共同所有,且无论是谁名下都应该平等分配。
同时,由婚姻期间的劳动所得获得的财产以及由夫妻共同奋斗所得的财产也属于夫妻共同所有。
在离婚时,夫妻可以协商分配家庭财产。
如果无法协商,法院将进行裁决。
裁决时,法院将考虑夫妻间的财产来源、购买时间、损失情况等因素。
对于夫妻个人财产,个人拥有权益。
如果不确定某一财产是否属于夫妻共同财产,可以通过离婚协议或人民法院代为确认。
二、离婚民法典婚姻家庭编第49条规定,离婚可以由双方协商一致,也可以由一方要求法院审判。
过去,以男性为主要离婚申请人的情况有所改变。
现在,不仅男性,女性也可以单方面提交离婚诉讼申请,从而保证夫妻双方在离婚事件中的平等地位。
此外,对于在离婚时无法确定夫妻共同财产个别财产归属的情况,可由法院决定分配。
三、抚养子女民法典婚姻家庭编规定,夫妻共同抚养子女的义务。
父母需要依据自身经济状况和子女的生活和教育需求,共同分担抚养子女的费用。
在离婚或者撤销婚姻无效的情况下,法院可以判定一方或两方抚养子女,并根据父母的财产状况、子女的实际需求等进行财产分割。
同时,如果父母发生不履行抚养义务的情况,子女可以向法院提起诉讼要求行使保护权利或者修建权利。
总体上来说,民法典婚姻家庭编中的这些规定,强调了夫妻平等、协商和共同责任等原则,旨在为构建和谐家庭提供法律保障。
最高人民法院关于适用《中华人民共和国民法典》婚姻家庭编的解释(一)【发文字号】法释〔2020〕22号【发布部门】最高人民法院【公布日期】2020.12.29【实施日期】2021.01.01【时效性】现行有效【效力级别】司法解释中华人民共和国最高人民法院公告《最高人民法院关于适用〈中华人民共和国民法典〉婚姻家庭编的解释(一)》已于2020年12月25日由最高人民法院审判委员会第1825次会议通过,现予公布,自2021年1月1日起施行。
2020年12月29日最高人民法院关于适用《中华人民共和国民法典》婚姻家庭编的解释(一)(法释〔2020〕22号)为正确审理婚姻家庭纠纷案件,根据《中华人民共和国民法典》《中华人民共和国民事诉讼法》等相关法律规定,结合审判实践,制定本解释。
一、一般规定第一条持续性、经常性的家庭暴力,可以认定为民法典第一千零四十二条、第一千零七十九条、第一千零九十一条所称的“虐待”。
第二条民法典第一千零四十二条、第一千零七十九条、第一千零九十一条规定的“与他人同居”的情形,是指有配偶者与婚外异性,不以夫妻名义,持续、稳定地共同居住。
第三条当事人提起诉讼仅请求解除同居关系的,人民法院不予受理;已经受理的,裁定驳回起诉。
当事人因同居期间财产分割或者子女抚养纠纷提起诉讼的,人民法院应当受理。
第四条当事人仅以民法典第一千零四十三条为依据提起诉讼的,人民法院不予受理;已经受理的,裁定驳回起诉。
第五条当事人请求返还按照习俗给付的彩礼的,如果查明属于以下情形,人民法院应当予以支持:(一)双方未办理结婚登记手续;(二)双方办理结婚登记手续但确未共同生活;(三)婚前给付并导致给付人生活困难。
适用前款第二项、第三项的规定,应当以双方离婚为条件。
二、结婚第六条男女双方依据民法典第一千零四十九条规定补办结婚登记的,婚姻关系的效力从双方均符合民法典所规定的结婚的实质要件时起算。
第七条未依据民法典第一千零四十九条规定办理结婚登记而以夫妻名义共同生活的男女,提起诉讼要求离婚的,应当区别对待:(一)1994年2月1日民政部《婚姻登记管理条例》公布实施以前,男女双方已经符合结婚实质要件的,按事实婚姻处理。
民法典婚姻家庭编第五章第五章:夫妻的义务和权利第一节:夫妻的共同义务第一条:夫妻双方要忠实、互助、和睦地履行夫妻的共同义务。
夫妻应该互相尊重,相互信任,保持良好的家庭关系。
夫妻双方应该共同承担家庭责任和义务。
第二条:夫妻共同生活的支出应由夫妻共同负担。
夫妻双方应按照各自的能力负担家庭开支,包括食物、住宿、教育、医疗等各项费用。
第三条:夫妻间遗留财产,夫妻应协商处理。
夫妻双方在婚姻关系解除时,应协商处理共同财产和债务。
如不能达成一致,可请求人民法院裁决。
第二节:夫妻的个人义务和权利第四条:夫妻双方享有平等的人格尊严权利。
夫妻双方要相互尊重,不得侮辱、虐待对方。
夫妻双方享有平等的人格尊严,应得到理解和尊重。
第五条:夫妻双方享有家庭决策和管理权利。
夫妻双方在家庭生活中应相互协商,共同决策关系家庭和子女的重要事务。
夫妻双方有权管理家庭财产和事务。
第六条:夫妻双方享有相互扶养的权利。
夫妻双方应相互扶养,互相照顾。
无论经济能力如何,夫妻之间应该共同承担抚养子女的义务。
第七条:夫妻双方享有保护自己合法权益的权利。
夫妻双方享有保护自己的合法权益的权利,包括财产、劳动、身体健康等各项权益。
任何一方不得侵犯对方的合法权益。
第三节:离婚后的夫妻关系第八条:离婚后,夫妻仍然保持亲属关系。
无论婚姻关系是否解除,夫妻双方仍然保持亲属关系。
夫妻双方应尊重对方的人格尊严,保持相互关心和帮助。
第九条:离婚后,子女的抚养权和探望权仍然保留。
父母离婚后,对未成年子女的抚养权和探望权仍然保留。
夫妻双方应共同照顾和抚养子女,保证子女的健康成长。
第十条:夫妻离婚后可以重新结婚。
夫妻双方在合法离婚后,可以重新结婚。
重新结婚应符合法律规定,不得违背社会公序良俗。
第四节:夫妻的违约责任第十一条:违反夫妻共同义务的一方应承担相应的法律责任。
夫妻双方有共同的义务,如有一方违反夫妻共同义务,应承担相应的法律责任。
涉及财产纠纷的,可以请求人民法院进行处理。
最高人民法院关于适用《中华人民共和国民法典》婚姻家庭编的解释(一)文章属性•【制定机关】最高人民法院•【公布日期】2020.12.29•【文号】法释〔2020〕22号•【施行日期】2021.01.01•【效力等级】司法解释•【时效性】现行有效•【主题分类】婚姻家庭综合规定正文最高人民法院关于适用《中华人民共和国民法典》婚姻家庭编的解释(一)《最高人民法院关于适用〈中华人民共和国民法典〉婚姻家庭编的解释(一)》已于2020年12月25日由最高人民法院审判委员会第1825次会议通过,现予公布,自2021年1月1日起施行。
最高人民法院2020年12月29日最高人民法院关于适用《中华人民共和国民法典》婚姻家庭编的解释(一)法释〔2020〕22号(2020年12月25日最高人民法院审判委员会第1825次会议通过,自2021年1月1日起施行)目录一、一般规定二、结婚三、夫妻关系四、父母子女关系五、离婚六、附则为正确审理婚姻家庭纠纷案件,根据《中华人民共和国民法典》《中华人民共和国民事诉讼法》等相关法律规定,结合审判实践,制定本解释。
一、一般规定第一条持续性、经常性的家庭暴力,可以认定为民法典第一千零四十二条、第一千零七十九条、第一千零九十一条所称的“虐待”。
第二条民法典第一千零四十二条、第一千零七十九条、第一千零九十一条规定的“与他人同居”的情形,是指有配偶者与婚外异性,不以夫妻名义,持续、稳定地共同居住。
第三条当事人提起诉讼仅请求解除同居关系的,人民法院不予受理;已经受理的,裁定驳回起诉。
当事人因同居期间财产分割或者子女抚养纠纷提起诉讼的,人民法院应当受理。
第四条当事人仅以民法典第一千零四十三条为依据提起诉讼的,人民法院不予受理;已经受理的,裁定驳回起诉。
第五条当事人请求返还按照习俗给付的彩礼的,如果查明属于以下情形,人民法院应当予以支持:(一)双方未办理结婚登记手续;(二)双方办理结婚登记手续但确未共同生活;(三)婚前给付并导致给付人生活困难。
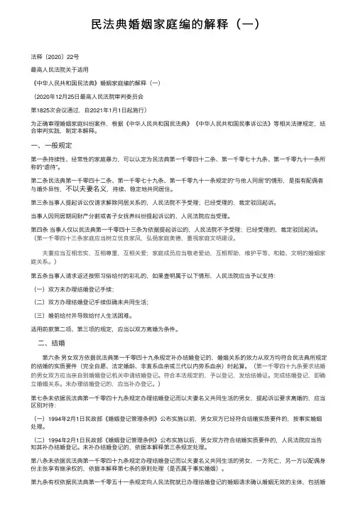
民法典婚姻家庭编的解释(⼀)法释〔2020〕22号最⾼⼈民法院关于适⽤《中华⼈民共和国民法典》婚姻家庭编的解释(⼀)(2020年12⽉25⽇最⾼⼈民法院审判委员会第1825次会议通过,⾃2021年1⽉1⽇起施⾏) 为正确审理婚姻家庭纠纷案件,根据《中华⼈民共和国民法典》《中华⼈民共和国民事诉讼法》等相关法律规定,结合审判实践,制定本解释。
⼀、⼀般规定第⼀条持续性、经常性的家庭暴⼒,可以认定为民法典第⼀千零四⼗⼆条、第⼀千零七⼗九条、第⼀千零九⼗⼀条所称的“虐待”。
第⼆条民法典第⼀千零四⼗⼆条、第⼀千零七⼗九条、第⼀千零九⼗⼀条规定的“与他⼈同居”的情形,是指有配偶者与婚外异性,不以夫妻名义,持续、稳定地共同居住。
第三条当事⼈提起诉讼仅请求解除同居关系的,⼈民法院不予受理;已经受理的,裁定驳回起诉。
当事⼈因同居期间财产分割或者⼦⼥抚养纠纷提起诉讼的,⼈民法院应当受理。
第四条当事⼈仅以民法典第⼀千零四⼗三条为依据提起诉讼的,⼈民法院不予受理;已经受理的,裁定驳回起诉。
(第⼀千零四⼗三条家庭应当树⽴优良家风,弘扬家庭美德,重视家庭⽂明建设。
夫妻应当互相忠实,互相尊重,互相关爱;家庭成员应当敬⽼爱幼,互相帮助,维护平等、和睦、⽂明的婚姻家庭关系。
)第五条当事⼈请求返还按照习俗给付的彩礼的,如果查明属于以下情形,⼈民法院应当予以⽀持:(⼀)双⽅未办理结婚登记⼿续;(⼆)双⽅办理结婚登记⼿续但确未共同⽣活;(三)婚前给付并导致给付⼈⽣活困难。
适⽤前款第⼆项、第三项的规定,应当以双⽅离婚为条件。
⼆、结婚第六条男⼥双⽅依据民法典第⼀千零四⼗九条规定补办结婚登记的,婚姻关系的效⼒从双⽅均符合民法典所规定的结婚的实质要件(完全⾃愿、法定婚龄、⾮直系⾎亲或三代以内旁系⾎亲)时起算。
(第⼀千零四⼗九条要求结婚的男⼥双⽅应当亲⾃到婚姻登记机关申请结婚登记。
符合本法规定的,予以登记,发给结婚证。
完成结婚登记,即确⽴婚姻关系。
最高人民法院关于适用《中华人民共和国民法典》婚姻家庭编的解释(一)最高人民法院关于适用《中华人民共和国民法典》婚姻家庭编的解释(一)《最高人民法院关于适用〈中华人民共和国民法典〉婚姻家庭编的解释(一)》已于2020年12月25日由最高人民法院审判委员会第1825次会议通过,现予公布,自2021年1月1日起施行。
最高人民法院2020年12月29日法释〔2020〕22号最高人民法院关于适用《中华人民共和国民法典》婚姻家庭编的解释(一) (2020年12月25日最高人民法院审判委员会第1825次会议通过,自2021年1月1日起施行)为正确审理婚姻家庭纠纷案件,根据《中华人民共和国民法典》《中华人民共和国民事诉讼法》等相关法律规定,结合审判实践,制定本解释。
一、一般规定第一条持续性、经常性的家庭暴力,可以认定为民法典第一千零四十二条、第一千零七十九条、第一千零九十一条所称的“虐待”。
第二条民法典第一千零四十二条、第一千零七十九条、第一千零九十一条规定的“与他人同居”的情形,是指有配偶者与婚外异性,不以夫妻名义,持续、稳定地共同居住。
第三条当事人提起诉讼仅请求解除同居关系的,人民法院不予受理;已经受理的,裁定驳回起诉。
当事人因同居期间财产分割或者子女抚养纠纷提起诉讼的,人民法院应当受理。
第四条当事人仅以民法典第一千零四十三条为依据提起诉讼的,人民法院不予受理;已经受理的,裁定驳回起诉。
第五条当事人请求返还按照习俗给付的彩礼的,如果查明属于以下情形,人民法院应当予以支持:(一)双方未办理结婚登记手续;(二)双方办理结婚登记手续但确未共同生活;(三)婚前给付并导致给付人生活困难。
适用前款第二项、第三项的规定,应当以双方离婚为条件。
二、结婚第六条男女双方依据民法典第一千零四十九条规定补办结婚登记的,婚姻关系的效力从双方均符合民法典所规定的结婚的实质要件时起算。
第七条未依据民法典第一千零四十九条规定办理结婚登记而以夫妻名义共同生活的男女,提起诉讼要求离婚的,应当区别对待:(一)1994年2月1日民政部《婚姻登记管理条例》公布实施以前,男女双方已经符合结婚实质要件的,按事实婚姻处理。
最高院关于适用《民法典》婚姻家庭编的解释(一)全文法释〔2020〕22号(2020年12月25日最高人民法院审判委员会第1825次会议通过,自2021年1月1日起施行)目录一、一般规定二、结婚三、夫妻关系四、父母子女关系五、离婚六、附则为正确审理婚姻家庭纠纷案件,根据《中华人民共和国民法典》《中华人民共和国民事诉讼法》等相关法律规定,结合审判实践,制定本解释。
一、一般规定第一条持续性、经常性的家庭暴力,可以认定为民法典第一千零四十二条、第一千零七十九条、第一千零九十一条所称的“虐待”。
第二条民法典第一千零四十二条、第一千零七十九条、第一千零九十一条规定的“与他人同居”的情形,是指有配偶者与婚外异性,不以夫妻名义,持续、稳定地共同居住。
第三条当事人提起诉讼仅请求解除同居关系的,人民法院不予受理;已经受理的,裁定驳回起诉。
当事人因同居期间财产分割或者子女抚养纠纷提起诉讼的,人民法院应当受理。
第四条当事人仅以民法典第一千零四十三条为依据提起诉讼的,人民法院不予受理;已经受理的,裁定驳回起诉。
第五条当事人请求返还按照习俗给付的彩礼的,如果查明属于以下情形,人民法院应当予以支持:(一)双方未办理结婚登记手续;(二)双方办理结婚登记手续但确未共同生活;(三)婚前给付并导致给付人生活困难。
适用前款第二项、第三项的规定,应当以双方离婚为条件。
二、结婚第六条男女双方依据民法典第一千零四十九条规定补办结婚登记的,婚姻关系的效力从双方均符合民法典所规定的结婚的实质要件时起算。
第七条未依据民法典第一千零四十九条规定办理结婚登记而以夫妻名义共同生活的男女,提起诉讼要求离婚的,应当区别对待:(一)1994年2月1日民政部《婚姻登记管理条例》公布实施以前,男女双方已经符合结婚实质要件的,按事实婚姻处理。
(二)1994年2月1日民政部《婚姻登记管理条例》公布实施以后,男女双方符合结婚实质要件的,人民法院应当告知其补办结婚登记。
民法典婚姻家庭编的解释《民法典婚姻家庭编》是2020年12月28日施行的中国新民法典的一部分,共涉及五十九章,主要规定了中国公民的婚姻、离婚、家庭财产、监护权、子女抚养权等方面的权利和义务。
本文旨在介绍《民法典婚姻家庭编》的基本内容,以期让大家更好地了解新民法典的相关规定,并减少婚姻家庭领域可能发生的纠纷。
第一章定义婚姻家庭概念。
婚姻家庭是指由男女双方在经有关机构批准且愿意,结成婚姻关系,建立家庭关系的家庭。
结婚时,男女双方需签署结婚协议,双方要明确夫妻权利义务,其中应包括夫妻迁往哪里以及如何管理家庭财产等问题。
第二章介绍婚姻关系的登记和撤销。
婚姻关系的结婚登记,应当在民政部门的统一登记操作下,本着对婚姻关系的尊重,按照公民自主结婚的原则进行。
婚姻关系的撤销,则可以根据男女双方协商,提出撤销申请,由司法机关审查判决。
第三章系家庭财产的分割。
家庭财产,指由一方或双方共同形成的一切家庭财产,包括财产权利和财产责任,有可分割的和不可分割的。
可分割财产主要包括婚前财产、夫妻双方协议共同拥有的财产和夫妻双方共同收入的财产,然而不可分割的财产则主要包括婚前财产中不可分割的部分。
第四章规定婚姻家庭中夫妻相处的原则。
夫妻之间应互相尊重,保持礼貌,并积极参与家庭决策。
夫妻可以就如何处理家庭事务达成共识,他们也必须就如何待自己以及彼此成员,以及共同生活和家庭财产等方面达成协议。
在没有双方协议的情况下,夫妻可以根据有关法律以及双方当事人的婚前协议来确定处理家庭事务的方式。
第五章规定了关于子女抚养的相关规定。
在婚姻家庭中,子女的抚养权归由父母双方共同拥有,应当本着尊重儿童权益的原则,采取有利加强家庭关系和促进儿童全面发展的措施。
在子女抚养方面,父母双方负有责任,应当将子女的教育、健康、精神领域的安全和发展放在首位,采取有利于儿童发展的措施。
第六章介绍了对遗产、遗嘱及家庭监护等方面的规定。
遗产是指一方死后,另一方或共同子女取得的合法财产,应当按照有关继承法律的规定,按照遗嘱择优继承,或者依据家庭司法程序执行继承程序。
民法典婚姻家庭编的解释(一)理解与适用民法典婚姻家庭编的解释(一)是中国最高法院和最高人民检察
院联合发布的一份司法解释,旨在对民法典婚姻家庭编的理解和适用进行规范和解释,保障婚姻家庭关系的稳定和健康发展。
首先,对于婚姻家庭关系的理解,解释明确指出,婚姻是指男女双方自愿结成的夫妻关系,家庭是指由夫妻和其亲属组成的生活共同体。
这对于法官、律师以及当事人在处理婚姻家庭纠纷时,有着非常重要的指导作用。
其次,在婚姻关系中,解释规定了离婚的条件和程序,如双方协议离婚、诉讼离婚等,并明确了一些特殊情况下的离婚程序,如家庭暴力、通奸等行为的处理。
这为当事人在离婚时提供了法律上的保障。
此外,解释还对夫妻财产的处理方式进行了规定,如共同财产的划分、个人财产的保护等,以保障夫妻双方的合法权益。
总之,民法典婚姻家庭编的解释(一)为婚姻家庭关系的稳定和健康发展提供了具体的法律依据,有助于当事人依法维护自身权益,在司法实践中具有重要的指导意义。
- 1 -。
民法典第五编婚姻家庭民法典第五编是中华人民共和国最重要的民法典之一,由中华人民共和国宪法和相关民法大部分章节构成,涵盖了中国民法中有关婚姻家庭关系的规定。
本编旨在保护和巩固家庭基本秩序,依靠法律确保家庭和谐,充分发挥家庭在社会发展中的作用,促进社会和谐发展,为社会发展稳定发展奠定基础。
本编对于婚姻家庭关系有具体的规定。
首先,关于结婚,本编规定,男女双方在自愿同意的情况下,结婚即为合法婚姻关系;在婚姻生效的同时,夫妻双方享有平等的权利和义务,双方结婚即获得继承权。
其次是家庭关系,本编规定,家庭成员相互尊重,互相照顾,共同养育子女。
家庭成员有义务支付婚姻费用,共同管理家庭财产,互相帮助,努力维护家庭和谐。
本编还规定,家庭成员有义务遵守家庭的行为准则,共同实施家庭活动,共同作出合理的决定,共同保护家庭的安全。
除了婚姻家庭关系外,本编还规定了其他方面的家庭权利。
首先,对家庭成员的身体指的是,家庭成员有权利保护自己的身体安全,也有义务维护家庭成员的身体平安;其次是家庭成员的财产权利,一般而言,家庭成员有权管理和使用家庭财产,其权利同时受到家庭财产的财产形式和他人的权利以及社会公共利益的限制;最后,对家庭成员的精神权利,即家庭成员有权受到尊重,享受精神自由,共同分享家庭精神财富。
民法典第五编婚姻家庭规定了家庭关系和家庭成员之间的权利义务。
本编的规定旨在保护家庭成员的各种权利,将法律的保护扩展到整个家庭,维护和维护家庭和谐的基本秩序,强化家庭的责任,有助于建立一种新的社会和家庭关系,有助于建立社会的道德和合法的文明生活。
未来,将会有更多的社会进步,法律的规定更加公正,有助于促进中华民族迈向社会主义更高层次,实现中华民族的伟大复兴。