测量学期末复习知识点
- 格式:pdf
- 大小:160.74 KB
- 文档页数:3
测量学期末复习资料第⼀章绪论⼀、测量学的基本概念是研究地球的形状、⼤⼩以及地表(包括地⾯上各种物体)的⼏何形状及其空间位置的科学。
⼆、测量学的主要任务研究确定地球的形状和⼤⼩,为地球科学提供必要的数据和资料;将地球表⾯的地物地貌测绘成图;将图纸上的设计成果测设⾄现场。
三、测量⼯作分类测量⼯作包括测定和测设两部分。
测定是指使⽤测量仪器和⼯具,通过测量和计算,测定点的坐标,或把地球表⾯的地形按⽐例缩绘成地形图。
测设是指把图纸上规划设计好的建筑物、构筑物等的位置在地⾯上标定出来,作为施⼯的依据。
四、地球的形状和⼤⼩地球⾃然形体:是⼀个不规则的⼏何体,海洋⾯积约占地球表⾯的71%。
⼤地⽔准⾯:设想处于完全静⽌的平均海⽔⾯向陆地和岛屿延伸所形成的闭合曲⾯。
⼤地⽔准⾯:设想处于完全静⽌的平均海⽔⾯向陆地和岛屿延伸所形成的闭合曲⾯。
五、参考椭球体及参考椭球⾯参考椭球体⼀个⾮常接近⼤地体,并可⽤数学式表⽰的⼏何形体,作为地球的参考形状和⼤⼩。
它是⼀个椭圆绕其短轴旋转⽽形成的形体,故⼜称旋转椭球体。
参考椭球⾯参考椭球体外表⾯,是球⾯坐标系的基准⾯。
六、测量⼯作的基准线和基准⾯测量⼯作的基准线—铅垂线。
测量⼯作的基准⾯—⼤地⽔准⾯。
测量内业计算的基准线—法线。
测量内业计算的基准⾯—参考椭球⾯。
七、确定地⾯点位的⽅法地⾯点的空间位置可以⽤点在⽔准⾯或⽔平⾯上的位置(X,Y)及点到⼤地⽔准⾯的铅垂距离(H)来确定。
⼋、地⾯点的⾼程地⾯点的⾼程:地⾯点沿铅垂⽅向到⼤地⽔准⾯的距离。
绝对⾼程(海拔):某点沿铅垂线⽅向到⼤地⽔准⾯的距离。
相对⾼程:某点沿铅垂线⽅向到任意⽔准⾯的距离。
⾼差:地⾯上两点⾼程之差。
h ab=H b-H a=H‘b-H’a⾼差与基准⾯的选取⽆关。
九、地⾯点的坐标地⾯点的坐标常⽤地理坐标、平⾯直⾓坐标或地⼼坐标表⽰。
(⼀)地理坐标以参考椭球⾯为基准⾯,以椭球⾯法线为基准线建⽴的坐标系。
地球表⾯任意⼀点的经度和纬度,称为该点的地理坐标,可表⽰为A(L,B) 。
期末复习知识点测量学定义:研究三维空间中各种物体的形状、大小、位置、方向和其分布的学科。
内容:测定, 使用测量仪器和工具,通过测量计算,得到一系列测量数据,或把地球表面的地形缩绘成地形图,供国家建设和科学研究使用。
测设:把图纸上规划设计好的建筑物、构筑物的位置,通过野外测量的方法在地面上标定出来,作为施工的依据。
测量工作基本内容1.控制测量:(1).平面控制网 (2)高程控制测量2碎部测量: 确定地面点位的三个基本要素 距离—斜距、平距;角度—水平角、垂直角;高差测量工作的基准线和基准面—铅垂线、大地水准面。
测量内业计算的基准面、基准线—参考椭球面、法线。
我国统一采用的坐标系为“1980年国家坐标系”。
参考椭球体:一个非常接近大地体,并可用数学式表示几何形体,作为地球的参考形状和大小。
它是一个椭圆绕其短轴旋转而形成的形体,故又称旋转椭球体。
旋转椭球体由长半轴a(或短半轴b)和扁率α决定参数为:长半轴 a= 6378140m 短半轴b=6356755.3m扁率α=1/298.257 测量精度要求不高时,可把地球看作圆球,其平均半径 R =6371km大地水准面:设想处于完全静止的平均海水面向陆地和岛屿延伸所形成的闭合曲面。
大地体:大地水准面所包围的代表地球形状和大小的形体。
绝对高程(海拔) :某点沿铅垂线方向到大地水准面的距离。
相对高程: 某点沿铅垂线方向到任意水准面的距离。
高差: 地面上两点高程之差。
高斯投影坐标系的建立:x轴 — 中央子午线的投影 y轴 — 赤道的投影 原点O — 两轴的交点X轴向北为正,y轴向东为正。
原理:高斯投影采用分带投影。
将椭球面按一定经差分带,分别进行投影。
特性:1、中央子午线投影后为直线,且长度不变。
2、除中央子午线外,其余子午线的投影均为凹向中央子午线的曲线,并以中央子午线为对称轴。
投影后有长度变形。
3、赤道线投影后为直线,但有长度变形。
4、除赤道外的其余纬线, 投影后为凸向赤道的曲线,并以赤道为对称轴。
测量学复习要点第一章绪论1、测量学:测量学是一门研究地球的形状和大小,以及测定地面点的位置和高程,将地球表面的地形及其他信息测绘成图的学科。
2、测量学的任务有:测绘、测设、地形图应用3、水准面:静止海水面所形成的封闭曲面(水准面上处处与重力方向垂直,通过任何高度的一个点都有一个水准面,因而水准面有(无数)个。
4、大地水准面:平均海平面向陆地延伸所形成的闭合水准面称为大地水准面5、高程:地面点至大地水准面的垂直距离称为绝对高程或海拔,简称高程。
6、(大地水准面)和(铅垂线)是测量依据的基准面和基准线。
7、一般而言,普通测量工作的目的就是(测定地球表面的地形并绘制成图)8、测量的基本问题就是(测定地面点的平面位置和高程)9、测量的基本工作是(距离测量、角度测量、高程测量)10、测量工作应遵循的基本原则:在测量的布局上,是“由整体到局部”;在测量次序上,是“先控制后碎部”;在测量精度上,是“从高级到低级”。
11、简答:为什么要进行多余观测?偶然误差产生的原因十分复杂,又找不到完全消除其影响的办法,观测结果中就不可避免存在着偶然误差的影响。
因此,在实际测量工作中,为了检核观测值中有无错误,提高成果的质量,必须进行多余观测,即观测值的个数多于确定未知量所必须的个数。
第二章水准测量1、水准测量的基本原理是(水准测量):水准测量是利用水准仪提供的水平视线测出地面上两点间的高差,根据已知点的高程推算出未知点的高程。
2、简答:水准测量核心、目的、关键分别是什么?核心:测定高差目的:推算高程关键:视线水平3、DS3型水准仪由(望远镜、水准器、基座)三部分构成。
4、简答:水准仪使用的步骤:安置→粗平→瞄准→消除视差→精平→读数(4位数)5、水准路线:(1)闭合水准路线(2)附合水准路线(3)支水准路线6、简答:为什么要把水准仪安置在与两尺距离大致相等处进行观测?大地水准面是一个曲面,只有当水准仪的视线与之水平时,才能测出两点间的真正高差。
第7章大比例尺地形图的测绘01 名词解释地貌:地球表面高低起伏的形态。
地物:地面上天然和人工的各种固定物体。
地形:地物和地貌的总称。
平面图:表示地面点平面位置的图。
地形图:表示地面点平面位置和高程的图。
比例尺:图上任一线段长度与其相对应地面上的实际水平长度之比。
比例尺精度:相当于图上0.1mm的地面实际水平长度。
意义:a.决定测图的精度;b.决定地形图的比例尺。
等高线:地面上高程相等的相邻各点连接的闭合曲线。
等高距:相邻等高线间的高差,用h表示。
同一幅地形图的等高距是相同的。
等高线平距:相邻等高线间的水平距离,用d表示。
山脊线(分水线):山脊最高点连成的棱线。
山谷线(集水线):山谷最低点连成的棱线。
地性线:山脊线与山谷线的总称。
坡度(i):等高距(h)与等高线平距(d)的比值。
坡度与等高线平距成反比,在同一幅地形图中,等高线平距越小,则地面坡度愈陡;反之,等高线平距越大,则地面坡度愈缓。
碎部测量:以图根控制点为依据,测定控制点周围碎部点的平面位置和高程,再按规范规定的图式符号绘制地形图。
碎部点尽可能选在地形地貌的特征点上。
地籍:地籍是记载每宗土地及附属物的位置、界址、面积、质量、权属、利用现状或用途等基本情况的簿册,是以图件和表册形式对土地进行登记和表示的描述,并记录着土地的动态信息,是土地的户籍。
地籍测量:测定和调查地籍资料并编绘成地籍图的工作。
02 地形图的分类大比例尺地形图:1:500、1:1000、1:2000、1:5000中比例尺地形图:1:1万、1:2.5万、1:5万、1:10万小比例尺地形图:1:25万、1:50万、1:100万03 比例尺的分类图示比例尺和数字比例尺。
04 地形图的图外注记图廓(内图廓,外图廓)和坐标格网;图名、图号和接图表;三北方向线;直线比例尺和坡度比例尺05 地物的表示方法地物符号分为比例符号、半比例符号、非比例符号和注记符号四种。
06 等高线的种类a.首曲线:按基本等高距绘制的等高线。
《测量学》课程期末考试知识点(一)第一章 绪论1、测量学研究的对象和任务是什么?测量学、地物、地貌、地形、测定、测设的定义? 测量学的研究对象:研究地球的形状与大小,确定地球表面各种物体的形状大小,空间位置的科学。
测量学的主要任务:测定与测设。
测量学:研究地球表面局部地区内测绘工作的基本原理、计算、方法和应用的学科,测量学将地表物体分为地物和地貌。
地物:地面上的天然或人工形成的物体,它包括湖泊、河流、海洋、房屋、道路、桥梁等。
地貌:地表高低起伏的形态,它包括山地、丘陵和平原等。
地形:地物和地貌的总称。
测定:使用测量仪器和工具,通过测量与计算将地物和地貌的位置按一定比例尺。
规定的符号缩小绘制成地形图,供科学研究和工程建设规划设计使用。
测设:将在地形图上设计出的建筑物和构造物的位置在湿地标定出来,作为施工的依据。
2、水准面、大地水准面、铅垂线、参考椭球面和法线的定义是什么?水准面:假象静止不动的水面延伸穿过陆地,包围整个地球,形成一个封闭的曲面。
大地水准面:与平均海水面相吻合的水准面。
铅垂线:物体重心与地球重心的连线称为铅垂线。
参考椭球面:旋转椭球又称参考椭球,其表面称为参考椭球面。
法线:由地表任一点向参考椭球面所作垂线。
3、外业测量工作的基准面和基准线是什么?基准面:大地水准面基准线:铅垂线4、测量中点位的表示方法是什么?地理坐标系、直角坐标系(高斯坐标、假定坐标)5、确定地面点相对位置的三个基本几何要素是什么?水平角(方向)、距离、高差6、简述测量平面直角坐标系统与数学坐标系统的不同之处?为什么这样规定?X 与y 轴的位置互换,第一象限位置相同,二→三→四象限顺时针编号。
在数学上使用三角函数在高斯平面直角坐标中照常使用。
7、高斯平面直角坐标是怎样建立的?将中央子午线东西各一定经差范围内的地区投影到椭球柱面上,再将该横椭球柱面沿过南、北极点的母校切开展平,便构成了高斯直角坐标系。
8、北京某点的大地精度为116°20′,试计算它所在的6°带和3°带的带号,相应的中央子午线经度是多少?①6°:N=Int ((L+3)/6 +0.5) Lo=6N-3 Lo 为中央子午经度②3°:n=Int((L/3)+0.5) Lo=3n9、绝对高程和相对高程的定义,两点间的高程如何计算?决定高程:地面点到大地水准面的铅垂距离称为改点的绝对高程或海拔,简称高程。
测量学测绘:是指使用测量仪器与工具,通过测量和计算,把地球表面的地形缩绘成地形图,供经济建设,规划设计,科学研究和国防建设使用。
测设:测设又称施工放样,是把图纸规划上规划好的建筑物,构造物的位置在地面上标定出来,作为施工依据。
大地水准面:与平静的平均海平面而相重合,并延伸通过陆地而形成的封闭曲面称为大地水准面,是测量工作的基准面./假设全球海洋水面处于静止平衡状态下,将其延伸到大陆下面,构成一个遍及全球的闭合曲面,并以此代表地球的实际整个形体。
球面角超:球面上多边形内角和与平面上多边形内角和差值。
绝对高程:地面点到大地水准面的铅垂距离称为绝对高程,简称高程,又称海拔。
相对高程:在局部地区,假设一个高程起算面(水准面),地面点到假设水准面的铅垂距离称为假定高程或相对高程。
地物:地面上由人工建造的固定物体和由自然力形成的独立物体。
例如房屋,河流,桥梁,树林,边界,孤立岩石等。
地形:地物和地貌的总称。
地貌:地面上主要由自然力形成高低起伏的连续形态.例如平原,山岭,山谷,斜坡,洼地等。
测量的原则:在测量的布局上,是由整体到局部;在测量次序上,是先控制后细部;在测量的精度上,是从高级到低级。
导线网:测定相邻控制点间边长,由此连成折线,并测定相邻折线间水平角,以计算控制点坐标的称为导线或导线网。
其转折点称为导线点。
水准测量的操作步骤:粗平—瞄准-精平-读数1)粗平:根据圆水准器气泡,用脚螺旋粗略置平仪器。
2)瞄准:将水准仪的望远镜对准水准尺,进行目镜和物镜调焦,使十字丝和水准尺像十分清晰,消除视差,精确读数。
3)精平:转动水准仪的微倾螺旋,使水准管气泡严格居中.4)读数:按十字丝的中横丝在水准尺上位置读数,读四位,前三位经度,最后一位估读,单位是mm水平角:从一点A到两个目标B、C的方向线,垂直投影到水平面上锁形成的夹角顺时针计算。
垂直角:同一铅垂面内,瞄准目标的倾斜视线与水平视线的夹角,也称竖直角,水平方向为0,a=0~±90°,仰角为正,俯角为负.竖盘指标差:水准管气泡居中后指标线偏离标准位置的角度为x,称为垂直度盘的指标差x=1/2[360°-(L+R)]距离测量的方法:卷尺测量、视距测量、电磁波测距、GPS测量直线定线:地面上两点之间距离较远时,用钢尺的一尺段不能量完,就需要在直线方向上,在地面上标定若干个点,以便钢尺能够沿此直线丈量,这项工作成为直线定线。
第一篇一、绪论1.测量学:是一门研究地球的形状和大小,以与测量地面点的位置和高程,将地球表面的地形与其他信息测绘成图的学科。
2.水准面:处于自由静止状态的水面。
性质:水准面上处处与重力方向垂直;通过任何高度的点都有一个水准面,因而水准面有无数个。
3.水准面:平均海平面向陆地延伸所形成的闭合水准面。
它所包围的形体称为体。
水准面和铅垂线是测量依据的基准面和基准线。
4.参考椭球定位:在一定条件下,确定参考椭球在地球体的位置和方向。
5.如何进行参考椭球定位?P46.测量工作的实质:测定地面点的空间位置,通常以点在球面上的位置和点对于海平面的高程来确定。
7.测量上使用的平面直角坐标系与数学上的坐标系有何不同?为什么?答:测量上使用的平面直角坐标系中,令通过原点的南北线为纵坐标轴X,与X轴相垂直的方向为横坐标Y,坐标轴将平面分成4个象限,其顺序依顺时针方向排列,各点坐标规定由原点向上,向右为正;数学上:坐标系中,通过原点的南北线为纵坐标Y,与Y轴相垂直的方向为横坐标轴X,坐标轴将平面分成4个象限,其顺序依逆时针方向排列。
因为测量工作中规定所有直线的方向都是以纵坐标轴北端顺时针方向量度的,经过这种变换,既不改变数学公式,又便于测量中方向和坐标的计算。
8.高斯投影:是按照一定的数学法则,把参考椭球面上的点,线投影到可展开面上的方法,是实现球面与平面转换的科学方法。
9.高斯投影的特点:○1椭球体面上的角度投影到平面上的角度投影到平面上之后,其角度相等;○2中央子午线投影后为直线且长度不变,其余子午线投影均为凹向中央子午线的对称轴线;○3赤道也投影为直线,并与中央子午线垂直,其余纬线的投影均为凹向赤道的对称曲线。
10.6°带:从0°子午线起,每隔经差6°自西向东分带,依次用1~60编号,带号N与相应的中央子午线L0的关系是:N=[L/6°]+1;式中L——某地的经度。
11.3°带:从1.5°子午线起,每隔经差3°自西向东分带,依次用1~120编号,带号n与相应的中央子午线L′0的关系是:N=[L/3°+0.5];L′0=3°n。
测量学:研究和测定地面点的位置和高程,测绘各种比例尺地形图,以及根据工程需要进行。
放样,研究地球或其某一部分的形状和大小的科学测量学的两大任务:图上→实地;实地→图上测量学的分类:1.大地测量学:测量与描绘地球表面形状。
2.地形测量学:测定地物、地形并绘制地形图。
3.工程测量学:各项工程各个阶段的测绘工作。
4. 制图学:制图理论、工艺技术和应用等的科学。
地图特点:①地图是客观世界的缩小版,缩小须符合一定比例尺②地图以平面形式(纸、屏幕)表现了球面世界③地图准确的反映了实体的位置及实体间的邻接关系④地图是客观世界的概括⑤地图中对实体的表示须采用标准的符号库地图涵义:根据一定的数学法则,运用制图综合的方法,以专门的图式符号系统把地球表面的自然现象和社会经济现象缩绘在平面上的图形,就是地图。
地图学定义:地图学是以地理信息传递为中心,探讨地图的理论实质、制作技术和使用方法的一门学科。
地图学分支:①理论地图学②地图制图学③应用地图学水准面:静止的海水面,向陆地延伸而形成一个封闭的曲面。
大地水准面:通过平均海水面并向陆地延伸所形成的闭合曲面。
参考椭球面:接近大地水准面而又规则的数学形体。
参考椭球体的定位:确定椭球体与大地体之间的相互关系并固定下来。
高斯投影——等角投影(角度变形为零),也叫正形投影。
投影分带:①6º分带:从首子午线起,自西向东经差6º分一个带,全球共分60带。
编号为1、2、……60,其轴子午线经度L0与带号N6间的关系为:L0=6N6-3② 3º分带:从经度1º30’这条子午线开始,自西向东经差3º为一带,全球共分120带。
编号为1、2、……120,其轴子午线经度L与带号N3间的关系为:L=3N3绝对高程:地面点到大地水准面的铅垂距离。
HA表示A点的高程。
相对高程:从一点到假定水准面的铅垂距离。
H’ A表示A点的相对高程。
hAB=HB-HA=H’B-H’A 比例尺:图上某直线的长度与地面上相应线段的水平投影长度之比。
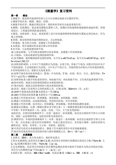
《测量学》复习资料第一章绪论1.测量学:就是研究地球的形状与大小以及确定地面点位置的学科。
2.测量学的任务:测图、测设、用图。
3.测量学的作用:测量在国民经济、国防和科学研究中起着重要作用。
4.测图:也称测绘,就是使用测量仪器和工具,将测区内的地物和地貌缩绘成地形图,供规划设计、工程建设和国防建设使用。
5.测设:也称放样、标定,就是把图上设计好的建筑物和构筑物的位置标定到实地去,作为施工的依据。
6.用图:指识别和使用地形图的知识、方法和技能。
7.铅垂线:重力的方向线。
是测量工作的基准线。
8.水准面:海洋或湖泊的水面在静止时的表面。
9.水平面:与水准面相切的平面。
10.大地水准面:与平均海水面相吻合的水准面。
是测量工作的基准面。
11.大地体:大地水准面所包围的地球形体。
12.参考椭球:旋转椭球面所包围的球体。
长半径a =6378143 m;短半径b =6356758 m;扁率f= a-b/a=1:298.25513.高斯投影规律:1中央子午线投影后为直线,长度不变,其他子午线为对称且凹向中央子午线的曲线。
2赤道投影后为直线,与中央子午线正交,其他纬线为对称且凸向赤道的曲线。
3经纬线保持正交,投影后无角度变形。
14.高斯平面直角坐标系的建立:X轴:中央经线;Y轴:赤道;原点:交点。
通用坐标:Y=带号+y(自然) + 500000 m15.高斯坐标系与数学坐标系的异同:坐标轴不同;坐标象限不同;方位角的起算基准不同。
16.相对高程:地面点沿铅垂线到假定水准面的距离。
17.绝对高程:地面点沿铅垂线到大地水准面的距离。
18.高差:地面上任意两点之间的高程之差。
后视-前视。
Hab=a-b(负,a高)19.1956年黄海高程系统H水准原点=72.289 m20.1985年国家高程基准H水准原点=72.2604 m21.测量工作的基本内容:距离测量、角度测量、高程测量、制图。
22.测量工作的原则:由高级到低级、先控制后碎部;步步有检核。
《测量学》课程期末考试知识点(一)第一章 绪论1、测量学研究的对象和任务是什么?测量学、地物、地貌、地形、测定、测设的定义? 测量学的研究对象:研究地球的形状与大小,确定地球表面各种物体的形状大小,空间位置的科学。
测量学的主要任务:测定与测设。
测量学:研究地球表面局部地区内测绘工作的基本原理、计算、方法和应用的学科,测量学将地表物体分为地物和地貌。
地物:地面上的天然或人工形成的物体,它包括湖泊、河流、海洋、房屋、道路、桥梁等。
地貌:地表高低起伏的形态,它包括山地、丘陵和平原等。
地形:地物和地貌的总称。
测定:使用测量仪器和工具,通过测量与计算将地物和地貌的位置按一定比例尺。
规定的符号缩小绘制成地形图,供科学研究和工程建设规划设计使用。
测设:将在地形图上设计出的建筑物和构造物的位置在湿地标定出来,作为施工的依据。
2、水准面、大地水准面、铅垂线、参考椭球面和法线的定义是什么?水准面:假象静止不动的水面延伸穿过陆地,包围整个地球,形成一个封闭的曲面。
大地水准面:与平均海水面相吻合的水准面。
铅垂线:物体重心与地球重心的连线称为铅垂线。
参考椭球面:旋转椭球又称参考椭球,其表面称为参考椭球面。
法线:由地表任一点向参考椭球面所作垂线。
3、外业测量工作的基准面和基准线是什么?基准面:水准面基准线:铅垂线4、测量中点位的表示方法是什么?地理坐标系、直角坐标系(高斯坐标、假定坐标)5、确定地面点相对位置的三个基本几何要素是什么?水平角(方向)、距离、高差6、简述测量平面直角坐标系统与数学坐标系统的不同之处?为什么这样规定?X 与y 轴的位置互换,第一象限位置相同,二→三→四象限顺时针编号。
在数学上使用三角函数在高斯平面直角坐标中照常使用。
7、高斯平面直角坐标是怎样建立的?将中央子午线东西各一定经差范围内的地区投影到椭球柱面上,再将该横椭球柱面沿过南、北极点的母校切开展平,便构成了高斯直角坐标系。
8、北京某点的大地精度为116°20′,试计算它所在的6°带和3°带的带号,相应的中央子午线经度是多少?①6°:N=Int ((L+3)/6 +0.5) Lo=6N-3 Lo 为中央子午经度②3°:n=Int((L/3)+0.5) Lo=3n9、绝对高程和相对高程的定义,两点间的高程如何计算?决定高程:地面点到大地水准面的铅垂距离称为改点的绝对高程或海拔,简称高程。
测量期末考点一、填空题:1、衡量精度的标准:中误差、容许误差、相对误差。
2、测量工作的基准面:大地水准面。
4、测量工作的基本原则:“从高级到低级”、“从整体到局部,先控制后碎部”和“前一步工作未做校核,不进行下一步工作”。
5、测回法:(换算测回起始角)6、水准测量前后视距要求:视距相等。
7、视距丝(上丝、下丝)的作用:测量距离。
8、光电测距仪测距的原理:相位式法测距、脉冲式法测距。
9、真误差:观测值与其真值之差。
10、水准仪的三大组成部分:基座、水准器、望远镜。
11、水准路线:闭合水准路线、附合水准路线、支水准路线。
12、地物符号:比例符号、半比例符号、非比例符号、地物注记。
13、数字比例尺:分母越大,比值越小,比例尺越小,表示的地物越粗略;反之……。
1/M =d (图)/D(实);D=dM。
(比例尺精度:地形图上0.1mm的长度所代表的实地水平距离。
ε=0.1M)14、水准仪应满足的几何条件:1.圆水准器轴LˊLˊ与竖轴VV平行;2.十字丝的中丝与竖轴VV垂直;3.管水准器轴LL应平行于视准轴CC;二、名词解释:1、工程测量学:研究各种工程在规划设计、施工建设和运营管理各阶段所进行的各种测量工作。
2、测量学:研究测定地面点的几何位置、地形形状、地球重力场以及地球表面自然形态和人工设施的几何形态的科学。
3、大地水准面:假想的一个静止不动的海水面延伸穿越陆地,形成一个包围整个地球的闭合曲面。
4、测设(放样):将设计的建筑物的特征点的点位在实地标定出来。
5、水准路线:5.1附和水准路线:从某个已知高程的水准点出发,沿路线进行水准测量,最后连测到另一已知高程的水准点上的路线。
5.2闭合水准路线:从已知水准点出发,沿各待测高程点进行水准测量,最后又回到原水准点的环形路线。
6、水平角:一点到两目标点的方向线垂直投影到水平面上所成的角。
7、控制测量:在测区内,按测量任务所要求的精度,测定一系列控制点的坐标和高程,建立起测量控制网,作为测图及施工放样的依据的工作。
名词解释:1.大地水准面:P2设想以一个静止不动的海水面延伸穿越陆地,形成一个闭合的曲面包围整个地球,这个闭合的曲面称为水准面。
由于海水面在涨落变化,水准面可有无数个,其中通过平均海水面的一个水准面称为大地水准面,它是测量工作的基准面。
2.直线定向:P73确定地面直线与标准北方向间的水平夹角,一般用方位角表示。
3.小区域控制测量/网:P137在10km2 范围内,不必考虑地球曲率对水平角和水平距离的影响而进行的控制测量称为小区域控制测量;在10km2 范围内为地形测图或工程测量所建立的控制网称为小区域控制网。
4.等高线:P173 地面上高程相同的相邻各点所连接而成的闭合曲线。
5.测设、测定:P1测设是指用一定的测量方法,按要求的精度,把设计图纸上规划设计好的建(构)筑物的平面位置和高程标定在实地上,作为施工的依据。
测定是指使用测量仪器和工具,通过测量和计算,得到一系列测量数据或成果,将地球表面的地形缩绘成地形图,供经济建设、国防建设、规划设计及科学研究使用。
6.直线定线:P61当两个地面点之间的距离超过一尺长或地形起伏较大时,为使钢尺量距方便,需要在直线的方向线上先定出一些临时性标志点以保证分段所丈量的距离在同一直线上,这个工作叫做直线定线。
7.象限角:P139由坐标纵轴的北端或南端起沿顺时针或逆时针方向量至直线的锐角8. 系统误差:P118 在相同的观察条件下对某量进行一系列观测,其数值大小和符号保持不变,或按一定的规律变化的误差。
9.多于观测:P119为了防止错误的发生和提高观测成果的精度,在测量工作中一般需要进行多于必要的观测,称为多于观测。
10.碎部测量:P9/P177就是要测定碎部点的平面位置和高程,并将它们标绘在图纸上,勾绘出地物和地貌。
11.导线测量:P141就是依次测定各导线边的长度和各转折角,根据起算数据,推算各边坐标方位角,从而求出各导线点的坐标。
12.视差:有时观测者的眼睛在目镜端下、上微微移动时,会发现目标的实像与十字丝平面之间有相对移动,这种误差称为视差。
工程测量复习一、考试题型名词解释4个选择10个判断7个问答3个计算2个二、教材知识点归纳1.名词解释1)高斯投影是一种等角横切椭圆柱分带投影,将椭球面上图形转绘到平面的过程,是一种数学换算过程。
2)高程:地面点的高程是指地面点至大地水准面的铅锤距离,通常称为绝对高程3)水准点:水准点就是用水准测量的方法测定的高程控制点。
4)水平角:空间相交的两条直线在水平面上的投影所形成的夹角称为水平角。
5)竖直角:在同一竖直面内,一点至观测目标的方向线与水平线所夹的角,简称竖角。
6)钢尺量距是利用经检定合格的钢尺直接量测地面两点之间的距离,又称为距离丈量。
7)直线的方位角:由标准方向北端起,按顺时针方向量到某直线的水平角,称为该直线的方位角。
8)系统误差:在相同的观测条件下,对某量作一系列观测,其误差保持同一数值、同一符号,或遵循一定的变化规律,这种误差称为系统误差。
9)偶然误差:在相同的观测条件下,对某量作一系列观测,其观测误差的大小和符号均不一致,从表面上看没有任何规律性,这种误差称为偶然误差。
10)中误差:在等精度的观测系列中,各真误差的平方和的平均值的平方根,称为中误差。
11)相对误差:把误差的绝对值与其相应的观测值之比称为相对误差。
12)前方交会:A,B为已知坐标的控制点,P为待求点,用经纬仪测得α,β角,则根据A,B点的坐标,即可求得P点的坐标,这种方法称测角前方交会。
13)后方交会:在待求点P上安置仪器,观测ABC之间的夹角α,β然后根据已知点的坐标计算P点的坐标。
14)地形图:按一定的比例尺,将地物、地貌的平面位置和高程表示在图纸上的正射投影图,称为地形图。
15)地图比例尺:地形图上一段直线的长度与地面上相应线段的水平长度之比,称为地图比例尺。
16)视差:眼睛靠近目镜上下微微晃动时,十字丝横丝在水准尺上的读数也随之变动,这种现象称为视差2.简答题1)水准仪有哪些轴线,各轴线应满足什么几何条件a)轴线:圆水准器轴、竖轴、视准轴b)圆水准器轴平行于竖轴c)十字丝横丝垂直于竖轴十字丝横丝d)水准管轴平衡性与视准轴2)水准测量都有哪些误差,怎么消除这些误差a)仪器误差:仪器校正后的残余误差:在测量中,使前后视距相等,在高差计算中就可消除该项误差的影响水准尺误差:采取设置偶数测站的方法来消除,也可在前后视中使用同一根水准尺来消除b)观测误差;水准管气泡居中误差:读数误差:视差:操作仔细微调c)外界条件影响:仪器下沉:用双面尺法采用“后-前-前-后”的观测顺序尺垫下沉:选在坚实地面并将其踏实地球曲率:让前后视距相等温度的影响:选择有利的观测时间大气折光的影响:选择良好的观测时间,前后视距相等的方法观测3)经纬仪的使用:a)对中:张开脚架,调节脚螺旋使其高度适宜,并通过目估使架头水平、架头中心大致对准测量点。
考试题型:填空题(20分);判断题(10分);多项选择题(20分);简答题(25分);计算题(25分)第一 章 绪 论1、测量学的概念是什么?研究对实体(包括地球整体、表面以及外层空间各种自然和人造的物体)中与地理分布有关的各种几何、物理、人文及其随时间变化的信息的采集、处理、管理、更新和利用的科学和技术。
2、对地球形状的认识经历了那几个过程?天圆地方、地圆说、地扁说、梨形、大地水准面 、真实地球自然表面 3、测量学科的研究分类是什么?大地测量学、摄影测量学、地图制图学、工程测量学、海洋测绘学第二章 测量学的基本知识1、测量工作的基准面和基准线指什么?大地水准面和铅垂线 2、简述水准面的定义及其特性?静止水面形成一个重力等位面,这个面称为水准面,其特性:处处和重力方向垂直的连续曲面。
3、什么叫大地水准面?由平均海水面代替静止海水面,并向大陆延伸所形成的不规则的封闭曲面。
4、何谓绝对高程(海拔),何谓相对高程?某点到基准面的高度,某点沿铅垂线方向到大地水准面的距离,通常称之为绝对高程(海拔);距离一个水准面的距离,称为相对高程。
5、测绘工程的参考面和参考线是什么?参考椭球面和法线6、高斯投影如何分带,为什么要进行分带?7、若我国某处地面点A 的高斯平面直角坐标值为X=3234567.89米,Y=38432109.87米,问该坐标值是按几度带投影计算而得的?A 点位于第几带?该带中央子午线的经度是多少? 8、1956年和1980年国家高程基准分别是多少?72.289m ,72.260m9、已知A 点的高程为150.212m ,测得B 点至A 点点高差为0.212BA h m =-,则B 点的高程是多少?B 点的高程是150.424m10、测量工作中用水平面代替水准面的意义何在,其限度是多少?在半径为10km 的范围内,进行距离测量时,可以用水平面代替水准面,而不必考虑地球曲率对距离的影响。
当面积P 为100km 2时,进行水平角测量时,可以用水平面代替水准面,而不必考虑地球曲率对距离的影响。
测量学复习资料1. 什么是测量学?测量学指的是测量的理论和方法体系,它是现代科学技术以及工程领域中不可或缺的一部分。
测量学的应用范围非常广泛,包括地理测量、机械制造、建筑、电路设计、物理实验等诸多领域。
2. 测量的基本单位有哪些?在国际标准单位制中,测量的基本单位有长度(米)、质量(千克)、时间(秒)、电流强度(安培)、热量(焦耳)、物质量(摩尔)等。
3. 什么是误差?误差是指测量结果与真实值之间的差距。
它可以分为系统误差和随机误差。
系统误差是由于仪器或操作方法的固有缺陷引起的,而随机误差则是由于实际测量所受的各种干扰所导致的。
4. 如何评定一个测量的精度?测量的精度可以通过误差、误差限、可靠度、重复性等指标来评定。
其中误差限是指测量误差的上限和下限,而可靠度则是指测量结果的可信度或者说是正确度。
5. 什么是测量数据处理?测量数据处理是指通过一系列数学方法对测量数据进行处理和分析,从而得出合理的结论。
常用的测量数据处理方法包括平均值、标准偏差、置信区间、方差分析、回归分析等。
6. 介绍一下常用的测量仪器?常用的测量仪器包括尺子、千分尺、卡尺、游标卡尺、衡器、试验机等。
它们广泛应用于各种场合,如工业生产、实验室研究、军事科研等领域。
7. 什么是全站仪?全站仪是一种高精度的测量仪器,它能够实现全方位的三维坐标测量,包括水平角、垂直角、斜距等。
全站仪被广泛应用于大型工程项目、建筑、道路等领域。
8. 什么是激光测距仪?激光测距仪是一种利用激光束实现测量的仪器,具有高精度、非接触、快速的特点。
它广泛应用于建筑、地理测量、机械制造等领域。
9. 什么是数字水准仪?数字水准仪是一种测量高度差的仪器,可以实现与基准面的高度差测量精度高达0.1毫米。
数字水准仪广泛应用于道路建设、桥梁工程、隧道工程等领域。
10. 测量的未来是什么?随着科技的不断进步,测量技术也在不断发展。
目前,测量技术已经应用于虚拟现实、云计算、人工智能等领域,未来的测量技术也将更加先进和智能化。
期末测量考试复习提纲测量学期末复习资料一、名词理解:水平角、方位角、水准轴、相对误差、水平角、转点、视准轴、碎部测量、导线测量、绝对高程、直线定向、竖直角、等高线、水平角:空间相交的两条直线在水平面上的投影所夹的角度。
方位角:有基本方向的北端起顺时针方向量至某一直线的水平夹角,成为该直线的方位角。
相对误差:转点:水准测量时,为传递高程所设的过渡测点。
临时的立尺点,作为传递高程的过渡点。
视准轴:十字丝交点与物镜光心的连线。
碎步测量:根据各控制点的位置测定碎步点的位置,加测量控制点周围的地物、地貌特征点的平面位置和高程。
导线测量:将一系列测点依相邻次序连成折线形式,并测定各折线边的边长和转折角,再根据起始数据推算各测点平面位置的技术与方法。
绝对高程:地面点到达地水准面的铅锤线距离。
也称为海拔直线定向:确定一直线与基本方向建角度关系的工作。
竖直角:指在同一竖直面内,有一点至目标点的倾斜视线与水平视线之间的夹角,测量上有称为倾斜角,简称竖角,通常用“a”标示。
等高线:地面上高程相等的相邻各点所连成的连续平滑闭合曲线。
二、填空:1、测量学根据测量技术规范和实际要求不同,将测图成果以地图、平面图、地形图、断面图等四种制图来表现。
2、J6经纬仪的构造按其功能可分为基座、水平度盘、照准部。
3、测量学中衡量测量精度的标准有相对误差、允许误差、中误差。
4、经纬仪导线测量求算各控制点坐标的内业计算步骤有:角度闭合差的计算与调整、坐标方位角的推算、坐标的计算、坐标增量的计算、坐标增量闭合差的计算与调整。
5、经纬仪导线测量的布设形式有闭合导线、复合导线、支导线。
6、贯穿整个测量工作的基本原则是:工作范围上“从整体到局部”;性质上“先控制后碎步“;精度上“从高级到低级”。
7、与平均海水面一致的水准面称大地水准面。
8、判读和理解地形图上所示的内容,主要依靠地物符号、地貌符号、助记符号。
9、测量工作中通常采用的标准方向有真子午线、磁子午线和坐标纵轴线三种。
期末复习知识点
测量学定义:研究三维空间中各种物体的形状、大小、位置、方向和其分布的学科。
内容:测定, 使用测量仪器和工具,通过测量计算,得到一系列测量数据,或把地球表面的地形缩绘成地形图,供国家建设和科学研究使用。
测设:把图纸上规划设计好的建筑物、构筑物的位置,通过野外测量的方法在地面上标定出来,作为施工的依据。
测量工作基本内容1.控制测量:(1).平面控制网 (2)高程控制测量2碎部测量: 确定地面点位的三个基本要素 距离—斜距、平距;角度—水平角、垂直角;高差
测量工作的基准线和基准面—铅垂线、大地水准面。
测量内业计算的基准面、基准线—参考椭球面、法线。
我国统一采用的坐标系为“1980年国家坐标系”。
参考椭球体:一个非常接近大地体,并可用数学式表示几何形体,作为地球的参考形状和大小。
它是一个椭圆绕其短轴旋转而形成的形体,
故又称旋转椭球体。
旋转椭球体由长半轴a(或短半轴b)和扁率α决定参数为:长半轴 a= 6378140m 短半轴b=6356755.3m扁率
α=1/298.257 测量精度要求不高时,可把地球看作圆球,其平均半径 R =6371km
大地水准面:设想处于完全静止的平均海水面向陆地和岛屿延伸所形成的闭合曲面。
大地体:大地水准面所包围的代表地球形状和大小的形体。
绝对高程(海拔) :某点沿铅垂线方向到大地水准面的距离。
相对高程: 某点沿铅垂线方向到任意水准面的距离。
高差: 地面上两点高程之差。
高斯投影坐标系的建立:x轴 — 中央子午线的投影 y轴 — 赤道的投影 原点O — 两轴的交点X轴向北为正,y轴向东为正。
原理:高斯投影采用分带投影。
将椭球面按一定经差分带,分别进行投影。
特性:1、中央子午线投影后为直线,且长度不变。
2、除中央子午线外,其余子午线的投影均为凹向中央子午线的曲线,并以中央子午线为对称轴。
投影后有长度变形。
3、赤道线投影后为直线,但有长度变形。
4、除赤道外的其余纬线, 投影后为凸向赤道的曲线,并以赤道为对称轴。
5、经线与纬线投影后仍然保持正交。
6、所有长度变形的线段,其长度变形比均大于l。
7、离中央子午线愈远,长度变形愈大。
6º带自首子午线开始,按6º的经差自西向东分成60个带。
L。
=6ºN-3º(N为6º带的带号) 3º带自1.5 º开始,按3º的经差自西向东分成120个
带。
L。
=3ºn(n为3º带的带号)
水平面代替水准面的限度?在半径为10km的圆面积内进行长度的测量时,可以不必考虑地球曲率的影响,即可把水准面当作水平面看待;地球曲率的影响对高差而言,即使在很短的距离也必须加以考虑。
测量工作的基本原则:1、 从整体到局部; 2、先控制后碎部 ; 3、复测复算、步步检核 测量工作的程序:先控制测量,后碎部测量 测量的基本工作?外业工作:测定和测设。
内业工作:观测数据处理和绘图水准仪主要由基座、水准器、望远镜组成
水准测量原理:利用水准仪提供水平视线,读取水准尺的读数,测定两点间的高差,由已知点高程推求未知点高程。
视准轴:物镜中心与十字丝交点的连线
尺垫作用?仅在转点处竖立水准尺时使用,防止点位移动和水准尺下沉水准仪的操作步骤为安置仪器、粗平、瞄准水准尺、精平、读数。
何谓视差,如何消除?当眼睛在目镜端上下移动时,若发现十字丝和目标影像有相对运动,称为视差。
原因:目标成像的平面和十字丝平面不重合。
消除方法:仔细进行目镜、物镜调焦。
水准测量测站检核可以采用变动仪器高或双面尺法测量两次高差
水准测量内业计算?
水准仪应满足的几个条件?圆水准器轴//仪器竖轴 水准管轴//视准轴 十字丝横丝 垂直 竖轴
水平角观测方法、步骤及其内业计算(一).测回法观测程序(二).方向观测法
竖直角计算公式α =目标视线读数—水平视线读数
竖盘指标差定义 读数指标与正确位置之间的小夹角x,称为竖盘指标差水平角、竖直角的取值范围 水平角角值范围:0˚~360˚ 竖直角角值范围:-90 ~+90
直线定线:把多根标杆定在已知直线上的工作称为直线定线直线定向:确定直线与标准方向之间的水平角度称为直线定向
距离测量方法有钢尺量距、视距测量、电磁波测距、GPS测量
坐标方位角推算?左加右减 正反坐标方位角?
方位角定义:从直线起点的标准方向北端起,顺时针方向量至直线的水平夹角,称为该直线的方位角。
角值范围为0°~ 360°。
种类:真方位角(A) 真子午线方向;磁方位角(Am)磁子午线方向;坐标方位角(α )坐标纵轴方向
偶然误差特性:有界性:偶然误差应小于限值;渐降性:误差小的出现的概率大;对称性:绝对值相等的正负误差概率相等;抵偿性:当观测次数无限增大时,偶然误差的平均数趋近于零。
测量误差的主要来源1. 仪器误差2. 观测者的技术水平3. 外界条件
误差传播定律: 阐述观测值的中误差与观测值函数中误差的关系的定律。
衡量精度指标:中误差; 容许误差(极限误差);相对误差 一般在测角或水准测量时,采用中误差的方法衡量精度。
在距离测量时,采用相对中误差的方法衡量精度。
导线测量外业工作 踏勘选点及建立标志:在现场选定控制点位置,并建立标志。
量边:测量各导线边的水平距离。
测角:观测导线各连接角、转折角。
导线测量内业计算,习题
三角高程测量:根据两点间的水平距离或倾斜距离和竖角,应用三角学的公式计算两点间的高差。
比例尺:地形图上一段直线长度与地面上相应线段的实际水平长度之比,称为地形图的比例尺。
比例尺精度:人用肉眼能分辨的最小距离一般为0.1mm,所以把图上0.1mm所表示的实地水平距离称为比例尺精度,即0.1mm×
比例尺精度是如何定义的?有何作用? 1、确定测图比例尺,设计规定需在图上能量测出的实地最短长度时,根据比例尺精度的定义,可以确定出测图比例尺来;2、确定量距精度——测绘人员
等高距——相邻两条等高线的高差。
等高线平距——相邻等高线之间的水平距离d。
等高线平距d随地面坡度变化而变化。
等高线性质:(1)同一条等高线上高程相等(等高)。
(2)各条等高线必然闭合,如不在本幅图闭合,必定在相邻的其他图幅闭合(闭合)。
(3)只有在悬崖处,等高线才相交,但交点必成双(不相交)。
(4)同一幅图内等高距为定值,所以,地面缓和处等高线平距大、陡峭处平距小(稀缓密陡)。
(5)与山脊线、山谷线成正交。
典型地貌有山头与洼地、山脊与山谷、鞍部、陡崖与悬崖。