湖南省衡阳市2019届高三第三次联考(三模)理综生物试题(答案+解析)
- 格式:doc
- 大小:142.66 KB
- 文档页数:13
2019-2020学年衡阳市第三中学高三生物三模试卷及参考答案一、选择题:本题共15小题,每小题2分,共30分。
每小题只有一个选项符合题目要求。
1.细胞自噬是细胞通过溶酶体与包裹细胞自身物质的双层膜融合,从而降解细胞自身病变物质或结构的过程(如图)。
下列有关叙述中,正确的是A.图中自噬体和内质网一样都由单层膜构成B.图中溶酶体与自噬体融合过程体现了细胞膜的选择透过性C.图中的水解酶是在自噬溶酶体中合成的D.图中所示的过程可属于正常细胞的生理活动2.古代家庭酿酒的具体操作过程;先将米煮熟,待冷却至40℃时,加少许水和一定量的酒酿(做实验是用酵母菌菌种),与米饭混合后置于一瓷坛内(其他容器也可),并在中间挖一个洞,加盖后置于适当的地方保温(30~40℃)12h即成。
下列有关叙述错误的是()A.在中间挖一个洞的目的是保证酵母菌在开始生长时有足够的O2进行有氧呼吸B.在家庭酿酒过程中会产生大量的水,这些水主要来源于无氧呼吸C.发酵过程中,随着O2逐渐减少,有氧呼吸逐渐被抑制,无氧呼吸逐渐增强D.若米饭中不加入酒酿,则结果可能是不能得到酒精3.下列群落演替的实例中,属于初生演替的是()A. 火灾后草原的演替B. 弃耕后农田的演替C. 火山岩的演替D. 被完全砍伐的森林的演替4.紫甘蓝的叶肉细胞中含有花青素。
若将紫甘蓝叶片放在清水中,水的颜色无明显变化;若对其进行加热,随着水温升高,水的颜色逐渐变成蓝色,其原因是()A.花青素在水等无机溶剂中难以溶解B.水温升高使花青素的溶解度增大C.加热使细胞壁失去了选择透过性D.加热使叶肉细胞的生物膜被破坏5.下列有关人脑功能的说法错误的是()A.语言功能是人脑特有的高级功能B.大脑皮层V区受损患者不能写字C.脑中高级中枢可对脊髓中相应低级中枢进行调控D.由短期记忆到长期记忆可能与新突触的建立有关6.假设在某岛屿上多年来总是存在一个约由m只狼组成的狼群、一个约由n只狼组成的狼群和若干只单独生活的狼。
2019-2020学年衡阳市第三中学高三生物三模试卷及答案一、选择题:本题共15小题,每小题2分,共30分。
每小题只有一个选项符合题目要求。
1. 研究者观察到某一雄性哺乳动物(2n=24)处于四分体时期的初级精母细胞中期的两对同源染色体发生了特殊的联会显现,形成了如下图所示的“四射体”,图中的字母为染色体区段的标号,数字为染色体的标号。
若减数第一次分裂后期“四射体”的4条染色体随机的两两分离,并且只有遗传信息完整的精子才能成活。
以下分析中,不正确的是()A.除去“四射体”外,处于四分体时期的该初级精母细胞中还有10个四分体B.出现“四射体”的原因是s-s、w-w、t-t、v-v均为同源区段,所以发生联会C.若不考虑致死,从染色体的组合(①-①组合)来看,该动物能产生5种精子D.由于只有遗传信息完成的精子才能成活,推测该动物产生的精子有1/3会能存活2. 下列有关核酸的叙述正确的是()A. 核酸的主要组成元素是C、H、O、N,有的含有PB. 除病毒外,一切生物都有核酸存在C. 真核生物以DNA为遗传物质,部分原核生物以RNA为遗传物质D. 观察DNA和RNA在细胞中的分布实验中,水解时保温的时间过短会水解不彻底,染色不充分3. 下列与细胞生命历程相关的说法,错误的是()A. 动物细胞有丝分裂和植物细胞有丝分裂的主要区别表现在前期和末期B. 同一个体不同种类的细胞中遗传信息的表达情况完全不同C. 衰老细胞的细胞膜通透性改变,细胞核体积增大,核膜内折,染色质收缩D. 成熟生物体内细胞的自然更新以及某些被病原体感染细胞的清除均是通过细胞凋亡完成的4. 果蝇是XY型性别决定的二倍体生物。
在基因型为AaXBY果蝇产生的精子中,发现有基因组成为AaxBxB、AaXB、aXBXB的异常精子。
下列相关叙述错误的是A.细胞分裂与精子的形成过程受基因的控制B.AaX B X B精子的形成过程体现了生物膜的流动性C.AaX B精子的产生是基因突变或染色体变异的结果D.aX B X B精子的形成是减数第二次分裂异常导致的5. 下列有关水的叙述中,错误的是()①参与运输营养物质和代谢废物的水为自由水①生物体内的化学反应离不开水①水是细胞结构的组成成分之一①人体细胞内水的存在形式为结合水和自由水①自由水与结合水的比例和新陈代谢的强弱关系不大①不同细胞内自由水与结合水的比例相差不大A. ①①①B. ①①①①C. ①①D. ①①①①①6. 赤霉素可以通过提高生长素IAA的含量间接促进植物生长,如图是为了验证这一观点的实验方法。
2019届高三第三次模拟考试卷生 物 (一) 注意事项: 1.答题前,先将自己的姓名、准考证号填写在试题卷和答题卡上,并将准考证号条形码粘贴在答题卡上的指定位置。
2.选择题的作答:每小题选出答案后,用2B 铅笔把答题卡上对应题目的答案标号涂黑,写在试题卷、草稿纸和答题卡上的非答题区域均无效。
3.非选择题的作答:用签字笔直接答在答题卡上对应的答题区域内。
写在试题卷、草稿纸和答题卡上的非答题区域均无效。
4.考试结束后,请将本试题卷和答题卡一并上交。
一、选择题(共6小题,每题6分,共36分,在每小题的四个选项中,只有一个选项是符合题目要求的) 1.合理膳食是人们关注的热点话题。
下列有关健康饮食的观点,错误的是( ) A .青少年要积极锻炼,合理营养,多吃富含蛋白质的食物 B .和吃熟鸡蛋相比,吃生鸡蛋更不容易消化而且很不卫生 C .身体疲惫时服用核酸类保健口服液,可明显增强免疫力 D .长期摄入过量的动物内脏可能导致血管堵塞,危及生命 2.囊性纤维病是由编码细胞膜上CFTR 蛋白(主动转运氯离子的载体蛋白)的基因发生突变引起,该突变使得CFTR 蛋白在第508位缺少了苯丙氨酸,进而导致氯离子运输障碍,使得离子在细胞内积累。
下列有关该病的叙述不正确的是( ) A .该病例说明了基因能通过控制蛋白质的结构直接控制生物的性状 B .CFTR 蛋白缺少了苯丙氨酸说明编码的基因发生了碱基对的缺失 C .编码CFTR 蛋白的基因存在多种突变形式,体现了基因突变的随机性 D .氯离子在细胞内积累会导致细胞内液渗透压上升致使细胞排出水分子受阻此卷只装订不密封班级 姓名 准考证号 考场号 座位号3.伤口感染后会红肿、发炎甚至化脓。
下列叙述正确的是()A.受损部位毛细血管收缩,皮肤变红B.该部位组织液渗透压降低,引起局部肿胀C.吞噬细胞穿出毛细血管壁,向伤口处聚集吞噬病菌D.痛觉感受器感受刺激,产生并传导兴奋刺激下丘脑,产生痛觉4.细胞内的“囊泡”就像”深海中的潜艇”在细胞中“来回穿梭”,参与物质的运输过程,下列有关细胞内囊泡运输的叙述,正确的是()A.囊泡运输依赖于膜的选择透过性且不消耗能量B.抗体的运输和分泌过程需要囊泡的参与C.囊泡只能将物质从胞内运输到胞外,而不能从胞外运输到胞内D.细胞内的大分子物质都可通过囊泡进行运输5.如图是某二倍体生物部分染色体模式图,数字表示染色体,字母表示基因,下列有关判断正确的是()A.3、4上基因的差异可能是交叉互换的结果B.图中的染色体只有5发生了染色体结构变异C.1、2、3、4不会同时出现在一个减数分裂细胞中D.1、2、3、4不会同时出现在一个有丝分裂细胞中6.湿地能净化水质、美化环境,是地球上独特的生态系统。
2019届湖南省衡阳市高三下学期第三次联考理科综合生物试卷【含答案及解析】姓名___________ 班级____________ 分数__________一、选择题1. 下列关于细胞中元素和化合物的叙述,错误的是A. tRNA 分子中存在氢键B. mRNA、tRNA、rRNA 都参与蛋白质的合成C. 控制酵母菌性状的基因位于拟核和线粒体 DNA 上D. 如果某种生物只含 1 种或不含核酸,则该生物一定不是细胞生物2. 下列有关植物生命活动调节的叙述,错误的是A. 在植物的生长发育中,植物激素调节只是植物生命活动调节的一部分B. 植物激素 2,4-D ,可促使扦插枝条生根C. 使用生长素类似物可防止果实和叶片的脱落,促进结实D. 在豌豆幼苗的切段实验中发现,乙烯的合成受生长素浓度的影响3. 运动时汗腺分泌大量汗液,汗液初始的渗透压与血浆相等,在流经汗腺导管排出体外过程中大部分 Na + 、C1 - 被重吸收,而水很少被吸收。
下列叙述错误的是A. 出汗可使细胞外液渗透压升高B. 出汗使下丘脑渗透压感受器兴奋C. 出汗时汗腺导管重吸收 Na + ,ADP 增加D. 出汗的作用是使人体散热量大于产热量4. 下列关于人体成熟红细胞的叙述,正确的是A. 该细胞既可产生 ATP ,又能合成酶B. 该细胞产生的 C0 2 以自由扩散方式至血浆C. 该细胞呼吸作用产物能使重铬酸钾变灰绿色D. 该细胞没有复杂的生物膜系统,功能较为单一5. 第三代疫苗——DNA疫苗是指将编码保护性抗原蛋白的基因插入到适宜的质粒中得到的重组DNA分子,将其导入人体内,在人体细胞内表达的产物可直接诱导机体免疫反应,且可持续一段时间。
下列有关DNA疫苗的叙述,正确的是()A. 表达产物不是抗原________B. DNA疫苗的特异性与碱基种类无关C. 抗原基因在体内表达时不需要RNA聚合酶________D. DNA疫苗生产过程不需要DNA解旋酶和限制酶6. 下图为某条染色体上 DNA 分子中 a、b、C 三个基因的分布状况,有关叙述错误的是A. a 中碱基对若缺失,会产生对应的等位基因B. 该 DNA 分子上的 c 变为 C ,生物性状可以不变C. 该 DNA 分子上的 b、c 之间位置颠倒属于染色体变异D. 图中基因突变,会导致染色体异常遗传病的发生二、综合题7. 为了研究 2 个新育品种 P1、P2 幼苗的光合作用特性,研究人员分别测定了新育品种与原种(对照)叶片的净光合速率,结果如下图所示。
2019年高考第三次模拟考试试卷理科综合能力测试理科综合能力测试分为物理、化学、生物三部分,共300分,考试用时150分钟。
物理、化学、生物三学科分别为120分、100分、80分,各学科试卷均分为第I卷和第Ⅱ卷两部分,物理学科1至6页,化学学科7至10页,生物学科11至14页。
祝各位考生考试顺利!注意事项:1.答卷前,考生务必将自己的姓名、准考号涂写在答题卡上2.答各部分第I卷时,在每小题选出答案后,用铅笔把相应科目答题卡上对应题目的答案标号涂黑。
如需改动,用橡皮擦干净后,再选涂其他答案标号。
答在试卷上的无效。
3.答各部分第Ⅱ卷时,考生务必用黑色墨水的钢笔或签字笔将答案写在对应科目的试卷上。
4.考试结束后,将试卷和答题卡分科按顺序一并交回。
生物试卷一、选择题:(每小题6分,共36分)1.真核细胞单位面积的核孔数目与细胞类型和代谢水平有关。
以下细胞中核孔数目最少的是A.口腔上皮细胞 B.造血干细胞 C.效应B细胞(浆细胞) D.胰岛细胞2.病原体对不同免疫状态小鼠的感染进程如图所示。
下列相关叙述,正确的是A.吞噬细胞缺陷小鼠的非特异性免疫受损,特异性免疫也无法产生B.B细胞缺陷小鼠虽无法合成抗体,但仍能对胞内寄生病原体产生免疫反应C.T细胞缺陷小鼠体内的抗原呈递作用不能完成,体液免疫无法产生D.正常小鼠免疫产生的淋巴因子,加强了效应T细胞和吞噬细胞对肥细胞的特异性杀伤作用3. 下图表示某处于平衡状态的生物种群因某些变化导致种群中生物个体数量改变时的四种情形,有关产生这些变化的原因的分析中,不正确的是A.若图①所示为草原生态系统中某羊群,则a点后的变化可能原因是过度放牧B.若图②所示为某种动物的数量,则b点后的变化原因可能是天敌减少或食物增多C.图③中c点后发生的变化表明生态系统的恢复力稳定性有一定限度D.图④曲线可用于指导灭鼠,如果仅杀死一半老鼠,就达不到效果4.人类的F基因前段存在CGG重复序列。
2019-2020学年衡阳市第三中学高三生物三模试题及参考答案一、选择题:本题共15小题,每小题2分,共30分。
每小题只有一个选项符合题目要求。
1.下列关于人体内环境与稳态的叙述,正确的是()A. 人体内环境包括三种液体,即血液、淋巴液和组织液B. 人体所有细胞都需要通过内环境才能与外部环境进行物质交换C. 骨骼肌细胞通过细胞膜直接从血液中吸收葡萄糖D. 内环境的任何变化,都会引起机体产生一些反应来减少内环境的变化2.人的肌肉组织分为快肌纤维和慢肌纤维两种,快肌纤维几乎不含有线粒体,与短跑等剧烈运动有关;慢肌纤维与慢跑等有氧运动有关。
下列说法正确的是()A.短跑时快肌纤维无氧呼吸产生大量乳酸,主要通过分解乳酸提供能量B.消耗等量葡萄糖,快肌纤维比慢肌纤维产生的ATP多C.运动中呼出的二氧化碳来自于细胞质基质和线粒体,释放的能量大部分以热能形式散失D.慢跑时慢肌纤维产生的ATP,主要来自于线粒体内膜3.如图为tRNA的结构示意图,下列关于tRNA的叙述,正确的是()A.一种氨基酸可以由一到多种tRNA转运B.②为结合氨基酸的部位C.③遵循A—T,C—G互补配对原则D.④可以是肽链延长的终止信号4.将室温笼养的若干小鼠随机分为甲、乙两组,甲组置于4℃环境中,乙组置于35℃环境中,放置1h。
结果发现甲、乙两组小鼠体温基本不变。
下列分析错误的是()A.单位时间内,甲组小鼠的耗氧量大于乙组小鼠B.单位时间内,甲组小鼠的散热量小于乙组小鼠C.甲组小鼠骨骼肌战栗,甲状腺激素分泌量增加D.乙组小鼠皮肤毛细血管舒张,皮肤血流量增加5.下列关于基因与性状之间关系的叙述,不正确的是()A. 某个基因数目的多少也影响生物的性状B. 基因在染色体上位置转移后,生物性状不受影响C. 一对基因可能通过蛋白质的合成影响另一对基因的表达D. 控制某一性状的基因之间可能存在复等位基因和非等位基因6.甘氨酸是一种抑制性神经递质,能使处于静息状态的突触后膜上的Cl-通道开放而使Cl-顺浓度梯度进入细胞,从而抑制神经元兴奋。
湖南省衡阳市2019届高三第三次联考(三模)理综生物试题一、选择题1.下列有关细胞物质与结构的说法正确的是()A. 蓝藻核糖体的形成与核仁有关B. 胆固醇是构成动物细胞膜的重要成分C. 细菌无染色体,只能通过无丝分裂进行增殖D. 硅肺是由于硅尘破坏了吞噬细胞的溶酶体膜而引起的自身免疫疾病【答案】B【解析】【分析】1、只有真核生物的核糖体形成与核仁有关。
2、常见的脂质有脂肪、磷脂和固醇,而固醇类物质包括胆固醇、性激素和维生素D.其中胆固醇是构成细胞膜的重要成分,在人体内还参与血液中脂质的运输。
3、无丝分裂、有丝分裂和减数分裂都只是真核细胞的分裂方式,原核生物的细胞分裂方式一般是二分裂。
4、自身免疫病是由于免疫功能过强,导致免疫系统攻击自身正常结构造成的,据此分析解答。
【详解】蓝藻属于原核生物,没有核仁、染色质等结构,故其核糖体的形成不可能与核仁有关,A错误;胆固醇是构成动物细胞膜的重要成分,还参与血液中脂质的运输,B正确;无丝分裂是真核细胞的分裂方式,细菌属于原核生物,C错误;根据自身免疫病的概念可知,硅肺不是患者的免疫功能过强导致的疾病,而是自己的吞噬细胞被硅尘破坏所致,D错误。
【点睛】易错点:一是不能忽略细菌、蓝藻等原核生物没有成型的细胞核(无核膜、核仁和染色质等);二是不能混淆原核细胞与真核细胞的分裂方式;三是注意区别理解自身免疫病、过敏反应和免疫缺陷病三种免疫失调病。
2.“分子马达”是分布于细胞内部或细胞表面的一类蛋白质,它们的结构会随着与ATP和ADP 的交替结合而改变,促使ATP转化成ADP,同时引起自身或与其结合的分子产生运动。
下列相关分析错误的是()A. “分子马达”具有酶的功能B. 主动运输可能与“分子马达”有关C. 蛋白质结构改变意味着其失去活性D. 吸能反应一般与ATP水解反应相联系【答案】C【解析】【分析】蛋白质功能多样性:有些蛋白质是结构蛋白,有的蛋白质具有运输作用,有些蛋白质具有催化作用,有些蛋白质具有调节机体生命活动的功能,有的蛋白质具有免疫功能,酶通过降低化学反应的活化能而起催化作用。
2019-2020学年衡阳市衡钢中学高三生物第三次联考试题及答案一、选择题:本题共15小题,每小题2分,共30分。
每小题只有一个选项符合题目要求。
1.当植物受到环境刺激时,下图所表示的生长素分布与生长的情形正确的是(黑点代表生长素的分布)A.③⑤⑥B.②④⑧C.①④⑥D.②⑤⑦2.下列有关细胞中“一定”的说法正确的是()①没有细胞结构的生物一定不是原核生物②有氧呼吸一定在线粒体中进行③光合作用一定在叶绿体中进行④所有生物的蛋白质一定是在核糖体上合成⑤有中心体的生物一定不是高等植物⑥以RNA 为遗传物质的生物一定是原核生物A.①④⑤B.①③⑤C.①⑤⑥D.②③⑥3.下图表示某家族甲、乙两种遗传病的系谱图。
已知甲病属于伴X染色体遗传病,Ⅱ-5不携带乙病的致病基因,下列有关叙述不正确的是A. 乙病为伴X染色体隐性遗传病B. Ⅱ-4个体的基因型只有一种C. Ⅱ-9患两种病的原因是Ⅱ-4形成卵细胞时发生了交叉互换D. Ⅱ-11与正常男性婚配,后代患病概率是1/84.有三个核酸分子,经分析可知,共有五种碱基、八种核苷酸、四条核苷酸链,它们是()A.一个DNA分子,两个RNA分子B.三个DNA分子C.两个DNA分子,一个RNA分子D.三个RNA分子5.2020年国际马拉松夏季竞速邀请赛在西安举行,人们在运动过程中,机体会发生一系列生理活动以维持内环境稳态。
下列相关叙述正确的是()A.内环境稳态是指内环境中的各种成分和理化性质都处于动态平衡B.运动过程中,线粒体内的葡萄糖氧化分解加快,体温略有升高C.剧烈运动时会产生大量乳酸进入血液,与血浆中缓冲物质H2CO3发生中和,血浆pH保持相对稳定D.运动过程中大量流汗使细胞外液渗透压显著降低6.下列可以称为种群密度的是()A.某湖泊一年中鲫鱼新增加的个体数B.一个池塘单位体积内的鲤鱼数量C.一片森林中单位面积内的乔木数量D.池塘中的鲫鱼和水库里的鲫鱼7.屠呦呦从黄花蒿(中医药方中称为青蒿)中提取青蒿素,荣膺2015年诺贝尔生理学或医学奖。
2019-2020学年衡阳市第四中学高三生物第三次联考试题及参考答案一、选择题:本题共15小题,每小题2分,共30分。
每小题只有一个选项符合题目要求。
1. 下列有关组成细胞的元素的叙述中,错误的是()A. 在不同的细胞内,组成它们的化学元素种类大体相同B. 在同一种细胞内,各种化学元素的含量相同C. 组成细胞的化学元素根据其含量不同分为大量元素和微量元素两大类D. 在组成细胞的大量元素中,C是最基本的元素2. 种子的休眠、萌发与植物激素有着密切的关系。
将休眠状态的糖枫种子与湿砂混合后放在0~5℃的低温下1~2个月,就可以使种子提前萌发,这种方法叫层积处理。
下图表示糖枫种子在层积处理过程中各种植物激素含量的变化情况,据图分析下列说法中不正确的是()A. 从图中可以看出脱落酸对种子的萌发起抑制作用B. 在种子破除休眠的过程中,赤霉素与脱落酸之间存在协同关系C. 导致种子休眠和萌发过程中各种植物激素变化的根本原因是细胞内基因选择性表达的结果D. 各种植物激素含量的变化说明了植物的生命活动是多种植物激素相互协调共同发挥作用3. 紫甘蓝的叶肉细胞中含有花青素。
若将紫甘蓝叶片放在清水中,水的颜色无明显变化;若对其进行加热,随着水温升高,水的颜色逐渐变成蓝色,其原因是()A.花青素在水等无机溶剂中难以溶解B.水温升高使花青素的溶解度增大C.加热使细胞壁失去了选择透过性D.加热使叶肉细胞的生物膜被破坏4. 图1是人工合成的磷脂双分子示意图,图2是人的红细胞膜的部分示意图,图3中A为质量浓度为1 mol/L 的葡萄糖溶液,B为质量浓度为1 mol/L的乳酸溶液,用图1中人工膜作为半透膜。
下列说法正确的是()A.图1所示人工膜在水中磷脂分子排成双层的原因是磷脂分子有亲水的头部和疏水的尾部B.图2中,葡萄糖和乳酸可以跨膜运输,而有些分子不能通过,体现了膜的结构特点——选择透过性C.如果用图1所示人工膜作为图3中的半透膜,则液面不再变化时,左侧液面低于右侧液面D.某些药物大分子不容易被细胞吸收,但如果用图1所示人工膜包裹后再注射则更容易进入细胞,此实例可说明细胞膜具有选择透过性5. 《细胞》杂志刊登了康奈尔大学一项研究,该研究揭示了体内蛋白质分选转运装置的作用机制,即为了将细胞内的废物清除,细胞膜塑形蛋白会促进囊泡(分子垃圾袋)形成,将来自细胞区室旧的或者受损的蛋白质逮进内部回收利用工厂,并将废物降解,使组件获得重新利用.下列相关叙述,正确的是()A. “回收利用工厂”可能是溶酶体,“组件”可能是氨基酸或核苷酸B.人体细胞内能形成囊泡的细胞器有内质网、高尔基体和中心体C. “分子垃圾袋”边界应主要由磷脂和蛋白质构成,该结构具有流动性的特点D.细胞膜塑形蛋白在合成过程中,场所由核糖体提供、动力可由叶绿体提供6. 下列做法中正确的是()A. 草地上跳蝻的密度一般采用标志重捕法调查B. 用引诱剂诱杀雄性害虫,破坏的是种群的年龄组成C. 样方法调查适用于植物或活动能力弱,活动范围小的动物D. 调查动物种群密度的方法都是标志重捕法7. 某男性体内有两个精原细胞,一个进行有丝分裂得到两个子细胞A1和A2;另一个进行减数第一次分裂得到两个子细胞B1和B2,其中一个次级精母细胞再经过减数第二次分裂产生两个子细胞C1和C2,那么,不考虑突变和染色体的交叉互换情况下,下列说法不符合事实的是()A.A1和A2、B1和B2的染色体形态分别相同B.A1和A2、C1和C2的核遗传信息分别相同C.B1和B2、C1和C2的细胞大小分别基本相同D.B2和C1、B2和C2的染色体数目可能分别相同8. 用普通光学显微镜观察组织时,以下叙述正确的是()A.用10倍物镜观察组织时镜头与玻片的距离比用40倍物镜观察时近B.若载玻片上有d,则视野中呈现pC.换上高倍物镜后视野调节的越亮越好D.若将玻片标本向右移动,一污点不动,则污点可能在反光镜上9. 用来鉴定生物组织中的蛋白质的试剂及其颜色反应是A. 苏丹℃、红色B. 斐林试剂、砖红色C. 双缩脲试剂、紫色D. 苏丹℃染液、橘黄色10. 如图甲表示神经元的部分模式图,图乙表示突触的局部模式图,下列叙述错误的是()A.兴奋在神经元之间传递是单向的,其原因是兴奋在图乙所示结构上不能由℃→℃传递B.若给图甲箭头处施加一强刺激,则电位计只偏转一次,此过程不耗能C.神经递质释放到突触间隙的方式与抗体的释放方式相同D.图乙处能够体现细胞膜具有控制物质进出和进行细胞间信息交流的功能11. 把一个已发生质壁分离、但仍保持活性的植物细胞投入清水中,细胞的吸水能力将()A. 逐渐增强B. 逐渐降低C. 保持不变D. 先升高后降低12. 在人和动物皮下含量丰富的储能物质是()A. 糖原B. 淀粉C. 脂肪D. 蛋白质13. 孟德尔利用“假说一演绎法”发现了两大遗传定律。
2019-2020学年衡阳市第四中学高三生物第三次联考试题及答案一、选择题:本题共15小题,每小题2分,共30分。
每小题只有一个选项符合题目要求。
1. 一氧化氮广泛分布于生物体内各组织中,特别是神经组织中,它是一种重要的生物信息分子。
下列各选项中与一氧化氮的这种功能相类似的生理调节过程是()A.用70%的酒精擦拭双手消毒B.剧烈运动,呼吸越来越急促C.信使RNA指导胰岛素的合成D.喝下碳酸饮料,产生凉爽的感觉2. 研究发现rep蛋白可以将DNA双链解旋,结合蛋白可以和解旋的DNA单链结合,并随着子链的延伸而与DNA单链分离。
下列叙述正确的是A.rep蛋白能使A与C、T与G之间的氢键断裂B.低温处理DNA分子也可以使DNA双链解旋C.DNA复制具有边解旋边复制和半保留复制的特点D.结合蛋白与DNA单链结合不利于DNA新链的形成3. 真核生物基因的遗传信息从DNA转移到RNA上之后,需要剪接体进行有效遗传信息的“剪断”与重新“拼接”,这种有效遗传信息的拼接与无效遗传信息的去除,被称为RNA剪接。
下图是S基因的表达过程,下列有关分析正确的是()A.过程①需要的原料是脱氧核苷酸,需要RNA聚合酶的参与B.剪接体作用于过程①,其作用是催化磷酸二酯键的断裂C.过程①中一个核糖体可结合多条mRNA链以提高蛋白质的合成速率D.过程①分解异常mRNA以阻止异常蛋白的合成,需要RNA酶的参与4. 下列哪种现象属于特异性免疫()A. 泪液中的溶菌酶可杀死沙眼衣原体B. 淋巴结内的吞噬细胞吞噬侵入人体内的链球菌C. 青霉素只能够可杀死部分进入人体的细菌,而不能杀死进入人体的病毒D. 体内的天花抗体能防御天花病毒5. 某科技小组在调查一块方圆为2 hm2的草场中灰苍鼠的数量时,放置了100个捕鼠笼,一夜间捕获了50只,将捕获的灰苍鼠做好标记后在原地放生。
5天后,在同一地点再放置同样数量的捕鼠笼,捕获了42只,其中有上次标记的个体13只。
2019-2020学年衡阳市成章实验中学高三生物第三次联考试题及答案解析一、选择题:本题共15小题,每小题2分,共30分。
每小题只有一个选项符合题目要求。
1. 某种蛋白质山两条多肽链构成,共有肽键500个,缩合形成两条肽链氨基酸分子和生成的水分子数分别是()A.498和498B.500和500C.502和500D.502和5022. 神经节苷脂沉积病是一种常染色体单基因隐性遗传病,病因是患者体内的某种酶完全没有活性,通常在4岁之前死亡。
下列相关叙述错误的是()A.单基因遗传病指由单个基因控制的遗传病B.可用基因检测手段有效预防其产生和发展C.近亲结婚导致神经节苷脂沉积病的发病率升高D.在人群中,男性和女性患神经节苷脂沉积病的概率相同3. 生长素及其类似物能够调节植物的生长发育。
下列相关叙述错误的是()A.棉花栽培过程中去除顶芽可促进侧芽生长,提高棉花产量B.给果树适宜喷施适量的NAA有利于保果,提高果实产量C.用适宜浓度的IAA处理未受粉番茄雌蕊,可得到大量正常的番茄种子D.带有芽和幼叶的柳条扦插时容易生根,是因为芽和幼叶均能产生IAA4. 反兴奋剂工作在2008年北京奥运会上取得了宝贵的经验。
其中基因兴奋剂的工作耗费了大量精力,基因兴奋剂是注入运动员体内新的基因,以提高运动员的成绩,从变异角度分析此方式属于( )A.基因突变B.基因重组C.细胞癌变D.染色体变异5. 下列有关细胞共性的叙述,正确的是()A.遗传物质都是DNA但不一定具有染色体B.都具有细胞膜但不一定具有磷脂双分子层C.都能合成蛋白质但不一定具有核糖体D.都能进行有氧呼吸且都发生在线粒体中6. 若采用样方法调查某地区(甲地)蒲公英的种群密度,下列做法中正确的是A.计数甲地内蒲公英总数,再除以甲地面积,作为甲地蒲公英的种群密度B.计数所有样方内蒲公英总数,除以甲地面积,作为甲地蒲公英种群密度C.计算出每个样方中蒲公英的密度,求出所有样方蒲公英密度的平均值,作为甲地蒲公英的种群密度D.求出所有样方蒲公英的总数,除以所有样方的面积之和,再乘以甲地面积,作为甲地蒲公英的种群密度7. 膜蛋白在生物体生命活动中起着非常重要的作用,膜蛋白的功能是多方面的,如细胞的增殖和分化、能量转换、信号转导及物质运输等。
2019-2020学年衡阳市第七中学高三生物第三次联考试卷及参考答案一、选择题:本题共15小题,每小题2分,共30分。
每小题只有一个选项符合题目要求。
1. 头孢菌素是临床中经常使用的一种抗生素。
使用该药前一般会对病人做过敏实验和细菌耐药实验。
下列叙述正确的是()A. 巨噬细胞受到抗原刺激后能将抗原信息进行传递B.B淋巴细胞受抗原刺激形成的浆细胞可直接消灭抗原C. 做耐药实验可防止抗生素滥用诱导细菌发生耐药性突变D. 做过敏实验可防止患者初次接触头孢菌素发生过敏反应2. ATP被喻为细胞的能量“货币”,用α、β、γ分别表示A TP上三个磷酸基团所处的位置(A-Pα~Pβ~Pγ),下列叙述正确的是()A. 一分子的ATP彻底水解后生成三个磷酸和一个腺苷,且释放能量B.ATP的γ位磷酸基团脱离时,释放的能量可用于葡萄糖的氧化分解C. 失去γ位的磷酸基团后,剩余部分仍可为生命活动供能D. 失去β、γ位两个磷酸基团后,剩余部分可作为DNA的基本组成单位3. 下列有关生物膜系统的叙述,正确的是()A.细胞膜、叶绿体内膜与外膜、内质网膜与小肠黏膜都属于细胞的生物膜系统B.所有的酶都附着在生物膜上,没有生物膜,生物就无法进行各种代谢活动C.原核细胞的生物膜系统只包含细胞膜D.细胞内的生物膜把各种细胞器分隔开,使细胞内的化学反应不会互相干扰4. 有关显微镜的知识正确的是A. 物像若被显微镜放大50倍,这里“被放大50倍”是指放大该标本的面积B. 显微镜目镜为10×、物镜为10×时,在视野直径范围内看到一行相连的8个细胞,若只把物镜换成40×时,则在视野直径范围内可看到一行相连细胞2个C. 如果观察的物像位于视野的左上方,应向右下方移动玻片,才能将要观察的物像移到视野的中央D. 在低倍镜下观察到物像时,可以直接使用高倍物镜观察5. 基因的表达包括转录过程和翻译过程,下列有关叙述错误的是()A.一条mRNA上可以同时进行多个翻译过程且产物相同B.一种氨基酸可以对应一种tRNA,也可以对应多种tRNAC.一个密码子一定对应一个反密码子,但不一定对应一个氨基酸D.一个mRNA分子上可以相继结合多个核糖体,同时进行多条肽链的合成6. 下图是4个家族遗传系谱图,下列有关叙述正确的是()A.可能是白化病遗传的家系是甲、乙、丙、丁B.肯定不是红绿色盲遗传的家系是甲、丙、丁C.家系乙中患病男孩的父亲一定是该病携带者D.家系丁中这对夫妇若再生一个正常女儿的几率是1/47. 已知某植物光合作用和呼吸作用的最适温度分别是25℃、30℃,如图曲线表示该植物在25℃时光合作用强度与光照强度的关系。
2019年衡阳市高三联考(三)生物答案1-6 B C B B A D29.(10分,每空 2 分)(1)差速离心法(2)催化 ATP 水解,将细胞质中的 H + (质子)运入溶酶体内(3)分解衰老、损伤的细胞器,吞噬并杀死侵入细胞的病毒或细菌溶酶体膜被水解酶水解(4)分解自身物质,为生命活动提供必要的物质和能量30.(9分,除说明外,每空2分)(1)分化(1分)没有DNA复制(2)不正确,因为此时光合作用只是等于呼吸作用,并未停止(3)甲组的植物有果实,叶片光合产物能及时输出,促进光合作用吸收CO2,而乙组没有果实,光合产物输出受阻,光合作用减弱(答案合理即可)(4)果实的存在会影响植物的光合作用和呼吸作用(答案合理即可)31.(8分,每空2分)(1)由正变负(2)零(3)识别谷氨酸、运输Na+(4)抑制突触前膜释放谷氨酸、抑制谷氨酸与突触后膜上的受体结合、抑制突触后膜Na+内流、促进突触前膜回收谷氨酸(答对任意1点即可)32.(12分)(1)不能(2分)TtX B X B或ttX B X B(2分)0(2分)(2)长尾基因(TT)纯合个体致死(2分)思路:让F1雌雄长尾鼠随机交配,观察和统计子代表现型及比例(4分)37.(15分)(除标注外,每空2分)(1)该垃圾堆分布在富含聚乙烯的环境中可能性较高(答案合理即可)(3分)(2)聚乙烯(2分)稀释涂布平板法(2分)小有菌落是由几个细菌繁殖而成(或培养过程中有个体死亡)(3)聚乙烯(2分)相对分子质量的大小(2分)38.(15分)(除标注外,每空2分)(1)目的基因容易复制(不容易受干扰)(3分)(2)目的基因进入受体细胞内并维持稳定和表达的过程(3)MⅡ中期的卵母细胞(或受精卵)囊胚或桑椹胚胚胎移植冷冻(4)都是共用一套遗传密码。
2019-2020学年衡阳市实验中学高三生物第三次联考试卷及答案解析一、选择题:本题共15小题,每小题2分,共30分。
每小题只有一个选项符合题目要求。
1. 农业科技人员在对草原鼠害进行调查时,随机选定某区域,第一次放置了100个鼠笼,捕获了68只鼠,标记后原地放回。
一段时间后在相同地点放置了100个鼠笼,捕获54只鼠,其中带有标记的鼠有12只。
下列有关说法错误的是()A.该区域中此种鼠的种群数量约为306只B.该调查方法为样方法应在样方内计数C.草原上鼠与牛、羊是竞争关系,鼠害严重时会影响畜牧业发展D.如果两次捕鼠期间发生过草原大火,统计结果是不准确的2. 下列关于群落结构和群落演替的叙述,正确的是()A.荒漠环境恶劣,动植物稀少,生活在该环境内的生物不存在群落结构B.若两个群落的物种数量相同、物种种类相同,它们一定是同一种群落C.若森林生物群落中乔木全部被砍伐,则草本植物生长得不一定会更好D.群落演替的结果是物种丰富度逐渐增加,所以退耕后的农田总会形成森林3. 某玉米植株(Aa),取其上所结的一粒种子,这粒种子是()①可能是显性纯合子①可能是隐性纯合子①可能是杂合子①肯定是杂合子A. ①B. ①①C. ①①①D. ①①①①4. 如图表示某原核细胞中的一个DNA片段表达遗传信息的过程,其中①为RNA聚合酶结合位点,①①①为核糖体结合位点,AUG为起始密码。
下列相关叙述正确的是ADNA片段AB间仅包含一个基因B.mRNA片段ab间仅能结合三个核糖体C. 蛋白质产物e、f、g结构上的差异主要体现在肽键的数量上D. 过程甲未完成时过程乙即已开始5. 城市生活垃圾提倡分类回收处理,实现废物资源化利用。
与该做法关系最密切的生态工程原理是()A. 自生原理B. 整体原理C. 循环原理D. 协调原理6. 下列有关细胞呼吸的叙述,正确的是A. 原核生物只能进行无氧呼吸B. 丙酮酸只能在线粒体中分解C. 衰老细胞中酶活性降低,呼吸速率加快D. 晒干后的种子在贮存时也进行细胞呼吸7. 一株杂合的红花豌豆进行自花传粉,共结出10粒种子,9粒种子长成的植株开红花,第10粒种子长成的植株开红花的概率是()A.9/10B.3/4C.1/2D.1/48. 下列各图箭头表示兴奋在神经元之间或神经纤维上的传导方向,其中不正确的是()A. B. C. D.9. 下列不属于组成蛋白质的氨基酸是()A. B.C. D.10. 下列有关生态系统能量流动的叙述,不正确的是()A. 能量沿食物链、食物网流动时逐级递减B. 每个营养级总有部分能量流向分解者C. 生产者的光合作用使能量从无机环境流入群落D. 每个营养级的大部分能量被下一个营养级同化11. 阿胶被称为“中药三宝”之一,是利用驴皮为主要原材料熬制而成,因含有大量的胶原蛋白呈暗红的凝胶状,对于贫血、营养不良等有明显的疗效,下列有关分析正确的是A. 驴胶能用于治疗贫血、营养不良等症状是因为驴胶中含有Fe、Zn、Ca等微量元素,并能为人体提供多种必需氨基酸B. 驴皮熬制出来的驴胶呈凝胶状,说明驴皮细胞内含量最多的化合物是蛋白质C. 驴的遗传物质是DNA,而无细胞结构的生物遗传物质是RNAD. 驴皮细胞内的某种蛋白质含有n条肽链,由m个氨基酸参与合成,则该蛋白质至少含有m+n个氧原子12. 在一个经长期随机交配形成的自然鼠群中,黄色(A)对灰色(a1)、黑色(a2)为完全显性,灰色(a1)对黑色(a2)为完全显性,且存在A纯合胚胎致死现象。
湖南省衡阳市2019届高三第三次联考(三模)理综一、选择题1.下列有关细胞物质与结构的说法正确的是()A. 蓝藻核糖体的形成与核仁有关B. 胆固醇是构成动物细胞膜的重要成分C. 细菌无染色体,只能通过无丝分裂进行增殖D. 硅肺是由于硅尘破坏了吞噬细胞的溶酶体膜而引起的自身免疫疾病【答案】B【解析】【分析】1、只有真核生物的核糖体形成与核仁有关。
2、常见的脂质有脂肪、磷脂和固醇,而固醇类物质包括胆固醇、性激素和维生素D.其中胆固醇是构成细胞膜的重要成分,在人体内还参与血液中脂质的运输。
3、无丝分裂、有丝分裂和减数分裂都只是真核细胞的分裂方式,原核生物的细胞分裂方式一般是二分裂。
4、自身免疫病是由于免疫功能过强,导致免疫系统攻击自身正常结构造成的,据此分析解答。
【详解】蓝藻属于原核生物,没有核仁、染色质等结构,故其核糖体的形成不可能与核仁有关,A错误;胆固醇是构成动物细胞膜的重要成分,还参与血液中脂质的运输,B正确;无丝分裂是真核细胞的分裂方式,细菌属于原核生物,C错误;根据自身免疫病的概念可知,硅肺不是患者的免疫功能过强导致的疾病,而是自己的吞噬细胞被硅尘破坏所致,D错误。
【点睛】易错点:一是不能忽略细菌、蓝藻等原核生物没有成型的细胞核(无核膜、核仁和染色质等);二是不能混淆原核细胞与真核细胞的分裂方式;三是注意区别理解自身免疫病、过敏反应和免疫缺陷病三种免疫失调病。
2.“分子马达”是分布于细胞内部或细胞表面的一类蛋白质,它们的结构会随着与ATP和ADP 的交替结合而改变,促使ATP转化成ADP,同时引起自身或与其结合的分子产生运动。
下列相关分析错误的是()A. “分子马达”具有酶的功能B. 主动运输可能与“分子马达”有关C. 蛋白质结构改变意味着其失去活性D. 吸能反应一般与ATP水解反应相联系【答案】C【解析】【分析】蛋白质功能多样性:有些蛋白质是结构蛋白,有的蛋白质具有运输作用,有些蛋白质具有催化作用,有些蛋白质具有调节机体生命活动的功能,有的蛋白质具有免疫功能,酶通过降低化学反应的活化能而起催化作用。
【详解】由题意知,“分子马达”具有催化ATP水解的作用,A正确;主动运输是耗能过程,需要A TP水解释放能量,因此与分子马达有关,B正确;蛋白质结构改变,如果功能基团不变,其功能不会改变,C错误;吸能反应消耗A TP水解释放的能量,因此一般与ATP水解反应相联系,D正确。
【点睛】解答本题关键要结合题干信息“分子马达能促使A TP转变为ADP”进行推理、判断,说明“分子马达”有催化A TP水解的作用。
3.某实验小组在适宜温度条件下,将紫色洋葱片叶外表皮细胞置于ー定浓度的KNO3溶液中,测得细胞液浓度与该溶液浓度的比值(P值)随时间的变化曲线如图所示。
下列相关叙述错误的是()A. 据曲线可推测实验材料为活细胞B. 细胞在t1时刻开始从外界溶液中吸收溶质C. t2时比t1时液泡体积有所増大D. 若降低温度,则t1~t2时间段会变长【答案】B【解析】【分析】据图分析,将紫色洋葱鳞片叶外表皮细胞置于一定浓度的某溶液中,细胞液浓度与该溶液浓度的比值(P值)逐渐增加,开始小于1,说明外界溶液浓度大,细胞失水,发生质壁分离;后来大于1,说明细胞液浓度大于外界溶液,细胞吸水,发生质壁分离的复原。
【详解】该细胞能发生质壁分离和复原,说明细胞是成熟的活植物细胞,A正确;细胞在t0时刻,细胞从外界溶液中吸收溶质,使得细胞液浓度增加,t1时刻细胞液浓度大于外界溶液浓度,细胞吸水,发生质壁分离的复原,B错误;t1〜t2时间段内,细胞液浓度大于外界溶液,细胞吸水,液泡体积有所增大,C正确;若降低温度,分子运动的能力减弱,则t1〜t2时间段会变长,D正确。
【点睛】本题结合质壁分离和复原实验,意在考查识图和判断能力,解题的关键是理解质壁分离和复原的条件。
4.“无细胞蛋白质合成系统”是以外源DNA或mRNA为模板,人工添加所需原料和能源物质以细胞提取物为条件合成蛋白质的体外基因表达系统。
下列叙述正确的是()A. 人工添加的原料中应包含脱氧核苷酸B. 该系统具备完成转录和翻译能力C. 为保证编码目标蛋白的数量应适当添加DNA酶的D. 该系统的蛋白质合成过程不遵循碱基互补配对【答案】B【解析】【分析】基因控制蛋白质的合成包括转录和翻译两个过程,其中转录是以DNA的一条链为模板合成RNA的过程,翻译是以RNA为模板合成蛋白质的过程。
【详解】体外基因表达系统值包含转录和翻译过程,而转录的过程需要核糖核苷酸为原料,而翻译的过程需要氨基酸为原料,整个过程不需要脱氧核苷酸为原料,A错误;该系统能合成蛋白质,而蛋白质的合成包括转录和翻译两个过程,因此其具备完成转录和翻译的能力,B正确;为保证编码目标蛋白的mRNA数量应适当添加RNA聚合酶,如果添加了DNA酶,则会导致模板DNA被水解而破坏,C错误;蛋白质合成过程,是信使RNA和转运RNA进行碱基互补配对,D错误。
【点睛】关键:根据基因表达的概念,分析本题信息“体外基因表达系统”得出,该系统中包括转录和翻译过程,不包括DNA复制,故只需结合遗传信息转录和翻译的过程、场所、条件及产物等基础知识进行判断。
5.如表为某患者血浆化验的部分结果:据此分析,其体内最不可能发生的是()A. 会出现抽搐等症状B. 神经细胞膜静息电位的绝对值增大C. 胰岛促进肝细胞合成糖原D. 此患者易产生渴感【答案】A【解析】【分析】1、静息时,K+外流,造成膜两侧的电位表现为内负外正;受刺激后,Na+内流,造成膜两侧的电位表现为内正外负。
2、部分无机盐离子的具体功能分析:【详解】血液化验的结果血钙含量偏高,血钙低时才会出现抽搐症状,A错误;由于静息时,K+外流,造成膜两侧的电位表现为内负外正,若血液中K+浓度偏低,膜内外的浓度差加大,导致K+外流增加,会导致静息电位的绝对值增大,B正确;胰岛素是唯一降低血糖的激素,胰岛素促进肝细胞合成糖原,从而降低血糖,C正确;血液化验的结果血糖过高,细胞外液渗透压升高,产生渴觉,D正确。
【点睛】本题考查内环境的理化性质、无机盐离子的作用和神经细胞膜电位变化的相关知识,所以牢记相关基础知识是解答本题的关键。
6.下列说法正确的是()A. “一山不容二虎”是因为虎的种内斗争激烈,获得的能量少B. “野火烧不尽,春风吹又生”主要体现了生态系统具有抵抗力稳定性C. “落红不是无情物,化作春泥更护花”反映生态系统中能量传递效率得以提高的现象D. “金山银山不如绿水青山,绿水青山就是金山银山”体现了保护生物多样性的价值【答案】D【解析】【分析】1、能量流动的特点是:单向流动、逐级递减。
2、生态系统的稳定性(1)抵抗力稳定性:生态系统抵抗外界干扰并使自身的结构与功能保持原状的能力。
(2)恢复力稳定性:生态系统在受到外界干扰因素的破坏后恢复到原状的能力。
3、生物多样性的价值:(1)直接价值:对人类有食用、药用和工业原料等使用意义,以及有旅游观赏、科学研究和文学艺术创作等非实用意义的。
(2)间接价值:对生态系统起重要调节作用的价值(生态功能)。
(3)潜在价值:目前人类不清楚的价值。
【详解】“一山不容二虎”是因为虎的营养级高,获得的能量少,不是因为种内斗争越激烈导致虎获得的能量少,A错误;“野火烧不尽,春风吹又生”主要体现了生态系统具有恢复力稳定性,B错误;“落红不是无情物,化作春泥更护花”反映生态系统中的物质可循环利用,C 错误;“金山银山不如绿水青山,绿水青山就是金山银山”体现了保护生物多样性的价值,D正确。
【点睛】注意:能量传递效率一般是无法提高的,因为食物链中各级消费者的食物来源以及自身的消化吸收功能是固定的,不是一般认为因素和环境因素能改变并提高的。
三、非选择题7.溶酶体是细胞中一种重要的细胞器。
回答下列问题:(1)分离出细胞内的溶酶体常用的方法是______。
(2)溶酶体膜上存在一种具有ATP水解酶活性的载体蛋白--质子泵,有助于维持溶酶体内酸性环境(pH约为5.0),据此分析,质子泵的具体作用是______。
(3)溶酶体(内部含有多种水解酶)能______。
溶酶体膜内侧存在与细胞膜糖被类似的结构,此结构具有防止______的作用。
(4)研究发现,细胞不能获得足够养分时,其溶酶体的活动会增强,以维持细胞的存活。
对此现象的合理解释是______。
【答案】(1). 差速离心法(2). 催化ATP水解,将细胞质中的H+(质子)运入溶酶体内(3). 分解衰老、损伤的细胞器,吞噬并杀死侵入细胞的病毒或细菌(4). 溶酶体膜被水解酶水解(5). 分解自身物质,为生命活动提供必要的物质和能量【解析】【分析】1、分离真核细胞内各种细胞器的方法一般是差速离心法。
2、质子泵是离子泵的一种,它们常常是主动运输离子需要的一种载体蛋白,同时兼具催化的ATP水解释放能量的功能。
3、溶酶体是真核细胞内的一种含有多种水解酶的细胞器,其功能是分解细胞内衰老、损伤的细胞器,吞噬并杀死侵入细胞的病毒或病菌。
【详解】(1)由于不同细胞器的比重不同,常采用差速离心法分离各种细胞器。
(2)溶酶体膜上存在一种具有ATP水解酶活性的载体蛋白--质子泵,有助于维持溶酶体内酸性环境(pH约为5.0),由此可见质子的运输属于主动运输,主动运输需要载体蛋白的协助和消耗能量,因此质子泵能够催化ATP水解,将细胞质中的H+(质子)运入溶酶体内。
(3)溶酶体(内部含有多种水解酶)能分解衰老、损伤的细胞器,吞噬并杀死侵入细胞的病毒或细菌。
溶酶体膜内侧存在与细胞膜糖被类似的结构,此结构具有防止溶酶体膜被水解酶水解的作用。
其水解产物若能被细胞直接利用则利用,不能利用则排出细胞外。
(4)研究发现,细胞不能获得足够养分时,其溶酶体的活动会增强,分解自身物质,为生命活动提供必要的物质和能量,以维持细胞的存活。
【点睛】解决本题的几个难点:一是善于抓住题干中关键信息“A TP水解酶活性的载体蛋白”,从而得出质子泵的功能有两个方面——作为载体蛋白和催化水解ATP;二是结合溶酶体的功能分析(3)(4)小题,得出合理而符合题意的答案。
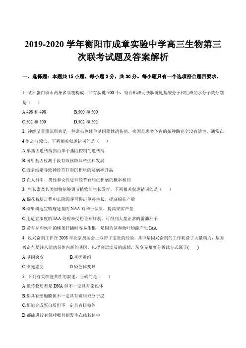
8.某兴趣小组将长势相同、各带有10个小果的番茄植随机均分成两组,甲组保留果实,乙组摘除果实,分別于夏季晴天的深夜12时置于相同的密闭透明玻璃钟罩中,在自然条件下处理24h,结果如图所示。
请回答下列问题:(1)番茄叶片与果实的形态、结构和功能不同,是细胞______的结果;与番茄根尖分生区细胞比较,成熟叶肉细胞核内遗传信息传递情况主要不同之处是______。
(2)有人认为甲组在下午17时停止光合作用,你认为是否正确,并分析原因______。
(3)实验期间发现乙组在下午17时的CO2浓度高于甲组,其原因是______。