高一学生新分班情况表
- 格式:xls
- 大小:17.50 KB
- 文档页数:1
2013年高一升高二分班情况公布(1-7)班)
作者(来源):教学处发布时间:2013-08-23
2012年入学高一学生升高二分班依据与办法
本届(2015届)学生报文理科情况:理科834人,文科247人,共1081人。
一排名方法依据每位学生所报文科或理科的情况,在高一阶段的6次段考的文科或理科成绩之和的平均值(分数),即文科均分或理科均分,进行全年级文科内或理科内排名,即文科级名或理科级名。
二分班依据根据广东北江中学2011年学校行政扩大会议的决定并参考2014届分班方案:拆散原来的20个行政班,并按照学生所报的文科情况或理科情况,分别在文科或理科内重新编班。
具体操作如下:
1 本届学生分班设置2个理科实验班,12个理科平行班;1个文科实验班,5个文科平行班,合计共20个班。
2 根据学生男女比例、生源地、学习情况等实际因素,依据理科均分,对报理科且排在理科级名前108名的学生平行编入2个理科实验班。
3根据学生男女比例、生源地、学习情况等实际因素,依据文科均分,对报文科且排在文科级名前40名的学生编入文科实验班。
4 将其余所有学生按男女比例、生源地、学习情况、依据文科均分或理科均分,等实际因素,平行分配到其余的12个理科平行班或5个文科平行班。
5 有一次或以上缺考的学生:①以该生为基准,将全级学生减去该生缺考场次的成绩计算平均分,以确定该生是否能进入实验班;②若该生按步骤①排名不能进入实验班,则按其实际考试场数计算平均分参与全级排名。
详解西安五大高中分班情况文章导读:今日,全国高考开考,那么2015中考还会远吗?2015中考倒计时:20天。
所谓知己知彼百战百胜,要想考取西安五大名校,就先来和杨健教育一起了解一下五大的分班情况吧!今日,全国高考开考,那么2015中考还会远吗?2015中考倒计时:20天。
所谓知己知彼百战百胜,要想考取西安五大名校,就先来和杨健教育一起了解一下五大的分班情况吧!铁一中高中本部:最好的班--理科菁英班(也有叫理科精英班):2014年5月7日,中国科学院大学与西安铁一中正式签署全国首家“理科菁英班”协议。
签约仪式上,西安铁一中校长庆群首先致辞、中国科学院西安分院院长赵卫、中国科学院大学校长丁仲礼、陕西省教育厅副巡视员马三焕分别作重要讲话。
招生时,既要看中考成绩,还要看初中阶段学科竞赛成绩。
从2014年开始,高一设2个理科精英班,是中国科学院大学与铁一中联合创办的,相当于M3模块;大约10个重点班(包括1个宏志班,约50人,从外地考进来的尖子生),为M2模块;另有普通班8个。
到高二分科时会再分出清北班(精英班的另一种叫法)。
高新一中高中本部:最好的班--钱学森实验班:2014年3月25日,“钱学森实验班”在西安高新一中正式成立,成为全国共7所设立有“钱学森实验班”的中学。
北京有4 所(101中学、北师大附中、海淀实验中学、十二中),济南1所(济南一中),重庆1所(重庆一中),陕西1所(西安高新一中)。
西安高新一中是中学里面的第7家。
钱学森长子、中央专项“口述钱学森”工程项目组常务顾问钱永刚教授为“钱学森实验班”授牌。
钱学森实验班本质上是理科班,考试偏重于数理化。
高中本部共分10个班,其中4个重点班,2个钱学森实验班(9、10班),每个班约60人。
师大附中高中部:最好的班--实验班,2014年新高一分了2个实验班,35人/班;然后是重点班、普通班,还有1个人文实验班(针对文科,报考人数少)。
往届:高二结束进行考试分班,分2个理科实验班,1个文科实验班,然后是重点班和平行班,直到高三。
高一年级文理分科情况及方案
一、学生选科情况:全年级共1493人
1、文科:555人
2、理科:938人
二、文理班级安排
1、文科:分8个班级,预设3个重点班,5个普通班;
2、理科:分14个班级,预设2个实验班,6个重点班,6个普通班实验班:
预设55人/班,按比例分数计算方法从高分到低分分班,
重点班预设50人/班;
三、分班分数计算方法
1、文科以文科分为主,期末考试文科总分占70%期中考试占25% 文科学生的理、化、生期中、期末分数平均分占5%计入分班总分。
2、理科以理科分数为主,期末考试理科总分占70%期中考试占25% 理科学生的政、史、地期中、期末分数平均分占5%+入分理总分。
四、班级设置
1、文科普通班:1—5班重点班:6—8班
2、理科普通班:9—14班重点班:15—20班
实验班:21、22 班
五、班主任
宋晓文张慧敏郭玉兰陈红陈晗万莉萍
汤文东余芳吴听梅程春民程国全陈新颖
曾燕华刘清海夏清文陈保进艾国雄?吴佳桃
龙光明王霜勤邹安艺王水根。
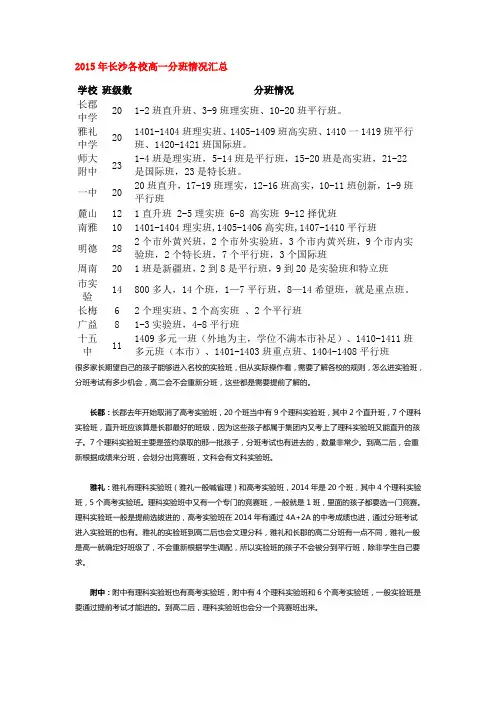
2015年长沙各校高一分班情况汇总学校班级数分班情况长郡中学20 1-2班直升班、3-9班理实班、10-20班平行班。
雅礼中学201401-1404班理实班、1405-1409班高实班、1410一1419班平行班、1420-1421班国际班。
师大附中231-4班是理实班,5-14班是平行班,15-20班是高实班,21-22是国际班,23是特长班。
一中2020班直升,17-19班理实,12-16班高实,10-11班创新,1-9班平行班麓山121直升班 2-5理实班 6-8 高实班 9-12择优班南雅101401-1404理实班,1405-1406高实班,1407-1410平行班明德282个市外黄兴班,2个市外实验班,3个市内黄兴班,9个市内实验班,2个特长班,7个平行班,3个国际班周南201班是新疆班,2到8是平行班,9到20是实验班和特立班市实验14800多人,14个班,1—7平行班,8—14希望班,就是重点班。
长梅 6 2个理实班、2个高实班、2个平行班广益81-3实验班,4-8平行班十五中111409多元一班(外地为主,学位不满本市补足)、1410-1411班多元班(本市)、1401-1403班重点班、1404-1408平行班很多家长期望自己的孩子能够进入名校的实验班,但从实际操作看,需要了解各校的规则,怎么进实验班,分班考试有多少机会,高二会不会重新分班,这些都是需要提前了解的。
长郡:长郡去年开始取消了高考实验班,20个班当中有9个理科实验班,其中2个直升班,7个理科实验班,直升班应该算是长郡最好的班级,因为这些孩子都属于集团内又考上了理科实验班又能直升的孩子。
7个理科实验班主要是签约录取的那一批孩子,分班考试也有进去的,数量非常少。
到高二后,会重新根据成绩来分班,会划分出竞赛班,文科会有文科实验班。
雅礼:雅礼有理科实验班(雅礼一般喊省理)和高考实验班,2014年是20个班,其中4个理科实验班,5个高考实验班。
高一选课分班中的学生学科学习成绩分析选课分班是高中阶段学生的重要环节,一个好的班级组合可以为学生提供更好的学习环境和发展机会。
本文将对高一选课分班中学生学科学习成绩进行分析,以期为学校和学生提供参考。
1. 选课分班的背景和目的选课分班是根据学生的兴趣和特长来分配班级,旨在为学生提供更好的学习和发展机会。
通过合理的分班,学校可以充分发挥学生的潜力,提高教育质量和学生成绩。
2. 学科学习成绩的分析指标学科学习成绩是评价学生学习能力和水平的重要指标之一。
在分析学科学习成绩时,可以参考以下指标:- 平均成绩:通过计算学科的平均成绩,可以了解整个班级在各学科上的整体水平。
- 各科分数分布情况:分析各科成绩的分布情况,了解班级在不同学科上的优劣势,以及学生在各科上的学习情况。
- 各科成绩差异:比较各学科之间的成绩差异,分析是否存在某些学科成绩相对较低或较高的学生。
可以探究出现差异的原因,采取相应的帮助和辅导措施。
3. 高一选课分班中的学科学习成绩分析在高一选课分班中,学生的学科学习成绩是其中一个重要因素。
通过对学科学习成绩的分析,可以为分班提供一定的依据。
就某班级而言,假设选课科目包括语文、数学、英语、物理、化学、生物和历史。
通过对这些学科的学生成绩进行分析,可以得到以下结论:3.1 平均成绩计算各学科的平均成绩,了解整个班级在各学科上的整体水平。
例如,语文平均成绩为85分,数学为80分,英语为90分,物理为75分,化学为82分,生物为88分,历史为78分。
通过比较平均成绩,可以看出班级在英语和生物上略有优势,而在物理和历史上稍显不足。
3.2 各科成绩分布情况分析各学科成绩的分布情况,了解学生在不同学科上的学习成绩。
例如,在物理学科中,班级成绩呈正态分布,大部分学生成绩在70分至80分之间;在英语学科中,班级成绩较为集中,大部分学生成绩在80分至90分之间。
通过分析成绩的分布情况,可以了解学生在各学科上的整体水平和学习情况。
城固一中分班标准
城固一中分班标准一般根据学生的学业水平、兴趣和特长来划分班级,具体标准如下:
1.学业水平:学生的学业成绩是最重要的分班指标之一。
一般根据学生的学习能力和学科成绩,将学生分为A、B、C等级。
较高水平的学生通常会被分在高分班,而成绩稍差的学生则可能分在中分班或低分班。
2.兴趣特长:学生的兴趣特长是分班时的另一个重要考虑因素。
一些学校会设置特长班,将具有特殊兴趣或特长的学生分在一起,开设相关的专业课程,以满足学生的发展需求。
3.家庭背景:尽管学校一般不会将家庭背景作为分班标准的主要参考因素,但在一些情况下会考虑到学生的家庭背景。
例如,学校可能倾向于将家庭经济困难的学生分在同一班级,以便提供更好的帮助和支持。
需要注意的是,城固一中的具体分班标准可能会因为不同年级、不同学科或其他因素而有所调整和改变。
所以,具体的分班标准还需要以学校公布的规定为准。
高一下学期新高考选科分班教师会各位老师,下午好!今天我们在这里召开高一新高考选科分班老师会议,会议之后就开始进行分班,下面针对分班的情况及下一阶段的工作做一布署。
一、新高考选科分班情况省教育厅于2019年4月23日发布了《福建省深化考试招生制度改革实施方案》后,年段就正式开始进行选科分班(之前已经过三次的试选),于5月5日上午召开了家长会,班主任做了大量的发动、协调,经过同学们初选、调整、整合后,我们共分出了七种组合八个班,分别是史化地、史生地、史生政、史政地、物化生、物生地(2个班)、物政地。
其中选历史和物理的各四个班,选化学的二个班, 选生物的五个班、选政治的三个班、选地理的六个班。
分班后各科成绩情况说明。
二、半期考成绩情况做一个简单的总结1、各学科平均分与七中比照情况2、本次考试的总分为900分,年段最高分为8班的陈x同学,总分为665. 5, 第二名为8班詹xx同学,总分为619. 5分,第三名为8班的吴xx同学,总分为590. 5 分,在三校综合排名分别是一、二、三名,600分以上为2人,500分以上为26人, 400分以上的为143人,年段平均分为381. 8,在三校中,前十名6人,前50名25人, 前100名50人,前200名88人,从整体看,成绩都很低。
离学校给我们下达的任务有很大的差距。
三、下一段工作安排:1 .两场考试6月15日要进行信息技术学业水平合格性考试和基础学业会考(二考合一),班主任及松青、明玉两位老师要对学生进行考前复习发动,抓紧抓好复习,从上一周开始,课增加一节,音乐课改为电脑课,每周一、四早自习或晚读(时间各班主任自主确定)改为读信息技术,由各班主任落实,两电脑老师要利用好13 — 24日模拟考试,了解学生学习情况,有针对性地进行辅导,有需要(晚自习)加课也请两位电脑教师提出,年段将进行安排,一定要保证每位学生能通过这次考试。
同时班主任要做好考风考纪教育。
7月3 — 6日进行期末考试,各科考试范围和具体时间已贴在年段办公室的布告栏上,微信群也己经发过了,请各备科安排好进度,尽早做好复习安排,争取在期末考中能在三明市各校排名中取得好名次。
2023年合肥六中高一分班方案合肥六中是一所优秀的中学,为了更好地适应教育改革的发展,学校在今年实行了高一分班方案。
本篇文章将为您详细介绍该方案的实施原则、方法、流程以及注意事项。
一、分班方案的原则1. 公平公正:分班过程将严格遵守公平公正的原则,确保每位学生都有平等的机会进入各自适合的班级。
2. 综合评价:分班依据学生的综合评价成绩,包括学业成绩、品德表现、特长能力等多方面因素。
二、分班方法1. 依据中考成绩:中考成绩是分班的重要依据之一,但并非唯一标准。
2. 参考平时表现:学生的品德表现、特长能力等平时表现也会在分班过程中起到一定的作用。
3. 综合评价打分:学校老师、家长、同学等人群会对每位学生进行综合评价打分,以进一步确保分班的公平性。
三、分班流程1. 学生报名:学生根据学校通知,携带相关材料到指定地点报名。
2. 成绩统计:学校对所有学生的中考成绩和综合评价打分进行统计,形成初步的分班名单。
3. 班级公示:分班名单将在学校显眼位置进行公示,接受师生和家长的监督。
4. 确认和调整:在公示期间,如有异议,可向学校提出,学校会根据情况进行调整和确认。
四、注意事项1. 提前了解政策:学生和家长应提前了解高中的招生政策和分班方案,以便做好相应的准备。
2. 准备相关材料:按照学校要求,准备好报名所需的材料,如成绩单、奖状等。
3. 关注公示结果:分班名单公示后,如对结果有异议,应在公示期间提出,过期不予处理。
4. 适应新环境:进入新班级后,学生应尽快适应新的学习环境,与新同学建立良好的关系,共同迎接新的挑战。
总之,合肥六中的高一分班方案旨在为每位学生提供更加公平、公正、适合其发展的教育环境。
学生和家长应认真了解和遵守该方案,共同为学生的未来发展努力。
无为中学2011年高一年级新生分班情况表请按CtrlF查找特别说明“科技创新特色班”招生按下列条件及办法实行1、招生对象必须参加安徽省初中升学统一考试在被无为中学录取的应届初中毕业生中按中考文化课总分择优录取总分相同的条件下按以下顺序优先录取1科技创新或计算机竞赛获市级以上含市级奖项2数学、外语、理化三科总分3数学、外语、理化成绩突出任何一科成绩满分或接近满分其它科目成绩在120分以上者。
2、无为中Э萍即葱绿厣 嗾猩 苹 墒薪逃 窒麓镎嘉尬 醒У蹦甑恼猩 副辍?高一1 班主任季海荣姓名总分一所在学校备注姓名总分一所在学校备注任俊杰752 无为四中魏莲子736 陡沟中心校李宇杰752 无为三中丁忠昌736 尚礼初中朱佳会750 无为三中张倩慧736 实验初中童曦746 实验初中吴志刚735 尚礼初中张曼745 无为三中王志伟735 洪巷中心校刘姚743 赫店中心校郭豪735 无为三中黄勇743 实验初中伍鸿斌735 无为二中缪慧743 开城中心校孙兆强734 马渡学校叶健742 无为三中赖红艳734 无为三中黄天润741 无为三中陈子睿734 无为三中童旭升741 建国初中祝为734 无为三中张磊741 六洲初中庙军培733 六店初中许冬冬740 太平初中黄俊杰733 昆山中心校赵丽鑫740 建国初中沈静733 关河初中蔡雪740 牛埠中心校傅超豪732 牛埠中心校朱心怡740 无为三中邢卉732 无为二中吴祺740 赫店中心校季晶晶732 石涧中学周文慧739 爱国初中俞敏732 土桥初中陈襄茗739 无为三中郭玲玲732 凤河初中杨明珠739 赫店中心校裴文祥731 无为三中钱卓凡738 无为二中童珊珊731 苏塘初中王凯737 泉塘中心校胡俊鹏731 洪巷中心校李舒曼737 六洲初中许雁730 无为一中张琴737 百胜初中丁文730 关河初中朱景星737 无为三中赵智730 无为二中洪叶737 洪巷中心校黄海729 教子湾初中张鹏飞736 无为四中钱姗姗727 赵坝教学点王涛736 实验初中刘璐723 严桥中心校高一2 班主任喻诗文姓名总分一所在学校备注姓名总分一所在学校备注朱琳729 无为二中叶正月696 城郊中心校戴鑫727 实验初中付婷婷696 三汊河初中王怡726 无为三中任世平695 开城中心校胡万婷725 赫店中心校马志国695 刘渡中心校钱洪玥724 赫店中心校童忠国695 三溪初中贾珍珍724 三汊河初中古亚娟694 刘渡中心校杜恩丰723 无为二中张翔翔691 白茆中心校胡金鑫716 实验初中周虹颖691 百胜初中徐志715 无为四中金春691 无为四中程然715 新沟初中贾俊691 凤河初中洪杨715 鹤毛中心校陈曦炜690 无为一中徐航713 实验初中王颖689 洪巷中心校朱振宇710 六店初中肖昕卓688 无为一中谢飞710 无为三中李亚平687 姚沟中心校陈盼盼708 石涧中心校任莹莹686 实验初中芮婷婷708 雍南初中魏皖川685 忠台教学点闻凯707 姚沟中心校胡心平683 姚沟中心校李方明707 二坝中心校焦阳683 无为二中刘亚705 无为一中黄睿君683 无为一中乐思嘉704 严桥中学夏敏682 无为四中汪振亚703 实验初中章敬波681 黑沙洲初中丁玲702 建国初中周宇擎680 无为二中俞雪卿700 无为二中邢丽君679 塘埂学校周运生700 田桥初中沈国维678 无为三中许京东700 赫店中心校吴传洋677 凤凰桥初中叶磊699 六店初中周安然675 实验初中刘井月699 塘埂学校任雨峰669 无为一中胡欣邦698 二坝中心校高一3 班主任何余江姓名总分一所在学校备注姓名总分一所在学校备注杨曦736 石涧中心校赵晓薇697 无为三中倪苗晨729 白茆中心校朱鑫东696 六店初中周乐723 无为四中张浩696 汤沟中心校张倩720 开城中心校范婷695 实验初中沈倩倩720 黑沙洲初中倪文龙694 新河初中汪浩航719 福路初中田志盼692 湖陇初中赵明719 三溪初中陈鸿洛692 三溪初中孙梦婷719 三汊河初中缪冉691 无为四中倪玥716 实验初中徐雯静691 鼓楼初中周紫凡715 六洲初中梅涛690 华星学校吴毅713 无为三中李慧慧690 黄龙学校赵伟713 开城中心校熊飞689 赫店中心校李超712 泉塘中心校许志鹏688 实验初中胡志峰712 百胜初中陈光天688 无为三中徐文惠711 周闸初中张晓伟687 六店初中汤盼盼709 襄安中学吴丹丹687 三溪初中陈文勇707 昆山中心校赵扬685 无为三中季志林707 福渡中心校陈志豪684 无为三中徐盛705 田桥初中姚磊683 鼓楼初中吴敏慧705 三溪初中胡庆682 鹤毛中心校张说703 湖陇初中刘敏681 无为三中许俊杰703 昆山中心校洪琪680 土桥初中贾若雁703 汤沟中心校范梦迪679 太平初中张敏慧701 开城中心校朱家俊678 响山初中焦傲701 无为三中张婷675 鼓楼初中程鑫699 教子湾初中陈翔宇674 华星学校谢亮699 洪巷中心校张敬丁674 福泉教学点汪强698 刘渡中心校章瑞616 实验初中特长生高一4 班主任周登会姓名总分一所在学校备注姓名总分一所在学校备注许文序728 二坝中心校汪青697 昆山中心校李晨726 无为三中王永胜696 太平初中季梦瑶726 无为三中胡卓升694 无为三中陈晨723 六洲初中邢凤娇694 鹤毛中心校徐仁杰722 赫店中心校陆凌峰694 陡沟中心校周宏伟721 蜀山中心校夏婉莹694 汤沟中心校汪宏立717 周闸初中陆津伟692 建国初中倪荣717 二坝中心校俞天宇692 蜀山中学马艳714 高沟中心校胡雅妮690 无为三中王孝欢714 三汊河初中赵波690 华星学校范宇轩714 开城中心校万志为690 白茆中心校李凡713 实验初中包海军688 鼓楼初中方可711 开城中心校张自路688 姚沟中心校谢金龙711 赫店中心校安文俊687 百胜初中徐文静709 刘渡中心校杨坤彪687 周闸初中陈海生709 无为三中陈雨684 无为三中石可心706 无为三中蒋金桂684 无为二中申君宇705 春晖学校肖强683 实验初中汪开军705 六洲初中王康康683 三汊河初中周若寒704 姚沟中心校赵亚昕681 无为三中曹子轩703 无为三中魏强680 陡沟中心校包文君702 无为四中蒋小丽680 三溪初中吴蓉蓉701 三溪初中钟发晨679 白茆中心校何贝贝701 无为四中蒋璐677 福路初中赵琴琴701 赫店中心校沙飞宇676 刘渡中心校凌晨699 汤沟中心校于苏皖675 无为三中刘娜699 十里中心校何泽平673 实验初中徐仕豪698 赵坝教学点陈雪琴669 凤凰桥初中高一5 班主任胡支云姓名总分一所在学校备注姓名总分一所在学校备注邢晨727 无为三中汪熹696 无为一中钟翔727 洪巷中心校王景阳695 无为三中徐畅726 无为三中潘富城695 洪巷中心校王凡726 无为三中倪旺695 无为二中路巧林721 苏塘初中林霄694 无为三中袁莹莹719 陡沟中学王明694 福渡中心校孙颖717 白茆中心校孙丹云692 六店初中叶鸣颖717 姚沟中心校朱宗琴691 关河初中汪藩715 实验初中未安超691 城区中心校陶宁致714 无为三中陈子凯690 无为一中李润发713 虹桥学校杜刚690 六洲初中叶羽龙711 实验初中陈永喜689 响山初中虞涛711 三汊河初中刘春燕688 福渡中心校邾泽鑫710 十里中心校李洁馨688 无为三中余晨阳709 无为三中肖耀坤688 无为三中俞涵708 实验初中卢瑞686 泉塘中心校乐巧云707 鼓楼初中周婷686 无为四中阳雨707 鹤毛中心校汪宇683 三溪初中朱娟705 洪巷中心校陈麒682 实验初中赵勇705 实验初中古金羲682 五洲初中汤广涛703 无为三中周海阳681 无为三中古阿敏703 刘渡中心校孙明珠681 土桥初中刘琦702 赫店中心校曹芮677 六店初中艾静701 实验初中杨振675 实验初中安璐700 泉塘中心校石明辉671 仓头职中袁乘波699 刘渡中心校王燕玲671 水楼学校古静698 刘渡中心校王亚鹏670 无为三中尤文静697 无为三中丁苗苗670 三溪初中高一6 班主任张爱萍姓名总分一所在学校备注姓名总分一所在学校备注朱旭阳728 无为三中魏玉强697 蜀山中心校汤冉727 新沟初中王海696 实验初中夏雪726 实验初中王彤695 泉塘中心校张太发723 赫店中心校张启岚695 蜀山中心校缪荣成721 赫店中心校后玲693 姚沟中心校张邢721 牛埠中心校刘恋怡693 石涧中心校谢叶松717 福渡中心校潘子宵691 土桥初中徐茂林717 梅楼学校黄婷婷691 高沟中心校徐超716 鹤毛中心校伍杰691 关河初中凌艳芳714 六洲初中王学成691 六店初中蒋峰714 城区中心校束苗苗690 凤凰桥初中倪平711 石涧中学徐仪佳689 无为三中吴琦711 泉塘中心校夏露689 无为三中徐晶晶711 无为三中杨柳687 无为二中卢欣昕711 无为二中刘文琳686 赫店中心校李明709 无为二中胡敏686 教子湾初中张峰708 新沟初中周涛685 无为四中安昕706 泉塘中心校陈仁杰682 水楼学校汪晨705 新沟初中甘文静682 虹桥学校谢洋洋704 十里中心校沙月681 刘渡中心校李安然702 石涧中学方乐681 无为二中苏晶晶702 牛埠中心校彭程681 高沟中心校王明君702 泉塘中心校伍政679 金鸡学校骆青雨701 茶场教学点胡建宇679 无为四中胡晓冰700 三汊河初中叶紫橙678 无为一中姜梦祥699 三溪初中况晓壮675 凤凰桥初中马益699 昆山中心校邓家兰674 无为三中汪自强698 春晖学校舒月668 五洲初中高一7 班主任朱玉芳姓名总分一所在学校备注姓名总分一所在学校备注王雨辰736 开城中心校蒋军697 汤沟中心校徐宏宇729 实验初中余菲697 无为三中周超726 湖陇初中宣金涛694 五洲初中侯宁722 苏塘初中汤婷694 塘埂学校任勤慧720 严桥中心校丁慧慧693 苏塘初中胡磊719 刘渡中心校吴文静693 十里中心校谢祥生719 赫店中心校乔成珊693 马渡学校张旭东718 尚礼初中程北京693 昆山中心校谢亮714 三溪初中钱晨690 无为三中李晓梧713 无为三中孙杰690 六店初中谢凤琴713 赫店中心校倪萍690 白茆中心校骆新月713 二坝中心校吴宇峰689 陡沟中心校崔亮亮712 汤沟中心校陈政689 无为三中袁月711 无为四中李皓月689 无为四中陈悦708 湖陇初中胡伟鹏687 赫店中心校邢运707 鹤毛中心校裴浩然687 无为一中朱汉奇707 无为四中谢美琴685 湖陇初中朱成之706 泉塘中心校汤蓉685 姚沟中心校王舒705 无为一中黄金鑫682 无为三中朱一凡704 陡沟中心校高欢682 蜀山中心校姚静703 三汊河初中潘邵强681 无为三中范超703 福渡中心校赖露681 高沟中心校叶伟702 高沟中心校陈倩云679 无为三中蒋颖700 城区中心校姚学雯678 新沟初中胡图蓝700 无为三中孙宇琼677 石涧中心校龚超698 马渡学校汤翔宇675 城区中心校周舟698 无为三中季宇航674 无为三中永悦怡698 无为三中孙丹丹667 马渡学校高一8 班主任丁福全姓名总分一所在学校备注姓名总分一所在学校备注黄小卉729 六店初中伍元胜696 百胜初中仰小蕾729 教子湾初中鲁健生696 赵坝教学点王海724 洪巷中心校冯梅695 无为一中张雪梅724 三汊河初中林子行695 雍南初中任梅菁721 严桥中心校潘玲玲693 黄龙学校何佳佳720 赫店中心校罗乾宇693 教子湾初中陈伟718 陡沟中心校未朝春692 十里中心校刘莹715 六洲初中张超692 红庙中心校钱苹715 赫店中心校姜姗姗691 高沟中心校周鹏713 无为三中阮士友690 刘渡中心校许文彬713 三溪初中王烽690 汤沟中心校仰甜甜712 爱国初中李守原688 襄安中学李竹君711 二坝中心校裴琦688 爱国初中范洁琼710 白茆中心校张凤687 鹤毛中心校钟云岳709 泉塘中心校钱康靖687 羊山学校宋琪708 春晖学校姚华686 三汊河初中赖姗姗707 田桥初中徐坤684 春晖学校李珊705 太平初中徐超684 无为四中倪雪垠705 无为三中陈花勇682 泥汊中心校汪磊703 牛埠中心校梁珊682 教子湾初中刘纯703 无为四中王庆681 新沟初中钱磊703 无为三中刘明杰681 无为三中倪梦婷702 周闸初中季剑寒679 实验初中王骏栋701 无为三中丁烨琦677 实验初中倪坤700 白茆中心校叶光杰675 襄安中心校任俊财699 严桥中心校李耀东675 梅楼学校范德宝698 昆山中心校童春祥672 苏塘初中陈影698 无为四中汪超670 实验初中高一9 班主任范小勇姓名总分一所在学校备注姓名总分一所在学校备注鲁子燕727 湖陇初中王雪698 二坝中心校骆文斌726 城区中心校赵文涛697 赫店中心校杨晨725 无为三中李敏雪696 福渡中心校张慧娟724 无为三中万飞695 牛埠中心校蒋年子722 三汊河初中范海涛693 三溪初中盛美花721 鹤毛中心校翟娟娟693 襄安中心校陶玉刚717 梅楼学校李书生693 红庙中心校李睿睿717 无为一中周梦婷692 雍南初中丁山东715 无为四中汪陈690 汤沟中心校马诚714 实验初中宣峰690 实验初中张文君714 无为一中钱昊690 开城中心校胡涛711 二坝中心校闻银安689 金鸡学校张磊711 开城中心校李健平689 新河初中孙若琳710 泥汊中心校高黎娜689 新沟初中邾玉香710 周闸初中鲁健687 洪巷中心校周安琪709 实验初中林克露686 二坝中心校张敏706 无为三中徐晨光685 梅楼学校蒋道群705 六洲初中俞盈685 无为三中孙勇705 六洲初中陈亭亭682 严桥中心校丁莉705 开城中心校李佩婷682 爱国初中孙芬芬705 无为三中王欣681 凤河初中黄万鑫702 无为二中施立681 无为二中陶健701 昆山中心校庙云679 高林初中胡登科701 无为二中钱一鸣677 开城中心校丁威海701 严桥中心校徐金凤675 凤凰桥初中袁成涛699 洪巷中心校叶慧玲673 汪田学校钱如诗698 建国初中鲁健672 虹桥学校吴积浩698 无为三中胡竹松670 无为四中高一10 班主任钱扬安姓名总分一所在学校备注姓名总分一所在学校备注朱强728 鼓楼初中徐迎港697 昆山中心校胡圆美725 凤凰桥初中崔晓雪696 三汊河初中王金花723 三汊河初中范晶晶696 无为二中吕圆梦723 虹桥学校张琴695 三汊河初中伍松涛721 无为四中周啸695 无为三中李伟717 爱国初中张晨694 无为四中汪洋洋716 二坝中心校杨涛693 二坝中心校董晴震716 严桥中心校邢翾宇692 福渡中心校倪婷婷715 二坝中心校倪苏宁692 六洲初中古悦715 刘渡中心校韩蕾691 白茆中心校吴鹏飞714 无为三中丁晶晶690 六店初中陈舒舒711 石涧中心校俞静688 黄龙学校姜雯711 无为三中杨晓强688 严桥中心校沈童710 泥汊中心校李芳687 黑沙洲初中章晨阳709 无为四中沙静687 刘渡中心校叶羚羚708 红庙中心校邢冬梅684 牛埠中心校季志诚708 田桥初中何饺?684 关河初中汪哲706 汤沟中心校胡京库683 赫店中心校俞霆705 无为四中郑玥682 白茆中心校钱颖705 建国初中张颖682 蜀山中心校花晓飞704 红庙中心校夏逸凡681 实验初中张艳702 刘渡中心校郭伟城680 实验初中钱耀辉701 红庙中心校何志顺679 太平初中夏可兴701 石涧中心校肖婷679 新沟初中黄涛700 无为四中甘雨677 虹桥学校林文祥699 茶场教学点程齐胜675 三汊河初中黄金军699 无为四中张威672 虹桥学校李向东698 教子湾初中季明泽669 实验初中高一11 班主任王博姓名总分一所在学校备注姓名总分一所在学校备注汪梦玥736 无为三中钱圆升697 开城中心校许文锦730 实验初中郭丹丹697 凤河初中陈梦梦726 洪巷中心校周荣亮696 开城中心校吴冬梅725 汤沟中心校翟帆695 春晖学校阮博采722 无为三中吴梦婷694 凤河初中陈浩722 无为四中丁涛693 刘渡中心校刘骏721 实验初中梅向阳693 无为三中童桐719 无为三中钱程691 开城中心校吴昊718 无为三中潘晨691 黄龙学校何静莲717 牛埠中心校杨洋691 城郊中心校叶冉714 高沟中心校许鹏690 无为三中陶玉谋711 刘渡中心校季京安689 白茆中心校鲁啸天711 高沟中心校王雅萍689 无为一中周巧云710 百胜初中李艳艳686 凤河初中王韬708 无为二中何旭686 姚沟中心校黄磊707 百胜初中徐玉静686 三溪初中张帆707 无为三中钱昆685 百胜初中丁敏707 无为三中丁玲682 尚礼初中袁睿706 无为三中李曦冉682 三溪初中童玉鹏706 建国初中任放勋682 无为三中耿志娟704 三溪初中曹昊680 土桥初中吴思颖703 无为四中郁曲航680 周闸初中陈紫缦702 无为三中潘阿二679 无为四中童海生700 建国初中丁健677 襄安中学宣超700 三溪初中丁慧丽675 关河初中孙梦凡699 无为四中邾志华672 教子湾初中马云699 金鸡学校石国庆670 无为四中赵强698 建国初中苏亮668 汪田学校高一12 班主任余久江姓名总分一所在学校备注姓名总分一所在学校备注李晓光729 忠台教学点周前坤698 爱国初中吴键焜728 无为三中许倩697 洪巷中心校吴昊725 六洲初中王明月696 洪巷中心校吴帆帆721 无为三中季晨695 无为三中刘婷婷720 实验初中鲁雍694 白茆中心校王宇719 无为四中石磊693 实验初中管蓉蓉718 六洲初中侯婷婷693 建国初中石雨平718 凤河初中吴勇693 赵坝教学点俞航717 严桥中学徐靖692 田桥初中周慧玲714 百胜初中丁婧691 无为三中周安顺713 福渡中心校林雨桐690 无为四中章健713 三汊河初中袁兴磊689 刘渡中心校童鑫雯712 开城中心校肖冉689 高沟中心校何雅虹711 牛埠中心校张雨生686 无为三中程威711 无为三中魏蓉蓉686 凤河初中管月叶708 二坝中心校夏倩倩686 百胜初中鲁杰708 开城中心校季金枝685 十里中心校张慧慧707 田桥初中胡诗林684 白茆中心校谢亚莉707 马渡学校赵铭682 雍南初中鲁港成706 赵坝教学点王雨梦682 土桥初中张勇杰704 白茆中心校范庆伟682 城区中心校张景704 无为四中欧阳昭682 鹤毛中心校聂蓉703 姚沟中心校闫淑芬681 苏塘初中徐文凯702 襄安中学汪梦诗678 牛埠中心校张磊700 鹤毛中心校杨敏678 教子湾初中童冉700 赫店中心校王辉674 三汊河初中尤子杏700 无为三中朱津辉674 尚礼初中何文方699 黑沙洲初中邾洪涛485 凤河初中特长生高一13 班主任谢敏烨姓名总分一所在学校备注姓名总分一所在学校备注钱光磊729 实验初中徐梦婷698 .。
高一新生分班时间怎么分班
高一新生一般什幺时候分班呢,怎幺分班呢,新高考实行之后又怎幺分班呢,下面小编为大家分析一下,仅供大家参考。
高一新生怎幺分班一般的高中都是高一按成绩平均分在一班,高二开始分班学生必须在这时候抉择选文科还是理科班.一般情况下高二有走班就是因为高二有选修课本,选修的不同上课的教室就不同。
高中分文、理科是在从高一进入高二开始分科的,2018年初三升高一的学生,是最后一届沿用文理分科形式高考的群体,2019年的高一便会用新的高考制度。
在高中文理分科后,学生编排方式在各个学校的做法是不一样的,但大体方向是会把学生的学习状态作为分班的准则,很难保证高一的同班同学能再在一起。
高一新生一般什幺时候分班对于高一的学生来说,在高一上学前就根据大家的中考成绩分好了班,然后可能在下学期的时候分文理的地区,还会分出文科班和理科班,然后不同的学校有不同的规定,一般会根据每次的月考成绩进行调动。
新高考之后怎幺选科分班高考改革后实施“3+3”高考新方案,统一考试科目为语文、数学、外语,高中学业水平等级性考试科目由考生在历史、政治、物理、地理、生物、化学6门中任选3门(俗称6选3)。
那幺问题就来了,6选3有多达20种组合。
若按照以往统一行政班划分上课的话,不同选考科目的学生,其教学内容和程度要求大大不同。
不仅老师教学难度提升,还容易造成学生层次参差不齐,因此,走班制应运而生了。
学生根据自身需求选课,学校将根据整体学生选科情况,按科目安排课室和。
高一选课分班中的学生学习风格分析在高一年级,学校通常会根据学生的不同学习能力和学习风格将学生分班,以促进学生在适合自己的学习环境中更好地发展。
分班的一项重要依据就是学生的学习风格。
本文将对高一选课分班中学生学习风格的分析进行探讨,并分析不同学习风格对学习成绩的影响。
一、视觉学习风格视觉学习风格的学生喜欢通过看、观察和图像来学习新知识。
他们在课堂上喜欢看老师的讲解、阅读教材,并且擅长将知识转换为图表、图像等形式。
这类学生通常喜欢独立完成学习任务,他们会利用各种可视化的工具来整理和归类学习内容,帮助自己更好地理解和记忆。
二、听觉学习风格听觉学习风格的学生通过聆听和听觉上的感受来学习。
他们在课堂上喜欢倾听老师的解说,通过听讲的方式获取知识。
这类学生记忆力较强,善于通过口头表达来巩固和加深对知识的理解。
他们经常喜欢跟同学进行讨论,通过听取他人的意见和观点来拓宽自己的知识面。
三、动手学习风格动手学习风格的学生喜欢通过实践和动作来学习。
他们在课堂上热衷于实验、操作等能够亲身参与的学习活动。
这类学生喜欢动手制作实物、解决问题,他们通过实际的体验和操作来巩固知识。
他们通常会选择实验室科目或者技术类课程,并能够在实际操作中不断提升自己的技能。
四、逻辑学习风格逻辑学习风格的学生喜欢单独思考和分析问题。
他们在课堂上喜欢进行推理、解决问题,注重逻辑性和思维能力的发展。
这类学生在学习过程中更注重概念的理解和知识之间的联系,他们善于运用逻辑推理进行思考和解决问题。
五、社交学习风格社交学习风格的学生喜欢通过与他人互动和合作学习。
他们在课堂上喜欢与同学进行交流、讨论,并通过集体讨论和合作完成各类学习任务。
这类学生注重人际关系的建立和合作能力的培养,他们善于通过倾听和理解他人的观点来加深对知识的理解。
六、个体学习风格个体学习风格的学生更倾向于独立学习。
他们习惯自主安排学习任务,注重自己的学习进度和学习方式。
这类学生注重个人发展和自主探究,他们通常会选择独立进行学习,通过个人思考和自主学习来提高自己的学习能力。
高一班级编排及分班计划(精品)1. 背景首先我们需要了解该高一班级编排及分班计划的背景。
在高中阶段,班级编排和分班计划对于学生的研究和发展起着重要的作用。
一个好的编排和分班计划能够帮助学生良好地融入班级环境,提高研究效果和班级凝聚力。
2. 班级编排原则以下是我们制定高一班级编排的原则:- 平衡性:尽量平衡班级中学生的研究能力、性格特点和兴趣爱好,避免班级分化。
- 多元性:鼓励班级中学生的多元发展,包括学术、艺术、体育等方面。
- 均衡性:对于特定的班级编排,要保持学生人数的均衡,避免班级过大或过小。
- 师生配比:合理控制班级中的师生比例,保证良好的教学管理和学生关注度。
3. 分班计划根据班级编排原则,我们制定了以下高一分班计划:3.1 学术班这个班级将会由研究成绩优秀、研究能力较强的学生组成。
主要培养学术方面的能力,注重学科知识的深度和广度。
3.2 艺术班这个班级将会由对艺术有兴趣、具备艺术天赋的学生组成。
主要培养学生在音乐、舞蹈、美术等艺术方面的能力。
3.3 体育班这个班级将会由对体育有特别热爱、具备体育才能的学生组成。
主要培养学生在体育运动方面的能力和素质。
3.4 综合班这个班级将会由综合素质较高的学生组成。
注重培养学生的综合素质和社交能力。
4. 实施计划在实施高一班级编排及分班计划时,我们将按照以下步骤进行:1. 收集学生信息:收集学生的研究成绩、兴趣爱好和特长等信息。
2. 制定分班依据:根据学生信息,制定详细的分班依据,包括学术成绩、艺术特长、体育能力等。
3. 制定编排方案:根据分班依据,制定班级编排方案,确保学生在相应的班级中获得合适的培养。
4. 通知学生和家长:将班级编排和分班计划通知学生和家长,让他们了解班级编排的原则和照顾到学生的意向和关注。
5. 监督和调整:在实施过程中,密切监督和关注班级编排的效果,根据实际情况和反馈进行适时调整。
5. 结束语高一班级编排及分班计划的制定是为了更好地满足学生的学习需要和发展要求。
2022年六中高一年级班级设置及分班方案一、分班原则公正、公开、公平二、班级设置设___个理科实验班,___个人大文科实验班,___个平行班。
三、分班办法1、设立___个理科实验班(1)按照中考文化课裸分(从总分中减去体育测试成绩、实验考查分、口试、加分等)成绩从高到低排序,取满为止,若有成绩并列,同时记入;(2)特长生招生中承诺的优惠条件予以兑现;(3)为保持教育的连续性,理科实验班学生不得以出国或升学等理由中断学业,必须完成___年学习任务,同时理科实验班学生的学习压力较大,请学生家长慎重考虑;(4)如有在此范围内的学生,愿意上文科人大实验班或平行班,需在公示___后一日内提出书面申请;(5)理科实验班在高二文理分科时,选学文科的学生参加文科分班序列,空额在平行班中依据成绩替补,若有替补资格的学生不愿进理科实验班,则参加平行班分班。
不再设立A班。
选学理科的学生若排在全年级理科成绩___名以后,不得继续在理科实验班学习,须参加平行班分班;(6)高二文理分科时,理科实验班的班额控制在___人以内。
2、设立___个人大实验班(1)人大实验班是为文科方向的学生提供更好的学___台和更多发展机会;(2)学生自愿选报人大实验班,以学生中考成绩文化课裸分总分排序,分类从高到低,录满为止。
若有成绩并列,同时记入。
人大实验班计划___人;(3)人大实验班按照文科班设置课程。
选择进入人大实验班学习的学生在高一期末文理分科时,原则上不得转入理科,同时在高一期末将根据文理分科的依据对人大实验班学生与其他学习文科的学生一同排序,重新择优进班,不能继续在人大实验班学习的同学与平行班学生一起参加文理分科,进入文科平行班,请学生和家长慎重考虑。
3、其他学生,将严格按照中考成绩的文化课裸分(从总分中减去体育测试成绩、实验考查分、口试、加分等),按“S”型进行均衡分班,各类特长生不单独设班,将落实特长生招生的有关政策。
4、凡已被我校录取的高一新生,一律按要求在规定时间内到学校办理入学手续,对逾期不办理入学手续的,学校将根据新的学籍申报办法予以追究处理,后果自负。
高一选课分班中的学生学业压力分析随着高中学业的深入,高一学生们逐渐将面临更为繁重的学业压力。
在高一选课分班中,考虑到学生的兴趣与能力,学校通常会根据学生的选课结果进行班级的划分。
然而,这一过程不仅仅意味着选修课程的选择,对学生的学业压力也会产生一定影响。
首先,高一选课分班中学生学业压力的产生与选修科目的选择密切相关。
学生在选课时通常会选择自己感兴趣或擅长的科目,希望能够在这些科目中发挥所长。
然而,选修科目的多样性也给学生带来一定的学业挑战。
有些科目可能需要更多的时间和精力进行学习,这就要求学生在其他科目上的学习时间做适当的调整和平衡,从而增加了学业的压力。
其次,高一选课分班中学生学业压力的产生还与班级的划分有关。
学校会根据学生的选课结果将其分配到不同的班级中。
有些学校会将具有共同选课以及相似学业水平的学生编入同一班级,以便更好地组织教学和管理工作。
然而,这也意味着班级内的学生会面临相似的学业压力。
在相对竞争激烈的高一阶段,班级内同学之间的学业竞争也会导致学生之间更加紧张和焦虑,增加了学业压力的产生。
另外,高一选课分班中学生学业压力的产生还与季节性考试有关。
在高一阶段,学校通常会安排一些季节性的考试来评估学生的学习情况。
这些考试不仅会对学生的学业水平进行评估,还会直接影响到学生在选修科目上的分班情况。
因此,学生为了在考试中取得好成绩,不仅需要在普通课程中付出更多的努力,还需要在考试前进行有针对性的复习和备考,这无疑增加了学生的学业压力。
为了应对高一选课分班中的学业压力,学生们应该采取一些有效的策略。
首先,学生们应该合理安排学习时间,充分利用课余时间进行科目的巩固与复习。
其次,学生们可以组织小组学习,相互交流和讨论,共同解决学习中的问题。
此外,学生们还可以积极与老师和家长沟通,寻求适当的指导和帮助。
最重要的是,学生们应该根据自身的兴趣和能力调整心态,保持积极乐观的态度,从而更好地应对学业压力。
总之,高一选课分班中的学生学业压力主要来自选修科目的选择、班级的划分以及季节性考试。
[新分班,,新契机,,新成长]分班后的进新班感受由于教育教学的要求,学校对于高中学生在学习一段时间后进行分班。
对于新分班的学生,班主任在教育和管理方面相对于高一新生有很大的差异。
因为他们在学校进行一段时间的学习后,对学校的学习环境和氛围已经熟悉,但对新的学习内容和学习形式是陌生的。
他们既留恋原班级,又对新班级的一切充满好奇和期待,会以一种观望和对比的心态来迎接班级生活的开始。
他们在心理上的矛盾,势必会影响新的学习和生活,产生一段时间的不适应期。
作为班主任要有所准备,深入了解学生的原有水平和发展需求,积极有效的开展工作,尽快使学生由旁观者转化为主体行动者,融入新的班集体中去。
一、加强师生的双向交流交流是个体存在于社会关系的一种基本需求。
教师和学生、学生和学生之间真心交流意味着彼此接受和相互认同。
学生希望了解班主任的管理方式和管理特点,希望得到新班主任的认可和重视,希望在新的班级有更好的发展。
学生希望了解新任课教师的教学风格,希望在更换教师后尽快的适应,能够在功课上有新的收获。
而对于新的同学,他们希望更快的被了解,被接纳,以便成为大家庭中的一员,相互之间更好的学习交流、活动合作等。
班主任需要了解学生情况开展班级工作,对学生进行个性化的教育和管理。
任课教师需要了解学生的知识和学习水平,以便因材施教,满足不同层次学生的知识需求。
班主任要利用契机向学生展示自己,介绍自己的教学情况,班级管理要求和发展规划,并让学生明确自己的义务和责任。
通过资料展示任课教师的教学实绩,创设机会让学生和任课教师进行面对面的交流,使他们相互熟悉,建立信任。
学生之间的了解方式可以是通过自我介绍,但这种方式可能具有片面性。
要使学生之间有全面的了解,我们可以通过班级的大扫除、黑板报以及班级文化氛围的布置等实践活动让学生共同参与,彼此认识,相互合作,促使学生集体意识的生成。
教师可以通过学生的档案、评语、周记、原班主任的介绍以及平时的观察和学生的谈心来了解学生。