预算部绩效考核办法
- 格式:doc
- 大小:42.50 KB
- 文档页数:10
预算部管理机制及考核办法为合理编制工程造价,规范预、结算工作程序,有效控制项目成本。
必须加大对项目成本核算的跟踪、监控力度,实行项目预算主管为项目预、结算的直接责任人,负责本项目的施工图预算、割算、施工过程中的成本预控、竣工结算的编制和审计工作,做到事前科学、合理的成本目标制订; 事中有效的成本控制;事后准确的成本状况分析、信息反馈,实现三位一体的系统管理过程。
最大限度的降低工程成本,节约投资,从而实现利润最大化,根据公司现状及经营情况,特制定本办法.一、预算人员分工1、为了提高预算人员工作的积极性,改掉以前吃大锅饭的管理体制,实行能者多劳多得的原则,并使新的预算人员尽快成长起来,能够早日独立完成工作,将预算人员根据工作能力分为预算主管、预算员两种级别。
预算主管由公司统一任命,具有独立完成预、决算的编制、审核能力,可负责项目的预算、割算、成本控制、决算审计等工作。
预算员不能独立完成预、决算工作,但也能独立完成某一单项工程预算的,也可协助预算主管工作的.预算员在经过几年的工作历练,如果也能独立完成预、决算工作的也可提拔为预算主管。
2、工作职责(一)、预算主管:2.1能够熟悉掌握国家的法律法规及有关工程造价的管理规定,精通本专业理论知识,熟悉工程图纸,掌握工程预算定额及有关政策规定,正确编制和审核预、决算工作。
2。
2负责施工项目的全过程成本控制,做好工程预算、进度割算、成本预控、结算工作,及时正确办理和完成预(结)算工作。
2。
3经常深入施工现场,了解工程实际情况,对设计变更、现场工程施工方法、更改材料价差、以及施工图预算中的错算、漏算、重算等问题,能及时做好调整方案;为竣工决算做好准备。
2.4对项目进行全过程跟踪、指导现场签证单的会签,并督促项目部随时做好现场签证工作,做到遂发生遂签证,不要等到结算时才补签,杜绝甲方项目负责人及预算人员换人而无人知道签证事由的发生,给公司造成不必要的损失。
2。
5参加图纸会审、设计交底及预(结)算审查会议,发现的有关施工图纸的问题,应及时向技术负责人反映。
中央部门预算绩效目标管理办法
一、适用范围
本办法适用于中央部门实施的预算绩效目标管理。
二、管理原则
(一)坚持实事求是,把握实效,把改革创新作为推动预算绩效目标管理的主要动力。
(二)坚持科学规范,以财政法规和政策为依据,确保预算绩效目标管理的合法性、有效性和科学性。
(三)坚持全面协调,加强与各级政府、部门和单位之间的沟通协调,确保预算绩效目标管理的科学性和可操作性。
(四)坚持完善监督,加强对预算绩效目标实施过程中的监督检查,保证预算绩效目标管理的规范性和有效性。
三、管理内容
(一)制定预算绩效目标,按照财政法规和政策,结合部门职责和实际情况,制定预算绩效目标。
(二)实施预算绩效目标,按照预算绩效目标,建立预算绩效目标实施机制,制定预算绩效目标实施方案,确保预算绩效目标的有效实施。
(三)绩效考核,定期对预算绩效目标实施情况进行考核,及时发现问题,采取有效措施,确保预算绩效目标的有效实现。
四、管理机构
中央财政部门负责预算绩效目标的管理,并组织实施。
五、法律责任
违反本办法规定,擅自变更或。
工程预算部绩效考核方案1. 考核目标工程预算部绩效考核方案的目标是评估员工在预算制定和控制方面的表现,以确保预算的准确性和有效性。
通过这个考核方案,可以激励员工提高工作效率和质量,促进团队合作和持续改进,从而为公司的项目成功提供有力的支持。
2. 考核指标考核指标是根据工程预算部门的工作职责和目标确定的量化标准。
以下列出了一些常见的考核指标:1.预算准确度:评估员工编制的预算与实际支出之间的偏差。
较小的偏差表示较高的准确性。
2.预算执行情况:评估员工对预算执行的监控和控制效果。
较好的执行情况表示能够按计划有效使用预算。
3.预算分析能力:评估员工分析预算变化和优化预算的能力。
较高的分析能力可以为公司节约成本和提高效益。
4.团队合作:评估员工与其他部门合作的效果和团队交流能力。
良好的团队合作可以提高整个公司的协调性和合作效率。
5.问题解决能力:评估员工解决预算相关问题的能力。
快速和准确地解决问题可以保证工程预算的顺利进行。
3. 考核流程考核流程是根据公司的实际情况和需要制定的,以下是一个典型的考核流程:1.目标设定:在每个考核周期开始时,工程预算部门的员工和领导共同确定考核目标和指标。
2.考核周期:根据公司的制度,确定考核周期,例如每月、每季度或每年。
3.数据收集:根据考核指标,员工和领导共同收集相关的数据和证据,如预算报告、结算数据等。
4.绩效评估:根据考核指标和收集的数据,使用评估模型对员工的绩效进行评估,可以采用打分或排名的方式。
5.绩效反馈:将评估结果反馈给员工,与员工进行个别讨论,强调优点和改善的方向。
6.奖惩措施:根据评估结果,提供相应的奖励措施,如工资调整、晋升机会等,或者采取改进措施,如培训、辅导等。
7.考核改进:定期评估和改进考核流程,根据实际情况调整考核指标和流程,以确保考核的公平性和有效性。
4. 绩效考核工具为了方便评估绩效,可以使用一些工具和技术。
以下是一些常用的绩效考核工具:1.绩效评估表:根据考核指标制定的表格,可以对员工的表现进行评分和记录。
预算绩效管理实施办法制度引言预算绩效管理是一种有效的管理方式,它通过将预算与绩效相结合,促进资源的合理配置和有效使用。
为了进一步规范和细化预算绩效管理,制定并实施预算绩效管理实施办法制度是必不可少的。
1. 背景预算绩效管理实施办法制度的制定是为了解决传统预算管理方式存在的问题:缺乏绩效导向、难以评估和监控项目执行情况。
通过实施预算绩效管理,可以实现资源合理配置、绩效考核和项目监控的目标,提高预算使用效益,推动组织整体绩效的提升。
2. 目标制定预算绩效管理实施办法制度的目标是: - 建立科学合理的预算绩效管理制度; - 提高资源利用效率; - 明确绩效考核标准; - 加强项目监控和风险管理。
3. 内容预算绩效管理实施办法制度的具体内容包括以下几个方面:3.1 预算绩效管理体系建立预算绩效管理体系是预算绩效管理的基础。
该体系应包括以下要素: - 绩效目标设定:设定清晰、具体、可衡量的绩效目标,与组织整体目标相一致; - 绩效指标制定:制定科学、合理的绩效指标,用于评估项目执行情况; - 绩效考核方法:确定绩效考核的方法和流程,明确责任与权力的分配; - 绩效评估和监控:进行绩效评估和监控,及时发现问题并采取相应措施。
3.2 预算编制与绩效对接预算编制与绩效对接是实施预算绩效管理的重要环节。
在这一环节中,需要实现以下几个方面的对接: - 预算目标与绩效目标的对接:预算目标与绩效目标应相互匹配,确保预算的合理性和可行性; - 预算资源与绩效目标的对接:预算资源分配应满足绩效目标实现的需求; - 预算计划与绩效目标的对接:预算计划应与绩效目标相一致,确保资源的有效利用。
3.3 预算执行与绩效考核预算执行与绩效考核是实施预算绩效管理的核心环节。
在这一环节中,需要实现以下几个方面的对应: - 预算执行监控:对预算执行情况进行监控和评估,及时掌握项目进展情况;- 绩效考核标准:制定明确的绩效考核标准,对项目执行过程和结果进行综合评估; - 绩效考核流程:明确绩效考核的流程,确保考核的公平、公正和公开。
预算部考核管理制度第一章总则第一条为规范预算部考核工作,提高工作效率和管理水平,制定本制度。
第二条本制度适用于预算部全体员工,应当遵守并执行。
第三条预算部考核管理制度是预算部绩效管理体系的一个重要组成部分,旨在通过科学、公正、公开的考核方式,促进预算部全体员工的工作积极性和创造性,实现预算部工作目标。
第四条预算部考核管理制度的基本原则是坚持公平、公正、客观、科学、合理的原则,保证员工的参与性和公开性。
第五条预算部考核管理制度的实施应当根据预算部的工作特点和实际情况灵活运用,同时结合员工的工作表现和绩效水平,以实现全面考核、全员参与、激励激励、褒奖惩处。
第六条预算部考核管理制度的具体内容包括:绩效评价、绩效考核、绩效奖惩、绩效监督和绩效管理等方面。
第七条预算部应当建立绩效管理的规章制度,明确绩效考核的指导思想、原则、程序、方法和要求,确保绩效考核工作的公开、公正、公平。
第二章绩效评价第八条预算部应当根据各岗位的工作要求和具体工作任务,确定相应的绩效评价指标和考核标准,指导员工开展工作。
第九条绩效评价指标应当遵循科学、量化、可操作性原则,确保指标的准确、全面和真实,以实现公平的绩效考核。
第十条预算部应当建立绩效评价的内外部评价机制,利用自评、上级评、下级评、同事评、客户评等多方评价,全面了解员工的工作表现。
第十一条预算部应当建立员工绩效档案,详细记录员工的工作表现、个人素质、专业技能、工作态度等综合评价信息,并定期进行更新和核查。
第十二条预算部应当定期组织员工进行自评、部门评、上级评等评价,并将评价结果作为绩效考核的重要依据。
第三章绩效考核第十三条预算部应当按照绩效评价结果,采取多样性的绩效考核手段,包括个人考核、团队考核、绩效考核等,确保绩效考核的公正和客观。
第十四条预算部应当定期组织员工进行绩效考核, 并将考核结果充分评估员工的工作表现和绩效水平。
第十五条预算部应当建立绩效考核结果反馈机制,及时向员工反馈考核结果,并就员工工作表现进行指导和改进。
预算部绩效考核方案1. 背景与目的为了提高预算部门的工作效率和水平,同时激发员工的工作积极性,制定一套科学合理的绩效考核方案是非常必要的。
本文档旨在详细阐述预算部绩效考核方案的制定原则、考核指标、权重分配、评分标准,以期实现全员绩效管理体系的建立和规范。
2. 考核原则•公平公正:考核应公平公正,对所有员工一视同仁,非主观主义。
•系统导向:考核应与公司整体目标和预算部门目标相一致,注重协同效果。
•客观量化:考核指标应具备客观性和量化性,以便进行公正评估。
•激励导向:考核结果与薪酬激励、晋升和培训机会等有效挂钩,激励员工全面提升绩效。
3. 考核指标和权重分配3.1 考核指标•预算准确性:根据实际执行情况与预算的偏差程度进行评估。
•预算编制效率:衡量预算部门的编制速度、质量和准确性。
•预算执行情况:考察预算部门在执行过程中是否合理控制成本,是否及时调整预算。
•业务配合度:考核预算部门与其他部门的沟通和协作情况,评估配合度。
•创新能力:评估员工在预算工作中的创新思维、解决问题的能力。
3.2 权重分配考核指标权重(%)预算准确性30预算编制效率20预算执行情况20业务配合度15创新能力154. 评分标准4.1 预算准确性•优秀:准确度在0-2%之间;•良好:准确度在2-5%之间;•合格:准确度在5-8%之间;•需改进:准确度在8-10%之间;•不合格:准确度超过10%。
4.2 预算编制效率•优秀:能按时完成预算编制工作,质量高,准确度高;•良好:能按时完成预算编制工作,质量尚可,准确度较高;•合格:能按时完成预算编制工作,质量中等,准确度一般;•需改进:预算编制工作存在延迟,质量有待提高,准确度不高;•不合格:预算编制工作严重延迟,质量低,准确度较低。
4.3 预算执行情况•优秀:预算执行与实际情况基本一致,及时调整预算;•良好:预算执行与实际情况较为一致,有时需调整预算;•合格:预算执行与实际情况基本符合预期,适当调整预算;•需改进:预算执行与实际情况存在差异,需较大范围调整预算;•不合格:预算执行与实际情况严重不符,规避责任。
预算绩效管理工作考核暂行办法第一章总则第一条为推动和引导我市全面实施预算绩效管理各项工作落实,切实提高财政资金使用效益,根据《中共XX市委XX市人民政府关于印发〈XX市全面实施预算绩效管理实施办法〉的通知》(X发〔xxxx)X号)等规定,制定本办法。
第二条本办法的考核对象是市级一级预算部门和县市区财政部门(以下简称“各地各部门")。
第三条预算绩效管理工作实行年度考核。
考核工作由XX市预算绩效管理工作领导小组办公室组织实施。
第二章考核内容第四条预算绩效管理考核主要从基础工作、事前绩效评估管理、绩效目标管理、绩效运行监控管理、绩效评价管理、评价结果应用、绩效信息公开等方面,对各地各部门预算绩效管理工作的内容和质量等情况进行考核。
(一)基础工作。
各地各部门对预算绩效管理工作的重视程度,是否树立“花钱必问效,无效必问责"的理念,贯彻落实中央、省、市关于全面实施预算绩效管理有关工作要求情况,建立健全预算绩效管理工作机制和管理制度情况。
预算绩效管理工作职能部门和职责分工落实情况;部门主要负责人重视程度,是否将其作为单位重要的日常性工作来抓。
各地各部门建立本地区本部门分行业分领域分层级的核心绩效指标和标准体系及动态调整情况。
(二)事前绩效评估管理。
各地各部门对新增财政重大政策、项目开展事前绩效评估及应用情况。
(三)绩效目标管理。
包括项目支出绩效目标管理情况;部门整体支出绩效目标管理情况。
各地各部门根据年度预算编制及预算绩效管理相关要求,在编制部门预算时,同步申报绩效目标及相关内容工作开展情况。
绩效目标是否清晰明确、依据充分,符合法律法规和国家相关规定。
绩效指标是否细化和量化到三级绩效指标,且能清晰反映项目绩效实现程度等。
预算批复下达后,绩效目标信息是否随同预算批复下达到所属预算单位。
(四)绩效运行监控管理。
包括项目支出绩效运行监控情况;部门整体支出绩效运行监控情况。
各地各部门建立绩效运行监控制度,对预算执行进度和绩效目标实现程度进行有效运行监控情况。
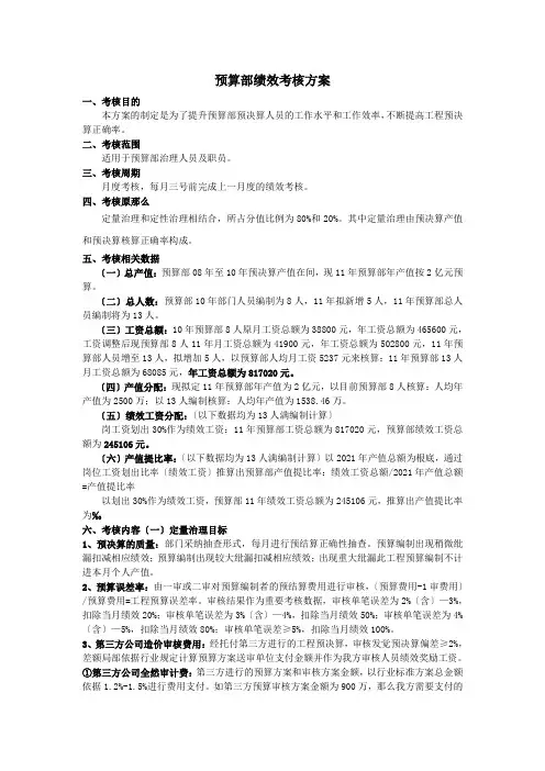
预算部绩效考核方案一、考核目的本方案的制定是为了提升预算部预决算人员的工作水平和工作效率,不断提高工程预决算正确率。
二、考核范围适用于预算部治理人员及职员。
三、考核周期月度考核,每月三号前完成上一月度的绩效考核。
四、考核原那么定量治理和定性治理相结合,所占分值比例为80%和20%。
其中定量治理由预决算产值和预决算核算正确率构成。
五、考核相关数据〔一〕总产值:预算部08年至10年预决算产值在间,现11年预算部年产值按2亿元预算。
〔二〕总人数:预算部10年部门人员编制为8人,11年拟新增5人,11年预算部总人员编制将为13人。
〔三〕工资总额:10年预算部8人原月工资总额为38800元,年工资总额为465600元,工资调整后现预算部8人11年月工资总额为41900元,年工资总额为502800元,11年预算部人员增至13人,拟增加5人,以预算部人均月工资5237元来核算:11年预算部13人月工资总额为68085元,年工资总额为817020元。
〔四〕产值分配:现拟定11年预算部年产值为2亿元,以目前预算部8人核算:人均年产值为2500万;以13人编制核算:人均年产值为1538.46万。
〔五〕绩效工资分配:〔以下数据均为13人满编制计算〕岗工资划出30%作为绩效工资:11年预算部工资总额为817020元,预算部绩效工资总额为245106元。
〔六〕产值提比率:〔以下数据均为13人满编制计算〕以2021年产值总额为根底,通过岗位工资划出比率〔绩效工资〕推算出预算部产值提比率:绩效工资总额/2021年产值总额=产值提比率以划出30%作为绩效工资,预算部11年绩效工资总额为245106元,推算出产值提比率为‰六、考核内容〔一〕定量治理目标1、预决算的质量:部门采纳抽查形式,每月进行预结算正确性抽查。
预算编制出现稍微纰漏扣减相应绩效;预算编制出现较大纰漏扣减相应绩效;出现重大纰漏此工程预算编制不计进本月个人产值。
2、预算误差率:由一审或二审对预算编制者的预结算费用进行审核,〔预算费用-1审费用〕/预算费用=工程预算误差率。
预算考核办法及实施细则一、背景介绍预算考核是指通过一定的方法和程序对预算执行情况进行评估和检查,以确保预算的合理性、公平性和有效性。
预算考核办法及实施细则的制定,旨在规范预算考核工作,提高预算管理水平,促进财政资源的合理配置和使用。
二、预算考核的目的和意义1. 目的:- 确保预算的合理性:通过考核,评估预算的科学性和合理性,保证预算编制的基础和依据的准确性。
- 促进预算的公平性:通过考核,评估预算执行过程中是否存在不公平现象,确保资源的公平分配。
- 提高预算的有效性:通过考核,评估预算的执行情况,发现问题并及时调整,以保证预算的有效实施。
2. 意义:- 为决策提供参考:预算考核结果可以为决策者提供科学依据,匡助他们制定合理的预算政策和措施。
- 促进资源优化配置:通过考核,可以发现资源使用中的浪费和不合理现象,促进资源的优化配置。
- 提高预算执行效率:通过考核,可以发现预算执行中的问题和短板,及时进行调整和改进,提高预算执行效率。
三、预算考核的内容和方法1. 预算考核内容:- 预算收入考核:评估预算收入的实际情况,包括收入的来源、金额和时间等。
- 预算支出考核:评估预算支出的实际情况,包括支出的项目、金额和执行情况等。
- 预算绩效考核:评估预算执行的效果和绩效,包括经济效益、社会效益和环境效益等方面的考核。
2. 预算考核方法:- 定性考核:通过对预算执行情况进行描述和评估,如制定一些指标和标准,对预算执行情况进行评价。
- 定量考核:通过对预算执行情况进行数据统计和分析,如制定一些指标和标准,对预算执行情况进行量化评价。
- 对照考核:通过对不同地区、不同部门或者不同时间段的预算执行情况进行对照,找出问题和不足之处。
四、预算考核的程序和责任1. 预算考核程序:- 制定考核计划:根据预算编制的要求和目标,制定预算考核的计划,包括考核的内容、方法和时间等。
- 采集数据和信息:采集与预算执行相关的数据和信息,包括预算编制依据、执行情况和绩效评估等。
预算考核办法及实施细则一、背景介绍预算考核是指对组织机构在一定时期内实施预算的结果进行评估和分析,以确定预算执行情况是否符合预期目标,并为未来的预算制定提供参考依据。
为了确保预算的科学性、合理性和有效性,制定预算考核办法及实施细则是必要的。
二、预算考核目的1. 评估预算执行情况:通过对预算执行情况的考核,评估组织机构在预算执行过程中的绩效,包括预算收入、预算支出和预算绩效等方面的情况。
2. 发现问题和改进措施:通过预算考核,及时发现预算执行中存在的问题,并提出改进措施,以提高预算执行的效率和质量。
3. 提供决策依据:通过对预算执行情况的考核,为决策者提供参考依据,以便制定更加科学和合理的预算。
三、预算考核内容1. 预算收入考核:a. 收入目标完成情况:评估组织机构在预算期内实际收入是否达到预算目标。
b. 收入结构合理性:分析组织机构各项收入的构成比例,评估收入结构的合理性。
c. 收入执行情况:评估组织机构在收入征收和收入使用方面的执行情况。
2. 预算支出考核:a. 支出目标完成情况:评估组织机构在预算期内实际支出是否达到预算目标。
b. 支出结构合理性:分析组织机构各项支出的构成比例,评估支出结构的合理性。
c. 支出执行情况:评估组织机构在支出安排和支出使用方面的执行情况。
3. 预算绩效考核:a. 绩效目标完成情况:评估组织机构在预算期内实际绩效是否达到预算目标。
b. 绩效评估指标:确定评估组织机构绩效的指标体系,包括效益指标、财务指标和服务指标等。
四、预算考核指标和评估方法1. 预算收入考核指标:a. 收入增长率:比较预算期内实际收入与上一预算期实际收入的增长率。
b. 收入结构比例:比较预算期内各项收入在总收入中的比例。
c. 收入征收率:比较预算期内实际收入与应收入的比例。
2. 预算支出考核指标:a. 支出增长率:比较预算期内实际支出与上一预算期实际支出的增长率。
b. 支出结构比例:比较预算期内各项支出在总支出中的比例。
医院全面预算管理绩效考核办法第一章总则第一条为进一步加强医院全面预算管理,建立科学、规范的工作考核机制,根据《预算法》和国家卫生健康委《预算管理工作考核办法》等法规办法,结合医院工作实际,制定本办法。
第二条本办法所称全面预算绩效考核是指围绕全面预算的编制、执行、调整等环节所进行的管理工作考核。
第三条本办法考核对象是医院各预算编报部门。
第四条全面预算绩效管理考核遵循严格程序、量化标准、重点突出、激励示范的原则。
第二章组织机构与职责第五条收入的确认建立健全目标明确、共同参与、职责清晰、分工负责的全面预算管理工作考核机制第六条预算管理委员会委托预算管理办公室负责全面预算管理绩效考核,主要职责包括:(1)制订考核办法。
(2)组织考核工作。
(3)公开考核结果。
(4)评价和运用考核结果。
第七条预算编报部门主要职责:(1)配合预算管理办公室完成考核工作。
(2)组织本科室全面预算管理工作考核。
(3)公开考核结果。
第八条全面预算管理绩效考核工作重大事项集体决策。
第三章考核内容第九条全面预算管理工作考核主要分为基础工作考核、日常工作考核和工作创新考核。
第十条基础工作考核主要包括:(1)报送时效情况,主要是指在规定时间内完成相关材料报送情况。
(2)报送质量情况,主要是指报送材料形式规范,签字齐全,内容完整、真实、准确等情况。
第十一条日常工作考核主要包括:(1)预算编报管理情况,主要是指预算编报按照医院年度事业发展规划和科室发展目标,符合医院预算管理程序、原则和要求,立项科学、论证充分等。
(2)预算执行管理情况,主要是指按要求编报用款计划,考核执行进度、预算调整、预算执行符合率等情况。
(3)其他预算管理相关工作,主要是指配合预算管理办公室完成国家卫生健康委布置的其他预算管理相关工作以及预算管理联络员设置情况。
第十二条工作创新考核主要包括:(1)积极参与全面预算管理改革情况,主要是指参与滚动预算管理、全面预算管理等预算管理改革相关工作时创新工作方法、工作手段、工作制度和工作措施等情况。
预算考核办法及实施细则第一章总则第一条为促进预算管理、保障预算有效执行,实现公司各项经营目标,参照公司财务预算管理的指导意见及公司预算管理办法修订相关规定,结合工作实际,特制定本办法;第二条本办法适用于公司预算指标考核;第三条本办法的考核对象为公司各部门;第四条预算考核遵循以下基本原则:客观公正、突出重点,指标考核、绩效挂钩;第二章预算考核的程序第八条公司预算考核分为季度考核和年度考核;季度考核主要针对预算的日常管理进行考核,年度考核主要针对预算执行情况进行考核;第五条预算管理办公室每季度末20日内进行季度考核;每年度终了30日内进行年度考核,并将考核结果报公司预算管理委员会审核;第六条预算管理委员会对考核结果的客观性、公正性、合理性进行复核,并进行审批;第七条预算管理办公室将批准后的季度考核结果报企业发展部,纳入各部门季末次月的绩效考核;将批准后的年度考核报人力资源部兑现奖惩;第三章考核内容及方式第九条公司预算考核内容包括预算指标考核、预算工作质量考核两个方面;预算指标考核主要评价各部门预算执行情况,重点考核成本费用指标;预算工作质量考核主要评价各部门预算编制、控制和管理水平;第十条季度考核于每季度结束后20个工作日内完成,主要目的是通过信息反馈控制和调节预算执行偏差,确保年度预算的最终实现;部门季度考核包括扣分、加分两项;部门季度考核扣分计算方法如下季度考核指标、扣分标准等详见附表:部门季度考核扣分=Σ部门负责人考核扣分+Σ预算员考核扣分季度考核无扣分者的相对较优部门,综合考虑各部门季度预算执行情况、预算管理及分析情况等因素,评选1-3个先进部门,给部门负责人、预算员加1-2分;第十一条年度考核于年度终了后30个工作日内完成,主要是进行奖惩和为下年度的预算提供依据;年度考核为百分制,采取日常考核与年终考核相结合的方式评分,以得分最高者为优;部门年度考核得分计算方法如下:部门年度预算考核得分=基础得分+年终考核得分=100–各季度扣分+季度考核得分+部门可控预算得分+突出节约事项得分年终考核得分是对部门年度预算执行情况的总体评价,由财务部结合公司年度总预算执行情况进行综合考量;部门可控预算得分按照各部实际执行占可控预算剔除不可控成本费用的比例、及成本费用节约额进行计算;实际执行占可控预算比例达60%以上,按由高到低计分;60%以下属执行偏低不计分;突出节约事项得分是指在预算执行过程中,由非客观因素形成的突出节约贡献、或具有推广意义的先进事项,视部门突出节约事项的具体情况给予加分;第十二条不可控因素作为特殊情况处理不予扣分;遇自然灾害、政策调整等不可抗力因素及其他特殊因素影响预算执行的,各部应书面说明原因,于每季度末报财务部核实确认;第四章预算考核结果第十三条公司预算指标按部门下达,以部门为单位进行考核,预算考核结果作为各部年度工作业绩考核的重要依据;第十四条各部门负责人作为预算管理的第一责任人,对本部门预算考核结果负责;各部门预算员在职责范围内,对本部门预算考核结果承担相应责任;第十五条公司季度预算考核部门负责人和预算人员;年度预算考核部门全体员工;第五章附则第十六条部门可参照本办法并结合实际情况,制定部门内部预算考核指标及评分办法;第十七条本办法由财务部负责解释;第十八条本办法自发布之日起施行;附表1:部门季度预算考核表考核部门:日期:年附表2:部门季度预算考核表附表3:年度预算考核结果汇总表。
预算绩效管理考核暂行办法及政策解读汇编预算绩效管理是指政府通过预算编制、执行、决算等环节,强化绩效管理,促进财政预算的高效、高质、高效地实现,达到提高行政机关职能效能的目的。
为此,各级政府均制定了相应的预算绩效管理考核办法和政策。
一、预算绩效管理的目的和意义预算绩效管理的目的是通过完善预算编制、执行、决算等环节,推动政府工作向绩效导向转变。
具体而言,它可以做到以下几点:1、强化预算编制的信息化管理——为实现财政的高效管理提供支持;2、运用结果驱动的方式——利用实现的绩效来对机关工作进行评估;3、强化预算执行的重视——确保财政预算得到全面、及时、精准地执行;4、加强预算监管和控制——提高财政预算的管理水平和管控能力。
二、预算绩效管理考核的相关政策和制度1、考核标准:各级政府依照自身情况和实际情况,制定相应的考核标准;2、考核对象:主要考核财政预算执行的效果和质量;3、考核周期:一般为年度考核,也可在季度或月度进行定期考核;4、考核方式:采用定量目标与绩效考核相结合的方式,以实现科学、客观、公正地考核;5、考核结果:将考核结果列入政府工作报告,并纳入行政机关工作评估和绩效工资的核算。
三、预算绩效管理的实施1、强化考核责任。
政府应设立专门的考核部门和人员,对预算绩效管理进行全面、有效、合理的考核和监督,并将考核与干部任用、考核、激励、惩罚等衔接起来,形成一套完整、有机、有效的考核制度。
2、建立绩效管理和考核的机制。
政府应制定相关的管理和考核制度,保证各项制度得到贯彻执行,不断完善和创新机制,以实现预算的科学、合理和规范运行。
3、加强绩效信息系统的建设。
政府应加强绩效管理和信息化的建设,建立财政预算绩效信息系统,做到实施效果可见、执行过程可控和评价结果可衡量。
4、优化预算编制和执行。
政府应制定绩效目标,制定财政预算,规划资金使用,提高预算管理的质量和效率;同时,加强绩效监督,提高绩效管理水平,做到科学、合理、规范和透明。
预算绩效考核管理办法一、目的为了提高各部门预算效率,从而更好的提高公司整体预算效率,提高公司内部控制有效性,特制定本方案,拟对各部门预算工作进行考核。
1. 以考核的方式督促各部门提高预算提交的效率与预算的精准度。
2. 作为部门负责人目标管理卡片中的一项指标,对部门负责人绩效成绩产生影响,此项目为固化项目,暂拟权重占月度目标管理项目整体的20%。
二、考核对象本方案适用于公司内各部门负责人月度绩效考核。
三、各部门职责1. 财务部定期催缴、收集预算。
每月初将上月预算与各部门费用实际发生额进行比对后,将浮动率告知各部门负责人,作为计算当月绩效考核评分的依据。
2. 行政部负责对考核指标体系进行设计,并应用考核结果。
四、考核周期确定本办法涉及的预算包含月度预算、年度预算、付款预算三项:1、其中月度预算每月进行一次,部门负责人在每月的25日之前提交次月度预算;2、年度预算为一年一次,部门负责人在每年的10月底之前提交次年度预算。
3、需要申请公司付款的项目,必须提前5日向财务提交付款申请及相关材料。
五、考核指标体系设计(一)考核指标本办法所提中所提的月度预算计入月度目标管理卡,本指标权重占据目标管理项目整体的20%;年度预算的相关考核指标与月度预算考核指标相同。
本项预算考核共由四条具体指标组成,将根据公司实施和管理要求的情况进行调整:1、及时提交预算,此项指标占本考核项目分数的20%;2、预算额与部门实际发生额的误差应在正负15%以内,此项指标占本考核项目分数的40%;3、预算与实际发生的项目数量变更不得超过8项,此项指标占本考核项目分数的30%。
4、需要申请公司付款的项目,必须提前5日向财务提交,否则财务不予付款,经公司领导特批后支付的,累计两次计入计较考核。
此项指标占本考核项目分数的10%。
(二)计算方法以下说明将该预算考核指标以100分为满分计算。
1.对此4项指标进行审查,如其中有1项或以上不符,则直接计以0分(例如:假设该月预算超支15%,则为0分);如均达到要求,则由满分100分开始依照下表依次根据扣减2、3个指标进行计算。
预算执行绩效考核制度5篇绩效管理是企业通过一定的方法和制度确保企业对其子系统(部门,流程,工作团队和员工个人)的绩效成果能够与企业的战略目标保持一致,并促进企业战略目标实现的过程,下面是由我给大家带来的预算执行绩效考核制度5篇,让我们一起来看看!预算执行绩效考核制度篇1第一章总则第一条依据《员工绩效管理制度》制定本办法。
第二条强化员工以责任结果为导向的价值评价体系,不断提高人均效益和增强工厂的整体核心竞争力。
第三条各级管理人员通过绩效管理三个阶段的实施,确保部门工作不漏项,事事有人管,人人都管事,管事凭效果,管人凭考核。
第四条本制度适用于基层专业及管理人员(含部门主管)和车间专业及管理人员(含车间副主任)。
第二章指导思想第五条员工的工作分为本部门工作和跨部门团队工作,没有派出的概念。
第六条考核者要对被考核者进行客观公正的考核,同时必须通过绩效管理帮助下属员工提升绩效成绩。
第三章绩效管理的操作方法第七条员工绩效管理按月进行,并分为三个阶段。
包括绩效目标制定阶段(考核期初)、绩效辅导阶段(考核期中)、考核及沟通阶段(考核期末)。
第八条绩效目标制定阶段由部门负责人(或委托人)与员工共同制定个人绩效承诺(PBC)表。
个人绩效承诺包括该职位考核期应承担的工作任务、达到的目标、措施、完成时间、考核的标准、提供的见证性资料等进行详细列示,作为员工工作受控的具体标准。
第九条个人绩效承诺来源包括:1、来源于为完成部门指标而必须完成的工作任务和措施,体现出该部门或职位对总目标的贡献。
2、来源于员工参与跨部门团队或业务流程最终目标,体现出该职位对跨部门团队目标或流程要求的支持。
3、来源于本职位应负责任。
4、创新性目标或计划。
5、个人绩效改进计划。
第十条个人绩效承诺的制定应符合明确、可测量、可达到、与职位关联和有时限的原则。
第十一条部门内所有员工达到绩效考核规定的工作要求后,应保证部门内所有工作的正常展开,包括:部门KPI 指标的实现、业务流程的运行、部门和个人绩效水平的提高。
预算部绩效考核办法第一章总则第一条为了完善上工申贝(集团)股份有限公司(下称“公司”)的管理职能,加强对全面预算(以下简称“预算”)的内部控制,规范预算编制及调整,严格预算执行与考核,提高预算管理水平和经济效益,根据《中华人民共和国会计法》和《内部会计控制规范——基本规范(试行)》以及其他法律法规的规定,制定本办法。
全面预算是指企业在一定时期内经营、资本、财务等各方面的总体计划,将企业全部经济活动用货币形式表示出来,其最终反映是一整套预计的财务报表和其他附表,主要是用来规划计划期内企业的全部经济活动及其相关财务结果。
全面预算可以按其涉及的业务活动领域分为财务预算和非财务预算。
其中财务预算是关于资金筹措和使用的预算;非财务预算主要是指业务预算,用于预测和规划企业的基本经济行为。
第二条本办法适用于公司及所属境内外各分、子公司(下称“各企业”)。
第三条各企业应当根据国家有关法律法规和本制度,结合本单位有关预算的内部控制规定,建立健全适合本企业业务特点和管理要求的预算内部控制制度,并组织实施。
第四条公司负责人对本企业预算内部控制的建立健全和有效实施负责。
第五条预算日期自公历每年1月1日起,至12月31日止。
第六条预算以人民币为货币计量单位。
第二章岗位分工与授权批准第七条各企业应当建立预算工作岗位责任制,明确相关部门和岗位的职责、权限,确保办理预算工作的不相容岗位相互分离、制约和监督。
各企业预算工作不相容岗位一般包括:(一)预算编制(含预算调整)与预算审批;(二)预算审批与预算执行;(三)预算执行与预算考核。
第八条各企业应当配备合格的人员办理预算工作。
经办人员应当具备良好的业务素质和职业道德,熟悉国家有关法律法规和本单位的经营业务、管理要求和工作程序。
第九条各企业董事会或相应权力机构负责审批单位年度预算方案。
第十条总经理(厂长)办公会(各企业经营决策机构)负责制订各企业年度预算方案。
第十一条各企业应当设立预算委员会、预算领导小组等专门机构,该机构由各企业领导和各相关职能部门人员组成。
各企业内部相关职能部门的主要负责人应当参与各企业预算管理工作。
第十二条预算委员会主要工作职责:(一)拟订公司预算方针、目标;(二)制定预算管理的具体措施和办法;(三)组织编制、审议、平衡预算草案并报各企业董事会或相应权力机构审批;(四)组织下达预算;(五)协调、解决预算编制和执行中的问题;(六)考核预算执行情况,督促完成预算目标;(七)向董事会提交公司全面预算、决算工作报告;(八)审查各子公司年度决算报告,提出考核奖惩建议,报董事会或相应权力机构批准。
第十三条公司全面预算实行分级负责制。
公司董事长、总经理对预算全面负责;财务部对损益预算负责;投资发展部对投资预算、房地产存量处置和房地产置换收入负责;运营管理部对生产经营、技改项目、科技新产品开发项目的预算负责,人力资源部(或劳动保障部)对人员、工资列支成本预算负责。
第十四条公司总部内各职能部门具体负责本部门业务预算的编制、执行、控制、分析等工作,并配合预算管理部门做好集团公司总预算的综合平衡、控制、分析、考核等工作。
各企业内部各职能部门应当加强沟通和联系,确保相关业务预算执行情况能够相互印证、相互监督。
第十五条各企业所属基层单位(含具有控制与被控制关系的下属单位)在上级单位预算管理部门的指导下,负责本单位预算的编制、执行、控制和分析工作,并接受上级单位的检查和考核。
所属基层各企业负责人对本企业预算的执行结果负责。
第十六条各企业应当根据《会计法》和国家统一的会计制度的要求进行会计核算,实施会计监督,通过定期编制财务会计报告跟踪、反馈预算执行情况并为预算编制、调整、分析和考核等提供基础依据。
第十七条审批人应当根据预算工作授权批准制度的规定,在授权范围内进行审批,不得超越审批权限。
对预算外支出(项目),应当由预算执行单位逐级向企业权力机构提出书面报告,经审核确认后,上报公司预算委员会审议批准后实施。
经办人应当在职责范围内,按照审批人的批准意见办理预算工作。
对于审批人超越授权范围审批的预算事项,经办人有权拒绝办理,并及时向上级部门报告。
第十八条各企业应当制定预算工作业务流程,明确预算编制、预算执行、预算调整、预算分析与考核等各环节的控制要求,并在各个环节设置相关的记录,确保预算工作全过程得到有效控制。
第三章预算编制第十九条各企业应当根据自身业务特点和工作重心等编制相应的业务预算,并在此基础上编制年度预算方案。
各企业年度预算方案应当符合本单位发展战略、经营目标、投资计划、筹资计划和其他重大决议。
第二十条各企业编制经营预算,应当以上一年度生产经营的实际状况为基础,综合考虑预算期内经济政策变动、市场竞争状况、产品竞争能力等因素对销售、生产、采购等业务可能造成的影响,严格控制经营风险。
第二十一条各企业编制投资预算,应当符合成本效益原则和风险控制要求,在对投资项目进行可行性研究、论证和集体决策的基础上,合理安排投资结构和资金投放量,严格控制投资风险。
第二十二条各企业编制筹资预算,应当以筹资计划和资金需求决策为基础,合理安排筹资规模和筹资结构,审慎选择筹资方式,保持最佳资金成本,严格控制财务风险。
第二十三条各企业编制年度预算,应遵循“上下结合、分级编制、逐级汇总”的原则,主要程序如下:(一)确定预算单位。
每年8月,由预算委员会确定预算期的预算编制单位名单。
(二)下达目标。
应根据公司董事会或相应权力机构的经营策略和发展目标,结合下属各企业发展战略,在对预算期经济形势做出初步预测和决策的基础上,确定预算编制政策,及时提出下一年度各企业预算目标,包括销售目标、成本费用目标、利润目标和现金流量目标等,由预算委员会在每年的9月布置下一年度预算工作时将各目标下达各预算编制单位。
(三)编制上报。
各预算编制单位及下属各企业应按照预算委员会下达的预算目标和政策,结合自身特点以及预测的执行条件,提出本单位预算的具体方案,经各单位经营层充分讨论并经本单位负责人签章确认后,及时上报。
(四)审查平衡。
预算委员会应对各预算编制单位上报的预算方案进行审查、汇总,提出综合平衡的建议。
在审查、平衡过程中,预算委员会应当进行充分协调,对发现的问题提出初步调整的意见,并反馈给有关预算编制单位予以修正并上报。
(五)审议批准。
公司预算管理委员会在对各企业上报的预算(修正)充分讨论并确定各单位目标基础上,经公司执行董事会确认后下达预算目标(建议),各企业需经董事会或相应权力机构进行确认并正式上报;公司预算委员会在各预算编制单位上报预算的基础上,结合公司整体目标,编制出公司年度预算方案,并报公司董事会批准。
各企业本年度预算方案,一般应在上年度12月31日之前编制完毕。
(六)批准执行。
公司年度预算经公司董事会批准后,各预算编制单位即为预算执行单位,由公司逐级组织各预算执行单位执行。
第二十四条预算委员会应当加强对各企业预算执行的指导、监督和服务,对预算编制不及时或编制质量不高的单位,应当及时做出报告。
第二十五条各企业应当根据自身经济业务特点和经济活动规律,区别不同预算项目的性质,确定相应的预算编制方法。
第四章预算执行第二十六条各企业应当建立预算执行责任制度,明确相关部门及人员的责任,定期或不定期地进行检查,实施考核,落实奖惩。
各企业预算执行在各企业负责人领导下,实行分级负责、归口管理。
第二十七条各企业预算一经下达,各预算执行单位必须认真组织实施,将预算指标层层分解,从横向和纵向落实到内部各部门、各企业、各环节和各岗位,形成全方位的预算执行责任体系。
第二十八条各企业应当将年度预算作为预算期内组织、协调各项生产经营活动和管理活动的基本依据,将年度预算细分为季度和月度预算,通过分期预算控制实现年度预算目标。
预算控制要求区分预算内支出和预算外支出,超预算支出除特殊管理内容要求之外,需报经预算执行企业相应的权力机构批准后实施;预算外支出需上报公司预算委员会批准。
第二十九条各企业应当建立预算执行情况内部报告制度,及时掌握预算执行动态及结果。
第三十条预算委员会应当运用财务会计报告和其他会计资料监控预算执行情况,及时向各企业决策机构和各预算执行单位报告或反馈预算执行进度、执行差异及其对各企业预算目标的影响,促进各企业完成预算目标。
第三十一条各企业应当建立预算执行结果质询制度,要求预算执行单位对预算指标与实际结果之间的重大差异进行解释。
第五章预算调整第三十二条各企业正式执行的预算,一般不予调整。
各预算执行单位在执行过程中由于市场环境、经营条件、国家法规政策等发生重大变化,或出现不可抗力重大自然灾害、公共紧急事件等致使预算的编制基础不成立,或者将导致预算执行结果产生重大差异的,经公司批准,可以调整预算。
第三十三条各企业调整预算,应当由预算执行单位逐级向企业权力机构提出书面报告,阐述预算执行的具体情况、客观因素变化情况及其对预算执行造成的影响程度,提出预算的调整报告。
预算委员会应当对预算执行单位提交的预算调整报告进行审核分析,在确定企业年度预算调整方案的基础上,下达预算调整目标(建议),预算调整单位仍需按第二十三条履行相应程序并执行。
第三十四条各企业审批预算调整方案应当符合以下要求:(一)预算调整事项应当符合各企业发展战略和年度生产经营目标;(二)预算调整方案应当客观、可行;(三)预算调整重点应当放在预算执行中出现的重要的、非正常的、不符合常规的关键性差异方面。
对于不符合上述要求的预算调整报告和调整方案,预算管理部门应当予以否决。
第六章预算分析与考核第三十五条各企业应当建立预算执行情况分析制度。
各企业预算管理部门应当定期召开预算执行分析会议,全面掌握预算执行情况,研究、解决预算执行中存在的问题,提出改进措施。
第三十六条各企业应当建立预算执行情况内部审计制度,通过定期或不定期地实施审计监督及时发现和纠正预算执行中存在的问题,维护预算的严肃。
第三十七条各企业应当建立预算执行情况考核制度。
(一)各企业预算管理部门应当定期向各企业权力机构报告预算执行情况,并组织对预算执行单位进行考核。
有条件的企业,也可指定专门机构负责考核工作。
(二)各企业预算执行情况考核,依照预算执行单位上报预算执行报告、预算管理部门审查核实、各企业决策机构批准的程序进行。
各预算执行单位上报的预算执行报告,应经本部门、本单位负责人签章确认。
(三)各企业预算执行情况考核,以单位正式下达的预算方案为标准,以经注册会计师或上级部门审定的年度财务会计报告信息为依据。
实行中期考核的单位,以单位中期预算为标准,以中期财务会计报告为依据。
各企业预算执行情况考核,应当坚持公开、公平、公正的原则,考核结果应有完整的记录。
第三十八条各企业应当建立预算执行情况奖惩制度,奖惩办法应当明确,奖惩措施应当落实。