2015中国脑死亡判定标准
- 格式:pdf
- 大小:1.31 MB
- 文档页数:5
脑死亡的判断标准及意义脑死亡是指大脑完全失去功能且无法恢复的状态。
对于判断标准及意义,我们需要从相关医学知识、伦理道德和法律层面来进行探讨。
一、判断标准:脑死亡的判断标准主要有以下几个方面:1.丧失意识和自主呼吸能力:脑死亡患者丧失意识和自主呼吸能力,无法对外界刺激做出有意识的反应,由于脑干功能衰竭导致自主呼吸停止。
2.无反射:脑死亡患者失去大脑对外界的感知和反应能力,无瞳孔对光反射、角膜反射和咽反射等生理反射。
3.神经系统检查:通常通过神经系统检查来判断是否存在脑死亡的相关特征,如脑电图(EEG)平坦、经颅多普勒超声或者血管造影等等。
二、意义:1.为器官移植提供合法依据:脑死亡的判定意味着个体已经失去大脑功能且无法恢复,符合器官移植的合法依据。
对一个已经确认脑死亡的患者,家属可以选择捐献其器官,拯救其他生命。
2.保障患者利益及尊严:脑死亡的判定可以保障患者利益及尊严。
当个体大脑完全失去功能、不可能再恢复时,将其视为脑死亡,可以作为终止治疗的决策依据,避免对患者进行过度的治疗。
3.法律依据及伦理道德义务:脑死亡的判断标准可以为医疗工作提供法律依据和伦理道德指导。
医生可以根据脑死亡的判断标准做出终止治疗或器官捐献的决策,并遵守相应的伦理道德义务。
三、脑死亡的争议:尽管脑死亡有许多医学上的定义和判断标准,但在一些情况下,脑死亡的判定仍然存在争议。
争议主要有以下几个方面:1.宗教信仰:一些宗教认为,身体器官的完整是人格的一部分,因此将人宣告脑死亡并有意捐献其器官被视为攻击人的完整性。
2.判断标准的统一性:不同国家和地区对脑死亡的判断标准存在差异。
一些国家采用脑电图、神经系统检查等多项检查来确认脑死亡,而其他国家可能只用部分检查项目。
3.对脑死亡定义的认同:一些人可能对将大脑功能完全丧失作为定义脑死亡的标准存在质疑,并希望将心脏停止跳动或者呼吸停止作为脑死亡的标准。
四、伦理道德考量和未来发展:1.合理利用资源:当个体确认为脑死亡后,其大脑功能已完全丧失且不可逆转,对其进行过度治疗是浪费医疗资源和不人道的行为。
论述脑死亡的判断标准-回复脑死亡是指人体大脑无法恢复功能,丧失对外界刺激的感知、控制意识以及维持自身生命活动的能力。
判断一个人是否脑死亡的标准是非常重要的,因为这关系到是否进行器官移植等重大医疗决策。
本文将一步一步回答并论述脑死亡的判断标准。
第一步是确定是否出现致命原因。
脑死亡往往是由严重脑损伤、颅脑胸部外伤、脑缺血/缺氧等造成的。
这些致命原因会导致脑细胞的严重损伤,使得大脑无法正常运作。
因此,首先需要确认患者的原发病因,是否存在致命性的脑损伤。
第二步是排除可逆性诱因。
在确认了致命原因后,需要排除一切可逆的因素,包括药物或中毒、遗传代谢性疾病等。
这些可逆性因素可能会使人看似停止了脑活动,但实际上只是暂时性的。
第三步是进行神经检测。
神经检测是确定脑死亡的重要步骤。
常用的神经检测方法包括脑电图(EEG)、脑干听觉反应(BAER)和简化互补试验(TCD)等。
脑电图能够记录到大脑电活动,如果连续两次检测间隔时间大于24小时,之间没有脑电活动,则可能诊断为脑死亡。
脑干听觉反应测试通过刺激耳廓神经,观察同侧和对侧脑干的反应来评估脑干的功能。
简化互补试验则通过检查颈内动脉和基底动脉的血流状态来判断。
第四步是进行临床测试。
临床测试是为了确认脑干功能是否完全丧失。
包括瞳孔反射、角膜反射、咳嗽反射、眼球水平运动测试等。
如果这些临床测试均为阴性,即无反应,那么可以认为患者已经发生脑死亡。
第五步是鉴定脑功能缺失。
鉴定脑功能缺失是确定脑死亡的最后一步。
这包括意识、认知、记忆、感知以及自主呼吸等功能。
通过观察患者是否有意识和认知功能是否丧失,以及是否存在维持生命的生理反应,如自主呼吸停止等,来确定脑死亡。
通过以上一系列的步骤,诊断脑死亡的标准可以得到满足。
但需要注意的是,不同国家和地区对于脑死亡的诊断标准可能会有所不同。
因此,在具体操作中需要按照当地的法律和规定进行。
总结起来,脑死亡的判断标准包括确定致命原因、排除可逆性诱因、进行神经检测、进行临床测试和鉴定脑功能缺失。
脑死亡的诊断标准脑死亡是指颅内压力增高或颅内血流灌注障碍引起脑干功能不可逆转的丧失,是一种严重的脑部损伤,也是一种临床诊断死亡的标准之一。
脑死亡的诊断标准是非常严格的,需要经过多项临床检查和实验室检测,以确保诊断的准确性和可靠性。
首先,脑死亡的诊断需要排除所有可能干扰的因素,包括镇静药物、低体温、代谢性紊乱等。
在排除这些干扰因素之后,医生需要进行一系列的神经系统检查,以确认脑干功能的丧失。
这些检查包括对瞳孔反射、角膜反射、头部转动试验、咳嗽反射等的观察和测试。
只有在这些功能完全丧失的情况下,才能进一步进行脑死亡的诊断。
其次,脑死亡的诊断还需要进行脑电图(EEG)检测。
脑电图可以记录大脑皮层和脑干的电活动,通过观察脑电图的结果,可以判断大脑功能是否已经完全丧失。
通常情况下,脑死亡患者的脑电图结果会呈现出平坦线或者极低的电活动,这是脑死亡诊断的重要依据之一。
另外,脑死亡的诊断还需要进行脑血流灌注显像(CT或MRI)检测。
这种检测可以观察大脑的血液供应情况,以确定脑部血流是否已经完全中断。
通过这种检测,医生可以更加准确地判断脑死亡的情况,为诊断提供重要的依据。
除了以上的检查和测试,医生还需要进行多次的临床观察和评估,以确认患者的脑干功能是否已经完全丧失。
这些临床观察包括对呼吸、循环、神经反射等多个方面的观察,需要持续一定的时间,以确保诊断的准确性。
总的来说,脑死亡的诊断是一个复杂而严格的过程,需要多个方面的检查和测试,以确保诊断的准确性和可靠性。
只有在排除干扰因素的情况下,经过严格的神经系统检查、脑电图检测和脑血流灌注显像检测,以及多次的临床观察和评估之后,才能最终确认脑死亡的诊断。
这种严格的诊断标准,可以有效地避免误诊,保障患者的权益,也为器官捐献提供了可靠的依据。
我国的脑死亡判定标准一、什么是脑死亡脑死亡是指由于颅脑损伤导致大脑完全丧失功能,不可逆转,且保全脑干功能的一种临床状态。
它是个体永久性失去自主呼吸、意识、意愿、感觉和自主循环能力的状态,也是适宜维持器官移植捐献的状态。
二、我国的脑死亡判定标准我国的脑死亡判定标准由中国卫生部于2004年发布的《关于脑死亡判定与器官获取的技术规范》明确规定。
根据该技术规范,判定脑死亡需要满足以下条件:2.1 适用人群适用人群包括年满2岁到60岁之间,颅脑损伤导致昏迷,临床表现明确无误,经过积极治疗仍无法挽救的患者。
2.2 临床评估临床评估是判定脑死亡的第一步,要求至少由两名经验丰富的医生独立进行,且不能参与器官移植手术的团队成员。
评估时要排除可能干扰判定的因素,如一氧化碳中毒等。
2.3 神经系统检查神经系统检查是判定脑死亡的关键步骤,包括无反射瞳孔、无脑神经活动、无自主呼吸、大脑电图呈现平坦等特征。
神经系统检查至少需要两次,每次间隔6小时以上。
2.4 辅助检查辅助检查主要是通过脑血流灌注显像(CT、MRI等)以及脑功能电生理检查(如多导睡眠脑电图)来确认判定脑死亡的结果。
三、脑死亡判定标准的意义与问题3.1 意义脑死亡判定标准的制定和实施,对于器官移植工作的开展起到了重要作用。
它为器官移植提供了法律依据,保障了器官移植的合法性和安全性,同时也为那些有需要的患者提供了新的生命希望。
3.2 问题然而,脑死亡判定标准也存在一些问题。
首先,标准的制定和实施在不同地区和医院之间存在差异,导致判定结果的不一致性。
其次,对于特殊人群(如新生儿、儿童和老年人)的脑死亡判定标准尚未统一,仍存在争议。
此外,由于相关知识的匮乏和误解,一些患者和家属对脑死亡的概念和判定结果存在误解和拒绝。
四、脑死亡与器官移植脑死亡判定标准的引入,为器官移植提供了可靠的捐献来源。
器官移植是一种挽救生命的重要手段,对于那些器官衰竭的患者来说,是唯一的治疗途径。
简述脑死亡的概念及判断标准
脑死亡是指一个人的大脑完全丧失功能,不可逆转的状态。
在脑死亡发生后,脑干的功能停止,无法维持生命的关键功能,包括呼吸、循环和意识等。
脑死亡是一种严重的神经学疾病,被普遍接受为死亡的标志。
脑死亡的判断标准通常包括以下几个方面:
1. 大脑功能丧失:必须确认患者的大脑已经完全丧失功能,包括意识、认知、感知和自主呼吸等。
2. 原因明确:必须明确脑死亡是由可逆原因(如药物中毒)以外的、不可逆的脑损伤引起的。
常见的原因包括颅脑损伤、脑出血、缺血性脑损伤等。
3. 排除药物影响:必须排除可能影响脑死亡评估的药物或药物代谢产物。
医生通常会进行一段时间的观察,以确保患者没有受到这些物质的干扰。
4. 无反射活动:必须证实脑干没有反射活动,包括无瞳孔对光反射、无眼球运动反应等。
5. 严格的评估程序:脑死亡的评估通常由两个独立的医生进行,他们必须具有相关的专业知识和经验。
评估程序会根据国家或地区的法律和指南进行。
需要强调的是,脑死亡是一种非常严重的状况,通常需要进行仔细的评估和确诊。
这些评估程序的具体细节和标准可能因国家或地区而异,可以咨询当地医疗机构或相关法规了解更多信息。
脑死亡诊断标准脑死亡是指脑干及大脑半球全部功能永久丧失的状态,是一种不可逆转的生物学现象。
对于脑死亡的诊断标准,各国有所不同,但通常都包括以下几个方面的评估:一、神经系统的临床评估。
医生会通过神经系统的临床评估来观察患者的意识状态、瞳孔反射、角膜反射、眼球运动、脑干反射等指标。
这些指标的丧失与脑死亡密切相关,可以帮助医生做出初步判断。
二、脑电图(EEG)检查。
脑电图是一种记录大脑皮层电活动的方法,对于脑死亡的诊断非常重要。
在脑死亡的情况下,脑电图通常会显示出平坦线,即没有任何脑电活动。
这一检查结果可以作为脑死亡的重要依据之一。
三、脑血流扫描。
脑血流扫描是通过注射放射性同位素来观察脑血流情况的一种检查方法。
在脑死亡的情况下,脑血流扫描通常会显示出脑血流完全中断,这也是诊断脑死亡的重要依据之一。
四、临床检查时间。
根据不同国家的法律法规,对于脑死亡的诊断通常需要经过一定的观察期。
在观察期内,医生会进行多次的临床评估、脑电图检查、脑血流扫描等,确保患者的脑死亡状态得到充分确认。
综上所述,脑死亡的诊断标准包括神经系统的临床评估、脑电图检查、脑血流扫描以及临床检查时间等多个方面。
这些评估指标的综合结果将帮助医生做出准确的诊断,为患者的器官捐献和移植提供重要依据。
在进行脑死亡诊断时,医生需要严格按照规定的流程和标准进行评估,确保诊断结果的准确性和可靠性。
同时,对于脑死亡的诊断和确认,也需要家属的理解和配合,医生应当在尊重患者和家属意愿的前提下,进行充分的沟通和解释。
总之,脑死亡诊断标准是一项严肃而复杂的工作,需要医生严谨的态度和专业的知识,也需要社会的关注和支持。
只有通过科学严谨的诊断,才能最大限度地保障患者的权益,为器官移植工作提供可靠的医学基础。
脑死亡诊断标准脑死亡是指由于各种原因导致大脑、脑干和小脑完全不可逆转地丧失功能,是临床上常见的危重病情之一。
对脑死亡的准确诊断对于医学工作者和家属来说都至关重要。
因此,脑死亡的诊断标准显得尤为重要。
本文将介绍脑死亡的诊断标准,以帮助医学工作者和家属更好地了解和识别脑死亡。
首先,脑死亡的诊断需要满足一定的临床标准。
根据世界卫生组织的相关规定,脑死亡的诊断需要满足以下条件,患者处于昏迷状态,排除了各种可能的原因;患者的脑干反射完全消失,包括瞳孔对光反射、角膜反射等;患者需要进行脑电图检查,确认大脑电活动完全消失;同时,还需要进行脑血流灌注显像检查,确认脑血流完全中断。
只有在满足以上所有条件的情况下,才能够做出脑死亡的诊断。
其次,脑死亡的诊断还需要进行一系列的检查和评估。
包括神经系统的各项检查,如脑干反射、脑电图、脑血流灌注显像等;还需要进行一系列的实验室检查,如血液生化指标、动脉血气分析等。
这些检查和评估可以帮助医学工作者更加全面地了解患者的病情,从而做出更加准确的诊断。
最后,脑死亡的诊断需要经过多名资深医学专家的共同评估和确认。
只有在多名专家的共同认可下,才能够做出脑死亡的最终诊断。
这样可以避免个别医生主观判断的偏差,保证诊断的客观性和准确性。
综上所述,脑死亡的诊断标准是非常严格和细致的,需要满足一系列的临床条件和检查评估。
只有通过严格的诊断和确认,才能够做出脑死亡的最终诊断。
希望本文的介绍能够帮助医学工作者和家属更好地了解和识别脑死亡,从而及时采取相应的医疗措施,最大限度地挽救患者的生命。
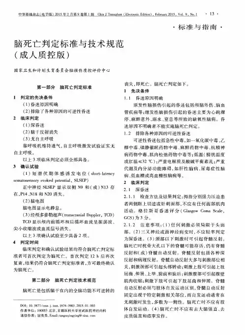
中国成人脑死亡判定标准与操作规范(第二版)第一部分脑死亡判定标准一、判定先决条件(一)昏迷原因明确(二)排除了各种原因的可逆性昏迷二、临床判定标准(一)深昏迷(二)脑干反射消失(三)无自主呼吸依赖呼吸机维持通气,自主呼吸激发试验证实无自主呼吸。
以上三项临床判定标准必须全部符合。
三、确认试验标准(一)脑电图(electroencephalogram,EEG)EEG显示电静息。
(二)短潜伏期体感诱发电位(short-latency somatosensory evoked potential,SLSEP)正中神经SLSEP显示双侧N9和(或)N13存在,P14、N18和N20消失。
(三)经颅多普勒超声(transcranial Doppler,TCD)TCD显示颅内前循环和后循环血流呈振荡波、尖小收缩波或血流信号消失。
以上三项确认试验至少两项符合。
第二部分脑死亡判定操作规范脑死亡指包括脑干在内的全脑功能不可逆转的丧失,即死亡。
一、判定的先决条件(一)昏迷原因明确原发性脑损伤引起的昏迷原因包括颅脑外伤、脑出血和脑梗死等;继发性脑损伤引起的昏迷原因主要为心跳骤停、麻醉意外、溺水和窒息等所致的缺血缺氧性脑病。
对昏迷原因不明确者不能实施脑死亡判定。
(二)排除各种原因的可逆性昏迷可逆性昏迷原因包括急性中毒,如一氧化碳中毒,乙醇中毒;镇静催眠药、抗精神病药、全身麻醉药和肌肉松弛药过量、作用消除时间延长和中毒等;休克;低温(膀胱、直肠、肺动脉内温度≤32℃);严重电解质及酸碱平衡紊乱;严重代谢及内分泌功能障碍,如肝性脑病、肾性脑病、低血糖或高血糖性脑病等。
二、临床判定(一)深昏迷1. 检查方法及结果判定:拇指分别强力按压受检者两侧眶上切迹或针刺面部,面部未出现任何肌肉活动。
格拉斯哥昏迷量表评分(Glasgow comascale,GCS)为2T分(运动=1分,睁眼=1分,语言=T)。
检查结果需反复确认。
2. 注意事项:(1)任何刺激必须局限于头面部。
中国成人脑死亡判断标准与操作规范第二版解读(全文)对脑死亡概念的认可是医学科学的进步,对脑死亡判定标准的接纳是医学行业的进步,对脑死亡判定操作规范的遵循是医学行为约束的进步。
2015年,一项全球调查结果显示:具有脑死亡判定标准与操作规范的国家有70/91个(77%)。
一、背景2013—2014年,国家卫生健康委员会(原国家卫生和计划生育委员会)脑损伤质控评价中心(简称"中心")推出中国《脑死亡判断标准与技术规范(成人、儿童)(中文、英文)》,从此中国有了自己的行业标准。
5年过去了,"中心"的千人专业技术人员培训计划已经覆盖中国大陆31个省、自治区、直辖市,百家示范医院建设遍布中国大陆28个省、自治区、直辖市。
当我们对数百个脑死亡判定病例进行质控分析后,发现有必要对原版《脑死亡判断标准与技术规范》(简称原版《标准与规范》)进行修订与完善。
2018年,中心的专家委员会、技术委员会、咨询委员会几经讨论,推出新版《中国成人脑死亡判定标准与操作规范(第二版)》(简称新版《标准与规范》)。
为了对新版《标准与规范》继续沿用内容和修订完善内容有所了解,作者按照全文顺序进行重点解读。
二、脑死亡判定标准1.临床判定:脑死亡临床判定是确认脑死亡最基本的部分,多数国家(72%)的判定标准一致。
我们的脑死亡质控病例分析显示:深昏迷检查的实施率、完成率和脑死亡判定标准符合率均达到100%,提示该项检查可行、准确、可靠;5项脑干反射检查的总实施率高达97.5%~98.0%,完成率和脑死亡判定符合率达到100%,提示5项脑干反射检查也切实可行,准确可靠;呼吸停止激发试验(apneatesting,AT)的实施率85.3%,虽然完成率仅占49.3%,但符合率达到100%,提示AT的准确性很高,但可行性存在问题。
AT是脑死亡临床判定的最后一个步骤,也是证实脑死亡(呼吸中枢不可逆转损伤)最有力的证据。
中国脑死亡诊断标准诊断标准第一句开宗明义:脑死亡是包含脑干在内的全脑技能丧失的不可逆转的状态。
先决条件包含:昏迷原因明确,排解各种原因的可逆性昏迷。
临床诊断:深昏迷,脑干反射全部消逝,无自主呼吸(靠呼吸机维持,呼吸暂停试验阳性)。
以上必须全部具备。
确认试验,脑电图平直,经颅脑多普勒超声呈脑死亡图型。
体感诱发电位P十四以上波形消逝。
此三项中必须有一项阳性。
脑死亡观察时间:首次确诊后,观察十二小时无变化,方可确认为脑死亡。
补充说明:自主呼吸停止指需要手法或机械维持呼吸。
停止手法或机械呼吸后,低流量供氧3~5分钟或应用常规诱发自主呼吸的方法,自主呼吸仍不能出现;必要条件:1、深昏迷:即病人对外界强刺激物任何反响〔主要是面部不应有任何肌肉活动〕,Glasgow 昏迷量表评分为3分。
药物中毒、低温、内分泌代谢疾病必须除外。
不少冷静安眠药、精神药物、神经肌肉接头阻滞剂都能导致深度昏迷,因此必须做血液、尿中药物浓度的监测。
低于35℃的体温可能为冻伤,也需积极抢救。
甲状腺功能低减、肾上腺皮质功能代减等病都应排解。
心血管原因引起的休克会干扰下丘脑和脑干功能,引起一过性脑功能丧失。
2、脑干反射全部消逝。
脑干反射包含:瞳孔对光反射、角膜反射、头眼反射、眼前庭眼反射〔冰水试验〕、劲睫反射、咽反射、咳嗽反射。
但脊髓反射可以存在:在脑死亡时,由于人工维持呼吸、心跳、血压条件下足以保证脊髓血供,脊髓神经元得以存活。
一般脑死亡发生后1-2天内会出现脊髓休克,闹事脊髓反射全部消逝,在随后1-2周内脊髓反射可不同程度地恢复,出现一些肢体反射,这与脑死亡的诊断并不矛盾,故肌腱反射、腹壁反射以及在颈以下对疼痛刺激的反射可以消逝也可以存在。
脑死亡病人的脊髓反射可消逝、存在或甚至活泼。
因此,肌腱反射消逝或脊髓反射消逝并非诊断脑死亡的必要条件。
3、经标准的呼吸暂停试验确定的无自主呼吸:确诊自主呼吸完全停止时诊断脑死亡的关键辅助检测手段。
但必须排解人过过度换气下自主呼吸被抑制的假象。
中国脑死亡标准的判定
一、意识丧失
患者处于深度昏迷状态,对外界刺激无任何反应,呼叫、光照等均不能引起其任何反应。
二、运动和反射完全消失
患者肌肉松弛,肌张力消失,呈尸僵状态。
去皮质强直表现为上肢屈曲、内收,下肢伸直,去皮质反射阳性。
三、呼吸和循环功能停止
患者呼吸停止,无自主呼吸,呈深昏迷状态,仅靠呼吸机维持呼吸。
心跳停止,呈室性停搏,血压为0。
四、脑干反射消失
瞳孔散大或缩小,对光反射消失;角膜反射消失;吞咽反射消失;瞬目反射消失;跟腱反射消失。
五、脑电图呈静息电位
呈水平线,电静息状态,无脑电波活动。
六、阿托品试验阴性
阿托品注射后,心率无变化。
七、脑血流量停止或明显减少
脑血管造影检查无脑血流量,提示脑死亡。
脑血管多普勒超声检查提示脑血流完全停滞。
此时患者的脑血管系统与血液循环完全隔绝。
如果血流毫无恢复的希望,且已明确导致患者脑死亡的原因不可逆转(例如:脑肿瘤晚期),则此时即可诊断为脑死亡。
但如果病因可逆转(例如:脑梗塞),则需要等待病因治愈之后重新评价是否脑死亡。
对于未满10周岁的儿童,脑死亡的判定需要特别慎重,并需请相关学科专家共同评价。
此外,植物人状态并不等同于脑死亡。
部分植物人是可以恢复的,这需要医生进行详细的检查和评估后确定。
、脑死亡的判断标准:自主呼吸停止;不可逆性深昏迷;脑干神经反射消失;瞳孔扩大或固定;脑电波消失;脑血液循环完全消失。
2、体温每升高1°c,基础代谢率提高13%.3、发热时心率加快,体温每升高1°C,心率约增加18次/分,儿童可增加更快。
4、缺氧的类型:低张性~、血液性~、循环性~、组织性~5、胆汁的作用:乳化脂肪、促进脂肪消化、促进脂肪消化产物的吸收、促进脂溶性维生素(ADEK)的吸收、中和胃酸、促进胆汁自身分泌.6、正常人血清钾浓度:3.5~5.5mmol/L7、典型的DIC分三期:高凝期、消耗性低凝期、继发性纤溶亢进期8、休克的发展过程:微循环缺血性缺氧期、微循环淤血性缺氧期、微循环衰竭期9、休克早起患者的表现:脸色苍白、四肢湿冷、脉搏细弱、尿量减少10、休克患者的补液总量是量需而入,遵循“需多少,补多少"原则。
动态观察静脉充盈度、尿量、脉搏、血压等指标,作为监控输液量多少的依据。
11、心力衰竭:指在各种致病因素的作用下,心脏的收缩和/或舒张功能发生障碍,使心排出量绝对或相对下降,即心泵功能减弱,以致不能满足机体代谢需要的病理生理过程的综合症。
12、心力衰竭的常见诱因:全身感染、酸碱平衡和电解质代谢紊乱、心率失常、妊娠与分娩-13、肝性脑病分四期:前驱期、昏迷前期、昏睡期、昏迷期14、过量输液导致肺水肿的直接机制:短时间输入过量液体,导致肺血容量急剧增加,毛细血管静水压升高,血管内皮间隙增大,通透性增加,血浆渗入肺泡形成肺水肿15、DIC:是由多种致病因素激活机体的凝血系统,导致机体弥漫性微血栓形成,凝血因子大量消耗并继发纤溶亢进,从而引起全身性出血,微循环障碍乃至多器官衰竭的一种临床综合症。
16、心源性休克:心脏泵血功能衰竭,心排出量急剧减少,有效循环血量两下降所引起的休克17、急性肾衰是指各种原因在短时间内引起肾脏泌尿功能急剧障碍,以致机体内环境出现严重紊乱的病理过程临床表现有水中毒、氮质血症、高钾血症、代谢性酸中毒等。
简述判断脑死亡的标准脑死亡是指大脑完全丧失功能,不可逆转且无法恢复的状态。
判断脑死亡的标准通常包括多项医学指标和测试,有多个机构和专业组织发布了相关的指南和标准。
一般来说,判断脑死亡的标准主要有以下几项:1.神经系统功能完全损失:脑死亡的最主要标志是大脑和脑干功能完全损失。
临床上通常会进行神经检查,包括对眼睛、对光反应、面部表情、瞳孔、角膜反射以及脑干反射等进行测试,如果这些神经功能均不存在,可以初步判断为脑死亡。
2.基础病因和排除原因:确定病因是判断脑死亡的重要一环。
通常需要了解发生脑死亡的原因,例如脑损伤、缺血性脑卒中、脑肿瘤等,同时也要排除一些可能导致类似症状的其他原因,例如药物中毒、低温等。
3.确认意识消失时间:确定意识消失的时间是非常重要的。
常见的情况是,一个人在明确时间或事件发生之前有明确的意识体验,然后遭受脑损伤或心脏停搏等严重事件后,意识丧失。
在这种情况下,要确认在意识丧失之后是否经过了一定时间并且无反应。
4.全面临床评估:脑死亡判定通常需要多次观察和检查。
医生会先进行初步的神经系统检查,然后再进行进一步的测试,这些测试通常包括瞳孔反射测试、脑电图(EEG)和脑血管造影等。
这些测试有助于确认病人的神经功能是否完全丧失。
参考内容:1. 《脑死亡的判定和代位性医疗指南》(Guidelines for the Determination of Brain Death and the Use of Neuroimaging in Making the Diagnosis of Brain Death)这是全球较为权威的脑死亡判定指南之一,由International Liaison Committee on Resuscitation(ILCOR)、World Federation of Neurology(WFN)以及其他国际专业组织共同发布的。
该指南详细介绍了脑死亡的相关定义、判断标准以及临床评估等内容。