新生儿复苏气囊操作标准
- 格式:docx
- 大小:7.78 KB
- 文档页数:1
简易复苏气囊操作一、目的维持和增加机体通气量,纠正威胁生命的低氧血症二、适应症危重患者或呼吸衰竭抢救的患者三、禁忌症无四、操作步骤(一)评估1、复苏囊各部件性能是否完好、连接是否正确、接口与氧气连接管是否相符。
2、患者的年龄、体重、病情、意识情况、缺氧程度,口、鼻腔有无分泌物。
3、床边是否有吸氧、吸痰装置。
4、向家长做好解释工作。
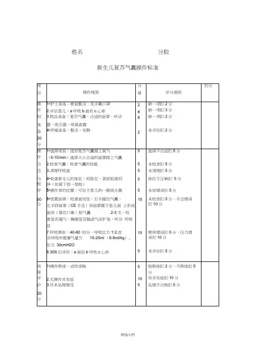
(二)准备1、护士:仪表端庄,衣帽整洁。
2、氧气装置一套,简易复苏囊一套,治疗盘内(弯盘、棉签、纱布)。
(三)操作1、将床放平,置患者去枕仰卧,头后仰;2、清除患者口鼻腔分泌物、异物、取下活动义齿;3、面罩接于复苏囊患者接口,储氧袋连接于球体进气口,氧气接于氧气接头处并调节氧流量(8~10L/min),使储氧袋充盈;4、抢救者站在患者头部后方,仰头提颏法开放气道,保持呼吸道通畅;5、挤压复苏囊的方法:5.1、单手CE手法:单手将面罩紧扣患者口鼻处,操作者一手以CE手法保持气道打开及固定面罩;另一只手规律性挤压球体,将气体送入呼吸道,同时观察胸廓是否隆起;5.2、双手挤压法:对于一些较大的儿童,可能需要双人配合进行加压给氧,具体方法是一抢救者开放气道,另一抢救者两手捏住球体中部,两拇指相对朝内,四指并拢或略分开,两手用力均匀挤压球体。
6、加压给氧同时评估患者的生命体征、面色、氧饱和度及末梢循环变化;7、复苏囊加压给氧有效(患者胸部微有起伏、听诊双肺呼吸音对称、心率迅速回升、面色转为红润、自主呼吸恢复),停止继续加压给氧;如仍无自主呼吸,应尽早建立人工气道,行机械通气;8、协助患者取舒适体位;9、复苏囊终末消毒处于备用状态(根据病情必要时置于患者床头随时备用);10、洗手、记录。
五、指导要点1、复苏囊的检查挤压球体松开后,球体应很快自动恢复弹性;挤压气囊时活瓣应处于良好工作状态;用手掌完全堵住面罩时,挤压球体可看到减压阀向上弹起,如没有,应检查减压阀是否安装正确、有无损坏;将出气口堵住减压阀压住,挤压球体,将会发现球体不易被压下,如果发现球体漏气,应检查各部件有无损坏、漏气、进出气瓣有无损坏。
新生儿复苏囊操作流程如下:
准备工作→取出气囊→检查气囊→设定合适的气囊尺寸→小心移动儿童,使儿童平躺,打开气道→轻拍儿童,大声询问"你听得到吗?",判断儿童是否有知觉→如果无知觉,立即求助并打急救电话→打开简易复苏囊,取出面罩→使用一手抬高儿童的下巴,使头部后仰→用另一手将面罩密封压在儿童口鼻部,保证面罩与面部完全贴合→稳定压紧复苏囊,使囊体充气,观察儿童的胸部是否有起伏→松开压力,让儿童自然呼气→每分钟重复30次人工呼吸→解开儿童衣服,露出胸部→双手叠放在胸骨下1/3处,双臂伸直→直立身体,双手按压使胸骨下压3-4cm,频率每分钟100-120次→按压和松开的比例为1:1→进行2次按压后进行1次人工呼吸→持续进行复苏直到救援人员到达。
复苏气囊和面罩的使用复苏气囊和面罩的使用在清理呼吸道和触觉刺激后,若仍无呼吸或喘息样呼吸或虽有呼吸但心率低于100次/分应马上开始正压给氧。
一.器械进行新生儿复苏时可用自动充气式气囊及麻醉气囊(气流充气式气囊),常用自动充气式气囊。
使用时气囊需与面罩相连接。
(一)自动充气式气囊如图6示,气囊由空气入口、氧气入口、病人侧气体出口、阀门组、储氧器(分为开放式及密闭式,见图7)、安全装置(减压阀,压力30-40mmHg时阀门被顶开,防止高压力进入新生儿肺内)组成。
病人侧气体出口与面罩或气管套管相连、氧气入口接氧气管道、空气入口接储氧器。
可提供三种氧气浓度不接氧气时氧气浓度为21%、接氧气而不接储氧器时氧气浓度为40%、接氧气和储氧器时氧气浓度为92-100%。
对新生儿进行正压供氧时的氧气浓度应达90%以上。
储氧器的作用是保证高浓度的氧气,其接在空气入口上,器内含有高浓度的氧,能防止空气进入囊内与氧气混合,从而保证囊内氧气浓度达90%以上。
密闭式储氧器可使氧气浓度几达100%、开放式储氧器可使氧气浓度达90%。
自动充气式气囊在气囊与病人侧出口之间有一组阀门。
当挤压气囊时阀门张开囊内气体通向病人;病人呼气时,阀门关闭,气囊重新充气。
此时病人呼出的气体不进入囊内,不会再吸入。
由于阀门组的存在,只有在挤压时气囊内的气体才能通向病人。
由于这种气囊供氧不是连续性的,因此不能用于常压供氧。
自动充气式气囊还有一减压阀,当气体的压力超过40cm水柱时阀门被顶开,以防止过高压力挤入新生儿肺脏。
(二)面罩有圆形及解剖学面罩两种,有的在面罩的边缘垫有泡沫橡胶或空气垫圈,可以防止对新生儿面部的损伤。
大小合适的面罩应遮盖下巴尖端、口鼻,但不能盖住眼睛。
二.新生儿正压供氧人工呼吸(一)使用指征①新生儿无呼吸或喘息样呼吸;②心率低于或等于100次/分;③偶尔呼吸正常,心率>100次/分,经常压吸氧后持续紫绀,可能有严重肺部疾病或紫绀型心脏病,可试行正压呼吸。
新生儿复苏
新生儿复苏
(一)评估和观察要点。
1.了解产妇妊娠史、羊水性状。
2.评估新生儿Apgar评分。
(二)操作要点。
1.判断新生儿无自主呼吸,将新生儿置于远红外复苏台上保暖,头轻度向后仰,头部处于“鼻吸气位”。
2.清理呼吸道分泌物,再次判断有无自主呼吸。
3.快速擦干全身,必要时给予刺激(用手拍打或用手指轻弹新生儿足底或摩擦背部)诱发自主呼吸,如新生儿仍无呼吸或喘息样呼吸,给予正压通气。
4.选择适宜面罩扣住口鼻,给予气囊面罩正压通气,按压频率40~60次/min,氧流量5~10L/min,按压与放松气囊的持续时间比为1:2。
5.经30s气囊面罩正压通气后,如心率<60次/min,开始胸外按压,操作者将一手拇指或食指、中指置于新生儿胸骨体下1/3(两乳头连线下方),按压深度为胸廓前后径的1/3;同时进行正压通气,胸外按压与正压呼吸的比例为3∶1(胸外按压90次/min;正压呼吸30次/min)。
6.胸外按压和正压通气30s后应重新评估心率,如心率仍<60次/min,除继续胸外按压外遵医嘱使用肾上腺素。
(三)注意事项。
1.持续气囊面罩正压通气时间较长时可产生胃充气,可插入新生儿胃管,用20ml注射器抽吸胃内容物及气体。
2.早产儿吸入氧浓度应<40%。
3.注意保暖,动作轻柔,复苏后密切监护。
新生儿复苏气囊的使用流程1. 简介新生儿复苏气囊是一种用于孩子呼吸困难或停止呼吸时的紧急救助设备。
本文将介绍新生儿复苏气囊的使用流程,包括准备工作、操作步骤以及注意事项。
2. 准备工作在使用新生儿复苏气囊之前,需要进行以下准备工作:•检查气囊完整性:检查气囊是否完整无损,确保没有任何泄漏。
•准备患儿信息:了解患儿的年龄、体重和病史等相关信息。
•确保环境安静:为了确保操作的顺利进行,保持周围的环境安静。
•准备合适的面罩:根据患儿的年龄选择合适的面罩大小。
3. 操作步骤下面是使用新生儿复苏气囊的基本操作步骤:1.正确位置:将气囊放置在口鼻部位,并确认气囊与患儿面部的贴合度。
2.握持方法:正确握持气囊,将拇指和中指放置于气囊两侧的侧腹部,食指放置在气囊的顶部,无名指和小指放在气囊底部。
3.施压过程:用力但不过分地向气囊施加压力,使气囊缩紧。
4.放松过程:缓慢放松气囊,使气囊恢复原状。
5.观察反应:观察患儿的反应,包括有无自主呼吸,脉搏是否恢复等情况。
6.反复操作:在必要时,可以反复操作以上步骤,直至患儿出现自主呼吸或其他救护人员接管。
4. 注意事项在使用新生儿复苏气囊时,需要注意以下事项:•手法要正确:正确的手法是保证操作效果的关键,要确保气囊与患儿面部紧密贴合,施加适当的压力和放松。
•观察反应:在操作过程中要仔细观察患儿的反应,如自主呼吸是否恢复,脉搏是否恢复等。
•避免过度施压:过度施压可能导致患儿面部肿胀或损伤,需要谨慎操作。
•及时寻求专业帮助:如果新生儿复苏气囊的使用效果不理想或患儿情况严重,请及时寻求专业医护人员的帮助。
5. 总结新生儿复苏气囊是一种应急救护设备,在正确使用的情况下可以有效帮助呼吸困难的孩子。
使用流程包括准备工作、操作步骤和注意事项,需要按照标准操作,注意观察患儿的反应并及时寻求专业帮助。
正确使用新生儿复苏气囊有助于提高患儿的生存率和康复率,对于紧急救护人员具有重要意义。
新生儿复苏气囊的使用流程介绍新生儿复苏气囊是一种用于新生儿心跳停止时进行复苏的设备。
它通过给予一定的气压来辅助患儿呼吸,帮助恢复心肺功能,提高患儿的存活率。
本文将介绍新生儿复苏气囊的使用流程。
步骤一:准备工作1.确定环境:选择一个安静、通风良好的地方,远离干扰因素。
2.检查气囊:确保气囊没有损坏或漏气现象,如有问题,请更换新的气囊。
3.清洁工具:准备洗手液、戴手套和婴儿面罩等必要的清洁工具。
步骤二:取出气囊1.轻轻拆开气囊的包装,避免损坏气囊。
2.检查气囊:检查气囊的外观是否完好,没有明显的破损。
3.设定合适的气囊尺寸:根据新生儿的年龄和重量选择合适的气囊尺寸。
步骤三:准备面罩1.检查面罩:确保面罩没有损坏,并且适合新生儿使用。
2.清洁面罩:用洗手液和清水轻轻清洁面罩,确保无菌。
3.安装面罩:将面罩安装到气囊上,确保紧固牢靠。
步骤四:与团队合作1.与医疗团队沟通:与主治医生和护士进行有效沟通,明确各自的职责和行动计划。
2.配合团队操作:根据医疗团队的指示进行操作,确保整个复苏过程顺利进行。
步骤五:开始复苏1.躺倒患儿:让患儿躺平在硬表面上,确保舒适和安全。
2.保持头部位置:将患儿的头部放置在适当的位置,保持咽部通畅。
3.使用气囊:左手拿住气囊,右手拇指和食指捏住气囊上的面罩,轻轻将面罩放在患儿的嘴巴和鼻子上。
4.提供呼气和吸气:通过面罩给患儿提供呼气和吸气,维持正常的呼吸频率。
步骤六:监测和调整1.监测患儿反应:观察患儿的反应,包括呼吸、心率和皮肤颜色等。
2.调整气囊尺寸:根据患儿的情况,调整气囊尺寸,以提供合适的气道支持。
3.调整面罩位置:确保面罩贴合患儿的鼻子和嘴巴,以减少漏气。
步骤七:复苏过程1.维持复苏过程:持续呼气和吸气,保持患儿的呼吸频率稳定。
2.监测心率:使用心率监测仪监测患儿的心率,并做记录。
3.呼吸道清理:如有需要,可以使用无菌的呼气道吸引器清理患儿的呼吸道。
步骤八:求助和记录1.求助他人:如情况紧急或需要额外支持,立即求助医疗团队的其他成员。
复苏气囊和面罩的使用学习目标:一、了解常用复苏气囊的种类与基本的构成.二、知晓不同复苏气囊使用的注意事项与优缺点,从而合理选择使用气囊.三、重点掌握气囊使用的操作方法,并能测试和修理各种气囊故障。
四、熟练掌握新生儿面罩放置的正确操作方法,避免造成其他部位损伤或不能达到预期效果。
五、学会对通气效果进行评估,并能根据不同指征做适时的调整.气流充气式复苏囊(A)在不用时是瘪的,像一个放了气的气球。
只有当氧气被压入囊内,关闭气囊输出口,同时将面罩紧贴新生儿面部时才膨胀(图1)。
自动充气式复苏囊(B)不必依赖压缩气源而能自动充气,且始终处于充气状态(图2)。
二、气流充气式和自动充气式气囊的区别新生儿复苏气囊和面罩的一般特点为:新生儿用的气囊容量应在200~750ml 之间;足月儿每次通气只需要15~25ml (5~8ml/kg);出生时需要正压通气的新生儿最初应输送高浓度的氧(90%~100%);为了减少通气压力过高引起的并发症,复苏气囊应具有一定的安全装置以防止不希望出现的过大的压力;每次分娩都应准备有不同型号的面罩,以适应不同体重的新生儿,最好是有软垫并能符合面部解剖形状的。
1。
气流充气气囊(1) 优点:输送100% 浓度氧;容易确定面罩是否密封良好;可感知肺顺应性;可用于常压给氧.(2) 缺点: 要求密封,为了使气囊充气,面罩必须紧贴着婴儿的面部;需要有压缩气源来充气;可能没有一个安全的减压阀门。
(3)组成部分气流充气气囊有四个组成部分(图3):1.氧输入口:由此氧从加压氧源进入到气囊2。
至病人的输出口:由此氧从气囊到患者3.流量控制阀:提供了一个可调节的漏孔来调节气囊内的压力4.压力表连接处:可连接压力表,用于显示给新生儿通气的压力。
浓度一致。
一旦面罩紧贴在新生儿的面部,所有来源于壁式储氧系统或氧气筒的氧会流入气囊并从气流控制阀流出.这样,气囊就会充盈。
气囊内的压力可以通过气流计调整有多少氧气进入气囊,或者通过气流控制阀调整氧逸出气囊的量来调节.2.自动充气气囊(1)优点:无压缩气源也可充盈;有减压阀。
新生儿复苏气囊的使用1.应用指征: (1)呼吸暂停或抽泣样呼吸;(2)心率100 次/min ;(3)持续的中心性紫绀。
2.方法:(1)正压呼吸需要20~25cmHO(1cmHO=0.098kPa),少数病情严重的初生儿起初可用2~3次30~40 cmfO以后维持在20cmHQ(2)频率40〜60次/min (胸外按压时为30次/min )。
(3)有效的人工呼吸应由心率、胸廓起伏、呼吸音及肤色来评价。
(4)如正压人工呼吸达不到有效通气,需检查面罩和面部之间的密闭性,是否气道阻塞(可调整头位,清除分泌物,使新生儿的口张开)或气囊是否漏气。
面罩型号应正好封住口鼻,但不能盖住眼睛或超过下颌;(5)经30s 100%氧的充分人工呼吸后,如有自主呼吸,且心率》100次/min ,可逐步减少并停止正压人工呼吸。
如自主呼吸不充分,或心率100次/min ,须继续用气囊面罩或气管导管施行人工呼吸。
如心率60次/min,继续正压人工呼吸并开始胸外按压;(6)持续气囊面罩人工呼吸(> 2 min)可产生胃充盈,应常规插入8F胃管,用注射器抽气和在空气中敞开端口来缓解。
3•使用注意点:(1 )新生儿复苏成功的关键是建立充分的正压人工呼吸。
用90%~100氧快速恢复缺氧症状,如不能得到氧可给新生儿用空气进行正压通气。
(2)国内使用的新生儿复苏囊为自动充气式气囊( 250 ml),使用前要检查减压阀。
有条件最好配备压力表(包括最大吸气压PIP及呼气末正压PEEP调节)。
要达到高浓度氧(90%~100%需要连接储氧器。
40% 氧浓度则不需要连接储氧器,适宜于暂时无空气-氧混合仪的单位对早产儿复苏时的使用。
4.应用面罩-复苏囊有效的标志为:心率回升,肤色转红,随后出现自主呼吸。
5.面罩-复苏囊的优点:简洁、迅速、安全、有效。
新生儿胸外按压1.指征:100%氧充分正压人工呼吸30s后心率60次/min。
在正压人工呼吸同时须进行胸外按压。