中华人民共和国企业所得税月(季)度预缴纳税申报表(A类,2018年版)
- 格式:xlsx
- 大小:26.18 KB
- 文档页数:1
中华人民共和国企业所得税月(季)度预缴纳税申报表(A类)税款所属期间:年月日至年月日纳税人识别号(统一社会信用代码):□□□□□□□□□□□□□□□□□纳税人名称:□金额单位:人民币元 ( 列至角分 )预缴□ 按照实际利润额预缴□ 按照上一纳税年度应纳税□ 按照税务机关确定的其他方式所得额平均额预缴方法预缴企业□ 一般企业□ 跨地区经营汇总纳税企业□ 跨地区经营汇总纳税企业类型总机构分支机构预缴税款计算行次项目本年累计金额1营业收入2营业成本3利润总额4加:特定业务计算的应纳税所得额5减:不征税收入6减:免税收入、减计收入、所得减免等优惠金额7减:固定资产加速折旧(扣除)调减额8减:弥补以前年度亏损9 实际利润额( 3+4-5-6-7-8 )按照上一纳税年度应纳税所得额平均额确定的应纳税所得额10税率 (25%)11应纳所得税额( 9× 10 )12减:减免所得税额13减:实际已缴纳所得税额14减:特定业务预缴(征)所得税额15本期应补(退)所得税额( 11-12-13-14 ) \ 税务机关确定的本期应纳所得税额汇总纳税企业总分机构税款计算16总机构本期分摊应补(退)所得税额(17+18+19)17其中:总机构分摊应补(退)所得税额(15×总机构分摊比例 __%)总机构18财政集中分配应补(退)所得税额(15×财政集中分配比例 __%)填报总机构具有主体生产经营职能的部门分摊所得税额(15×全部分支19机构分摊比例 __%×总机构具有主体生产经营职能部门分摊比例__%)20分支机分支机构本期分摊比例21构填报分支机构本期分摊应补(退)所得税额附报信息小型微利企业□ 是□ 否科技型中小企业□ 是□ 否高新技术企业□ 是□ 否技术入股递延纳税事项□ 是□ 否期末从业人数谨声明:此纳税申报表是根据《中华人民共和国企业所得税法》《中华人民共和国企业所得税法实施条例》以及有关税收政策和国家统一会计制度的规定填报的,是真实的、可靠的、完整的。
企业所得税预缴申报表巨变,掌握几点,轻松搞定根据国家税务总局公告2018年第26号规定,实行按月预缴的居民企业,从2018年6月申报所属期开始和实行按季预缴的居民企业,从第二季度申报所属期开始都要使用新的企业所得预缴申报表了。
新的格式的申报表:查账征收适用的《中华人民共和国企业所得税月(季)度预缴纳税申报表(A类,2018年版)来说的,也就是上面这个表。
之前的申报表是2015版本的,格式如下:变化点:本期金额消失了,只留下了本年累计。
2018版本的这个是好事,改版之前,这个本期金额到底是填写本季度数据还是本年累计数据?现在不用问了。
之前这个本期数填写的就是一个季度的数据,比如你7月申报第二季度,就是填写4-6月的数据,而且这个填写是比较麻烦的,每次都要用第二季度的累计数减去第一季度的累计数。
现在取消了,好事!三种预缴方式合并了,表头设置了选项。
现在我们看到的不管什么预缴方式报表格式都是一致的,不同的预缴方式填写不同的行次即可,不像之前,还分开列示,看着有点杂乱,如下图2015版本的2018版本的「简洁多了」这种设置是源于企业所得税法第五十四条规定分月或者分季预缴企业所得税时有三种方式按照月度或者季度的实际利润额预缴按照上一纳税年度应纳税所得额的月度或者季度平均额预缴按照经税务机关认可的其他方法预缴预缴方法一经确定,该纳税年度内不得随意变更,当然你会发现,这个选项都是定死的,“按照上一纳税年度应纳税所得额平均额预缴”和“按照税务机关确定的其他方法预缴”两种预缴方式属于税务行政许可事项,纳税人变更需要履行行政许可相关程序新增了企业类型选择,这个之前是没有的新增了附报信息2018版本而之前的版本只有小型微利企业的选择而已。
以上就是主表A200000的几点变化。
下面我们来看看预缴申报表如何来填写。
其实预缴申报表填写很简单,表格也比较清晰。
你首先得有报表,之前很多朋友问二哥如何填写预缴申报表,结果自己报表都没做过,这怎么行?巧妇难为无米之炊,查账征收的企业,报表是必须编制的,有报表,我们比照报表的来填写就是。
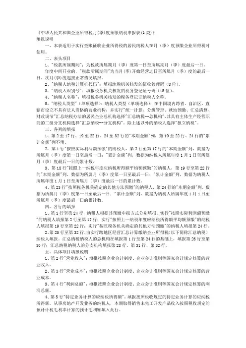
中华人民共和国企业所得税月(季)度预缴纳税申报表(A类)税款所属期间年月日至年月日纳税人识别号:□□□□□□□□□□□□□□□纳税人名称:金额单位:人民币元(列至角分)《中华人民共和国企业所得税月(季)度预缴纳税申报表(A类)》填表说明一、本表适用于实行查账征收方式申报企业所得税的居民纳税人及在中国境内设立机构的非居民纳税人在月(季)度预缴企业所得税时使用。
二、本表表头项目:1、“税款所属期间”:纳税人填写的“税款所属期间”为公历1月1日至所属月(季)度最后一日。
企业年度中间开业的纳税人填写的“税款所属期间”为当月(季)开始经营之日至所属季度的最后一日,自次月(季)度起按正常情况填报。
2、“纳税人识别号”:填报税务机关核发的税务登记证号码(15位)。
3、“纳税人名称”:填报税务登记证中的纳税人全称。
三、各列的填报1、“据实预缴”的纳税人第2行~第9行:填报“本期金额”列,数据为所属月(季)度第一日至最后一日;填报“累计金额”列,数据为纳税人所属年度1月1日至所属季度(或月份)最后一日的累积数。
纳税人当期应补(退)所得税额为“累积金额”列第9行“应补(退)所得税额”的数据。
2、“按照上一年度应纳税所得额平均额预缴”的纳税人第11行至14行及“按照税务机关确定的其他方法预缴”的纳税人第1 6行:填报“本期金额”列,数据为所属月(季)度第一日至最后一日;填报“累计金额”列,数据为纳税人所属年度1月1日至所属季度(或月份)最后一日的累计数。
四、各行的填报本表结构分为两部分:1、第一部分为第1行至第16行,纳税人根据自身的预缴申报方式分别填报,包括非居民企业设立的分支机构:实行据实预缴的纳税人填报第2行至9行;实行按上一年度应纳税所得额的月度或季度平均额预缴的纳税人填报第11行至14行;实行经税务机关认可的其他方法预缴的纳税人填报16行。
2、第二部分为第17行至第22行,由实行汇总纳税的总机构在填报第一部分的基础上填报第18行至20行;分支机构填报第20行至22行。
关于修订《中华人民共和国企业所得税月(季)度预缴纳税申报表(A类2018年版)》等部分表单样式及填报说明的公告作者:来源:《财会学习》2019年第06期国家税务总局公告2019年第3号为贯彻落实小型微利企业普惠性所得税减免政策,税务总局对《中华人民共和国企业所得税月(季)度预缴纳税申报表(A类,2018年版)》《中华人民共和国企业所得税月(季)度预缴和年度纳税申报表(B类,2018年版)》《中华人民共和国企业所得税年度纳税申报表(A类,2017年版)》的部分表单和填报说明进行了修订。
现将有关事项公告如下:一、对《中华人民共和国企业所得税月(季)度预缴纳税申报表(A类)》(A200000)、《中华人民共和国企业所得税月(季)度预缴和年度纳税申报表(B类,2018年版)》(B100000)的表单样式和填报说明进行修订。
二、将《减免所得税优惠明细表》(A201030)第1行“一、符合条件的小型微利企业减免企业所得税”的填报说明修改为“填报享受小型微利企业普惠性所得税减免政策减免企业所得税的金额。
本行填报根据本期《中华人民共和国企业所得税月(季)度预缴纳税申报表(A 类)》(A200000)第9行计算的减免企业所得税的本年累计金额。
”将《企业所得税年度纳税申报基础信息表》(A000000)“109小型微利企业”的填报说明修改为“纳税人符合小型微利企业普惠性所得税减免政策的,选择‘是’,其他选择‘否’。
”将《减免所得税优惠明细表》(A107040)第1行“一、符合条件的小型微利企业减免企业所得税”的填报说明修改为“填报享受小型微利企业普惠性所得税减免政策减免企业所得税的金额。
本行填报根据本期《中华人民共和国企业所得税年度纳税申报表(A类)》(A100000)第23行计算的减免企业所得税的本年金额。
”三、本公告适用于2019年度及以后年度企业所得税预缴和汇算清缴纳税申报。
《国家税务总局关于发布〈中华人民共和国企业所得税月(季)度预缴纳税申报表(A类,2018年版)〉等报表的公告》(国家税务总局公告2018年第26号)和《国家税务总局关于修订〈中华人民共和国企业所得税年度纳税申报表(A类,2017年版)〉部分表单样式及填报说明的公告》(国家税务总局公告2018年第57号)中的上述表单和填报说明于2018年度企业所得税汇算清缴结束后废止。
中华人民共和国企业所得税月(季度预缴纳税申报表(A类税款所属期间:年月日至年月日纳税人识别号:□□□□□□□□□□□□□□□纳税人名称: 金额单位:人民币元(列至角分行次项目本期金额累计金额1 一、据实预缴2 营业收入3 营业成本4 利润总额5 减:不征税收入6 减:免税收入7 减:免税项目所得(农林牧渔业项目所得8 减:弥补以前年度亏损9 应纳税所得额(4行-5行-6行-7行-8行10 税率(25%11 应纳所得税额(9行×10行)12 减免所得税额13 其中:高新技术企业14 软件企业15 小型微利企业16 过渡期减免税优惠(财税[2008]1号内容)17 实际已缴所得税额——18 应补(退)的所得税额(11行-12行-17行)——19 二、按照上一纳税年度应纳税所得额的平均额预缴20 上一纳税年度应纳税所得额——21 本月(季)应纳税所得额(20行÷12或20行÷4)22 税率(25%————23 本月(季)应纳所得税额(21行×22行)24 三、按照税务机关确定的其他方法预缴25 本月(季)确定预缴的所得税额26 总分机构纳税人27 总机构总机构应分摊的所得税额(18行或23行或25行×25%)28 中央财政集中分配的所得税额(18行或23行或25行×25%)29 分支机构分摊的所得税额(18行或23行或25行×50%)30 分支机构分配比例31 分配的所得税额(29行×30行)谨声明:此纳税申报表是根据《中华人民共和国企业所得税法》、《中华人民共和国企业所得税法实施条例》和国家有关税收规定填报的,是真实的、可靠的、完整的。
法定代表人(签字):年月日纳税人公章:代理申报中介机构公章:主管税务机关受理专用章:会计主管:经办人:受理人:经办人执业证件号码:填表日期:年月日代理申报日期:年月日受理日期:年月日国家税务总局监制中华人民共和国企业所得税月(季度预缴纳税申报表(A类填报说明一、本表的所有修订只适用企业所得税月(季度预缴纳税申报表(A类第一部分中“据实预缴”类项目。
中华人民共和国企业所得税月(季)度预缴纳税申报表(A类)税款所属期间:年月日至年月日纳税人识别号:□□□□□□□□□□□□□□□纳税人名称: 金额单位:人民币元(列至角分)国家税务总局监制中华人民共和国企业所得税月(季)度预缴纳税申报表(A类)填报说明一、本表的所有修订只适用企业所得税月(季)度预缴纳税申报表(A类) 第一部分中“据实预缴”类项目。
除本表单独列明需填报的项目,其他项目一律按照国家税务总局国税函[2008]44号通知精神填列。
二、第2行“营业收入”按照原口径填报,填入总局预缴申报表第2行。
三、第3行“营业成本”按照原口径填报,填入总局预缴申报表第3行。
四、第4行“利润总额”按照原口径填报,为会计制度核算的利润总额。
五、第5行“不征税收入”填报新企业所得税法及有关规范性文件规定的不征收收入。
六、第6行“免税收入”填报新企业所得税法及有关规范性文件规定的不征收收入。
七、第7行“免税项目所得(农林牧渔业项目所得)”仅填报按税法规定给予农林牧渔业项目的减、免所得。
八、第8行“弥补以前年度亏损”填报纳税人按税法规定可在税前弥补的以前年度亏损额。
九、第9行“应纳税所得额”为4行-5行-6行-7行-8行,填入总局预缴申报表第4行。
十、第10行“税率”按照《企业所得税法》第四条规定的25%税率计算应纳所得税额,填入总局预缴申报表第5行。
十一、第11行“应纳所得税额”填报计算出的当期应纳所得税额。
第11行=第9行×第10行,且第11行≥0。
此行填入总局预缴申报表第6行。
十二、第12行“减免税所得额”填报当期实际享受的减免所得税额,包括享受减免税优惠过渡期的税收优惠、小型微利企业优惠、软件企业、高新技术企业优惠及经税务机关审批或备案的其他减免税优惠。
第12行≤第11行。
此行填入总局预缴申报表第7行。
十三、第13行“高新技术企业”填报当期高新技术企业实际享受减免税额;第13行≤12行。
十四、第14行“软件企业”填报当期软件企业实际享受减免税额;第14行≤12行。
《中华人民共和国企业所得税月(季)度预缴纳税申报表(A类)》填报说明一、本表适用于实行查账征收企业所得税的居民纳税人在月(季)度预缴企业所得税时使用。
二、表头项目1、"税款所属期间":为税款所属期月(季)度第一日至所属期月(季)度最后一日。
年度中间开业的,"税款所属期间"为当月(季)开始经营之日至所属月(季)度的最后一日。
次月(季)度起按正常情况填报。
2、"纳税人地税计算机代码":填报地税机关核发的征收管理码(8位)。
3、"纳税人识别号":填报税务机关核发的税务登记证号码(15位)。
4、"纳税人名称":填报税务机关核发的税务登记证纳税人全称。
5、"纳税人类型"(单项选择):纳税人类型(单项选择):在中国境内跨省、自治区、直辖市设立不具有法人资格的营业机构,并实行"统一计算、分级管理、就地预缴、汇总清算、财政调节"汇总纳税办法的居民企业总机构选择"汇总纳税--总机构",其具有主体生产经营职能的二级分支机构选择"汇总纳税--分支机构"。
除上述以外的纳税人选择"独立纳税"。
三、各列的填报1、第2至17行、19至22行、24至32行的"本期金额"列,第19至22行、24行的"累计金额"列不填。
2、第1行"按照实际利润额预缴"的纳税人,第2行至第17行的"本期金额"列,数据为所属月(季)度第一日至最后一日;"累计金额"列,数据为纳税人所属年度1月1日至所属月(季)度最后一日的累计数。
3、第18行"按照上一纳税年度应纳税所得额平均额预缴"的纳税人,第19行至第22行的"本期金额"列,数据为所属月(季)度第一日至最后一日;"累计金额"列,数据为纳税人所属年度1月1日至所属月(季)度最后一日的累计数。
2018版企业所得税月(季)度预缴纳税申报表解读之——A类报表主表财务人员重要工作之一的2017年度企业所得税汇算清缴终于结束了,接踵而至另一项重要工作——2018年企业所得税第二季度季报即将来临了,根据国家税务总局关于发布《中华人民共和国企业所得税月(季)度预缴纳税申报表(A类,2018年版)》等报表的公告(国家税务总局公告2018年第26号)的规定,从2018年7月1日起,实行按月预缴的居民企业从2018年6月份申报所属期开始和实行按季预缴的居民企业从2018年第2季度申报所属期开始,启用2018版企业所得税月(季)度预缴纳税申报表。
新版企业所得税预缴纳税申报表有哪些变化,申报时应应注意哪些呢?本文针对新版A类报表——查账征收报表主表进行详解。
一、A类新版报表的变化1.报表简化,主表和附表取消“本期金额”列,只保留“累计金额”列。
2.报表结构优化,《企业所得税汇总纳税分支机构所得税分配表》作为附表纳入申报表体系。
3.根据政策调整和落实优惠的需要,补充、调整了《免税收入、减计收入、所得减免等优惠明细表》(A201010)、《减免所得税优惠明细表》(A201030)等表单的行次内容,确保符合条件的纳税人能够及时、足额享受到税收优惠;增加预缴方式、企业类型等标识信息和附报信息内容。
二、A类新版报表填报注意内容1.A类报表主表(1)、主表表头税款所属期间:企业按月申报的应填报每月第一天和每月最后一天;企业按季度申报的应填报每季度第一天和每季度最后一天,如二季度,按季申报时应填报:2018年4月1日至2018年6月30日,不能填报:2018年1月1日至2018年6月30日。
年度中间终止经营活动的纳税人,在终止经营活动当期纳税申报时,填报税款所属期月(季)度第一日至终止经营活动之日,以后月(季)度预缴纳税申报表不再填报。
(2)、核心部分1)预缴方式:该部分内容是新增内容,企业填报时选择“按照实际利润额预缴”。
《企业所得税月(季)预缴纳税申报表(A类,2018年版)》修订解读202007国家税务总局公告2020年第12号对《中华人民共和国企业所得税月(季)度预缴纳税申报表》进行了修订。
修订后的申报表自2020年7月1日起适用,也就是说企业所得税纳税人2020年7月申报2季度或6月份的企业所得税时就要适用新的申报表了。
现在我们就跟大家聊聊新修订的申报表有哪些变化:1、对主表表样的修订首先,申报表主表中,将原表中“按季度填报信息”部分从表单的底部移到了表单的上部分的“企业类型”下面,而且将企业“从业人员”、“资产总额(万元)”分四个季度分别列示。
这使得小型微利企业的判断信息更直观。
其次,与原申报表相比,在主表第15行“本期应补(退)所得税额(11-12-13-14-L15)\ 税务机关确定的本期应纳所得税额“上面增加一行:第L15行“减:符合条件的小型微利企业延缓缴纳所得税额(是否延缓缴纳所得税□ 是□ 否)”国家税务总局公告2020年第10号明确“2020年5月1日到2020年12月31日间,对小型微利纳税人按月(季)申报的2020年的应纳企业所得税,按规定申报后,可以暂缓到与2021年第一个申报期一起缴纳。
”所以,小型微利企业纳税人在2020年2季度申报企业所得税时,通过填写L15行的信息实现缓缴2020年企业所得税。
小型微利企业在具体申报2020年2、3季度企业所得税时,本期有应纳税所得额的,在第L15行选择“是否延缓缴纳所得税”,选择“是”的,将本期应补所得税税额填报在本行次。
2、附表A201010的修订附表A201010《免税收入、减计收入、所得减免等优惠明细表》中增加第42行“1.支持新型冠状病毒感染的肺炎疫情防控捐赠支出全额扣除”和第43行“2.扶贫捐赠支出全额扣除”两行附列资料。
用于统计纳税人本年度全额在所得税税前扣除的支持新冠疫情的捐赠和扶贫的捐赠金额。
财政部税务总局国家扶贫办公告2019年第49号明确“在2019年1月1日至2022年12月31日期间,企业向目标脱贫地区的扶贫捐赠可以全额在所得税税前扣除”。
中华人民共和国企业所得税月(季)度预缴纳税申报表(A类)填报说明一、本表适用于实行查账征收方式申报企业所得税的居民纳税人在月(季)度预缴企业所得税时使用。
二、本表表头项目:1、“税款所属期间”:纳税人填写的“税款所属期间”为公历1月1日至所属月(季)度最后一日。
企业年度中间开业的纳税人填写的“税款所属期间”为当月(季)开始经营之日至所属月(季)度的最后一日,自次月(季)度起按正常情况填报。
2、“纳税人识别号”:填报税务机关核发的税务登记证号码(15位)。
3、“纳税人编码”:填报地税机关核发的纳税人编码号码。
4、“纳税人名称”:填报税务登记证中的纳税人全称。
三、各列的填报1、“据实预缴”的纳税人第2行-第10行:填报“本期金额”列,数据为所属月(季)度第一日至最后一日;填报“累计金额”列,数据为纳税人所属年度1月1日至所属季度(或月份)最后一日的累计数。
纳税人当期应补(退)所得税额为“累计金额”列第10行“应补(退)所得税额”的数据。
2、“按照上一纳税年度应纳税所得额平均额预缴”的纳税人第11行至15行及“按照税务机关确定的其他方法预缴”的纳税人第17行:填报表内第11行至第15行、第17行“本期金额”列,数据为所属月(季)度第一日至最后一日。
四、各行的填报本表结构分为两部分:1、第一部分为第1行至第17行,纳税人根据自身的预缴申报方式分别填报:实行据实预缴的纳税人填报第2至10行;实行按上一年度应纳税所得额的月度或季度平均额预缴的纳税人填报第12至15行;实行经税务机关认可的其他方法预缴的纳税人填报第17行。
2、第二部分为第18行至第23行,由实行汇总纳税的总机构在填报第一部分的基础上填报第19至21行;分支机构填报第21至23行。
五、具体项目填报说明:1、第2行“营业收入”:填报会计制度核算的营业收入,事业单位、社会团体、民办非企业单位按其会计制度核算的收入填报。
2、第3行“营业成本”:填报会计制度核算的营业成本,事业单位、社会团体、民办非企业单位按其会计制度核算的成本(费用)填报。