全高清自动录播系统方案修改
- 格式:docx
- 大小:112.85 KB
- 文档页数:15
全自动录播系统解决方案
《全自动录播系统解决方案》
现代科技的发展给各行各业带来了许多便利,其中包括教育领域。
随着在线教育的兴起,许多学校和机构开始关注如何实现高质量的录播教学内容。
为了满足这一需求,全自动录播系统成为了一种解决方案。
全自动录播系统是一种集成摄像头、录音设备、智能控制软件等技术于一体的智能系统。
与传统的录播方式相比,全自动录播系统具有许多优势。
首先,它能够实现无人值守的录播过程,大大降低了录制成本。
其次,系统能够自动对教室内部的环境进行控制和调节,确保录播效果的稳定和一致性。
另外,系统还内置了智能算法,能够对录播内容进行自动混剪和编辑,大大提高了制作效率。
全自动录播系统解决方案适用于各种不同的录播场景,例如教室教学录播、会议录播、直播宣讲等。
不仅如此,系统还可以实现多点同步录播和远程监控,满足了不同用户对录播系统的多样化需求。
在实际应用中,全自动录播系统解决方案已经被许多学校和机构广泛使用。
它不仅提高了教学录播的效率和质量,还为用户节约了大量的人力物力成本。
由于其稳定可靠、易于操作的特点,全自动录播系统解决方案成为了教育领域录播技术的主流选择。
可以预见,随着科技的不断进步和创新,全自动录播系统解决方案将会在教育领域发挥越来越重要的作用。
相信未来,这一技术将会更加成熟和完善,为用户带来更好的录播体验。
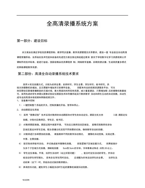
全高清录播系统方案第一部分:建设目标本方案旨在满足学校优质课程录制、教学同步直播、教学资源管理及共享要求,建设一套专业级全自动高清课程录播系统。
该系统在技术性能和装备的先进性方面全面达到或超过教育部关于学校数字化学习资源视频公开课制作的技术标准,能进行省级、国家级精品优质课程录制、网络教学直播、后期资源点播、生成高质量多模式的网络课程教学资源。
第二部份:高清全自动录播系统技术要求采用4机位拍摄方式,分别为老师全景、老师特写、学生全景、学生特写、板书特写,系统支持摄像机的增加,且无需额外增加其它软硬件设备,另配有专业的视频资源服务平台,可支持后期全区新增录播教室的无缝对接,最大限度的利用现有资源,减少重复建设。
只需增加相应的摄像机数量就可。
采用先进的学生单镜头图像识别定位跟踪技术和导播系统实行教师教学活动和师生互动的自动拍摄,自动生成专业的高清本地视频和网络视频文件。
1、设备集中控制1)一键控制整个系统的开关,控制录播的开始、暂停和停止。
2、自动跟踪定位系统1)采用“图像识别”技术实现对教师的自动跟踪和对学生的自动定位,跟踪主机支持3路跟踪定位拍摄,分别对应教师区、学生区、板书区。
2)对教师跟踪准确,跟踪过程中画面平滑,可自定义教师活动区域设,能够识别教师在讲台区域还是走向学生区域,配合录播主机实现不同场景的切换,确保教学活动的拍摄。
3)对教师进行多种景别的拍摄,根据教师不同的教学活动情况,摄像机自动变焦,实施近景、中景、全景拍摄。
4)能识别老师板书活动,并切换成板书摄像机拍摄,采取逻辑子区域设置方式,把黑板细分为多个子区域方式拍摄,清晰地拍摄5cm X 5cm的字体,字体像素点阵在20X 20以上。
5)学生定位准确、平滑,当学生活动时(站立回答问题),能及时定位活动的学生,并自动给活动学生特写镜头,若有多名学生同时活动,应调整为所有活动学生的全景,当学生活动结束(坐下)时,系统自动切换回教师镜头。
全自动精品版录播系统解决方案有度电子科技有限公司目录前言随着教育信息化的不断改革和计算机多媒体技术的更新与发展。
目前,国家大力推动“一师一优课”“一课一名师”“精品课件”等建设项目的开展,使得教育信息化普及教育行业各个领域。
教育部领导曾在教育信息化试点工作座谈会讲话指出:教育信息化的核心理念是信息技术与教育教学实践的深度融合。
简单的硬件设施不是教育信息化,只有把信息技术与教育教学过程结合起来,利用信息技术改造教育教学的过程才是教育信息化。
有度智能录播系统是集图像分析技术、流媒体传输技术、声音降噪技术、视频防抖技术、视频编码技术于一体的先进录播系统。
针对现今高教、普教、职教等信息化教学的需求分析,利用先进的视频传输技术协同录播主机、摄像机、拾音器、音频处理器等现代视听设备构建新型教学模式,实现人工智能与自动控制的完美结合。
采用SDI、VGA、DVI 与HDMI 等多种视频接口采集场景画面,将老师全景/特写、学生全景/特写、板书、老师PPT课件等现场多路音视频信号进行实时采集压缩,并以标准的流媒体格式自动生成教育教学标准课件。
全程全自动录播作业,无需人为操作。
并可在网络中传输、发布、管理方便用户进行资源点播、广播、直播、存储与后期编辑等多种功能途径使用。
有度智能录播系统通过软硬件产品的全方位结合,将全自动高清视频采集模式进行广泛应用,以信息技术为手段,为优质教学资源建立共享体系,改善教师资源的均衡发展,促进教育资源的合理分配。
第一章全自动精品版录播系统方案概述一、方案概述为解决学校的优质教学资源的共建共享,推进基于课程的互动教学、课程内容建设。
通过建设网络教学实时录播系统,完善课程建设过程性评估与教学质量监督管理、精品课程评估,减轻教师课程建设强度,加强师生互动交流,倡导自主学习,培养创新型人才。
随着教育信息化和信息智能化的发展,网络教学实时录播系统已成为现代化教育视频建设的重要组成部分。
学校录播系统建设充分利用现有资源使其不仅具有视频互动功能,还具有召开大型会议、远程培训、远程视频呈现、远程调度、重要事项报告等功能。
教育视频全自动高清录播系统解决方案经过近几十年的发展,教育已经发生了翻天覆地的变化,从传统的以授课为主的教育模式转变为以网络为媒介的虚拟教育。
虚拟教育已经成为当今社会教育发展的趋势。
在网络教育发展过程中,视频录播是一项重要的技术,可以让老师录制教学视频,然后上传网络供学生观看学习,让老师和学生可以真正实现虚拟的在线教学。
随着当今网络教育的发展,越来越多的教育机构已经开始引入视频录播技术,但这种技术又让人们面临着新的挑战:高清录播系统的稳定性和扩展性不够,视频录制过程繁琐,上传速度慢,视频文件太大,需要耗费大量时间和精力来解决视频录播过程中遇到的问题,为了解决这些问题,许多教育机构都致力于研发全自动高清录播系统。
首先,全自动高清录播系统具有非常高的稳定性,可以构建一个可靠的录播平台,保证避免因网络环境变化而导致的视频录播不稳定。
而且,全自动高清录播系统可以构建一个更加灵活的系统,支持多种格式、多种质量的视频录播,以及支持高清视频格式录播,让老师可以更加清晰的讲解教学内容。
其次。
全自动录播系统全自动高清录播系统解决方案南京纳加软件有限公司2015年03月目录第一章方案背景和建设总体内容.................................................................................... - 4 -1.1 背景介绍............................................................................................................... - 4 -1.2 建设内容............................................................................................................... - 4 -1.3 方案总体设计....................................................................................................... - 5 -第二章应用场景................................................................................................................ - 7 -2.1 精品课程录制....................................................................................................... - 7 -2.2 远程互动教学....................................................................................................... - 7 -2.3 教学教辅应用....................................................................................................... - 8 -2.4 教学技能训练、微格教学评估........................................................................... - 8 -2.5 教育资源分享....................................................................................................... - 9 -2.6 其他场景............................................................................................................... - 9 -第三章系统组成.............................................................................................................. - 10 -3.1 主要设备介绍..................................................................................................... - 12 -3.1.1 全自动录播主机NLB-500S ................................................................... - 12 -课件样式.................................................................................................... - 13 -3.1.2 高清云台摄像机...................................................................................... - 14 -3.1.3 智能图像跟踪主机.................................................................................. - 15 -3.1.4 高保真吊麦.............................................................................................. - 16 -3.1.5 智能混音器.............................................................................................. - 16 -3.1.6 纳加P2P直播系统 ................................................................................. - 17 -3.1.7 纳加P2P点播系统 ................................................................................. - 18 -3.1.7.1 功能简介....................................................................................... - 18 -3.1.7.2 系统主要特点............................................................................... - 18 -3.1.8 教育视频应用平台校园版...................................................................... - 19 -3.1.8.1 在线编辑系统............................................................................... - 21 -3.1.9 纳加媒资管理系统.................................................................................. - 23 -3.1.9.1 流录制模块................................................................................... - 23 -3.1.9.2 上传模块....................................................................................... - 24 -3.1.9.3 转码模块....................................................................................... - 24 -3.1.9.4 截图模块....................................................................................... - 25 -3.1.9.5 视音频文件打点........................................................................... - 25 -第四章系统优势.............................................................................................................. - 27 -4.1 无线终端远程操作控制..................................................................................... - 27 -4.2 手机远程摄像头无线接入................................................................................. - 27 -4.3 内外网互通、大规模并发机制......................................................................... - 28 -4.4 集全自动录播、互动录播、云录播三功能合一............................................. - 28 -4.5 所有设备全连通................................................................................................. - 29 -4.6 三流并推............................................................................................................. - 29 -4.7 VGA桌面采集 .................................................................................................... - 30 -4.8 导播规则可定制................................................................................................. - 30 -4.9 全通道抠像......................................................................................................... - 31 -4.10 远程发布字幕................................................................................................... - 31 -第五章成功案例.............................................................................................................. - 32 -5.1 案例一纳加推动江苏援建克州双语远程教育平台启动 ............................... - 32 -5.2 案例二南京财经学校全自动录播项目........................................................... - 33 -5.3 案例三重庆市松树桥中学全自动录播项目................................................... - 33 -5.4 其他案例............................................................................................................. - 34 -第六章配置清单.............................................................................................................. - 35 -第七章室内装修.............................................................................................................. - 37 -7.1 整体要求............................................................................................................. - 37 -7.2 控制室布局要点................................................................................................. - 44 -7.3 灯光及光源要求................................................................................................. - 45 -7.4 线路布线要求..................................................................................................... - 45 -7.5 视频设计的一般要求......................................................................................... - 46 -7.6 环境设计的一般要求......................................................................................... - 46 -第八章企业简介.............................................................................................................. - 48 -第一章方案背景和建设总体内容1.1背景介绍2015年11月19日,国家教育体制改革领导小组召开了第二次全国教育信息化工作电视电话会议,中共中央政治局委员、国务院副总理、国家教育体制改革领导小组组长刘延东出席会议并发表了题为《巩固成果开拓创新以教育信息化全面推动教育现代化》的重要讲话。
教育视频全自动高清录播系统解决方案随着互联网的发展和教育行业对数字化转型的需求,教育视频成为了现代教学的重要组成部分。
传统的教学录播方式已经无法满足教育机构对高质量、高效率和自动化的需求。
因此,教育视频全自动高清录播系统应运而生。
本文将提供一种全面的解决方案,以解决教育视频录播过程中的挑战。
一、系统架构1.录制设备:使用高清摄像头和麦克风进行教学录制。
设备需要支持自动对焦、自动曝光和高清录制。
2.视频编码器:将高清视频和音频流转换为数字编码格式,并对视频进行压缩以保证高质量的录播效果。
3.视频存储和管理系统:将录制的视频和音频流存储到云端,并提供管理界面用于管理和浏览录播内容。
5.流媒体服务器:将录播视频流实时传输到用户端,以实现用户的实时观看和回放。
6.用户界面:提供给教师、学生和管理员使用的界面,用于实时观看、回放和管理录播视频。
7.数据分析系统:分析学生的观看行为和学习效果,为教师和学校提供数据支持。
二、系统功能1.自动录制:系统能够根据设定的教学计划自动开始和停止录制,减少教师的操作负担。
2.高清录制:系统支持高清摄像头和高质量音频设备,保证录播视频的清晰度和音质。
4.自动转码和压缩:系统能够将录制的高清视频转码为不同格式和分辨率,并对视频进行压缩以减小文件大小。
5.实时观看和回放:学生可以通过用户界面实时观看教学过程,并进行视频回放。
教师和学校管理员也可以通过用户界面进行回放和管理。
6.多平台支持:系统能够在不同终端上运行,包括电脑、平板和手机,以满足不同用户的需求。
7.数据分析和报告:系统能够分析学生的观看行为和学习效果,并生成相应的数据报告,为教师和学校提供决策支持。
三、系统优势1.自动化:系统实现了教育视频录播过程的全自动化,减少了教师的操作负担,提高了教学效率。
2.高清录制:系统采用高清摄像头和音频设备,保证了录播视频的清晰度和音质,提高了学生的学习体验。
3.多平台支持:系统能够在不同终端上运行,满足了学生和教师的不同使用需求。
高清全自动互动录播系统解决方案精品录播教学系统解决方案、远程互动教学系统方案解决方案1. 精品课件制作高清交互式录播系统,支持多个场景的摄像录制,分别用于教学现场教师全景、教师特写、学生全景、学生特写、师生互动场景、教师板书场景的摄像采集。
录播系统在录制教师授课画面和讲课内容的同时,支持录制授课中用于教学的教师授课计算机输出的声音和画面、学生回答问题的声音和画面的视频图像和声音,支持全高清1080P 60视频采集和全保真音频采集。
能制作出完全符合国家教育部《精品课程教学录像上网技术标准》和完全符合教学逻辑的的教学录像和课件。
2. 视频资源管理(资源管理平台)课程录制完毕的同时,系统会自动生成标准课件并上传至资源管理平台。
通过资源管理平台,可以对课件资源进行编目、统计等统一管理,并实现课件的点播、下载等。
这些音视频资料存放在学校的服务器中,既丰富了教学参考资料,又可以为校本教研提供宝贵的第一手资料。
录制并编辑完成的优秀视频课件还可用来参加教学评比活动,省时省力。
以录播系统为核心的录课教室让学校教学辅助资源系统多样化,为教师互助交流、切磋教学经验打下了良好的基础。
3. 教育高清工作视频会议通过远程互动教学平台的建设,可以实现教育局和学校间全高清教育工作视频会议,随时随地的进行远程可视沟通,降低会议组织难度、缩减沟通成本,提升沟通效率,缩短决策时间。
另外,系统除了满足用户在专用会议室场景参会,还可以支持用户通过电脑、平板、智能手机的接入,线路支持专线、互联网商务光纤、ADSL、4G等宽带线路,同时也支持电话接入,方便领导和老师们在差旅中随时随地加入会议。
4. 远程同步课堂高清交互式录播系统可以只需在远端教室增加一台互动教学终端,即可实现录播教室与远端教室的同步互动教学,也支持录播教室与录播教室、录播教室与常态化录播教室之间的互动教学。
系统可将录播教室现场的教师、学生、课件以高清的品质传送给远端教室,实现双向互动教学。
全高清智能录播系统方案目录一、项目概述 (2)1. 项目背景分析 (2)2. 项目目标与目的 (3)二、系统架构设计 (3)1. 整体架构设计思路 (5)2. 硬件设备选型与配置 (6)(1)高清摄像机选择 (8)(2)录播主机及软件配置 (9)(3)音频设备选型与配置 (11)(4)存储及网络传输设备 (12)3. 系统软件架构规划 (13)(1)录制模块设计 (15)(2)直播与点播模块设计 (16)(3)管理与控制模块设计 (17)三、功能模块详解 (18)1. 智能录播功能 (20)(1)自动跟踪与聚焦功能 (21)(2)场景切换与特效处理 (22)(3)高清画质保证措施 (23)2. 直播与实时互动功能 (24)(1)直播技术支持及平台选择 (25)(2)实时互动功能设计 (26)3. 后期编辑与制作功能 (27)一、项目概述随着信息技术的快速发展,视频监控和在线教育已成为现代社会不可或缺的一部分。
为了满足这些领域的需求,我们提出了一套全高清智能录播系统方案。
该方案旨在提供高质量的视频录制、编辑、存储和分享功能,同时实现智能化的视频分析、检索和备份。
本方案采用全高清技术,确保视频录制的清晰度和细节表现。
通过智能算法,实现对视频内容的自动分析、识别和归类,提高视频管理的效率和便捷性。
我们还提供多种编辑工具,方便用户对录制的视频进行剪辑、添加字幕和特效等处理。
在安全性方面,本方案采用了先进的加密技术和访问控制机制,确保用户数据的安全性和隐私性。
系统还具备自动备份和灾难恢复功能,防止数据丢失和损坏。
我们的全高清智能录播系统方案旨在为用户提供高效、便捷、安全和智能的视频录制和管理解决方案,助力各行各业的发展。
1. 项目背景分析随着信息技术的迅猛发展,数字化、网络化、智能化已成为教育现代化的重要标志。
在教育领域,传统的教学模式已经不能满足当下多元化和个性化的学习需求,创新教学方式、提升教学质量成为了教育工作者的共同追求。
全自动录播系统方案一、系统硬件配置1.主机服务器:用于存储、处理和管理录播数据的主机服务器,需要具备足够的存储空间和计算能力。
2.摄像设备:采用高清晰度的摄像头,能够实时捕捉教室或会议室中的画面。
3.麦克风:用于录制讲师或演讲者的声音,需要具备良好的声音质量和抗干扰能力。
4.网络设备:包括交换机、路由器和网络线缆等,用于连接各个设备和实现数据传输。
5.控制台:用于操作录播系统的控制台,包括触摸屏、键盘和鼠标等。
二、系统软件配置1.录播控制软件:实现对录播系统的控制和管理,包括录制开始和结束的时间设置、录制内容选择、录制质量调整等功能。
2.视频编码软件:将摄像头捕捉到的画面进行编码,以便存储和传输。
3.音频编码软件:将麦克风录制到的声音进行编码,以便存储和传输。
4.数据存储软件:用于管理和存储录制的音视频数据,包括文件命名、文件分类、文件等功能。
三、系统工作流程1.设置录制时间和录制内容:在录播控制软件中设置录制开始和结束的时间,选择需要录制的摄像头和麦克风。
2.录制音视频数据:在指定的录制时间内,摄像设备自动捕捉画面,麦克风自动录制声音,将音视频数据编码后保存到本地存储设备中。
3.数据存储和管理:数据存储软件根据设定的规则,对录制的音视频数据进行分类、整理和存储,方便后续检索和管理。
四、系统优势1.高效性:全自动录播系统能够自动录制音视频数据,减少人工操作时间,提高录制效率。
2.高质量:全自动录播系统采用高清晰度的摄像设备和麦克风,能够录制出高质量的音视频数据。
3.灵活性:全自动录播系统支持录制时间和录制内容的灵活设置,满足不同场景的需求。
4.稳定性:全自动录播系统采用稳定可靠的硬件和软件配置,能够长时间稳定运行。
总结:。
全⾃动⾼清交互式录播系统解决⽅案⽬录1. 背景及需求分析 (1)1.1. 背景概述 (1)1.2. 政策导向 (1)1.3. 需求分析 (2)2. 解决⽅案设计 (2)2.1. 系统部署设计 (2)2.1.1. 系统组⽹图 (3)2.1.2. 录播教室⽅案设计 (4)2.1.3. 录播教室装修设计 (5)2.2. 系统设计效果图 (7)2.3. 系统设计实现功能 (9)2.3.1. 录制效果: (9)2.3.2. 编辑效果: (10)2.3.3. 资源共享: (10)2.3.4. 交互效果: (11)2.4. 系统设计优势 (11)3. 系统应⽤ (12)3.1. 精品课件制作 (12)3.2. 视频资源管理 (13)3.3. 远程同步课堂 (13)3.4. 多模式教学研讨 (14)3.5. 公开课及教学观摩 (14)3.6. 简单公正的教学评⽐ (14)3.7. 简易校园电视台 (15)1.背景及需求分析1.1.背景概述教育信息化是衡量⼀个国家和地区教育发展⽔平的重要标志,实现教育现代化、创新教学模式、提⾼教育质量,迫切需要⼤⼒推进教育信息化。
当前和今后⼀个时期,国家⼤⼒推进“三通两平台”建设,即宽带⽹络校校通、优质资源班班通、⽹络学习空间⼈⼈通,建设教育资源公共服务平台、教育管理公共服务平台。
⼒争实现四个新突破,即教育信息化基础设施建设新突破、优质数字教育资源共建共享新突破、信息技术与教育教学深度融合新突破、教育信息化科学发展机制新突破。
围绕国家“精品课程”建设项⽬开展,应⽤先进的信息化⼿段,将教室实况、教师课件,按照授课进度录成精品课程,供⼴⼤师⽣、教研员课后点播观摩评价,建⽴共享资源库,完成知识传承或进⾏校际课程交流,在更⼤范围内提⾼学校的教学和⼈才培养质量。
⽽在现代教学过程中,多媒体形式的引⼊使得课堂实录除了需要录制教学过程中教员的影像和声⾳以外,还需要同步录制多媒体课件的内容,并且可以快捷⽅便的⽣成课件。
芜湖万春中学高清图像跟踪自动录播系统改造方案高清图像跟踪自动录播系统改造方案一、学校现有设备状况1、录播系统学校目前录播系统设备自2012年采购安装,主要设备有:录播主机、标清录播软件系统、标清摄像机、学生手动定位系统、音频系统等。
1)整个系统采用的是标清拍摄,标清清晰度很模糊,满足不了学校对于录制高清课件和制作微课的实际需求。
2)对于教师没有自动跟踪系统,这要求教师只能站在固定位置,才能在录制范围内;学生采用手动切换,每个学生桌上一个红外发射器进行手动切换,效果僵硬,不流畅,无法实现教师和学生图像自动跟踪。
3)目前的音频部分没有配置语音数字处理器,无法解决声音嘈杂和啸叫问题,录制声音效果差。
2、多媒体设备类学校录播教室多媒体类设备:绿黑板+液晶背投,背投清晰度不够交互效果差,经常出现开不了机的情况,影响学校教师的正常使用。
二、改造技术要求针对学校的实际情况我校提出2套改造建议方案!方案一:在原有的设备上经行大规模调整。
基于学校原有的录播系统使用的是宁波四方电子设备,考虑到系统的兼容性,本次调整的硬件设备及软件都采用四方电子厂家。
1、高清录播软件系统和高清摄像机实现高清拍摄功能。
2、增加图像自动跟踪识别系统,实现教室学生图像自动跟踪。
3、由于宁波厂家产品自身技术,目前能解决的只能针对上面2个问题实现改造,能实现学生和教室图像自动跟踪和高清视频效果!4、从设备后期使用和维护上有很大的隐患,学校原有的录播主机没有变,只是加入的高清软件系统和高清采集卡,后期整个系统稳定与维护是隐患。
具体改造清单:方案二:从目前学校的实际需求和录播系统发展的技术上考虑,对学校整个录播教室经行全面的布局。
(一)、功能要求录播教室广泛应用于学校资源积累、实践教学、远程互动等重要教学活动,建设过程应尽量遵循专业、易用、易维护的原则。
专业性:要求技术领先,具备领先的设计理念和多项自主研发的专利技术。
(二)、识别跟踪定位的功能要求1.采用图像识别技术的自动跟踪系统;跟踪须采用4机位及以上(实现老师、学生、板书之间的切换;减少垃圾镜头:垃圾镜头指在上课过程中镜头出现拉伸摇移)。
AVA全高清录播系统方案第1 章. 建设目标本方案旨在满足学院精品课程录制、教学同步直播、其它教学视频录制及远程网络教育不断发展的要求,建设一套专业级全自动高清课程录播系统。
该系统在技术性能和装备的先进性方面全面达到或超过教育部关于数字化学习资源视频公开课制作的技术标准,能进行国家级精品课程录制、网络教学直播、生成高质量多模式的网络课程教学资源。
第2 章. 高清全自动录播系统整体要求:采用先进的图像识别定位跟踪技术和导播系统实行教师教学活动和师生互动的自动拍摄,采用先进的自动录播系统进行国家级精品课程录制、教学直播、教学点播、课件点评、生成高质量多模式的网络课程、及课程资源所需的各种课件及视频文件。
2.1高清全自动录播系统详细的技术要求:1.★高清录播服务器要求是一体式高集成度系统,信号采集、录制、直播和存储等功能集成在一台录播服务器上,系统稳定可靠,便于使用、管理和维护;高清录播服务器不能采用普通电脑+视频采集卡+软件的实现方式。
2.录播系统录制的文件必须有单流和多流两种模式供用户根据需求自由选择,必须具有手动、自动和半自动三种录制模式。
3.手动录播模式必须具有导播、监视和控制摄像头跟踪等功能。
支持鼠标点击跟踪,鼠标滚轮放大缩小。
4.每个摄像机位配置多个预置位,使导播更加方便和快捷。
5..★图像识别跟踪要求采用全景、特写的跟踪方式:老师移动时全景拍摄,当老师站定后切换到特写拍摄;学生起立时全景拍摄后切换到特写拍摄,不能采用实时紧跟的模式,以保证跟踪效果平稳。
跟踪系统必须是由录播厂家为自有录播产品量身定制自主开发的系统,以避免使用第三方跟踪设备导致的与录播系统衔接不佳的现象、提供生厂厂家跟踪系统软件认定证书。
6.系统具备远程开启录播系统功能,管理人员在中心控制室远程开启录播系统。
7.外部信号接入高标清兼容,多种接口信号任意搭配,能灵活满足用户的接入需求。
2.2系统拓扑图图示说明:在建设有AVA教学录播系统的精品教室中,教师在授课前“一键式”打开整套系统即可进行精品课程的授课实况录制,通过AVA导播平台课件实时录播系统,实时接收前端摄像系统、音响系统采集来的音视频信号和VGA信号,合成图文并茂的符合标准的流媒体课件。
威速科技远程交互式高清全自动录播系统技术方案1.1. 应用参照本方案主要达成以下目标:1、达成国家级精选课程和省级精选课程录制,成立学校优异/骨干教师课程库;2、教课管理人员进行教课评估、评选,经过网络管理监控更方便、正确、客观;3、搭建互相观摩、借鉴的网络平台,达到教课资源共享均衡;4、在学校网络信息平台上完美优异教课资源的累积;5、成立在线学习平台,实现学生自主学习、充足享受优良资源最正确的主动学习环境。
.6、建设鉴于全自动录播教室基础上的远程交互式教课平台,经过该系统可将录播教室与下一级教室实现全高清的交互式讲堂功能a)精选课程国家教育部为实现优良教课资源的共享,促使高校教课质量的提高,近年来在全国高校鼎力推动精选课程建设。
精选课程建设中重要的一个环节就是教课过程的录像,录播系统可实现教课现场视音频信号和课件信息的同步一体化录制,各项指标达到或优于《国家精选课程教课录像上网技术标准》的要求,完好可知足精选课程录制的需要。
b)校园讲座校园讲座是高校文化的一个特点,同学们经过校园讲座能够接触政府官员、专家学者、社会精英及公司界的成功人士,获取书籍之外的知识,因此热点的校园讲座经常爆满。
因为场所的限制,好多同学不可以进入讲座现场聆听讲座。
此刻,经过-录播系统,能够将讲座现场的主讲人的图像、声音及解说的报告内容在校园网长进行及时直播,同学们在其余的教室、宿舍等可以接见校园网的地方都能够倾听讲座,好像身临其境,并可经过系统的交互功能进行发问,与讲座现场的主讲人进行互动。
c)校园电视台跟着技术的进步和产品的成熟,校园电视台正日趋成为继校园广播站以后的校园生活的一个重要构成部分。
校园电视台的解决方案也经历了闭路电视时代,当前正全面走向数字化,网络化。
录播系统支持高清的特点使其可用于建立高清数字校园电视台解决方案,录制及直播时清楚度可达1080i(1920X1080),使校园电视台领先进入高清数字时代。
散布式的产品架构使其特别适合在多校区的环境下建立散布式的校园电视台,灵巧的导播切换功能能够使校园电视台也能够象央视春节晚会相同轻松实现异地会场的切换。
高清录播系统技术方案高清录播系统技术方案一、方案描述高清录播系统是一种利用现代通信和信息技术对教育、培训等场所的授课内容进行高清录制,并进行后期编辑和管理,通过网络或其他媒体进行传输和播放的技术系统。
该技术方案可以满足不同场所的音视频录制、传输、存储和管理需求,提高教育、培训等场所的教学、培训效果和管理水平。
二、系统架构从技术上来说,高清录播系统主要包括录播设备、传输设备、存储设备和管理软件四个方面。
下面将详细介绍各个方面的技术要点。
1、录播设备高清录播设备是整个系统的核心设备。
为了保证录制效果的最佳,录播设备一般都配备高清摄像机和声音采集器,并且支持全高清格式录制和实时监控。
此外,录播设备还应该配备相应的录制控制软件,能够对录制过程进行操作和掌控。
2、传输设备传输设备主要包括视频编码器和网络传输设备两个方面。
视频编码器用于将录制得到的高清视频信号转换成各种标准的数字视频流格式。
而网络传输设备则用于将数字视频流通过网络传输到各个终端点。
3、存储设备存储设备主要用于存储录制下来的高清视频信号和相关的管理信息。
为了获得更好的录制效果和更长的存储周期,存储设备需要具备高性能、高可靠性和大存储能力的特点。
此外,存储设备还应该采用硬件磁盘阵列和RAID等技术手段,保证数据的安全性和完整性。
4、管理软件管理软件主要用于实现录制的控制、流媒体的发布、管理信息的维护等功能。
在管理软件的选择上可以考虑一些商业的媒体服务器、流媒体中间件或流媒体内容管理系统等。
三、技术特点高清录播系统的技术特点主要体现在以下几个方面:1、高清画质高清录播系统可以支持全高清的录制和回放,可以将授课内容呈现在最佳电视信号质量下,使学员能够更好地体验授课内容,提高学习效果。
2、全程监控高清录播系统通过摄像机的实时监控功能,能够全程监控授课内容和课堂情况,从而为教师和学员提供更好的教与学环境。
3、多种传输方式高清录播系统支持多种传输方式,可以将授课内容通过网络、有线/无线路径等方式进行传输,用户可以随时、随地获取课程内容进行学习。
威速科技远程交互式高清全自动录播系统技术方案1.1. 应用参考中控本方案主要完成以下目标:1、完成国家级精品课程和省级精品课程录制,建立学校优秀/骨干教师课程库;2、教学管理人员进行教学评估、评比,通过网络管理监控更方便、准确、客观;3、搭建相互观摩、借鉴的网络平台,达到教学资源共享平衡;4、在学校网络信息平台上完善优秀教学资源的积累;5、建立在线学习平台,实现学生自主学习、充分享受优质资源最佳的主动学习环境。
.6、建设基于全自动录播教室基础上的远程交互式教学平台,通过该系统可将录播教室与下一级教室实现全高清的交互式课堂功能a)精品课程国家教育部为实现优质教学资源的共享,促进高校教学质量的提高,近年来在全国高校大力推进精品课程建设。
精品课程建设中重要的一个环节就是教学过程的录像,录播系统可实现教学现场视音频信号和课件信息的同步一体化录制,各项指标达到或优于《国家精品课程教学录像上网技术标准》的要求,完全可满足精品课程录制的需要。
b)校园讲座校园讲座是高校文化的一个特色,同学们通过校园讲座可以接触政府官员、专家学者、社会精英及企业界的成功人士,获得书本以外的知识,所以热门的校园讲座常常爆满。
由于场地的限制,很多同学不能进入讲座现场聆听讲座。
现在,通过-录播系统,可以将讲座现场的主讲人的图像、声音及讲解的报告内容在校园网上进行实时直播,同学们在其它的教室、宿舍等可以访问校园网的地方都可以聆听讲座,如同身临其境,并可通过系统的交互功能进行提问,与讲座现场的主讲人进行互动。
c)校园电视台随着技术的进步和产品的成熟,校园电视台正日益成为继校园广播站之后的校园生活的一个重要组成部分。
校园电视台的解决方案也经历了闭路电视时代,目前正全面走向数字化,网络化。
录播系统支持高清的特点使其可用于构建高清数字校园电视台解决方案,录制及直播时清晰度可达1080i(1920X1080),使校园电视台率先进入高清数字时代。
分布式的产品架构使其非常适合在多校区的环境下构建分布式的校园电视台,灵活的导播切换功能可以使校园电视台也能够象央视春节晚会一样轻松实现异地会场的切换。
全高清自动录播系统方案修改文稿归稿存档编号:[KKUY-KKIO69-OTM243-OLUI129-G00I-FDQS58-AVA全高清录播系统方案建设目标本方案旨在满足学院精品课程录制、教学同步直播、其它教学视频录制及远程网络教育不断发展的要求,建设一套专业级全自动高清课程录播系统。
该系统在技术性能和装备的先进性方面全面达到或超过教育部关于数字化学习资源视频公开课制作的技术标准,能进行国家级精品课程录制、网络教学直播、生成高质量多模式的网络课程教学资源。
高清全自动录播系统整体要求:采用先进的图像识别定位跟踪技术和导播系统实行教师教学活动和师生互动的自动拍摄,采用先进的自动录播系统进行国家级精品课程录制、教学直播、教学点播、课件点评、生成高质量多模式的网络课程、及课程资源所需的各种课件及视频文件。
高清全自动录播系统详细的技术要求:1.★高清录播服务器要求是一体式高集成度系统,信号采集、录制、直播和存储等功能集成在一台录播服务器上,系统稳定可靠,便于使用、管理和维护;高清录播服务器不能采用普通电脑+视频采集卡+软件的实现方式。
2.录播系统录制的文件必须有单流和多流两种模式供用户根据需求自由选择,必须具有手动、自动和半自动三种录制模式。
3.手动录播模式必须具有导播、监视和控制摄像头跟踪等功能。
支持鼠标点击跟踪,鼠标滚轮放大缩小。
4.每个摄像机位配置多个预置位,使导播更加方便和快捷。
5..★图像识别跟踪要求采用全景、特写的跟踪方式:老师移动时全景拍摄,当老师站定后切换到特写拍摄;学生起立时全景拍摄后切换到特写拍摄,不能采用实时紧跟的模式,以保证跟踪效果平稳。
跟踪系统必须是由录播厂家为自有录播产品量身定制自主开发的系统,以避免使用第三方跟踪设备导致的与录播系统衔接不佳的现象、提供生厂厂家跟踪系统软件认定证书。
6.系统具备远程开启录播系统功能,管理人员在中心控制室远程开启录播系统。
7.外部信号接入高标清兼容,多种接口信号任意搭配,能灵活满足用户的接入需求。
系统拓扑图图示说明:在建设有AVA教学录播系统的精品教室中,教师在授课前“一键式”打开整套系统即可进行精品课程的授课实况录制,通过AVA导播平台课件实时录播系统,实时接收前端摄像系统、音响系统采集来的音视频信号和VGA信号,合成图文并茂的符合标准的流媒体课件。
并同时将数据转发至后台直播服务器(AVA-SMP600高清媒体直播平台)或AVA教学视频应用服务平台,提供给分教室、校园网和互联网用户的直播收看,而管理员后期合成加工并处理好的课件则通过AVA教学视频应用服务平台将其发布到流媒体点播服务器提供给网络用户点播观看。
设计功能效果全自动录播系统能将教学场景中教师、学生的视、音频信号、板书以及计算机动态屏幕等所有信号同步录制、直播;既能单画面画中画形式录制(即电影模式),也能多画面形式录制(即三分屏网页模式,此模式下具有自动生成课件索引功能),两者也能同时录制。
录播系统的导播要操作简单,可由讲课教师自主控制,也可由主控室远程集中控制。
真实再现授课情景,实时生成采用Mpeg4/H.264标准压缩的流媒体文件,在课堂结束后能自动以文件形式保存,并能进行后期编辑;能通过网络实现远程直播、点播,能达到播放流畅、控制方便;生成的课件符合国家精品课程教学录像上网技术标准,适用于各种学习管理平台,轻松构建精品级的教学资源,并能实现以下功能需求:系统可以支持多个场景的摄像录制,分别用于教学现场教师场景、学生场景、师生互动场景、教师板书场景的摄像采集。
录播系统在录制教师授课画面和讲课内容的同时,支持录制授课中用于教学的教师授课计算机输出的声音和画面、学生回答问题的声音和画面的视频图像和声音。
系统可以支持全自动/半自动的录播方式,即可以在无人协助的情况下,自动完成各场景之间的自动切换图像跟踪;同时也支持人工干预录制的半自动录播方式;系统的录播操作既可由教师在讲台上控制(“一键式”录播中控系统界面可隐藏),也可由管理员在主控室控制。
由主控室控制时,在实时录制过程中,如果教师走到学生中间或距讲台计算机很远无法操作电脑时,主控室通过AVA导播平台(AVA 录播系统管理软件V4.2)可以对录播教室的主机进行操作,也可以对各摄像机远程遥控。
在录制教师场景时,利用AVA图像跟踪系统和全方位AVA摄像系统自动跟踪无盲区,无须摄像人员控制,教师能够在教室内自由走动,摄像机自动连续跟踪拍摄,其跟踪拍摄的活动范围不局限于讲台,具有移动平稳性,确保教师图像被牢牢地锁定到图像中央而不会跑到画面之外,不会出现半个人像现象可在教师自动跟踪摄像时教师走出讲台范围能够自动变焦,当教师写板书时能够自动给予板书的特写镜头清楚睇将教师的板书拍摄下来,当教师转身面对学生时自动变中景镜头。
在采集学生场景时,同样采用上述的AVA图像跟踪系统和全方位AVA 摄像系统,实现预置位之间的切换摄像,可以进行学生全景、分区特写、个别学生特写位之间的高速切换录制。
为保证录像效果具备课堂教学的真实性,教师声音的采集使用领夹式无线话筒,而学生声音的采集使用拾音器。
在开始上课前,教师只需登陆AVA录播系统管理软件,即可输入授课教师姓名,课程名称,课标及内容简介,片头、片尾场景,在直播或录制过程中自动添加到输出画面中,给学生必要的信息提示。
达到高质量课件录制效果。
高清晰、高帧率计算机动态屏幕录制:屏幕录制的分辨率最高达1600*1200,帧率最高可达30帧,可清晰流畅地录制讲稿课件、鼠标操作轨迹,视频图像、flash文件等动态内容。
系统能够全自动录制,生成的课件支持标准的流媒体格式文件(码率支持48Kbps-10Mbps可调;VGA分辨率支持:1024*768~1600*1200可调),适用于各种学习管理平台。
计算机信号兼容性:系统能够支持任意格式电子文件和任何电脑软件,如DVD视频流文件、PDF、Office、各种图片、CAD、Flash等,在教师讲课时可同步录制。
在课堂结束后自动以文件形式保存,教师可简单、快捷浏览本次上课录制内容。
灵活多样的录制文件回放显示方式,视频和计算机屏幕内容可同屏或分屏显示,并可单独控制窗口大小和位置。
录制好的课件,如果教师需要还可以在后台进行重新编辑。
随时编辑、修改、保存和发布录制的精品课程。
安装调试简单,兼容原有多媒体教室设备,保护以往投资。
系统具有开放性、可扩展性。
随着以后课程的增多,录播教室的增加,在后台主控室可同时录制和管理全部教室的课件录制工作,操作方便快捷,便于集中管理、编辑和分发,课件资源的管理高度集中化。
系统组成根据用户的要求,需要在教师授课的同时对课程教室内所有课堂发生的场景做全程录像,全面反映教师教学与学生情景调动及教学过程中教师使用的任何课件及板书内容等场景元素,这种方案需求下,需要对教师、学生、板书及全景视频信号进行采集,并需要进行音视频切换,同时要求分教室和网络上用户能同时以流媒体的方式在网络中观看直播课堂并能存储在服务器上供课后点播,进行在线学习。
所以系统组建需要配置:1)录播管理软件智能导播平台系统V4.2版:课程智能导播子系统做教师、学生的相应场景自动导播、课堂同步直播、点播发布(将录制好的课件发布到服务器上供课后点播)、录播系统管理、用户管理、课堂节目管理等功能。
2)录播硬件系统(AVAPROPER8HD):硬件系统提供录播管理软件系统的安装平台,即提供了直播、点播、导播的嵌入式硬件平台;并提供课堂实况的音视频实时采集录制编码(即实现教师、学生的视音频和教学电脑VGA的采集编码),经录播硬件系统进行高清的编码后,由录播管理软件系统进行课件发布、课堂管理、用户管理等功能;3)图像智能跟踪系统:(ITS—1000)主要由一个教师智能跟踪摄像机前端授课教师的视频(一体化云台摄像机)、一个学生场景智能跟踪摄像机做发言学生的视频信号采集;(一体化云台摄像机)、一个教师板书(全景摄像)信号采集摄像机、一个学生(全景拍摄)以及后台进行图像处理智能跟踪的AVAITS-1000图像智能跟踪设备共同构成该系统;4)一个高清晰声音处理系统对教室内的全部音频信息做优化降噪DSP处理和采集;(数字音频处理器IAM-1208)系统结构示意图声音处理系统:AVAIAM-1208数字音频处理器在课件录制过程中声音比图像更重要,为了解决课件录制的声音问题,本项目我们采用了专业的数字音频处理器。
数字音频处理器基本涵盖了所有中小型专业音频应用场所,专业、简单、快速、直观是最大的特点,除了能完成最基本的音频处理功能外,并具有自己独有的功能特点,使每种产品个性化更强,在基本功能的基础上嵌入了ANC(噪声自动控制)。
采用了更专业的音频电路设计和高质量的选用了A/D、D/A转换(48KHz/24bit)电路,以确保产品的音质符合专业音频产品的需求,选用固定输入输出结构,方便中小型系统的快速安装,通过DSP芯片来对音频流的控制和处理;在软件操作平台上,采用了直观模拟化的操作界面,像操作模拟设备一样来设定你的处理器,对于初次使用者来说,不会显得生疏,你还可以在软件界面上实时监控到每个DSP模块的工作状态,和输入输出的实时电平;系统调试完成后,可以关毕电脑,让处理器独立运行,调试好的数据可以以文件形式保存,方便今后复位系统和售后服务使用;也可以通过外部GPIO口和控制面板对设备进行模式转换、音量调节、静音、火灾联动触发等功能;内置了摄像联动功能,可对所有话筒实现摄像联动功能;1、数字音频处理器的系统功能:MixMatrix矩阵功能输入多路信号并将其按用户设定比例进行混合,分配到多个输出通道中。
Input多种输入源选择12路输入/8路输出可提选择多种电平的音源输入,为电容式话筒提供48V的供电。
AGC自动增益控制自动提升和压缩话筒音量,使之以恒定的电平输出。
AVC回声消除全新的自适应式回声消除功能,无需人工调试。
AFC声反馈啸叫消除采用自适应处理的方式对现场扩声系统的啸叫进行有效的消除;ANC自动噪声消除自动噪声消除根据环境的声场变化自动进行噪声消除。
AutoMixer自动混音在多路输入音频混为一路输出的状态下,自动调整输入音频大小,保持输出稳态。
EQ均衡器前后的3段、5段参量均衡,特定型号的31段图示均衡。
EXP/Gate扩展门有效抑制本低噪声,扩展信号动态范围。
分频器功能全新的分频模块,满足更高的扩声要求Delay延时器满足大环境多声道扩声环境的要求。
Limit限幅器输出端限幅器保持信号完整不失真输出,保护后级设备。
COMP压缩器输入端压缩器可保持输入信号稳定输入。
GPIO接口功能16通道输入或输出控制,方便外部模拟量控制输入,或驱动外部设备。
Ducking功能闪避器可以将选定的输入信号优先进行处理和输出。