金蝶K3进销存业务流程(PPT38页)
- 格式:ppt
- 大小:5.73 MB
- 文档页数:39
.
系统实施工具之
销售业务蓝图
1.总体流程
1.1财务、物流总体流程
系统模块关系图如下:
总流程
1.2采购总流程
在系统中采购业务要涉及物流和资金流两个方面,两方面之间同样有着紧密的联系。
采购业务总流程
1.3库存业务总流程
在系统中库存业务要涉及采购、销售、生产及仓存管理各个业务层面。
1.4存货核算业务总流程
在系统中存货核算业务是联系业务与财务的接口。
编号ZT04 业务名称存货核算业务(总览)
功能域财务编制2006年03月24审核年月日
2.具体业务描述
说明:这里说明的业务流程系以各部门业务为核心组织的具体业务描述,其
中包含企业其它部门的相关工作说明。
2.5销售报价业务流程
2.5.1规程说明:
2.5.2业务流程图
2.5.3输入数据销售报价单2.5.4输出数据销售报价报表
2.6销售订单业务流程
2.6.1规程说明:
2.6.2
2.6.3输入数据
销售订单
2.6.4输出数据
销售订单执行情况明细表
销售订单执行情况汇总表
2.7销售出库业务流程
2.7.1规程说明:
2.7.2业务流程图
2.5.3输入数据
销售发货通知单
2.5.4输出数据
销售出库单
2.8销售退货业务流程
2.8.1规程说明:
2.8.2业务流程图
2.8.3输入数据
销售退货通知单2.8.4输出数据
销售出库单(红字)。
目录一、流程图符号说明: ______________________________________________ 3二、K/3系统基础操作流程图: ___________________________________ 4A、“中间层—账套管理”_________________________________________________ 4 B:系统基础资料_________________________________________________________ 7 C:系统初始化资料录入___________________________________________________ 8 D:系统期末结账处理 ____________________________________________________ 10三、各模块日常业务处理流程: _________________________________ 11A、总账系统: __________________________________________________________ 111、总账总体流程:_______________________________________________________ 112、总账初始化处理:_____________________________________________________ 123、新增凭证:___________________________________________________________ 134、凭证修改:___________________________________________________________ 145、单张凭证审核:_______________________________________________________ 156、多张凭证审核:_______________________________________________________ 167、单张凭证反审核:_____________________________________________________ 178、成批凭证反审核:_____________________________________________________ 189、单张凭证过账:_______________________________________________________ 1910、成批凭证过账________________________________________________________ 2011、单张凭证反过账:____________________________________________________ 2112、成批凭证反过账:_____________________________________________________ 2213、总账系统的期末处理:_________________________________________________ 23B、现金管理系统:______________________________________________________ 241、初始化处理:_________________________________________________________ 242、复核记账: ___________________________________________________________ 253、登现金日记账:_______________________________________________________ 264、库存现金盘点处理:___________________________________________________ 265、现金对账处理:_______________________________________________________ 276、登银行存款日记账:___________________________________________________ 287、登银行对账单处理:___________________________________________________ 288、银行存款对账:_______________________________________________________ 299、新开账户处理:_______________________________________________________ 30C、固定资产系统:______________________________________________________ 311、固定资产初始化操作:_________________________________________________ 312、新增卡片类别资料:___________________________________________________ 323、日常新增固定资产卡片操作:___________________________________________ 334、单张固定资产变动处理:_______________________________________________ 345、成批固定资产变动:___________________________________________________ 356、固定资产清理:_______________________________________________________ 36D:报表系统____________________________________________________________ 371、自定义报表的建立_____________________________________________________ 372、公式定义_____________________________________________________________ 38E、应收款管理系统______________________________________________________ 391、初始化数据录入_______________________________________________________ 392、应收款管理系统总体流程_______________________________________________ 403、日常操作-发票录入___________________________________________________ 414、日常操作-其它应收单录入_____________________________________________ 425、日常操作-应收票据录入_______________________________________________ 436、日常操作-收款单录入_________________________________________________ 447、单据核销管理_________________________________________________________ 458、期末结账_____________________________________________________________ 46F、应付款管理系统 ______________________________________________________ 471、初始化数据录入_______________________________________________________ 472、应付款管理系统总体流程_______________________________________________ 483、日常操作-发票录入___________________________________________________ 494、日常操作-其它应付单录入_____________________________________________ 505、日常操作-应付票据录入_______________________________________________ 516、日常操作-付款单录入_________________________________________________ 527、单据核销管理_________________________________________________________ 538、期末结账_____________________________________________________________ 54G:采购管理系统________________________________________________________ 551、初始化处理___________________________________________________________ 552、总体业务处理流程_____________________________________________________ 56H:仓存管理系统________________________________________________________ 571、总体业务处理流程_____________________________________________________ 572、入库处理_____________________________________________________________ 583、出库处理_____________________________________________________________ 594、月末盘点_____________________________________________________________ 60I:存货核算系统_________________________________________________________ 611、总体处理流程_________________________________________________________ 612、暂估处理_____________________________________________________________ 623、成本计算_____________________________________________________________ 634、凭证处理+期末处理____________________________________________________ 64一、流程图符号说明:表示流程图起止说明表示操作或数据流向表示对本业务流程的辅助说明表示对非本业务流程辅助说明左上角表示关键操作点或单据名称右上角表示操作界面或操作人下半部表示对此次操作的重要说明二、K/3系统基础操作流程图:A、“中间层—账套管理”1、建立新账套:建立新账套账套管理中间层单击左上角新建账套按钮账套管理中间层输入账套号、账套名称、账套类型及选择账套存放的路径建账大约需要5—10分钟的时间,账套生成*.MDF和*.LDF两个文件账套管理设置账套参数设置公司名称、记账本位币、会计期间等重要参数启用账套账套管理建立新账套过程结束,正式启用账套结束2、备份套账:备份账套账套管理中间层选择要备份的账套,然后点击‘备份’图标备份操作账套管理在备份操作界面选择备份的路径和定义备份文件的名称备份结束后系统自动生成*.DBB和*.BAK两个文件结束3、恢复账套:恢复账套账套管理中间层点击‘恢复’图标,选择要恢复的账套恢复操作账套管理在恢复操作界面定义账套名称及选择账套存放的路径恢复操作结束后系统自动生成以*.MDF和*.LDF两个文件组成的账套文件结束B:系统基础资料账套基础资料设置币别系统资料维护新增币别(统一在总账系统维护中设置,操作界面下同)新增凭证字新增核算项目类别新增会计科目明细(在此操作前可从总账工具菜单引入一级会计科目资料)新增计量单位新增仓位(库)新增客户/供应商新增部门/职员新增辅助资料新增商品(物料)结束C:系统初始化资料录入1、初始化余额录入:初始化余额录入确定基础资料录入完毕及正确后可进行初始化余额的录入工具菜单总账系统在‘初始余额录入’中分币别把借、贷、余数据录入工具菜单应收(付)款系统在‘期初数据录入’中分客户将应收(付)款的数据录入初始余额固定资产系统定义后固定资产基础资料,在业务处理新增卡片录入数据初始设置现金管理系统在‘期初数据录入’中引入科目、余额,录入未达账等工具菜单存货核算系统在‘期初数据录入’中分仓位将余额数据录入结束说明:除总账外各模块期初余额录入的顺序没有特别的规定。
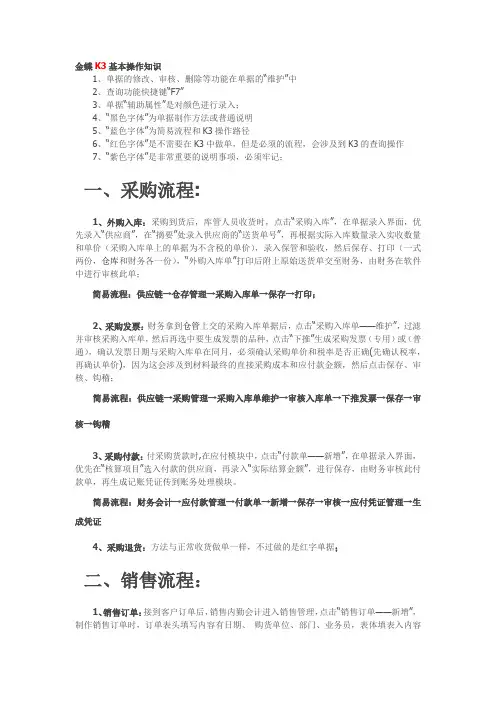
金蝶K3基本操作知识1、单据的修改、审核、删除等功能在单据的“维护”中2、查询功能快捷键“F7”3、单据“辅助属性”是对颜色进行录入;4、“黑色字体”为单据制作方法或普通说明5、“蓝色字体”为简易流程和K3操作路径6、“红色字体”是不需要在K3中做单,但是必须的流程,会涉及到K3的查询操作7、“紫色字体”是非常重要的说明事项,必须牢记;一、采购流程:1、外购入库:采购到货后,库管人员收货时,点击“采购入库”,在单据录入界面,优先录入“供应商”,在“摘要”处录入供应商的“送货单号”,再根据实际入库数量录入实收数量和单价(采购入库单上的单据为不含税的单价),录入保管和验收,然后保存、打印(一式两份,仓库和财务各一份),“外购入库单”打印后附上原始送货单交至财务,由财务在软件中进行审核此单;简易流程:供应链→仓存管理→采购入库单→保存→打印;2、采购发票:财务拿到仓管上交的采购入库单据后,点击“采购入库单——维护”,过滤并审核采购入库单,然后再选中要生成发票的品种,点击“下推”生成采购发票(专用)或(普通),确认发票日期与采购入库单在同月,必须确认采购单价和税率是否正确(先确认税率,再确认单价),因为这会涉及到材料最终的直接采购成本和应付款金额,然后点击保存、审核、钩稽;简易流程:供应链→采购管理→采购入库单维护→审核入库单→下推发票→保存→审核→钩稽3、采购付款:付采购货款时,在应付模块中,点击“付款单——新增”,在单据录入界面,优先在“核算项目”选入付款的供应商,再录入“实际结算金额”,进行保存,由财务审核此付款单,再生成记账凭证传到账务处理模块。
简易流程:财务会计→应付款管理→付款单→新增→保存→审核→应付凭证管理→生成凭证4、采购退货:方法与正常收货做单一样,不过做的是红字单据;二、销售流程:1、销售订单:接到客户订单后,销售内勤会计进入销售管理,点击“销售订单——新增”,制作销售订单时,订单表头填写内容有日期、购货单位、部门、业务员,表体填表入内容有销售的产品、数量、单价或含税单价、交货日期等,销售订单需要负责销售的领导审核。
K/3系统项目实施文档K/3系统操作流程图鑫华康软件金蝶分部实施部制作人:黄开版本号:v1.0二零壹五年伍月目录一、流程图符号说明: ______________________________________________ 3二、K/3系统基础操作流程图: ___________________________________ 4A、“中间层—账套管理”_________________________________________________ 4 B:系统基础资料_________________________________________________________ 7 C:系统初始化资料录入___________________________________________________ 8 D:系统期末结账处理 ____________________________________________________ 10三、各模块日常业务处理流程: _________________________________ 11A、销售管理/MRP系统: _______________________________________________ 11B、生产管理/MRP管理系统:___________________________________________ 13C、BOM变更总体流程:________________________________________________ 14G:采购管理系统_______________________________________________________ 1141、初始化处理___________________________________________ 错误!未定义书签。
2、总体业务处理流程_____________________________________________________ 14H:仓存管理系统________________________________________________________ 151、总体业务处理流程_____________________________________________________ 152、入库处理_____________________________________________________________ 163、出库处理_____________________________________________________________ 174、月末盘点_____________________________________________________________ 18I:存货核算系统_________________________________________________________ 191、总体处理流程_________________________________________________________ 192、暂估处理_____________________________________________________________ 203、成本计算_____________________________________________________________ 214、凭证处理+期末处理____________________________________________________ 21表示流程图起止说明表示操作或数据流向表示对本业务流程的辅助说明表示对非本业务流程辅助说明左上角表示关键操作点或单据名称右上角表示操作界面或操作人下半部表示对此次操作的重要说明二、K/3系统基础操作流程图:A、“中间层—账套管理”1、建立新账套:2、备份套账:3、恢复账套:B:系统基础资料C:系统初始化资料录入1、初始化余额录入:说明:除总账外各模块期初余额录入的顺序没有特别的规定。
K/3标准操作规程供应链仓存管理密级:★高★版本:1.0XXX股份有限公司金蝶软件(中国)有限公司2022年4月27日2022-04-27文档创建及更新记录日期创建或更新人版本备注刘鹏东V1.0文档审核记录日期审核人职务备注文档去向记录拷贝份数接受人职务备注目录1.1仓存业务处理 (4)1.1.1仓库基础资料设置......................................................................................... 错误!未定义书签。
1.1.2仓库业务处理 (4)附件:XXX集团供应链系统实施主计划 ............................................................................ 错误!未定义书签。
1.1 仓存业务处理仓存管理系统,通过入库业务包括外购入库、产品入库等,出库业务包括销售出库、领料单等,库存调整包括盘盈盘亏处理,仓存调拨,虚仓管理等功能,结合批次管理、库存盘点、即时库存管理等功能综合运用对仓存业务的物流和成本管理全过程进行有效控制和跟踪,实现完善的企业仓储信息管理。
该系统可以独立执行库存管理的操作,也可与采购管理系统、销售管理系统、存货核算系统、成本管理系统等结合使用,提供更完整的企业物流进销存流程控制和财务管理信息1.1.1 仓库业务处理1.1.1.1 产品入库流程产品入库单录入审核后,需要手工录入或者引入成本,如果有成本管理模块,也可以通过成本管理系统的“成本计算”得到案例8 月3 日,生产车间的梁明送来加工完成的飞扬牌电脑(中端)50 台批号为20080731,飞扬牌电脑(高端)50 台,批号为20080803。
生产的单位成本分别为3,000 元、6,000 元,何佳进行验收入半成品库。
(1)产品入库单:点击【供应链】—【仓存管理】—【验收入库】—【产品入库-新增】,进入产品入库单编辑界面,录入交货单位、日期、物料代码、收货仓库等信息,保存并审核单据品成本,点击【核算】按钮点击【供应链】—【存货核算】—【凭证处理】—【凭证生成】,进入凭证制作界面,选择“产品入库”事物类型,点击【重设】按钮,过滤出产品入库单,点击【生成凭证】,系统会按照指定凭证模板生成一张产品入库凭证1.1.1.2 仓库调拨流程在K/3 供应链系统中,调拨单有两种:成本调拨和异价调拨,成本调拨即调出的单位成本与调入的调拔单价相同的调拔;异价调拨则调出的单位成本与调入的调拔单价不相同的调拔。
密级:★高★K/3标准操作规程供应链仓存管理XXX股份有限公司金蝶软件(中国)有限公司2022年2月21日文档创建及更新记录文档审核记录文档去向记录目录1.1仓存业务处理 (4)1.1.1仓库基础资料设置 .................................................................................................. 错误!未定义书签。
1.1.2仓库业务处理 (4)附件:XXX集团供应链系统实施主计划 ................................................................................ 错误!未定义书签。
1.1仓存业务处理仓存管理系统,通过入库业务包括外购入库、产品入库等,出库业务包括销售出库、领料单等,库存调整包括盘盈盘亏处理,仓存调拨,虚仓管理等功能,结合批次管理、库存盘点、即时库存管理等功能综合运用对仓存业务的物流和成本管理全过程进行有效控制和跟踪,实现完善的企业仓储信息管理。
该系统可以独立执行库存管理的操作,也可与采购管理系统、销售管理系统、存货核算系统、成本管理系统等结合使用,提供更完整的企业物流进销存流程控制和财务管理信息1.1.1 仓库业务处理1.1.1.1产品入库流程产品入库单录入审核后,需要手工录入或者引入成本,如果有成本管理模块,也可以通过成本管理系统的“成本计算”得到案例8 月3 日,生产车间的梁明送来加工完成的飞扬牌电脑(中端)50 台批号为20080731,飞扬牌电脑(高端)50 台,批号为20080803。
生产的单位成本分别为3,000 元、6,000 元,何佳进行验收入半成品库。
(1)产品入库单:点击【供应链】—【仓存管理】—【验收入库】—【产品入库-新增】,进入产品入库单编辑界面,录入交货单位、日期、物料代码、收货仓库等信息,保存并审核单据品成本,点击【核算】按钮点击【供应链】—【存货核算】—【凭证处理】—【凭证生成】,进入凭证制作界面,选择“产品入库”事物类型,点击【重设】按钮,过滤出产品入库单,点击【生成凭证】,系统会按照指定凭证模板生成一张产品入库凭证1.1.1.2仓库调拨流程在K/3 供应链系统中,调拨单有两种:成本调拨和异价调拨,成本调拨即调出的单位成本与调入的调拔单价相同的调拔;异价调拨则调出的单位成本与调入的调拔单价不相同的调拔。
目录一、流程图符号说明: ______________________________________________ 4二、K/3系统基础操作流程图: ___________________________________ 5A、“中间层—账套管理” _________________________________________________ 5 B:系统基础资料_________________________________________________________ 9 C:系统初始化资料录入_________________________________________________ 10 D:系统期末结账处理___________________________________________________ 12三、各模块日常业务处理流程: _________________________________ 13A、总账系统:__________________________________________________________ 131、总账总体流程:_______________________________________________________ 132、总账初始化处理:_____________________________________________________ 143、新增凭证:___________________________________________________________ 154、凭证修改:___________________________________________________________ 165、单张凭证审核:_______________________________________________________ 176、多张凭证审核:_______________________________________________________ 187、单张凭证反审核:_____________________________________________________ 198、成批凭证反审核:_____________________________________________________ 209、单张凭证过账:_______________________________________________________ 2110、成批凭证过账________________________________________________________ 2211、单张凭证反过账:____________________________________________________ 2312、成批凭证反过账:_____________________________________________________ 2513、总账系统的期末处理: _________________________________________________ 26B、现金管理系统: ______________________________________________________ 272、复核记账: ___________________________________________________________ 283、登现金日记账:_______________________________________________________ 294、库存现金盘点处理:___________________________________________________ 295、现金对账处理:_______________________________________________________ 306、登银行存款日记账:___________________________________________________ 317、登银行对账单处理:___________________________________________________ 318、银行存款对账:_______________________________________________________ 329、新开账户处理:_______________________________________________________ 33C、固定资产系统: ______________________________________________________ 341、固定资产初始化操作:_________________________________________________ 342、新增卡片类别资料:___________________________________________________ 353、日常新增固定资产卡片操作:___________________________________________ 364、单张固定资产变动处理:_______________________________________________ 375、成批固定资产变动:___________________________________________________ 386、固定资产清理:_______________________________________________________ 39 D:报表系统_____________________________________________________________ 401、自定义报表的建立_____________________________________________________ 402、公式定义_____________________________________________________________ 41E、应收款管理系统 ______________________________________________________ 421、初始化数据录入_______________________________________________________ 422、应收款管理系统总体流程_______________________________________________ 433、日常操作-发票录入___________________________________________________ 444、日常操作-其它应收单录入_____________________________________________ 455、日常操作-应收票据录入_______________________________________________ 466、日常操作-收款单录入_________________________________________________ 478、期末结账_____________________________________________________________ 49F、应付款管理系统 ______________________________________________________ 501、初始化数据录入_______________________________________________________ 502、应付款管理系统总体流程_______________________________________________ 513、日常操作-发票录入___________________________________________________ 524、日常操作-其它应付单录入_____________________________________________ 535、日常操作-应付票据录入_______________________________________________ 546、日常操作-付款单录入_________________________________________________ 557、单据核销管理_________________________________________________________ 568、期末结账_____________________________________________________________ 58 G:采购管理系统 ________________________________________________________ 591、初始化处理___________________________________________________________ 592、总体业务处理流程_____________________________________________________ 60 H:仓存管理系统 ________________________________________________________ 611、总体业务处理流程_____________________________________________________ 612、入库处理_____________________________________________________________ 623、出库处理_____________________________________________________________ 634、月末盘点_____________________________________________________________ 64 I:存货核算系统 _________________________________________________________ 651、总体处理流程_________________________________________________________ 652、暂估处理_____________________________________________________________ 663、成本计算_____________________________________________________________ 674、凭证处理+期末处理____________________________________________________ 68一、流程图符号说明:表示流程图起止说明表示操作或数据流向表示对本业务流程的辅助说明表示对非本业务流程辅助说明左上角表示关键操作点或单据名称右上角表示操作界面或操作人下半部表示对此次操作的重要说明二、K/3系统基础操作流程图:A、“中间层—账套管理”1、建立新账套:2、备份套账:3、恢复账套:B:系统基础资料C:系统初始化资料录入1、初始化余额录入:说明:除总账外各模块期初余额录入的顺序没有特别的规定。