标识标牌制作工艺要点
- 格式:docx
- 大小:22.03 KB
- 文档页数:20
标识标牌制作工艺要求标识标牌是指用于标识和指示特定信息或警示信息的标牌,广泛应用于公共场所、建筑物、道路交通等领域。
其制作工艺要求的合理性直接关系到标牌的质量和使用效果。
下面将从以下几个方面详细介绍标识标牌制作工艺要求。
一、材料选择标识标牌的材料选择至关重要。
常见的材料有金属、塑料、玻璃、亚克力等。
根据不同的使用环境和需要选择不同的材料,如户外标识标牌一般选择耐候性能好的金属材料。
此外,材料的厚度和强度也要符合相应的标准,以确保标识标牌的稳固性和耐久性。
二、印刷工艺标识标牌的印刷工艺是关键环节之一、常用的印刷工艺有丝网印刷、喷墨打印、激光雕刻等。
不同的工艺有不同的应用场景和效果,比如丝网印刷适用于大面积色块的标识标牌,而激光雕刻则适用于细节要求较高的标识标牌。
工艺的选择应根据需求进行合理的判断和决策。
三、颜色和图案标识标牌的颜色和图案是信息传递的重要组成部分,也是标牌的视觉特征。
颜色的选择应符合相应的标准,比如交通标志应采用特定的颜色,以确保信息的准确传达和识别。
图案的设计应简洁明了,突出主题,尽量避免使用复杂的图案和文字,以提高信息的易读性和辨识度。
四、安装固定标识标牌的安装固定是保证标牌牢固性的关键步骤。
对于不同的场景和地点,选择合适的安装方式和固定方法。
常见的固定方式有钉固、胶粘、焊接等。
固定方式要确保标牌牢固可靠,不易脱落,并且不会对标牌本身造成损坏。
五、检验验收总结:标识标牌制作工艺要求的合理性直接关系到标牌的质量和使用效果。
在材料选择、印刷工艺、颜色和图案设计、安装固定和检验验收等方面都需要严格控制和合理决策,以确保标识标牌的质量和可靠性。
只有在各个环节都正确执行工艺要求,才能制作出符合标准的标识标牌。
标志牌制作工艺流程
一、机加成型:标识标牌制作采用机加工成型后喷漆或着色,使其安装尺寸统一规范且可批量生产。
家电、电子、汽车类的加工对尺寸要求较严格,需要有经验的冲床模具加工,有条件的可采用数控加工。
二、激光加工:激光加工实现了加工的高度自动化和以及达到了很高的加工精度,并且不存在加工工具磨损的问题。
三、真空镀膜:真空镀膜是一种装饰性的膜层,分别有镀钛、铬等不同靶材,所镀膜层均匀、致密、附着力强,这样更能保证产品耐磨损、抗腐蚀、耐高温,防腐蚀等。
四、不锈钢蚀刻加工:即通过光化学反应和蚀刻来加工金属零件的一种工艺方法。
该方法充分利用当前先进的计算机辅助设计技术,将需要加工的图形制成菲林,然后将菲林图形通过光化学反应复制到金属材料表面,在金属材料表面形成被保护起来的金属零件图形,再通过蚀刻的方法,把未保护的金属材料蚀掉就产生出了金属零件。
五、喷漆:根据客户的要求,喷涂相应颜色的油漆。
对浅颜色漆尤其是白色漆,其干燥温度和干燥时间应严格掌握,否则白色漆泛黄;对于其他彩色颜色要求也相当高,需要在调漆方面有着深功夫。
六、丝网印刷:印刷标牌面板的总体要求是:图文位置准确清晰、字线边缘整齐、墨迹牢固。
七、自动点漆:相对来说,自动点漆机相比之前的人工,不但在质量上提高了一个档次,在数量上也是很大的进步。
1、下料:按照图纸要求,制作立柱、版面、立柱采用国标钢管,对不够设计长度的进行焊接,铝板进行裁剪。
2、贴底膜:根据设计及规范要求,在裁好的铝板上进行底膜的粘贴。
警告标志牌为黄色,禁令标志为白色,指示标志为白色,指路标志为蓝色。
3、刻字:由专业人员通过电脑,用刻字机将所须文字刻绘出来。
4、贴字:在已贴好底膜的铝板上,根据设计要求,将用反光膜刻出来的字贴到铝板上。
要求贴字规正,表面整洁,不得有气泡和皱。
5、检验:将已经贴好字的标志版面与图纸进行对照,要求与图纸完全照应。
6、对小的标志牌,可在制作厂将版面与立柱连接。
对于大的标志牌,可在安装时将版面固定到立柱上,以方便运输和安装。
标识牌的制作工艺标识牌制作工艺及流程标识牌hongren18标识牌的制作工艺标识牌制作工艺及流程此刻各色各样的曾经一般应用于电子电器产品上,能够说标牌已于一般人的生活唇亡齿寒,大雅高雅的标牌策画,不只知足了人们对付审美的请求,更要紧的是它进一步进步了商品的品牌价值和市场竞赛力。
在标牌的建造进程中,丝网印版及承印物前处置的工艺技术和印刷要点及丝印油墨的采取对其临盆起到了决议确信性的作用。
一、丝网印刷制板:一、碳素纸晒版法:也是一种最为简陋的手工制版法。
(1)裁感光纸:感光纸是一种混合物较厚地涂上上氧人钡原纸上制成的碳素纸,按图形的大小裁好备用。
(2)敏化:在500毫和20克重铬酸铵配制的溶液中浸泡3-5分钟,掏出碳素纸,把水分流干。
(3)曝光:把碳素纸平贴在清洁的玻璃上,胶膜向上,在上边笼盖阳图聚酯薄膜底版,用晒版机举行曝光,曝光韶华8-12分钟。
(4)显影:曝光后在4050度温水中浸泡数分钟,使胶膜和阳图版与氧化锌原纸自然离开,用温水认真显影至力形文字领会为止。
(5)转贴:把制好的版放在予先绷好丝网的网框下面,在丝网下面笼盖几层报纸,压上玻璃板,以1-2千克/平方厘米的重压,现在胶膜与丝网贴牢,取下重物和报纸,用电炉烘干胶膜,再取下原纸,胶膜图形即转到丝网上。
认真查验图形有无缺点,合格后把图形临近的丝网上涂上一层硝基磁漆包庇,把丝印印版装在印版台,以备印刷。
此种制版法的合用局限与漆膜镌刻法沟通。
二、漆膜镌刻法:是手工制版法的一种,较质朴。
可印制平常不太大雅的单色图案和文字。
(1)喷制刻版漆膜纸:将描图纸用浆糊粘在平整的木版上,用排笔把橡胶水1份(体积比),汽油1份调好,均匀地涂在纸面上,干后喷涂软性清漆3ampmdlung burning seeing thattendingh5次,每次喷涂后,在烘箱顶用40度50度烘干,漆膜厚度喷至56毫米为宜,漆膜应光亮、均匀、无气泡、无污点。
(2)镌刻图形:把漆膜纸贴在图形上,用刻刀、圆规刀、直尺按图形镌刻,悄悄地剔除漆膜。
标识标牌设计方法标识标牌设计是一种将品牌形象、信息传达、空间导向等功能整合在一起的设计方式。
以下是一些标识标牌设计的方法:1.定位设计定位设计是标识标牌设计的关键步骤。
它需要根据品牌形象、目标受众、使用环境等因素来确定设计的风格、色彩、字体等元素。
例如,快餐店的标识标牌设计应该更加活泼、鲜艳,而医院标识标牌设计应该更加简洁、清晰。
2.内容规划内容规划是标识标牌设计的核心。
它需要将品牌信息、宣传语、产品特点等信息整合在一起,形成一个简洁、有吸引力的标语。
在内容规划中,需要注重文字的简练和清晰度,以及信息的准确性和可信度。
3.色彩选择色彩选择是标识标牌设计的重要环节。
不同的色彩会带来不同的视觉效果和情感体验。
在选择色彩时,需要考虑品牌形象、目标受众和使用环境等因素,以确定最合适的颜色搭配。
4.字体选择字体选择是标识标牌设计中不可或缺的一部分。
不同的字体具有不同的风格和特点,能够传达出不同的情感和形象。
在选择字体时,需要考虑标识标牌的整体风格和使用环境,以确定最合适的字体。
5.版式设计版式设计是标识标牌设计的视觉传达部分。
它需要根据设计风格和内容规划来确定版面的布局、排版、图片运用等元素。
在版式设计中,需要注重版面的清晰度和美观度,以及信息的易读性和易理解性。
6.材料选择材料选择是标识标牌设计的物质基础。
不同的材料具有不同的质地和特点,能够传达出不同的品牌形象和使用体验。
在材料选择时,需要考虑标识标牌的使用环境和功能需求,以确定最合适的材料。
7.制作工艺制作工艺是标识标牌设计的实现环节。
它需要根据设计要求和材料特点来确定制作方法和工艺流程。
在制作工艺中,需要注重细节处理、质量保障和环保要求等方面,以确保标识标牌的制作效果和使用寿命。
总之,标识标牌设计是一种综合性很强的设计方式,需要从多个方面入手进行设计。
只有充分考虑品牌形象、目标受众、使用环境等因素,才能设计出具有吸引力和实用性的标识标牌。
标识加工工艺介绍1、钣金加工:1制作标牌的金属板材有:铜板、不锈钢板、钛金板、铝板、镀锌板等等,每种金属板材的特点各不相同,可针对标牌的不同风格,选择合适的板材;根据不同的要求选择不同落料方式,其中有激光,数控冲床,剪板,模具等方式,然后根据图纸做出相应的展开;数控冲床受刀具方面的影响,对于一些异形工件和不规则孔的加工,在边缘会出现较大的毛刺,要进行后期去毛刺的处理,同时对工件的精度有一定的影响;激光加工无刀具限制,断面平整,适合异形工件的加工,但对于小工件加工耗时较长;在数控和激光旁放置工作台,利于板料放置在机器上进行加工,减少抬板的工作量;一些可以利用的边料放置在指定的地方,为折弯时试模提供材料;在工件落料后,边角、毛刺、接点要进行必要的修整打磨处理,在刀具接点处,用平锉刀进行修整,对于毛刺较大的工件用打磨机进行修整,小内孔接点处用相对应的小锉刀修整,以保证外观的美观,同时外形的修整也为折弯时定位作出了保证,使折弯时工件靠在折弯机上位置一致,保障同批产品尺寸的一致;2在落料完成后,进入下道工序,不同的工件根据加工的要求进入相应的工序;有折弯,压铆,翻边攻丝,点焊,打凸包,段差,有时在折弯一两道后要将螺母或螺柱压好,其中有模具打凸包和段差的地方要考虑先加工,以免其它工序先加工后会发生干涉,不能完成需要的加工;在上盖或下壳上有卡勾时,如折弯后不能碰焊要在折弯之前加工好; 3折弯时要首先要根据图纸上的尺寸,材料厚度确定折弯时用的刀具和刀槽,避免产品与刀具相碰撞引起变形是上模选用的关键在同一个产品中,可能会用到不同型号的上模,下模的选用根据板材的厚度来确定;其次是确定折弯的先后顺序,折弯一般规律是先内后外,先小后大,先特殊后普通;有要压死边的工件首先将工件折弯到30°---40°,然后用整平模将工件压死;4压铆时,要考虑螺柱的高度选择相同不同的模具,然后TOX机器的压力进行调整,以保证螺柱和工件表面平齐,避免螺柱没压牢或压出超过工件面,造成工件报废;5焊接有亚弧焊、点焊等,点焊首先要考虑工件焊接的位置,在批量生产时考虑做工装保证点焊位置准确;为了焊接牢固,在要焊接的工件上打凸点,可以使凸点在通电焊接前与平板均匀接触,以保证各点加热的一致,同时也可以确定焊接位置,同样的,要进行焊接,要调好预压时间,保压时间,维持时间,休止时间,保证工件可以点焊牢固;点焊后在工件表面会出现焊疤,要用平磨机进行处理,亚弧焊主要用于两工件较大,又要连接在一起时,或者一个工件的边角处理,达到工件表面的平整,光滑;亚弧焊时产生的热量易使工件变形,焊接后要用打磨机和平磨机进行处理,特别是边角方面较多;6工件在折弯,压铆等工序完成后要进行表面处理,不同板材表面的处理方式不同,冷板加工后一般进行表面电镀,电镀完后不进行喷涂处理,采用的是进行磷化处理,磷化处理后要进行喷涂处理;电镀板类表面清洗,脱脂,然后进行喷涂;不锈钢板是在折弯前进行拉丝处理,不用喷涂,铝板一般采用氧化处理,根据喷涂不同的颜色选择不同的氧化底色,常用的有黑色和本色氧化;表面前处理这样做可以使清洁表面,显著提高涂膜附着力,能成倍提高涂膜的耐蚀力;清洗的流程先清洗工件,先将工件挂在流水线上,首先经过清洗溶液中合金去油粉,然后进入清水中,其次经过喷淋区,再经过烘干区,最后将工件从流水线上取下;7折弯模具展开图中必须标明下模的开口尺寸,如果要用专门的上、下模,必须标明模具的代号;8折弯系数指的是板材在折弯时的延伸值,其数值主要由板厚、折弯角度和下模开口尺寸决定;厚度4mm以下的冷轧钢板,在选定下模开口尺寸和相同的折弯角度的前提下,可以认为折弯系数为固定值;≥4mm的热轧钢板的折弯系数视需要应作测定;下表数据是我公司最常用的折弯数据,一般下模开口尺寸为板厚的6倍,为方便起见,我们在折弯1-2.5mm的钢板时,均尽可能都采用12mm的下模开口尺寸,如果实际上无法选用表中的下模开口尺寸时,折弯系数值要另行查取;相同厚度的冷轧钢板和热轧钢板的折弯系数值会相差0.1-0.2左右,应给予注意;再次强调:5、6mm钢板的折弯系数,仅是对于目前经常采购到的钢板的经验数值,使用前要先作验证;铝板厚度mm 折弯角度下模开口mm 折弯系数说明1 90° 12 1.961.2 90° 122.251.5 90° 122.712 90° 12 3.502.5 90° 12 4.213 90° 20 5.204 90° 24 7.015 90° 32 8.40 参考值6 90° 32 10.40 参考值2、亚克力加工亚克力在标识标牌的制作过程是极好的承载体,也是制作水晶字与发光字牌与工艺展示架的最佳材料;1亚克力下料与裁切:有机板常规尺寸有1830mm×1220mm、2160mm×1220uum等,根据客户提供的图纸,在板子上划出裁切线,其所划尺寸应比实际尺寸大0.5~3mm;5mm以上的板材直接用锯冲断,5mm以下可用勾刀勾出浅线槽,然后用刀将板折断;使用电锯时,应注意安全,二人步调一致,用力保持均衡;裁切这道工序非常重要,它关系着下面诸道工序能否顺利进行;必须做到:划线准确、套裁合理、锯线平直;2亚克力断面刨平:起伏不平的有机板断面可用刨子推刨平直,没有电刨可用砂轮机粗磨一遍,然后放置砂带机上磨平;薄形板用压力铁夹具将多片同时夹在一起,用电刨或砂带机刨平磨直;这样,可提高工效,并且也保证了多片板尺寸的一致性;专业厂家一般都有特制铁夹,将大块有机片夹紧夹牢,然后用电刨推平;对于小面积板用台虎钳子夹住推平,效果也很好;3亚克力打磨抛光:抛光的作用是把被破坏的有机板断面重新恢复其光亮度;已经刨平的板材,用水砂纸进一步磨细,然后用抛光机进行抛光;抛光过程中,不时地要在布轮上涂擦一些抛光皂绿皂、白皂,以加快抛光速度;透明有机板上常有各种划痕,在印刷或粘接之前也要进行抛光处理;随着雕刻机的出现,有机板断面也有使用火焰抛光机处理机进行光亮处理的,但效果并不理想;对于质量要求高的字牌最好使用激光切割机;4亚克力折弯:用有机板加工各式展示架常常需要将板材折弯成各种角度;根据折弯线的长度,可自制多台不同长度的加热器,加热器用扁方铝合金型材制作;方法:首先在铝型材上平面开一道3~5mm的槽线,以便加热管的热量从此溢出,槽线两边用硬质木板附上,可起到隔热不粘板的作用;然后,把石英加热管用铁卡子固定在铝管内,接上电源线就可使用;有机板折弯之处,用勾刀勾出一道浅线,这样,折出的角线,才能方圆兼得,尺寸准确;加热过程中,有机板加热线一侧必须用方木压住,使加热线受热均衡,折出的角线才会平直,而不会出现堆肉或局部折裂现象的发生;不同的折弯角度,还需配置不同角度的木制模具;5亚克力开槽钻孔:标牌面板或展示架上常常要开槽开孔,开槽用立式铣床,冉配备好各式刀具;开孔需购买一套组合式开孔器,把开孔器卡在台钻上就可完成开孔任务,对13mm以下的孔用普通钻头即可;6亚克力粘合:较为常用的粘合剂是三氯甲烷溶液;用注射针管将溶液吸入针管中,打火粘合缝隙之中,粘合效果很好,对于大面积的粘合,可使用水晶胶,粘接之处透明度高,而且,车度尚好;3、喷涂加工1、在表面前处理后,进入喷涂工序,在工件要求装配后喷涂时,在工件内部用小纸片封住工件上的孔,用耐高温胶带固定住,以免喷涂时撒到工件内部,在工件外表面能看到的螺母翻边孔处用螺钉保护,以免喷涂后工件螺母翻边孔处需要回牙;一些批量大的工件还用到工装保护;工件不装配喷涂时,不需要喷涂的区域用耐高温胶带和纸片挡住,一些露在外面的螺母螺柱孔用螺钉或耐高温橡胶保护;如工件双面喷涂,用同样方法保护螺母螺柱孔;小工件用铅丝或曲别针等物品窜在一起后喷涂;一些工件表面要求高,在喷涂前要进行刮灰处理;一些工件在接地符处用专用耐高温贴纸保护;在进行喷涂时,首先工件挂在流水线上,用气管吹去表面的粘上的灰尘;进入喷涂区喷涂,喷完后顺着流水线进入到烘干区,最后从流水线上取下喷涂好的工件;其中还有手工喷涂和自动喷涂两类,这样采用的工装就不同了;2碳钢表面磷化的目的为:1.涂装的前处理工序;2.提高工件的耐磨性和耐蚀性;3铝和铝合金的氧化是指经化学处理或阳极氧化得到表面氧化膜的工艺过程,目的是提高其耐蚀性和硬度;阳极氧化得到的氧化膜厚度为5~250靘,硬度可达HV600;4铝和铝合金的钝化在氧化后进行,以进一步提高其耐蚀性;5表面喷涂常用烤漆、电泳漆、静电喷漆、静电喷粉等;必须注意:常用色系有两大类:RAL色系和NCS 色系;至今常用的颜色有:NCS S2010浅灰、RAL7015深灰、NCS S3500驼色、 NCS S6010深绿、RAL6011深绿、NCS S2020浅绿;6表面镀锌时要标注镀层厚度和色泽;在没有特别说明的情况下,镀锌层厚度取0.012mm;色泽分:光亮A——透明、清晰、略带兰色;白锌B——透明、略带彩色;彩锌C——黄色、带五彩;钝化D——橄榄绿;黑锌F——黑色;7不锈钢表面的酸洗、钝化和抛丸处理:不锈钢零件被酸洗、钝化是为了获得洁净而均匀的防腐蚀的金属表面此项表面处理,基本委托原材料;玻璃球机械喷丸将在酸洗之后进行不需要经钝化,以达到去除粘合在表面的水垢层而获得洁净表面;特殊情况下可用金刚砂喷丸,金属表面发暗;4、丝网加工:铝氧化标牌、面板经过氧化后,表面会附有一层氧化膜,是表面坚硬光滑;用普通的丝印油墨附着力差,这是最重要的问题;要解决这个问题,首先要解决丝印油墨和操作问题;必须使用铝氧化丝印油墨,这是丝印铝氧化标牌成功与否的关键所在;此类油墨和一般油墨的不同之处就是它会牢牢粘附在铝板表面,而且具有很好的耐光性,这是丝印铝氧化标牌最理想的油墨;本项目采用间接制版的方法是将间接菲林首先进行曝光,用1.2%的H2O2硬化后用温水显影,干燥后制成可剥离图形底片,制版时将图形底片胶膜面与绷好的丝网贴紧,通过挤压使胶膜与湿润丝网贴实,揭下片基,用风吹干就制成丝印网版;工艺流程:1.已绷网——脱脂——烘干2.间接菲林——曝光——硬化——显影1and2——贴合——吹干——修版——封网3.直间混合制版法先把感光胶层用水、醇或感光胶粘贴在丝网网框上,经热风干燥后,揭去感光胶片的片基,然后晒版,显影处理后即制成丝网版;丝网印刷通常有两种,即手工印刷和机械印刷;手工印刷是指从续纸到收纸,印版的上、下移动,刮扳刮印均为手工操作;机械印刷是指印刷过程由机械动作完成;其中又分为半自动和全自动印刷,半自动指承印物放入和取出由人工操作,印刷由机械完成;全自动是指整个印刷过程均由机械完成;还有一种快速简易的曲面丝印网印刷方法活面网印,即将丝网版面拆下来直接紧贴于承印物面上进行氏印刷;采用活面网印方法,可印制大量加工印品,如乳胶塑料桶、纯净水桶、脸盆、热水瓶、杯、碗、盘等产品;同时利用此方法可在汽车上印制招牌字,也可在异形平面上印字;活面丝网版的制作:先将感光好的文字图文版进行干燥修补处理,然后摘下,按尺寸剪好;并在网版两端用木片或者铝片等作为骨架用粘胶带紧紧粘固,也可用粘胶直接粘固,这样即可制成所需的活面丝网版;活面网的操作方法:根据承印物选用不同印料进行调配:首先选用平板和盘子,将所油墨进行调配,然后,一人双手持着活面丝网版,将所印部位紧紧贴于承印物面上,另一人用刮刀在调墨板上均匀地将油墨蘸在刮刀上口面上,然后,将刮刀在调墨板上均匀放置在版面上进行均匀地刮印;若印制的图形面积过大,可根据情况将油墨倒在版面上,但不要让油墨流出承印物;注意调配的油墨不要太稀,也不要太干,干湿适中为好;小面积印字、印画,可一人操作,方法是将活面版的一端用包装胶带贴于承印物机所需位置上,然后,用另一只手拉紧印版紧贴承印物上,即可进行印刷;起版注意:一定按贴好胶带一端的方向较轻起版,若两人操作起版广告也是如此,采用此种方法印刷,具有操作方便,对承印物的要求灵活,能大能小,数量可多可少,具有成本低谦节约能源的优点;有机玻璃亚克力压克力标牌在丝网印刷时应注重的几个环节:1.印刷油墨应选用高光泽、耐摩擦有机玻璃油墨,特别是表面印刷时不可使用哑光墨,因为此油墨不耐摩擦,色泽也不艳丽;用于户外的灯箱与标牌,还应使用进口耐晒性好的油墨,以抵抗强光的照射,延长其使用寿命;2.晒版软片不能用激光打印稿或硫酸纸稿代替,一定要专业厂家输出的正阳或反阳软片,每次输出时,要多输出一张空白带有定位十字线的软片;晒版时,先把空白十字线软片用透明胶带固定在玻璃板上,其它颜色的软片都应以此为依据,这样,晒出的网版位置才能保持一致;3.精细网版制作,必须选用高解像力的进口感光胶和高张力低拉伸率的进口丝网;如日本村上公司生产的SBQ单液感光胶、NBC丝网等名牌产品,虽然价格较国产贵一些,但制作出来的网版清晰、图文边缘整齐,同时,也保证了多色套印或四色加网印刷时位置的准确性;如文字过小,线条很细,可采用350目丝网,同时,还应配备研磨细滑的进口油墨或光固化油墨;4.网印配色,一般是凭借印刷工的经验来进行,由于每一批活用的丝网目数不同,感光胶膜厚薄也不一样,往往造成印品的偏色,"桶中油墨色不准,上版刮后见真颜"正说明了这个道理;所以,每一批活必须用晒制好的网版进行试印打出样品,客户确认与原稿颜色一致后,才能进入正式印刷;5.大幅面画必须用网版印刷机印刷,小幅面可用吸气印台印刷;印刷过程中,应保持六个一致:a.多色网版网距应保持一致;b.刮印速度保持一致;c.刮印压力保持一致;d.油墨粘稠度保持一致;e.手工刮印时大小刮刀的硬度保持一致;f.印刷车间的温湿度保持一致;6.双面有机板标牌应选用透明板,采用反印方式,待图文印刷完毕,再罩印一层底色,两极之间的粘合必须使用可丝印胶;一般用80~100目尼龙丝网,水性感光胶制作网版,可一面印刷,也可两面印刷,待可丝印胶颜色变为半透明时约20~30min将两面对齐粘合到一起;粘合线不受机械抛光的影响;7.多色套印时,为了确保套印的准确性,在保证图文版尺寸不变的前提下,可将其它版的尺寸适当地进行缩放缩放尺寸不得超过0.1~0.2mm;印刷时,深版压浅版,图文版压缩放版,这样,当有机板裁切不准或人工放板与定位块衔接不良时也能套印准确;8.有机片表面常有大量的静电与灰尘,灰尘如粘附在网版上,将造成文字与色块残缺,出现废品;因此,印刷必须在洁净无尘的室内进行;表面灰尘可分二步去除,首先用潮湿的纯棉布擦去表面的灰尘,然后用静电除尘刷或除尘辊刷除残留的灰尘;印刷时,边印边检查,如发现问题,及时清理网版后,再进行印刷;9.国内大中型商场中的产品化妆品、珠宝、手表宣传广告架多追求哑光效果,以衬托亮丽多彩的商品;而有机玻璃板生产厂家没有此板,可选用平光板或透明板用砂面处理油墨直接印刷,待油墨干燥后,即可呈现砂感哑光效果;注:目前已有磨砂面有机玻璃,只是成本相对较高;还有一种方式是粘贴半透明玻璃膜10.有机板尺寸裁切要一致,相邻两边呈90°角并且厚薄均匀;根据印刷画面大小,适当留出余量,待印刷完毕后,再裁切多余的边量;多色套印或四色印刷时,应选用磁白或透明有机板;磁白板用于正面印刷,透明板则用于反面印刷;5、装配加工在喷涂之后进入装配工序,装配前,要将原来喷涂中用的保护贴纸撕去,确定零件内螺纹孔没有被撒进漆或粉,在整个过程中,要戴上手套,避免手上灰尘附在工件上,有些工件还要用气枪吹下;装配好之后就进入包装环节了,工件检查后装入专用的包装袋中进行保护,一些没有专用包装的工件用气泡膜等进行包装,在包装前先将气泡膜裁成可以包装工件的大小,以免一面包装一面裁,影响加工速度;包装好后放入纸箱,然后在纸箱上贴上相应标签;几种常见标识标牌的制作工艺1、水晶标牌制作工艺介绍水晶标牌制作必能使用水晶胶;它是一种现代表面装饰材料,主要成份高分子透明树脂,简称甲组份;环氧丙烯酸树脂加催化剂,简称乙组份,分软质水晶胶和硬质水晶胶二种;软质水晶胶又分UV水晶胶,一般适用于底板软质材料的商标、标牌,如不干胶商标,软塑料标牌、纸质商标等;硬质水晶胶又分UV水晶胶,一般适用于硬质底板的商标、标牌、证章等;具体工艺制作如下:1、先将丝印好的或胶印好的物件平放在水平一致的操作台板上等待滴注;2、根据用量,取一只清洁干净的烧杯,准确计量,将甲乙组份,按1:1的比例混合搅拌均匀,有的水晶胶按2:1的比例配料,然后脱除混合胶中的气泡,常用的取泡方法有二种:一为自然消泡,在容器中静止15-30分钟;另一种真空脱泡3-5分钟;3、取清洁干净的在针管,将消泡后的水晶胶注入针管内,然后计量并均匀地滴注在标牌、商标等表面上,一般水晶胶层厚度2mm,让其自然流平即可;4、滴注水晶胶后3-5分钟,观察胶面有无气泡或尘粒,如有小气泡,可用小的针将它挑去,如发现死角未有流平水晶胶,用针引渡即可;5、浇注好的标牌,在20℃-22℃的室温下固化10-14小时硬化,成为表面不沾手的水晶标牌;6、如遇不干胶、商标等,本身厚度很薄,界线不明显,浇注时,容易造成水晶胶外溢,要达到2mm厚度有一定困难,所以制水晶胶的把握不同情况,控制好粘度,在应用过程中,可放置1-2小时,以提高粘度,适应薄型水晶胶的浇注;7、制作大于2mm厚的水晶胶标牌,可分二次滴塑,第一次滴塑后,固化3-5小时,再滴加一层;8、滴塑后的清洗,无论手工滴塑,还是自动化滴塑,完工后机械、设备、容器都需清洗干净,如果胶硬化后,不溶于任何溶剂,因此必须在它没有硬化前将机器中、容器都需清洗干净; 水晶胶制作的产品视觉好,透明度高,光泽高等优点,丝印行业应广泛应用;2、铝合金标牌制作工艺流程1.机加成型;采用机加工成型后喷漆,使其安装尺寸统一规范且可批量生产;仪器喷漆面板的加工对尺寸要求较严格,需要有经验的钳、铣工,有条件的可采用数控钻床;2.除油;标识为了使铝板表面对印刷涂料有一定的亲合性,要把板材表面的油污除去,一般封装油污可先用细软锯末揩除,再用有机溶剂去油;机加工中的油污则可用有机溶剂或碱性溶液化学除油;3.抛光;板材表面有划痕,应先刮抹一层腻子,使其平滑,并依客户的要求选择是机械抛光、化学抛光,还是电化学抛光;4.喷底漆;由于铝合金材料与面漆、印刷油墨的结合性较差,在铝合金面板喷面漆之前需要喷一层约0.01mm厚的环氧锌黄底漆;5.喷面漆;根据客户的要求,喷涂相应颜色的氨基漆或丙烯酸色漆;对浅颜色漆尤其是白色漆,其干燥温度和干燥时间应严格掌握,否则白色漆泛黄;6.丝网印刷;印刷标牌面板的总体要求是:图文位置准确清晰、字线边缘整齐、墨迹牢固;丝网;根据字体线条的粗细选择不同目数的丝网;常用的丝网为250T、300T、350T、420S 涤纶丝网;对于字线径小于1.5mm的应选择大于350目的单丝黄色聚酯丝网;绷网角度;绷网角度是22.5‘时,可使字线下墨面积大,字线边缘整齐;刮板;刮板应平尖,肖氏硬度在65‘-70‘,印刷时保证线接触;印标牌面板的刮板应专用;网距;网版张力大、网距小有利于印清图形,在丝网张力确定时网距应控制在2—3mm; 印墨;进口的有日本东洋SS系列、IPI系列、精工系列,国产的有天津向阳牌2711—4仪表墨、玻璃墨等;若用天津天女牌8字头亮光胶印墨需在120~C以下烘干;红色面板漆的烘干要低温且时间短;7.喷罩光漆;要求不高时可用刷子刷涂,漆料可选用H型水溶性丙烯酸漆或氨基漆;8.包装;标牌由于板材较重,彼此间易磕碰,可在成品中夹置无图文的旧纸保护其表面;3、压克力吸塑灯箱制作的要点及其工序流程第一选材目前国内见到的压克力板材,基本为进口或中外合资生产,板材质量可以说较好;材料决定之后,紧接着就需要确定适当的灯箱尺寸,需要明确的是:压克力浇铸板的长度有限,最大为3-3.5米;压克力挤出板可用卷材的形式供货,理论上长度不受限制压克力挤出板可以制作长度较长的无缝灯箱招牌;如估用压克力浇铸板,一般需要拼接尺寸过大的灯箱招牌,在风压的作用下可能会变形一般正规的压克力板材生产商都会提供相应的产品规格;第二模具制作压克力板通过真空定位、吸压成型,即使是同一个字,尺寸不同也需要不同模具,而模具制作本身要求精度高质量好;因为模具制作本身的精度、质量直接关系到压克力产品的质量,而模具制作具有较高工艺水平,需要经验丰富的技术人员;因此,如前所述,目前市场吸塑灯箱一直牌高价位,模具的加工应该说是其中最主要的成本;第三后期制作压克力吸塑制作基本是机械化制作,一些新设备的应用在提高生产效率同时,大减轻了工人的劳动强度;压克力吸塑材料基本成型后,还要经过铣边、镂铣、打磨等几道工序,最后将灯箱铺设光源、烤漆后制作完成;第四画面处理根据客户的不同需要,通过丝网印刷直接将画面转印到压克力板材上,后经真空吸压成型,其中画面中有人物或动物或商品形象,还能再吸塑成立体效果,从而得到更加好的宣传效果;灯箱制作流程:1 制作模具、常用模具都是木模,用生产模版锯一次制作完成,还可用手提往复据制作模具;2 对模具深加工:打磨、修边、使模具圆滑平整;3 模具在吸塑平台定位,阴阳模具对准位置重合固定;4 压克力板材加热,吸塑设备主机温度常用上限设制在70℃下限在150℃;5 压克力板材加热变达到软需要的温度后,放在I型、Ⅱ型吸塑平台上吸压成型;6 成型后的半成品压克力面板,由铣边机铣掉多余边角;7 亚克力面板与亚克力字拼接注:只作亚克力字灯箱不用此工序;选择适当的金属边框和电气照明设备金属边框的作用主要是把灯箱的各部分整合在一起,需要尺寸精确、外形美观,并具有一定的机械强度的密封性能,保护灯箱内部电气照明部分不会受到损伤;至于具体材料的使用,则需要根据实际情况来确定,可以使用铝合金型材、钢材等;4、LED电子灯箱制作方法。
标识标牌及制作知识标识标牌是一种用于标识特定信息、指示方向或者警示危险的标识物。
它们通常在公共场所、道路、建筑物、设备或者工地等地方使用。
标识标牌不仅能够提供必要的信息给人们,还能确保人们的安全,保护他们的财产和环境。
制作标识标牌需要考虑多个因素,包括设计、选择材料、制作技术和安装方法等。
下面将详细介绍这些要点。
首先是设计。
设计一个有效的标识标牌需要考虑到以下几个方面:1.目标受众:标识标牌的设计应该针对特定的受众群体,包括年龄、语言和文化背景等因素。
这样才能确保信息能够被正确地理解和识别。
2.信息清晰:标识标牌应该简洁明了,信息内容要准确,文字和图形要清晰可辨认。
可以使用简单的文字、符号和图形来传达信息。
3.字体和颜色选择:选择易读的字体和对比度较大的颜色,以确保信息能够清晰地传达给受众。
4.视觉效果:标识标牌的设计应该适应特定的环境条件,如光线、距离和背景等。
还应该考虑标识标牌在不同天气和环境条件下的可见性。
其次是材料选择。
标识标牌可以使用各种材料制作,如金属、塑料、木材或复合材料等。
选择合适的材料要考虑以下几个因素:1.耐久性:标识标牌应该使用耐用的材料,以适应各种环境条件和外力的影响。
例如,在户外使用的标识标牌需要具备抗紫外线、耐候性和耐腐蚀性等特性。
2.美观性:标识标牌的外观应该适应特定的环境,并且与周围环境相协调,以提高视觉效果。
3.成本效益:材料选择也要考虑到成本效益,以确保制作标识标牌的费用在可接受的范围内。
制作技术是制作标识标牌的关键。
以下是一些常见的制作技术:1.刻字:使用雕刻机或者激光刻字机将文字和图形刻在材料上,以实现清晰可辨认的效果。
2.印刷:使用丝网印刷或者数码印刷技术将文字和图形直接印在标识标牌上。
3.黏贴:将预先设计好的图案、文字和符号黏贴到标识标牌的表面上。
4.融合:使用热融合技术将设计好的图案、文字和符号融合到标识标牌的表面上,以提高耐久性。
最后是安装方法。
标识标牌的安装主要取决于使用的场所和材料。
标识牌制作工艺范文标识牌是一种广泛应用于各种场所和场合的信息传达工具,它通常用来标识、指示、警示和宣传等目的。
标识牌的种类繁多,材质也多样,不同的制作工艺可以满足不同的需求。
一、材料选择:标识牌的制作工艺首先要选择适合的材料,常见的标识牌材料包括金属、塑料、木材、玻璃、亚克力等。
根据标识牌的使用环境和要求选择合适的材料,例如户外标识牌可以选择耐候性良好的金属或塑料材料,而室内标识牌则可以选择木材或亚克力材料。
二、设计制作:标识牌的设计制作主要包括版面设计、字体选择和图案制作。
版面设计要注意排版合理、美观大方,保证信息传达清晰明了;字体选择要根据标识牌的用途和风格进行选择,例如正式场合可以选择工整、端庄的字体,而创意宣传标识牌则可以选择有趣、独特的字体;图案制作要根据需求选择合适的图案制作工艺,例如丝网印刷、喷涂等。
三、制作工艺:1.丝网印刷:丝网印刷是一种常用的标识牌制作工艺,它采用丝网模具将油墨或颜料通过压力压入材料表面,形成图案或文字。
丝网印刷的优点是色彩鲜艳、耐久性好,适用于标识牌的大面积制作。
2.喷涂:喷涂是一种将颜料通过喷枪均匀喷涂在材料表面的制作工艺,它适用于较大面积的标识牌制作。
喷涂的优点是制作速度快、成本低,缺点是制作精度较低。
3.雕刻:雕刻是一种将图案或文字通过刻刀或激光刻在材料表面的制作工艺,它适用于制作精细的标识牌。
雕刻的优点是制作精度高、触感好,适用于高档的标识牌制作。
4.热转印:热转印是一种将热敏颜料通过热传导的方式转移到材料表面的制作工艺,它适用于制作彩色、多图层的标识牌。
热转印的优点是图案丰富、色彩鲜艳,适用于室内标识牌制作。
5.贴膜:贴膜是一种将薄膜贴在材料表面的制作工艺,它适用于标识牌的保护和装饰。
贴膜的优点是防刮、防水、抗紫外线,同时可以增加标识牌的亮度。
四、后期处理:总结来说,标识牌制作工艺包括材料选择、设计制作、制作工艺和后期处理。
根据标识牌的具体需求和用途选择合适的工艺,可以制作出符合要求的标识牌。
标识系统的功能性可以达到“此时无声胜有声”的识别效果,标识系统美观性使其最终视觉效果要与其所处的人文环境相和谐适应。
优质的标牌可以辅助标识系统提升整个企业,医院,学校,景区,酒店的文化。
标牌制作工艺提出几个要求以帮助标识公司提升自身制作技术水平,以及帮助需要制作标识的企业辩别出优、劣质标牌。
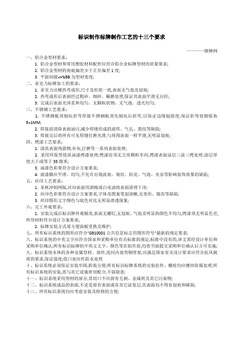
制作工艺要求:一、铝合金型材要求:1.铝合金型材和常用塑胶材料配件应符合铝合金标牌型材的质量要求。
2.铝合金型材的角底偏差少于正负偏差1度。
3.平面间隙<=0.4%*B(B为型材宽度)。
二、亚克力标牌加工的要求:1.亚克力出模热弯成形,尺寸及形状一致,表面无气泡及划痕。
2.热弯成形后表面经过粗砂、细砂、碾磨处理,保证其表面平滑无台阶。
3.完成后表面光泽柔和均匀、无颗粒状物、无气泡、透光均匀。
三、不锈钢工艺要求:1. 不锈钢板须刨坑折弯焊接(不锈钢板须先刨坑后折弯,以保证边缘挺拔度);保证折弯处圆弧角R<1MM。
2.焊接前清除表面油污,减少焊缝形成的虚焊、气孔、裂纹等缺陷。
3.焊接完后将所有可见焊缝打磨光滑,与周围表面一样平滑,无明显划痕。
四、烤漆工艺要求:1.清洗表面残留物,补灰,打磨等一系列表面处理。
2.采用环保型优质油漆烤漆处理。
烤漆房须无尘埃颗粒车间,烤漆表面涂层三涂三烤处理,涂层厚度大于或等于35微米。
3.油漆色彩要符合设计方案要求。
4.面漆膜应平滑、均匀,不允许出现流痕、皱纹、桔皮、气泡、夹杂等影响装饰效果的缺陷。
五、丝印工艺要求:1.菲林冲制网版,丝印表面用酒精或白电油将表面清理干净。
2.丝印色彩要符合设计方案要求,字体及图案笔划清晰,无变形、锯齿等缺陷。
3.丝印图形文字颜色与底色对比无明显渗透现象。
六、完工外观要求:1.安装完成后标识牌外观精美,表面无螺钉,无划痕、气泡及明显的颜色不均匀,烤漆须无明显色差,所用材料符合设计方案要求。
2.标牌安装方式易方便面板更换及维护。
七、所有标识系统的图形应符合“GB10001公共信息标志用图形符号”最新的规定要求;八、标识系统的中英文字应符合国家和采购单位有关标准的规定,标准中没有的,译文需经设计单位和采购单位确认;所有标识标牌的中英文文字、颜色等在制作前,均需书面提交采购单位确认后方可实施;九、标识系统本体的各种金属型材、部件,连同内部型钢骨架,应满足国家有关设计要求(应符合抗风载荷的要求),保证强度;收口处应作防水处理;十、标识系统必须保证安装牢固,拆装方便。
标识制作标牌制作工艺的十三个要求————牌牌网一、铝合金型材要求:1. 铝合金型材和常用塑胶材料配件应符合铝合金标牌型材的质量要求;2. 铝合金型材的角底偏差少于正负偏差1度;3. 平面间隙<=%BB为型材宽度;二、亚克力标牌加工的要求:1. 亚克力出模热弯成形,尺寸及形状一致,表面无气泡及划痕;2. 热弯成形后表面经过粗砂、细砂、碾磨处理,保证其表面平滑无台阶;3. 完成后表面光泽柔和均匀、无颗粒状物、无气泡、透光均匀;三、不锈钢工艺要求:1. 不锈钢板须刨坑折弯焊接不锈钢板须先刨坑后折弯,以保证边缘挺拔度;保证折弯处圆弧角R<1MM;2. 焊接前清除表面油污,减少焊缝形成的虚焊、气孔、裂纹等缺陷;3. 焊接完后将所有可见焊缝打磨光滑,与周围表面一样平滑,无明显划痕;四、烤漆工艺要求:1. 清洗表面残留物,补灰,打磨等一系列表面处理;2. 采用环保型优质油漆烤漆处理;烤漆房须无尘埃颗粒车间,烤漆表面涂层三涂三烤处理,涂层厚度大于或等于35微米;3. 油漆色彩要符合设计方案要求;4. 面漆膜应平滑、均匀,不允许出现流痕、皱纹、桔皮、气泡、夹杂等影响装饰效果的缺陷;五、丝印工艺要求:1. 菲林冲制网版,丝印表面用酒精或白电油将表面清理干净;2. 丝印色彩要符合设计方案要求,字体及图案笔划清晰,无变形、锯齿等缺陷;3. 丝印图形文字颜色与底色对比无明显渗透现象;六、完工外观要求:1. 安装完成后标识牌外观精美,表面无螺钉,无划痕、气泡及明显的颜色不均匀,烤漆须无明显色差,所用材料符合设计方案要求;2. 标牌安装方式易方便面板更换及维护;七、所有标识系统的图形应符合“GB10001公共信息标志用图形符号”最新的规定要求;八、标识系统的中英文字应符合国家和采购单位有关标准的规定,标准中没有的,译文需经设计单位和采购单位确认;所有标识标牌的中英文文字、颜色等在制作前,均需书面提交采购单位确认后方可实施;九、标识系统本体的各种金属型材、部件,连同内部型钢骨架,应满足国家有关设计要求应符合抗风载荷的要求,保证强度;收口处应作防水处理十、标识系统必须保证安装牢固,拆装方便;所有标识标牌系统的安装挂件、螺栓均应镀锌防腐处理;所有标识系统的安装,需与其它设施密切配合,不留隐患;十一、标识系统采用型材的部分,其切口不应留有毛刺、金属屑及其它污染物;十二、标识系统成品的表面,不论是原有表面或有其它涂复层,其表面均不得有划痕和碰损;十三、所有标识系统均应考虑安装及检修的方便;。
常见的标识标牌制作工艺流程与要求标识标牌是一种用于标识、指示、警示等目的的标志性制品。
在不同的场所和环境中,常见的标识标牌有安全标识、交通标识、指示标识等。
制作标识标牌需要经过一系列的工艺流程,下面将介绍其中常见的工艺流程与相关要求。
1.设计与排版在制作标识标牌之前,首先需要进行设计与排版。
设计人员根据标识标牌的用途和要求,绘制出相应的设计图稿。
在设计时,需要考虑标识的可读性、视觉效果和风格等因素。
排版是将设计图稿按照实际尺寸进行布局,确定文字和图案的大小、位置和间距等。
2.材料准备标识标牌的材料多种多样,根据不同的用途和环境选择材料。
常见的材料有金属、塑料、玻璃、磁性材料等。
在制作前,需要将选定的材料进行切割、打磨等必要的加工处理,确保材料质量和尺寸的准确性。
3.印刷与制作印刷是标识标牌的重要环节之一、根据设计图稿,使用适合的印刷技术对标识标牌进行印刷。
常见的印刷技术有丝网印刷、喷墨印刷、激光雕刻等。
在印刷过程中,需要控制好颜色、色彩搭配和印刷层厚度等因素,确保印刷质量。
4.表面处理标识标牌的表面处理是为了增加标识标牌的耐用性和美观度。
常见的表面处理方式有喷涂、覆膜、烤漆等。
表面处理后,标识标牌能够抵御日常的摩擦和污染,保持良好的外观效果。
5.固定安装标识标牌制作完成后,需要进行固定安装。
根据标识标牌的不同需求,采用不同的固定方法,如螺丝固定、黏贴固定等。
在安装过程中,需要确保标识标牌的稳固性和安全性,以免因松动或脱落造成安全事故。
标识标牌制作的要求:1.材料要求:选择适合的材料,确保材料的质量和耐用性。
2.设计要求:设计图稿要符合标识标牌的用途和效果,文字和图案要清晰可辨。
3.印刷要求:控制好印刷质量,确保颜色和层厚的准确性。
4.表面处理要求:表面处理要均匀美观,能够抵御污染和摩擦。
5.安装要求:确保标识标牌的稳固性和安全性,便于安装和维护。
总结:标识标牌制作工艺流程包括设计与排版、材料准备、印刷与制作、表面处理、固定安装等环节。
标识牌制作工艺1.1.1 标牌分类金属标牌主要以铜、铁、铝、锌合金、铅锡合金等原材料为基础,通过冲压、压铸、蚀刻、印刷、珐琅、仿珐琅、烤漆等工艺,制作成铭牌、徽章、胸章、奖章、钥匙扣、帽徽、帽夹、钱夹、纪念章、纪念币、工艺标牌、袖扣、相框、手机吊饰、领带夹、皮带头、吊牌、开瓶器等工艺饰品以及各类金属标牌、金属铭牌等不同类别的各种金属标牌产品。
形态1、横式标牌:整个比例横向比较长。
一般整面都被利用为广告标牌。
一般在小店铺和大建筑的墙面上可看到。
2、竖式标牌:整个比例竖向比较长。
一般整面都被利用为广告标牌。
3、突形标牌:在建筑物的墙面上突出,除背面以外的整面或有两侧墙面的情况下两侧都被利用为广告载体的标牌。
4、地柱形标牌:标记在地面的某些固定构造上的横形、竖形、立体形标牌的标牌。
5、屋顶式标牌:指在某建筑物的屋顶上设置一些固定构造物,并在上面挂着或贴着的板形活立方形或幻性的标牌。
材料1、光滑标牌:画面或板面有油性,非常光滑的标牌。
2、夜光材料标牌:用夜光材料牌(即我们通常说的霓虹灯)。
3、丙烯酸质标牌(亚克力):用丙烯酸质材料做板面主材料的标牌。
4、金属标牌:在没有特别指定板面的情况下,用金属做为标牌的板面或文字的主材料的标牌。
5、电光板:用发光二极管或夜光管实现单色或彩色的表现效果的标牌。
以发光的二极管和表现方式,可分为夜光电光板、LCD、LED、CRT、FDT等五大种类。
6、反光标牌:使用反光膜制成的标牌,具有反光提示作用。
1.1.2 制作工艺介绍本项目产品加工工艺多,涉及的材料较多。
合理的工艺和科学的管理是生产优良的产品的保障。
本项目主要采用丝网印刷工艺。
(一)不锈钢作工艺排版——激光切割——下立边料——焊接——清洗——抛光——包装1、排版过程中严格按标识系统字体按比例排版,经过审稿员的审核后方可切割。
2、下立边料按标识系统规定字体厚度下料,下料要求宽度误差在+-2mm之内。
3、焊接过程中立边和正面对接处焊接牢固,不得有漏焊。
标识系统的功能性可以达到“此时无声胜有声”的识别效果,标识系统美观性使其最终视觉效果要与其所处的人文环境相和谐适应。
优质的标牌可以辅助标识系统提升整个企业,医院,学校,景区,酒店的文化。
标牌制作工艺提出几个要求以帮助标识公司提升自身制作技术水平,以及帮助需要制作标识的企业辩别出优、劣质标牌。
制作工艺要求:一、铝合金型材要求:1.铝合金型材和常用塑胶材料配件应符合铝合金标牌型材的质量要求。
2.铝合金型材的角底偏差少于正负偏差1度。
3.平面间隙<=0.4%*B(B为型材宽度)。
二、亚克力标牌加工的要求:1.亚克力出模热弯成形,尺寸及形状一致,表面无气泡及划痕。
2.热弯成形后表面经过粗砂、细砂、碾磨处理,保证其表面平滑无台阶。
3.完成后表面光泽柔和均匀、无颗粒状物、无气泡、透光均匀。
三、不锈钢工艺要求:1. 不锈钢板须刨坑折弯焊接(不锈钢板须先刨坑后折弯,以保证边缘挺拔度);保证折弯处圆弧角R<1MM。
2.焊接前清除表面油污,减少焊缝形成的虚焊、气孔、裂纹等缺陷。
3.焊接完后将所有可见焊缝打磨光滑,与周围表面一样平滑,无明显划痕。
四、烤漆工艺要求:1.清洗表面残留物,补灰,打磨等一系列表面处理。
2.采用环保型优质油漆烤漆处理。
烤漆房须无尘埃颗粒车间,烤漆表面涂层三涂三烤处理,涂层厚度大于或等于35微米。
3.油漆色彩要符合设计方案要求。
4.面漆膜应平滑、均匀,不允许出现流痕、皱纹、桔皮、气泡、夹杂等影响装饰效果的缺陷。
五、丝印工艺要求:1.菲林冲制网版,丝印表面用酒精或白电油将表面清理干净。
2.丝印色彩要符合设计方案要求,字体及图案笔划清晰,无变形、锯齿等缺陷。
3.丝印图形文字颜色与底色对比无明显渗透现象。
六、完工外观要求:1.安装完成后标识牌外观精美,表面无螺钉,无划痕、气泡及明显的颜色不均匀,烤漆须无明显色差,所用材料符合设计方案要求。
2.标牌安装方式易方便面板更换及维护。
七、所有标识系统的图形应符合“GB10001公共信息标志用图形符号”最新的规定要求;八、标识系统的中英文字应符合国家和采购单位有关标准的规定,标准中没有的,译文需经设计单位和采购单位确认;所有标识标牌的中英文文字、颜色等在制作前,均需书面提交采购单位确认后方可实施;九、标识系统本体的各种金属型材、部件,连同内部型钢骨架,应满足国家有关设计要求(应符合抗风载荷的要求),保证强度;收口处应作防水处理;十、标识系统必须保证安装牢固,拆装方便。
1.1 标识牌制作工艺1.1.1 标牌分类金属标牌主要以铜、铁、铝、锌合金、铅锡合金等原材料为基础,通过冲压、压铸、蚀刻、印刷、珐琅、仿珐琅、烤漆等工艺,制作成铭牌、徽章、胸章、奖章、钥匙扣、帽徽、帽夹、钱夹、纪念章、纪念币、工艺标牌、袖扣、相框、手机吊饰、领带夹、皮带头、吊牌、开瓶器等工艺饰品以及各类金属标牌、金属铭牌等不同类别的各种金属标牌产品。
形态1、横式标牌:整个比例横向比较长。
一般整面都被利用为广告标牌。
一般在小店铺和大建筑的墙面上可以看到。
2、竖式标牌:整个比例竖向比较长。
一般整面都被利用为广告标牌。
3、突形标牌:在建筑物的墙面上突出,除了背面以外的整面或有两侧墙面的情况下两侧都被利用为广告载体的标牌。
4、地柱形标牌:标记在地面的某些固定构造上的横形、竖形、立体形标牌的标牌。
5、屋顶式标牌:指在某建筑物的屋顶上设置一些固定构造物,并在上面挂着或贴着的板形活立方形或幻性的标牌。
材料1、光滑标牌:画面或板面有油性,非常光滑的标牌。
2、夜光材料标牌:用夜光材料牌(即我们通常说的霓虹灯)。
3、丙烯酸质标牌(亚克力):用丙烯酸质材料做板面主材料的标牌。
4、金属标牌:在没有特别指定板面的情况下,用金属做为标牌的板面或文字的主材料的标牌。
5、电光板:用发光二极管或夜光管实现单色或彩色的表现效果的标牌。
以发光的二极管和表现方式,可分为夜光电光板、LCD、LED、CRT、FDT等五大种类。
6、反光标牌:使用反光膜制成的标牌,具有反光提示作用。
1.1.2 制作工艺介绍本项目产品加工工艺多,涉及的材料较多。
合理的工艺和科学的管理是生产优良的产品的保障。
本项目主要采用丝网印刷工艺。
(一)不锈钢作工艺排版——激光切割——下立边料——焊接——清洗——抛光——包装1、排版过程中严格按照标识系统字体按比例排版,经过审稿员的审核后方可切割。
2、下立边料按照标识系统规定字体厚度下料,下料要求宽度误差在+-2mm 之内。
标牌制作施工工艺摘要:标牌是一种广泛应用于各行各业的重要工具,用于标识建筑物、道路、设备等。
本文将介绍标牌制作的施工工艺,包括所需材料、制作步骤及注意事项等。
引言:在现代社会,标牌扮演着一个非常重要的角色。
标牌不仅仅是用来指示方向的工具,它还可以用来传达信息、提醒安全注意事项、标识建筑物的身份等。
标牌制作的施工工艺直接关系到标牌的质量和寿命。
因此,了解标牌制作的施工工艺对于制作出高质量的标牌是非常重要的。
一、所需材料1. 板材:选择合适的材料作为标牌的底板,常见的有铝板、塑料板和不锈钢板等。
选择材料时,需要考虑标牌的使用环境和预算等因素。
2. 字体和图案:根据标牌的用途和设计要求选择合适的字体和图案,以确保标牌的可读性和美观性。
3. 胶粘剂:选择适合的胶粘剂来固定字体和图案。
4. 刻刀和刻模:用于在标牌上刻字和图案。
5. 涂料和喷漆工具:用于标牌的涂装和喷漆。
二、制作步骤1. 准备工作:根据标牌的设计要求,选择适合的板材和材料,并准备好所需的工具和设备。
2. 制作底板:根据标牌的尺寸要求,将选定的板材切割成所需的形状和尺寸。
3. 塑造字体和图案:根据设计要求,使用刻刀和刻模在标牌上刻出字体和图案。
4. 涂装和喷漆:根据设计要求,使用涂料或者喷漆工具将标牌进行上色。
5. 胶粘字体和图案:在标牌的底板上使用适当的胶粘剂固定字体和图案。
6. 修饰和装饰:根据需要,可以使用其他材料进行标牌的修饰和装饰,使其更具吸引力。
7. 完成检查:制作完成后,进行最终的检查,确保标牌的质量和外观符合预期要求。
三、注意事项1. 安全防护:在进行标牌制作施工工艺时,需要使用刻刀和刻模等锐利工具,因此必须采取安全防护措施,如佩戴手套、护目镜等。
2. 精确测量:在制作标牌的底板时,需要进行精确的测量,确保尺寸和形状的准确性。
3. 冷却和干燥:在标牌涂装和喷漆后,需要给予足够的时间进行冷却和干燥,以确保涂料充分固化。
4. 耐候性和抗腐蚀性:根据标牌的使用环境选择合适的材料和涂料,以增加标牌的耐候性和抗腐蚀性。
标识标牌常用的制作工艺
一:机加成型。
先采用机器把标识标牌加工成型,然后喷漆,使其安装尺寸统一规范且可批量生产。
仪器喷漆面板的加工对尺寸要求较严格,需要有经验的钳、铣工,有条件的可采用数控钻床。
二:除油。
标识为了使铝板表面对印刷涂料有一定的亲合性,要把板材表面的油污除去,一般封装油污可先用细软锯末揩除,再用有机溶剂去油;机加工中的油污则可用有机溶剂或碱性溶液化学除油。
三:抛光。
如果标识标牌的表面有划痕,应先刮抹一层腻子,使其平滑,并依客户的要求选择是机械抛光、化学抛光,还是电化学抛光。
四:喷底漆。
由于铝合金材料与面漆、印刷油墨的结合性较差,在铝合金材料的标识标牌面板喷面漆之前需要喷一层约0.01mm厚的环氧锌黄底漆。
五:喷面漆。
根据客户的要求,对标识标牌喷涂相应颜色的氨基漆或丙烯酸色
漆。
对浅颜色漆尤其是白色漆,其干燥温度和干燥时间应严格掌握,否则白色漆泛黄。
。
常见标识标牌制作工艺流程介绍标识标牌制作是一项常见的工艺流程,用于制作各种室内外标识、标牌和广告牌等。
下面将介绍一个常见的标识标牌制作工艺流程。
第一步:设计与制定方案标识标牌制作的第一步是进行设计与制定方案。
这一步需要根据客户需求进行标识标牌的设计,并确定标识标牌的尺寸、形状、颜色等要求。
设计师会利用专业软件进行设计,与客户进行沟通并修正设计方案,直到达到客户满意的效果。
第二步:材料准备标识标牌制作需要使用不同的材料,如金属、塑料、亚克力等。
根据设计方案,制作人员需要准备相应的材料。
为了保证制作的质量,材料的选择非常重要,要选择质量好、耐用性强的材料。
第三步:切割与打孔在制作标识标牌时,需要对材料进行切割和打孔。
切割可以通过手工切割、机械切割或激光切割等方式进行,以确保标识标牌的尺寸准确。
打孔则是为了方便后续的安装固定。
第四步:表面处理表面处理是为了保护标识标牌的外观,延长其使用寿命。
常见的表面处理有喷漆、电镀、喷油等。
根据不同的材料和设计要求,选择合适的表面处理方法,并进行处理。
第五步:文字、图案制作文字和图案是标识标牌的重要组成部分。
制作人员根据设计方案,在标识标牌上进行文字和图案的制作。
常见的制作方法有喷绘、丝印、贴膜等。
制作人员需要注意保持文字和图案的清晰度和准确度。
第六步:安装固定标识标牌制作完成后,需要进行安装固定。
安装方法根据标识标牌的尺寸和具体情况而定。
常见的安装方法有螺丝固定、焊接固定、粘贴固定等。
安装固定要求稳固牢靠,确保标识标牌不易脱落。
第七步:质量检验完成安装固定后,需要进行质量检验。
质量检验可以通过目检、测量等方式进行。
检验人员检查标识标牌的外观、尺寸、文字、图案等是否符合要求,以确保制作质量达到标准。
第八步:包装与交付质量检验合格后,制作人员将标识标牌进行包装,以保护标识标牌在运输过程中的安全。
包装材料可以选择泡沫板、纸箱等。
最后,标识标牌交付给客户,完成整个制作流程。
标识标牌导视指示系统设计制作工艺及材料知识问答前言:针对目测有很多人对标识标牌导视指示系统设计制作的一些疑问,我特别整理了这些比较有代表性的问题在这里给大家做一个详细的解答。
1. 网印标牌、面板如何选择网印平台和网印机答:手工网印平台有简易印台、灯光印台、吸气印台和多色轮转印台,对网印标牌、面板、标签都适用。
它们各有不同特点,要根据具体需要来选用,但共同的要求是重复精度高,以利多色套印位置准确。
在印大面积实地、大面积镂空印、大面积多色套印时,手工网印平台难以控制质量,这时就需要平面丝网印刷机来解决。
网印机的压力调整好后是一致的,比手工网印强。
因此网印标牌、面板,网印平台和网印机二者都应配备,以应付不同需要。
2. 网印标牌、面板等的网距大小如何控制答:网印标牌、面板、标签,没有网距不行,网距太大也不行。
一般是网版张力大,网距小最好。
这样刮印是线接触,能及时弹起。
一般规律是微形网印版网距是~1mm,小网印版的网距是2~3mm,中型网版的网距是3~5mm,大型网印版(如1m×的网距就得5~7mm。
3. 手工网印常用的定位方法有哪几种答:手工网印常用的定位方法有6种:①边角定位:适合于印件尺寸一致性好的情况;②孔定位:适合于印件材料较厚,如电路板;③三点定位:送料要轻巧,合适后最好真空吸附;④十字线定位:分透明料和不透明料二种,先空印一次,找准十字线后再套印;⑤图形定位:主要在4色轮转网印平台上套印,将底片放在一个工作台上,然后4个网版分别和底片对位,对好后固定即可;⑥工装定位:主要用于注塑成型面板的定位。
半自动网印机的定位是在印件上贴一张保护膜,边试印,边调整(前、后、左、右都有调整装置),调好后锁定即可。
而全自动网印机是自动传送,定位有前挡、左右挡和吸盘配合定位,网印后再传送到下道工序。
4. 网印油墨使用时如何调整答:油墨使用时,要调整稀稠和干燥速度,还要充分搅拌均匀,并要消除气泡,如添加稀释剂、消泡剂、干燥油等,调整好后才能使用。
5. 怎样检查油墨选用是否正确答:在油墨调整好后进行试印,如果印件不是印糊,就是堵网,或印后结合不牢,就应考虑更换油墨,重新选墨。
6. 网印标牌、面板操作要注意些什么答:①印墨不能刮到边框,过图形一些即可,否则油墨会跑到边框上,弄得很脏。
②回墨要么全回,要么不回墨,不能回一部分,否则再印时因印墨厚薄不一致,造成色泽也不一致。
③手工刮印,刮角不能前大后小、角度不一致,否则挤压下的墨量不同,线的粗细也不同。
④手工刮印的速度不能忽快忽慢或中间停顿,要求均匀一致,以能及时使网版弹起为好。
⑤刮印压力不能忽大忽小,而且刮板左右用力要一致。
⑥手工印是机印的基础,有了手工印的心灵感受调整机器就心中有数了。
⑦清版要求干净、利落,注意总结窍门。
现已有了油墨清洗机,并有了回收措施,保护环境,也保护了工人健康。
7. 网印标牌、面板对刮板有什么要求答:要求刮板尖、平、硬、弹、无缺口、耐溶剂。
要求尖是为了印得清晰;刮板要用玻璃板检查其是否平,如不平,要用磨刮机磨平;刮板硬度一般常选用70°中等硬度;要求有弹性,是为了避免稍有不平就印不好,刀刃上不许有缺口;还要求能耐溶剂,使刀刃不易损坏。
8. 网印选用的光固油墨、热固油墨、挥发油墨、二液反应型油墨及水性墨,各有什么优缺点答:挥发干燥油墨多用在塑料制品上,易发生堵网现象,并且有机溶剂也污染空气,应尽量用其它品种油墨代之。
热固油墨不易堵网有利于操作,但消耗大量热能。
光固油墨干燥快,不堵网,有利操作,优点多,应用越来越多。
二液反应型油墨,优点是粘结力强,也不易堵网,靠化学反应干燥固化,也有利于操作及使用。
缺点是调整好印量后必须在规定时间内用完,否则就不能用了,易造成浪费。
水性墨是发展方向,无污染,环保好。
9. 标牌面板有哪些种类答:常见的标牌面板从工艺上分大约有20种,如下:(1)胶膜染色及涂油墨标牌;(2)蚀刻铝、铜、不锈钢、钛金标牌;(3)网印和电镀、电铸结合的堆金牌;(4)铝氧化着色及组合工艺标牌;(5)胶印金属面板;(6)网印金属和树脂板标牌面板;(7)烫印标牌;(8)移印标牌;(9)凸字高光切削标牌;(10)滴塑(水晶胶)标牌;(11)塑料电镀标牌;(12)双色注塑标牌;(13)电脑刻字不干胶转贴标牌;(14)电脑雕刻标牌;(15)喷墨打印热升华转印面板及奖牌;(16)网印荧光、夜光、反光标牌;(17)EL发光标牌;(18)IMD网印、压凸、注塑、手机面板;(19)胶印、树脂版印、网印不干胶标签;(20)胶印、网印磁卡、贵宾卡等。
10. 电解蚀刻有什么优点和缺点答:现在市售的电解蚀刻机都是手动喷淋式的,并且都是以盐水为蚀刻溶液,功率有大小二种,优点是无污染,操作方便,适合少量生产、凹字小面积蚀刻,去除钛金层方便。
缺点是不能大量生产,也不能做凸字大面积蚀刻。
设备生产厂家还在改进,如电源种类、电解液配方,设备结构等都在改进,以便提高蚀刻质量和解决不足之处。
用户可以将电解蚀刻和化学蚀刻并存,发挥各自的优点。
11. 电着色是怎么一回事答:过去蚀刻标牌着色是用喷漆和填漆来解决,新工艺是用阴极电泳漆来代替喷漆和填漆着色。
方法和电镀相似,工件挂在阴极上,通电后电泳漆沉积在工件上,控制一定的工艺条件,着色后清洗干净并烘干,然后用碱水去除保护层,字图上的电泳漆不受影响,如果是做铜牌,最后还应整体涂一层保护清漆。
此法现已用在铜板画的制作和不锈钢标牌的制作上。
青岛四方兄弟网印社有专用设备和专用电着色液(自己开发的)可供应,用户反应良好。
12. 什么是堆金牌答:堆金牌是用网印和电镀、电铸相结合制作标牌的一个新工艺,它取代了蚀刻标牌中的蚀刻、喷漆、填漆和电泳漆。
方法是先用网印将各个色块印在铜板或不锈钢板上,油墨必须是结合力好、抗电镀的。
未遮盖的尽是细线条,这小面积金属底层用电镀镍加厚、再镀金,就成了堆金牌。
这种标牌在市场上很少见,大多数是在光亮面不锈钢板或刷纹面不锈钢板上,网印大实地光成像抗蚀抗电镀油墨,然后用底片晒版、显影制出空心字边和花边,将这部分未遮盖的小面积金属底层用加厚镀镍及表层镀金的方法处理,制成堆金牌,再将保护层用火碱去除露出金色空心字边和花边及大面积不锈钢底层,只将空心字手工填漆即可,所制牌子美观大方很受欢迎。
从上所述可知制作这种堆金牌需网印技术和电镀技术,并要选好抗蚀抗电镀油墨,这样才能做好堆金牌。
13. 喷墨打印热升华面板和奖牌是怎样制作的答:这也是制牌新工艺,适合制作小批量多品种的面板及奖牌。
制作方法是:有现成的表面处理好并涂好清漆的铝板供选用,根据自己的需要裁切成形。
然后用电脑设计彩色图形及图像文字,排好版后用彩色喷墨打印机输出反图纸样,彩色墨水必须是专用的热升华墨水才行。
将纸样压在上述铝板上,经热压机控制一定的温度、压力和时间,将纸样上的彩色文字、图形、图像转移到金属板上制成正图的面板或奖牌。
奖牌配上特制的牌座就更美观了,此工艺的缺点是价格较贵。
14. 电脑刻字不干胶在标牌制作中有哪些用途答:电脑刻字不干胶(即时贴)常转贴在钛金板、瓷白有机板及玻璃镜子上做标牌,露出金字、白字或镜子字,很美观大方,还可转贴在铝型材制作的牌座、牌架上做指示牌和导向牌,方便又美观。
电脑刻字还大量用在灯箱、牌匾、条幅、展板的制作上。
15. 电脑雕刻在标牌制作中用途是什么答:电脑雕刻标牌也是一个新工艺,它有很强的立体感,尤其是三维雕刻牌更美观。
经常用的是双色板雕刻标牌和面板及有机玻璃三维雕刻牌。
还有激光雕刻标记及切割金属板、塑料板文字图形制标牌,效果都很好。
16. 网印标牌面板常用的制版方法有那些答:常用的制版方法有二种:一是直接法,重氮感光胶制版;二是间接法,感光膜片制版,特别是用毛细感光膜片制版,质量很好。
重氮感光胶制版易学,耐印率也高;感光膜片制版需熟练和技巧。
17. 制作小字细线条标牌面板为什么必须用胶片底片答:胶片透明处很透明,黑处非常黑,有利于制版并使晒版时间最短。
如用硫酸纸或纸涂油底片制版,等半透明处胶膜晒结实了,细线条处由于光的衍射也固化了,显影就很难了。
18. 毛细感光膜片有哪些规格在哪有售答:英国autotype公司的产品有厚度为18μm、25μm、35μm几种规格,适合制作标牌面板网印版用。
在三和公司北京、深圳、石家庄销售点都可以买到。
19. 制作标牌面板网印版主要解决什么问题答:制作标牌面板网印版主要考虑解决字线边缘整齐的问题,要注意以下几点。
①底片质量要好,字线边缘整齐,黑处越黑,透明处越透明越好。
②选用高目数、细丝径的丝网,一般常用300T、350T、420S的聚酯丝网。
③选用分辨率高的重氮感光胶或毛细感光膜片。
④控制感光胶的厚度,一般约10~12μm为好。
如没有测厚计,可通过观看颜色深浅或印刷面胶膜是否反光来判断胶膜厚度。
⑤要曝光足、冲洗透。
⑥小字细线要采取°角或45°角绷网,有利于字线边缘整齐。
⑦制版室内和用具都要干净。
20. 制作蚀刻标牌的抗蚀层有哪几种方法答:①用骨胶液和重铬酸铵溶液配制成感光胶涂布在金属板上,经过晒版、显影、着色、晾干后,再烘烤,使胶层呈栗子皮色,即可作为蚀刻标牌的抗蚀层。
②用制作线路板的感光干膜经加热贴在金属板上,然后经晒版、显影即可作为蚀刻标牌的抗蚀层。
③用电脑刻字、不干胶转贴在金属板上,直接可作为蚀刻标牌抗蚀层。
④用丝网印刷方法将抗蚀墨印在金属板上,形成文字图形,干燥后即可作蚀刻标牌的抗蚀层。
⑤用丝网印刷方法,将光敏线路板印刷油墨印在金属板上,印的是大实地,干燥后,经晒版、显影处理即可作为蚀刻标牌的抗蚀膜。
21. 蚀刻方法有哪几种答:①手工蚀刻包括刷蚀、撩泼、摇床等。
刷蚀是用排笔将溶液在金属板上来回刷蚀。
撩泼是用水勺子将溶液不断地泼向金属板表面,进行蚀刻。
摇床是做一个下面有弧度的塑料槽,放入蚀刻液,放入金属板,手工压动槽的一边,使金属板上的蚀刻液来回流动。
②用泼溅式蚀刻机蚀刻用水车式叶轮,将蚀刻液不断泼向金属板,进行蚀刻。
③用搅拌式蚀刻机蚀刻在一个大瓷缸的中间装一个带叶片的立轴,做成一个搅拌机,将蚀刻液不断搅动,金属板放在缸边,进行蚀刻。
④用喷淋式蚀刻机蚀刻用数个喷水头从上向下喷淋蚀刻液,金属板放在下边的传送带上向前走,控制好速度,走出后即蚀刻完毕。
⑤用电解蚀刻机蚀刻把要蚀刻的金属板接在电源的正极,放平后将喷淋器接在电源的负极,喷出的盐水为导电液,进行电解,达到蚀刻的目的。
22. 常用的蚀刻液有哪些①蚀刻铝板三氯化铁液波美度为36~42,3份硫酸铜波美度为16,7份二者混合后用水调到波美度16~18。
②黄铜板三氯化铁波美度为36~38③不锈钢板(a)三氯化铁波美度为38~42(b)二氯化铜200g/L 盐酸200mL/L(用双氧水再生)④钛金板电解蚀刻(盐水为电解液)或者除去钛金后用蚀刻不锈钢的化学蚀刻方法。