中国园林发展的几个阶段说课讲解
- 格式:docx
- 大小:17.69 KB
- 文档页数:3
第一章绪论第一节园林发展的四个阶段1.名词解释第二自然:不能提供人们维持生命活力的物质,但在一定程度上能够代替大自然环境来满足人们的生理方面和心理方面的各种需求。
2.第一阶段:人们对于大自然是经常处于感性适应的状态,人与自然环境之间呈现为亲和的关系,后期进入原始农业的公社,房前屋后有了果木蔬圃,呈处于生产的目的,但在客观上已经接近园林的雏形,开始了园林的萌芽状态。
3.第二阶段:人与自然环境之间已经从感性的适应状态转变为理性的适应状态,但是仍然保持着亲和的状态。
这一时期许多不同风格的园林又都具有四个共同特点:1)绝大多数是直接为统治阶级服务,或归他们所私有;2)主流是封闭的、内向型的;3)以追求视觉的景观之美和精神的寄托为主要目的,并没有自觉地体现所谓社会、环境效益;4)造园工作由工匠、文人和艺术家来完成。
4.中国广为流传“瑶池”——西王母和“悬圃”——黄帝的神话;基督教的《圣经》里所记载的“伊甸园”,即古犹太民族对人间园林的理想化、典型化;伊斯兰教的《古兰经》中经常提到安拉为信徒修造的“天国”的旖旎风光。
天国的界墙内随处都是果树浓荫,四条小河流注其中:长久不浊的“水河”滋味不变的“乳河”味道醇美的“酒河”清澈见底的“蜜河”这水、乳、酒、蜜四条河呈十字交叉,以喷泉为中心的布局,便成为后世伊斯兰园林的基本模式。
5.山、水、植物、建筑是构成园林的四个基本要素,筑山、理水、植物配置、建筑营造便相应地成为造园的四项主要工作。
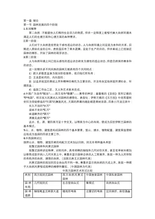
6.中西园林对比按照山水、植物、建筑四者的构配方式来加以归纳,则无非两种基本类型:规整式园林和风景式园林规整式园林讲究格律、对称均齐,具有明确的轴线和几何对位关系,甚至花草树木都加以修剪成型并纳入几何关系之中,着重在显示园林总体的人工图案美,表现一种为人所控制的有秩序的自然、理想的自然。
(法国古典主义园林代表)风景式园林的规划则完全自由而不拘一格,着重在显示纯自然的天成之美,表现一种顺乎大自然风景够成规律的缩移和摹拟。
一•中国古典园林发展的四个阶段生成期殷周秦汉转折期一一魏晋南北朝全盛期一一隋、唐、五代成熟期---- 宋元成熟后期明清二、我国造园艺术的特点:源于自然、高于自然;建筑美和自然美的融糅;诗情画意;意境的蕴涵。
三、如果按照园林的隶属关系来加以分类,中国古典园林可归纳为°-皇家园林、(私家园林、(寺观园林三种主要类型。
中国园林最早见于史籍的是公元前11世纪西周的灵囿。
囿是以利用天然山水林木,挖池筑台而成的一种游憩生活境域,供天子、诸侯狩猎游乐。
秦代兰池宫,秦始皇在渭水之南作(24)--兰池宫--,苑中建造许多离宫,还在苑中掘长池、引渭水,东西二百里,南北二十里,池中筑土为(--蓬莱山-,开创了我国人工堆山的记录。
1 )、是首次见于史料记载的园林筑山理水之并举,2)、堆山筑岛名为蓬莱山模拟仙境,开启了西汉宫苑求仙活动之先河,从此,皇家园林又多了一个求仙的功能。
三汉代梁孝王刘武所经营de----梁园(兔园),中人工堆筑的山以石块结合夯土的土石山是文献记载的用石筑山的首例。
四、汉武帝刘彻在长安兴建的建章宫1)、建章宫北为太液池,筑有三神山。
开后世自然山水宫宛之先河而太液池池内筑仙山开创了“一池三山”布局的园林风格,为后世皇家园林采用。
2)、总体布局,北部以园林为主,南部部以宫殿为主,"南宫北苑"形式成为后世大内御苑规划的滥觞。
3)、建章宫的建造,创造岀一种将宫殿,离宫别馆及苑囿结合在一起的新型宫苑.浙江绍兴兰亭园--“流觞曲水"出于此。
五、隋西苑的布局继承了汉代“一池三山"的形式,反映了王权与神权的统治以及享乐主义思想,具有浓厚的象征色彩。
十六组建筑庭园分布在山水环绕的环境之中,成为苑中之园,不象汉代宫苑那样以周阁复道相连。
这是从秦汉建筑宫苑转变为山水宫苑的一个转折点,开北宋山水宫苑——艮岳之先河。
山上的建筑能时隐时现,反映建筑技巧的提高。
六、宋徽宗造的寿山艮岳寿山艮岳是先构图立意,然后根据画意施工建造的,园的设计者就是以书画著称的赵佶本人。
1012中国古典园林发展阶段
不同于西方每个历史时期迥异,中国古典园林在漫长的历史时期中受外来干扰较少,自成体系,自我完善。
同以汉民族为主体的封建大帝国形成、全盛、成熟到消亡一道发展演进,大致可分为5个时期。
一、园林生成期,相当于商周秦汉,公元前16世纪至220年。
政治方面,奴隶贵族分封制向秦汉郡县制转变。
意识形态方面,儒学逐渐获得正统地位。
经济方面,形成地主小农经济为主。
主要特点是,皇家宫廷园林为主规模宏大、气魄宏伟。
二、转折期,相当于魏晋南北朝,公元220-589年。
政治方面,时局动荡、帝国
分裂。
意识形态方面,百家争鸣、思想活跃。
经济方面,小农经济受到庄园经济猛烈冲击。
私家园林、寺观园林开始出现,园林美学思想开始形成。
三、全盛期,相当于隋唐,公元589-960年。
政治方面,中央集权官僚机构更加
健全。
意识形态方面,儒释道互补共尊。
经济方面,小农经济占据主导。
园林风格特征基本形成。
四、成熟时期,相当于两宋到清初。
政治方面,封建社会发育定型。
意识形态方面,市民文化注入。
经济方面,小农经济稳步增长,商业经济空前繁荣。
园林在日趋缩小的精致境界从总体到细节自我完善。
五、成熟后期,相当于清中叶到清末。
政治方面,受到西方帝国主义入侵,政治动荡。
封建社会开始衰退,封建文化没落,园林发展一方面继承前一时期成熟传统,一方面缺乏创新,衰退迹象明显。
中国古典园林史的分期-课件 (一)中国古典园林是中国文化的重要组成部分,是中国传统文化艺术的重要体现之一。
中国古典园林史的分期是研究中国古典园林的重要基础,它将中国古典园林的历史分成了不同的发展阶段。
一、前史时期(前3000年-221 BC)前史时期,古代部落社会的氏族部落之间和与自然灾害的斗争,使人们栖居的地方渐渐具备了一定的防御能力和一定的舒适环境,呈现出了一定的神秘性和艺术形态,先民把它们称之为“墓圈”,并在其中进行了一定的活动和仪式。
二、秦汉时期(221 BC-220 AD)秦汉时期是中国古典园林史上的一个重要阶段,它标志着园林艺术的开始,它在构造园林、艺术造型、花木种植、岩石布置等方面都有了重要突破,具有不可忽视的创新性。
三、魏晋南北朝时期(220-589 AD)魏晋南北朝时期是中国古典园林史上的一个重要发展阶段,明清古典园林对园林艺术和园林文化有着巨大的影响。
这个时期的园林对造园手段进行了深入的研究,创造出了很多新的园林构思和艺术手法,如组合布景法、半自然景致、小品别院等。
四、唐宋时期(618-1279 AD)唐宋时期是中国古典园林史上的一个重要时期,它不仅在造园手法、花木种植、建筑技术等方面取得了很大的成就,而且在园林哲学、文化内涵等方面也有所发展。
唐代园林注重陈设和美学性,宋代园林注重山水景致和风景观赏。
五、明清时期(1368-1912 AD)明清时期是中国古典园林的黄金时代,其园林技艺、造园手法、建筑艺术和文化内涵都达到了顶峰。
这个时期的园林构思、设计和建造都可谓是精益求精、形态新颖、工艺精湛、内涵丰富。
以上是中国古典园林史的分期,这些时期各自的特点和特色在园林艺术和园林文化的进一步发展中都有着重要的影响。
这些阶段的园林都是中国传统文化的重要组成部分,值得后代后续加以传承和发扬光大。
中国园林发展的几个阶段一、萌芽与形成期中国古典园林的萌芽期主要包括原始社会与先秦奴隶时期及秦汉时期,这个时期的园林建筑主要就是以皇家及贵族的宫苑为主,主要以自然景观为依托。
春秋战国时期就是萌芽时期的一个转折期,园林从商周时期娱神的“高台”形式转变成建筑群的形式,并且随着制造技术的提高,建筑结构也变得相对清晰明了化,加之以文化艺术领域出现短暂的活跃期也使园林艺术在性质上有一个根本性的提高,园林审美观初步形成。
道路秦汉时期,园林则成为了帝王游乐生活的地方。
这个时期的园林不仅在布局上以“天人合一”的宇宙观思想建造,并且在建造意境上也形成一种有意识的行为。
如秦始皇为了达到长生不老,模拟蓬莱神话中的“一池三山”的布局形式建造园林,尽管这只就是个人的意识行为,但这种性质却确定了山水园林的主体地位。
1、秦汉时期,私人园林也有发展,民间构住宅旁建造的小园林也就是相当普遍的。
在私人宅邸中,人们对庭院布置相当重视,庭院的绿化已经成为宅邸装饰的一个重要组成部分。
2、先秦时期,造园行为已经初具规矩与规模,在原先以生存为目的的基础上增加了一些娱乐、游戏及祭祀等建筑。
这时期的园林大都设置了高台,其目的就是为了通神明、察灾情等,但就是后来随着园林中景致成分的提高,高台的游赏作用逐渐被强调了出来。
3、园林的起源可以追溯到原始社会,先民们学会耕作,建立村落。
这时候的园林更多的就是为了遮蔽风雨,实用性意义更强。
而这种以居住为目的的造园活动最初的建园意识则就是对于环境的改造,如栽花植树等。
二、转折期转折期主要就是指魏晋南北朝时期。
在这三百多年的动乱时期里,各地大小政权分裂割据,都纷纷在自己的首都修建宫苑,这就形成了一个园林兴建的高峰期。
这一时期宫苑园林的布局更趋规范化,南北中轴线的形式开始更加清晰化,贵族与贫民分割在两个不同的区域,一些功能性的建筑也与居住区分隔开。
这时期私家园林也开始兴起,由于这时期盛行的山水田园风情,加上一些文人作诗来表达对自然生活的向往,所以私家园林在这时期主要以山水为主题,形成一种新的园林形式。
中国古典园林史第一章绪论园林:在一定地段范围内,利用并改造天然山水地貌或者人为的开辟山水地貌,结合植物的栽植和建筑的布置,从而构成一个供人们观赏、游息、居住的环境。
园林:为了补偿人们与大自然环境相对隔离而人为创设的“第二自然”。
园林史:记录和论述园林的渊源替嬗、发展演变、形式体系、风格类型等一般规律及其特征,为现代园林建设提供历史借鉴的园林理论。
第一节园林发展的四个阶段第一阶段原始文明阶段原始文明对园林具有孕育作用。
人类社会的原始文明大约持续了二百多万年。
原始文明后期,出现了原始的农业公社和人类聚居的部落。
人们把采集到的植物种子选择园圃种植,把猎获的鸟兽圈围起来养殖。
于是在部落附近及房前屋后有了果园、菜圃、兽场等在逐渐满足了人们祭祀温饱需要之后,其中某些动、植物的观赏价值日益突出,园林由此得到孕育,进入萌芽状态。
原始文明后期的园林萌芽状态的特点:1、种植、养殖、观赏不分;2、为全体部落成员共同管理,共同享受;3、主观为了祭祀崇拜和解决温饱问题,而客观有观赏功能,所以不可能产生园林规划。
第二阶段农业文明——奴隶社会和封建社会此阶段内,园林经历了萌芽、成长而臻于兴旺的漫长过程,发展过程中形成了丰富多彩的时代风格、民族风格、地方风格,最后终于三分天下,形成具有一定的国家地域范围、一定的造园思想与规划方式、一定的园林类型和形式,风格特征彼此各异的世界三大园林体系:欧洲园林体系、伊斯兰园林体系和中国园林体系。
⑴欧洲园林体系:基督教的《圣经》里记载的“伊甸园”;《旧约·创世纪》中亚当和夏娃。
⑵伊斯兰园林体系:《古兰经》中的“天园”的旖旎风光:长久不浊的“水河”、滋味不变的“乳河”、味道纯美的“酒河”、清澈见底的“蜜河”。
反应对沙漠绿洲的理想化。
四河十字交叉,以喷泉为中心的布局,成为后世伊斯兰园林的基本模式。
⑶中国园林体系:中国古代广为流传的“瑶池”(王母居所)和“悬圃”(皇帝居所),均在昆仑山上;文字记载的“囿”、“圃”。
中国古典园林有哪几个主要发展阶段?分别出现哪些型别的园林?中国古典园林有哪几个主要发展阶段?分别出现哪些型别的园林?中国古典园林发展的几个阶段生成期——殷周秦汉转折期——魏晋南北朝全盛期——隋、唐、五代成熟期——宋元成熟后期——明清中国古典园林有哪些型别?中国古典园林的型别:按照园林基址的选择和开发方式的不同,中国古典园林可以分为人工山水园和天然山水园两大型别。
按照园林的隶属关系来分,可分为皇家园林、私家园林、寺观园林这三个主要型别。
中国古典园林有哪些中国古典园林的分类按占有者:1皇家园林,如北京颐和园,北海公园,故宫御花园。
2私家园林,如北京公恭王府,南京瞻园,苏州拙政园。
3宗教园林,如天坛,地坛,文殊院。
4公共园林,如西湖,趵突泉,大观园。
按风格:1北方园林,以北京,西安,洛阳为主。
2江南园林,以南京,上海,苏州,无锡为主。
3岭南园林,珠江三角州一带,如番禺余萌山房,顺德清晖园。
4少数民族园林。
中国古典园林主流园林是…1、本于自然,高于自然。
2、建筑美与自然没的融合。
3、诗画的情趣。
4、意境的含蕴。
中国古典园林的分类及中西古典园林的不同分类天然山水园和人工山水园中国古典园林,大体上可以分为天然山水园和人工山水园两大类。
天然山水园往往利用天然的真山真水,在因势利导的情况下,作出一些区域性调整,并加以建筑和花木(有时还放养动物),组合成供人游历观赏的园林。
人工山水园是以人为堆叠的假山和开凿的池,来充作自然山水,力求在小环境中表现大自然。
它的组成部分主要包括山、水、植物和建筑。
由于人工山水园更加集中的反映了人的艺术创造力和造园思想,因此最能代表中国古典园林的成就。
皇家园林和私家园林另外的一种分法,是根据使用者的不同,将古典园林划分为皇家园林、私家园林,以及其他类园林(包括寺庙园林、衙署园林、书院园林、祠堂园林、郊野园林等)这三大类别。
本专题所介绍的中国园林,基本上就是按皇家园林、私家园林和其他类园林来划分的。
中国园林几个历史阶段的园林艺术特色是哪些?-工程中国园林几个历史阶段的园林艺术特色是哪些?发展阶段:生成期转折期成熟期成熟后期新兴期一)园林生成期商、周、秦、汉最早的园林形式囿,里面主要建筑为台,雏形是囿与台的结合,。
囿起源于狩猎,兼有游的功能。
台可以观天象,赏风景。
1、殷商时期(起源):园林的最初的形式是囿。
囿是利用天然山水林木,挖池筑台而成的一种游憩生活境域,供天子、诸侯狩猎游乐。
如周文王“灵囿”2、秦汉时期:出现了以宫室建筑为主的宫苑,“一池三山”的布局初步形成。
特点(利用自然)(1)面积大,周围数百里,保留囿的狩猎游乐的内容;(2)有了散布在广大自然环境中的建筑组群。
苑中有宫,宫中有苑,离宫别馆相望,周阁复道相连。
如秦始皇的阿房宫、西汉时候的建章宫。
二)园林转折期魏、晋、南北朝(园林开始崇尚自然,私家园林出现)。
园林规模由小入大,由神异色彩转为自然气氛,创作方法由写实趋向于写实与写意相结合。
私园已从利用自然环境发展到模仿自然环境的阶段,筑山造洞和栽培植物的技术有了较大的发展,造园的主导思想侧重于追求自然情致,如北魏张伦在宅园中“造景阳山,有若自然”,产生了“自然山水园”,工程《中国园林几个历史阶段的园林艺术特色是哪些?》(https://)。
佛教自东汉传入,盛行于魏晋,南朝梁武帝将其定为国教,寺庙园林开始兴起。
三)园林的全盛期隋、唐奠定于风景式园林艺术的基础上,皇家气派已经形成。
园林规模宏大,反映在园林总体布局上,形成了大内御苑、行宫御苑、离宫御苑三个类别及其类别特征。
(1)皇家宫苑继续扩大发展。
隋:西苑;唐:长安城;宋:艮岳将模写山水推向顶峰(2)风景游览地开始形成:杭州西湖(3)私家园林兴盛:写意山水得到发展。
唐朝白居易的庐山草堂;宋代的网师园。
四)园林的成熟期宋、元、明、清初文人园林兴盛,成为中国古典园林达到成熟境界的一个重要标志。
某些私家园林和皇家园林定期向公众开放,具有公共园林的功能。
一、发展简史(一)、我国园林起源于商周时期商周时的园林叫做“囿”,是供帝王、后妃、大臣及奴隶主贵族们游览、观赏及打猎的地方。
从商周到秦代,“囿”的范围一般都很大,《孟子》中记载,周“文王有囿方七十里”,“囿”中饲养珍禽异兽,栽种名贵花木,还要修建大量的楼台殿阁,供统治者享受。
(二)、秦汉时期大筑宫苑秦汉时,帝“囿”改称“苑”或“苑囿”、“宫苑”。
“苑囿”就是古代的帝王园林。
秦汉时期“苑囿”规模极大,如《三秦记》中记载,秦时在咸阳筑上林苑,“作长池,引渭水……筑土为蓬莱山。
”汉武帝把秦的上林苑又扩大充实,在园中建离宫七十余所,名花异草、珍禽异兽莫不具备。
汉武帝又经营了规模更为宏大的甘泉苑,周围五百四十里,苑内宫殿楼台不下百余处。
他还在建章宫内开辟了太液池,池中造海上三座仙山“蓬莱”“瀛洲”“方丈”,开创了皇家园林“一池三山”的主要模式,此种造园手法一直被历代统治者所模仿,延续了两千多年。
(三)、魏晋的转型时期这一方面是受我国山水画发展的影响。
另一方面是由于社会动荡,玄学受崇。
这一时期佛教已传入中国,受宗教玄学思想的影响,当时贵族士大夫阶层追求精神解脱,陶醉于山水园林之中,尤其钟爱自然山水。
(四)、唐宋为成熟时期唐宋时期是我国造园艺术的成熟时期。
这一时期,不论是皇家园林还是私人园林,都规模空前。
唐时的大明宫、兴庆宫、华清宫,宋时的艮岳等,不仅规模宏大,而且建筑辉煌。
(五)、明清时期为造园高峰明清时期造园艺术达到高峰。
这一时期,一是造园理论成熟。
明末吴江人计成是我国杰出的造园艺术家,他著的《园冶》一书,是我国最杰出的一部造园艺术专著,从相地、立基、屋宇、装折、门窗、墙垣、铺地、掇山、叠石、借景等十个部分,全面评述造园手法艺术和经验技巧。
二是园林规模前所未有。
二、中国园林特点概括起来主要为三大方面:一是崇尚自然,二是追求三境,三是构景手法多样。
(一)、崇尚自然中国园林艺术的灵感来源于自然山水,“虽由人做,宛自天开”式造园艺术的基本准则。
中国古典园林的发展历史一、先秦时期(起源阶段)1. 起源背景2. 功能特点- 这一时期园林的功能以实用为主,如狩猎、通神等,但也开始有了初步的观赏游乐性质。
二、秦汉时期(发展阶段)1. 园林规模与类型的发展- 汉代的园林类型更加丰富,除了宫苑外,还有私家园林的出现。
西汉的上林苑是这一时期宫苑的代表,它是一个大型的皇家园林,地跨长安、咸宁、周至、户县、蓝田五县县境,纵横300里,有灞、浐、泾、渭、沣、滈、涝、潏八水出入其中。
苑内有众多的宫、观等建筑,还有丰富的动植物资源,是一个集游憩、居住、朝会、娱乐、狩猎、通神等多种功能于一体的综合性园林。
2. 园林造景手法的初步形成- 在造景手法方面,秦汉园林开始注重对山水的利用和改造。
例如上林苑中,既有天然的山水地形,又有人工开凿的池沼,如昆明池。
同时,园林中建筑的布局也开始与山水相结合,形成了初步的山水园林格局。
而且,在植物配置方面,也开始有了一定的规划,上林苑内种植了大量的奇花异木,种类繁多。
三、魏晋南北朝时期(转折阶段)1. 社会背景对园林发展的影响- 魏晋南北朝时期,社会动荡不安,但思想文化却非常活跃,玄学兴起,佛教传入并逐渐兴盛。
这种社会文化背景对园林发展产生了深远的影响。
士大夫阶层在政治上不得意,往往寄情于山水,追求自然之美。
2. 园林风格的转变- 园林风格从秦汉时期的宏大、华丽向自然、质朴转变。
私家园林大量兴起,如石崇的金谷园。
金谷园位于洛阳城西北郊的金谷涧中,园内有清泉茂林、众果竹柏、药草蔽翳,还有水碓、鱼池等景观。
园主在园中过着饮酒赋诗的生活,园林的设计注重自然山水的营造,追求一种清幽、淡雅的意境。
四、隋唐时期(兴盛阶段)1. 皇家园林的繁荣- 隋唐时期是中国封建社会的鼎盛时期,皇家园林规模宏大、气势磅礴。
唐代的大明宫是当时最重要的皇家宫殿园林之一。
大明宫位于长安城北的龙首原上,建筑宏伟壮丽,园林景观丰富。
太液池是大明宫的重要水景,池中有蓬莱山等岛屿,象征着海上仙山,体现了秦汉以来皇家园林“一池三山”的传统布局模式。
中国古典园林的发展历史分为五个时期:一、生成期园林产生和成长的幼年期,相当于殷、周、秦、汉时期。
二、转折期相当于魏、晋、南北朝。
三、全盛期相当于隋、唐。
四、成熟时期相当于两宋、清初。
五、成熟后期清中叶到清末。
中国古典园林的特点(一)本于自然高于自然(二)建筑美与自然美的融糅(三)诗画的情趣(四)意境的涵蕴1、英国植物学家威尔逊称“中国是世界园林之母”5、1980年,纽约大都会博物馆在介绍中国传统绘画的同时介绍中国园林,陈从周先生推荐具有明式典型的网狮园殿春簃移植到博物馆陈列,取名“明轩”,既作为陈列品介绍苏州园林的成就,又作为休息厅供观众驻足观赏。
这样,第一次在海外由中国人建造了一座完整的中国传统园林。
中国园林之最1、北京是皇家宫苑最多的地方,它在历史上曾为金、元、明、清等朝代的国都,各代帝王都兴建过宫苑,而明、清两代建造的宫苑遗留下来的最多。
今天的北海、中海和南海就是明代的“西苑”;今天的颐和园、香山公园、圆明园都是清代建造的宫苑。
2、北京的颐和园是中国现在保存的最完整和规模最大的皇家园林。
3、苏州是中国古典园林和世界文化遗产最多的城市。
私家园林荟萃于江南,而苏州则有“江南园林甲天下,苏州园林甲江南”之称。
苏州在历史上有大小园林400余处。
其中沧浪亭、狮子林、拙政园、留园合称四大名园,是风景极佳的旅游胜地。
4、河北承德避暑山庄是最大的皇家园林,其总面积是颐和园的两倍,是北海公园的9倍。
5、北京北海公园是最古老的皇家园林。
它是现存历史最悠久、建筑最精美的一处古园林6、山西的晋祠是中国最大的祠堂式古典园林7、沧浪亭是苏州历史最悠久的古典园林。
8、颐和园的长廊是最长的彩绘长廊。
9、颐和园的佛香阁是中国现存最高的楼阁阁结构为八面三层四重檐,是颐和园全园的构图中心。
园:是种植树木(多为果树)的场地。
圃:人工栽植蔬菜的场地。
“囿”可看作是一座多功能的天然动物园。
台用土堆筑而成的方形高台(山的象征)影响园林向着风景式方向发展的三个重要的意识形态方面的因素——天人合一思想、君子比德思想、神仙思想。
中国园林发展的几个阶段一、萌芽与形成期中国古典园林的萌芽期主要包括原始社会和先秦奴隶时期及秦汉时期,这个时期的园林建筑主要是以皇家及贵族的宫苑为主,主要以自然景观为依托.春秋战国时期是萌芽时期的一个转折期,园林从商周时期娱神的“高台”形式转变成建筑群的形式,并且随着制造技术的提高,建筑结构也变得相对清晰明了化,加之以文化艺术领域出现短暂的活跃期也使园林艺术在性质上有一个根本性的提高,园林审美观初步形成。
道路秦汉时期,园林则成为了帝王游乐生活的地方。
这个时期的园林不仅在布局上以“天人合一"的宇宙观思想建造,并且在建造意境上也形成一种有意识的行为。
如秦始皇为了达到长生不老,模拟蓬莱神话中的“一池三山”的布局形式建造园林,尽管这只是个人的意识行为,但这种性质却确定了山水园林的主体地位。
1、秦汉时期,私人园林也有发展,民间构住宅旁建造的小园林也是相当普遍的。
在私人宅邸中,人们对庭院布置相当重视,庭院的绿化已经成为宅邸装饰的一个重要组成部分。
2、先秦时期,造园行为已经初具规矩和规模,在原先以生存为目的的基础上增加了一些娱乐、游戏及祭祀等建筑。
这时期的园林大都设置了高台,其目的是为了通神明、察灾情等,但是后来随着园林中景致成分的提高,高台的游赏作用逐渐被强调了出来。
3、园林的起源可以追溯到原始社会,先民们学会耕作,建立村落。
这时候的园林更多的是为了遮蔽风雨,实用性意义更强。
而这种以居住为目的的造园活动最初的建园意识则是对于环境的改造,如栽花植树等。
二、转折期转折期主要是指魏晋南北朝时期。
在这三百多年的动乱时期里,各地大小政权分裂割据,都纷纷在自己的首都修建宫苑,这就形成了一个园林兴建的高峰期。
这一时期宫苑园林的布局更趋规范化,南北中轴线的形式开始更加清晰化,贵族和贫民分割在两个不同的区域,一些功能性的建筑也与居住区分隔开.这时期私家园林也开始兴起,由于这时期盛行的山水田园风情,加上一些文人作诗来表达对自然生活的向往,所以私家园林在这时期主要以山水为主题,形成一种新的园林形式.寺庙园林也开始体现,并以很快的速度遍及了大江南北,有诗云:“南朝四百八十寺,多少楼台烟雨中”。
二、中国古典园林的历史分期(一)生成期:园林产生和成长的幼年期,包括:殷、周朴素的囿;秦汉建筑宫苑和“一池三山”;西汉山水建筑园。
1.殷、周朴素的囿----园林的起源囿:最早的“囿”是蓄养禽兽的场所,就是把一块较大范围的地段围起来,里面建筑灵台(台)、灵沼(水池),囿里养育许多野生动物。
主要目的为帝王狩猎,也兼作宫廷膳食和祭品的供应地。
堆土四方高曰台。
园林中台的特点是台基能保持其牢固,台面能保持其平坦,四周虚敞,结构稳重。
特别是高台,不但可供人登临眺望,而且可供人披襟快意。
尤侗写道:“八尺高台四面空,解衣盘礴快哉风”2.秦汉建筑宫苑和“一池三山”;3.西汉山水建筑园(二)转折期(魏、晋、南北朝时期):民间的私家园林应运而生,佛教、道教流行,使得寺观园林也开始兴盛起来,形成造园活动从产生到全盛的转折,初步确立了园林美学思想,奠定了中国风景式园林发展的基础(三)全盛期:由于唐王朝的建立开创一个意气风发、勇于开拓、充满活力的全盛时代。
园林的发展也相应地进入盛年期,作为一个园林体系,它所具有的风格特征已经基本形成。
(三)全盛期意境:是人们一种审美的精神效果,它虽不像一山、一石、一花、一木那麽实在,但它是客观存在的。
它是“言外之意”“玄外之音”,它既是主观的想象,也是客观的反映,只有当主、客观达到高度统一时,才产生意境。
园林意境:通过设计者构思创作,所表现园林景观上的形象化、典型化的自然环境与它显露出来的思想意蕴。
或者说,园林意境是造园主所向往的、从中寄托着情感、观念和哲理的一种理想审美境界。
(四)成熟时期及成熟后期:包括宋朝、元朝、明朝、清朝宫苑。
此时,园林的发展由盛年期而升华为富于创造进取精神的完全成熟的境地。
成熟期:此时期园林的发展,一方面继承前一时期的成熟传统,而趋于精致,表现了中国古典园林的辉煌成就;另一方面则暴露出某些衰颓的倾向,已多少丧失前一时期的积极、创新精神。
该时期特点如下:1.以人工挖湖堆山或利用自然山水加以改造(如:避暑山庄、颐和园)。
中国古典园林发展的历史阶段中国古典园林作为中华文化的重要组成部分,具有悠久的历史和独特的风格。
在其发展过程中,经历了多个阶段,积累了丰富的经验和传统。
本文将简要介绍中国古典园林发展的历史阶段。
1.生成期中国古典园林的生成期可以追溯到商周时期。
这一时期,园林主要作为王室贵族的休闲娱乐场所,以山水景观为主,注重自然美的表现。
园林布局较为简单,建筑与自然景观的融合尚不完美。
2.转折期随着时间的推移,中国古典园林在秦汉时期迎来了转折期。
这一时期,园林不仅仅是自然景观的再现,还融入了更多的人文元素。
园林布局逐渐复杂,建筑与自然景观的融合逐渐深入。
同时,园林主题和设计思想也逐渐丰富,如秦始皇修建的阿房宫等大型园林作品。
3.全盛期隋唐时期是中国古典园林的全盛期。
这一时期,园林艺术达到了高峰,出现了许多优秀的园林作品。
隋唐时期注重园林的自然美和人文美的结合,强调建筑与自然的和谐共生。
同时,园林主题和设计思想也更加丰富多样,如长安城的曲江池、华清池等著名园林。
4.成熟时期明清时期是中国古典园林的成熟时期。
这一时期,园林艺术已经非常成熟,形成了独特的风格和特点。
园林布局更加精致,建筑与自然景观的融合更加完美。
同时,园林主题和设计思想也更加深入人心,如苏州园林等著名作品。
明清时期的园林注重意境和文化的表现,将园林艺术推向了一个新的高度。
总之,中国古典园林发展的历史阶段是一个不断演变和创新的过程。
不同时期的园林具有不同的特点和风格,体现了当时的文化和社会背景。
这些优秀的园林作品不仅为我们提供了欣赏美的场所,也为我们传承和发扬中华文化做出了重要贡献。
中国园林完美通关讲解一、引言中国园林是中华民族传统文化的瑰宝,被誉为”人间仙境”。
它是中国古代文人士大夫追求自然、追求心灵净化的艺术表达。
中国园林以其独特的设计理念、精湛的建筑工艺和丰富多样的景观元素而闻名于世。
本次讲解将带您深入了解中国园林的历史背景、设计特点以及具体的代表性园林。
二、历史背景1. 汉唐时期汉唐时期是中国园林发展的重要阶段。
汉朝时期,园林开始出现,并逐渐形成了独特的风格。
唐朝时期,进一步发展了造园技术和理论,形成了以”山水田园”为主题的园林风格。
2. 宋元明清时期宋元明清时期是中国园林达到巅峰的时期。
这个时期出现了很多著名的皇家园林和私家花园,如颐和园、拙政园等。
园林设计更加注重自然与人文的结合,追求山水之间的和谐统一。
三、设计特点1. 园林布局中国园林注重园林布局的合理性和美感。
通常以中轴线为主线,两侧对称布置。
同时,园林内还设置了各种景观元素,如假山、池塘、廊桥等。
2. 植物选择中国园林注重植物的选择和搭配。
常见的植物有松树、竹子、梅花等,这些植物被视为中国传统文化中的象征。
3. 建筑工艺中国园林建筑工艺精湛,常使用木材、石头等天然材料进行建造。
建筑风格多样,有仿古建筑、亭台楼阁等。
4. 意境营造中国园林强调意境营造,通过景观元素的组合和布置来表达主题和情感。
例如,在夏天的园林中设置凉亭和水池,让人感受到清凉宜人的氛围。
四、代表性园林介绍1. 颐和园颐和园位于北京,是中国最大的皇家园林之一。
它以其精湛的建筑工艺和壮丽的自然风景而闻名。
颐和园的设计融合了南方山水园林和北方宫廷建筑,给人一种宏伟而典雅的感觉。
2. 苏州拙政园拙政园是中国古代私家园林的代表之一,位于江苏苏州。
它以其精致的布局和独特的景观元素而闻名。
拙政园通过巧妙地利用水池、假山、廊桥等景观元素,营造出一种宁静、优雅的氛围。
3. 西湖西湖位于杭州,是中国最著名的自然风景区之一。
西湖以其美丽的湖泊、独特的岛屿和精致的园林而吸引了无数游客。
中国园林已有五千多年的历史,始终是沿着师法⾃然和崇尚天⼈合⼀的哲学思想发展的。
始终是伴随着⽂化艺术的发展⽽发展的,为了弄清园林与⽂化艺术⼆者间密不可分的关系,有必要回顾⼀下中国园林的发展历程,下⾯我将发展历程划分为三个阶段加以回顾。
(⼀)初始阶段 从先秦⾄两汉算是初始阶段。
殷周时期修建灵台、囿、圃,可以说是园林的萌芽。
这时整个社会已进⼊农耕为主的时期,⽣产⼒很低下,对⾃然现象中的风雷⾬电⽔⽕的⽣成不能理解,但常受其灾害,就以为上天有神在主宰,即所谓的雷公电母风婆⽕神等,就对天产⽣了⼀种敬畏⼼理,就很愿意接受天的旨意,按其旨意⾏事,天神是住在很⾼的地⽅,于是就筑起了灵台。
古时所筑之台究竟有多⾼,因多已被毁很难找到准确的数据,西晋时孙楚在其所著《韩王故台赋序》⼀⽂中对台有所描述。
“台⾼⼗五仞,台楼榭泯灭,然⼴基似于⼭岳”。
孙楚写此赋序时,该台已历经五百多年的风⾬侵蚀,但仍有⼆、三⼗⽶的⾼度,可想当年会是很⾼的。
在修筑灵台的同时还有灵沼,沼就是⽔池,也被⼈们认为有神居其中,所以也被列为祈祷之地,灵台、灵沼之旁⾃然会有树⽊花草禽兽,随着农耕的发展,天⼦、诸侯为了游猎和⽣产的需要,便利⽤台、沼四旁之地放养禽兽、种菜,为了防⽌禽兽外逸和不扰民,还在⼀定的范围修起了墙或藩篱,这就是囿和圃。
灵台不仅是祈神之所,其造型属于团块美(埃及的⾦字塔也属于团块美),符合审美要求,很有可赏性,还可供游猎活动,就久盛不衰地兴建起来,逐渐形成了园林的雏型。
从雏形的形成可明显看出是和敬天⽂化、农耕⽂化和审美⽂化有着密切关系的。
初始阶段的园林发展到秦汉时达到了第⼀个⾼峰,有代表性的是汉武帝在秦上林苑旧址上扩建的上林苑。
上林苑规模⼗分庞⼤,南倚终南⼭,北临渭⽔,地跨现在的西安、咸宁、周⾄、户县、蓝⽥等地,把所谓“关中⼋⽔”即霸、浐、泾、渭、沣、镐、潦、渘等⽔都含于其内,苑的围墙长约三百多⾥,⾯积之⼤算得上是空前的。
苑内还有天然的湖泊、⼈⼯湖泊⼗多处,其中太液池为⼀池三岛,系模拟东海三座仙⼭,是中国“⼀⽔三⼭”造园⼿法的始祖。
中国园林发展的几个阶段
一、萌芽与形成期
中国古典园林的萌芽期主要包括原始社会和先秦奴隶时期及秦汉时期,这个时期的园林建筑主要是以皇家及贵族的宫苑为主,主要以自然景观为依托。
春秋战国时期是萌芽时期的一个转折期,园林从商周时期娱神的“高台”形式转变成建筑群的形式,并且随着制造技术的提高,建筑结构也变得相对清晰明了化,加之以文化艺术领域出现短暂的活跃期也使园林艺术在性质上有一个根本性的提高,园林审美观初步形成。
道路秦汉时期,园林则成为了帝王游乐生活的地方。
这个时期的园林不仅在布局上以“天人合一”的宇宙观思想建造,并且在建造意境上也形成一种有意识的行为。
如秦始皇为了达到长生不老,模拟蓬莱神话中的“一池三山”的布局形式建造园林,尽管这只是个人的意识行为,但这种性质却确定了山水园林的主体地位。
1、秦汉时期,私人园林也有发展,民间构住宅旁建造的小园林也是相当普遍的。
在私人宅邸中,人们对庭院布置相当重视,庭院的绿化已经成为宅邸装饰的一个重要组成部分。
2、先秦时期,造园行为已经初具规矩和规模,在原先以生存为目的的基础上增加了一些娱乐、游戏及祭祀等建筑。
这时期的园林大都设置了高台,其目的是为了通神明、察灾情等,但是后来随着园林中景致成分的提高,高台的游赏作用逐渐被强调了出来。
3、园林的起源可以追溯到原始社会,先民们学会耕作,建立村落。
这时候的园林更多的是为了遮蔽风雨,实用性意义更强。
而这种以居住为目的的造园活动最初的建园意识则是对于环境的改造,如栽花植树等。
二、转折期
转折期主要是指魏晋南北朝时期。
在这三百多年的动乱时期里,各地大小政权分裂割据,都纷纷在自己的首都修建宫苑,这就形成了一个园林兴建的高峰期。
这一时期宫苑园林的布局更趋规范化,南北中轴线的形式开始更加清晰化,贵族和贫民分割在两个不同的区域,一些功能性的建筑也与居住区分隔开。
这时期私家园林也开始兴起,由于这时期盛行的山水田园风情,加上一些文人作诗来表达对自然生活的向往,所以私家园林在这时期主要以山水为主题,形成一种新的园林形式。
寺庙园林也开始体现,并以很快的速度遍及了大江南北,有诗云:“南朝四百八十寺,多少楼台烟雨中”。
足以见寺庙建筑当时的兴盛程度。
政权的割据使得各国统治者纷纷兴建官苑,由于统治者的支持,造园活动显现出前所未有的兴旺,园林快速发展,思想的解放也促使园林艺术更上一层,在满足人们物质的同时,还注重精神上的享受。
1、战争的影响使得人们的思想意识有了很大的改变,否定了秦汉时期长生不老的人生观,取而代之的是及时行乐的思想。
而在园林中的具体体现则是寄情于山水,将士族的隐逸思想发展到园林中。
2、魏晋南北朝时期,山水艺术的各门类都有了很大的发展,包括山水画、山水文学等,这些对园林的发展也有着很重要的影响。
自然美和生活美的结合让人们的审美意识发生了很大的改变,这也成为后世人文化人园林基本特征之一。
3、私家园林在这一时期基本普及。
这时期私家园林是秦汉时期普遍的贵族府邸宅院和这时期文化士族的隐逸生活的基础上的发展,以山水为主题,形成一种新的园林形式。
三、上升期
隋朝一统天下,改变了三百多年的分裂状况,而唐朝则出现了中国封建社会第一个盛世时期。
社会的安定,生活的富有,也使得造林活动更加频繁,达到了前所未有的兴盛阶段。
皇家园林从宫殿和宫城区中分离出来,成为一个独立体,但同时也和两者之间的关系精密结合。
隋、唐的皇家园林规模非常宏大,虽然仍然是以山水为主,但是在造园意境上更注重了整体感和封建统治的至高无上。
私家园林也出现了封建高潮,这和隋唐时期的文化艺术的兴盛是分不开的。
诗画被赋予生命,寄予园林中,形成一种造园意境的新手法。
寺观园林也进一步发展,开始普及化。
公共园林也在这时开始出现,主要建在城市的中心,以娱乐公众为目的,同时也美化了城市。
隋唐时期,皇家造园活动比较频繁,其规模、数量都是前朝所望尘莫及的。
这一时期的皇家园林布局已经规范化,并且按照皇室的生活相应地分为大内御苑、行宫御苑和离宫御苑。
1、隋唐时期的私家园林较之魏晋南北朝时期又有了发展,普及面更广,艺术水平也有所提高,但总体上说来任然没有摆脱前朝的影子,可以说是对前朝私家园林的一种承传,仍是士人们将感情和理想寄托于园林中的一种形式。
2、隋唐时期,士人们对自然美得审美情趣发生了变化,对自然美的认识有了完全的自觉,园林和士人们的生活结合更加紧密,士人园林多富有山水野居情趣。
3、隋唐时期,城市中的府邸园林一般说来更加趋于奢华,而山林中的文人园林则更重清新雅致的气息。
但是到了后期,由于文人园林的快速发展,这种区别已经不太明晰了,城市园林也开始偏向于文人园林发展,文人园林也是由于得到了贵族雅士们的支持才得到了快速地发展。
四、发展期
这一时期的园林是整个中国古典园林史上一个里程碑的阶段,横跨两宋和元代。
这一时期的皇家园林虽然在规模上没有隋朝时期宏大,不过在营造园林的主题意境上已经有了质的飞跃,开始倾向于私家园林的造园方式,布局和环境的设计上都更趋自由化,在细节的处理上也更加精细化。
私家园林在这一时期也达到了一个空前的高潮。
由于许多文人的介入,私家园林出现了“文人文化”,这种现象甚至影响到了皇家园林和寺院园林,造园技术也使得园林更加地诗意化。
总的来说,这一时期的园林不管是建造技术上还是营造意境上,都体现出了中国古典园林蓬勃的创造力和强大的感染力,展现出中国古典园林的精髓。
宋代的皇家园林从整体上讲更接近于私家园林,规模和气派较之隋唐时期要小的多。
宋代的皇家园林注重的是规划设计上的精细和原理意境的构成。
宋代最为著名的艮岳就是这时期的典型代表作。
1、宋元时期,诗词、绘画艺术等都达到了前所未有的发展程度,在这种文化氛围之下,文人雅士、贵族名流也广泛加入到造园活动中,所以山水诗、山水画、山水园林之间的联系也更加紧密了。
2、宋元时期,造园艺术的水准、建造技法以及人们的审美观念都有了很大的提高。
在这很大程度上促进了园林的发展,为我国园林艺术在明清时期的全面发展奠定了坚实的基础。
3、宋元时期私家园林最突出的特点就是文人园林的兴起。
文人雅士对于建造园林的热衷,使得园林中对于诗词、绘画意境的追求更加自觉化,同时也更加注重园林意境的创造,这在皇家园林和寺观园林中也同样有着明显的体现。
五、高峰期
明清时期,社会安定,经济充裕,园林的建造也更加频繁,并且较之前有了很大的创新,达到了我国园林建造的巅峰。
皇家园林出现了又一个建造高潮,在规模上也更加宏大,较隋唐时期有过子而无不及,同时又吸取了江南园林的优点,更注重园林的自然之美。
私家园林也处于一个鼎盛时期,特别是在江南一带,造园活动尤为兴盛,也取得了非常大的成就。
它们不再是单纯的模仿,而在于景致所包括的内涵,形成一种带有我国名族特色的风格,此外,北方、岭南两地的私家园林也取得了较高的成就。
公共园林普及化,由于大多数属于民众自发性建造,在一定程度上贯穿于人们的生活中,所以它的规划并不像其他园林那样统一、规整,从总体上说还没有达到成熟阶段。
明清时期的皇家园林较之以前任何朝代,其布局都更加规整、庄严,并且有着自己独特的布局含义。
皇家园林在规模上也出现了前所未有的宏阔,其内容丰富,将私家园林的神韵和皇家园林的精髓集于一身。
1、私家园林的发展在这一时期发展到了鼎盛阶段,并且各个地区的园林风格还不尽相同,主要分为江南园林、北方园林和岭南园林三大部分,而其中又尤以江南园林取得成就最高。
著名的苏州怡园、扬州个园、何园等都是这一时期的杰作。
2、明清时期,寺观园林从城区及郊区走向了风景优美的郊外,由于有着良好的自然条件,除了强调一般园林的建造特点外,它们还注重外部自然风景和寺观建筑之间的结合。
3、随着民俗文化的发展,公共园林的发展也逐渐强大了起来,除了提供给居民一个休息,游玩的场所外,也是文人墨客娱乐、交往的场所。
这类园林多依附城市而建,且多数于经济、文化比较发达的地区。